YOLO-IR-Free: An Improved Algorithm for Real-Time Detection of Vehicles in Infrared Images
Abstract
:1. Introduction
- (1)
- We introduce YOLO-IR-Free, an anchor-free-based algorithm, aimed at fulfilling the real-time detection requirements in infrared images.
- (2)
- To address the challenge of capturing vehicle features in complex environments, we incorporate novel attention mechanisms and network modules to enhance the model’s capturing capabilities.
- (3)
- Through extensive experimental validation, our YOLO-IR-Free algorithm demonstrates outstanding performance in key performance metrics such as accuracy, recall, and F1 score. When compared to existing methods for infrared vehicle detection, our algorithm significantly improves detection performance.
2. Related Work
3. Method
3.1. Anchor-Free Detection Head
3.2. Introducing a New Attention Mechanism
3.3. Introducing New Network Modules
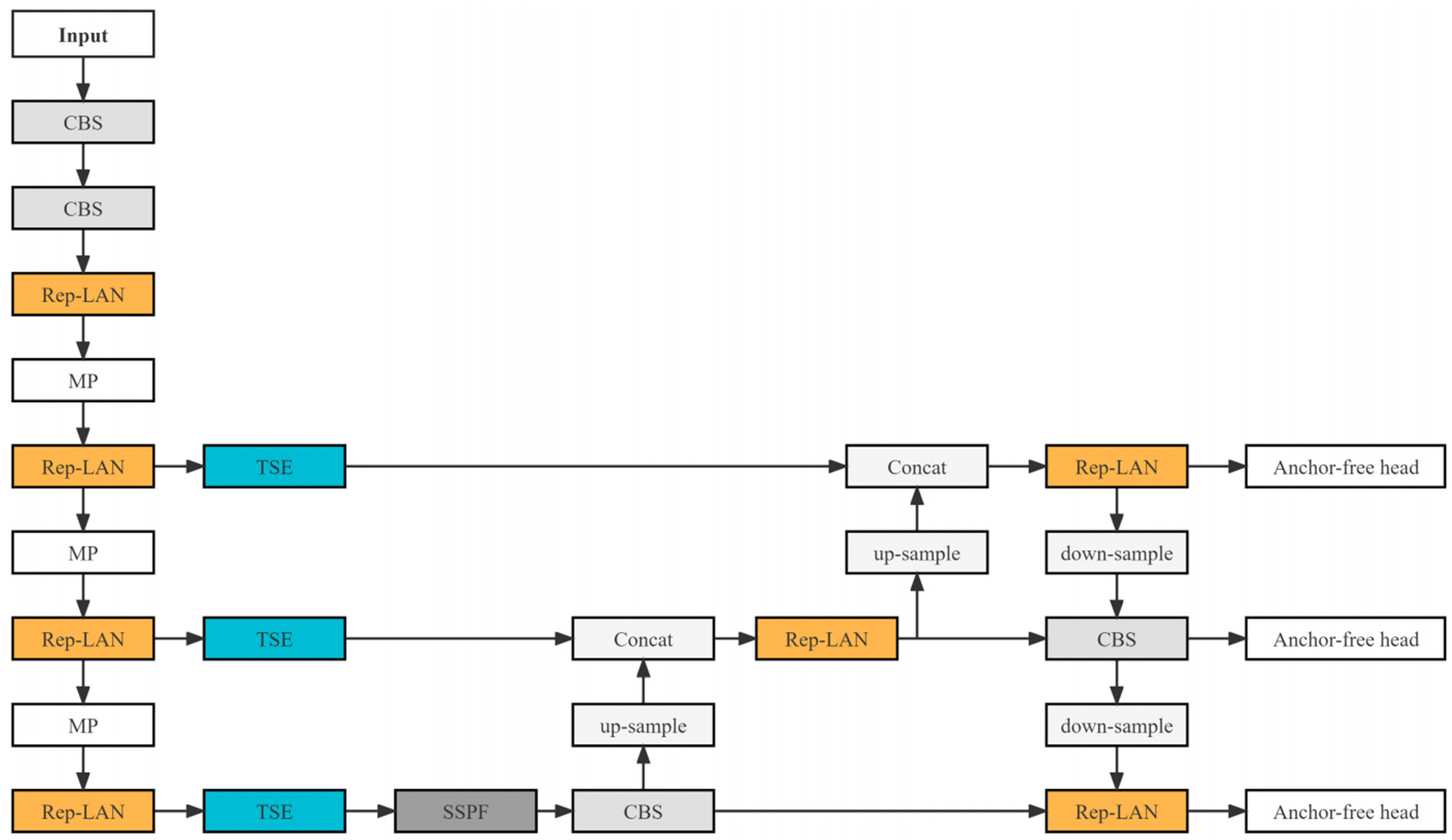
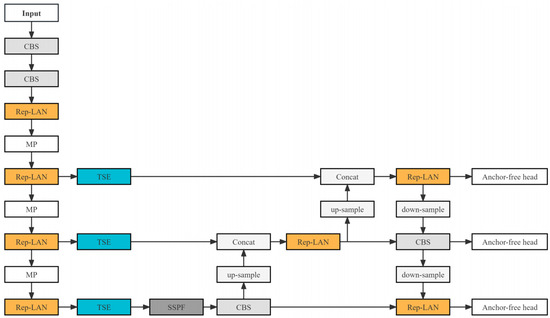
3.4. YOLO-IR-Free
4. Experimental Results and Discussion
4.1. Experimental Setup
4.2. Comparison of YOLO-IR-Free with Other Methods
4.3. Ablation Experiment
4.4. Comparison with Other Infrared Vehicle Detection Algorithms
5. Conclusions
Author Contributions
Funding
Institutional Review Board Statement
Informed Consent Statement
Data Availability Statement
Acknowledgments
Conflicts of Interest
References
- Wang, G.; Chen, Y.; An, P.; Hong, H.; Hu, J.; Huang, T. UAV-YOLOv8: A Small-Object-Detection Model Based on Improved YOLOv8 for UAV Aerial Photography Scenarios. Sensors 2023, 23, 7190. [Google Scholar] [CrossRef] [PubMed]
- Yang, W.; Tang, X.; Jiang, K.; Fu, Y.; Zhang, X. An Improved YOLOv5 Algorithm for Vulnerable Road User Detection. Sensors 2023, 23, 7761. [Google Scholar] [CrossRef] [PubMed]
- Li, S.; Wang, S.; Wang, P. A Small Object Detection Algorithm for Traffic Signs Based on Improved YOLOv7. Sensors 2023, 23, 7145. [Google Scholar] [CrossRef]
- Wang, H.; Yu, Y.; Cai, Y.; Chen, X.; Chen, L.; Liu, Q. A Comparative Study of State-of-the-Art Deep Learning Algorithms for Vehicle Detection. IEEE Intell. Transp. Syst. Mag. 2019, 11, 82–95. [Google Scholar] [CrossRef]
- Arabi, S.; Haghighat, A.; Sharma, A. A Deep-Learning-Based Computer Vision Solution for Construction Vehicle Detection. Comput.-Aided Civ. Inf. Eng. 2020, 35, 753–767. [Google Scholar] [CrossRef]
- Srivastava, S.; Narayan, S.; Mittal, S. A Survey of Deep Learning Techniques for Vehicle Detection from UAV Images. J. Syst. Archit. 2021, 117, 102152. [Google Scholar] [CrossRef]
- Dai, X.; Yuan, X.; Wei, X. TIRNet: Object Detection in Thermal Infrared Images for Autonomous Driving. Appl. Intell. 2021, 51, 1244–1261. [Google Scholar] [CrossRef]
- Li, S.; Li, Y.; Li, Y.; Li, M.; Xu, X. Yolo-Firi: Improved Yolov5 for Infrared Image Object Detection. IEEE Access 2021, 9, 141861–141875. [Google Scholar] [CrossRef]
- Makantasis, K.; Nikitakis, A.; Doulamis, A.D.; Doulamis, N.D.; Papaefstathiou, I. Data-Driven Background Subtraction Algorithm for In-Camera Acceleration in Thermal Imagery. IEEE Trans. Circuits Syst. Video Technol. 2018, 54, 2090–2104. [Google Scholar] [CrossRef]
- Iwasaki, Y.; Misumi, M.; Nakamiya, T. Robust Vehicle Detection under Various Environmental Conditions Using an Infrared Thermal Camera and Its Application to Road Traffic Flow Monitoring. Sensors 2013, 13, 7756–7773. [Google Scholar] [CrossRef]
- Liu, X.; Yang, T.; Li, J. Real-Time Ground Vehicle Detection in Aerial Infrared Imagery Based on Convolutional Neural Network. Electronics 2018, 7, 78. [Google Scholar] [CrossRef]
- Wang, C.-Y.; Bochkovskiy, A.; Liao, H.-Y.M. YOLOv7: Trainable Bag-of-Freebies Sets New State-of-the-Art for Real-Time Object Detectors. In Proceedings of the IEEE/CVF Conference on Computer Vision and Pattern Recognition, Vancouver, BC, Canada, 17–24 June 2023; pp. 7464–7475. [Google Scholar] [CrossRef]
- Redmon, J.; Divvala, S.; Girshick, R.; Farhadi, A. You Only Look Once: Unified, Real-Time Object Detection. In Proceedings of the IEEE Conference on Computer Vision and Pattern Recognition (CVPR), Las Vegas, NV, USA, 27–30 June 2016; pp. 779–788. [Google Scholar] [CrossRef]
- Redmon, J.; Farhadi, A. YOLO9000: Better, Faster, Stronger. In Proceedings of the IEEE Conference on Computer Vision and Pattern Recognition (CVPR), Honolulu, HI, USA, 21–26 July 2017; pp. 7263–7271. [Google Scholar] [CrossRef]
- Redmon, J.; Farhadi, A. Yolov3: An Incremental Improvement. arXiv 2018, arXiv:1804.02767. [Google Scholar]
- Bochkovskiy, A.; Wang, C.-Y.; Liao, H.-Y.M. Yolov4: Optimal Speed and Accuracy of Object Detection. arXiv 2020, arXiv:2004.10934. [Google Scholar] [CrossRef]
- Jocher, G.; Stoken, A.; Borovec, J.; Changyu, L.; Hogan, A.; Diaconu, L.; Poznanski, J.; Yu, L.; Rai, P.; Ferriday, R. Ultralytics/Yolov5: V3. 0. 2020. Available online: https://github.com/ultralytics/yolov5 (accessed on 13 August 2020).
- Wang, Z.; Zhan, J.; Duan, C.; Guan, X.; Lu, P.; Yang, K. A Review of Vehicle Detection Techniques for Intelligent Vehicles. IEEE Trans. Neural. Netw. Learn Syst. 2022, 34, 3811–3831. [Google Scholar] [CrossRef] [PubMed]
- Liu, Q.; Li, Z.; Yuan, S.; Zhu, Y.; Li, X. Review on Vehicle Detection Technology for Unmanned Ground Vehicles. Sensors 2021, 21, 1354. [Google Scholar] [CrossRef]
- Girshick, R. Fast R-Cnn. In Proceedings of the IEEE International Conference on Computer Vision (ICCV), Santiago, Chile, 7–13 December 2015; pp. 1440–1448. [Google Scholar] [CrossRef]
- Zhao, H.; Li, Z.; Zhang, T. Attention Based Single Shot Multibox Detector. J. Electron. Inf. Technol. 2021, 43, 2096–2104. [Google Scholar] [CrossRef]
- Tian, Z.; Shen, C.; Chen, H.; He, T. Fcos: Fully Convolutional One-Stage Object Detection. In Proceedings of the IEEE/CVF International Conference on Computer Vision (ICCV), Seoul, Republic of Korea, 27 October–2 November 2019; pp. 9627–9636. [Google Scholar] [CrossRef]
- Law, H.; Deng, J. Cornernet: Detecting Objects as Paired Keypoints. In Proceedings of the European Conference on Computer Vision (ECCV), Munich, Germany, 8–14 September 2018; pp. 734–750. [Google Scholar] [CrossRef]
- Duan, K.; Bai, S.; Xie, L.; Qi, H.; Huang, Q.; Tian, Q. Centernet: Keypoint Triplets for Object Detection. In Proceedings of the IEEE/CVF International Conference on Computer Vision (ICCV), Seoul, Republic of Korea, 27 October–2 November 2019; pp. 6569–6578. [Google Scholar] [CrossRef]
- Hu, J.; Shen, L.; Sun, G. Squeeze-and-Excitation Networks. In Proceedings of the IEEE Conference on Computer Vision and Pattern Recognition (CVPR), Salt Lake City, UT, USA, 18–23 June 2018; pp. 7132–7141. [Google Scholar] [CrossRef]
- Woo, S.; Park, J.; Lee, J.-Y.; Kweon, I.S. Cbam: Convolutional Block Attention Module. In Proceedings of the European Conference on Computer Vision (ECCV), Munich, Germany, 8–14 September 2018; pp. 3–19. [Google Scholar] [CrossRef]
- Li, Z.; Wang, Q.; Zhang, T.; Ju, C.; Suzuki, S.; Namiki, A. UAV High-Voltage Power Transmission Line Autonomous Correction Inspection System Based on Object Detection. IEEE Sens. J. 2023, 23, 10215–10230. [Google Scholar] [CrossRef]
- Jiang, C.; Ren, H.; Ye, X.; Zhu, J.; Zeng, H.; Nan, Y.; Sun, M.; Ren, X.; Huo, H. Object detection from UAV thermal infrared images and videos using YOLO models. Int. J. Appl. Earth Obs. Geoinf. 2020, 112, 102912. [Google Scholar] [CrossRef]
- Du, S.; Zhang, P.; Zhang, B.; Xu, H. Weak and Occluded Vehicle Detection in Complex Infrared Environment Based on Improved YOLOv4. IEEE Access 2021, 9, 25671–25680. [Google Scholar] [CrossRef]
- Liu, Y.; Su, H.; Zeng, C.; Li, X. A Robust Thermal Infrared Vehicle and Pedestrian Detection Method in Complex Scenes. Sensors 2021, 21, 1240. [Google Scholar] [CrossRef]
- He, K.; Zhang, X.; Ren, S.; Sun, J. Deep Residual Learning for Image Recognition. In Proceedings of the IEEE Conference on Computer Vision and Pattern Recognition (CVPR), Las Vegas, NV, USA, 27–30 June 2016; pp. 770–778. [Google Scholar] [CrossRef]
- Ding, X.; Zhang, X.; Ma, N.; Han, J.; Ding, G.; Sun, J. Repvgg: Making Vgg-Style Convnets Great Again. In Proceedings of the IEEE/CVF Conference on Computer Vision and Pattern Recognition (CVPR), Nashville, TN, USA, 20–25 June 2021; pp. 13733–13742. [Google Scholar] [CrossRef]
- Ioffe, S.; Szegedy, C. Batch Normalization: Accelerating Deep Network Training by Reducing Internal Covariate Shift. In Proceedings of the International Conference on Machine Learning, Lille, France, 6–11 July 2015; pp. 448–456. [Google Scholar] [CrossRef]
- Elfwing, S.; Uchibe, E.; Doya, K. Sigmoid-Weighted Linear Units for Neural Network Function Approximation in Reinforcement Learning. Neural Netw. 2018, 107, 3–11. [Google Scholar] [CrossRef] [PubMed]
- Howard, A.G.; Zhu, M.; Chen, B.; Kalenichenko, D.; Wang, W.; Weyand, T.; Andreetto, M.; Adam, H. MobileNets: Efficient Convolutional Neural Networks for Mobile Vision Applications. arXiv 2017, arXiv:1704.04861. [Google Scholar] [CrossRef]
- Zheng, Z.; Wang, P.; Liu, W.; Li, J.; Ye, R.; Ren, D. Distance-IoU Loss: Faster and Better Learning for Bounding Box Regression. In Proceedings of the AAAI Conference on Artificial Intelligence, New York, NY, USA, 7 February 2020; pp. 12993–13000. [Google Scholar] [CrossRef]
- Ren, S.; He, K.; Girshick, R.; Sun, J. Faster R-CNN: Towards Real-Time Object Detection with Region Proposal Networks. IEEE Trans. Pattern Anal. Mach. Intell. 2017, 39, 1137–1149. [Google Scholar] [CrossRef] [PubMed]
- Jocher, G.; Chaurasia, A.; Qiu, J. YOLO by Ultralytics. GitHub. 1 January 2023. Available online: https://github.com/ultralytics/ultralytics (accessed on 12 January 2023).











| Method | Precision (0.5) | Recall (0.5) | F1 (0.5) | mAP | FPS | ms |
|---|---|---|---|---|---|---|
| Faster-RCNN | 0.59 | 0.73 | 0.65 | 0.654 | 25 | 40 |
| YOLOv4- mobilenet | 0.864 | 0.664 | 0.75 | 0.796 | 145 | 6.89 |
| YOLOv4-tiny | 0.888 | 0.805 | 0.84 | 0.832 | 243 | 4.11 |
| YOLOv5s | 0.951 | 0.837 | 0.89 | 0.925 | 131 | 7.63 |
| YOLOv7-tiny | 0.941 | 0.831 | 0.88 | 0.923 | 172 | 5.81 |
| YOLOv8s | 0.943 | 0.9 | 0.92 | 0.946 | 162 | 6.21 |
| YOLO-IR-Free | 0.945 | 0.902 | 0.92 | 0.950 | 192 | 5.2 |
| Method | Precision (0.5) | Recall (0.5) | F1 (0.5) | mAP | FPS |
|---|---|---|---|---|---|
| Without Anchor-Free | 0.943 | 0.9 | 0.92 | 0.946 | 167 |
| With Anchor-Free | 0.945 | 0.902 | 0.92 | 0.950 | 192 |
| Method | Precision (0.5) | Recall (0.5) | F1 (0.5) | mAP |
|---|---|---|---|---|
| YOLO-IR-Free | 0.945 | 0.902 | 0.92 | 0.950 |
| Without TSE | 0.931 | 0.889 | 0.91 | 0.937 |
| Without Rep-LAN | 0.905 | 0.875 | 0.89 | 0.906 |
Disclaimer/Publisher’s Note: The statements, opinions and data contained in all publications are solely those of the individual author(s) and contributor(s) and not of MDPI and/or the editor(s). MDPI and/or the editor(s) disclaim responsibility for any injury to people or property resulting from any ideas, methods, instructions or products referred to in the content. |
© 2023 by the authors. Licensee MDPI, Basel, Switzerland. This article is an open access article distributed under the terms and conditions of the Creative Commons Attribution (CC BY) license (https://creativecommons.org/licenses/by/4.0/).
Share and Cite
Zhang, Z.; Huang, J.; Hei, G.; Wang, W. YOLO-IR-Free: An Improved Algorithm for Real-Time Detection of Vehicles in Infrared Images. Sensors 2023, 23, 8723. https://doi.org/10.3390/s23218723
Zhang Z, Huang J, Hei G, Wang W. YOLO-IR-Free: An Improved Algorithm for Real-Time Detection of Vehicles in Infrared Images. Sensors. 2023; 23(21):8723. https://doi.org/10.3390/s23218723
Chicago/Turabian StyleZhang, Zixuan, Jiong Huang, Gawen Hei, and Wei Wang. 2023. "YOLO-IR-Free: An Improved Algorithm for Real-Time Detection of Vehicles in Infrared Images" Sensors 23, no. 21: 8723. https://doi.org/10.3390/s23218723
APA StyleZhang, Z., Huang, J., Hei, G., & Wang, W. (2023). YOLO-IR-Free: An Improved Algorithm for Real-Time Detection of Vehicles in Infrared Images. Sensors, 23(21), 8723. https://doi.org/10.3390/s23218723

