Hand Measurement System Based on Haptic and Vision Devices towards Post-Stroke Patients †
Abstract
:1. Introduction
- Goniometric measurements;
- Linear measurements;
- Strength.
Measurement System
- Finger and hand sizes;
- Hand width;
- Wrist extension-flexion range;
- Spread of fingers;
- Finger flexion;
- Wrist extension-flexion force.
2. Leap Motion Data Acquisition and Processing
2.1. Measurement Procedure
2.1.1. Finger and Hand Size
2.1.2. Finger and Hand Motion Range
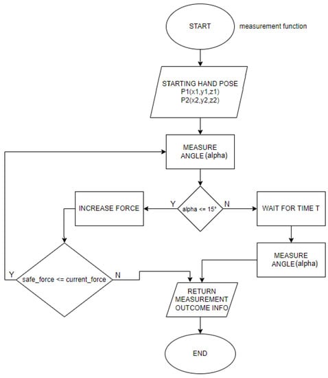
3. Haptic Device Station
3.1. Data Acquisition
3.2. Measurement Procedure
3.3. Forearm Stabilizer
4. User Interface
5. Verification Study Materials and Methods
5.1. Study Design
5.2. Study Participants
5.3. Measurement Procedure
5.4. Manual Measurements
5.5. Statistical Analyses
6. Results
6.1. Length and Angle Measurements
6.2. Force Measurements
7. Discussion
7.1. Healthy Participants Verification of Measurement System
7.2. Design of the System
8. Conclusions
Author Contributions
Funding
Institutional Review Board Statement
Informed Consent Statement
Data Availability Statement
Acknowledgments
Conflicts of Interest
Appendix A. Descriptions of the Measurement of Individual Hand Parameters
| Name | Measurement Description | |
|---|---|---|
![]() | Hand width | The hand’s width was measured between the metacarpal pinky points of the finger and the index finger. |
![]() | Finger length | The length of the fingers was measured on the straightened hand, between the center of the metacarpal point of the selected finger and its tip. |
![]() | Finger Spread range | Measurement of the angle between the pinky and middle metacarpals at the center point of the hand. |
![]() | Finger flexion range M-P | Measurement of the angles between metacarpal and proximal on the index finger. |
![]() | Finger flexion range P-T | Measurement of the angles between proximal and tip on the index finger. |
![]() | Wrist flexion | Measurement of the maximum the maximum angle of hand flexion with a goniometer. |
![]() | Wrist extension | Measurement of the maximum the maximum angle of hand extension with a goniometer. |
References
- Starosta, M.; Redlicka, J.; Brzeziański, M.; Niwald, M.; Miller, E.D. Udar mózgu—Ryzyko niepełnosprawności oraz możliwości poprawy funkcji motorycznych i poznawczych. Pol. Merkur. Lek. 2016, 41, 39–42. [Google Scholar]
- Kossut, M. Basic mechanism of neuroplasticity. Neuropsychiatr. I Neuropsychol. 2019, 14, 1–8. [Google Scholar] [CrossRef]
- Starosta, M.; Kostka, J.; Redlicka, J.; Miller, E.B. Analysis of upper limb muscle strength in the early phase of brain stroke. Acta Bioeng. Biomech. 2017, 19, 85–91. [Google Scholar] [CrossRef] [PubMed]
- Turner-Stokes, L.; Pick, A.; Nair, A.; Disler, P.B.; Wade, D.T. Multi-disciplinary rehabilitation for acquired brain injury in adults of working age. Cochrane Database Syst. Rev. 2015, 2015, CD004170. [Google Scholar] [CrossRef] [PubMed]
- Mikołajewska, E.; Mikołajewski, D. Nowoczesne rozwiązania techniczne w usprawnianiu funkcji kończyn górnych. Ann. Acad. Medicae Silesiensis 2012, 66, 34–40. [Google Scholar]
- Reissner, L.; Fischer, G.; List, R.; Taylor, W.R.; Giovanoli, P.; Calcagni, M. Minimal detectable difference of the finger and wrist range of motion: Comparison of goniometry and 3D motion analysis. J. Orthop. Surg. Res. 2019, 14, 173. [Google Scholar] [CrossRef] [Green Version]
- Raghavan, P. Emerging Therapies for Spastic Movement Disorders. Phys. Med. Rehabil. Clin. N. Am. 2018, 29, 633–644. [Google Scholar] [CrossRef]
- Zhou, H.; Hu, H. Human motion tracking for rehabilitation—A survey. Biomed. Signal Process. Control 2008, 3, 1–18. [Google Scholar] [CrossRef]
- Davis, J.; Shah, M. Recognizing hand gestures. In Computer Vision—ECCV’94; Eklundh, J.O., Ed.; Springer: Berlin/Heidelberg, Germany, 1994; pp. 331–340. [Google Scholar]
- Francke, H.; Ruiz-del Solar, J.; Verschae, R. Real-Time Hand Gesture Detection and Recognition Using Boosted Classifiers and Active Learning. In Advances in Image and Video Technology; Mery, D., Rueda, L., Eds.; Springer: Berlin/Heidelberg, Germany, 2007; pp. 533–547. [Google Scholar]
- Pambudi, R.A.; Ramadijanti, N.; Basuki, A. Psychomotor game learning using skeletal tracking method with leap motion technology. In Proceedings of the 2016 International Electronics Symposium (IES), Denpasar, Indonesia, 29–30 September 2016; pp. 142–147. [Google Scholar] [CrossRef]
- Potter, L.E.; Araullo, J.; Carter, L. The Leap Motion Controller: A View on Sign Language. In Proceedings of the 25th Australian Computer-Human Interaction Conference: Augmentation, Application, Innovation, Collaboration, Adelaide, Australia, 25–29 November 2013; OzCHI’13; Association for Computing Machinery: New York, NY, USA, 2013; pp. 175–178. [Google Scholar] [CrossRef] [Green Version]
- Du, W.Y.; Huang, T.S.; Hsu, K.C.; Lin, J.J. Measurement of scapular medial border and inferior angle prominence using a novel scapulometer: A reliability and validity study. Musculoskelet. Sci. Pract. 2017, 32, 120–126. [Google Scholar] [CrossRef]
- Cook, J.R.; Baker, N.A.; Cham, R.; Hale, E.; Redfern, M.S. Measurements of wrist and finger postures: A comparison of goniometric and motion capture techniques. J. Appl. Biomech. 2007, 23, 70–78. [Google Scholar] [CrossRef] [Green Version]
- Coupier, J.; Hamoudi, S.; Telese-Izzi, S.; Feipel, V.; Rooze, M.; Van Sint Jan, S. A novel method for in-vivo evaluation of finger kinematics including definition of healthy motion patterns. Clin. Biomech. 2016, 31, 47–58. [Google Scholar] [CrossRef] [PubMed]
- Li, Y. Hand gesture recognition using Kinect. In Proceedings of the 2012 IEEE International Conference on Computer Science and Automation Engineering, Beijing, China, 22–24 June 2012; pp. 196–199. [Google Scholar] [CrossRef]
- Sharma, A.; Yadav, A.; Srivastava, S.; Gupta, R. Analysis of movement and gesture recognition using Leap Motion Controller. Procedia Comput. Sci. 2018, 132, 551–556. [Google Scholar] [CrossRef]
- Raheja, J.L.; Chaudhary, A.; Singal, K. Tracking of Fingertips and Centers of Palm Using KINECT. In Proceedings of the 2011 Third International Conference on Computational Intelligence, Modelling Simulation, Langkawi, Malaysia, 20–22 September 2011; pp. 248–252. [Google Scholar] [CrossRef]
- Xu, L.; Zhang, L.; Wang, K.; Mei, K. An efficient fast hand tracking approach based on segmentation. In Proceedings of the 2016 31st Youth Academic Annual Conference of Chinese Association of Automation (YAC), Wuhan, China, 11–13 November 2016; pp. 19–24. [Google Scholar] [CrossRef]
- Wang, Z.R.; Wang, P.; Xing, L.; Mei, L.P.; Zhao, J.; Zhang, T. Leap Motion-based virtual reality training for improving motor functional recovery of upper limbs and neural reorganization in subacute stroke patients. Neural Regen. Res. 2017, 12, 1823–1831. [Google Scholar] [CrossRef] [PubMed]
- Chophuk, P.; Chumpen, S.; Tungjitkusolmun, S.; Phasukkit, P. Hand postures for evaluating trigger finger using leap motion controller. In Proceedings of the 2015 8th Biomedical Engineering International Conference (BMEiCON), Pattaya, Thailand, 25–27 November 2015; pp. 1–4. [Google Scholar] [CrossRef]
- Trejo, R.L.; González Ramirez, M.L.; Vizcarra Corral, L.E.; Marquez, I.R. Hand goniometric measurements using leap motion. In Proceedings of the 2017 14th IEEE Annual Consumer Communications Networking Conference (CCNC), Las Vegas, NV, USA, 8–11 January 2017; pp. 137–141. [Google Scholar] [CrossRef]
- Nizamis, K.; Rijken, N.H.M.; Mendes, A.; Janssen, M.M.H.P.; Bergsma, A.; Koopman, B.F.J.M. A Novel Setup and Protocol to Measure the Range of Motion of the Wrist and the Hand. Sensors 2018, 18, 3230. [Google Scholar] [CrossRef] [PubMed] [Green Version]
- Van Harlinger, W.; Blalock, L.; Merritt, J.L. Upper Limb Strength: Study Providing Normative Data for a Clinical Handheld Dynamometer. PM&R 2015, 7, 135–140. [Google Scholar] [CrossRef] [Green Version]
- Hammer, A.; Lindmark, B. Test-retest intra-rater reliability of grip force in patients with stroke. J. Rehabil. Med. 2003, 35, 189–194. [Google Scholar] [CrossRef] [Green Version]
- Okamura, A.M. Methods for haptic feedback in teleoperated robot-assisted surgery. Ind. Robot. 2004, 31, 499–508. [Google Scholar] [CrossRef] [Green Version]
- Azizian, M.; Liu, M.; Khalaji, I.; DiMaio, S. The da Vinci Surgical System. In The Encyclopedia of Medical Robotics; World Scientific: Singapore, 2018; pp. 3–28. [Google Scholar] [CrossRef]
- Kapoor, S.; Arora, P.; Kapoor, V.; Jayachandran, M.; Tiwari, M. Haptics—Touchfeedback technology widening the horizon of medicine. J. Clin. Diagn. Res. 2014, 8, 294–299. [Google Scholar] [CrossRef]
- Suvinen, T.I.; Messer, L.B.; Franco, E. Clinical simulation in teaching preclinical dentistry. Eur. J. Dent. Educ. 1998, 2, 25–32. [Google Scholar] [CrossRef]
- Gottlieb, R.; Lanning, S.K.; Gunsolley, J.C.; Buchanan, J.A. Faculty impressions of dental students’ performance with and without virtual reality simulation. J. Dent. Educ. 2011, 75, 1443–1451. [Google Scholar] [CrossRef]
- Mullins, J.; Mawson, C.; Nahavandi, S. Haptic handwriting aid for training and rehabilitation. In Proceedings of the 2005 IEEE International Conference on Systems, Man and Cybernetics, Waikoloa, HI, USA, 12 October 2005; Volume 3, pp. 2690–2694. [Google Scholar] [CrossRef] [Green Version]
- Zembaty, A. Kinezyterapia Tom I Zarys Podstaw Reoretycznych i Diagnostyka Kinezyterapii; Kasper: Poznan, Poland, 2003; pp. 53–99. [Google Scholar]
- Stadler, J.G.; Donlon, K.; Siewert, J.D.; Franken, T.; Lewis, N.E. Improving the Efficiency and Ease of Healthcare Analysis Through Use of Data Visualization Dashboards. Big Data 2016, 4, 129–135. [Google Scholar] [CrossRef] [PubMed]
- Shin, J.H.; Kim, M.Y.; Lee, J.Y.; Jeon, Y.J.; Kim, S.; Lee, S.; Seo, B.; Choi, Y. Effects of virtual reality-based rehabilitation on distal upper extremity function and health-related quality of life: A single-blinded, randomized controlled trial. J. Neuroeng. Rehabil. 2016, 13, 17. [Google Scholar] [CrossRef] [Green Version]
- Ploderer, B.; Fong, J.; Withana, A.; Klaic, M.; Nair, S.; Crocher, V.; Vetere, F.; Nanayakkara, S. ArmSleeve: A Patient Monitoring System to Support Occupational Therapists in Stroke Rehabilitation. In Proceedings of the 2016 ACM Conference on Designing Interactive Systems, Brisbane, Australia, 4–8 June 2016; DIS’16. Association for Computing Machinery: New York, NY, USA, 2016; pp. 700–711. [Google Scholar] [CrossRef] [Green Version]
- Collins, F.S.; Varmus, H. A new initiative on precision medicine. N. Engl. J. Med. 2015, 372, 793–795. [Google Scholar] [CrossRef] [PubMed] [Green Version]
- Adans-Dester, C.; Hankov, N.; O’Brien, A.; Vergara-Diaz, G.; Black-Schaffer, R.; Zafonte, R.; Dy, J.; Lee, S.I.; Bonato, P. Enabling precision rehabilitation interventions using wearable sensors and machine learning to track motor recovery. Npj Digit. Med. 2020, 3, 1–10. [Google Scholar] [CrossRef] [PubMed]
- Tran, T.Q.B.; du Toit, C.; Padmanabhan, S. Artificial intelligence in healthcare—The road to precision medicine. J. Hosp. Manag. Health Policy 2021, 5, 29. [Google Scholar] [CrossRef]
- Samowicz, M.; Wieteska, A.; Redlicka, J.; Koter, K.; Zubrycki, I. Hand measurement based on integrated vision system—Leap Motion. In Proceedings of the 2021 Signal Processing Symposium (SPSympo), Lodz, Poland, 20–23 September 2021; pp. 252–257. [Google Scholar] [CrossRef]
- Łopatka, M.; Guzik-Kopyto, A.; Michnik, R.; Rycerski, W. Badania antropometryczne kończyny górnej oraz pomiar siły ścisku dłoni i kciuka. Aktual. Probl. Biomech. 2012, 6, 93–98. [Google Scholar]
- Fonk, R.; Schneeweiss, S.; Simon, U.; Engelhardt, L. Hand motion capture from a 3d leap motion controller for a musculoskeletal dynamic simulation. Sensors 2021, 21, 1199. [Google Scholar] [CrossRef]
- Foote, T. tf: The transform library. In Proceedings of the 2013 IEEE Conference on Technologies for Practical Robot Applications (TePRA), Woburn, MA, USA, 22–23 April 2013; pp. 1–6. [Google Scholar] [CrossRef]
- Mucha, L. Interfejs użytkownika robota—Przegląd urządzeń zadawania ruchu systemów sterowania telemanipulatorów. Med. Robot. Rep. 2015, 4, 39–48. [Google Scholar]
- Pauchot, J.; Di Tommaso, L.; Lounis, A.; Benassarou, M.; Mathieu, P.; Bernot, D.; Aubry, S. Leap motion gesture control with carestream software in the operating room to control imaging: Installation guide and discussion. Surg. Innov. 2015, 22, 615–620. [Google Scholar] [CrossRef]
- Feng, Y.; Uchidiuno, U.A.; Zahiri, H.R.; George, I.; Park, A.E.; Mentis, H. Comparison of Kinect and Leap Motion for Intraoperative Image Interaction. Surg. Innov. 2021, 28, 33–40. [Google Scholar] [CrossRef]
- Guzsvinecz, T.; Szucs, V.; Sik-Lanyi, C. Suitability of the kinect sensor and leap motion controller-A literature review. Sensors 2019, 19, 1072. [Google Scholar] [CrossRef] [Green Version]
- Mueller, F.; Mehta, D.; Sotnychenko, O.; Sridhar, S.; Casas, D.; Theobalt, C. Real-time hand tracking under occlusion from an egocentric rgb-d sensor. In Proceedings of the IEEE International Conference on Computer Vision, Venice, Italy, 22–29 October 2017; pp. 1154–1163. [Google Scholar]












| Measured Value [mm] | Leap Motion SD | Caliper SD | Difference of Means |
|---|---|---|---|
| Thumb length | 0.7 | 0.9 | 10.3 |
| Index finger length | 1.2 | 0.8 | 8.6 |
| Middle finger length | 1.5 | 0.6 | 7.7 |
| Ring finger length | 1.4 | 0.6 | 6.1 |
| Pinky finger length | 1.0 | 0.9 | 4.5 |
| Hand length | 1.8 | 0.7 | 19.1 |
| Hand width | 1.0 | 0.7 | 9.4 |
| Angle of: [°] | Leap Motion SD | Goniometer SD | Haptic Device SD |
|---|---|---|---|
| Finger flexion proximal-tip | 16.5 | 3.8 | - |
| Finger flexion metacarpal-proximal | 10.7.3 | 4.3 | - |
| Wrist range | 12.3 | 6.0 | 4.0 |
| Fingers spread | 7.6 | 2.1 | - |
| Leap Motion SD | Goniometer SD | Caliper SD | Difference of Means [39] | |
|---|---|---|---|---|
| Thumb length [mm] | 2.0 | - | 1.7 | 6.7 |
| Index finger length [mm] | 3.0 | - | 1.4 | 4.9 |
| Middle finger length [mm] | 3.3 | - | 1.2 | 3.5 |
| Ring finger length [mm] | 3.0 | - | 1.1 | 3.7 |
| Pinky finger length [mm] | 2.5 | - | 1.4 | 3.8 |
| Hand length [mm] | 5.7 | - | 4.4 | 0.5 |
| Hand width [mm] | 1.8 | - | 0.6 | 1.5 |
| Fingers spread [°] | 1.3 | 2.0 | - | 1.1 |
| Wrist range [°] | 11.3 | 4.8 | - | 5.6 |
| Finger flexion [°] | 16.6 | 5.9 | - | 23.6 |
| Wrist Force [N] | Haptic Device SD | Dynamometer SD | Difference of Means |
|---|---|---|---|
| Flexion | 0.7 | 0.3 | 0.6 |
| Extension | 0.6 | 0.2 | 0.7 |
Publisher’s Note: MDPI stays neutral with regard to jurisdictional claims in published maps and institutional affiliations. |
© 2022 by the authors. Licensee MDPI, Basel, Switzerland. This article is an open access article distributed under the terms and conditions of the Creative Commons Attribution (CC BY) license (https://creativecommons.org/licenses/by/4.0/).
Share and Cite
Koter, K.; Samowicz, M.; Redlicka, J.; Zubrycki, I. Hand Measurement System Based on Haptic and Vision Devices towards Post-Stroke Patients. Sensors 2022, 22, 2060. https://doi.org/10.3390/s22052060
Koter K, Samowicz M, Redlicka J, Zubrycki I. Hand Measurement System Based on Haptic and Vision Devices towards Post-Stroke Patients. Sensors. 2022; 22(5):2060. https://doi.org/10.3390/s22052060
Chicago/Turabian StyleKoter, Katarzyna, Martyna Samowicz, Justyna Redlicka, and Igor Zubrycki. 2022. "Hand Measurement System Based on Haptic and Vision Devices towards Post-Stroke Patients" Sensors 22, no. 5: 2060. https://doi.org/10.3390/s22052060
APA StyleKoter, K., Samowicz, M., Redlicka, J., & Zubrycki, I. (2022). Hand Measurement System Based on Haptic and Vision Devices towards Post-Stroke Patients. Sensors, 22(5), 2060. https://doi.org/10.3390/s22052060








