Peg-in-Hole Assembly Based on Two-phase Scheme and F/T Sensor for Dual-arm Robot
Abstract
:1. Introduction
2. Problem Formulation
- Due to the introduction of springs and the transmission mechanism, nominal absolute positioning accuracy of the robot is low. How to realize a precise peg-in-hole assembly task with low positioning accuracy?
- In order to adjust the interaction forces and torques within a certain short range, dual-arm coordinated operations need to be well realized.
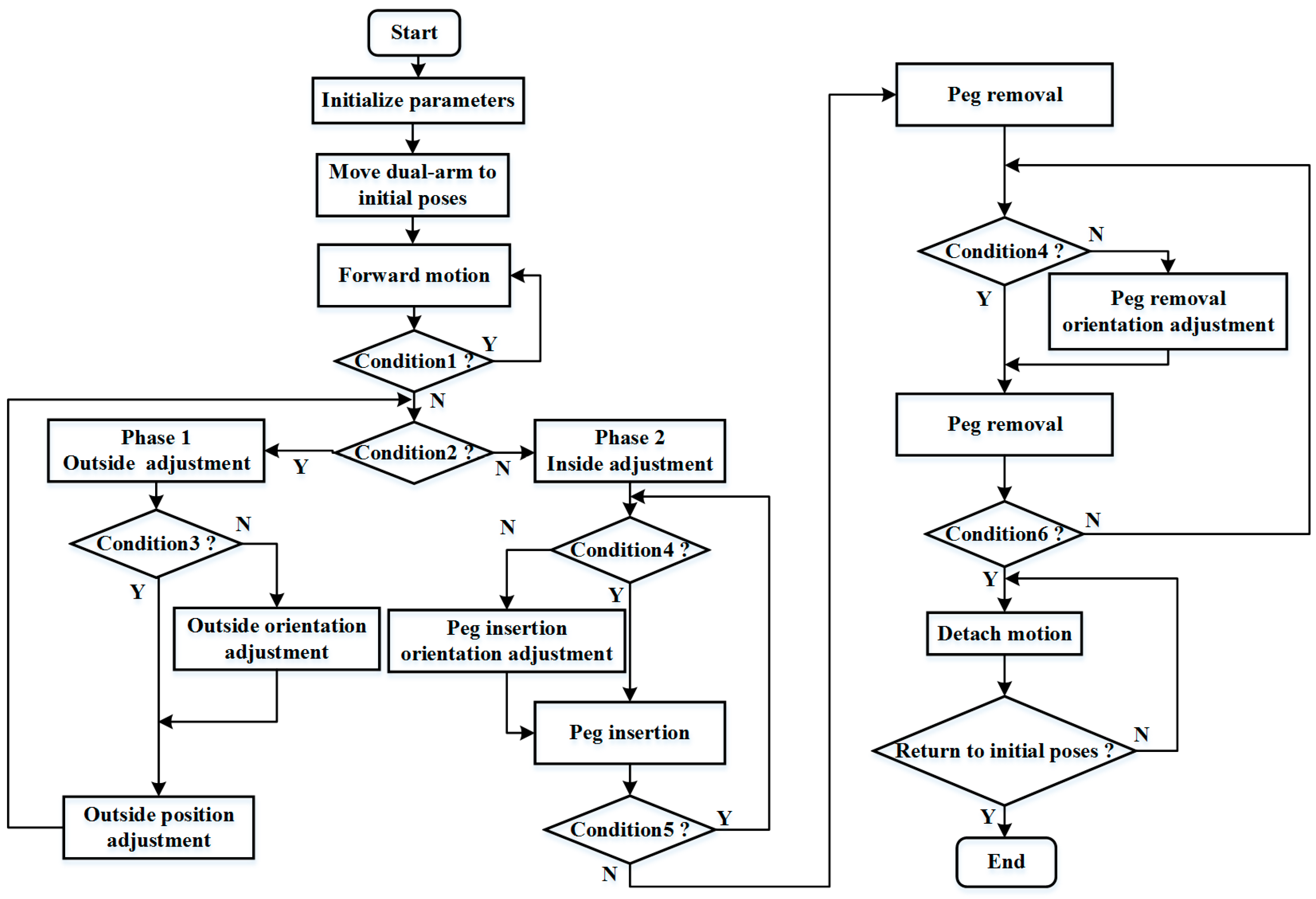
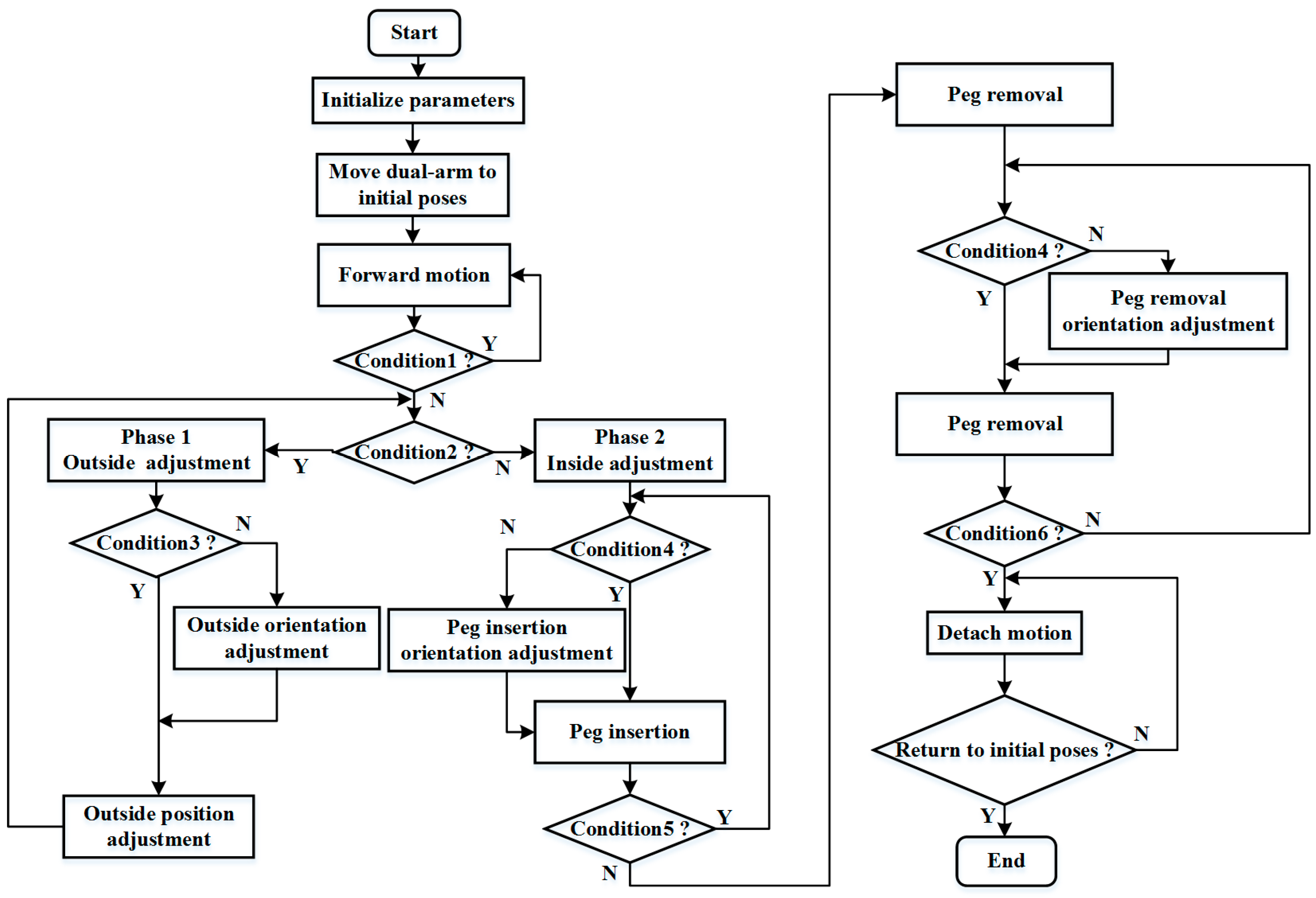
3. Proposed Method
3.1. Assembly Behaviors
3.2. Two-Phase Assembly Scheme
3.3. Phase 1: Outside Adjustment
3.3.1. Outside Position Adjustment
3.3.2. Outside Orientation Adjustment
3.4. Phase 2: Inside Adjustment
4. Experiments
4.1. Peg-in-Hole Assembly by Single Arm
4.2. Peg-in-Hole Assembly by Dual-Arm
4.3. Peg-in-Hole Assembly by Human Beings
5. Conclusions
Supplementary Materials
Acknowledgments
Author Contributions
Conflicts of Interest
References
- Smith, C.; Karayiannidis, Y.; Nalpantidis, L.; Gratal, X.; Qi, P.; Dimarogonas, D.; Kragic, D. Dual Arm Manipulation—A Survey. Robot. Auton. Syst. 2012, 60, 1340–1353. [Google Scholar] [CrossRef]
- Harada, K.; Tsuji, T.; Nagata, K.; Yamanobe, N.; Onda, H. Validating an Object Placement Planner for Robotic Pick-and-place Tasks. Robot. Auton. Syst. 2014, 62, 1463–1477. [Google Scholar] [CrossRef]
- Kruse, D.; Wen, J.; Radke, R. A Sensor-based Dual-arm Tele-robotic System. IEEE Trans. Autom. Sci. Eng. 2015, 12, 4–18. [Google Scholar] [CrossRef]
- Leidner, D.; Schaeffer, W.A.; Beetz, M. Robotic Agents Representing, Reasoning, and Executing Wiping Tasks for Daily Household Chores. In Proceedings of the International Conference on Autonomous Agents & Multiagent Systems, New York, NY, USA, 2–4 November 2016. [Google Scholar]
- Mohan, V.; Morasso, P.; Zenzeri, J.; Metta, G.; Chakravarthy, V.; Sandini, G. Teaching a Humanoid Robot to Draw ‘Shapes’. Auton. Robot. 2011, 31, 21–53. [Google Scholar] [CrossRef]
- Huang, Y.; Chen, X.; Zhang, X. Kinematic Calibration and Vision-based Object Grasping for Baxter Robot. In Proceedings of the International Conference on Intelligent Robotics and Applications, Tokyo, Japan, 22–24 August 2016. [Google Scholar]
- Munzer, T.; Toussaint, M.; Lopes, M. Preference Learning on the Execution of Collaborative Human-Robot Tasks. In Proceedings of the IEEE International Conference on Robotics and Automation, Singapore, 29 May–3 June 2017. [Google Scholar]
- Furuya, N.; Makino, H. Research and Development of Selective Compliance Assembly Robot Arm (1st Report): Characteristics of the System. J. Jpn. Soc. Precis. Eng. 1980, 46, 1527–1531. [Google Scholar] [CrossRef]
- Whitney, D.E. Historical Perspective and State of the Art in Robot Force Control. In Proceedings of the IEEE International Conference on Robotics and Automation, St. Louis, MO, USA, 25–28 March 1985. [Google Scholar]
- Knight, J.A. A Passive Compliant Wrist for Chamferless Peg-In-Hole Assembly Operation from Vertical and Horizontal Directions. J. Eng. Manuf. 1998, 212, 473–478. [Google Scholar]
- Takahashi, T.; Ogata, H.; Muto, S.Y. A Method for Analyzing Human Assembly Operations for Use in Automatically Generating Robot Commands. In Proceedings of the IEEE International Conference on Robotics and Automation, Atlanta, GA, USA, 2–6 May 1993. [Google Scholar]
- Fei, Y.; Zhao, X. An Assembly Process Modeling and Analysis for Robotic Multiple Peg-in-hole. J. Intell. Robot. Syst. 2003, 36, 175–189. [Google Scholar] [CrossRef]
- Kim, Y.; Song, H.; Song, J. Hole Detection Algorithm for Chamferless Square Peg-in-hole based on Shape Recognition using F/T Sensor. Int. J. Precis. Eng. Manuf. 2014, 15, 425–432. [Google Scholar] [CrossRef]
- Song, H.C.; Kim, Y.L.; Song, J.B. Guidance Algorithm for Complex-shape Peg-in-hole Strategy based on Geometrical Information and Force Control. Adv. Robot. 2016, 30, 1–12. [Google Scholar] [CrossRef]
- Park, H.; Bae, J.H.; Park, J.H. Intuitive Peg-in-hole Assembly Strategy with a Compliant Manipulator. In Proceedings of the 44th International Symposium on Robotics, Seoul, Korea, 24–26 October 2013. [Google Scholar]
- Jasim, I.F.; Plapper, P.W.; Voos, H. Position Identification in Force-Guided Robotic Peg-in-Hole Assembly Tasks. Procedia CIRP 2014, 23, 217–222. [Google Scholar] [CrossRef]
- Xu, Y.; Hu, Y.; Hu, L. Precision Peg-in-Hole Assembly Strategy Using Force-Guided Robot. In Proceedings of the International Conference on Machinery, Lille, France, 6–11 July 2015. [Google Scholar]
- Jokesch, M.; Suchý, J.; Winkler, A. Generic Algorithm for Peg-In-Hole Assembly Tasks for Pin Alignments with Impedance Controlled Robots. In Robot 2015: Second Iberian Robotics Conference; Springer: Cham, Switzerland, 2016. [Google Scholar]
- Zhang, K.; Zhang, K.; Shi, M.H. Force Control for a Rigid Dual Peg-in-hole Assembly. Assem. Autom. 2017, 37, 200–207. [Google Scholar] [CrossRef]
- Jasim, I.F.; Plapper, P.W.; Voos, H. Contact-State Modeling in Force-Controlled Robotic Peg-in-Hole Assembly Processes of Flexible Objects Using Optimized Gaussian Mixtures. Proc. Inst. Mech. Eng. Part B J. Eng. Manu. 2015, 231, 1448–1463. [Google Scholar] [CrossRef]
- Dietrich, F.; Buchholz, D.; Wobbe, F. On Contact Models for Assembly Tasks: Experimental Investigation beyond the Peg-in-hole Problem on the Example of Force-torque Maps. In Proceedings of the International Conference on Intelligent Robots and Systems, Taipei, Taiwan, 18–22 October 2010. [Google Scholar]
- Usubamatov, R.; Leong, K.W. Analyses of Peg-hole Jamming in Automatic Assembly Machines. Assem. Autom. 2011, 31, 358–362. [Google Scholar] [CrossRef]
- Usubamatov, R.; Adam, S.A.; Harun, A. Analyzing the Jamming of Parts on the Shaft in Assembly Processes. Assem. Autom. 2012, 32, 340–346. [Google Scholar] [CrossRef]
- Xia, Y.C.; Bai, Y.W.; He, Y.F. Jamming and Wedging Analysis of Non-rigid Assembly with Friction Contact Applied Mechanics and Materials. J. Appl. Mech. Mater. 2010, 29–32, 183–189. [Google Scholar] [CrossRef]
- Sathirakul, K.; Sturges, R.H. Jamming Conditions for Multiple Peg-in-hole Assemblies. Robotica 1998, 16, 329–345. [Google Scholar] [CrossRef]
- Park, H.; Kim, P.K.; Bae, J.H. Dual arm peg-in-hole assembly with a programmed compliant system. In Proceedings of the 11th IEEE International Conference on Ubiquitous Robots and Ambient Intelligence, Kuala Lumpur, Malaysia, 12–15 November 2014. [Google Scholar]
- Krüger, J.; Schreck, G.; Surdilovic, D. Dual arm robot for flexible and cooperative assembly. CIRP Ann. Manuf. Technol. 2011, 60, 5–8. [Google Scholar] [CrossRef]
- Shauri, R.L.A.; Nonami, K. Assembly manipulation of small objects by dual-arm manipulator. Assem. Autom. 2011, 31, 263–274. [Google Scholar] [CrossRef]
- Kock, S.; Vittor, T.; Matthias, B. Robot concept for scalable, flexible assembly automation: A technology study on a harmless dual-armed robot. In Proceedings of the IEEE International Symposium on Assembly and Manufacturing, Tampere, Finland, 25–27 May 2011. [Google Scholar]
- Matthias, B.; Kock, S.; Jerregard, H. Safety of collaborative industrial robots: Certification possibilities for a collaborative assembly robot concept. In Proceedings of the IEEE International Symposium on Assembly and Manufacturing, Tampere, Finland, 25–27 May 2011. [Google Scholar]
- Baxter Research Robot, Rethink Robotics Company. 2016. Available online: http://www.rethinkrobotics.com/baxter/ (accessed on 15 March 2016).
- Robot Operating System, Open Source Robotics Foundation. 2016. Available online: http://wiki.ros.org/ (accessed on 31 March 2016).
- Matthew, M.W. Series Elastic Actuators. Master’s Thesis, Massachusetts Institute of Technology, Cambridge, MA, USA, 1995. [Google Scholar]
- SRI Force/Torque Sensor, Sunrise Instruments Co., Ltd. 2013. Available online: http://www.srisensor.com/product/?type=list&classid=21 (accessed on 15 May 2016).
























| Force Suffered | Torque Produced | Left Arm Responses | Right Arm Responses |
|---|---|---|---|
| Fx > 0 | My > 0 | L (0,−1,0) 1 | R (0,+1,0) 2 |
| Fx < 0 | My < 0 | L (0,+1,0) | R (0,−1,0) |
| Fy > 0 | Mx < 0 | L (−1,0,0) | R (−1,0,0) |
| Fy < 0 | Mx > 0 | L (+1,0,0) | R (+1,0,0) |
| Torque Conditions | Left Responses | Right Responses |
|---|---|---|
| Mx > 0 and My > 0 | L (1,0,0) and L (0,−1,0) 1 | R (1,0,0) and R (0,1,0) 2 |
| Mx > 0 and My < 0 | L (1,0,0) and L (0,1,0) | R (1,0,0) and R (0,−1,0) |
| Mx < 0 and My > 0 | L (−1,0,0) and L (0,−1,0) | R (−1,0,0) and R (0,1,0) |
| Mx < 0 and My < 0 | L (−1,0,0) and L (0,1,0) | R (−1,0,0) and R (0,−1,0) |
| Parameters | Single-Arm Operation | Dual-Arm Operation | |
|---|---|---|---|
| Right Arm | Left Arm | Right Arm | |
| Length of inserting step | 10 mm | 5 mm | 5 mm |
| Length of searching step | 5 mm | 2.5 mm | 2.5 mm |
| Speed of end-effector | 40 mm/s | 20 mm/s | 20 mm/s |
| Rotation angle | 1° | 0.5° | 0.5° |
© 2017 by the authors. Licensee MDPI, Basel, Switzerland. This article is an open access article distributed under the terms and conditions of the Creative Commons Attribution (CC BY) license (http://creativecommons.org/licenses/by/4.0/).
Share and Cite
Zhang, X.; Zheng, Y.; Ota, J.; Huang, Y. Peg-in-Hole Assembly Based on Two-phase Scheme and F/T Sensor for Dual-arm Robot. Sensors 2017, 17, 2004. https://doi.org/10.3390/s17092004
Zhang X, Zheng Y, Ota J, Huang Y. Peg-in-Hole Assembly Based on Two-phase Scheme and F/T Sensor for Dual-arm Robot. Sensors. 2017; 17(9):2004. https://doi.org/10.3390/s17092004
Chicago/Turabian StyleZhang, Xianmin, Yanglong Zheng, Jun Ota, and Yanjiang Huang. 2017. "Peg-in-Hole Assembly Based on Two-phase Scheme and F/T Sensor for Dual-arm Robot" Sensors 17, no. 9: 2004. https://doi.org/10.3390/s17092004
APA StyleZhang, X., Zheng, Y., Ota, J., & Huang, Y. (2017). Peg-in-Hole Assembly Based on Two-phase Scheme and F/T Sensor for Dual-arm Robot. Sensors, 17(9), 2004. https://doi.org/10.3390/s17092004
