Taxonomic Revision of Tribe Aleurocanthini Takahashi 1954 stat. rev. Using Consortium Gene Analysis (Mito-Nuclear-Primary Endosymbiont) with the First Evidence for Mitochondrial Recombination in Whitefly (Hemiptera: Aleyrodidae)
Abstract
1. Introduction
2. Materials and Methods
2.1. Sample Collections and Morphological Identification
2.2. DNA Extraction and Polymerase Chain Reaction (PCR)
2.3. DNA Sequencing and Phylogenetic Analysis
2.4. Recombination Detection and Genetic Diversity
3. Results
3.1. Morphological Identification
3.2. Nuclear Gene Analysis in A. spiniferus Species Complex
3.3. Estimation of Genetic Diversity of A. spiniferus Species Complex
3.4. Mitochondrial Recombination in A. spiniferus Species Complex
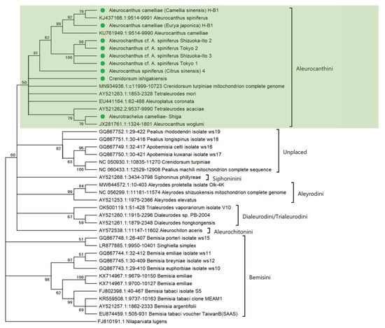
3.5. Molecular Placement of Tribe Aleurocanthini Takahashi
4. Discussion
5. Conclusions
Supplementary Materials
Author Contributions
Funding
Institutional Review Board Statement
Data Availability Statement
Acknowledgments
Conflicts of Interest
References
- Skoracka, A.; Magalhães, S.; Rector, B.G.; Kuczyński, L. Cryptic Speciation in the Acari: A Function of Species Lifestyles or Our Ability to Separate Species? Exp. Appl. Acarol. 2015, 67, 165–182. [Google Scholar] [CrossRef]
- Sáez, A.G.; Lozano, E. Body Doubles. Nature 2005, 433, 111. [Google Scholar] [CrossRef]
- Cooke, G.M.; Chao, N.L.; Beheregaray, L.B. Five Cryptic Species in the Amazonian Catfish Centromochlus existimatus Identified Based on Biogeographic Predictions and Genetic Data. PLoS ONE 2012, 7, e48800. [Google Scholar]
- Colborn, J.; Crabtree, R.E.; Shaklee, J.B.; Pfeiler, E.; Bowen, B.W. The Evolutionary Enigma of Bonefishes (Albula Spp.): Cryptic Species and Ancient Separations in a Globally Distributed Shorefish. Evolution 2001, 55, 807–820. [Google Scholar] [CrossRef]
- Lefébure, T.; Douady, C.J.; Gouy, M.; Trontelj, P.; Briolay, J.; Gibert, J. Phylogeography of a Subterranean Amphipod Reveals Cryptic Diversity and Dynamic Evolution in Extreme Environments. Mol. Ecol. 2006, 15, 1797–1806. [Google Scholar]
- Casu, M.; Curini-Galletti, M. Sibling Species in Interstitial Flatworms: A Case Study Using Monocelis Lineata (Proseriata: Monocelididae). Mar. Biol. 2004, 145, 669–679. [Google Scholar] [CrossRef]
- Chenuil, A.; Cahill, A.E.; Délémontey, N.; du Salliant du Luc, E.; Fanton, H. Problems and Questions Posed by Cryptic Species. A Framework to Guide Future Studies. In From Assessing to Conserving Biodiversity: Conceptual and Practical Challenges; Casetta, E., Marques da Silva, J., Vecchi, D., Eds.; Springer International Publishing: Cham, Switzerland, 2019; pp. 77–106. ISBN 978-3-030-10991-2. [Google Scholar]
- de Queiroz, K. The General Lineage Concept of Species, Species Criteria, and the Process of Speciation. In Endless: Species and Speciation; Oxford University Press: Oxford, UK, 1998. [Google Scholar]
- de Queiroz, K. Species Concepts and Species Delimitation. Syst. Biol. 2007, 56, 879–886. [Google Scholar] [CrossRef]
- Janzen, D.H.; Burns, J.M.; Cong, Q.; Hallwachs, W.; Dapkey, T.; Manjunath, R.; Hajibabaei, M.; Hebert, P.D.N.; Grishin, N. v Nuclear Genomes Distinguish Cryptic Species Suggested by Their DNA Barcodes and Ecology. Proc. Natl. Acad. Sci. USA 2017, 114, 8313–8318. [Google Scholar] [CrossRef]
- Fontaneto, D.; Kaya, M.; Herniou, E.A.; Barraclough, T.G. Extreme Levels of Hidden Diversity in Microscopic Animals (Rotifera) Revealed by DNA Taxonomy. Mol. Phylogenet Evol. 2009, 53, 182–189. [Google Scholar] [CrossRef]
- Duque-Gamboa, D.N.; Castillo-Cárdenas, M.F.; Hernández, L.M.; Guzmán, Y.C.; Manzano, M.R.; Toro-Perea, N. Mitochondrial DNA Suggests Cryptic Speciation in Prodiplosis Longifila Gagné (Diptera: Cecidomyiidae) Associated with Geographic Distance and Host Specialization. Bull. Entomol. Res. 2018, 108, 739–749. [Google Scholar] [CrossRef]
- Jörger, K.M.; Schrödl, M. How to Describe a Cryptic Species? Practical Challenges of Molecular Taxonomy. Front. Zool. 2013, 10, 59. [Google Scholar] [CrossRef]
- Kusuminda, T.; Mannakkara, A.; Ukuwela, K.D.B.; Kruskop, S.V.; Amarasinghe, C.J.; Saikia, U.; Venugopal, P.; Karunarathna, M.; Gamage, R.; Ruedi, M.; et al. DNA Barcoding and Morphological Analyses Reveal a Cryptic Species of Miniopterus from India and Sri Lanka. Acta Chiropt. 2022, 24, 17. [Google Scholar] [CrossRef]
- Vyskočilová, S.; Tay, W.T.; van Brunschot, S.; Seal, S.; Colvin, J. An Integrative Approach to Discovering Cryptic Species within the Bemisia Tabaci Whitefly Species Complex. Sci. Rep. 2018, 8, 10886. [Google Scholar] [CrossRef] [PubMed]
- Andrianto, E.; Kasai, A. Wolbachia in Black Spiny Whiteflies and Their New Parasitoid Wasp in Japan: Evidence of the Distinct Infection Status on Aleurocanthus Camelliae Cryptic Species Complex. Insects 2022, 13, 788. [Google Scholar] [CrossRef]
- de Barro, P.; Liu, S.; Boykin, L.; Dinsdale, A. Bemisia Tabaci: A Statement of Species Status. Annu. Rev. Entomol. 2011, 56, 1–19. [Google Scholar] [CrossRef]
- Perring, T.M. The Bemisia Tabaci Species Complex. Crop. Prot. 2001, 20, 725–737. [Google Scholar] [CrossRef]
- Uesugi, R.; Sato, Y.; Han, B.Y.; Huang, Z.D.; Yara, K.; Furuhashi, K. Molecular Evidence for Multiple Phylogenetic Groups within Two Species of Invasive Spiny Whiteflies and Their Parasitoid Wasp. Bull. Entomol. Res. 2016, 106, 328–340. [Google Scholar] [CrossRef] [PubMed]
- Karanovic, T.; Djurakic, M.; Eberhard, S.M. Cryptic Species or Inadequate Taxonomy? Implementation of 2D Geometric Morphometrics Based on Integumental Organs as Landmarks for Delimitation and Description of Copepod Taxa. Syst. Biol. 2016, 65, 304–327. [Google Scholar] [CrossRef]
- Manzari, S.; Quicke, D.L.J. A Cladistic Analysis of Whiteflies, Subfamily Aleyrodinae (Hemiptera: Sternorrhyncha: Aleyrodidae). J. Nat. Hist. 2006, 40, 2423–2554. [Google Scholar] [CrossRef]
- Martin, J.H. The Whitefly Fauna of Australia (Sternorrhyncha: Aleyrodidae): A Taxonomic Account and Identification Guide; Commonwealth Scientific and Industrial Research Organisation: Canberra, Australia, 1999; ISBN 0643064184.
- Dubey, A.K.; Ko, C.-C. Aleurotrachelus Quaintance & Baker (Hemiptera: Aleyrodidae) and Allied Genera from Taiwan. Zootaxa 2010, 2685, 1–29. [Google Scholar]
- Takahashi, R. Key to the Tribes and Genera of Aleyrodidae of Japan, with Descriptions of Three New Genera and One New Species (Homoptera). Insecta Matsumurana 1954, 18, 47–53. [Google Scholar]
- Miyatake, Y. A List of the Whiteflies of Japan with Their Host Plant and Distribution Data (Homoptera: Aleyrodidae) [In Japanese]. Rostria 1980, 32, 291–330. [Google Scholar]
- David, B.V. Key to the Tribes of Whiteflies (Aleyrodidae: Homoptera) of India. J. Insect. Sci. 1990, 3, 13–17. [Google Scholar]
- David, B.V. Cohicaleyrodes Indicus (David and Selvakumaran) Comb. n. and Cohicaleyrodes Jesudasani Nomen Novum. ENTOMON 2005, 30, 67. [Google Scholar]
- Thomas, A.; Ramamurthy, V.V. Multiple Gene Markers to Understand Genetic Diversity in the Bemisia Tabaci (Hemiptera: Aleyrodidae) Species Complex. Fla. Entomol. 2014, 97, 1451–1457. [Google Scholar] [CrossRef]
- Dong, Z.; Wang, Y.; Li, C.; Li, L.; Men, X. Mitochondrial DNA as a Molecular Marker in Insect Ecology: Current Status and Future Prospects. Ann. Entomol. Soc. Am. 2021, 114, 470–476. [Google Scholar] [CrossRef]
- Birky, C.W.; Fuerst, P.; Maruyamat’, T. Organelle Gene Diversity Under Migration, Mutation, and Drift: Equilibrium Expectations, Approach to Equilibrium, Effects of Heteroplasmic Cells, and Comparison to Nuclear Genes. Genetics 1989, 121, 613–627. [Google Scholar] [CrossRef]
- Ballard, J.W.O.; Whitlock, M.C. The Incomplete Natural History of Mitochondria. Mol. Ecol. 2004, 13, 729–744. [Google Scholar] [CrossRef]
- Bachtrog, D.; Thornton, K.; Clark, A.; Andolfatto, P. Extensive Introgression of Mitochondrial DNA Relative to Nuclear Genes in the Drosophila Yakuba Species Group. Evolution 2006, 60, 292–302. [Google Scholar]
- Currat, M.; Ruedi, M.; Petit, R.J.; Excoffier, L. The Hidden Side of Invasions: Massive Introgression by Local Genes. Evolution 2008, 62, 1908–1920. [Google Scholar] [CrossRef]
- Ullrich, K.K.; Linnenbrink, M.; Tautz, D. Introgression Patterns between House Mouse Subspecies and Species Reveal Genomic Windows of Frequent Exchange. Biorxiv 2017, 168328. [Google Scholar] [CrossRef]
- Yang, W.; Feiner, N.; Pinho, C.; While, G.M.; Kaliontzopoulou, A.; Harris, D.J.; Salvi, D.; Uller, T. Extensive Introgression and Mosaic Genomes of Mediterranean Endemic Lizards. Nat. Commun. 2021, 12, 2762. [Google Scholar] [CrossRef]
- Tsaousis, A.D.; Martin, D.P.; Ladoukakis, E.D.; Posada, D.; Zouros, E. Widespread Recombination in Published Animal MtDNA Sequences1. Mol. Biol. Evol. 2005, 22, 925–933. [Google Scholar] [CrossRef] [PubMed]
- Hua, J.; Li, M.; Dong, P.; Cui, Y.; Xie, Q.; Bu, W. Comparative and Phylogenomic Studies on the Mitochondrial Genomes of Pentatomomorpha (Insecta: Hemiptera: Heteroptera). BMC Genom. 2008, 9, 610. [Google Scholar] [CrossRef]
- Rokas, A.; Ladoukakis, E.; Zouros, E. Animal Mitochondrial DNA Recombination Revisited. Trends Ecol. Evol. 2003, 18, 411–417. [Google Scholar] [CrossRef]
- Gillham, N.W. Organelle Genes and Genomes; Oxford University Press: Oxford, UK, 1994; ISBN 0195082486. [Google Scholar]
- Shadel, G.S.; Clayton, D.A. Mitochondrial DNA Maintenance in Vertebrates. Annu. Rev. Biochem. 1997, 66, 409–435. [Google Scholar] [CrossRef] [PubMed]
- Campbell, B.C.; Duffus, J.E.; Baumann, P. Determining Whitefly Species. Science 1993, 261, 1333. [Google Scholar] [CrossRef]
- Campbell, B.C. Congruent Evolution Between Whiteflies (Homoptera: Aleyrodidae) and Their Bacterial Endosymbionts Based on Respective 18S and 16S RDNAs. Curr. Microbiol. 1993, 26, 129–132. [Google Scholar] [CrossRef]
- Baumann, L.; Thao, M.L.; Funk, C.J.; Falk, B.W.; Ng, J.C.K.; Baumann, P. Sequence Analysis of DNA Fragments from the Genome of the Primary Endosymbiont of the Whitefly Bemisia Tabaci. Curr. Microbiol. 2004, 48, 77–81. [Google Scholar] [CrossRef]
- Thao, M.L.L.; Baumann, P. Evolutionary Relationships of Primary Prokaryotic Endosymbionts of Whiteflies and Their Hosts. Appl. Environ. Microbiol. 2004, 70, 3401–3406. [Google Scholar] [CrossRef]
- Sloan, D.B.; Moran, N.A. Endosymbiotic Bacteria as a Source of Carotenoids in Whiteflies. Biol. Lett. 2012, 8, 986–989. [Google Scholar] [CrossRef] [PubMed]
- Santos-Garcia, D.; Farnier, P.A.; Beitia, F.; Zchori-Fein, E.; Vavre, F.; Mouton, L.; Moya, A.; Latorre, A.; Silva, F.J. Complete Genome Sequence of “Candidatus Portiera Aleyrodidarum” BT-QVLC, an Obligate Symbiont That Supplies Amino Acids and Carotenoids to Bemisia Tabaci. J. Bacteriol. 2012, 194, 6654–6655. [Google Scholar] [CrossRef] [PubMed]
- Douglas, A.E. Nutritional Interactions in Insect-Microbial Symbioses: Aphids and Their Symbiotic Bacteria Buchnera. Annu. Rev. Entomol. 1998, 43, 17–37. [Google Scholar] [CrossRef]
- Sandström, J.; Moran, N. How Nutritionally Imbalanced Is Phloem Sap for Aphids? Entomol. Exp. Appl. 1999, 91, 203–210. [Google Scholar] [CrossRef]
- Baumann, P. Diversity of Prokaryote-Insect Associations within the Sternorrhyncha (Psyllids, Whiteflies, Aphids, Mealybugs). In Insect Symbiosis; CRC Press: Boca Raton, FL, USA, 2006; pp. 1–24. [Google Scholar]
- Santos-Garcia, D.; Mestre-Rincon, N.; Ouvrard, D.; Zchori-Fein, E.; Morin, S. Portiera Gets Wild: Genome Instability Provides Insights into the Evolution of Both Whiteflies and Their Endosymbionts. Genome Biol. Evol. 2020, 12, 2107–2124. [Google Scholar] [CrossRef]
- Andreason, S.A.; Shelby, E.A.; Moss, J.B.; Moore, P.J.; Moore, A.J.; Simmons, A.M. Whitefly Endosymbionts: Biology, Evolution, and Plant Virus Interactions. Insects 2020, 11, 775. [Google Scholar] [CrossRef] [PubMed]
- Santos-Garcia, D.; Vargas-Chavez, C.; Moya, A.; Latorre, A.; Silva, F.J. Genome Evolution in the Primary Endosymbiont of Whiteflies Sheds Light on Their Divergence. Genome Biol. Evol. 2015, 7, 873–888. [Google Scholar] [CrossRef]
- Quaintance, A.L.; Baker, A.C. Classification of the Aleyrodidae; US Government Printing Office: Washington, DC, USA, 1913.
- Quaintance, A.L.; Baker, A.C. A Contribution to Our Knowledge of the White Flies of the Subfamily Aleyrodinae (Aleyrodidae); US Government Printing Office: Washington, DC, USA, 1917; Volume 51.
- Silvestri, F. Contribuzione Alla Conoscenza Degli Aleurodidae (Insecta: Hemiptera) Viventi Su Citrus in Estremo Oriente e Dei Loro Parassiti. Boll. Lab. Zool. Gen. Agrar. Portici 1928, 21, 1–60. [Google Scholar]
- Kanmiya, K.; Ueda, S.; Kasai, A.; Yamashita, K.; Sato, Y.; Yoshiyasu, Y. Proposal of New Specific Status for Tea-Infesting Populations of the Nominal Citrus Spiny Whitefly Aleurocanthus Spiniferus (Homoptera: Aleyrodidae). Zootaxa 2011, 2797, 25–44. [Google Scholar] [CrossRef]
- Kuwana, I. The Whiteflies of Japan. Pomona Coll. J. Entomol. 1911, 3, 620–627. [Google Scholar]
- Takahashi, R. Aleyrodidae of Formosa. Part II. Aleyrodidae Formosa. Part II 1933, 60, 1–24. [Google Scholar]
- Simon, C.; Frati, F.; Beckenbach, A.; Crespi, B.; Liu, H.; Flook, P. Evolution, Weighting, and Phylogenetic Utility of Mitochondrial Gene Sequences and a Compilation of Conserved Polymerase Chain Reaction Primers. Ann. Entomol. Soc. Am. 1994, 87, 651–701. [Google Scholar] [CrossRef]
- Uesugi, R.; Sato, Y. Differentiation of the Tea-Infesting Population of Citrus Spiny Whitefly Aleurocanthus Spiniferus (Homoptera: Aleyrodidae) from the Citrus-Infesting Population in Japan on the Basis of Differences in the Mitochondrial Cytochrome c Oxidase Subunit I Gene. Jpn. J. Appl. Entomol. Zool. 2011, 55, 155–161. [Google Scholar] [CrossRef]
- Folmer, O.F.; Black, M.B.; Hoeh, W.R.; Lutz, R.V.; Vrijenhoek, R.C. DNA Primers for Amplification of Mitochondrial Cytochrome c Oxidase Subunit I from Diverse Metazoan Invertebrates. Mol. Mar. Biol. Biotechnol. 1994, 3, 294–299. [Google Scholar] [PubMed]
- de Barro, P.J.; Driver, F.; Trueman, J.W.H.; Curran, J. Phylogenetic Relationships of World Populations of Bemisia Tabaci (Gennadius) Using Ribosomal ITS1. Mol. Phylogenet. Evol. 2000, 16, 29–36. [Google Scholar] [CrossRef]
- Kumar, S.; Stecher, G.; Li, M.; Knyaz, C.; Tamura, K. MEGA X: Molecular Evolutionary Genetics Analysis across Computing Platforms. Mol. Biol. Evol. 2018, 35, 1547–1549. [Google Scholar] [CrossRef]
- Saitou, N.; Nei, M. The Neighbor-Joining Method: A New Method for Reconstructing Phylogenetic Trees. Mol. Biol. Evol. 1987, 4, 406–425. [Google Scholar] [CrossRef]
- Tamura, K.; Nei, M. Estimation of the Number of Nucleotide Substitutions in the Control Region of Mitochondrial DNA in Humans and Chimpanzees. Mol. Biol. Evol. 1993, 10, 512–526. [Google Scholar] [CrossRef]
- Martin, D.P.; Varsani, A.; Roumagnac, P.; Botha, G.; Maslamoney, S.; Schwab, T.; Kelz, Z.; Kumar, V.; Murrell, B. RDP5: A Computer Program for Analyzing Recombination in, and Removing Signals of Recombination from, Nucleotide Sequence Datasets. Virus Evol. 2021, 7, veaa087. [Google Scholar] [CrossRef]
- Martin, D.; Rybicki, E. RDP: Detection of Recombination amongst Aligned Sequences. Bioinformatics 2000, 16, 562–563. [Google Scholar] [CrossRef]
- Padidam, M.; Sawyer, S.; Fauquet, C.M. Possible Emergence of New Geminiviruses by Frequent Recombination. Virology 1999, 265, 218–225. [Google Scholar] [CrossRef] [PubMed]
- Martin, D.P.; Posada, D.; Crandall, K.A.; Williamson, C. A Modified Bootscan Algorithm for Automated Identification of Recombinant Sequences and Recombination Breakpoints. AIDS Res. Hum. Retrovir. 2005, 21, 98–102. [Google Scholar] [CrossRef]
- Smith, J.M. Analyzing the Mosaic Structure of Genes. J. Mol. Evol. 1992, 34, 126–129. [Google Scholar] [CrossRef] [PubMed]
- Posada, D.; Crandall, K.A. Evaluation of Methods for Detecting Recombination from DNA Sequences: Computer Simulations. Proc. Natl. Acad. Sci. USA 2001, 98, 13757. [Google Scholar] [CrossRef] [PubMed]
- Gibbs, M.J.; Armstrong, J.S.; Gibbs, A.J. Sister-Scanning: A Monte Carlo Procedure for Assessing Signals in Recombinant Sequences. Bioinformatics 2000, 16, 573–582. [Google Scholar] [CrossRef] [PubMed]
- Weiller, G.F. Phylogenetic Profiles: A Graphical Method for Detecting Genetic Recombinations in Homologous Sequences. Mol. Biol. Evol. 1998, 15, 326–335. [Google Scholar] [CrossRef] [PubMed]
- Holmes, E.C.; Worobey, M.; Rambaut, A. Phylogenetic Evidence for Recombination in Dengue Virus. Mol. Biol. Evol. 1999, 16, 405–409. [Google Scholar] [CrossRef]
- Lam, H.M.; Ratmann, O.; Boni, M.F. Improved Algorithmic Complexity for the 3SEQ Recombination Detection Algorithm. Mol. Biol. Evol. 2018, 35, 247–251. [Google Scholar] [CrossRef]
- Watterson, G.A. On the Number of Segregating Sites in Genetical Models without Recombination. Theor. Popul. Biol. 1975, 7, 256–276. [Google Scholar] [CrossRef]
- Nei, M. Molecular Evolutionary Genetics; Columbia University Press: New York, NY, USA, 1987; ISBN 9780231886710. [Google Scholar]
- Rozas, J.; Ferrer-Mata, A.; Sánchez-DelBarrio, J.C.; Guirao-Rico, S.; Librado, P.; Ramos-Onsins, S.E.; Sánchez-Gracia, A. DnaSP 6: DNA Sequence Polymorphism Analysis of Large Data Sets. Mol. Biol. Evol. 2017, 34, 3299–3302. [Google Scholar] [CrossRef]
- Tajima, F. Statistical Method for Testing the Neutral Mutation Hypothesis by DNA Polymorphism. Genetics 1989, 123, 585–595. [Google Scholar] [CrossRef] [PubMed]
- Fu, Y.-X.; Li, W.-H. Statistical Tests of Neutrality of Mutations. Genetics 1993, 133, 693–709. [Google Scholar] [CrossRef] [PubMed]
- Walker, G.P.; Stafford, C.A.; Symmes, E.J.; Goh, R. Phenology and Descriptions of Two Sympatric Native Whiteflies (Hemiptera: Aleyrodidae) with a High Degree of Niche Overlap. Pan-Pac. Entomol. 2008, 84, 36–50. [Google Scholar] [CrossRef]
- Wang, J.; Xu, Z. Identity and Redescription of Two Easily Confused Important Whiteflies (Hemiptera: Aleyrodidae). Acta Entomol. Sin. 2017, 60, 357–362. [Google Scholar]
- Takahashi, R. Some Species of Aleyrodidae (Homoptera) from Japan. Misc. Rep. Res. Inst. Nat. Resour. 1951, 19, 19–24. [Google Scholar]
- Quaintance, A.L. New Oriental Aleurodidae. Can. Entomol. 1903, 35, 61–64. [Google Scholar] [CrossRef]
- Jukes, T.H.; Cantor, C.R. Evolution of Protein Molecules. Mamm. Protein Metab. 1969, 3, 21–132. [Google Scholar]
- Tamura, K.; Kumar, S. Evolutionary Distance Estimation Under Heterogeneous Substitution Pattern Among Lineages. Mol. Biol. Evol. 2002, 19, 1727–1736. [Google Scholar] [CrossRef]
- Jansen, M.; Porcelli, F. Aleurocanthus Camelliae (Hemiptera: Aleyrodidae), a Species Possibly New for the European Fauna of a Genus in Great Need of Revision. Tijdschr. Entomol. 2018, 161, 63–78. [Google Scholar] [CrossRef]
- Dickey, A.M.; Stocks, I.C.; Smith, T.; Osborne, L.; Mckenzie, C.L. DNA Barcode Development for Three Recent Exotic Whitefly (Hemiptera: Aleyrodidae) Invaders in Florida; Florida Entomological Society: Gainesville, Fl, USA, 2015; Volume 98. [Google Scholar]
- Jensen, A.S. A Cladistic Analysis of Dialeurodes, Massilieurodes and Singhiella, with Notes and Keys to the Nearctic Species and Descriptions of Four New Massilieurodes Species (Hemiptera: Aleyrodidae). Syst. Entomol. 2001, 26, 279–310. [Google Scholar] [CrossRef]
- Cioffi, M.; Cornara, D.; Corrado, I.; Gerardus, M.; Jansen, M.; Porcelli, F. The Status of Aleurocanthus Spiniferus from Its Unwanted Introduction in Italy to Date. Bull. Insectology 2013, 66, 273–281. [Google Scholar]
- Dubey, A.K.; Ko, C.-C. Sexual Dimorphism among Species of Aleurocanthus Quaintance & Baker (Hemiptera: Aleyrodidae) in Taiwan, with One New Species and an Identification Key. Zootaxa 2012, 3177, 1–23. [Google Scholar] [CrossRef]
- Dooley, J. Key to Commonly InterceptedWhitefly Pest; USDA APHIS: Riverdale, MD, USA, 2006.
- Passamonti, M.; Ghiselli, F. Doubly Uniparental Inheritance: Two Mitochondrial Genomes, One Precious Model for Organelle DNA Inheritance and Evolution. DNA Cell Biol. 2009, 28, 79–89. [Google Scholar] [CrossRef] [PubMed]
- Gray, M.W.; Burger, G.; Lang, B.F. Mitochondrial Evolution. Science 1999, 283, 1476–1481. [Google Scholar] [CrossRef] [PubMed]
- Kondo, N.; Ijichi, N.; Shimada, M.; Fukatsu, T. Prevailing Triple Infection with Wolbachia in Callosobruchus Chinensis (Coleoptera: Bruchidae). Mol. Ecol. 2002, 11, 167–180. [Google Scholar] [CrossRef] [PubMed]
- Fenn, K.; Conlon, C.; Jones, M.; Quail, M.A.; Holroyd, N.E.; Parkhill, J.; Blaxter, M. Phylogenetic Relationships of the Wolbachia of Nematodes and Arthropods. PLoS Pathog. 2006, 2, e94. [Google Scholar] [CrossRef]
- Hotopp, J.C.D.; Clark, M.E.; Oliveira, D.C.S.G.; Foster, J.M.; Fischer, P.; Torres, M.C.M.; Giebel, J.D.; Kumar, N.; Ishmael, N.; Wang, S. Widespread Lateral Gene Transfer from Intracellular Bacteria to Multicellular Eukaryotes. Science 2007, 317, 1753–1756. [Google Scholar] [CrossRef] [PubMed]
- Ladoukakis, E.D.; Zouros, E. Recombination in Animal Mitochondrial DNA: Evidence from Published Sequences. Mol. Biol. Evol. 2001, 18, 2127–2131. [Google Scholar] [CrossRef]
- Bullini, L.; Nascetti, G. Speciation by Hybridization in Phasmids and Other Insects. Can. J. Zool. 1990, 68, 1747–1760. [Google Scholar] [CrossRef]
- Schumer, M.; Xu, C.; Powell, D.L.; Durvasula, A.; Skov, L.; Holland, C.; Blazier, J.C.; Sankararaman, S.; Andolfatto, P.; Rosenthal, G.G.; et al. Natural Selection Interacts with Recombination to Shape the Evolution of Hybrid Genomes. Science 2018, 360, 656–660. [Google Scholar] [CrossRef]
- Schumer, M.; Rosenthal, G.G.; Andolfatto, P. How Common Is Homoploid Hybrid Speciation? Evolution 2014, 68, 1553–1560. [Google Scholar] [CrossRef] [PubMed]
- Feliner, G.N.; Álvarez, I.; Fuertes-Aguilar, J.; Heuertz, M.; Marques, I.; Moharrek, F.; Piñeiro, R.; Riina, R.; Rosselló, J.A.; Soltis, P.S. Is Homoploid Hybrid Speciation That Rare? An Empiricist’s View. Heredity 2017, 118, 513–516. [Google Scholar] [CrossRef] [PubMed]







| No. | Primer Name | Sequence (5′→3′) | Annealing (°C)/Size (bp) | Gene Target | Ref. |
|---|---|---|---|---|---|
| |||||
| 1 | Por16S-431F | CAGAAGAAGCACCGGCTAAC | 55/590 | 16S rRNA (Portiera) | This study |
| Por16S-1020R | ATTTCACACACGAGCTAAC | ||||
| |||||
| 2 | 16Sar | CGCCTGTTTAACAAAAACAT | 53/212 | rrnL = 16S rRNA | [59] |
| 16Sbr | CCGGTCTGAACTCAGATCACGT | ||||
| 3 | TSW-F | ATTTCACACTTAATTAGGAGTGA | 53/680 | COI | [19,60] |
| TSW-R | CTGCACGAAATACAACAAATG | ||||
| 4 | OSW-F | GTGTCCCATTTAATTAGTAGAGA | 53/680 | COI | [19,60] |
| OSW-R | GAGCCATAATAAAAGACTCCATC | ||||
| 5 | LCO1490 | GGTCAACAAAATCATAAAAGATATTGG | 52/700 | COI | [61] |
| HCO2190 | TAAAACTTCAGGGTGACCAAAAAATCA | ||||
| |||||
| 6 | TW81 | GTTTCCGTAGGTGAACCTGC | 54/450 | ITS 1 of rDNA | [62] |
| 5.8R | ATCCGCGAGCCGAGTGATCC | ||||
| Gene | Sample Pool | N | S | h | Molecular Diversity Indices | Neutrality Tests | |||
|---|---|---|---|---|---|---|---|---|---|
| Hd | π | k | Tajima’s D (p) | Fu and Li’s F (p) | |||||
| COI-2 | A. camelliae | 28 | 63 | 5 | 0.27 | 0.01463 | 7.94 | −1.99361(<0.05) * | −1.53563(>0.10) ns |
| A. spiniferus | 59 a | 173 | 12 | 0.72 | 0.03793 | 20.59 | −1.94440(<0.05) * | −3.01549(<0.05) * | |
| Analysis | Result | ||
|---|---|---|---|
| Event number (main method) a | 1 (GENECONV) | 2 * (MaxChi) | 2 * (MaxChi) |
| Putative recombinant b | MH700446.1 AS | JX281760.1 AW | OP323057.1 ASC |
| #seq. With the same event | MH700445.1 AS | - | - |
| Major parent (% similarity) c | AB786718.1 AS (99.5) | Unknown (AB536794.1 AC) | AB536794.1 AC (84.4) |
| Minor parent (% similarity) d | Unknown (AB786713.1 AC) | OP323057.1 ASC (86.8) | JX281760.1 AW |
| Methods (Av. P-val): | |||
| 1. RDP | - | 2.623 × 10−2 | 2.623 × 10−2 |
| 2. GENECONV | 2.144 × 10−9 | - | - |
| 3. BootScan | - | ||
| 4. MaxChi | 9.234 × 10−4 | 2.603 × 10−2 | 2.603 × 10−2 |
| 5. Chimaera | 1.251 × 10−2 | 8. 185 × 10−3 | 8. 185 × 10−3 |
| 6. SiScan | - | - | - |
| 7. 3Seq | 8.720 × 10−6 | 1.138 × 10−2 | 1.138 × 10−2 |
| 8. LARD | - | - | - |
| 9. Phylpro | - | - | - |
| Start breakpoint | 340 | 416 | 453 |
| End breakpoint | 363 | 122 | 113 |
Disclaimer/Publisher’s Note: The statements, opinions and data contained in all publications are solely those of the individual author(s) and contributor(s) and not of MDPI and/or the editor(s). MDPI and/or the editor(s) disclaim responsibility for any injury to people or property resulting from any ideas, methods, instructions or products referred to in the content. |
© 2023 by the authors. Licensee MDPI, Basel, Switzerland. This article is an open access article distributed under the terms and conditions of the Creative Commons Attribution (CC BY) license (https://creativecommons.org/licenses/by/4.0/).
Share and Cite
Andrianto, E.; Kasai, A. Taxonomic Revision of Tribe Aleurocanthini Takahashi 1954 stat. rev. Using Consortium Gene Analysis (Mito-Nuclear-Primary Endosymbiont) with the First Evidence for Mitochondrial Recombination in Whitefly (Hemiptera: Aleyrodidae). Diversity 2023, 15, 80. https://doi.org/10.3390/d15010080
Andrianto E, Kasai A. Taxonomic Revision of Tribe Aleurocanthini Takahashi 1954 stat. rev. Using Consortium Gene Analysis (Mito-Nuclear-Primary Endosymbiont) with the First Evidence for Mitochondrial Recombination in Whitefly (Hemiptera: Aleyrodidae). Diversity. 2023; 15(1):80. https://doi.org/10.3390/d15010080
Chicago/Turabian StyleAndrianto, Eko, and Atsushi Kasai. 2023. "Taxonomic Revision of Tribe Aleurocanthini Takahashi 1954 stat. rev. Using Consortium Gene Analysis (Mito-Nuclear-Primary Endosymbiont) with the First Evidence for Mitochondrial Recombination in Whitefly (Hemiptera: Aleyrodidae)" Diversity 15, no. 1: 80. https://doi.org/10.3390/d15010080
APA StyleAndrianto, E., & Kasai, A. (2023). Taxonomic Revision of Tribe Aleurocanthini Takahashi 1954 stat. rev. Using Consortium Gene Analysis (Mito-Nuclear-Primary Endosymbiont) with the First Evidence for Mitochondrial Recombination in Whitefly (Hemiptera: Aleyrodidae). Diversity, 15(1), 80. https://doi.org/10.3390/d15010080

