Maternal Melatonin Contributes to Offspring Hair Follicle Development Through Transcriptional Regulation of the AP-1 Complex and MAPK Pathway
Abstract
1. Introduction
2. Results
2.1. Maternal MT Supplementation Decreases HF Cell Apoptosis and Promotes the HF Density in Neonatal Rabbits
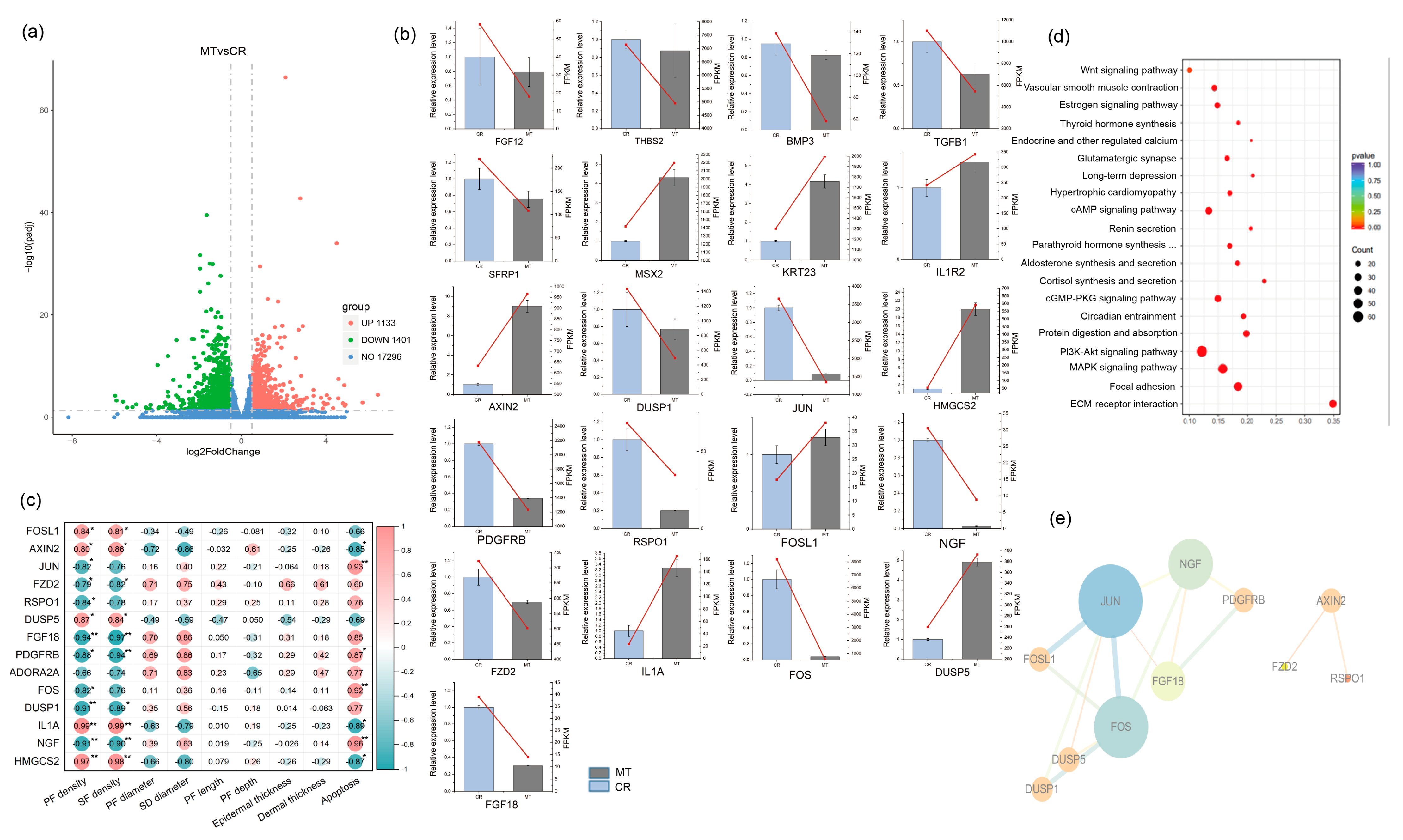
2.2. FOS and JUN Play a Crucial Role in the Maternal Transmission of MT to Offspring
2.3. Maternally Transmitted MT Affects the Development of HF in Offspring by Regulating the MAPK Signaling Pathway
2.4. Downstream Metabolites of FOS/JUN, Norepinephrine, and Equol Were Significantly Altered in the Neonatal HF Development of the MT Group
3. Discussion
3.1. Maternal Implantation of MT Improved Fetal HF Developmental Programming
3.2. Transcriptional Activation of JUN/FOS Members of the AP-1 Complex Is a Key Factor in the Process of the MT Effect on the Neonate Hair Follicles
3.3. Downstream Metabolites of FOS/JUN, Norepinephrine, and Equol Seem to Play a Key Role in the Neonatal Hair Follicle Development of the MT Group
4. Materials and Methods
4.1. Animal Management and Experimental Design
4.2. Skin Tissue Collection, Processing, Terminal Deoxynucleotidyl Transferase-Mediated dUTP Nick-End Labeling (TUNEL) Assay, and Immunohistochemical (IHC) Study
4.3. RNA-Seq Analysis and Identification of Key Genes
4.4. Quantitative Real-Time Reverse Transcription-Polymerase Chain Reaction (qRT-PCR) and Western Blotting
4.5. Serum Collection and the Measured AP-1
4.6. Metabolic Profiling
4.7. Correlation Analysis Between DEGs and DEMs
4.8. Statistical Analysis
Supplementary Materials
Author Contributions
Funding
Informed Consent Statement
Data Availability Statement
Acknowledgments
Conflicts of Interest
Abbreviations
| Differentially expressed gene | DEG |
| Differentially expressed metabolite | DEM |
| Kyoto Encyclopedia of Genes and Genomes | KEGG |
| Protein–protein interaction | PPI |
References
- Schneider, M.R.; Schmidt-Ullrich, R.; Paus, R. The Hair Follicle as a Dynamic Miniorgan. Curr. Biol. 2009, 19, R132–R142. [Google Scholar] [CrossRef] [PubMed]
- Huh, S.H.; Narhi, K.; Lindfors, P.H.; Haara, O.; Yang, L.; Ornitz, D.M.; Mikkola, M.L. Fgf20 governs formation of primary and secondary dermal condensations in developing hair follicles. Genes Dev. 2013, 27, 450–458. [Google Scholar] [CrossRef]
- Xu, Y.; Liu, H.; Pan, H.; Wang, X.; Zhang, Y.; Yao, B.; Li, N.; Lai, L.; Li, Z. CRISPR/Cas9-mediated Disruption of Fibroblast Growth Factor 5 in Rabbits Results in a Systemic Long Hair Phenotype by Prolonging Anagen. Genes 2020, 11, 297. [Google Scholar] [CrossRef] [PubMed]
- Sennett, R.; Rendl, M. Mesenchymal-epithelial interactions during hair follicle morphogenesis and cycling. Semin. Cell Dev. Biol. 2012, 23, 917–927. [Google Scholar] [CrossRef]
- De Groot, S.C.; Ulrich, M.M.; Gho, C.G.; Huisman, M.A. Back to the future: From appendage development toward future human hair follicle neogenesis. Front. Cell Dev. Biol. 2021, 9, 661787. [Google Scholar] [CrossRef] [PubMed]
- Rasmussen, J.M.; Thompson, P.M.; Entringer, S.; Buss, C.; Wadhwa, P.D. Fetal programming of human energy homeostasis brain networks: Issues and considerations. Obes. Rev. 2022, 23, e13392. [Google Scholar] [CrossRef] [PubMed]
- Hochberg, Z.; Feil, R.; Constancia, M.; Fraga, M.; Junien, C.; Carel, J.-C.; Boileau, P.; Le Bouc, Y.; Deal, C.L.; Lillycrop, K.; et al. Child Health, Developmental Plasticity, and Epigenetic Programming. Endocr. Rev. 2010, 32, 159–224. [Google Scholar] [CrossRef] [PubMed]
- Tarry-Adkins, J.L.; E Ozanne, S. Mechanisms of early life programming: Current knowledge and future directions. Am. J. Clin. Nutr. 2011, 94, S1765–S1771. [Google Scholar] [CrossRef] [PubMed]
- Rath, M.F.; Coon, S.L.; Amaral, F.G.; Weller, J.L.; Møller, M.; Klein, D.C. Melatonin Synthesis: Acetylserotonin O-Methyltransferase (ASMT) Is Strongly Expressed in a Subpopulation of Pinealocytes in the Male Rat Pineal Gland. Endocrinology 2016, 157, 2028–2040. [Google Scholar] [CrossRef]
- Amaral, F.G.D.; Cipolla-Neto, J. A brief review about melatonin, a pineal hormone. Arq. Bras. Endocrinol. Metabol. 2018, 62, 472–479. [Google Scholar] [CrossRef] [PubMed]
- Reiter, R.J. Pineal Melatonin: Cell Biology of Its Synthesis and of Its Physiological Interactions. Endocr. Rev. 1991, 12, 151–180. [Google Scholar] [CrossRef]
- Slominski, A.T.; Zmijewski, M.A.; Semak, I.; Kim, T.-K.; Janjetovic, Z.; Slominski, R.M.; Zmijewski, J.W. Melatonin, mitochondria, and the skin. Cell. Mol. Life Sci. 2017, 74, 3913–3925. [Google Scholar] [CrossRef]
- Slominski, A.; Tobin, D.J.; Zmijewski, M.A.; Wortsman, J.; Paus, R. Melatonin in the skin: Synthesis, metabolism and functions. Trends Endocrinol. Metab. 2008, 19, 17–24. [Google Scholar] [CrossRef] [PubMed]
- Fischer, T.W.; Slominski, A.; Tobin, D.J.; Paus, R. Melatonin and the hair follicle. J. Pineal Res. 2007, 44, 1–15. [Google Scholar] [CrossRef] [PubMed]
- Yang, C.; Xu, J.; Ren, Q.; Duan, T.; Mo, F.; Zhang, W. Melatonin promotes secondary hair follicle development of early postnatal cashmere goat and improves cashmere quantity and quality by enhancing antioxidant capacity and suppressing apoptosis. J. Pineal Res. 2019, 67, e12569. [Google Scholar] [CrossRef] [PubMed]
- Yang, C.; Duan, C.; Wu, Z.; Li, Y.; Luan, Y.; Fu, X.; Zhang, C.; Zhang, W. Effects of melatonin administration to cashmere goats on cashmere production and hair follicle characteristics in two consecutive cashmere growth cycles. Domest. Anim. Endocrinol. 2021, 74, 106534. [Google Scholar] [CrossRef]
- Fischer, T.; Burmeister, G.; Schmidt, H.; Elsner, P. Melatonin increases anagen hair rate in women with androgenetic alopecia or diffuse alopecia: Results of a pilot randomized controlled trial. Br. J. Dermatol. 2004, 150, 341–345. [Google Scholar] [CrossRef]
- Sagrillo-Fagundes, L.; Salustiano, E.M.A.; Yen, P.W.; Soliman, A.; Vaillancourt, C. Melatonin in Pregnancy: Effects on Brain Development and CNS Programming Disorders. Curr. Pharm. Des. 2016, 22, 978–986. [Google Scholar] [CrossRef]
- Voiculescu, S.E.; Zygouropoulos, N.; Zahiu, C.D.; Zagrean, A.M. Role of melatonin in embryo fetal development. J. Med. Life 2015, 7, 488–492. [Google Scholar]
- Bonde, J.P.; Jørgensen, K.T.; Bonzini, M.; Palmer, K.T. Miscarriage and occupational activity: A systematic review and meta-analysis regarding shift work, working hours, lifting, standing, and physical workload. Scand. J. Work. Environ. Health 2012, 39, 325–334. [Google Scholar] [CrossRef]
- Serón-Ferré, M.; Mendez, N.; Abarzua-Catalan, L.; Vilches, N.; Valenzuela, F.J.; Reynolds, H.E.; Llanos, A.J.; Rojas, A.; Valenzuela, G.J.; Torres-Farfan, C. Circadian rhythms in the fetus. Mol. Cell. Endocrinol. 2012, 349, 68–75. [Google Scholar] [CrossRef]
- Chuffa, L.G.d.A.; Lupi, L.A.; Cucielo, M.S.; Silveira, H.S.; Reiter, R.J.; Seiva, F.R.F. Melatonin Promotes Uterine and Placental Health: Potential Molecular Mechanisms. Int. J. Mol. Sci. 2019, 21, 300. [Google Scholar] [CrossRef]
- Biedermann, S.; Tschudin, P.; Grob, K. Transfer of bisphenol A from thermal printer paper to the skin. Anal. Bioanal. Chem. 2010, 398, 571–576. [Google Scholar] [CrossRef]
- Hansell, J.A.; Richter, H.G.; Camm, E.J.; Herrera, E.A.; Blanco, C.E.; Villamor, E.; Patey, O.V.; Lock, M.C.; Trafford, A.W.; Galli, G.L.J.; et al. Maternal melatonin: Effective intervention against developmental programming of cardiovascular dysfunction in adult offspring of complicated pregnancy. J. Pineal Res. 2021, 72, e12766. [Google Scholar] [CrossRef] [PubMed]
- Feng, Y.; Gun, S. Melatonin supplement induced the hair follicle development in offspring rex rabbits. J. Anim. Physiol. Anim. Nutr. 2020, 105, 167–174. [Google Scholar] [CrossRef]
- Tain, Y.-L.; Lee, C.-T.; Chan, J.Y.; Hsu, C.-N. Maternal melatonin or N-acetylcysteine therapy regulates hydrogen sulfide-generating pathway and renal transcriptome to prevent prenatal NG-Nitro-L-arginine-methyl ester (L-NAME)-induced fetal programming of hypertension in adult male offspring. Am. J. Obstet. Gynecol. 2016, 215, 636.e1–636.e72. [Google Scholar] [CrossRef]
- Tain, Y.; Leu, S.; Wu, K.L.H.; Lee, W.; Chan, J.Y.H. Melatonin prevents maternal fructose intake-induced programmed hypertension in the offspring: Roles of nitric oxide and arachidonic acid metabolites. J. Pineal Res. 2014, 57, 80–89. [Google Scholar] [CrossRef]
- Lui, C.-C.; Hsu, M.-H.; Kuo, H.-C.; Chen, C.-C.; Sheen, J.-M.; Yu, H.-R.; Tiao, M.-M.; Tain, Y.-L.; Chang, K.-A.; Huang, L.-T. Effects of Melatonin on Prenatal Dexamethasone-Induced Epigenetic Alterations in Hippocampal Morphology and Reelin and Glutamic Acid Decarboxylase 67 Levels. Dev. Neurosci. 2015, 37, 105–114. [Google Scholar] [CrossRef]
- Tain, Y.-L.; Chen, C.-C.; Sheen, J.-M.; Yu, H.-R.; Tiao, M.-M.; Kuo, H.-C.; Huang, L.-T. Melatonin attenuates prenatal dexamethasone-induced blood pressure increase in a rat model. J. Am. Soc. Hypertens. 2014, 8, 216–226. [Google Scholar] [CrossRef]
- Tain, Y.-L.; Sheen, J.-M.; Yu, H.-R.; Chen, C.-C.; Tiao, M.-M.; Hsu, C.-N.; Lin, Y.-J.; Kuo, K.-C.; Huang, L.-T. Maternal Melatonin Therapy Rescues Prenatal Dexamethasone and Postnatal High-Fat Diet Induced Programmed Hypertension in Male Rat Offspring. Front. Physiol. 2015, 6, 377. [Google Scholar] [CrossRef] [PubMed]
- Thompson, A.C.T.; Hebart, M.L.; Penno, N.M.; Hynd, P.I. Perinatal wool follicle attrition coincides with elevated perinatal circulating cortisol concentration in Merino sheep. Aust. J. Agric. Res. 2007, 58, 748–752. [Google Scholar] [CrossRef]
- Reiter, R.J.; Rosales-Corral, S.; Tan, D.X.; Jou, M.J.; Galano, A.; Xu, B. Melatonin as a mitochondria-targeted antioxidant: One of evolution’s best ideas. Cell. Mol. Life Sci. 2017, 74, 3863–3881. [Google Scholar] [CrossRef]
- Galano, A.; Reiter, R.J. Melatonin and its metabolites vs oxidative stress: From individual actions to collective protection. J. Pineal Res. 2018, 65, e12514. [Google Scholar] [CrossRef] [PubMed]
- Majidinia, M.; Reiter, R.J.; Shakouri, S.K.; Mohebbi, I.; Rastegar, M.; Kaviani, M.; Darband, S.G.; Jahanban-Esfahlan, R.; Nabavi, S.M.; Yousefi, B. The multiple functions of melatonin in regenerative medicine. Ageing Res. Rev. 2018, 45, 33–52. [Google Scholar] [CrossRef] [PubMed]
- Abdollahzade, N.; Babri, S.; Majidinia, M. Attenuation of chronic arsenic neurotoxicity via melatonin in male offspring of maternal rats exposed to arsenic during conception: Involvement of oxidative DNA damage and inflammatory signaling cascades. Life Sci. 2020, 266, 118876. [Google Scholar] [CrossRef]
- Jonat, C.; Rahmsdorf, H.J.; Park, K.-K.; Cato, A.C.; Gebel, S.; Ponta, H.; Herrlich, P. Antitumor promotion and antiinflammation: Down-modulation of AP-1 (Fos/Jun) activity by glucocorticoid hormone. Cell 1990, 62, 1189–1204. [Google Scholar] [CrossRef]
- Lukey, M.J.; Greene, K.S.; Erickson, J.W.; Wilson, K.F.; Cerione, R.A. The oncogenic transcription factor c-Jun regulates glutaminase expression and sensitizes cells to glutaminase-targeted therapy. Nat. Commun. 2016, 7, 11321. [Google Scholar] [CrossRef] [PubMed]
- Ozolins, T.R.; Harrouk, W.; Doerksen, T.; Trasler, J.M.; Hales, B.F. Buthionine sulfoximine embryotoxicity is associated with prolonged AP-1 activation. Teratology 2002, 66, 192–200. [Google Scholar] [CrossRef]
- Knöchel, S.; Schuler-Metz, A.; Knöchel, W. c-Jun (AP-1) activates BMP-4 transcription in Xenopus embryos. Mech. Dev. 2000, 98, 29–36. [Google Scholar] [CrossRef] [PubMed]
- Angel, P.; Szabowski, A.; Schorpp-Kistner, M. Function and regulation of AP-1 subunits in skin physiology and pathology. Oncogene 2001, 20, 2413–2423. [Google Scholar] [CrossRef] [PubMed]
- Diao, X.; Duan, C.; Yao, L.; Qin, J.; He, L.; Zhang, W. Melatonin Promotes the Development of Secondary Hair Follicles in Adult Cashmere Goats by Activating the Keap1-Nrf2 Signaling Pathway and Inhibiting the Inflammatory Transcription Factors NFκB and AP-1. Int. J. Mol. Sci. 2023, 24, 3403. [Google Scholar] [CrossRef]
- Jung, Y.Y.; Shanmugam, M.K.; Chinnathambi, A.; Alharbi, S.A.; Shair, O.H.M.; Um, J.-Y.; Sethi, G.; Ahn, K.S. Fangchinoline, a Bisbenzylisoquinoline Alkaloid can Modulate Cytokine-Impelled Apoptosis via the Dual Regulation of NF-κB and AP-1 Pathways. Molecules 2019, 24, 3127. [Google Scholar] [CrossRef]
- Ooppachai, C.; Limtrakul, P.; Yodkeeree, S. Dicentrine Potentiates TNF-α-Induced Apoptosis and Suppresses Invasion of A549 Lung Adenocarcinoma Cells via Modulation of NF-κB and AP-1 Activation. Molecules 2019, 24, 4100. [Google Scholar] [CrossRef]
- Akilli Öztürk, Ö.; Pakula, H.; Chmielowiec, J.; Qi, J.; Stein, S.; Lan, L.; Sasaki, Y.; Rajewsky, K.; Birchmeier, W. Gab1 and Mapk Signaling Are Essential in the Hair Cycle and Hair Follicle Stem Cell Quiescence. Cell Rep. 2015, 13, 561–572. [Google Scholar] [CrossRef]
- Laurikkala, J.; Pispa, J.; Jung, H.-S.; Nieminen, P.; Mikkola, M.; Wang, X.; Saarialho-Kere, U.; Galceran, J.; Grosschedl, R.; Thesleff, I. Regulation of hair follicle development by the TNF signal ectodysplasin and its receptor Edar. Development 2002, 129, 2541–2553. [Google Scholar] [CrossRef]
- Pérez-Garijo, A.; Fuchs, Y.; Steller, H. Apoptotic cells can induce non-autonomous apoptosis through the TNF pathway. eLife 2013, 2, e01004. [Google Scholar] [CrossRef]
- Zmijewski, M.A.; Slominski, A.T. Neuroendocrinology of the skin. Dermato-Endocrinology 2011, 3, 3–10. [Google Scholar] [CrossRef]
- Jackson, R.L.; Greiwe, J.S.; Schwen, R.J. Emerging evidence of the health benefits of S-equol, an estrogen receptor β agonist. Nutr. Rev. 2011, 69, 432–448. [Google Scholar] [CrossRef]
- Brotzu, G.; Fadda, A.M.; Manca, M.L.; Manca, T.; Marongiu, F.; Campisi, M.; Consolaro, F. A liposome-based formulation containing equol, dihomo-γ-linolenic acid and propionyl-l-carnitine to prevent and treat hair loss: A prospective investigation. Dermatol. Ther. 2019, 32, e12778. [Google Scholar] [CrossRef] [PubMed]
- Palazidou, E.; Papadopoulos, A.; Ratcliff, H.; Dawling, S.; Checkley, S.A. Noradrenaline uptake inhibition increases melatonin secretion, a measure of noradrenergic neurotransmission, in depressed patients. Psychol. Med. 1992, 22, 309–315. [Google Scholar] [CrossRef] [PubMed]
- Botchkarev, V.A.; Peters, E.M.; Botchkareva, N.V.; Maurer, M.; Paus, R. Hair cycle-dependent changes in adrenergic skin innervation, and hair growth modulation by adrenergic drugs. J. Investig. Dermatol. 1999, 113, 878–887. [Google Scholar] [CrossRef] [PubMed]
- Slominski, A.T.; Kim, T.-K.; Slominski, R.M.; Song, Y.; Qayyum, S.; Placha, W.; Janjetovic, Z.; Kleszczyński, K.; Atigadda, V.; Song, Y.; et al. Melatonin and Its Metabolites Can Serve as Agonists on the Aryl Hydrocarbon Receptor and Peroxisome Proliferator-Activated Receptor Gamma. Int. J. Mol. Sci. 2023, 24, 15496. [Google Scholar] [CrossRef]
- Alam, M.; Ramot, Y.; Ponce, L.; Chéret, J.; Bertolini, M.; Paus, R. 672 PPARγ-mediated signalling regulates mitochondrial energy metabolism in human hair follicle epithelium. J. Investig. Dermatol. 2016, 136, S119. [Google Scholar] [CrossRef]
- Cho, K.W.; Lee, O.H.; Banz, W.J.; Moustaid-Moussa, N.; Shay, N.F.; Kim, Y.C. Daidzein and the daidzein metabolite, equol, enhance adipocyte differentiation and PPARgamma transcriptional activity. J. Nutr. Biochem. 2010, 21, 841–847. [Google Scholar] [CrossRef]
- Nedergaard, J.; Petrovic, N.; Lindgren, E.M.; Jacobsson, A.; Cannon, B. PPARgamma in the control of brown adipocyte differentiation. Biochim. Biophys. Acta 2005, 1740, 293–304. [Google Scholar] [CrossRef] [PubMed]
- Kim, T.; Slominski, R.M.; Pyza, E.; Kleszczynski, K.; Tuckey, R.C.; Reiter, R.J.; Holick, M.F.; Slominski, A.T. Evolutionary formation of melatonin and vitamin D in early life forms: Insects take centre stage. Biol. Rev. 2024, 99, 1772–1790. [Google Scholar] [CrossRef]
- Cao, Z.; Zhang, W.; Ning, X.; Wang, B.; Liu, Y.; Li, Q.X. Development of Monoclonal Antibodies Recognizing Linear Epitope: Illustration by Three Bacillus thuringiensis Crystal Proteins of Genetically Modified Cotton, Maize, and Tobacco. J. Agric. Food Chem. 2017, 65, 10115–10122. [Google Scholar] [CrossRef] [PubMed]
- Chin, C.-H.; Chen, S.-H.; Wu, H.-H.; Ho, C.-W.; Ko, M.-T.; Lin, C.-Y. cytoHubba: Identifying hub objects and sub-networks from complex interactome. BMC Syst. Biol. 2014, 8 (Suppl. S4), S11. [Google Scholar] [CrossRef] [PubMed]
- Kleinpenning, F.; Steigenberger, B.; Wu, W.; Heck, A.J.R. Fishing for newly synthesized proteins with phosphonate-handles. Nat. Commun. 2020, 11, 1–10. [Google Scholar] [CrossRef]
- Saccenti, E.; Hoefsloot, H.C.J.; Smilde, A.K.; Westerhuis, J.A.; Hendriks, M.M.W.B. Reflections on univariate and multivariate analysis of metabolomics data. Metabolomics 2013, 10, 361–374. [Google Scholar] [CrossRef]
- Minoru, K.; Yoko, S.; Masayuki, K.; Miho, F.; Mao, T. KEGG as a reference resource for gene and protein annotation. Nucleic Acids Res. 2016, 44, D457–D462. [Google Scholar]





Disclaimer/Publisher’s Note: The statements, opinions and data contained in all publications are solely those of the individual author(s) and contributor(s) and not of MDPI and/or the editor(s). MDPI and/or the editor(s) disclaim responsibility for any injury to people or property resulting from any ideas, methods, instructions or products referred to in the content. |
© 2025 by the authors. Licensee MDPI, Basel, Switzerland. This article is an open access article distributed under the terms and conditions of the Creative Commons Attribution (CC BY) license (https://creativecommons.org/licenses/by/4.0/).
Share and Cite
Feng, Y.; Yang, R.; Zhang, J.; Yuan, H.; Yan, Z.; Wang, P.; Ma, X.; Liu, T.; Gun, S. Maternal Melatonin Contributes to Offspring Hair Follicle Development Through Transcriptional Regulation of the AP-1 Complex and MAPK Pathway. Int. J. Mol. Sci. 2025, 26, 1952. https://doi.org/10.3390/ijms26051952
Feng Y, Yang R, Zhang J, Yuan H, Yan Z, Wang P, Ma X, Liu T, Gun S. Maternal Melatonin Contributes to Offspring Hair Follicle Development Through Transcriptional Regulation of the AP-1 Complex and MAPK Pathway. International Journal of Molecular Sciences. 2025; 26(5):1952. https://doi.org/10.3390/ijms26051952
Chicago/Turabian StyleFeng, Yang, Ruixin Yang, Jianqiang Zhang, Haonan Yuan, Zunqiang Yan, Pengfei Wang, Xiaochun Ma, Ting Liu, and Shuangbao Gun. 2025. "Maternal Melatonin Contributes to Offspring Hair Follicle Development Through Transcriptional Regulation of the AP-1 Complex and MAPK Pathway" International Journal of Molecular Sciences 26, no. 5: 1952. https://doi.org/10.3390/ijms26051952
APA StyleFeng, Y., Yang, R., Zhang, J., Yuan, H., Yan, Z., Wang, P., Ma, X., Liu, T., & Gun, S. (2025). Maternal Melatonin Contributes to Offspring Hair Follicle Development Through Transcriptional Regulation of the AP-1 Complex and MAPK Pathway. International Journal of Molecular Sciences, 26(5), 1952. https://doi.org/10.3390/ijms26051952

