Molecular and Cellular Effects of Microplastics and Nanoplastics in the Pathogenesis of Cardiovascular, Nervous, Urinary, Digestive, and Reproductive System Diseases: A Global Systematic Review
Abstract
1. Introduction
2. Methods
2.1. Source Search
2.2. Study Quality Assessment
- Full transparency of the presented results.
- Correct statistical analysis of the collected data.
- Sufficient sample representativeness and justified selection of research materials and methods.
- Adequate interpretation of the obtained data.
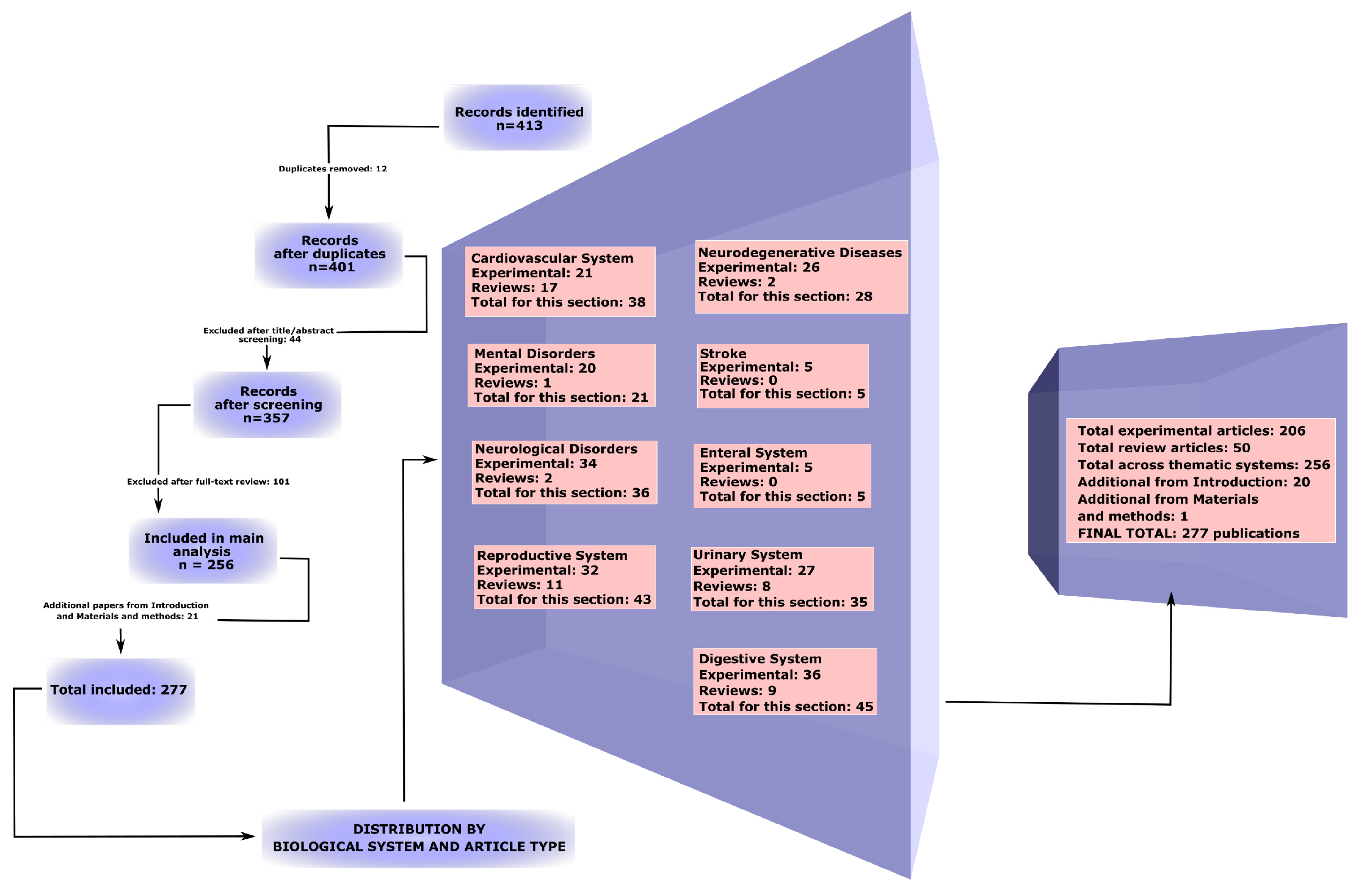
3. Results
3.1. Cardiovascular Diseases
3.1.1. Lipid Metabolism Disorders
3.1.2. Hemostasis System Disorders
3.1.3. Effects on Cardiomyocytes
3.1.4. Prospects for Drug Therapy for Microplastic and Nanoplastic-Related Cardiovascular Diseases
| № | Experimental Model | Type and Source of MPs/NPs | Size/Concentrations/Duration | Results/Observations | Reference |
|---|---|---|---|---|---|
| 1. | Macrophages (murine + human, in vitro) | S-NP (sulfate-PS) F-NP (Fluoresbrite® YG-PS), virgin | 0.20 µm, 100 µg/mL, 24–48 h | Disruption of lipid metabolism, mitochondrial oxidative stress, foam cell differentiation, contribution to atherosclerosis | [13] |
| 2. | Rats (in vivo, oral) | PS-MP, virgin | 0.5, 5, 50 mg/kg/day, 90 days | Lipid metabolism disruption, oxidative stress, inflammation in CVS | [14] |
| 3. | THP-1 cells (human monocytes, in vitro) | PS-NH2 (50 nm), PS (50 nm), PVC (235 nm), PE (611 nm), PET (16 nm + 5.7 µm), PES, PAN, PA6 (fibers ~10–27 µm), virgin | 50 µg/cm2 (~60–100 µg/mL in 1 mL) | NLRP3 inflammasome activation, ↑ IL-1β, IL-18, inflammation | [22] |
| 4. | Mice (in vivo, inhalation) | PS-NP, virgin | 16–100 mg/day, 1, 4, 12 weeks | Myocardial edema, apoptosis, fibrosis; ↓ Na+-K+-ATPase; ↑ m6A, ↑ METTL3 | [26] |
| 5. | Mice (in vivo, oral) + cardiac organoids (in vitro) | PS-MP, virgin | COs: 0.025, 0.25, 2.5 µg/mL; Mice: 25–50 µg/injection, 4 weeks COs: 72 h (+ISO 50 µM 48 h) | ↑ TNF-α, IL-6, IL-1β; myocardial damage, mitochondrial dysfunction, oxidative stress, TCA cycle disruptions | [34] |
| 6. | Neonatal rat cardiomyocytes (in vitro, synchronized) | PS-NP, virgin | 60 min | Impaired collective contractility, cytoskeletal changes, ↑ collagen I/III, fibronectin | [35] |
| 7. | In vitro (human plasma/erythrocytes) + in vivo (SD rats, 250–400 g) | Aminated PS-NP PS-MP, virgin | In vitro: 0.01–1 µg/mL, 3 h In vivo: 0.1 mg/kg, 3 h → thrombosis | Enhanced thrombogenesis, prothrombotic erythrocyte activation Coagulation activation (intrinsic/extrinsic pathways), ↑ thrombosis, platelet aggregation | [39] |
| 8. | Chickens (in vivo, oral) + primary embryonic cardiomyocytes | PS-MP, virgin | 5 µm, 1 mg/L (L), 10 mg/L (M), 100 mg/L (H) Cells: 0.01–2.5 mg/mL (+NAC 0.5 mM), 42 days (in vivo) 4–48 h (in vitro) | Cardiotoxicity: ↑ NF-κB-NLRP3-GSDMD, ↓ AMPK-PGC-1α; oxidative stress, apoptosis, inflammation, mitochondrial dysfunction | [78] |
| 9. | Human monocytes and dendritic cells (in vitro) | PS (irregular/spherical, 50–310 nm) PMMA, PVC (irregular, polydisperse) | 30–300 particles/cell (~0.1–10 µg/mL by mass), 24 h | ↑ TNF-α, IL-6, IL-1β, immune response activation | [79] |
| 10. | HUVEC (+HepG2, 3T3-L1, RAW264.7) | PS-MP, virgin | 0–100 µg/mL (0.5, 1, 2, 5 µm), 24, 48, 72 h | ↓ Viability (MTT)—only HUVEC, 0.5 and 1 µm > 5 µm (48–72 h) Other cells: no effect ↓ Tube formation (VEGF suppression, short-term) ↑ Autophagy/necrosis (LC3 ↑, pERK/p-p38 ↑, long-term) Angiogenesis impairment | [81] |
| 11. | Patients (n-304, carotid endarterectomy, 34-month follow-up) | PE, PVC (in plaques) | 57% plaques, ~20 particles/plaque | HR 4.2 for MI, stroke, death | [82] |
| 12. | Patients with vascular calcification (n-47) | Various polymers (in feces) | ↑ in calcification group | Correlation of fecal plastics with calcification; exposure marker | [83] |
| 13. | Human thrombi (n-26) | Various polymers | 21–530 particles/thrombus | Positive correlation with platelets; contribution to thrombogenesis | [85] |
| 14. | In vitro (human whole blood) | Polystyrene: aPS, cPS, nPS | 50, 100, 500 nm, 25, 100, 250 µg/mL | cPS: ↑ fibrin polymerization rate, ↑ clot strength (size- and concentration-dependent); nPS: minimal effect (except 50 nm at low conc.); aPS (100 nm): effect like cPS, ↓ at 500 nm | [87] |
| 15. | Patients with dilated cardiomyopathy | BPA (leached from plastics) | ↑ in serum vs. healthy | Potential link of BPA to dilated CMP | [89] |
| 16. | C57bl/6n mice (males and females) | Bisphenol A (BPA)—leached from plastics | 0.5; 5.0 µg/kg/day lifelong; 200 µg/kg/day—from GD11 to PND21 | ↑ Body weight, BMI, obesity (5.0 µg/kg/day); concentric LV remodeling (males); ↑ diastolic BP (females); sex dimorphism: ↑ Ca2+ mobility (males), ↓ (females); changes in SERCA2a, NCX1, PLB, p-PLB, CASQ2; epigenetics: ↑ DNMT3a, sex-specific CpG methylation in CASQ2 | [90] |
| 17. | Female rat myocytes (in vitro) | Bisphenol A (BPA)—endocrine disruptor from plastics | 10−12–10−6 M; acute exposure | Non-monotonic dose–response: ↑ arrhythmias, Ca2+ transient changes; monotonic: ↑ SR Ca2+ release/uptake, ↓ L-type Ca2+ current; via ERβ | [91] |
| 18. | HUVEC (in vitro) | PS-NP, virgin | 25 µg/mL (100, 500 nm), 48 h | ↑ Autophagy (↑ LC3-II, Beclin-1; ↓ p62), size-dependent; contribution to endothelial dysfunction | [97] |
| 19. | In silico (docking), in vitro (BV2), in vivo (HFD-obese mice) | fPS-MP (fluorescent polystyrene), 1 µm | Dose-dependent (in vitro); oral (in vivo) | Docking: styrene > ethylene/propylene in macrophage binding ↑ fPS-MP binding to microglia (dose-dependent) In vivo: fPS-MP in blood + immune cells, ↑ insulin resistance, ↑ systemic inflammation Brain accumulation, ↑ hypothalamic microglia activation MPs exacerbate inflammation and metabolism in obesity | [98] |
| 20. | PCAEC (in vitro) | PS-NP, virgin | 10 µg/mL | Premature endothelial senescence, oxidative stress, inflammation | [99] |
| 21. | Mice (in vivo, i.v.) | PS, PS-NH2, PS-COOH, virgin | 80 nm, 4 mg/kg (100 µL × 1 mg/mL), 24 h | Endothelial injury, coagulopathy, thrombosis | [100] |
3.2. Neurodegenerative Diseases
3.2.1. Parkinson’s Disease
3.2.2. Alzheimer’s Disease
3.2.3. Amyotrophic Lateral Sclerosis
3.3. Stroke
3.4. Neurological Disorders
3.4.1. Neurodevelopmental Toxicity
3.4.2. Seizures
3.4.3. General Neurotoxic Effects
| № | Experimental Model | Type and Source of MP/NP | Concentrations | Results/Observations | Reference |
|---|---|---|---|---|---|
| 1. | Mice (in vivo, oral administration) + cerebral organoids (in vitro) | PS-NP, virgin | 2.5 mg/mL, 200 µL (mice, 7 days); 10 mg/mL (organoids, 21 days, 50, 100 nm) | Deep penetration of 50 nm NP, ↓ organoid viability, DNA fragmentation (hippocampus/cortex), ↑ KYN/3-HK, kynurenine pathway activation, neuroinflammation | [20] |
| 2. | Mice (in vivo, oral administration) + E4A | PS-MP, virgin | 2 µm, 50 mg/kg, oral, every 2 days, 4 weeks; E4A (400 ng/kg, i.p., daily, weeks 2–4) | Neuronal damage, ↓ DOCK3/SIRT3, ↑ TLR4-NF-κB-NLRP3, E4A (ErbB4 agonist) restores cognitive functions | [21] |
| 3. | Chickens (in vivo, yolk injection) | PS-NP, virgin | 60–900 nm | Neural tube defects, ↑ autophagy, apoptosis | [29] |
| 4. | Human neural stem cells (hNSC, in vitro) | PS-NP, virgin | 1–50 µg/mL (50–200 nm) | ↓ proliferation, ↑ apoptosis (endocytosis, no nuclear entry); smaller particles more toxic | [30] |
| 5. | Carp (head kidney lymphocytes, in vitro) | PS-MP, virgin | 5–150 µM | Necroptosis, ↑ mtROS, Ca2+, cytokines; astaxanthin ↓ toxicity via miR-25-5p/MCU | [32] |
| 6. | Zebrafish (larvae, in vivo) | PS-MP, virgin | PS-MP: 0.5–25 mg/L, 4–144 hpf; melatonin (1 µM) | ↓ swimming speed, ↓ motor neuron axon length, apoptosis, suppression of neurodevelopmental genes, melatonin ↑ nrf2-isl2a | [119] |
| 7. | Zebrafish (larvae, in vivo) + PS-MP/NP + AgNP | PS-MP/NP (polystyrene micro/nanospheres) + AgNP | 200 µg/L MP (5 µm/100 nm) + 10 µg/L Ag (5 nm) | Developmental abnormalities, ↓ locomotion, ↑ ROS, neuroinflammation, gene dysregulation (immunity/apoptosis/neurogenesis); curcumin mitigates (especially NP) | [120] |
| 8. | Zebrafish (embryos, in vivo) | PS-MP, virgin | 0.1, 1, 10 ppm (500 nm), 96 h | No effect on survival/hatching; ↓ swimming, ↑ apoptosis, ↓ AChE, ↑ NO, dysregulation of 5-HT/DA, ↓ bdnf; styrene binds Bcl-2/p53/BDNF | [121] |
| 9. | C. elegans (in vivo) | PS-NP, virgin | 10–100 µg/mL (25, 50, and 100 nm) | Dose-dependent: ↑ ROS, mitochondrial damage, ↓ DA, growth/locomotion inhibition; smaller NP less toxic; regulation of sel-12/hop-1 | [122] |
| 10. | Cerebral organoids (in vitro) | PS-NP, virgin | 0.1–100 µg/mL | ↓ viability/differentiation, mitochondrial dysfunction, ↓ Wnt pathway, ↓ N-cadherin, axon/synapse disruption | [123] |
| 11. | Rats (postnatal, via mother) | PS-NP, virgin | 2.5 mg/kg from day 1 of pregnancy to postnatal day 21 (50 nm) | Ferroptosis in offspring hippocampus (NCOA4/p53), ↑ ROS, ↓ GPX4/GSH, ↓ cognitive functions/memory | [124] |
| 12. | Zebrafish (in vivo) + amitriptyline | PS-MP + amitriptyline | 50 µm, 100–106 particles/L + 48 ± 33 µg/L amitriptyline | ↑ AChE/carboxylesterases, swimming changes; MP does not modulate amitriptyline | [125] |
| 13. | Brown trout juveniles (Salmo trutta f. fario) | Irregular PS | <50 µm; 104 and 105 particles/L; 3 weeks | Amitriptyline (1–1000 µg/L): ↑ AChE activity, swimming behavior changes; >300 µg/L—acute side effects; PS-MP alone: no effects; combination: similar to amitriptyline, but high PS conc. ↓ behavioral impact | [126] |
| 14. | Zebrafish (in vivo) + amitriptyline | PS-MP + amitriptyline | MP (2 µm, 0.44 mg/L), AMI (2.5 µg/L) and mixtures for 7 days | ↑ locomotion/schooling, ↓ SOD/CAT/GSH in eyes; additive behavioral toxicity | [127] |
| 15. | Mice (in vivo, oral administration) + melatonin | PS-MP, virgin | 0.5–5 mg/kg/day (8 weeks) | Seizures,↑ inflammation/ferroptosis in hippocampus, Fe/lipid disruption, melatonin ↓ seizures | [128] |
| 16. | Rats (in vivo, oral administration) | PE-MP, virgin | 1–100 mg/kg/day (<30 µm, 3–6 weeks) | BBB disruption, ↑ MDA, ↓ antioxidants, ↓ BDNF | [129] |
| 17. | Mice (in vivo, oral administration) + in vitro (hCMEC/D3) | PS-NP, virgin | 0.5–50 mg/kg (7 days) | BBB penetration, microglial activation, endothelial necroptosis | [130] |
| 18. | Zebrafish (in vivo) + MeHg | PS-MP + MeHg | 5 µm, 24 h | Enhanced MeHg neurotoxicity: ↓ locomotion, glutathione disruption | [131] |
| 19. | Rats (in vivo, oral administration) | PS-MP, virgin | 0.01 mg/kg/day (42 nm, 56 days) | ↑ LPO, NO, •OH, NH3, Glu; ↓ GABA, antioxidants, mTOR; LYC restores balance, ↓ stress, ↑ lysosomes | [132] |
| 20. | Olfactory bulbs, n = 15 (autopsies, São Paulo) | 16 synthetic polymers: 75% particles, 25% fibers; PP 43.8% | 8/15 positive; particles 5.5–26.4 µm, fibers ~21 µm | Absent in controls; olfactory translocation pathway to brain; risk of neurotoxicity, BBB | [133] |
| 21. | BBB model (in vitro, bEnd.3 + TNF-α) | PS-MP, virgin | 0–200 µg/mL; 24/72 h | ↑ BBB permeability 15.6–27.3-fold (>1 µm), TNF-α enhancement; size-dependent | [134] |
| 22. | Zebrafish (in vivo) + Cu | PVC-MP + Cu | 0.5 mg/L MP + 0.85 mg/L Cu (60 days) | Apoptosis via BDNF/miR132/FOXO3a, ↑ ROS/LPO/carbonyls/8-OHdG, ↓ DA/5-HT/ACh, neuroarchitectural damage | [135] |
| 23. | Mice (in vivo, oral administration) + DEHP | PS-NP + DEHP | 775 mg/L MPs–25 µM DEHP | Neuronal apoptosis (PI3K/AKT), mitochondrial dysfunction, ↑ GSK-3β, brain pathology | [136] |
| 24. | PLA-NP (in vivo → in vitro degradation) | PLA, biodegradable | 2.5–25 mg/kg/day, oral, 28 days | Degradation to oligomers, ↑ Ca2+ in mitochondria (↑ MICU3), MCU-i4/DBcAMP ↓ toxicity | [138] |
| 25. | Mice (in vivo, oral administration) | PS-MP, virgin | MP 0.1–1 mg/mL, 15–60 days (acute/subchronic) | Cognitive impairments, anxiety, brain accumulation, limbic system dystrophy | [139] |
| 26. | Pomacanthus microps (in vivo) + Cd | PE-MP + Cd | 0.14 mg/L PE-MP (1–5 µm) + 0–13 mg/L Cd (96 h) | ↓ AChE, ↓ PEPP; MP–Cd antagonism | [140] |
| 27. | Mice (in vivo, oral administration) + miR-103a-3p | PS-MP, virgin | 30 mg/kg/day (5 µm, 7 days) | Cognitive impairments, ↑ MDA/carbonyl/nitrite/caspases/TNFα/NLRP3, ↓ SIRT1/BDNF, ER stress (PERK/CHOP/GRP78), miR-103a-3p restores | [141] |
| 28. | Astrocytes (in vitro) | PS-MP/NP, virgin | 0.01–1000 µg/mL (50, 500 nm) | ↓ astrocyte viability, astrogliosis; 1274/531 DEGs (inflammation/immunity/migration/ECM/lipids) | [142] |
| 29. | Mice (in vivo, intranasal) | PS-NP, virgin | 100 nm | Brain accumulation, neurotoxicity, ACY-1215 (HDAC6 inhibitor) enhances NP exocytosis | [144] |
| 30. | Cerebral organoids (in vitro) | PS-NP, virgin | ~50 nm, 200 ng/mL, organoids 24 days | Mitochondrial dysfunction, ↓ viability/differentiation | [145] |
| 31. | Zebrafish (in vivo) + ketamine/methionine | PS-MP + ketamine/methionine | PP-MF: <2 mm, 2 mg/L (with feed), 7 days | Enhanced tectum lesions: ↑ ROS, necrosis, edema | [146] |
| 32. | Zebrafish (in vivo) + methyltestosterone | PS-MP + methyltestosterone | 50 ng/L MT and 0.5 mg/L PS (5 µm diameter) 21 days | Neuronal damage, dysregulation of neuroactive ligand-receptor interactions | [147] |
| 33. | Neurons/glia (in vitro, proteomics) | Various MP (PE/PP/PS) | 1–100 µg/mL, 24–72 h | Heterogeneous protein corona formation, altered protein expression (synthesis/RNA/lipids/transport) | [148] |
| 34. | African catfish (in vivo, oral administration) | PE-MP, virgin | MP 500 mg/kg diet, 15 days; chlorella (50 g/kg), citric acid (30 g/kg), lycopene (500 mg/kg) | Altered neurological enzymes, neuronal deformation, encephalomalacia, gliosis, Purkinje pyknosis, necrosis; chlorella/citric acid/lycopene restore | [149] |
3.5. Enteric Nervous System and Gut–Brain Axis
3.6. Psychiatric Disorders
3.6.1. Depression
3.6.2. Schizophrenia
3.6.3. Anxiety Disorders
3.6.4. Other Psychiatric Disorders
| № | Experimental Model | Type and Source of MP/NP | Concentrations | Results/Observations | Reference |
|---|---|---|---|---|---|
| 1. | 1420 college students | Various MP (environmental exposure) | Exposure quartiles (particles/day) | ↑ 38% depression risk in top quartile; +7% per 1000 particles; stronger in males/freshmen | [45] |
| 2. | Zebrafish (in vivo, water) | PS-MP, virgin | 25 and 250 µg/L, 40 days | ↓ exploratory/locomotor activity, social interaction; ↑ IL-6/IL-1β; dysregulation of per1b/per2/per3/cry1a/cry2 | [46] |
| 3. | Mice (in vivo, oral) | PS-NP, virgin | 10 mg/kg | Depression-like behavior; ↓ EAAT2 in astrocytes; EAAT2 activation mitigates | [47] |
| 4. | Mice (prenatal, in vivo) | PS-NP, virgin | 100 nm/1 µm, 1 mg/day, oral, 17 days | Anxiety/depression in offspring; ↓ GABA in prefrontal cortex/amygdala; NAC restores | [48] |
| 5. | Mice (in vivo, oral) + cold stress | PS-MP, virgin | 10 mg/kg/day, 21 days | Locomotor disorganization, anxiety, ↓ memory; DA/5-HT/adrenaline/corticosterone dysregulation; ↑ ROS in brown adipose tissue | [49] |
| 6. | Children 6–9 years (n = 1000, Shenyang) | Various MP (in urine) | Concentration quartiles (particles/mL) | ↑ emotional/behavioral problems, hyperactivity, peer issues | [50] |
| 7. | Mice (in vivo, oral) | PS-NP, virgin | 0–50 mg/kg/day (8 weeks) | Depression-like behavior; activation of axonal guidance/neurotrophins/dopaminergic synapses (mRNA/miRNA/lncRNA) | [154] |
| 8. | Mice (in vivo, inhalation) + ozone | PS-NP, virgin | 60 nm, 12.5 mg/kg/day, oral, 30 days | ↑ neuroinflammation/pyroptosis in prefrontal cortex (p38 MAPK); depression; NAC mitigates | [155] |
| 9. | Zebrafish (in vivo, ketamine/methionine model) | PP-MP, virgin | 0.1–100 µg/mL | Buffers ketamine, ↑ methionine effects; memory improvement under high anxiety | [157] |
| 10. | Zebrafish (early life, in vivo) | PS-MP, virgin | 0.1 µm and 5 µm, 0, 0.1, 10, 100 µg/mL | ADHD-like behavior; ↑ locomotion, +30% dopaminergic neurons | [158] |
| 11. | C. elegans (in vivo) | PS-MP/NP, virgin | 100 nm/0.5/1.0/2.0/5.0 µm, 1.0 mg/L, 3 days | ↑ movement, damage to cholinergic/GABAergic neurons; curcumin mitigates | [159] |
| 12. | Zebrafish (in vivo) | PS-NP, virgin | 0.5, 1.5, 5 ppm; acute: 7 days; chronic: 30 days/7 weeks | Locomotion/aggressiveness/circadian rhythm changes; ↑ ROS; 5-HT/DA dysregulation | [160] |
| 13. | Mice (in vivo, oral), in vitro (BV2 microglia) | PS-MP, virgin | 2 mg/kg and 10 mg/kg (mice, 7 days), 25, 50, 100 µg/mL (cells, 24, 48, 72 h) | Anxiety; ↑ PERK-NF-κB (HRAS) in microglia, ↑ TNFα/IL-1β | [161] |
| 14. | C. elegans (in vivo) | PS-COOH (carboxylated), virgin | 0.1–100 µg/L | Neurotoxicity; DA/Glu/5-HT/GABA dysregulation | [162] |
| 15. | Zebrafish (in vivo, biodegradable) | PLA-MP (polylactic acid), virgin | 1, 25, 50, 100, 250, 500 mg/L (up to 5 days) | ↓ survival, ↓ wakefulness, anxiety; circadian rhythm/BDNF dysregulation | [163] |
| 16. | Mice (in vivo, different life stages) | PS-NP, virgin | 0.1–1 mg/kg/day (GD1–PND21 or adults) | Dopamine system changes, ↓ social behavior; ↑ local field potentials (prefrontal cortex/amygdala/striatum) | [164] |
| 17. | Neonatal mice (in vivo) | PS-NP, virgin | 100 nm, 7 days | Microglial autophagy impairment, energy metabolism defects; synaptic pruning defects, ↓ social behavior | [165] |
| 18. | Children 7–10 years (n = 5670, Shenyang) | Various MP (in urine) | Dose-dependent (particles/mL) | ↓ working memory, ↑ inattention | [166] |
| 19. | Mice (in vivo, chronic) | PS-MP, virgin | 0.01, 0.1, 1 mg/day (4 weeks) | ↓ learning/memory (Morris water maze); ↑ ROS,↓ ACh, CREB/BDNF; vitamin E mitigates | [167] |
| 20. | Mice (embryonic, in vivo), in vitro (primary cortical neurons) | PS-MP, virgin | 2 µm, 1 mg/kg/day (dam), 0, 1, 10 mg/L (neurons) | Impaired social novelty recognition (autism-like) | [168] |
3.7. Reproductive System
3.7.1. Female Reproductive Health
3.7.2. Male Reproductive Health
| № | Experimental Model | Type and Source of MP/NP | Concentrations | Results/Observations | Reference |
|---|---|---|---|---|---|
| 1. | Male rats (in vivo, oral) | PS-NP | 38.92 nm; 1, 3, 6, 10 mg/kg/day; 5 weeks | ↓ testosterone, LH, FSH (serum); dose-dependent testicular damage, ↓ sperm quality (morphology, viability, DNA fragmentation); ↓ PLZF, DAZL, FSH, LH expression (testes); ↑ FSH/LH at 10 mg/kg; nonlinear ABP modulation; ↑ GnRH | [51] |
| 2. | Mice (in vivo, oral) | PS-MP, virgin | 100 µg/L and 1000 µg/L (180 days), 0.5 µm, 4 µm, and 10 µm | ↓ testosterone (LHR/cAMP/PKA/StAR), reproductive toxicity | [52] |
| 3. | Rats (in vivo, oral) | PS-NP, virgin | 0.5 µm, 0, 0.015, 0.15, 1.5 mg/day, 90 days | Ovarian fibrosis (Wnt/β-catenin), granulosa cell apoptosis, ↓ ovarian reserve | [171] |
| 4. | Female mice (in vivo); mouse endometrial epithelial cells (in vitro) | PS-MP, virgin | Oral, various doses | Endometrial thinning, ↑ collagen deposition; ↑ HMGB1, acetyl-HMGB1 → TLR4/NOX2 activation → ↑ ROS → Notch and TGF-β activation → ↑ fibrotic proteins and collagen; TLR4/NOX2 inhibition ↓ ROS, Notch, TGF-β, fibrosis | [172] |
| 5. | Mice, human granulosa-like tumor cells (KGN cells) | PS-NP, virgin | 20 nm, 1 mg/day, 5 weeks (in vivo), 100 µg/mL, 48 h (in vitro) | Induction of granulosa cell apoptosis, ROS accumulation, ↑ Hippo (MST1, LATS1, YAP1), ↓ CTGF and Cyr61 mRNA | [173] |
| 6. | Mice (in vivo, oral) | PS-MP/NP, virgin | 0.1 mg/day, 30 or 44 days | ↓ embryos, ↓ implantation, sperm deformation, oxidative stress | [174] |
| 7. | In vitro (human placental cells) | PS-NP | 1–100 µg/mL, 25, 50, 100, 500 nm | Cell damage, cell cycle disruption, oxidative stress, PKA activity inhibition | [178] |
| 8. | Rats (in vivo) | Various MP (PE/PP/PS/PVC) | 2.64 × 1014 particles, inhalation | Detected in fetal placenta/heart/liver/lungs/spleen | [179] |
| 9. | Human placenta from pregnant women | PS-NP, virgin | Concentration assessment in samples | ↓ placental weight, immune disruptions, transgenerational toxicity | [180] |
| 10. | In vitro (human trophoblast), in vivo (mice) | PS-NP, virgin | 50 nm, 50 or 100 mg/kg | Gene changes, maternal/fetal immune disruptions, Bcl-2/Cleaved-caspase-2/Cleaved-caspase-3 activation | [182] |
| 11. | Mice (in vivo, oral) | PS-NP, virgin | 250 µg in 200 µL saline on GD5.5 and GD7.5 | ↑ miscarriage risk, maternal immunosuppression | [183] |
| 12. | Rats (in vivo, oral) | PS-MP, virgin | 876 nm, 2.5, 5, 10 mg/kg/day, 45 days | Ovarian inflammation, ↑ ROS, ER stress, apoptosis, ovarian atrophy | [185] |
| 13. | Rats (in vivo, oral) | PS-MPs/G-PS-MPs, virgin | 0.7918 µm, 30 mg/kg/day (35 days) | Ovarian atrophy, accumulation in heart, liver, spleen, lungs, kidneys, brain, large/small intestine, uterus, ovaries, blood | [186] |
| 14. | Rats (in vivo, oral) | PS-NP, virgin | 2.5 mg/kg (6 weeks) | ↓ hormones (E2/P4), ↓ uterine weight, endometrial thinning, ↓ glands, ↓ epithelial viability | [188] |
| 15. | Young mice (in vivo, oral) | PS-NP, virgin | 1 µm, 0.5 and 2.0 mg/kg/day (28 days) | ↑ atretic follicles, ↓ E2/P4 (PERK/eIF2α/ATF4/CHOP) | [189] |
| 16. | Mice (in vivo) + COV434 (in vitro) | PS-NP, virgin | 5 and 25 mg/kg/day (mice, 8 weeks), 50, 100, 150, 200 µg/mL (COV434) | ↓ Nrf2, ovarian oxidative stress | [190] |
| 17. | Mice (in vivo, oocytes) | PS-NP, virgin | 40 mg/kg/day, 30 days | DNA damage, spindle disruption, ↓ Juno, ↓ fertilization | [191] |
| 18. | Granulosa cells (in vitro) + DEHP | PS-NP + DEHP | 100 µg/L NP + 200 mg/kg DEHP | ↑ ROS, oxidative DNA damage, cell cycle arrest (CNR1/CRBN/YY1/CYP2E1) | [192] |
| 19. | Mice (in vivo) + Caco-2 (in vitro) | PS-NP (~100 nm) virgin/PS-COOH/PS-NH2 | 100 nm, ~1 mg/dose (100 µL × 10 mg/mL) | Apoptosis, inflammation, tissue structure disruption | [193] |
| 20. | Mice (in vivo, oral) | PS-NP, virgin | 0.125, 0.5, 2, 90 mg/day/mouse | Uterine tube dilation, immunotoxicity, high IgA | [194] |
| 21. | In vitro (BeWo b30) | PS-NP, virgin | 0.05–10, 80 µm, 100 mg/mL | Placental metabolism disruption | [195] |
| 22. | In silico (human placenta) | PS-MP, virgin | 1–100 nm | Inhibition of placental enzymes (sEH, UPRT, B3GAT1, SULT, NAT2, CYP1A1); highest toxicity: PC > PET > PS | [196] |
| 23. | Mice (in vivo, oral) | PS-NP, virgin | 102 ng/L, 104 ng/L, 106 ng/L, throughout pregnancy | Metabolome changes (biotin/lysine/glycolysis) | [197] |
| 24. | Ex vivo, human placental tissue | PS-NP, virgin | 25 µg/mL | ↑ IL-6, placental Fe homeostasis disruption | [198] |
| 25. | In vivo (mice) | PS-MP | 0, 0.5 mg/L, 5 mg/L, 50 mg/L, 35 days | Threat to male fertility | [199] |
| 26. | Blood clam (Tegillarca granosa) | PS-MP, virgin | 0.5, 5 µm, 0.069/0.69 mg/L | ↓ motility, ATP, viability, DNA integrity | [200] |
| 27. | Mice (in vivo, oral) | PS-NP, virgin | 100 µg/L and 1000 µg/L, 90 days | Spermatogenesis disruption, ↓ hormones (IL-17A, dysbiosis) | [201] |
| 28. | Mice (in vivo, oral), in vitro | PS-MP, PS-NP, virgin | 5 µm, 80 nm, 40 mg/kg/day (60 days, mice), 10, 20, 40 µg/mL, 72 h | Pyruvate/thyroid hormone metabolism disruption, sperm damage | [202] |
| 29. | Mice (in vivo) | PS-NP, virgin | 25, 50, 100 nm, 28 days | Blood-testis barrier disruption → oligospermia/asthenospermia, inhibiting Prm3/Tnp1/Aurkc/Mea1/Mettl14 transcription and Pmfbp1/Ggn/Fsip2 expression | [204] |
| 30. | Mice (in vivo, oral), in vitro (testicular cells) | PS-MP/NP, virgin | 0.5/4/10 µm, 0.1 mL × 0.01% (~1 mg/day), 28 days | Penetration into Leydig/Sertoli cells, ↓ spermatogenesis/testosterone, inflammation | [207] |
| 31. | Humans (testes/semen) | Various MP (PS/PE/PVC) | Concentration determination in samples | Presence of MP in male reproductive system | [208] |
| 32. | Humans (semen, n = 40) | PS (31%), PE, PVC (8 polymers, 0.72–7.02 µm) | 2 MP/sample | ↓ progressive sperm motility | [209] |
3.8. Urinary System
3.8.1. Accumulation of MNPs in the Urinary System
3.8.2. Mechanisms of Cytotoxic Effects
| № | Experimental Model | Type and Source of MP/NP | Concentrations | Results/Observations | Reference |
|---|---|---|---|---|---|
| 1. | In vitro (HEK293) + DEHP | PS-MP + DEHP | 5 µm, MP: 200 mg/kg/day; DEHP: 200 mg/kg/day; combo: 200 each | ↑ ROS/AMPK/ULK1, Ppargc1α/Mfn2; oxidative stress, autophagy | [25] |
| 2. | Chickens (in vivo, oral) | PS-MP, virgin | 30 nm, 1–100 mg/L feed (6 weeks) | Mitochondrial damage, ↓ SOD/CAT/GSH/T-AOC, ↑ MDA; ↑ NF-κB/TNFα/iNOS/IL-1β/IL-6; necroptosis (RIP1/RIP3/MLKL) | [31] |
| 3. | Humans, in vivo (native tissues/biological fluids) | PE and PS | Concentration determination in samples | Presence/deposition in kidneys and urine; first evidence in human kidneys | [210] |
| 4. | Caco-2 (in vitro, 24 h) | PS-MP, virgin | Spheres 200 nm; 2 µm, 0, 10, 100 µg/mL | ↑ uptake (max 200 nm), ↑ HMOX1/CAT/GPX1, ↓ H2O2, ↑ mtDNA/morphology; particle number-dependent effect | [213] |
| 5. | HK-2 (in vitro), mice (in vivo, oral) | PS-NP, virgin | 2 µm PS-MP; 0.025–0.8 µg/mL (in vitro, 0–120 min); 0.2–0.4 mg/day (in vivo, 4–8 weeks) | Dose-dependent uptake, ↑ ROS, cytokines, ER stress, autophagy (MAPK/AKT/mTOR); body weight gain, renal dysfunction; NAC/MitoTEMPO partially restore | [216] |
| 6. | Human embryonic kidney cells (HEK293) and human hepatocellular liver cells (Hep G2) | PS-MP, virgin | 1 µm, 100 µg/mL, 24, 48, 72 h | ↑ viability, significant morphological changes in liver/kidney cells, ↑ ROS, ↓ GAPDH, SOD2, CAT | [217] |
| 7. | HEK293 cells (human embryonic kidney) | Round polystyrene MP (PSMP), 3.54 ± 0.39 µm | 3 ng/mL (non-cytotoxic); 300 ng/mL (cytotoxic) | Membrane adhesion and full cellular uptake, oxidative stress, HO-1 inhibition, apoptosis + autophagy, ↑ inflammation,↓NLRP3, ↓ ZO-2, α1-antitrypsin | [218] |
| 8. | Mice (in vivo, oral) + HFD | PS-NP, virgin | 100 nm, 25 mg/kg/day | ↑ BUN/creatinine/KIM-1/cystatin C/IL-1β/IL-6/TNF-α/MDA; ↓ SOD/GPx | [219] |
| 9. | Mice (in vivo, oral) + Cd | PS-NP + Cd | 300 nm PSNPs (1 mg/kg) + Cd (1.5 mg/kg) (35 days) | ↑ Fe, ferroptosis/mitophagy (↓ Nrf2/SLC7A11/GPX4,↑LC3) | [220] |
| 10. | Mice (in vivo, oral) + As | PS-NP + As | 0.5 ppm PSNPs + 5 ppm arsenic (60 days) | Mitochondrial damage, ferritinophagy/ferroptosis (NCOA4/mtROS), fibrosis | [221] |
| 11. | Mice (in vivo, oral) | PS-NP, virgin | 100 nm, 6 weeks | ↓ renal index, tubular atrophy, glomerular collapse, inflammation | [222] |
| 12. | In vitro (HK-2, NRK-49F) | PS-NP, virgin | 60 µg/mL | ↑ TGF-β1, epithelial ferroptosis, fibroblast activation, interstitial fibrosis | [223] |
| 13. | Mice (in vivo, oral) | PS-MP, virgin | 1000 nm, 2.0 mg/kg/day, 28 days | Accumulation, histopathology, ↑ ER/OS/inflammation/apoptosis/autophagy/fibrosis | [224] |
| 14. | Mice (in vivo, oral) + gentamicin | PS-NP + gentamicin | 100 mg/kg/day (15 days) | ↑ OS/NF-κB/TNF-α/IL-6/Bax/caspases-3/9; synergistic dysfunction | [225] |
| 15. | HK-2/in vivo + BaP | PS-MP + BaP | 100 nm PS-MP; 400 µg/mL (56 days); BaP—4 µM/L (48 h) | Lipid disruption, ferroptosis in vivo (not in HK-2) | [226] |
| 16. | Young rats (in vivo, oral) | PS-MP, virgin | 10 mg/L and sodium butyrate (400 mg/kg/day), 12 weeks | Hypertension, renal dysfunction; sodium butyrate ↓ OS, modulates microbiota | [227] |
| 17. | Humans (kidney transplants) | PE/PVC-MP | 25.7–98.9 µg/g PE; 31.2–65.4 µg/g PVC | Accumulation; correlation with BP (non-significant) | [228] |
| 18. | Mice (in vivo, oral) | PS-NP/MP, virgin | PS-NP (50 nm) and PS-MP (300 nm, 600 nm, 4 µm), 0.1 mg/day (0.1 mL × 1 mg/mL) | Necrosis, inflammation, infiltration, OS, epithelial detachment, loss of brush border | [229] |
| 19. | Mice (in vivo, oral) | PS-MP, virgin | 5 µm, 28 days | Inflammation/fibrosis/EMT (Klotho/Wnt/β-catenin, TGF-β1); Klotho slows progression | [230] |
| 20. | Human kidney organoids (in vitro) | PS-MP, virgin | 1 µm | Adhesion to NPC, glomerular accumulation,↓size, ROS-apoptosis, ↓ Notch; tubular disruption | [231] |
| 21. | Mice (in vivo, oral) | PP-MP (polypropylene), virgin | <5 µm PP-MP; 100–1000 µg/L (7 or 42 days) | Lipidome changes, ↑ ROS, TG/PL disruption, podocyte effacement | [232] |
| 22. | Mice (in vivo, oral) | PET-NP (polyethylene terephthalate), virgin | 200 mg/kg daily, 30 days | ↑ BUN/creatinine/MDA, ↓ GSH; glomerular hypotrophy, tubular degeneration; betaine mitigates | [233] |
| 23. | Kidney organoids (in vitro) | PS-MP, virgin | 1 µm | ↓ glycolysis, ↑ TCA cycle, metabolic reprogramming, ↓ size | [234] |
| 24. | Mice (in vivo, oral) + HFD, scRNA-seq | PS-MP, virgin | 1 µm, 10 mg/L + HFD (18 weeks) | ECM changes, ↑ PI3K-Akt/MAPK/IL-17, PF4+ macrophages, profibrotic/protumorigenic environment | [235] |
| 25. | HK-2 (in vitro, conditioned medium on NIH/3T3 fibroblasts), in vivo (C57BL/6 mice, oral) | PS-MP, virgin | In vitro: 0.4–0.8 mg/mL (24–48 h); in vivo: 0.2–0.4 mg/day | ↑ exosomes/EVs (CD63+, CD81+, NTA, TEM, IF, IHC), ↑ ER stress (p-EIF2α ↑, p-IRE1α ↑, ATF6 ↑), ↑ fibrotic markers (collagen 1 ↑, PAI-1 ↑, CTGF ↑), ↑ ROS (in vitro/in vivo) | [236] |
| 26. | Mice (in vivo, oral) | PS-MP, virgin | 0.5 mg/kg/day (L-MP), 2 mg/kg/day (H-MP) (8 weeks) | Intestinal barrier disruption, ↑ C5a in urine, ↑ C5aR in kidneys, AKI | [237] |
| 27. | Hemodialysis patients, field study (London) | MP/NP | 300–600 L water/week; filtration 99% → pass-through: 0.0021–3.768 particles/week | ↑ MP/NP exposure risk via dialysate; sources: tap water → dialysis system; potential accumulation in blood/kidneys (estimated) | [238] |
3.9. Gastrointestinal Tract
3.9.1. Routes of Penetration, Absorption, Accumulation, and Transport of MNPs in the GIT
3.9.2. Mechanisms of MNP Toxic Action on GIT Organs
| № | Model | Type of MP/NP | Dose/Duration | Key Results | Reference |
|---|---|---|---|---|---|
| 1. | C57BL/6J mice (in vivo, oral, 28 days) + Caco-2 cells (in vitro) | PS-MP, 0.2/1/5 µm | 1 mg/kg/day (in vivo); PS5—in vitro | ↑ ROS, inflammation, cytokines, ↑ permeability, ↓ mucus, ↓ ZO-1, OCLN, CLDN-1 (5 µm > 1 > 0.2), PS5 → ↑ NF-κB/NLRP3/MLCK; NAC/MCC950/ML-7: ↓ ROS, inflammation, ↑ TJ proteins; Mechanism: ROS → NF-κB/NLRP3/IL-1β/MLCK | [53] |
| 2. | Mice + CTX + FMT | PS-MP (virgin) | 18/180 µg/kg/day, mice (drinking, 90 days) + CTX (80 mg/kg i.p.) + FMT | MP + CTX → ↑ hepatotoxicity, ↑ intestinal permeability, ↓ antioxidants, dysbiosis; Dysbiosis ↔ ↑ hepatotoxicity; FMT from MP-mice → ↑ liver sensitivity to CTX; MP risk revealed with xenobiotics | [56] |
| 3. | Mice (lactation) + FMT + mouse mammary epithelial cells (EpH4) | PS-MP (virgin) | 0, 0.15, 0.3 or 0.6 mg/mL, 48 h (in vitro); 3 mg/L, 30 mg/L (in vivo) | ↑ intestinal permeability, colon inflammation, dysbiosis? Accumulation in mammary gland → inflammation, ↑ lipid metabolism, ferroptosis; FMT → ↑ blood-milk barrier permeability, inflammation; gut–mammary axis; microbiota role | [57] |
| 4. | Feces from IBD patients and healthy controls | 15 types MP (PET 22.3–34.0%; PA 8.9–12.4%; sheets/fibers) | IBD: 41.8 particles/g dm; healthy: 28.0 particles/g dm | ↑ MP in IBD vs. healthy, IBD severity; sources: plastic food/water packaging, dust; IBD ↔ MP retention (or pathogenesis contribution); fecal MP—exposure biomarker | [58] |
| 5. | C57BL/6 mice (healthy + DSS-colitis), oral, 6 weeks | Polystyrene MP | 5 µm, 2.3 mg/kg/day, 6 weeks | Healthy: ↑ endocrine cells, ↑ highly sulfated mucins, ↑ lamina propria cells, ↓ macrophages; Colitis: ↑ severity (ulcers, inflammation), ↓ neutral mucins; MP–IBD link | [59] |
| 6. | Human hepatocytes (in vitro) | Polystyrene NP (PSNP) | 50, 100, 200 nm | Internalization → ↓ viability, ↑ LD; autophagy inhibition → ↑ LD; lipophagy activation (LD in autophagosomes) →flux block (↓ lysosomes); Pathway: AMPK/ULK1; ↓ AMPK → ↑ lipids; Mechanism: lipophagy → block → lipid accumulation | [60] |
| 7. | Mice (environmentally relevant dose) + multiomics | MP | 1 µm, 106 particles/day, 1–2 weeks | ↑ fasting glucose/insulin, gut–liver axis disruption → insulin resistance, diabetes risk; Mechanism: metabolomics + microbiomics; Recommendation: cohort studies | [61] |
| 8. | 8 healthy volunteers (Europe/Asia) + diet diary | 9 types MP (PP, PETF—predominant) | 50–500 µm, 20 particles/10 g feces | 100% positive samples, unintentional ingestion; sources: food/water | [243] |
| 9. | In vitro (gastric cells) + H. pylori | PS-MP (virgin) | 100–150 µm | ↑ H. pylori adhesion/colonization, inflammation | [247] |
| 10. | Humans (gastric aspirate) | MP (fibers) | 9.4 particles/person, estimated MP intake 32.2 particles/day | Ubiquitous presence in stomach | [248] |
| 11. | In vitro (GES-1 gastric cells), in vivo (mice) | NPs (various) | 60 nm | ↓ proliferation, ↑ apoptosis, RhoA/F-actin signaling activation | [249] |
| 12. | In vitro (SimuGIT), in vivo (mice, typical) | PE/PP-MP | 0.625 mg/mL (in vitro), 4 h; 0.01–1 mg/kg/day (in vivo), 4–12 weeks | Release of 23.11% Cr, 23.17% Pb | [250] |
| 13. | Mice, oral | PS-MP (virgin) | 0.5 µm, 0.5 mg/day, 4 weeks | ↑ NF-κB, pro-inflammatory cytokines in liver | [251] |
| 14. | Humans (liver biopsy, cirrhosis) | MP (6 polymers) | 4–30 µm | Accumulation only in cirrhotic liver | [253] |
| 15. | Mice + ethanol | PS-MP (virgin) | 0.1 mg/kg, 5 weeks | ↑ steatosis, intestinal mucosa damage | [254] |
| 16. | Aged mice | PS-MP (with GI corona) | 1 × 103 to 1 × 1012 particles/L, 10 days | ↑ AMPK/FoxO, ↑ ROS and liver inflammation | [255] |
| 17. | Mice, oral | PET-MP (virgin) | 3 × 104 particles/mouse every 3 days (in 100 µL PBS), 8 weeks | No histopathology, but transcriptome and microbiota changes | [256] |
| 18. | Mice + induced pancreatitis | PS-MP (virgin) | 100 and 1000 µg/L, 28 days | Enhanced pancreatic inflammation | [257] |
| 19. | Piglets (diet) | PET-MP (virgin) | 0.1 g/day or high 1 g/day, 4 weeks | ↑ 86 genes, ↑ ROS, diabetes-like response | [258] |
| 20. | In vitro (Caco-2 cells) | PS-NP vs. PS-MP | 0.1, 0.5, 1, 5 µm, 500 µg/mL, 24 h | NP penetrate > MP, ↑ ROS, membrane damage | [259] |
| 21. | Mice, oral | PE-MP (virgin) | 6, 60, 600 µg/mL/day, 15 days | Nuclear pyknosis, villus deformation, ↑ P53/Ki-67 | [260] |
| 22. | Mice, oral | PS-MP (virgin) | 5 µm (100 µg/L, 42 days) | ↑ Notch → colitis, liver inflammation | [261] |
| 23. | Rats, oral | PE-MP (virgin) | 4.0–6.0 µm, 3.75 or 15 mg/kg/day, 5 weeks | ↓ mucin/ZO-1/occludin/claudin-1, ↑ apoptosis; melatonin restores | [262] |
| 24. | Rats, oral | PP-MP (virgin) | 8 and 70 µm; 0.1, 1.0, 10 mg/mL, 28 days | ↑ TLR4/NF-κB → apoptosis, ↑ ROS | [263] |
| 25. | Mice, oral | PE-MP (virgin) | 6, 60, 600 µg/day, 5 weeks | ↑ Staphylococcus, ↓ Parabacteroides, ↑ TLR4/AP-1/IRF5 | [264] |
| 26. | Mice, oral | PS-MP (virgin) | 5 µm and 400 nm, 100 mg/mL → 12.5 mg/mL (phase dilution), 4 h 5 min (5 min mouth + 2 h stomach + 2 h intestine) | ↓ Lactobacillus, dysbiosis | [265] |
| 27. | Mice, oral | PS-MP (virgin) | <25 µm, 30 g/kg feed → ~0.21 g MP/mouse/day (at ~7 g feed/day), 28 days | Dysbiosis (females > males), ↓ tight junctions | [266] |
| 28. | Caco-2 cells (in vitro) + RNA-seq + qPCR | PS-MP | 12.5/50.0 mg/L, 24 h | ↓ viability (dose-dependent), 442 DEGs (210 ↑, 232 ↓); GO: CC, BP, MF; pathways: NF-κB, MAPK, cytokines, TLR → inflammation/proliferation; qPCR: ↑ Ras, ERK, MER, CDK4, Cyclin D1; ↑ TRPV1, iNOS, IL-1β, IL-8; intestinal inflammation mechanism | [268] |
| 29. | Caco-2 cells (in vitro) | Polystyrene MNPL (nPS/y-nPS with fluorescent label) | — | Cellular penetration, ↑ cytotoxicity, ROS, genotoxicity, oxidative DNA damage, ↑ stress gene expression; nanotoxicity assessment via ingestion | [269] |
| 30. | HepG2 and Caco-2 cells (incl. differentiated); LDH, MTT, HCS, ECIS | NP: PC and PET1 (laser ablation); PET2 (nanoprecipitation) | 1–80 µg/mL, 24–48 h | Laser NP: ↓ size, ↑ distribution, ↑ oxidation; ↑ toxicity laser > PET2; PC > PET; HepG2/Caco-2: ↓ viability, ↑ ROS, ↓ mitochondrial activity, ↑ membrane permeability; Diff. Caco-2: no toxicity (barrier); ECIS: reversible barrier loss | [270] |
| 31. | Caco-2 and HT-29 cells (in vitro, 48 h); MTT, LDH, DCFH-DA, DHE, MitoSOX | Ultra-high-molecular-weight PE (5–60 µm) + ethanol extracts | 0.25–1.0 mg/mL | ↓ viability (dose-dependent), ↑ mitochondrial superoxide (MitoSOX); extracts: similar (particle effect, not eluates); GI oxidative stress risk | [271] |
| 32. | Fish (diet) | MP (various) | 1–20 particles/individual (M. barbatus); 2–15 particles/individual (M. merluccius) (frequency: ~50–60% with MP) | ↑ cytokines, antioxidant enzymes | [272] |
| 33. | Mice, oral | PS-MP (virgin) | 50 nm, 1 µm, 10 µm, 80 mg/L | ↓ lipid digestion (heteroaggregates with lipases) | [273] |
| 34. | Mice, oral | MNPs (composite) | 20 mg/mL × 0.2 mL/day → 4 mg/mouse/day, 7 days | ↓ Alistipes → obesity risk | [274] |
| 35. | Mice + HFD | PS-COOH (fluorescent, GFP) (virgin) | 0.45–0.53 µm, 1000 µg/L (1 mg/L) → ~0.05–0.1 mg/mouse/day | ↑ permeability, inflammation, metabolic disruption | [275] |
| 36. | Humans (colorectal tumors) | MNPs (various) | 1–1299 µm | ↑ MP content in tumors vs. healthy tissue | [277] |
4. Discussion
Supplementary Materials
Author Contributions
Funding
Institutional Review Board Statement
Informed Consent Statement
Data Availability Statement
Conflicts of Interest
References
- Kurniawan, T.A.; Mohyuddin, A.; Othman, M.H.D.; Goh, H.H.; Zhang, D.; Anouzla, A.; Aziz, F.; Casila, J.C.; Ali, I.; Pasaribu, B. Beyond Surface: Unveiling Ecological and Economic Ramifications of Microplastic Pollution in the Oceans. Water Environ. Res. 2024, 96, e11070. [Google Scholar] [CrossRef]
- Gupta, A.P.; Dutta, J.; Kerketta, A.; Pandey, P.; Thakur, T.K. Global Risks of Microplastics to Ecosystem and Human Health: An Emerging Environmental Disaster. In Microplastics; Springer Nature: Singapore, 2024; pp. 57–85. [Google Scholar]
- Huang, H.; Hou, J.; Li, M.; Wei, F.; Liao, Y.; Xi, B. Microplastics in the Bloodstream Can Induce Cerebral Thrombosis by Causing Cell Obstruction and Lead to Neurobehavioral Abnormalities. Sci. Adv. 2025, 11, eadr8243. [Google Scholar] [CrossRef]
- Wang, G.; Lin, Y.; Shen, H. Exposure to Polystyrene Microplastics Promotes the Progression of Cognitive Impairment in Alzheimer’s Disease: Association with Induction of Microglial Pyroptosis. Mol. Neurobiol. 2024, 61, 900–907. [Google Scholar] [CrossRef]
- Bai, H.; Gu, H.; Zhou, W.; Shi, G.; Yan, J.; Su, Y.; Li, W.; Li, Y.; Zhong, C.; Zhao, N.; et al. PD-like Pathogenesis Induced by Intestinal Exposure to Microplastics: An in Vivo Study of Animal Models to a Public Health Survey. J. Hazard. Mater. 2025, 486, 136974. [Google Scholar] [CrossRef]
- Zheng, H.; Vidili, G.; Casu, G.; Navarese, E.P.; Sechi, L.A.; Chen, Y. Microplastics and Nanoplastics in Cardiovascular Disease—A Narrative Review with Worrying Links. Front. Toxicol. 2024, 6, 1479292. [Google Scholar] [CrossRef]
- Huang, H.; Lei, P.; Yu, H.; Du, J.; Wu, B.; Wang, H.; Yang, Q.; Cheng, Y.; Sun, D.; Wan, L. Micro/Nano Plastics in the Urinary System: Pathways, Mechanisms, and Health Risks. Environ. Int. 2024, 193, 109109. [Google Scholar] [CrossRef] [PubMed]
- Alamgir, W.; Shan, H. Bioaccumulation of Microplastics: From Environmental Pollutants to Multisystemic Toxicity in Humans. Life Sci. 2025, 6, 154–155. [Google Scholar] [CrossRef]
- Zhao, J.; Lan, R.; Tan, H.; Wang, J.; Ma, Y.; Chen, Q.; Jiang, F.; Wang, Z.; Xing, B. Detection and Characterization of Microplastics and Nanoplastics in Biological Samples. Nat. Rev. Bioeng. 2025, 2025, 1–15. [Google Scholar] [CrossRef]
- Yee, M.S.-L.; Hii, L.-W.; Looi, C.K.; Lim, W.-M.; Wong, S.-F.; Kok, Y.-Y.; Tan, B.-K.; Wong, C.-Y.; Leong, C.-O. Impact of Microplastics and Nanoplastics on Human Health. Nanomaterials 2021, 11, 496. [Google Scholar] [CrossRef]
- Amobonye, A.; Bhagwat, P.; Raveendran, S.; Singh, S.; Pillai, S. Environmental Impacts of Microplastics and Nanoplastics: A Current Overview. Front. Microbiol. 2021, 12, 768297. [Google Scholar] [CrossRef] [PubMed]
- Hu, D.; Shen, M.; Zhang, Y.; Li, H.; Zeng, G. Microplastics and Nanoplastics: Would They Affect Global Biodiversity Change? Environ. Sci. Pollut. Res. 2019, 26, 19997–20002. [Google Scholar] [CrossRef]
- Florance, I.; Chandrasekaran, N.; Gopinath, P.M.; Mukherjee, A. Exposure to Polystyrene Nanoplastics Impairs Lipid Metabolism in Human and Murine Macrophages in Vitro. Ecotoxicol. Environ. Saf. 2022, 238, 113612. [Google Scholar] [CrossRef]
- Song, Z.; Wu, H.; Fang, X.; Feng, X.; Zhou, L. The Cardiovascular Toxicity of Polystyrene Microplastics in Rats: Based on Untargeted Metabolomics Analysis. Front. Pharmacol. 2024, 15, 1336369. [Google Scholar] [CrossRef]
- Vethaak, A.D.; Legler, J. Microplastics and Human Health. Science 2021, 371, 672–674. [Google Scholar] [CrossRef] [PubMed]
- Liang, X.; Huang, G.; Wang, Y.; Andrikopoulos, N.; Tang, H.; Ding, F.; Li, Y.; Ke, P.C. Polystyrene Nanoplastics Hitch-Hike the Gut–Brain Axis to Exacerbate Parkinson’s Pathology. ACS Nano 2025, 19, 5475–5492. [Google Scholar] [CrossRef]
- Huang, Y.; Liang, B.; Li, Z.; Zhong, Y.; Wang, B.; Zhang, B.; Du, J.; Ye, R.; Xian, H.; Min, W.; et al. Polystyrene Nanoplastic Exposure Induces Excessive Mitophagy by Activating AMPK/ULK1 Pathway in Differentiated SH-SY5Y Cells and Dopaminergic Neurons In Vivo. Part. Fibre Toxicol. 2023, 20, 44. [Google Scholar] [CrossRef] [PubMed]
- Pan, I.; Umapathy, S.; Issac, P.K.; Rahman, M.M.; Guru, A.; Arockiaraj, J. The Bioaccessibility of Adsorped Heavy Metals on Biofilm-Coated Microplastics and Their Implication for the Progression of Neurodegenerative Diseases. Environ. Monit. Assess. 2023, 195, 1264. [Google Scholar] [CrossRef] [PubMed]
- Eisen, A.; Pioro, E.P.; Goutman, S.A.; Kiernan, M.C. Nanoplastics and Neurodegeneration in ALS. Brain Sci. 2024, 14, 471. [Google Scholar] [CrossRef]
- Park, S.B.; Jo, J.H.; Kim, S.S.; Jung, W.H.; Bae, M.A.; Koh, B.; Kim, K.Y. Microplastics Accumulation Induces Kynurenine-Derived Neurotoxicity in Cerebral Organoids and Mouse Brain. Biomol. Ther. 2025, 33, 447–457. [Google Scholar] [CrossRef]
- Liu, C.; Zhao, Y.; Zhang, W.; Dao, J.-J.; Li, Q.; Huang, J.; Li, Z.-F.; Ma, Y.-K.; Qiao, C.-M.; Cui, C.; et al. Targeted Activation of ErbB4 Receptor Ameliorates Neuronal Deficits and Neuroinflammation in a Food-Borne Polystyrene Microplastic Exposed Mouse Model. J. Neuroinflamm. 2025, 22, 86. [Google Scholar] [CrossRef]
- Busch, M.; Bredeck, G.; Waag, F.; Rahimi, K.; Ramachandran, H.; Bessel, T.; Barcikowski, S.; Herrmann, A.; Rossi, A.; Schins, R.P.F. Assessing the NLRP3 Inflammasome Activating Potential of a Large Panel of Micro- and Nanoplastics in THP-1 Cells. Biomolecules 2022, 12, 1095. [Google Scholar] [CrossRef]
- Yin, K.; Lu, H.; Zhang, Y.; Hou, L.; Meng, X.; Li, J.; Zhao, H.; Xing, M. Secondary Brain Injury after Polystyrene Microplastic-Induced Intracerebral Hemorrhage Is Associated with Inflammation and Pyroptosis. Chem. Biol. Interact. 2022, 367, 110180. [Google Scholar] [CrossRef]
- Nussenzweig, S.C.; Verma, S.; Finkel, T. The Role of Autophagy in Vascular Biology. Circ. Res. 2015, 116, 480–488. [Google Scholar] [CrossRef]
- Sun, X.; Zhang, W.; Wang, Y.; Zhang, Y.; Liu, X.; Shi, X.; Xu, S. Combined Exposure to Di(2-Ethylhexyl) Phthalate and Polystyrene Microplastics Induced Renal Autophagy through the ROS/AMPK/ULK1 Pathway. Food Chem. Toxicol. 2023, 171, 113521. [Google Scholar] [CrossRef] [PubMed]
- Zhang, T.; Yang, S.; Ge, Y.; Wan, X.; Zhu, Y.; Yang, F.; Li, J.; Gong, S.; Cheng, Y.; Hu, C.; et al. Multi-Dimensional Evaluation of Cardiotoxicity in Mice Following Respiratory Exposure to Polystyrene Nanoplastics. Part. Fibre Toxicol. 2023, 20, 46. [Google Scholar] [CrossRef]
- Bai, H.; Wu, Y.; Li, H.; Zhu, Y.; Che, R.; Wang, F.; Zhang, C. Cerebral Neurotoxicity of Amino-Modified Polystyrene Nanoplastics in Mice and the Protective Effects of Functional Food Camellia Pollen. Sci. Total Environ. 2024, 912, 169511. [Google Scholar] [CrossRef]
- Yin, K.; Wang, D.; Zhao, H.; Wang, Y.; Zhang, Y.; Liu, Y.; Li, B.; Xing, M. Polystyrene Microplastics Up-Regulates Liver Glutamine and Glutamate Synthesis and Promotes Autophagy-Dependent Ferroptosis and Apoptosis in the Cerebellum through the Liver-Brain Axis. Environ. Pollut. 2022, 307, 119449. [Google Scholar] [CrossRef] [PubMed]
- Nie, J.; Shen, Y.; Roshdy, M.; Cheng, X.; Wang, G.; Yang, X. Polystyrene Nanoplastics Exposure Caused Defective Neural Tube Morphogenesis through Caveolae-Mediated Endocytosis and Faulty Apoptosis. Nanotoxicology 2021, 15, 885–904. [Google Scholar] [CrossRef]
- González-Caballero, M.C.; de Alba González, M.; Torres-Ruiz, M.; Iglesias-Hernández, P.; Zapata, V.; Terrón, M.C.; Sachse, M.; Morales, M.; Martin-Folgar, R.; Liste, I.; et al. Internalization and Toxicity of Polystyrene Nanoplastics on Inmortalized Human Neural Stem Cells. Chemosphere 2024, 355, 141815. [Google Scholar] [CrossRef] [PubMed]
- Meng, X.; Yin, K.; Zhang, Y.; Wang, D.; Lu, H.; Hou, L.; Zhao, H.; Xing, M. Polystyrene Microplastics Induced Oxidative Stress, Inflammation and Necroptosis via NF-ΚB and RIP1/RIP3/MLKL Pathway in Chicken Kidney. Toxicology 2022, 478, 153296. [Google Scholar] [CrossRef]
- Diao, L.; Ding, M.; Sun, H.; Xu, Y.; Yin, R.; Chen, H. Micro-Algal Astaxanthin Ameliorates Polystyrene Microplastics-Triggered Necroptosis and Inflammation by Mediating Mitochondrial Ca2+ Homeostasis in Carp’s Head Kidney Lymphocytes (Cyprinus carpio L.). Fish Shellfish. Immunol. 2023, 143, 109205. [Google Scholar] [CrossRef]
- Prata, J.C.; da Costa, J.P.; Lopes, I.; Duarte, A.C.; Rocha-Santos, T. Environmental Exposure to Microplastics: An Overview on Possible Human Health Effects. Sci. Total Environ. 2020, 702, 134455. [Google Scholar] [CrossRef]
- Zhou, Y.; Wu, Q.; Li, Y.; Feng, Y.; Wang, Y.; Cheng, W. Low-Dose of Polystyrene Microplastics Induce Cardiotoxicity in Mice and Human-Originated Cardiac Organoids. Environ. Int. 2023, 179, 108171. [Google Scholar] [CrossRef]
- Roshanzadeh, A.; Oyunbaatar, N.-E.; Ganjbakhsh, S.E.; Park, S.; Kim, D.-S.; Kanade, P.P.; Lee, S.; Lee, D.-W.; Kim, E.-S. Exposure to Nanoplastics Impairs Collective Contractility of Neonatal Cardiomyocytes under Electrical Synchronization. Biomaterials 2021, 278, 121175. [Google Scholar] [CrossRef]
- Ding, J.-F.; Sun, H.; Song, K.; Zhou, Y.; Tu, B.; Shi, K.-H.; Lu, D.; Xu, S.-S.; Tao, H. IGFBP3 Epigenetic Promotion Induced by METTL3 Boosts Cardiac Fibroblast Activation and Fibrosis. Eur. J. Pharmacol. 2023, 942, 175494. [Google Scholar] [CrossRef]
- Alkarithi, G.; Duval, C.; Shi, Y.; Macrae, F.L.; Ariëns, R.A.S. Thrombus Structural Composition in Cardiovascular Disease. Arterioscler. Thromb. Vasc. Biol. 2021, 41, 2370–2383. [Google Scholar] [CrossRef] [PubMed]
- Zhang, T.; Liao, Y.; Ling, J.; Zhang, J.; Zhang, D.; Yin, X.; Yu, P.; Liu, X. Tiny Trouble: Microplastics, Nanoplastics, and Their Heartfelt Impact on Cardiovascular Health. Cardiovasc. Res. 2025, 121, 992–1010. [Google Scholar] [CrossRef] [PubMed]
- Kim, E.-H.; Choi, S.; Kim, D.; Park, H.J.; Bian, Y.; Choi, S.H.; Chung, H.Y.; Bae, O.-N. Amine-Modified Nanoplastics Promote the Procoagulant Activation of Isolated Human Red Blood Cells and Thrombus Formation in Rats. Part. Fibre Toxicol. 2022, 19, 60. [Google Scholar] [CrossRef]
- Liang, X.; Zeng, Y.; Zhang, P.; Zhu, B.; Feng, J.; Deng, T.; Fu, Z.; Liu, C.; Chen, C.; Zhang, Y. Polystyrene Nanoplastics Trigger Pyroptosis in Dopaminergic Neurons through TSC2/TFEB-Mediated Disruption of Autophagosome-Lysosome Fusion in Parkinson’s Disease. J. Transl. Med. 2025, 23, 631. [Google Scholar] [CrossRef]
- Wang, Y.; Huang, G.; Liang, X.; Andrikopoulos, N.; Tang, H.; Ding, F.; Ke, P.C.; Li, Y. Microglial Clearance of Alzheimer’s Amyloid-Beta Obstructed by Nanoplastics. Environ. Sci. Nano 2025, 12, 3247–3260. [Google Scholar] [CrossRef] [PubMed]
- Wang, Y.; Liang, X.; Andrikopoulos, N.; Zheng, S.; Li, Y.; Ke, P.C. Cerebral to Systemic Representations of Alzheimer’s Pathogenesis Stimulated by Polystyrene Nanoplastics. Environ. Health 2025. [Google Scholar] [CrossRef]
- Ghosal, S.; Bag, S.; Bhowmik, S. Insights into the Binding Interactions between Microplastics and Human α-Synuclein Protein by Multispectroscopic Investigations and Amyloidogenic Oligomer Formation. J. Phys. Chem. Lett. 2024, 15, 6560–6567. [Google Scholar] [CrossRef]
- Sun, H.; Yang, B.; Li, Q.; Zhu, X.; Song, E.; Liu, C.; Song, Y.; Jiang, G. Polystyrene Nanoparticles Trigger Aberrant Condensation of TDP-43 and Amyotrophic Lateral Sclerosis-like Symptoms. Nat. Nanotechnol. 2024, 19, 1354–1365. [Google Scholar] [CrossRef] [PubMed]
- Luo, J.; Lin, S. Association between Microplastics Exposure and Depressive Symptoms in College Students. Ecotoxicol. Environ. Saf. 2025, 295, 118142. [Google Scholar] [CrossRef]
- Yang, B.; Han, Y.; Hu, S.; Xie, X.; Zhu, X.; Yuan, L. Polystyrene Microplastics Induce Depression-like Behavior in Zebrafish via Neuroinflammation and Circadian Rhythm Disruption. Sci. Total Environ. 2025, 959, 178085. [Google Scholar] [CrossRef]
- Su, Z.; Kong, R.; Huang, C.; Wang, K.; Liu, C.; Gu, X.; Wang, H.-L. Exposure to Polystyrene Nanoplastics Causes Anxiety and Depressive-like Behavior and down-Regulates EAAT2 Expression in Mice. Arch. Toxicol. 2025, 99, 2595–2609. [Google Scholar] [CrossRef] [PubMed]
- Yang, D.; Zhu, J.; Zhou, X.; Pan, D.; Nan, S.; Yin, R.; Lei, Q.; Ma, N.; Zhu, H.; Chen, J.; et al. Polystyrene Micro- and Nano-Particle Coexposure Injures Fetal Thalamus by Inducing ROS-Mediated Cell Apoptosis. Environ. Int. 2022, 166, 107362. [Google Scholar] [CrossRef]
- Barichello, L.A.S.; de Brito, R.R.; Soares, W.R.; de Lima Rodrigues, A.S.; Gomes, A.R.; da Cruz Pádua, B.; de Oliveira Mendes, B.; Guimarães, A.; de Oliveira Ferreira, R.; da Luz, T.M.; et al. Extreme Low-Temperature Exacerbates Polystyrene Microplastic-Induced Neuroendocrine and Behavioral Dysfunctions in Female Mice. Neurotoxicol. Teratol. 2025, 111, 107547. [Google Scholar] [CrossRef] [PubMed]
- Dong, L.; Li, X.; Zhang, Y.; Liu, B.; Zhang, X.; Yang, L. Urinary Microplastic Contaminants in Primary School Children: Associations with Behavioral Development. Ecotoxicol. Environ. Saf. 2025, 295, 118097. [Google Scholar] [CrossRef]
- Amereh, F.; Babaei, M.; Eslami, A.; Fazelipour, S.; Rafiee, M. The Emerging Risk of Exposure to Nano(Micro)Plastics on Endocrine Disturbance and Reproductive Toxicity: From a Hypothetical Scenario to a Global Public Health Challenge. Environ. Pollut. 2020, 261, 114158. [Google Scholar] [CrossRef]
- Jin, H.; Yan, M.; Pan, C.; Liu, Z.; Sha, X.; Jiang, C.; Li, L.; Pan, M.; Li, D.; Han, X.; et al. Chronic Exposure to Polystyrene Microplastics Induced Male Reproductive Toxicity and Decreased Testosterone Levels via the LH-Mediated LHR/CAMP/PKA/StAR Pathway. Part. Fibre Toxicol. 2022, 19, 13. [Google Scholar] [CrossRef]
- Zeng, G.; Li, J.; Wang, Y.; Su, J.; Lu, Z.; Zhang, F.; Ding, W. Polystyrene Microplastic-Induced Oxidative Stress Triggers Intestinal Barrier Dysfunction via the NF-ΚB/NLRP3/IL-1β/MCLK Pathway. Environ. Pollut. 2024, 345, 123473. [Google Scholar] [CrossRef] [PubMed]
- Qian, Q.; Pu, Q.; Li, L.; Wu, J.; Cheng, G.; Cheng, Y.; Wang, X.; Wang, H. Polylactic Acid Microplastics before and after Aging Induced Neurotoxicity in Zebrafish by Disrupting the Microbiota-Gut-Brain Axis. J. Hazard. Mater. 2025, 488, 137306. [Google Scholar] [CrossRef]
- de Oliveira, R.B.; Pelepenko, L.E.; Masaro, D.A.; Lustosa, G.M.M.M.; de Oliveira, M.C.; Roza, N.A.V.; Marciano, M.A.; dos Reis, L.M.; Kamel, S.; Louvet, L.; et al. Effects of Microplastics on the Kidneys: A Narrative Review. Kidney Int. 2024, 106, 400–407. [Google Scholar] [CrossRef] [PubMed]
- Wen, S.; Zhao, Y.; Liu, S.; Chen, Y.; Yuan, H.; Xu, H. Polystyrene Microplastics Exacerbated Liver Injury from Cyclophosphamide in Mice: Insight into Gut Microbiota. Sci. Total Environ. 2022, 840, 156668. [Google Scholar] [CrossRef]
- Wang, Z.; Wang, S.; Liu, S.; Wang, Z.; Li, F.; Bu, Q.; An, X. Polystyrene Microplastics Induce Potential Toxicity through the Gut-Mammary Axis. NPJ Sci. Food 2025, 9, 139. [Google Scholar] [CrossRef] [PubMed]
- Yan, Z.; Liu, Y.; Zhang, T.; Zhang, F.; Ren, H.; Zhang, Y. Analysis of Microplastics in Human Feces Reveals a Correlation between Fecal Microplastics and Inflammatory Bowel Disease Status. Environ. Sci. Technol. 2022, 56, 414–421. [Google Scholar] [CrossRef] [PubMed]
- Zolotova, N.; Dzhalilova, D.; Tsvetkov, I.; Makarova, O. Influence of Microplastics on Morphological Manifestations of Experimental Acute Colitis. Toxics 2023, 11, 730. [Google Scholar] [CrossRef]
- Fan, Z.; Zhang, Y.; Fang, Y.; Zhong, H.; Wei, T.; Akhtar, H.; Zhang, J.; Yang, M.; Li, Y.; Zhou, X.; et al. Polystyrene Nanoplastics Induce Lipophagy via the AMPK/ULK1 Pathway and Block Lipophagic Flux Leading to Lipid Accumulation in Hepatocytes. J. Hazard. Mater. 2024, 476, 134878. [Google Scholar] [CrossRef]
- Shi, C.; Han, X.; Guo, W.; Wu, Q.; Yang, X.; Wang, Y.; Tang, G.; Wang, S.; Wang, Z.; Liu, Y.; et al. Disturbed Gut-Liver Axis Indicating Oral Exposure to Polystyrene Microplastic Potentially Increases the Risk of Insulin Resistance. Environ. Int. 2022, 164, 107273. [Google Scholar] [CrossRef]
- Pankova, E.D.; Chulkov, V.S.; Chulkov, V.S.; Minina, E.E.; Ektova, N.A.; Dmitrieva, A.Y.; Gasanov, M.Z. Cardiometabolic Risk Factors, Metabolic Profile and Body Composition in Young Adults with Non-Alcoholic Fatty Liver Disease. Cardiovasc. Ther. Prev. 2025, 24, 4094. [Google Scholar] [CrossRef]
- Chulkov, V.S.; Veber, V.R.; Gasanov, M.Z.; Chulkov, V.S.; Minina, E.E.; Nikolenko, E.S. Modern Aspects to the Management of Pregnant Women with Chronic Hypertension. Russ. Med. 2025, 31, 30–38. [Google Scholar] [CrossRef]
- Chulkov, V.S.; Nikolenko, E.S.; Nikolaeva, V.D.; Minina, E.E.; Chulkov, V.S. Antihypertensive Therapy in Pregnant Women with Chronic Hypertension. Meditsinskiy Sov. Med. Counc. 2024, 13, 34–44. [Google Scholar] [CrossRef]
- Rodkin, S.; Dzreyan, V.; Bibov, M.; Ermakov, A.; Derezina, T.; Kirichenko, E. NO-Dependent Mechanisms of P53 Expression and Cell Death in Rat’s Dorsal Root Ganglia after Sciatic-Nerve Transection. Biomedicines 2022, 10, 1664. [Google Scholar] [CrossRef]
- Rodkin, S.; Khaitin, A.; Pitinova, M.; Dzreyan, V.; Guzenko, V.; Rudkovskii, M.; Sharifulina, S.; Uzdensky, A. The Localization of P53 in the Crayfish Mechanoreceptor Neurons and Its Role in Axotomy-Induced Death of Satellite Glial Cells Remote from the Axon Transection Site. J. Mol. Neurosci. 2020, 70, 532–541. [Google Scholar] [CrossRef] [PubMed]
- Rodkin, S.; Nwosu, C.; Kirichenko, E. The Role of Hydrogen Sulfide in INOS and APP Localization and Expression in Neurons and Glial Cells Under Traumatic Effects: An Experimental Study with Bioinformatics Analysis and Biomodeling. Int. J. Mol. Sci. 2024, 25, 11892. [Google Scholar] [CrossRef] [PubMed]
- Rodkin, S.; Nwosu, C.; Raevskaya, M.; Khanukaev, M.; Bekova, K.; Vasilieva, I.; Vishnyak, D.; Tolmacheva, A.; Efremova, E.; Gasanov, M.; et al. The Role of Hydrogen Sulfide in the Localization and Expression of P53 and Cell Death in the Nervous Tissue in Traumatic Brain Injury and Axotomy. Int. J. Mol. Sci. 2023, 24, 15708. [Google Scholar] [CrossRef]
- Rodkin, S.; Nwosu, C.; Sannikov, A.; Raevskaya, M.; Tushev, A.; Vasilieva, I.; Gasanov, M. The Role of Hydrogen Sulfide in Regulation of Cell Death Following Neurotrauma and Related Neurodegenerative and Psychiatric Diseases. Int. J. Mol. Sci. 2023, 24, 10742. [Google Scholar] [CrossRef]
- Rodkin, S.; Nwosu, C.; Sannikov, A.; Tyurin, A.; Chulkov, V.S.; Raevskaya, M.; Ermakov, A.; Kirichenko, E.; Gasanov, M. The Role of Gasotransmitter-Dependent Signaling Mechanisms in Apoptotic Cell Death in Cardiovascular, Rheumatic, Kidney, and Neurodegenerative Diseases and Mental Disorders. Int. J. Mol. Sci. 2023, 24, 6014. [Google Scholar] [CrossRef]
- Kirichenko, E.; Bachurin, S.; Lisovin, A.; Nabiullina, R.; Kaplya, M.; Romanov, A.; Nwosu, C.; Rodkin, S. The Role of Hydrogen Sulfide in the Localization and Structural–Functional Organization of P53 Following Traumatic Brain Injury: Development of a YOLO Model for Detection and Quantification of Apoptotic Nuclei. Int. J. Mol. Sci. 2025, 26, 5066. [Google Scholar] [CrossRef] [PubMed]
- Panchenko, M.G.; Gasanov, M.Z.; Batyushin, M.M.; Kazanskaya, A.A.; Appakov, G.I. Clinical and Pathogenetic Features of the Development of Endothelial Dysfunction in Patients with Chronic Kidney Disease and Its Contribution to the Development of Cognitive Impairments. Nephrology 2024, 28, 43–54. [Google Scholar] [CrossRef]
- Gasanov, M.Z. Sarcopenia in Patients with Chronic Kidney Disease: Prevalence, Pathogenesis and Clinical Significance. Nephrology 2021, 25, 47–58. [Google Scholar] [CrossRef]
- Isakov, V.; Vlasova, E.; Forer, V.; Kenny, J.; Lyulin, S. Analysis of Slow-Released Fertilisers as a Source of Microplastics. Land 2024, 14, 38. [Google Scholar] [CrossRef]
- Shevchenko, N.; Iakobson, O.; Isakov, V.; Zorin, I. Effects of Particle Shape and Surface Structure on the Adsorption Properties of Polystyrene Microplastics. Polymers 2024, 16, 3159. [Google Scholar] [CrossRef]
- Tricco, A.C.; Lillie, E.; Zarin, W.; O’Brien, K.K.; Colquhoun, H.; Levac, D.; Moher, D.; Peters, M.D.J.; Horsley, T.; Weeks, L.; et al. PRISMA Extension for Scoping Reviews (PRISMA-ScR): Checklist and Explanation. Ann. Intern. Med. 2018, 169, 467–473. [Google Scholar] [CrossRef]
- Zhu, X.; Wang, C.; Duan, X.; Liang, B.; Genbo Xu, E.; Huang, Z. Micro- and Nanoplastics: A New Cardiovascular Risk Factor? Environ. Int. 2023, 171, 107662. [Google Scholar] [CrossRef]
- Zhang, Y.; Yin, K.; Wang, D.; Wang, Y.; Lu, H.; Zhao, H.; Xing, M. Polystyrene Microplastics-Induced Cardiotoxicity in Chickens via the ROS-Driven NF-ΚB-NLRP3-GSDMD and AMPK-PGC-1α Axes. Sci. Total Environ. 2022, 840, 156727. [Google Scholar] [CrossRef]
- Weber, A.; Schwiebs, A.; Solhaug, H.; Stenvik, J.; Nilsen, A.M.; Wagner, M.; Relja, B.; Radeke, H.H. Nanoplastics Affect the Inflammatory Cytokine Release by Primary Human Monocytes and Dendritic Cells. Environ. Int. 2022, 163, 107173. [Google Scholar] [CrossRef]
- Poznyak, A.V.; Nikiforov, N.G.; Markin, A.M.; Kashirskikh, D.A.; Myasoedova, V.A.; Gerasimova, E.V.; Orekhov, A.N. Overview of OxLDL and Its Impact on Cardiovascular Health: Focus on Atherosclerosis. Front. Pharmacol. 2021, 11, 613780. [Google Scholar] [CrossRef] [PubMed]
- Lee, H.-S.; Amarakoon, D.; Wei, C.; Choi, K.Y.; Smolensky, D.; Lee, S.-H. Adverse Effect of Polystyrene Microplastics (PS-MPs) on Tube Formation and Viability of Human Umbilical Vein Endothelial Cells. Food Chem. Toxicol. 2021, 154, 112356. [Google Scholar] [CrossRef] [PubMed]
- Marfella, R.; Prattichizzo, F.; Sardu, C.; Fulgenzi, G.; Graciotti, L.; Spadoni, T.; D’Onofrio, N.; Scisciola, L.; La Grotta, R.; Frigé, C.; et al. Microplastics and Nanoplastics in Atheromas and Cardiovascular Events. N. Engl. J. Med. 2024, 390, 900–910. [Google Scholar] [CrossRef]
- Yan, J.; Pan, Y.; He, J.; Pang, X.; Shao, W.; Wang, C.; Wang, R.; He, Y.; Zhang, M.; Ye, J.; et al. Toxic Vascular Effects of Polystyrene Microplastic Exposure. Sci. Total Environ. 2023, 905, 167215. [Google Scholar] [CrossRef]
- Wu, P.; Lin, S.; Cao, G.; Wu, J.; Jin, H.; Wang, C.; Wong, M.H.; Yang, Z.; Cai, Z. Absorption, Distribution, Metabolism, Excretion and Toxicity of Microplastics in the Human Body and Health Implications. J. Hazard. Mater. 2022, 437, 129361. [Google Scholar] [CrossRef] [PubMed]
- Wu, D.; Feng, Y.; Wang, R.; Jiang, J.; Guan, Q.; Yang, X.; Wei, H.; Xia, Y.; Luo, Y. Pigment Microparticles and Microplastics Found in Human Thrombi Based on Raman Spectral Evidence. J. Adv. Res. 2023, 49, 141–150. [Google Scholar] [CrossRef]
- Lett, Z.; Hall, A.; Skidmore, S.; Alves, N.J. Environmental Microplastic and Nanoplastic: Exposure Routes and Effects on Coagulation and the Cardiovascular System. Environ. Pollut. 2021, 291, 118190. [Google Scholar] [CrossRef]
- Christodoulides, A.; Hall, A.; Alves, N.J. Exploring Microplastic Impact on Whole Blood Clotting Dynamics Utilizing Thromboelastography. Front. Public Heal. 2023, 11, 1215817. [Google Scholar] [CrossRef] [PubMed]
- Michałowicz, J. Bisphenol A—Sources, Toxicity and Biotransformation. Environ. Toxicol. Pharmacol. 2014, 37, 738–758. [Google Scholar] [CrossRef]
- Xiong, Q.; Liu, X.; Shen, Y.; Yu, P.; Chen, S.; Hu, J.; Yu, J.; Li, J.; Wang, H.-S.; Cheng, X.; et al. Elevated Serum Bisphenol A Level in Patients with Dilated Cardiomyopathy. Int. J. Environ. Res. Public Health 2015, 12, 5329–5337. [Google Scholar] [CrossRef]
- Patel, B.B.; Raad, M.; Sebag, I.A.; Chalifour, L.E. Lifelong Exposure to Bisphenol a Alters Cardiac Structure/Function, Protein Expression, and DNA Methylation in Adult Mice. Toxicol. Sci. 2013, 133, 174–185. [Google Scholar] [CrossRef]
- Liang, Q.; Gao, X.; Chen, Y.; Hong, K.; Wang, H.-S. Cellular Mechanism of the Nonmonotonic Dose Response of Bisphenol A in Rat Cardiac Myocytes. Environ. Health Perspect. 2014, 122, 601–608. [Google Scholar] [CrossRef] [PubMed]
- Liu, S.; Shi, J.; Wang, J.; Dai, Y.; Li, H.; Li, J.; Liu, X.; Chen, X.; Wang, Z.; Zhang, P. Interactions Between Microplastics and Heavy Metals in Aquatic Environments: A Review. Front. Microbiol. 2021, 12, 652520. [Google Scholar] [CrossRef] [PubMed]
- Godoy, V.; Blázquez, G.; Calero, M.; Quesada, L.; Martín-Lara, M.A. The Potential of Microplastics as Carriers of Metals. Environ. Pollut. 2019, 255, 113363. [Google Scholar] [CrossRef]
- Chen, Q.; Liu, Y.; Bi, L.; Jin, L.; Peng, R. Understanding the Mechanistic Roles of Microplastics Combined with Heavy Metals in Regulating Ferroptosis: Adding New Paradigms Regarding the Links with Diseases. Environ. Res. 2024, 242, 117732. [Google Scholar] [CrossRef]
- Jiang, B.; Zhou, X.; Yang, T.; Wang, L.; Feng, L.; Wang, Z.; Xu, J.; Jing, W.; Wang, T.; Su, H.; et al. The Role of Autophagy in Cardiovascular Disease: Cross-Interference of Signaling Pathways and Underlying Therapeutic Targets. Front. Cardiovasc. Med. 2023, 10, 1088575. [Google Scholar] [CrossRef] [PubMed]
- Li, J.; Weng, H.; Liu, S.; Li, F.; Xu, K.; Wen, S.; Chen, X.; Li, C.; Nie, Y.; Liao, B.; et al. Embryonic Exposure of Polystyrene Nanoplastics Affects Cardiac Development. Sci. Total Environ. 2024, 906, 167406. [Google Scholar] [CrossRef]
- Lu, Y.-Y.; Li, H.; Ren, H.; Zhang, X.; Huang, F.; Zhang, D.; Huang, Q.; Zhang, X. Size-Dependent Effects of Polystyrene Nanoplastics on Autophagy Response in Human Umbilical Vein Endothelial Cells. J. Hazard. Mater. 2022, 421, 126770. [Google Scholar] [CrossRef]
- Lee, A.G.; Kang, S.; Yoon, H.J.; Im, S.; Oh, S.J.; Pak, Y.K. Polystyrene Microplastics Exacerbate Systemic Inflammation in High-Fat Diet-Induced Obesity. Int. J. Mol. Sci. 2023, 24, 12421. [Google Scholar] [CrossRef] [PubMed]
- Shiwakoti, S.; Ko, J.-Y.; Gong, D.; Dhakal, B.; Lee, J.-H.; Adhikari, R.; Gwak, Y.; Park, S.-H.; Jun Choi, I.; Schini-Kerth, V.B.; et al. Effects of Polystyrene Nanoplastics on Endothelium Senescence and Its Underlying Mechanism. Environ. Int. 2022, 164, 107248. [Google Scholar] [CrossRef]
- Wang, X.; Jia, Z.; Zhou, X.; Su, L.; Wang, M.; Wang, T.; Zhang, H. Nanoplastic-Induced Vascular Endothelial Injury and Coagulation Dysfunction in Mice. Sci. Total Environ. 2023, 865, 161271. [Google Scholar] [CrossRef]
- Jeong, A.; Park, S.J.; Lee, E.J.; Kim, K.W. Nanoplastics Exacerbate Parkinson’s Disease Symptoms in C. elegans and Human Cells. J. Hazard. Mater. 2024, 465, 133289. [Google Scholar] [CrossRef]
- Liu, Z.; Sokratian, A.; Duda, A.M.; Xu, E.; Stanhope, C.; Fu, A.; Strader, S.; Li, H.; Yuan, Y.; Bobay, B.G.; et al. Anionic Nanoplastic Contaminants Promote Parkinson’s Disease–Associated α-Synuclein Aggregation. Sci. Adv. 2023, 9, eadi8716. [Google Scholar] [CrossRef] [PubMed]
- Liang, X.; Andrikopoulos, N.; Tang, H.; Wang, Y.; Ding, F.; Ke, P.C. Nanoplastic Stimulates the Amyloidogenesis of Parkinson’s Alpha—Synuclein NACore. Small 2024, 20, 8753. [Google Scholar] [CrossRef]
- Wang, Y.; Wang, J.; Cong, J.; Zhang, H.; Gong, Z.; Sun, H.; Wang, L.; Duan, Z. Nanoplastics Induce Neuroexcitatory Symptoms in Zebrafish (Danio rerio) Larvae through a Manner Contrary to Parkinsonian’s Way in Proteomics. Sci. Total Environ. 2023, 905, 166898. [Google Scholar] [CrossRef]
- Abdulrahman, A. Investigating the Link between Microplastic Exposure (Benzyl Butyl Phthalate) and Neurodegenerative Diseases Using High-Performance Computational Toxicology. Toxicol. Res. 2024, 14, tfae211. [Google Scholar] [CrossRef]
- Santos, D.; Luzio, A.; Félix, L.; Cabecinha, E.; Bellas, J.; Monteiro, S.M. Microplastics and Copper Induce Apoptosis, Alter Neurocircuits, and Cause Behavioral Changes in Zebrafish (Danio rerio) Brain. Ecotoxicol. Environ. Saf. 2022, 242, 113926. [Google Scholar] [CrossRef]
- Kim, N.-H.; Lee, Y.-A. The Effects of Nanoplastics on the Dopamine System of Cerebrocortical Neurons. Int. J. Toxicol. 2025, 44, 29–38. [Google Scholar] [CrossRef]
- He, P.; Wang, F.; Xi, G.; Li, Y.; Wang, F.; Wang, H.; Li, L.; Ma, X.; Han, Y.; Shi, Y. Association of Microplastics in Human Cerebrospinal Fluid with Alzheimer’s Disease-Related Changes. J. Hazard. Mater. 2025, 494, 138748. [Google Scholar] [CrossRef]
- Gaspar, L.; Bartman, S.; Tobias-Wallingford, H.; Coppotelli, G.; Ross, J.M. Short-Term Exposure to Polystyrene Microplastics Alters Cognition, Immune, and Metabolic Markers in an APOE Genotype and Sex-Dependent Manner 2025. Environ. Res. Commun. 2025, 7, 085012. [Google Scholar] [CrossRef] [PubMed]
- Yu, H.; Zhao, Z.; Li, H.; Han, Y.; Li, H.; Cui, C.; Hu, Y.; Zhang, B. Nanoplastics Exposure Exacerbates Aβ Plaque Deposition in Alzheimer’s Disease Mice by Inducing Microglia Pyroptosis. Ecotoxicol. Environ. Saf. 2025, 299, 118379. [Google Scholar] [CrossRef]
- Gou, X.; Fu, Y.; Li, J.; Xiang, J.; Yang, M.; Zhang, Y. Impact of Nanoplastics on Alzheimer ’s Disease: Enhanced Amyloid-β Peptide Aggregation and Augmented Neurotoxicity. J. Hazard. Mater. 2024, 465, 133518. [Google Scholar] [CrossRef] [PubMed]
- Wang, F.; Wang, J.; Luo, N.; Luo, Y.; Gao, Z.; Cui, Y.; Jiang, M.; Shen, Z.; Xiao, J.; Xue, P.; et al. Exposure to Nano-Polystyrene during Pregnancy Leads to Alzheimer’s Disease-Related Pathological Changes in Adult Offspring. Ecotoxicol. Environ. Saf. 2025, 290, 117736. [Google Scholar] [CrossRef]
- Sincihu, Y.; Lusno, M.F.D.; Mulyasari, T.M.; Elias, S.M.; Sudiana, I.K.; Kusumastuti, K.; Sulistyorini, L.; Keman, S. Wistar Rats Hippocampal Neurons Response to Blood Low-Density Polyethylene Microplastics: A Pathway Analysis of SOD, CAT, MDA, 8-OHdG Expression in Hippocampal Neurons and Blood Serum Aβ42 Levels. Neuropsychiatr. Dis. Treat. 2023, 19, 73–83. [Google Scholar] [CrossRef]
- Nihart, A.J.; Garcia, M.A.; El Hayek, E.; Liu, R.; Olewine, M.; Kingston, J.D.; Castillo, E.F.; Gullapalli, R.R.; Howard, T.; Bleske, B.; et al. Bioaccumulation of Microplastics in Decedent Human Brains. Nat. Med. 2025, 31, 1114–1119, Correction in Nat. Med. 2025, 31, 1367. [Google Scholar] [CrossRef] [PubMed]
- Winanto, W.; Tan, L.-Y.; Chooi, W.H.; Lee, C.Y.-P.; Ho, W.Y.; Lim, Y.S.; Soh, B.S.; Sanford, E.; Tan, C.-L.; Liou, Y.-C.; et al. Polystyrene Nanoplastics Promote Neurodegeneration by Catalyzing TDP43 Hyperphosphorylation. bioRxiv 2024. [Google Scholar] [CrossRef]
- Maeda, T.; Nisson, P.; Cisneros, O.; Lawton, M.; Hashimoto, T. Abstract TMP110: Impact of Microplastics and Nanoplastics on Ischemic Stroke in Mice. Stroke 2025, 56, ATMP110. [Google Scholar] [CrossRef]
- Kim, D.Y.; Park, M.K.; Yang, H.W.; Woo, S.Y.; Jung, H.H.; Son, D.-S.; Choi, B.Y.; Suh, S.W. Effects of Microplastic Accumulation on Neuronal Death After Global Cerebral Ischemia. Cells 2025, 14, 241. [Google Scholar] [CrossRef]
- Li, C.; Chen, X.; Du, Z.; Geng, X.; Li, M.; Yang, X.; Bo, C.; Jia, Q.; Yu, G.; Shi, L. Inhibiting Ferroptosis in Brain Microvascular Endothelial Cells: A Potential Strategy to Mitigate Polystyrene Nanoplastics–Induced Blood–Brain Barrier Dysfunction. Environ. Res. 2024, 250, 118506. [Google Scholar] [CrossRef] [PubMed]
- Zhang, Y.; Zhang, X.; Yan, Q.; Xu, C.; Liu, Q.; Shen, Y.; Xu, J.; Wang, G.; Zhao, P. Melatonin Attenuates Polystyrene Microplastics Induced Motor Neurodevelopmental Defect in Zebrafish (Danio rerio) by Activating Nrf2—Isl2a Axis. Ecotoxicol. Environ. Saf. 2022, 241, 113754. [Google Scholar] [CrossRef]
- Song, J.; Pu, Q.; Chen, C.; Liu, X.; Zhang, X.; Wang, Z.; Yan, J.; Wang, X.; Wang, H.; Qian, Q. Neurological Outcomes of Joint Exposure to Polystyrene Micro/Nanospheres and Silver Nanoparticles in Zebrafish. Environ. Health Perspect. 2025, 133, 057007. [Google Scholar] [CrossRef]
- Suman, A.; Mahapatra, A.; Gupta, P.; Ray, S.S.; Singh, R.K. Polystyrene Microplastics Modulated Bdnf Expression Triggering Neurotoxicity via Apoptotic Pathway in Zebrafish Embryos. Comp. Biochem. Physiol. Part C Toxicol. Pharmacol. 2023, 271, 109699. [Google Scholar] [CrossRef]
- Liu, Q.; Chen, C.; Li, M.; Ke, J.; Huang, Y.; Bian, Y.; Guo, S.; Wu, Y.; Han, Y.; Liu, M. Neurodevelopmental Toxicity of Polystyrene Nanoplastics in Caenorhabditis Elegans and the Regulating Effect of Presenilin. ACS Omega 2020, 5, 33170–33177. [Google Scholar] [CrossRef] [PubMed]
- Chen, S.; Chen, Y.; Gao, Y.; Han, B.; Wang, T.; Dong, H.; Chen, L. Toxic Effects and Mechanisms of Nanoplastics on Embryonic Brain Development Using Brain Organoids Model. Sci. Total Environ. 2023, 904, 166913. [Google Scholar] [CrossRef]
- Chen, J.; Yan, L.; Zhang, Y.; Liu, X.; Wei, Y.; Zhao, Y.; Li, K.; Shi, Y.; Liu, H.; Lai, W.; et al. Maternal Exposure to Nanopolystyrene Induces Neurotoxicity in Offspring through P53-Mediated Ferritinophagy and Ferroptosis in the Rat Hippocampus. J. Nanobiotechnol. 2024, 22, 651. [Google Scholar] [CrossRef]
- Schmieg, H.; Burmester, J.K.Y.; Krais, S.; Ruhl, A.S.; Tisler, S.; Zwiener, C.; Köhler, H.-R.; Triebskorn, R. Interacting Effects of Polystyrene Microplastics and the Antidepressant Amitriptyline on Early Life Stages of Brown Trout (Salmo trutta F. Fario). Water 2020, 12, 2361. [Google Scholar] [CrossRef]
- Schmieg, H.; Krais, S.; Kübler, K.; Ruhl, A.S.; Schmidgall, I.M.; Zwiener, C.; Köhler, H.-R.; Triebskorn, R. Effects of the Antidepressant Amitriptyline on Juvenile Brown Trout and Their Modulation by Microplastics. Toxics 2022, 10, 763. [Google Scholar] [CrossRef] [PubMed]
- Zhang, Y.; Chen, C.; Chen, K. Combined Exposure to Microplastics and Amitriptyline Induced Abnormal Behavioral Responses and Oxidative Stress in the Eyes of Zebrafish (Danio rerio). Comp. Biochem. Physiol. Part C Toxicol. Pharmacol. 2023, 273, 109717. [Google Scholar] [CrossRef]
- Xie, R.; Xiao, X.; Zhao, W.; Zhong, Y.; Wu, D.; Dou, J.; Zhao, Y.; Luo, Y.; Cao, Y.; Chang, Y.; et al. Association between Long-Term Exposure of Polystyrene Microplastics and Exacerbation of Seizure Symptoms: Evidence from Multiple Approaches. Ecotoxicol. Environ. Saf. 2025, 302, 118741. [Google Scholar] [CrossRef]
- Forutan, G.; Sarkaki, A.; Dehbandi, R.; Ghafouri, S.; Hajipour, S.; Farbood, Y. Chronic Exposure to Microplastics Induces Blood–Brain Barrier Impairment, Oxidative Stress, and Neuronal Damage in Rats. Mol. Neurobiol. 2025, 62, 13777–13785. [Google Scholar] [CrossRef]
- Shan, S.; Zhang, Y.; Zhao, H.; Zeng, T.; Zhao, X. Polystyrene Nanoplastics Penetrate across the Blood-Brain Barrier and Induce Activation of Microglia in the Brain of Mice. Chemosphere 2022, 298, 134261. [Google Scholar] [CrossRef]
- Zhu, J.; Zhang, Y.; Xu, Y.; Wang, L.; Wu, Q.; Zhang, Z.; Li, L. Effects of Microplastics on the Accumulation and Neurotoxicity of Methylmercury in Zebrafish Larvae. Mar. Environ. Res. 2022, 176, 105615. [Google Scholar] [CrossRef] [PubMed]
- Oyovwi, M.O.; Ohwin, P.E.; Rotu, A.R.; Tesi, P.E.; Ben-Azu, B.; Naiho, O.A. Lycopene Againsts the Polystyrene Microplastics-Induced Neurotoxicity via Modulation of MTOR/Beclin-1 Activities in Adult Male Wistar Rats. Clin. Tradit. Med. Pharmacol. 2024, 5, 200180. [Google Scholar] [CrossRef]
- Amato-Lourenço, L.F.; Dantas, K.C.; Júnior, G.R.; Paes, V.R.; Ando, R.A.; de Oliveira Freitas, R.; da Costa, O.M.M.M.; Rabelo, R.S.; Soares Bispo, K.C.; Carvalho-Oliveira, R.; et al. Microplastics in the Olfactory Bulb of the Human Brain. JAMA Netw. Open 2024, 7, e2440018. [Google Scholar] [CrossRef]
- Cho, Y.; Seo, E.U.; Hwang, K.S.; Kim, H.; Choi, J.; Kim, H.N. Evaluation of Size-Dependent Uptake, Transport and Cytotoxicity of Polystyrene Microplastic in a Blood-Brain Barrier (BBB) Model. Nano Converg. 2024, 11, 40. [Google Scholar] [CrossRef]
- Bakhasha, J.; Saxena, V.; Arya, N.; Kumar, P.; Srivastava, A.; Yadav, K.K.; Tomar, S.; Mishra, S.; Banaee, M.; Faggio, C.; et al. Neurotoxic Synergy of Copper and PVC Microplastics Triggers Apoptosis via the BDNF/MiR132/FOXO3a Pathway for the First Time in Fish Brain. Comp. Biochem. Physiol. Part C Toxicol. Pharmacol. 2025, 297, 110265. [Google Scholar] [CrossRef]
- Zhang, W.; Sun, X.; Qi, X.; Liu, X.; Zhang, Y.; Qiao, S.; Lin, H. Di-(2-Ethylhexyl) Phthalate and Microplastics Induced Neuronal Apoptosis through the PI3K/AKT Pathway and Mitochondrial Dysfunction. J. Agric. Food Chem. 2022, 70, 10771–10781. [Google Scholar] [CrossRef]
- Ghosh, A.; Gorain, B. Mechanistic Insight of Neurodegeneration Due to Micro/Nano-Plastic-Induced Gut Dysbiosis. Arch. Toxicol. 2025, 99, 83–101. [Google Scholar] [CrossRef]
- Liang, B.; Deng, Y.; Zhong, Y.; Chen, X.; Huang, Y.; Li, Z.; Huang, X.; Yang, X.; Du, J.; Ye, R.; et al. Gastrointestinal Incomplete Degradation Exacerbates Neurotoxic Effects of PLA Microplastics via Oligomer Nanoplastics Formation. Adv. Sci. 2024, 11, 2401009. [Google Scholar] [CrossRef]
- Kaur, M.; Sharma, A.; John, P.; Bhatnagar, P. Manifestation of Polystyrene Microplastic Accumulation in Brain with Emphasis on Morphometric and Histopathological Changes in Limbic Areas of Swiss Albino Mice. Neurotoxicology 2024, 105, 231–246. [Google Scholar] [CrossRef]
- Miranda, T.; Vieira, L.R.; Guilhermino, L. Neurotoxicity, Behavior, and Lethal Effects of Cadmium, Microplastics, and Their Mixtures on Pomatoschistus Microps Juveniles from Two Wild Populations Exposed under Laboratory Conditions―Implications to Environmental and Human Risk Assessment. Int. J. Environ. Res. Public Health 2019, 16, 2857. [Google Scholar] [CrossRef]
- Mohammadi, L.; Baluchnejadmojarad, T.; Goudarzi, M.; Khodashenas, V.; Khoshravesh, R.; Roghani, M. Promising Protective Potential of MiR-103a-3p against Polystyrene Microplastic Neurotoxicity in Rats. Front. Toxicol. 2025, 7, 1560980. [Google Scholar] [CrossRef] [PubMed]
- Marcellus, K.A.; Bugiel, S.; Nunnikhoven, A.; Curran, I.; Gill, S.S. Polystyrene Nano- and Microplastic Particles Induce an Inflammatory Gene Expression Profile in Rat Neural Stem Cell-Derived Astrocytes In Vitro. Nanomaterials 2024, 14, 429. [Google Scholar] [CrossRef]
- Hu, J.; Li, X.; Lei, L.; Cao, C.; Wang, D.; He, D. The Toxicity of (Nano)Microplastics on C. elegans and Its Mechanisms. In Microplastics in Terrestrial Environments: Emerging Contaminants and Major Challenges; Springer: Berlin/Heidelberg, Germany, 2020; pp. 259–278. [Google Scholar]
- Han, S.-W.; Kim, T.-Y.; Bae, J.-S.; Choi, J.; Ryu, K.-Y. Alleviation of Neurotoxicity Induced by Polystyrene Nanoplastics by Increased Exocytosis from Neurons. Biochem. Biophys. Res. Commun. 2023, 668, 19–26. [Google Scholar] [CrossRef] [PubMed]
- Tao, M.; Wang, C.; Zheng, Z.; Gao, W.; Chen, Q.; Xu, M.; Zhu, W.; Xu, L.; Han, X.; Guo, X.; et al. Nanoplastics Exposure-Induced Mitochondrial Dysfunction Contributes to Disrupted Stem Cell Differentiation in Human Cerebral Organoids. Ecotoxicol. Environ. Saf. 2024, 285, 117063. [Google Scholar] [CrossRef] [PubMed]
- Savuca, A.; Curpan, A.-S.; Hritcu, L.D.; Buzenchi Proca, T.M.; Balmus, I.-M.; Lungu, P.F.; Jijie, R.; Nicoara, M.N.; Ciobica, A.S.; Solcan, G.; et al. Do Microplastics Have Neurological Implications in Relation to Schizophrenia Zebrafish Models? A Brain Immunohistochemistry, Neurotoxicity Assessment, and Oxidative Stress Analysis. Int. J. Mol. Sci. 2024, 25, 8331. [Google Scholar] [CrossRef]
- Li, T.; Chen, G.; Cao, L.; Rong, W.; Zhao, H.; Xiong, Z.; Liu, Q.; Song, J.; Wang, W.; Liu, Y.; et al. Effects of Combined Exposure to 17α-Methyltestosterone and Polystyrene Microplastics on Lipid Metabolism and the Nervous System in Danio rerio. J. Steroid Biochem. Mol. Biol. 2025, 247, 106665. [Google Scholar] [CrossRef]
- Ashim, J.; Ji, S.; Kim, H.-Y.; Lee, S.-W.; Jang, S.; Kim, W.; Han, S.; Kim, C.; Park, S.; Park, J.-K.; et al. Protein Microplastic Coronation Complexes Trigger Proteome Changes in Brain-Derived Neuronal and Glial Cells. Environ. Sci. Technol. 2025, 59, 14993–15004. [Google Scholar] [CrossRef] [PubMed]
- Hamed, M.; Soliman, H.A.M.; Eid, Z.; Al Naggar, Y.; Sayed, A.E.-D.H. Dietary Feeding Lycopene, Citric Acid, and Chlorella Alleviated the Neurotoxicity of Polyethylene Microplastics in African Catfish (Clarias gariepinus). Front. Environ. Sci. 2022, 10, 869727. [Google Scholar] [CrossRef]
- Gałęcka, I.; Całka, J. Microplastic and the Enteric Nervous System: Effect of PET Microparticles on Selected Neurotransmitters and Cytokines in the Porcine Ileum. Int. J. Mol. Sci. 2024, 25, 11645. [Google Scholar] [CrossRef]
- Chen, X.; Xu, L.; Chen, Q.; Su, S.; Zhuang, J.; Qiao, D. Polystyrene Micro- and Nanoparticles Exposure Induced Anxiety-like Behaviors, Gut Microbiota Dysbiosis and Metabolism Disorder in Adult Mice. Ecotoxicol. Environ. Saf. 2023, 259, 115000. [Google Scholar] [CrossRef]
- Wang, C.; Lin, K.; Zhang, Z.; Pan, Y.; Miao, Q.; Han, X.; Zhang, Z.; Zhu, P.; Yang, J.; Peng, Y.; et al. Adolescent Exposure to Micro/Nanoplastics Induces Cognitive Impairments in Mice with Neuronal Morphological Damage and Multi-Omic Alterations. Environ. Int. 2025, 197, 109323. [Google Scholar] [CrossRef]
- da Costa Araújo, A.P.; Malafaia, G. Microplastic Ingestion Induces Behavioral Disorders in Mice: A Preliminary Study on the Trophic Transfer Effects via Tadpoles and Fish. J. Hazard. Mater. 2021, 401, 123263. [Google Scholar] [CrossRef] [PubMed]
- Liu, Q.; Hu, W.; Zhang, Y.; Ning, J.; Pang, Y.; Hu, H.; Chen, M.; Wu, M.; Wang, M.; Yang, P.; et al. Comprehensive Analysis of LncRNA–MRNA Expression Profiles in Depression-like Responses of Mice Related to Polystyrene Nanoparticle Exposure. Toxics 2023, 11, 600. [Google Scholar] [CrossRef]
- Dai, A.; Liu, X.; Chen, Y.; Wang, Y.; Qi, H.; Zeng, Y.; Li, J. Co-Exposure to Ozone and Polystyrene Nanoplastic Exacerbates Cognitive Impairment and Anxiety-like Behavior by Regulating Neuronal Pyroptosis in Mice. Environ. Int. 2025, 199, 109501. [Google Scholar] [CrossRef]
- Gogos, A.; Bjorksten, A.; Boon, W.C.; Ponsonby, A.-L. The Rising Tide of Plastic Pollutants: Implications for Schizophrenia Onset. SSRN 2025. [Google Scholar] [CrossRef]
- Curpan, A.-S.; Savuca, A.; Hritcu, L.D.; Solcan, C.; Nicoara, M.N.; Luca, A.-C.; Ciobica, A.-S. A New Approach to Explore the Correlation between Declarative Memory and Anxiety in Animal Models of Schizophrenia and Microplastic Pollution. Behav. Brain Res. 2024, 458, 114742. [Google Scholar] [CrossRef] [PubMed]
- Cai, X.; Yang, Q.; Chen, J.; Lu, X.; Peng, S.; Lu, X.; Chen, G.; Lai, B.; Jin, Y.; Xing, L. Early-Life Microplastic Exposure Elicits ADHD-like Behaviors by Disrupting Dopaminergic Neurodevelopment in Zebrafish. J. Hazard. Mater. 2025, 496, 139466. [Google Scholar] [CrossRef]
- Lei, L.; Liu, M.; Song, Y.; Lu, S.; Hu, J.; Cao, C.; Xie, B.; Shi, H.; He, D. Polystyrene (Nano) Microplastics Cause Size-Dependent Neurotoxicity, Oxidative Damage and Other Adverse Effects in Caenorhabditis Elegans. Environ. Sci. Nano 2018, 5, 2009–2020. [Google Scholar] [CrossRef]
- Sarasamma, S.; Audira, G.; Siregar, P.; Malhotra, N.; Lai, Y.-H.; Liang, S.-T.; Chen, J.-R.; Chen, K.H.-C.; Hsiao, C.-D. Nanoplastics Cause Neurobehavioral Impairments, Reproductive and Oxidative Damages, and Biomarker Responses in Zebrafish: Throwing up Alarms of Wide Spread Health Risk of Exposure. Int. J. Mol. Sci. 2020, 21, 1410. [Google Scholar] [CrossRef]
- Li, G.; Liu, X.; Sun, X.; Huang, L.; Kuang, W.; Ou, J.; Zhang, J.; Zhang, Z.; Li, H.; Tang, H.; et al. Polystyrene Microplastics Induce Anxiety via HRAS Derived PERK-NF-ΚB Pathway. Environ. Int. 2024, 185, 108543. [Google Scholar] [CrossRef] [PubMed]
- Yu, Y.; Xie, D.; Yang, Y.; Tan, S.; Li, H.; Dang, Y.; Xiang, M.; Chen, H. Carboxyl-Modified Polystyrene Microplastics Induces Neurotoxicity by Affecting Dopamine, Glutamate, Serotonin, and GABA Neurotransmission in Caenorhabditis Elegans. J. Hazard. Mater. 2023, 445, 130543. [Google Scholar] [CrossRef]
- Luan, J.; Zhang, S.; Xu, Y.; Wen, L.; Feng, X. Effects of Microplastic Exposure on the Early Developmental Period and Circadian Rhythm of Zebrafish (Danio rerio): A Comparative Study of Polylactic Acid and Polyglycolic Acid. Ecotoxicol. Environ. Saf. 2023, 258, 114994. [Google Scholar] [CrossRef]
- Kim, N.-H.; Choo, H.-I.; Lee, Y.-A. Effect of Nanoplastic Intake on the Dopamine System during the Development of Male Mice. Neuroscience 2024, 555, 11–22. [Google Scholar] [CrossRef]
- Zou, L.; Xu, X.; Wang, Y.; Lin, F.; Zhang, C.; Liu, R.; Hou, X.; Wang, J.; Jiang, X.; Zhang, Q.; et al. Neonatal Exposure to Polystyrene Nanoplastics Impairs Microglia-Mediated Synaptic Pruning and Causes Social Behavioral Defects in Adulthood. Environ. Sci. Technol. 2024, 58, 11945–11957. [Google Scholar] [CrossRef] [PubMed]
- Zheng, D.; Wang, D.; Zhang, S.; Liu, Y.; Xi, Q.; Weng, Y. Impact of Urinary Microplastic Exposure on Cognitive Function in Primary School Children. Ecotoxicol. Environ. Saf. 2025, 302, 118532. [Google Scholar] [CrossRef]
- Wang, S.; Han, Q.; Wei, Z.; Wang, Y.; Xie, J.; Chen, M. Polystyrene Microplastics Affect Learning and Memory in Mice by Inducing Oxidative Stress and Decreasing the Level of Acetylcholine. Food Chem. Toxicol. 2022, 162, 112904. [Google Scholar] [CrossRef] [PubMed]
- So, Y.H.; Shin, H.S.; Lee, S.H.; Moon, H.J.; Jang, H.J.; Lee, E.-H.; Jung, E.-M. Maternal Exposure to Polystyrene Microplastics Impairs Social Behavior in Mouse Offspring with a Potential Neurotoxicity. Neurotoxicology 2023, 99, 206–216. [Google Scholar] [CrossRef]
- Chulkov, V.S.; Gavrilova, E.S.; Chulkov, V.S.; Minina, E.E. Reproductive Health and Cardiometabolic Risk. Sib. Med. Rev. 2018, 4, 13–21. [Google Scholar] [CrossRef]
- Balali, H.; Morabbi, A.; Karimian, M. Concerning Influences of Micro/Nano Plastics on Female Reproductive Health: Focusing on Cellular and Molecular Pathways from Animal Models to Human Studies. Reprod. Biol. Endocrinol. 2024, 22, 141. [Google Scholar] [CrossRef]
- An, R.; Wang, X.; Yang, L.; Zhang, J.; Wang, N.; Xu, F.; Hou, Y.; Zhang, H.; Zhang, L. Polystyrene Microplastics Cause Granulosa Cells Apoptosis and Fibrosis in Ovary through Oxidative Stress in Rats. Toxicology 2021, 449, 152665, Correction in Toxicology 2022, 478, 153291. [Google Scholar] [CrossRef] [PubMed]
- Wu, H.; Xu, T.; Chen, T.; Liu, J.; Xu, S. Oxidative Stress Mediated by the TLR4/NOX2 Signalling Axis Is Involved in Polystyrene Microplastic-Induced Uterine Fibrosis in Mice. Sci. Total Environ. 2022, 838, 155825. [Google Scholar] [CrossRef]
- Zeng, L.; Zhou, C.; Xu, W.; Huang, Y.; Wang, W.; Ma, Z.; Huang, J.; Li, J.; Hu, L.; Xue, Y.; et al. The Ovarian-Related Effects of Polystyrene Nanoplastics on Human Ovarian Granulosa Cells and Female Mice. Ecotoxicol. Environ. Saf. 2023, 257, 114941. [Google Scholar] [CrossRef]
- Wei, Z.; Wang, Y.; Wang, S.; Xie, J.; Han, Q.; Chen, M. Comparing the Effects of Polystyrene Microplastics Exposure on Reproduction and Fertility in Male and Female Mice. Toxicology 2022, 465, 153059. [Google Scholar] [CrossRef]
- Afreen, V.; Hashmi, K.; Nasir, R.; Saleem, A.; Khan, M.I.; Akhtar, M.F. Adverse Health Effects and Mechanisms of Microplastics on Female Reproductive System: A Descriptive Review. Environ. Sci. Pollut. Res. 2023, 30, 76283–76296. [Google Scholar] [CrossRef]
- Dubey, I.; Khan, S.; Kushwaha, S. Developmental and Reproductive Toxic Effects of Exposure to Microplastics: A Review of Associated Signaling Pathways. Front. Toxicol. 2022, 4, 901798. [Google Scholar] [CrossRef] [PubMed]
- Ye, J.; Ren, Y.; Dong, Y.; Fan, D. Understanding the Impact of Nanoplastics on Reproductive Health: Exposure Pathways, Mechanisms, and Implications. Toxicology 2024, 504, 153792. [Google Scholar] [CrossRef]
- Shen, F.; Li, D.; Guo, J.; Chen, J. Mechanistic Toxicity Assessment of Differently Sized and Charged Polystyrene Nanoparticles Based on Human Placental Cells. Water Res. 2022, 223, 118960. [Google Scholar] [CrossRef]
- Fournier, S.B.; D’Errico, J.N.; Adler, D.S.; Kollontzi, S.; Goedken, M.J.; Fabris, L.; Yurkow, E.J.; Stapleton, P.A. Nanopolystyrene Translocation and Fetal Deposition after Acute Lung Exposure during Late-Stage Pregnancy. Part. Fibre Toxicol. 2020, 17, 55. [Google Scholar] [CrossRef] [PubMed]
- Ragusa, A.; Svelato, A.; Santacroce, C.; Catalano, P.; Notarstefano, V.; Carnevali, O.; Papa, F.; Rongioletti, M.C.A.; Baiocco, F.; Draghi, S.; et al. Plasticenta: First Evidence of Microplastics in Human Placenta. Environ. Int. 2021, 146, 106274. [Google Scholar] [CrossRef]
- Zurub, R.E.; Cariaco, Y.; Wade, M.G.; Bainbridge, S.A. Microplastics Exposure: Implications for Human Fertility, Pregnancy and Child Health. Front. Endocrinol. 2024, 14, 1330396. [Google Scholar] [CrossRef] [PubMed]
- Wan, S.; Wang, X.; Chen, W.; Wang, M.; Zhao, J.; Xu, Z.; Wang, R.; Mi, C.; Zheng, Z.; Zhang, H. Exposure to High Dose of Polystyrene Nanoplastics Causes Trophoblast Cell Apoptosis and Induces Miscarriage. Part. Fibre Toxicol. 2024, 21, 13. [Google Scholar] [CrossRef]
- Hu, J.; Qin, X.; Zhang, J.; Zhu, Y.; Zeng, W.; Lin, Y.; Liu, X. Polystyrene Microplastics Disturb Maternal-Fetal Immune Balance and Cause Reproductive Toxicity in Pregnant Mice. Reprod. Toxicol. 2021, 106, 42–50. [Google Scholar] [CrossRef]
- Geng, Y.; Liu, Z.; Hu, R.; Huang, Y.; Li, F.; Ma, W.; Wu, X.; Dong, H.; Song, K.; Xu, X.; et al. Toxicity of Microplastics and Nanoplastics: Invisible Killers of Female Fertility and Offspring Health. Front. Physiol. 2023, 14, 1254886. [Google Scholar] [CrossRef]
- Saeed, A.; Akhtar, M.F.; Saleem, A.; Akhtar, B.; Sharif, A. Reproductive and Metabolic Toxic Effects of Polystyrene Microplastics in Adult Female Wistar Rats: A Mechanistic Study. Environ. Sci. Pollut. Res. 2023, 30, 63185–63199. [Google Scholar] [CrossRef]
- Liu, Z.; Zhuan, Q.; Zhang, L.; Meng, L.; Fu, X.; Hou, Y. Polystyrene Microplastics Induced Female Reproductive Toxicity in Mice. J. Hazard. Mater. 2022, 424, 127629. [Google Scholar] [CrossRef]
- Marcelino, R.C.; Cardoso, R.M.; Domingues, E.L.B.C.; Gonçalves, R.V.; Lima, G.D.A.; Novaes, R.D. The Emerging Risk of Microplastics and Nanoplastics on the Microstructure and Function of Reproductive Organs in Mammals: A Systematic Review of Preclinical Evidence. Life Sci. 2022, 295, 120404. [Google Scholar] [CrossRef]
- Amran, N.H.; Zaid, S.S.M.; Meng, G.Y.; Salleh, A.; Mokhtar, M.H. Protective Role of Kelulut Honey against Toxicity Effects of Polystyrene Microplastics on Morphology, Hormones, and Sex Steroid Receptor Expression in the Uterus of Rats. Toxics 2023, 11, 324. [Google Scholar] [CrossRef]
- Wang, W.; Guan, J.; Feng, Y.; Liu, S.; Zhao, Y.; Xu, Y.; Xu, H.; Fu, F. Polystyrene Microplastics Induced Ovarian Toxicity in Juvenile Rats Associated with Oxidative Stress and Activation of the PERK-EIF2α-ATF4-CHOP Signaling Pathway. Toxics 2023, 11, 225. [Google Scholar] [CrossRef]
- Huang, J.; Zou, L.; Bao, M.; Feng, Q.; Xia, W.; Zhu, C. Toxicity of Polystyrene Nanoparticles for Mouse Ovary and Cultured Human Granulosa Cells. Ecotoxicol. Environ. Saf. 2023, 249, 114371. [Google Scholar] [CrossRef]
- Zhang, Y.; Wang, X.; Zhao, Y.; Zhao, J.; Yu, T.; Yao, Y.; Zhao, R.; Yu, R.; Liu, J.; Su, J. Reproductive Toxicity of Microplastics in Female Mice and Their Offspring from Induction of Oxidative Stress. Environ. Pollut. 2023, 327, 121482. [Google Scholar] [CrossRef]
- Wu, H.; Liu, Q.; Yang, N.; Xu, S. Polystyrene-Microplastics and DEHP Co-Exposure Induced DNA Damage, Cell Cycle Arrest and Necroptosis of Ovarian Granulosa Cells in Mice by Promoting ROS Production. Sci. Total Environ. 2023, 871, 161962. [Google Scholar] [CrossRef]
- Xu, D.; Ma, Y.; Han, X.; Chen, Y. Systematic Toxicity Evaluation of Polystyrene Nanoplastics on Mice and Molecular Mechanism Investigation about Their Internalization into Caco-2 Cells. J. Hazard. Mater. 2021, 417, 126092. [Google Scholar] [CrossRef]
- Park, E.-J.; Han, J.-S.; Park, E.-J.; Seong, E.; Lee, G.-H.; Kim, D.-W.; Son, H.-Y.; Han, H.-Y.; Lee, B.-S. Repeated-Oral Dose Toxicity of Polyethylene Microplastics and the Possible Implications on Reproduction and Development of the next Generation. Toxicol. Lett. 2020, 324, 75–85. [Google Scholar] [CrossRef] [PubMed]
- Dusza, H.M.; Katrukha, E.A.; Nijmeijer, S.M.; Akhmanova, A.; Vethaak, A.D.; Walker, D.I.; Legler, J. Uptake, Transport, and Toxicity of Pristine and Weathered Micro- and Nanoplastics in Human Placenta Cells. Environ. Health Perspect. 2022, 130, 097006. [Google Scholar] [CrossRef]
- Enyoh, C.E.; Duru, C.E.; Ovuoraye, P.E.; Wang, Q. Evaluation of Nanoplastics Toxicity to the Human Placenta in Systems. J. Hazard. Mater. 2023, 446, 130600. [Google Scholar] [CrossRef] [PubMed]
- Aghaei, Z.; Mercer, G.V.; Schneider, C.M.; Sled, J.G.; Macgowan, C.K.; Baschat, A.A.; Kingdom, J.C.; Helm, P.A.; Simpson, A.J.; Simpson, M.J.; et al. Maternal Exposure to Polystyrene Microplastics Alters Placental Metabolism in Mice. Metabolomics 2022, 19, 1. [Google Scholar] [CrossRef]
- Chortarea, S.; Gupta, G.; Saarimäki, L.A.; Netkueakul, W.; Manser, P.; Aengenheister, L.; Wichser, A.; Fortino, V.; Wick, P.; Greco, D.; et al. Transcriptomic Profiling Reveals Differential Cellular Response to Copper Oxide Nanoparticles and Polystyrene Nanoplastics in Perfused Human Placenta. Environ. Int. 2023, 177, 108015. [Google Scholar] [CrossRef]
- Zhao, T.; Shen, L.; Ye, X.; Bai, G.; Liao, C.; Chen, Z.; Peng, T.; Li, X.; Kang, X.; An, G. Prenatal and Postnatal Exposure to Polystyrene Microplastics Induces Testis Developmental Disorder and Affects Male Fertility in Mice. J. Hazard. Mater. 2023, 445, 130544. [Google Scholar] [CrossRef]
- Shi, W.; Sun, S.; Han, Y.; Tang, Y.; Zhou, W.; Zhang, W.; Du, X.; Huang, L.; Liu, G. Microplastics Hamper the Fertilization Success of a Broadcast Spawning Bivalve through Reducing Gamete Collision and Gamete Fusion Efficiency. Aquat. Toxicol. 2022, 242, 106049. [Google Scholar] [CrossRef]
- Wen, S.; Zhao, Y.; Liu, S.; Yuan, H.; You, T.; Xu, H. Microplastics-Perturbed Gut Microbiota Triggered the Testicular Disorder in Male Mice: Via Fecal Microbiota Transplantation. Environ. Pollut. 2022, 309, 119789. [Google Scholar] [CrossRef]
- Wen, Y.; Cai, J.; Zhang, H.; Li, Y.; Yu, M.; Liu, J.; Han, F. The Potential Mechanisms Involved in the Disruption of Spermatogenesis in Mice by Nanoplastics and Microplastics. Biomedicines 2024, 12, 1714. [Google Scholar] [CrossRef] [PubMed]
- Wang, N.; Jin, P.; Wang, L.; Luo, X.; He, J.; Zhang, L.; Shen, H. Recent Advances in Microplastics Research: Impacts on Mammalian Sperm and Reproductive Health. Front. Environ. Sci. Eng. 2025, 19, 79. [Google Scholar] [CrossRef]
- Ma, S.; Wang, L.; Li, S.; Zhao, S.; Li, F.; Li, X. Transcriptome and Proteome Analyses Reveal the Mechanisms Involved in Polystyrene Nanoplastics Disrupt Spermatogenesis in Mice. Environ. Pollut. 2024, 342, 123086. [Google Scholar] [CrossRef]
- Yuan, Y.; Qin, Y.; Wang, M.; Xu, W.; Chen, Y.; Zheng, L.; Chen, W.; Luo, T. Microplastics from Agricultural Plastic Mulch Films: A Mini-Review of Their Impacts on the Animal Reproductive System. Ecotoxicol. Environ. Saf. 2022, 244, 114030. [Google Scholar] [CrossRef]
- Liang, J.; Ji, F.; Wang, H.; Zhu, T.; Rubinstein, J.; Worthington, R.; Abdullah, A.L.B.; Tay, Y.J.; Zhu, C.; George, A.; et al. Unraveling the Threat: Microplastics and Nano-Plastics’ Impact on Reproductive Viability across Ecosystems. Sci. Total Environ. 2024, 913, 169525. [Google Scholar] [CrossRef] [PubMed]
- Jin, H.; Ma, T.; Sha, X.; Liu, Z.; Zhou, Y.; Meng, X.; Chen, Y.; Han, X.; Ding, J. Polystyrene Microplastics Induced Male Reproductive Toxicity in Mice. J. Hazard. Mater. 2021, 401, 123430. [Google Scholar] [CrossRef]
- Zhao, Q.; Zhu, L.; Weng, J.; Jin, Z.; Cao, Y.; Jiang, H.; Zhang, Z. Detection and Characterization of Microplastics in the Human Testis and Semen. Sci. Total Environ. 2023, 877, 162713. [Google Scholar] [CrossRef] [PubMed]
- Li, N.; Yang, H.; Dong, Y.; Wei, B.; Liang, L.; Yun, X.; Tian, J.; Zheng, Y.; Duan, S.; Zhang, L. Prevalence and Implications of Microplastic Contaminants in General Human Seminal Fluid: A Raman Spectroscopic Study. Sci. Total Environ. 2024, 937, 173522. [Google Scholar] [CrossRef]
- Massardo, S.; Verzola, D.; Alberti, S.; Caboni, C.; Santostefano, M.; Eugenio Verrina, E.; Angeletti, A.; Lugani, F.; Ghiggeri, G.M.; Bruschi, M.; et al. MicroRaman Spectroscopy Detects the Presence of Microplastics in Human Urine and Kidney Tissue. Environ. Int. 2024, 184, 108444. [Google Scholar] [CrossRef]
- O’Callaghan, L.; Olsen, M.; Tajouri, L.; Beaver, D.; Hudson, C.; Alghafri, R.; McKirdy, S.; Goldsworthy, A. Plastic Induced Urinary Tract Disease and Dysfunction: A Scoping Review. J. Expo. Sci. Environ. Epidemiol. 2025, 35, 770–784. [Google Scholar] [CrossRef] [PubMed]
- La Porta, E.; Exacoustos, O.; Lugani, F.; Angeletti, A.; Chiarenza, D.S.; Bigatti, C.; Spinelli, S.; Kajana, X.; Garbarino, A.; Bruschi, M.; et al. Microplastics and Kidneys: An Update on the Evidence for Deposition of Plastic Microparticles in Human Organs, Tissues and Fluids and Renal Toxicity Concern. Int. J. Mol. Sci. 2023, 24, 14391. [Google Scholar] [CrossRef]
- Saenen, N.D.; Witters, M.S.; Hantoro, I.; Tejeda, I.; Ethirajan, A.; Van Belleghem, F.; Smeets, K. Polystyrene Microplastics of Varying Sizes and Shapes Induce Distinct Redox and Mitochondrial Stress Responses in a Caco-2 Monolayer. Antioxidants 2023, 12, 739. [Google Scholar] [CrossRef]
- Lee, S.E.; Kim, D.Y.; Jeong, T.S.; Park, Y.S. Micro- and Nano-Plastic-Induced Adverse Health Effects on Lungs and Kidneys Linked to Oxidative Stress and Inflammation. Life 2025, 15, 392. [Google Scholar] [CrossRef] [PubMed]
- Li, Y.; Li, Y.; Li, J.; Song, Z.; Zhang, C.; Guan, B. Toxicity of Polystyrene Nanoplastics to Human Embryonic Kidney Cells and Human Normal Liver Cells: Effect of Particle Size and Pb2+ Enrichment. Chemosphere 2023, 328, 138545. [Google Scholar] [CrossRef] [PubMed]
- Wang, Y.-L.; Lee, Y.-H.; Hsu, Y.-H.; Chiu, I.-J.; Huang, C.C.-Y.; Huang, C.-C.; Chia, Z.-C.; Lee, C.-P.; Lin, Y.-F.; Chiu, H.-W. The Kidney-Related Effects of Polystyrene Microplastics on Human Kidney Proximal Tubular Epithelial Cells HK-2 and Male C57BL/6 Mice. Environ. Health Perspect. 2021, 129, 057003. [Google Scholar] [CrossRef]
- Goodman, K.E.; Hua, T.; Sang, Q.-X.A. Effects of Polystyrene Microplastics on Human Kidney and Liver Cell Morphology, Cellular Proliferation, and Metabolism. ACS Omega 2022, 7, 34136–34153. [Google Scholar] [CrossRef]
- Chen, Y.-C.; Chen, K.-F.; Lin, K.-Y.A.; Chen, J.-K.; Jiang, X.-Y.; Lin, C.-H. The Nephrotoxic Potential of Polystyrene Microplastics at Realistic Environmental Concentrations. J. Hazard. Mater. 2022, 427, 127871. [Google Scholar] [CrossRef]
- Dong, J.; Yang, F.; Xu, Y.; Zhao, Q.; Li, X.; Liu, T.; Tang, Y. Exploring the Mechanism of Kidney Injury in Mice Induced by High-Fat Diet and Polystyrene Nanoplastics Co-Exposure Through the Kidney-Gut Axis. J. Agric. Food Chem. 2025, 73, 17956–17966. [Google Scholar] [CrossRef]
- Qiu, W.; Ye, J.; Su, Y.; Zhang, X.; Pang, X.; Liao, J.; Wang, R.; Zhao, C.; Zhang, H.; Hu, L.; et al. Co-Exposure to Environmentally Relevant Concentrations of Cadmium and Polystyrene Nanoplastics Induced Oxidative Stress, Ferroptosis and Excessive Mitophagy in Mice Kidney. Environ. Pollut. 2023, 333, 121947. [Google Scholar] [CrossRef]
- Zhong, G.; Qiao, B.; He, Y.; Liu, H.; Hong, P.; Rao, G.; Tang, L.; Tang, Z.; Hu, L. Co-Exposure of Arsenic and Polystyrene-Nanoplastics Induced Kidney Injury by Disrupting Mitochondrial Homeostasis and MtROS-Mediated Ferritinophagy and Ferroptosis. Pestic. Biochem. Physiol. 2024, 201, 105904. [Google Scholar] [CrossRef] [PubMed]
- Tang, Y.; Zhao, R.; Pu, Q.; Jiang, S.; Yu, F.; Yang, Z.; Han, T. Investigation of Nephrotoxicity on Mice Exposed to Polystyrene Nanoplastics and the Potential Amelioration Effects of DHA-Enriched Phosphatidylserine. Sci. Total Environ. 2023, 892, 164808. [Google Scholar] [CrossRef] [PubMed]
- Hong, R.; Shi, Y.; Fan, Z.; Gao, Y.; Chen, H.; Pan, C. Chronic Exposure to Polystyrene Microplastics Induces Renal Fibrosis via Ferroptosis. Toxicology 2024, 509, 153996. [Google Scholar] [CrossRef]
- Wang, W.; Guan, J.; Feng, Y.; Nie, L.; Xu, Y.; Xu, H.; Fu, F. Polystyrene Microplastics Induced Nephrotoxicity Associated with Oxidative Stress, Inflammation, and Endoplasmic Reticulum Stress in Juvenile Rats. Front. Nutr. 2023, 9, 1059660. [Google Scholar] [CrossRef]
- Boukholda, K.; Elwej, A.; Slimen, S.B.; Mhadhbi, A.; Marrekchi, R.; Boudawara, O.; Kaya, B.; Bouchard, M.; Fetoui, H. Polystyrene Nanoplastics Exacerbate Gentamicin-Induced Nephrotoxicity in Adult Rat by Activating Oxidative Stress, Inflammation and Apoptosis Pathways. Naunyn. Schmiedeberg’s Arch. Pharmacol. 2025, 398, 10179–10194. [Google Scholar] [CrossRef]
- Zhang, Y.; Men, J.; Yin, K.; Zhang, Y.; Yang, J.; Li, X.; Wang, X.; Diao, X.; Zhou, H. Activation of Gut Metabolite ACSL4/LPCAT3 by Microplastics in Drinking Water Mediates Ferroptosis via Gut–Kidney Axis. Commun. Biol. 2025, 8, 211. [Google Scholar] [CrossRef]
- Tain, Y.-L.; Lin, Y.-J.; Hou, C.-Y.; Chang-Chien, G.-P.; Lin, S.-F.; Hsu, C.-N. Postbiotic Sodium Butyrate Mitigates Hypertension and Kidney Dysfunction in Juvenile Rats Exposed to Microplastics. Antioxidants 2025, 14, 276. [Google Scholar] [CrossRef]
- Wang, T.; Li, N.; Zhao, Z.; Zhang, Y.; Lin, L.; Ding, Y.; Feng, R.; Yang, Z.; Du, W.; Zeng, Y. Microplastic Contamination in Kidney Transplant Donor Tissues and Its Association with Early Post-Transplant Blood Pressure Changes in Recipients: A Multi-Modal Analytical Study. J. Hazard. Mater. 2025, 497, 139728. [Google Scholar] [CrossRef]
- Meng, X.; Zhang, J.; Wang, W.; Gonzalez-Gil, G.; Vrouwenvelder, J.S.; Li, Z. Effects of Nano- and Microplastics on Kidney: Physicochemical Properties, Bioaccumulation, Oxidative Stress and Immunoreaction. Chemosphere 2022, 288, 132631. [Google Scholar] [CrossRef]
- Pan, C.; Wang, X.; Fan, Z.; Mao, W.; Shi, Y.; Wu, Y.; Liu, T.; Xu, Z.; Wang, H.; Chen, H. Polystyrene Microplastics Facilitate Renal Fibrosis through Accelerating Tubular Epithelial Cell Senescence. Food Chem. Toxicol. 2024, 191, 114888. [Google Scholar] [CrossRef]
- Zhou, B.; Wei, Y.; Chen, L.; Zhang, A.; Liang, T.; Low, J.H.; Liu, Z.; He, S.; Guo, Z.; Xie, J. Microplastics Exposure Disrupts Nephrogenesis and Induces Renal Toxicity in Human IPSC-Derived Kidney Organoids. Environ. Pollut. 2024, 360, 124645. [Google Scholar] [CrossRef]
- Liu, M.; Wang, M.; Sun, X.; Mu, J.; Teng, T.; Jin, N.; Song, J.; Li, B.; Zhang, D. Polypropylene Microplastics Triggered Mouse Kidney Lipidome Reprogramming Combined with ROS Stress as Revealed by Lipidomics and Raman Biospectra. Chemosphere 2025, 370, 143926. [Google Scholar] [CrossRef]
- Kamel, N.; Bashir, D.; El-Leithy, E.; Tohamy, A.; Rashad, M.; Ali, G.; El-Saba, A.A. Screening the Toxic Effect of Polyethylene Terephthalate Nanoplastics on Kidney of Adult Male Swiss Albino Mice with Promising Betaine Alleviation. J. Appl. Vet. Sci. 2024, 9, 55–66. [Google Scholar] [CrossRef]
- Zhou, B.; Zhang, A.; Wang, Y.; Feng, S.; Xue, Q.; Liu, Z.; Zhao, H.; Jing, Z.; Xie, J. Microplastics Induce Human Kidney Development Retardation through ATP-Mediated Glucose Metabolism Rewiring. J. Hazard. Mater. 2025, 486, 137002. [Google Scholar] [CrossRef] [PubMed]
- Xu, W.; Ye, S.; Liu, W.; Guo, H.; Zhang, L.; Wei, S.; Anwaier, A.; Chang, K.; Malafaia, G.; Zhang, H.; et al. Single-Cell RNA-Seq Analysis Decodes the Kidney Microenvironment Induced by Polystyrene Microplastics in Mice Receiving a High-Fat Diet. J. Nanobiotechnol. 2024, 22, 13. [Google Scholar] [CrossRef]
- Wang, Y.-L.; Huang, C.C.-Y.; Zheng, C.-M.; Liu, W.-C.; Lee, Y.-H.; Chiu, H.-W. Polystyrene Microplastic-Induced Extracellular Vesicles Cause Kidney-Related Effects in the Crosstalk between Tubular Cells and Fibroblasts. Ecotoxicol. Environ. Saf. 2024, 273, 116098. [Google Scholar] [CrossRef]
- Liang, Y.; Liu, D.; Zhan, J.; Liu, X.; Li, P.; Ma, X.; Hou, H.; Wang, P. Polystyrene Microplastics Induce Kidney Injury via Gut Barrier Dysfunction and C5a/C5aR Pathway Activation. Environ. Pollut. 2024, 342, 122909. [Google Scholar] [CrossRef] [PubMed]
- Passos, R.S.; Davenport, A.; Busquets, R.; Selden, C.; Silva, L.B.; Baptista, J.S.; Barceló, D.; Campos, L.C. Microplastics and Nanoplastics in Haemodialysis Waters: Emerging Threats to Be in Our Radar. Environ. Toxicol. Pharmacol. 2023, 102, 104253. [Google Scholar] [CrossRef]
- Lee, Y.-H.; Zheng, C.-M.; Wang, Y.-J.; Wang, Y.-L.; Chiu, H.-W. Effects of Microplastics and Nanoplastics on the Kidney and Cardiovascular System. Nat. Rev. Nephrol. 2025, 21, 585–596. [Google Scholar] [CrossRef] [PubMed]
- Tan, Y.H.; Mokhtar, N.; Raja Ali, R.A.; Gew, L.T. Effect of Microplastics and Nanoplastics in Gastrointestinal Tract on Gut Health: A Systematic Review. Malays. J. Pathol. 2025, 47, 221–231. [Google Scholar]
- Zhou, L.; Ran, L.; He, Y.; Huang, Y. Mechanisms of Microplastics on Gastrointestinal Injury and Liver Metabolism Disorder (Review). Mol. Med. Rep. 2025, 31, 98. [Google Scholar] [CrossRef]
- Bora, S.S.; Gogoi, R.; Sharma, M.R.; Anshu; Borah, M.P.; Deka, P.; Bora, J.; Naorem, R.S.; Das, J.; Teli, A.B. Microplastics and Human Health: Unveiling the Gut Microbiome Disruption and Chronic Disease Risks. Front. Cell. Infect. Microbiol. 2024, 14, 1492759. [Google Scholar] [CrossRef]
- Schwabl, P.; Köppel, S.; Königshofer, P.; Bucsics, T.; Trauner, M.; Reiberger, T.; Liebmann, B. Detection of Various Microplastics in Human Stool. Ann. Intern. Med. 2019, 171, 453–457. [Google Scholar] [CrossRef]
- Popa, R.P.; Tabaran, A.F. A Systematic Review of the Toxicokinetics of Micro- and Nanoplastics in Mammals Following Digestive Exposure. Appl. Sci. 2025, 15, 6135. [Google Scholar] [CrossRef]
- Covello, C.; Di Vincenzo, F.; Cammarota, G.; Pizzoferrato, M. Micro(nano)plastics and Their Potential Impact on Human Gut Health: A Narrative Review. Curr. Issues Mol. Biol. 2024, 46, 2658–2677. [Google Scholar] [CrossRef] [PubMed]
- Wen, J.; Lin, Y. Invisible Invaders: Unveiling the Carcinogenic Threat of Microplastics and Nanoplastics in Colorectal Cancer-a Systematic Review. Front. Public Health 2025, 13, 1653245. [Google Scholar] [CrossRef] [PubMed]
- Tong, X.; Li, B.; Li, J.; Li, L.; Zhang, R.; Du, Y.; Zhang, Y. Polyethylene Microplastics Cooperate with Helicobacter Pylori to Promote Gastric Injury and Inflammation in Mice. Chemosphere 2022, 288, 132579. [Google Scholar] [CrossRef]
- Özsoy, S.; Gündogdu, S.; Sezigen, S.; Tasalp, E.; Ikiz, D.A.; Kideys, A.E. Presence of Microplastics in Human Stomachs. Forensic Sci. Int. 2024, 364, 112246. [Google Scholar] [CrossRef]
- Ding, Y.; Zhang, R.; Li, B.; Du, Y.; Li, J.; Tong, X.; Wu, Y.; Ji, X.; Zhang, Y. Tissue Distribution of Polystyrene Nanoplastics in Mice and Their Entry, Transport, and Cytotoxicity to GES-1 Cells. Environ. Pollut. 2021, 280, 116974. [Google Scholar] [CrossRef]
- Godoy, V.; Martínez-Férez, A.; Martín-Lara, M.Á.; Vellido-Pérez, J.A.; Calero, M.; Blázquez, G. Microplastics as Vectors of Chromium and Lead during Dynamic Simulation of the Human Gastrointestinal Tract. Sustainability 2020, 12, 4792. [Google Scholar] [CrossRef]
- Zhao, L.; Shi, W.; Hu, F.; Song, X.; Cheng, Z.; Zhou, J. Prolonged Oral Ingestion of Microplastics Induced Inflammation in the Liver Tissues of C57BL/6J Mice through Polarization of Macrophages and Increased Infiltration of Natural Killer Cells. Ecotoxicol. Environ. Saf. 2021, 227, 112882. [Google Scholar] [CrossRef]
- Chiang, C.-C.; Yeh, H.; Shiu, R.-F.; Chin, W.-C.; Yen, T.-H. Impact of Microplastics and Nanoplastics on Liver Health: Current Understanding and Future Research Directions. World J. Gastroenterol. 2024, 30, 1011–1017. [Google Scholar] [CrossRef] [PubMed]
- Horvatits, T.; Tamminga, M.; Liu, B.; Sebode, M.; Carambia, A.; Fischer, L.; Püschel, K.; Huber, S.; Fischer, E.K. Microplastics Detected in Cirrhotic Liver Tissue. eBioMedicine 2022, 82, 104147. [Google Scholar] [CrossRef]
- Baek, S.-M.; Kim, T.-U.; Lee, Y.-J.; Lee, S.-W.; Yim, J.-H.; Kim, W.J.; Kim, H.-Y.; Kang, K.-K.; Kim, S.D.; Park, S.-J.; et al. Disrupted Intestinal Mucosal Barrier Mediated by Alcohol Consumption Aggravates Systemic Microplastic Accumulation. Ecotoxicol. Environ. Saf. 2023, 262, 115342. [Google Scholar] [CrossRef] [PubMed]
- Xie, P.; Li, P.; Zhu, X.; Chen, D.; Ommati, M.M.; Wang, H.; Han, L.; Xu, S.; Sun, P. Hepatotoxic of Polystyrene Microplastics in Aged Mice: Focus on the Role of Gastrointestinal Transformation and AMPK/FoxO Pathway. Sci. Total Environ. 2024, 917, 170471. [Google Scholar] [CrossRef]
- Harusato, A.; Seo, W.; Abo, H.; Nakanishi, Y.; Nishikawa, H.; Itoh, Y. Impact of Particulate Microplastics Generated from Polyethylene Terephthalate on Gut Pathology and Immune Microenvironments. iScience 2023, 26, 106474. [Google Scholar] [CrossRef]
- Zheng, J.; Tan, Z.; Wu, J.; Liu, J.; Yang, T.; Yang, H. Polystyrene Microplastics Aggravate Acute Pancreatitis in Mice. Toxicology 2023, 491, 153513. [Google Scholar] [CrossRef] [PubMed]
- Mierzejewski, K.; Kurzyńska, A.; Golubska, M.; Gałęcka, I.; Całka, J.; Bogacka, I. Oral Exposure to PET Microplastics Induces the Pancreatic Immune Response and Oxidative Stress in Immature Pigs. BMC Genom. 2025, 26, 578. [Google Scholar] [CrossRef]
- Zhang, Y.; Wang, S.; Olga, V.; Xue, Y.; Lv, S.; Diao, X.; Zhang, Y.; Han, Q.; Zhou, H. The Potential Effects of Microplastic Pollution on Human Digestive Tract Cells. Chemosphere 2022, 291, 132714. [Google Scholar] [CrossRef]
- Saleh, S.M.M.; Abdel-Zaher, S.; Mohamed, M.S.; Sayed, A.E.H. Microplastics Induced Ileum Damage: Morphological and Immunohistochemical Study. Microsc. Res. Tech. 2025, 88, 251–269. [Google Scholar] [CrossRef]
- Xie, S.; Zhang, R.; Li, Z.; Liu, C.; Chen, Y.; Yu, Q. Microplastics Perturb Colonic Epithelial Homeostasis Associated with Intestinal Overproliferation, Exacerbating the Severity of Colitis. Environ. Res. 2023, 217, 114861. [Google Scholar] [CrossRef]
- El Gazzar, W.B.; Sliem, R.E.; Bayoumi, H.; Nasr, H.E.; Shabanah, M.; Elalfy, A.; Radwaan, S.E.; Gebba, M.A.; Mansour, H.M.; Badr, A.M.; et al. Melatonin Alleviates Intestinal Barrier Damaging Effects Induced by Polyethylene Microplastics in Albino Rats. Int. J. Mol. Sci. 2023, 24, 13619. [Google Scholar] [CrossRef] [PubMed]
- Jia, R.; Han, J.; Liu, X.; Li, K.; Lai, W.; Bian, L.; Yan, J.; Xi, Z. Exposure to Polypropylene Microplastics via Oral Ingestion Induces Colonic Apoptosis and Intestinal Barrier Damage through Oxidative Stress and Inflammation in Mice. Toxics 2023, 11, 127, Correction in Toxics 2023, 11, 733. [Google Scholar] [CrossRef] [PubMed]
- Li, B.; Ding, Y.; Cheng, X.; Sheng, D.; Xu, Z.; Rong, Q.; Wu, Y.; Zhao, H.; Ji, X.; Zhang, Y. Polyethylene Microplastics Affect the Distribution of Gut Microbiota and Inflammation Development in Mice. Chemosphere 2020, 244, 125492. [Google Scholar] [CrossRef]
- Chen, H.; Chen, H.; Nan, S.; Liu, H.; Chen, L.; Yu, L. Investigation of Microplastics in Digestion System: Effect on Surface Microstructures and Probiotics. Bull. Environ. Contam. Toxicol. 2022, 109, 882–892. [Google Scholar] [CrossRef]
- Su, Q.-L.; Wu, J.; Tan, S.-W.; Guo, X.-Y.; Zou, D.-Z.; Kang, K. The Impact of Microplastics Polystyrene on the Microscopic Structure of Mouse Intestine, Tight Junction Genes and Gut Microbiota. PLoS ONE 2024, 19, e0304686. [Google Scholar] [CrossRef]
- Li, S.; Keenan, J.I.; Shaw, I.C.; Frizelle, F.A. Could Microplastics Be a Driver for Early Onset Colorectal Cancer? Cancers 2023, 15, 3323. [Google Scholar] [CrossRef]
- Wu, S.; Wu, M.; Tian, D.; Qiu, L.; Li, T. Effects of Polystyrene Microbeads on Cytotoxicity and Transcriptomic Profiles in Human Caco-2 Cells. Environ. Toxicol. 2020, 35, 495–506. [Google Scholar] [CrossRef]
- Cortés, C.; Domenech, J.; Salazar, M.; Pastor, S.; Marcos, R.; Hernández, A. Nanoplastics as a Potential Environmental Health Factor: Effects of Polystyrene Nanoparticles on Human Intestinal Epithelial Caco-2 Cells. Environ. Sci. Nano 2020, 7, 272–285. [Google Scholar] [CrossRef]
- Tolardo, V.; Magrì, D.; Fumagalli, F.; Cassano, D.; Athanassiou, A.; Fragouli, D.; Gioria, S. In Vitro High-Throughput Toxicological Assessment of Nanoplastics. Nanomaterials 2022, 12, 1947. [Google Scholar] [CrossRef] [PubMed]
- Herrala, M.; Huovinen, M.; Järvelä, E.; Hellman, J.; Tolonen, P.; Lahtela-Kakkonen, M.; Rysä, J. Micro-Sized Polyethylene Particles Affect Cell Viability and Oxidative Stress Responses in Human Colorectal Adenocarcinoma Caco-2 and HT-29 Cells. Sci. Total Environ. 2023, 867, 161512. [Google Scholar] [CrossRef]
- Cocci, P.; Gabrielli, S.; Pastore, G.; Minicucci, M.; Mosconi, G.; Palermo, F.A. Microplastics Accumulation in Gastrointestinal Tracts of Mullus Barbatus and Merluccius Merluccius Is Associated with Increased Cytokine Production and Signaling. Chemosphere 2022, 307, 135813. [Google Scholar] [CrossRef]
- Tan, H.; Yue, T.; Xu, Y.; Zhao, J.; Xing, B. Microplastics Reduce Lipid Digestion in Simulated Human Gastrointestinal System. Environ. Sci. Technol. 2020, 54, 12285–12294. [Google Scholar] [CrossRef]
- Xie, L.; Chen, T.; Liu, J.; Hou, Y.; Tan, Q.; Zhang, X.; Li, Z.; Farooq, T.H.; Yan, W.; Li, Y. Intestinal Flora Variation Reflects the Short-Term Damage of Microplastic to the Intestinal Tract in Mice. Ecotoxicol. Environ. Saf. 2022, 246, 114194. [Google Scholar] [CrossRef] [PubMed]
- Okamura, T.; Hamaguchi, M.; Hasegawa, Y.; Hashimoto, Y.; Majima, S.; Senmaru, T.; Ushigome, E.; Nakanishi, N.; Asano, M.; Yamazaki, M.; et al. Oral Exposure to Polystyrene Microplastics of Mice on a Normal or High-Fat Diet and Intestinal and Metabolic Outcomes. Environ. Health Perspect. 2023, 131, 027006. [Google Scholar] [CrossRef]
- Sofield, C.E.; Anderton, R.S.; Gorecki, A.M. Mind over Microplastics: Exploring Microplastic-Induced Gut Disruption and Gut-Brain-Axis Consequences. Curr. Issues Mol. Biol. 2024, 46, 4186–4202. [Google Scholar] [CrossRef] [PubMed]
- Cetin, M.; Demirkaya Miloglu, F.; Kilic Baygutalp, N.; Ceylan, O.; Yildirim, S.; Eser, G.; Gul, H.İ. Higher Number of Microplastics in Tumoral Colon Tissues from Patients with Colorectal Adenocarcinoma. Environ. Chem. Lett. 2023, 21, 639–646. [Google Scholar] [CrossRef]








| Database | Search Strategy |
|---|---|
| PubMed | (microplastic OR nanoplastic OR polymer particles OR polyethylene OR polypropylene OR polystyrene OR polyvinyl chloride OR plastic additives) AND (cardiovascular diseases OR endothelial dysfunction OR lipid metabolism OR hemostasis OR cardiomyocytes OR neurodegenerative diseases OR Parkinson’s disease OR Alzheimer’s disease OR amyotrophic lateral sclerosis OR stroke OR neuroinflammation OR psychiatric disorders OR depression OR anxiety disorders OR reproductive system OR fertility OR ovaries OR spermatogenesis OR urinary system OR kidneys OR gastrointestinal tract OR dysbiosis OR oxidative stress OR inflammation OR apoptosis OR autophagy OR ferroptosis OR pyroptosis OR mitochondrial dysfunction) |
| Scopus | TITLE-ABS-KEY (“microplastic” OR “nanoplastic” OR “polymer particles”) AND TITLE-ABS-KEY (“cardiovascular system” OR “nervous system” OR “reproductive system” OR “urinary system” OR “gastrointestinal tract” OR “neurodegenerative diseases” OR “psychiatric disorders” OR “oxidative stress” OR “inflammation”) |
| Web of Science | TOPIC (*microplastic* OR *nanoplastic* OR *polymer particles*) AND TOPIC (*cardiovascular diseases* OR *neurodegeneration* OR *psychiatric disorders* OR *reproductive toxicity* OR *kidneys* OR *gastrointestinal tract* OR *oxidative stress* OR *inflammation* OR *apoptosis* OR *autophagy* OR *ferroptosis* OR *pyroptosis*) |
| № | Experimental Model | Type and Source of MPs/NPs | Concentrations | Results/Observations | Reference |
|---|---|---|---|---|---|
| 1. | APP/PS1 mice (in vivo, oral) + BV2, RAW264.7 (in vitro) | PS-NP, virgin | – | Microglial pyroptosis, ↑ IL-1β/IL-18, neuroinflammation, cognitive impairments; GSDMD inhibition suppresses pyroptosis | [4] |
| 2. | Mice (in vivo, oral) + C. elegans (in vivo) | PS-MP/NP, virgin | 1, 5 µm, 0.05, 0.1, 0.5 mg/day, 7–8 months | Intestinal barrier degradation, dysbiosis, ↑ ROS, mitochondrial stress, dopaminergic neuron degeneration, locomotor deficits | [5] |
| 3. | A53T mice (in vivo, oral) | PS-NP, virgin | – | Mutant α-syn aggregation, ↑ cytokines, oxidative stress, membrane degradation | [16] |
| 4. | Mice (in vivo, oral) + SH-SY5Y (in vitro) | PS-NP, virgin | 250 mg/kg/day (mice, 28 days); 0.5–500 µg/mL (cells) | Complex I impairment, ↓ ATP, excessive mitophagy (AMPK/ULK1); melatonin restores mitophagy and locomotion | [17] |
| 5. | Mice (in vivo, oral) + hCMEC/D3 and HT22 | Amino-modified PS-NP | 100 nm | ↓ ZO-1/occludin (TLR2/MMP9), ↑ iNOS/nNOS, ↓ SIRT1, tau acetylation, apoptosis (p53/Bax); camellia pollen mitigates | [27] |
| 6. | Chickens (in vivo, oral) | PS-MP, virgin | 1 mg/L (L), 10 mg/L (M), 100 mg/L (H), 42 days | ↓ BBB tight junction proteins, ferroptosis/apoptosis (↓ Nrf2-Keap1/HO-1/NQO1), pathological protein accumulation | [28] |
| 7. | Mice (in vivo, oral); in vitro MN9D | PS-NP, virgin | 10 mg/kg (1.5 h, in vivo); 7.5, 15, 30 mg/L (in vitro) | Autophagy inhibition (↑ mTOR, ↓ TFEB, TSC1-TSC2 degradation), pyroptosis activation, dopaminergic neuron death, cognitive deficits | [40] |
| 8. | Microglia + in vitro (Aβ) | PS-NP, virgin | – | Protein corona formation, ↓ Aβ uptake, ABC transporter depletion, ↑ inflammation | [41] |
| 9. | Wild-type + APP/PS1 mice (in vivo, oral) | PS-NP, virgin | PS or FITC-PS, lateral ventricle injection 5 µg/µL, 3 µL (5, 9, 17 weeks) | Microglia activation, hippocampal neuron death, liver steatosis, dysbiosis | [42] |
| 10. | In vitro (α-syn) | PE-MP, PVC-MP, PS-MP, virgin | 20–100 µg/L, 100 nm | Secondary structure changes, amyloidogenic oligomer formation | [43] |
| 11. | In vitro (TDP-43) + in silico | PS-NP, virgin | HeLa cells: 25, 50, 100 µg/mL, 6, 12, 24 h | ↑ Oxidative stress, cytoplasmic TDP-43 aggregation, HSP70 chaperoning loss, NP condensation | [44] |
| 12. | C. elegans (in vivo) + human cells | PS-NP, virgin | 10–1000 µg/mL | “Leaky gut”, mitochondrial fragmentation, α-syn aggregation | [101] |
| 13. | In vitro (α-syn, SH-SY5Y), in vivo (mice) | PS-NP (virgin, aminated, carboxylated, mechanically abraded; 20–100 nm) pHrodo/FITC/BODIPY-labeled | In vitro: 0.1–1011 particles/mL (~0.01–1 µg/mL) In vivo: 1010–1012 particles/mouse (~0.1–10 µg), In vitro: 1–48 h In vivo: 3 days/2 months | Accelerated α-syn fibrillization (NAC domain), clathrin endocytosis, slowed lysosomal degradation | [102] |
| 14. | In vitro (NACore surrogate) + microglia + Danio rerio | PS-NP, virgin | 20 µg/mL and 100 µg/mL | NACore oligomerization modulation, ↑ microglial toxicity, hydrophobic interactions | [103] |
| 15. | Danio rerio (in vivo, aqueous) | PS-NP, virgin | 1.0, 5.0, 10.0 mg/L (6 days) | Neuroexcitation, ↑ ROS, ↓ atoh1a, altered neuroproteins | [104] |
| 16. | In silico + in vitro (PRKN/PDK1) | PS-MP + BBP (impurity) | – | BBP interaction with PRKN/PDK1, enhanced neurodegeneration | [105] |
| 17. | Danio rerio (in vivo, chronic) | PS-MP + Cu | 2 mg/L ~1.09 × 108 particles/L MP + 25 µg/L Cu (30 days) | ↑ th, slc6a3; ↓ locomotion, dopaminergic dysregulation | [106] |
| 18. | Primary cortical neurons (in vitro) | PS-NP, virgin | 1.90 × 105–3.03 × 1011 particles/mL | Dose-dependent ↑ DRD1/DRD2, dopaminergic system dysregulation | [107] |
| 19. | Patients (CSF, n = 32) | PP, PVC, PE, PS (in CSF) | 0.1–10 particles/mL (correlation with bottled water) | ↑ PE/PVC in Aβ+; inverse correlation with Aβ42/MMSE; PE mediates cognitive decline | [108] |
| 20. | APOE4 mice (in vivo, oral) | PS-MP/NP, mixed | 0.125 mg/mL for 3 weeks | Sex-dependent locomotion/memory changes, astrocyte/microglia modification, ↑ CYP1A1 in liver | [109] |
| 21. | APP/PS1 mice + BV2 (in vivo/in vitro) | PS-NP, virgin | 10 or 20 mg/kg (mice, up to 2 months); 0, 25, 50, 100 µg/mL (cells) | ↑ Aβ plaques, microglial pyroptosis, ↓ phagocytosis; melatonin restores microglial function | [110] |
| 22. | In vitro (Aβ40/Aβ42) | PS-NP, virgin | 25 g/L | Accelerated Aβ aggregation into toxic oligomers, hydrophobic interactions | [111] |
| 23. | Mice (in vivo, prenatal) | PS-NP, virgin | 7.57 × 1011, 3.76 × 1012, 1.88 × 1013 particles/day | ↓ Offspring brain weight, neuron loss, Nissl degeneration, ↑ p-tau (ser396/199), ↑ Aβ | [112] |
| 24. | Rats (in vivo, oral) | PE-MP, virgin | 0.0375, 0.075, 0.15, 0.3, 0.6 mg | ↓ SOD, Aβ42; ↑ MDA, 8-OHdG in hippocampus, oxidative stress, amyloid aggregates | [113] |
| 25. | Dementia patients (postmortem brain) | Various polymers (in brain) | Higher in dementia vs. control (in vessels/immune cells) | MPs/NPs brain accumulation, dementia association | [114] |
| 26. | Human iPSC-motoneurons (in vitro) | PS-NP, virgin | 100 µg/mL and 1000 µg/mL (50 nm, 500 nm, 5000 nm) | Size-dependent penetration, TDP-43/CK1/GSK3β interaction, TDP-43 hyperphosphorylation, ↓ respiration, accelerated death | [115] |
| № | Experimental Model | Type and Source of MP/NP | Concentrations | Results/Observations | Reference |
|---|---|---|---|---|---|
| 1. | C57BL/6J mice (in vivo) | PE-MP, PVC-MP, virgin | 2 mg/mL (100 µL, ~6–7 mg/kg single dose) | Aggravation of neurological impairments: ↓ Garcia scores, ↑ deficit, ↓ motor function (rotarod test),↑ infarct volume (on day 3); PS-MP had no effect | [3] |
| 2. | Chickens (in vivo, oral administration) | PS-MP, virgin | 1–100 mg/kg feed (6 weeks) | Intracerebral hemorrhage, microthrombi, loss of Purkinje cells, inflammation infiltration, pyroptosis (ASC/NLRP3/GSDMD pathway), mitochondrial dysfunction (AMPK pathway) | [23] |
| 3. | C57BL/6J mice (in vivo, tMCAO) | PS, PE and PVC, virgin | PS, 150 mg/kg/day; PE, 150 mg/kg/day; and PVC, 150 mg/kg/day, for 35 days | Enhanced neurological impairments: ↓ Garcia scores, ↑ deficit, ↓ motor function, ↑ infarct volume; PS-MP had no effect | [116] |
| 4. | Mice (in vivo, global ischemia) | Mixed MP, virgin | 50 mg/kg | ↑ Neuroinflammation, microglial activation, myelin/microtubule damage, ↑ cytokines, ↑ p-tau, neuronal death | [117] |
| 5. | Mice (in vivo, oral administration) + bEnd.3 cells (in vitro) | PS-NP, virgin | 25 mg/kg/day (mice, 28 days); 12.5, 25, and 50 µg/mL (in vitro) | ↓ ZO-1,↓ TEER, ferroptosis (↑ Fe2+, lipid peroxides, ↓ GSH); Fer-1 restores ZO-1 and BBB integrity | [118] |
| № | Experimental Model | Type and Source of MP/NP | Concentrations | Results/Observations | Reference |
|---|---|---|---|---|---|
| 1. | Zebrafish (in vivo, water exposure) | PLA-MP, APLA-MP (polylactic acid, aged), biodegradable | 0.1–1 mg/L; acute: 96 h (larvae); chronic: 30 days (adults) | Thinning of intestinal wall, shortened villi, dysbiosis, ↓ neurotransmitters; neurotoxicity via gut–brain axis; bile acid mitigates effects | [54] |
| 2. | Sows (in vivo, oral administration, ileum) | PET-MP (polyethylene terephthalate), virgin | PET-MP: 7.6–416.9 µm, 0.1–1 g/day, 28 days | ↓ CART/GAL/nNOS/VAChT/VIP-positive neurons, ↑ GAL/SP-positive (submucosal/myenteric plexuses); thinning of mucosa/muscular layers; no changes in IL-1β/IL-6/IL-8/IL-10/TNF-α | [150] |
| 3. | Mice (in vivo, oral administration) | PS-MP/NP, virgin | 100 nm/1.0 µm, 0.5 mg/day, oral, 60 days | Anxiety-like behavior (open field, elevated plus maze); dysbiosis (↓ beneficial, ↑ pathogenic bacteria), ↓ mucus, ↑ intestinal permeability; metabolomic changes (ABC transporters, aminoacyl-tRNA, amino acids, bile); neurotransmitter dysregulation | [151] |
| 4. | Adolescent mice (in vivo, oral administration) | PS-NP, virgin | 5 µm/0.5 µm, 0.5 mg/day, oral, 4 weeks | Cognitive impairments, microbiota changes, hippocampal metabolome alterations, PI3K/AKT dysregulation | [152] |
| 5. | Mice (in vivo, via food chain) | PE-MP, virgin | Accumulation through trophic chain (tadpoles → fish → mice), 7 days (mice) | Accumulation in gastrointestinal tract, anxiety-like behavior, ↓ locomotion | [153] |
Disclaimer/Publisher’s Note: The statements, opinions and data contained in all publications are solely those of the individual author(s) and contributor(s) and not of MDPI and/or the editor(s). MDPI and/or the editor(s) disclaim responsibility for any injury to people or property resulting from any ideas, methods, instructions or products referred to in the content. |
© 2025 by the authors. Licensee MDPI, Basel, Switzerland. This article is an open access article distributed under the terms and conditions of the Creative Commons Attribution (CC BY) license (https://creativecommons.org/licenses/by/4.0/).
Share and Cite
Chulkov, V.; Gasanov, M.; Isakov, V.; Denisenko, A.; Nwosu, C.; Rodkin, S. Molecular and Cellular Effects of Microplastics and Nanoplastics in the Pathogenesis of Cardiovascular, Nervous, Urinary, Digestive, and Reproductive System Diseases: A Global Systematic Review. Int. J. Mol. Sci. 2025, 26, 11194. https://doi.org/10.3390/ijms262211194
Chulkov V, Gasanov M, Isakov V, Denisenko A, Nwosu C, Rodkin S. Molecular and Cellular Effects of Microplastics and Nanoplastics in the Pathogenesis of Cardiovascular, Nervous, Urinary, Digestive, and Reproductive System Diseases: A Global Systematic Review. International Journal of Molecular Sciences. 2025; 26(22):11194. https://doi.org/10.3390/ijms262211194
Chicago/Turabian StyleChulkov, Vasilii, Mitkhat Gasanov, Vladimir Isakov, Anastasia Denisenko, Chizaram Nwosu, and Stanislav Rodkin. 2025. "Molecular and Cellular Effects of Microplastics and Nanoplastics in the Pathogenesis of Cardiovascular, Nervous, Urinary, Digestive, and Reproductive System Diseases: A Global Systematic Review" International Journal of Molecular Sciences 26, no. 22: 11194. https://doi.org/10.3390/ijms262211194
APA StyleChulkov, V., Gasanov, M., Isakov, V., Denisenko, A., Nwosu, C., & Rodkin, S. (2025). Molecular and Cellular Effects of Microplastics and Nanoplastics in the Pathogenesis of Cardiovascular, Nervous, Urinary, Digestive, and Reproductive System Diseases: A Global Systematic Review. International Journal of Molecular Sciences, 26(22), 11194. https://doi.org/10.3390/ijms262211194

