The Effect of Ionising Radiation on the Properties of Tumour-Derived Exosomes and Their Ability to Modify the Biology of Non-Irradiated Breast Cancer Cells—An In Vitro Study
Abstract
1. Introduction
2. Results
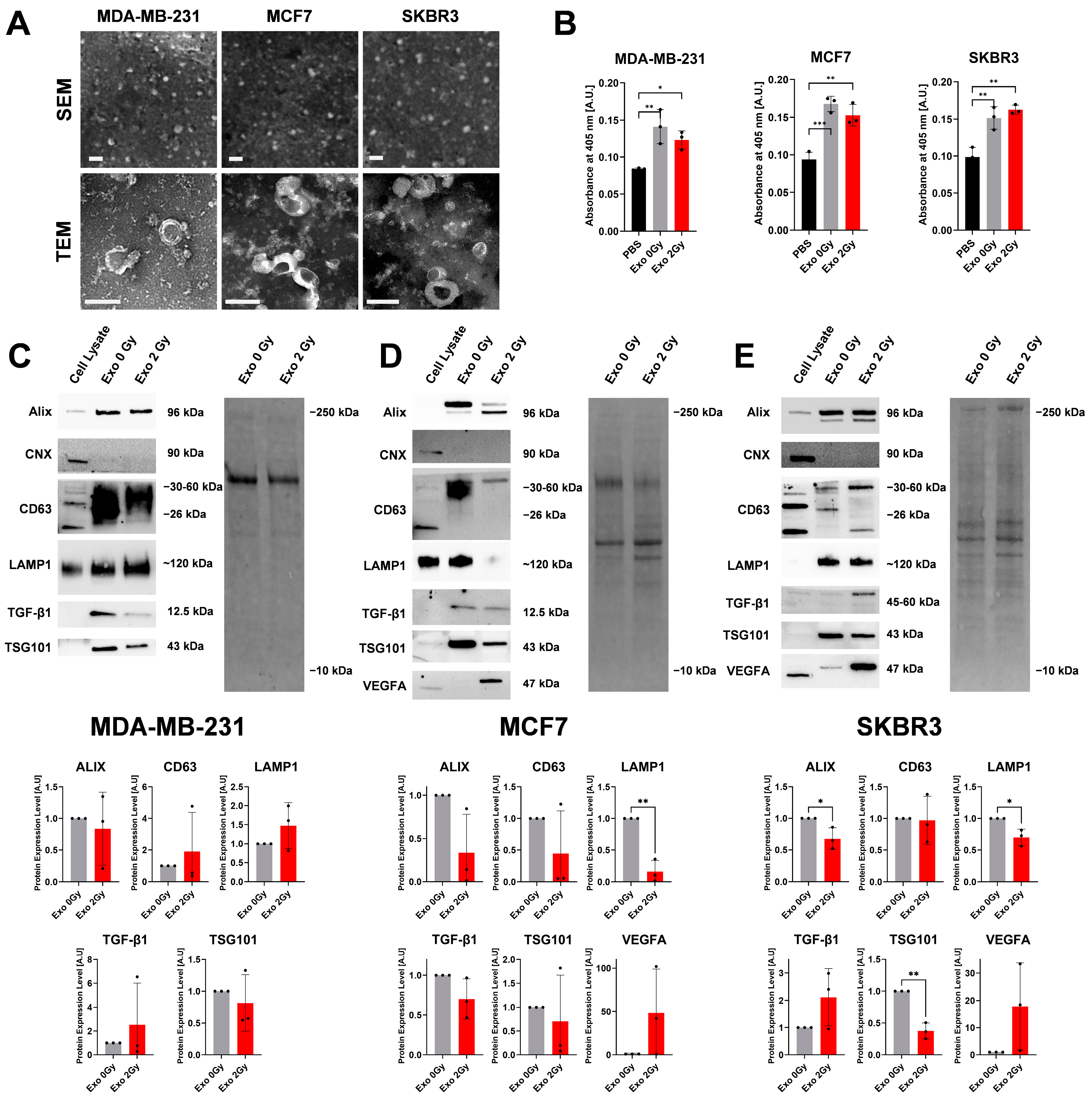
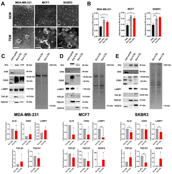
2.1. Irradiation Affected the Composition of Exosome-Related Proteins
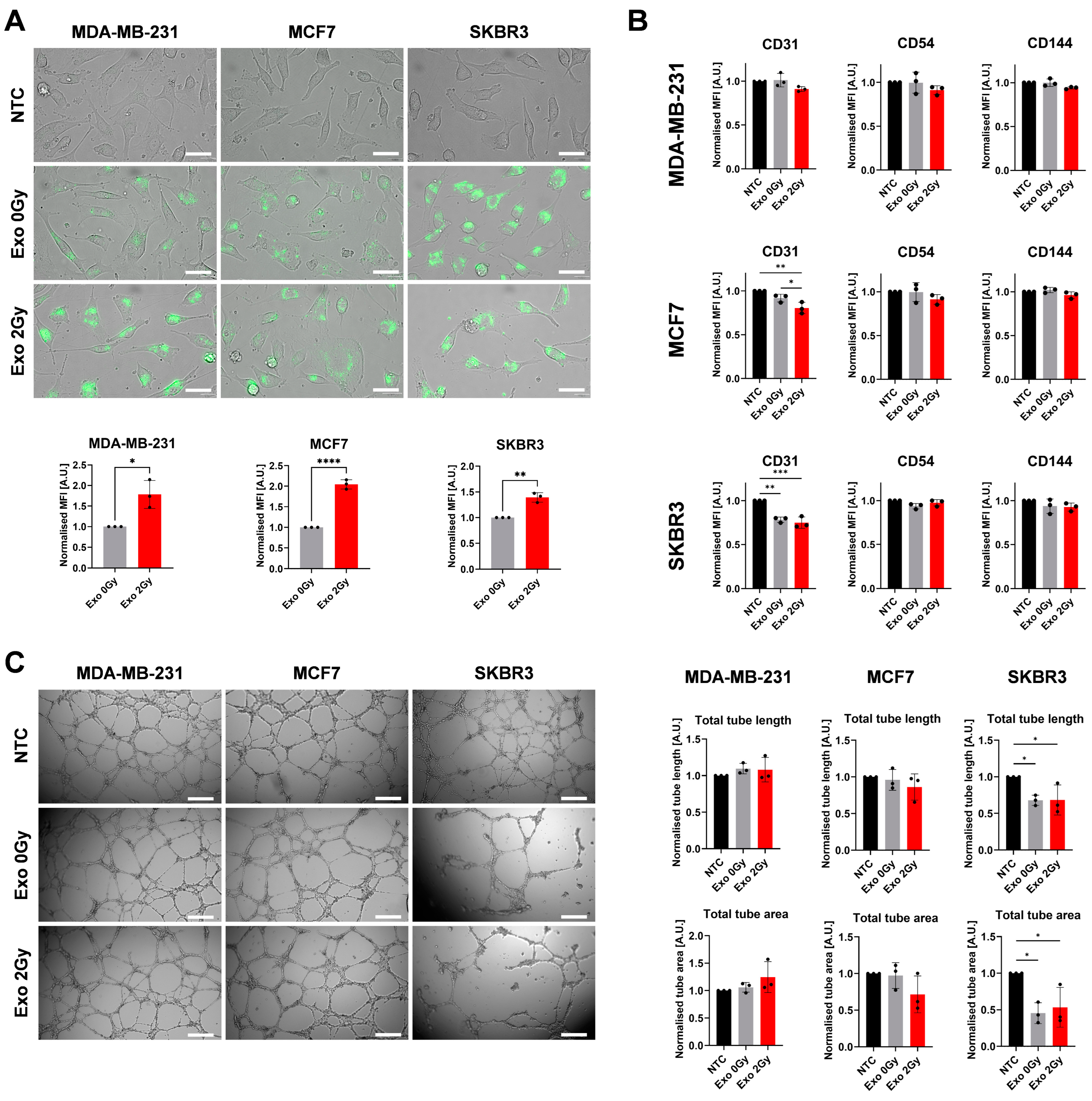
2.2. Effect of Irradiated Exosomes on BCa Cell Properties
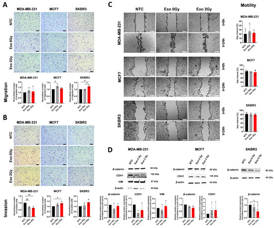
2.3. Exosomes from Non- and Irradiated Cell Lines Are Modulating the Invasive Potential of BCa Cells
2.4. Effect of Exosomes from Non- and Irradiated BCa Cells on Angiogenesis
3. Discussion
4. Materials and Methods
4.1. Cell Culture
4.2. Isolation of Exosomes
4.3. TEM and Scanning Microscopy
4.4. AChE Assay
4.5. MTT Assay
4.6. Flow Cytometric Analysis
4.6.1. Annexin V and PI Staining
4.6.2. Cell Cycle Distribution Phases Analysis
4.6.3. Detection of Reactive Oxygen Species (ROS)
4.6.4. Mitochondrial Membrane Potential Analysis
4.6.5. γH2A.X Staining
4.6.6. Endothelium Phenotyping
4.7. Exosome Staining and Uptake Assay
4.8. Wound Healing Assay
4.9. Migration and Invasion Assay
4.10. Tube Formation Assay
4.11. Western Blot Analysis
4.12. Clonogenic Assay and Colony-Formation Assay
4.13. Statistical Analysis
5. Conclusions
Supplementary Materials
Author Contributions
Funding
Institutional Review Board Statement
Informed Consent Statement
Data Availability Statement
Conflicts of Interest
References
- Bray, F.; Laversanne, M.; Sung, H.; Ferlay, J.; Siegel, R.L.; Soerjomataram, I.; Jemal, A. Global Cancer Statistics 2022: GLOBOCAN Estimates of Incidence and Mortality Worldwide for 36 Cancers in 185 Countries. CA. Cancer J. Clin. 2024, 74, 229–263. [Google Scholar] [CrossRef]
- Giaquinto, A.N.; Sung, H.; Newman, L.A.; Freedman, R.A.; Smith, R.A.; Star, J.; Jemal, A.; Siegel, R.L. Breast Cancer Statistics 2024. CA. Cancer J. Clin. 2024, 74, 477–495. [Google Scholar] [CrossRef]
- Zaleska, K.; Przybyła, A.; Kulcenty, K.; Wichtowski, M.; Mackiewicz, A.; Suchorska, W.; Murawa, D. Wound Fluids Affect MiR-21, MiR-155 and MiR-221 Expression in Breast Cancer Cell Lines, and This Effect Is Partially Abrogated by Intraoperative Radiation Therapy Treatment. Oncol. Lett. 2017, 14, 4029–4036. [Google Scholar] [CrossRef] [PubMed]
- Polgár, C.; Kahán, Z.; Ivanov, O.; Chorváth, M.; Ligačová, A.; Csejtei, A.; Gábor, G.; Landherr, L.; Mangel, L.; Mayer, Á.; et al. Radiotherapy of Breast Cancer—Professional Guideline 1st Central-Eastern European Professional Consensus Statement on Breast Cancer. Pathol. Oncol. Res. 2022, 28, 1610378. [Google Scholar] [CrossRef] [PubMed]
- Kunkler, I.H.; Williams, L.J.; Jack, W.J.L.; Cameron, D.A.; Dixon, J.M. Breast-Conserving Surgery with or without Irradiation in Early Breast Cancer. N. Engl. J. Med. 2023, 388, 585–594. [Google Scholar] [CrossRef]
- Shah, C.; Al-Hilli, Z.; Vicini, F. Advances in Breast Cancer Radiotherapy: Implications for Current and Future Practice. JCO Oncol. Pract. 2021, 17, 697–706. [Google Scholar] [CrossRef] [PubMed]
- Kim, N.; Kim, Y.B. Journey to Hypofractionation in Radiotherapy for Breast Cancer: Critical Reviews for Recent Updates. Radiat. Oncol. J. 2022, 40, 216. [Google Scholar] [CrossRef]
- Musielak, M.; Graczyk, K.; Liszka, M.; Christou, A.; Rosochowicz, M.A.; Lach, M.S.; Adamczyk, B.; Suchorska, W.M.; Piotrowski, T.; Stenerlöw, B.; et al. Impact of Proton Irradiation Depending on Breast Cancer Subtype in Patient-Derived Cell Lines. Int. J. Mol. Sci. 2024, 25, 10494. [Google Scholar] [CrossRef]
- Musielak, M.; Suchorska, W.M.; Fundowicz, M.; Milecki, P.; Malicki, J. Future Perspectives of Proton Therapy in Minimizing the Toxicity of Breast Cancer Radiotherapy. J. Pers. Med. 2021, 11, 410. [Google Scholar] [CrossRef]
- Piotrowski, I.; Kulcenty, K.; Suchorska, W.M.; Skrobała, A.; Skórska, M.; Kruszyna-Mochalska, M.; Kowalik, A.; Jackowiak, W.; Malicki, J. Carcinogenesis Induced by Low-Dose Radiation. Radiol. Oncol. 2017, 51, 369. [Google Scholar] [CrossRef]
- Wang, J.S.; Wang, H.J.; Qian, H.L. Biological Effects of Radiation on Cancer Cells. Mil. Med. Res. 2018, 5, 1–10. [Google Scholar] [CrossRef]
- Nikitaki, Z.; Velalopoulou, A.; Zanni, V.; Tremi, I.; Havaki, S.; Kokkoris, M.; Gorgoulis, V.G.; Koumenis, C.; Georgakilas, A.G. Key Biological Mechanisms Involved in High-LET Radiation Therapies with a Focus on DNA Damage and Repair. Expert Rev. Mol. Med. 2022, 24, e15. [Google Scholar] [CrossRef] [PubMed]
- Good, J.S.; Harrington, K.J. The Hallmarks of Cancer and the Radiation Oncologist: Updating the 5Rs of Radiobiology. Clin. Oncol. 2013, 25, 569–577. [Google Scholar] [CrossRef]
- Piotrowski, I.; Kulcenty, K.; Wichtowski, M.; Murawa, D.; Suchorska, W. Intraoperative Radiotherapy of Breast Cancer and Its Biological Effects. Breast Care 2017, 12, 109. [Google Scholar] [CrossRef]
- Wang, H.-X.X.; Gires, O. Tumor-Derived Extracellular Vesicles in Breast Cancer: From Bench to Bedside. Cancer Lett. 2019, 460, 54–64. [Google Scholar] [CrossRef] [PubMed]
- Dimik, M.; Abeysinghe, P.; Logan, J.; Mitchell, M. The Exosome: A Review of Current Therapeutic Roles and Capabilities in Human Reproduction. Drug Deliv. Transl. Res. 2023, 13, 473–502. [Google Scholar] [CrossRef] [PubMed]
- Ludwig, N.; Whiteside, T.L. Potential Roles of Tumor-Derived Exosomes in Angiogenesis. Expert Opin. Ther. Targets 2018, 22, 409–417. [Google Scholar] [CrossRef] [PubMed]
- Muller, L.; Hong, C.-S.; Stolz, D.B.; Watkins, S.C.; Whiteside, T.L. Isolation of Biologically-Active Exosomes from Human Plasma. J. Immunol. Methods 2014, 411, 55–65. [Google Scholar] [CrossRef]
- Ciravolo, V.; Huber, V.; Ghedini, G.C.; Venturelli, E.; Bianchi, F.; Campiglio, M.; Morelli, D.; Villa, A.; Della Mina, P.; Menard, S.; et al. Potential Role of HER2-Overexpressing Exosomes in Countering Trastuzumab-Based Therapy. J. Cell. Physiol. 2012, 227, 658–667. [Google Scholar] [CrossRef] [PubMed]
- Zhang, Z.Z.; Yao, Z.; Zhang, Z.Z.; Cui, L.; Zhang, L.; Qiu, G.; Song, X.; Song, S. Local Radiotherapy for Murine Breast Cancer Increases Risk of Metastasis by Promoting the Recruitment of M-MDSCs in Lung. Cancer Cell Int. 2023, 23, 1–16. [Google Scholar] [CrossRef] [PubMed]
- Whiteside, T.L.; Mandapathil, M.; Szczepanski, M.; Szajnik, M. Mechanisms of Tumor Escape from the Immune System: Adenosine-Producing Treg, Exosomes and Tumor-Associated TLRs. Bull. Cancer 2011, 98, E25–E31. [Google Scholar] [CrossRef] [PubMed]
- Yu, S.; Jiang, S.; Zhou, Y.; Zhu, Z.; Yang, X. Impact of Radiation on Exosomes in Regulating Tumor Immune Microenvironment. Adv. Radiat. Oncol. 2024, 9, 101549. [Google Scholar] [CrossRef] [PubMed]
- Ludwig, N.; Yerneni, S.S.; Azambuja, J.H.; Gillespie, D.G.; Menshikova, E.V.; Jackson, E.K.; Whiteside, T.L. Tumor-Derived Exosomes Promote Angiogenesis via Adenosine A2B Receptor Signaling. Angiogenesis 2020, 23, 599–610. [Google Scholar] [CrossRef] [PubMed]
- Ludwig, N.; Rao, A.; Sandlesh, P.; Yerneni, S.S.; Swain, A.D.; Bullock, K.M.; Hansen, K.M.; Zhang, X.; Jaman, E.; Allen, J.; et al. Characterization of Systemic Immunosuppression by IDH Mutant Glioma Small Extracellular Vesicles. Neuro. Oncol. 2022, 24, 197–209. [Google Scholar] [CrossRef]
- Wróblewska, J.P.; Lach, M.S.; Rucinski, M.; Piotrowski, I.; Galus, L.; Suchorska, W.M.; Kreis, S.; Marszałek, A. MiRNAs from Serum-Derived Extracellular Vesicles as Biomarkers for Uveal Melanoma Progression. Front. Cell Dev. Biol. 2022, 10, 1008901. [Google Scholar] [CrossRef] [PubMed]
- Roma-Rodrigues, C.; Fernandes, A.R.; Baptista, P.V. Exosome in Tumour Microenvironment: Overview of the Crosstalk between Normal and Cancer Cells. BioMed Res. Int. 2014, 2014, 179486. [Google Scholar] [CrossRef]
- Zhang, C.; Guo, Z.; Jing, Z. Prediction of Response to Chemoradiotherapy by Dynamic Changes of Circulating Exosome Levels in Patients with Esophageal Squamous Cell Carcinoma. Int. J. Nanomed. 2024, 19, 1351. [Google Scholar] [CrossRef] [PubMed]
- Summerer, I.; Niyazi, M.; Unger, K.; Pitea, A.; Zangen, V.; Hess, J.; Atkinson, M.J.; Belka, C.; Moertl, S.; Zitzelsberger, H. Changes in Circulating MicroRNAs after Radiochemotherapy in Head and Neck Cancer Patients. Radiat. Oncol. 2013, 8, 296. [Google Scholar] [CrossRef]
- Theodoraki, M.N.; Laban, S.; Jackson, E.K.; Lotfi, R.; Schuler, P.J.; Brunner, C.; Hoffmann, T.K.; Whiteside, T.L.; Hofmann, L. Changes in Circulating Exosome Molecular Profiles Following Surgery/(Chemo)Radiotherapy: Early Detection of Response in Head and Neck Cancer Patients. Br. J. Cancer 2021, 125, 1677. [Google Scholar] [CrossRef]
- Ludwig, N.; Wieteska, Ł.; Hinck, C.S.; Yerneni, S.S.; Azambuja, J.H.; Bauer, R.J.; Reichert, T.E.; Hinck, A.P.; Whiteside, T.L. Novel TGFβ Inhibitors Ameliorate Oral Squamous Cell Carcinoma Progression and Improve the Antitumor Immune Response of Anti-PD-L1 Immunotherapy. Mol. Cancer Ther. 2021, 20, 1102–1111. [Google Scholar] [CrossRef]
- Bergmann, C.; Strauss, L.; Wieckowski, E.; Czystowska, M.; Albers, A.; Wang, Y.; Zeidler, R.; Lang, S.; Whiteside, T.L. Tumor-Derived Microvesicles in Sera of Patients with Head and Neck Cancer and Their Role in Tumor Progression. Head Neck 2009, 31, 371–380. [Google Scholar] [CrossRef] [PubMed]
- Lespagnol, A.; Duflaut, D.; Beekman, C.; Blanc, L.; Fiucci, G.; Marine, J.C.; Vidal, M.; Amson, R.; Telerman, A. Exosome Secretion, Including the DNA Damage-Induced P53-Dependent Secretory Pathway, Is Severely Compromised in TSAP6/Steap3-Null Mice. Cell Death Differ. 2008, 15, 1723–1733. [Google Scholar] [CrossRef] [PubMed]
- Jelonek, K.; Widlak, P.; Pietrowska, M. The Influence of Ionizing Radiation on Exosome Composition, Secretion and Intercellular Communication. Protein Pept. Lett. 2016, 23, 656–663. [Google Scholar] [CrossRef] [PubMed]
- Jabbari, N.; Nawaz, M.; Rezaie, J. Ionizing Radiation Increases the Activity of Exosomal Secretory Pathway in MCF-7 Human Breast Cancer Cells: A Possible Way to Communicate Resistance against Radiotherapy. Int. J. Mol. Sci. 2019, 20, 3649. [Google Scholar] [CrossRef]
- Gao, Y.; Ma, H.; Lv, C.; Lan, F.; Wang, Y.; Deng, Y. Exosomes and Exosomal MicroRNA in Non-Targeted Radiation Bystander and Abscopal Effects in the Central Nervous System. Cancer Lett. 2021, 499, 73–84. [Google Scholar] [CrossRef]
- Jassi, C.; Kuo, W.W.; Kuo, C.H.; Chang, C.M.; Chen, M.C.; Shih, T.C.; Li, C.C.; Huang, C.Y. Mediation of Radiation-Induced Bystander Effect and Epigenetic Modification: The Role of Exosomes in Cancer Radioresistance. Heliyon 2024, 10, e34460. [Google Scholar] [CrossRef] [PubMed]
- Kuang, G.; Wang, Z.; Luo, C.; Luo, J.; Wang, J. Mechanism of Exosomes in the Tumor Microenvironment in the Abscopal Effect (Review). Int. J. Oncol. 2023, 62, 2. [Google Scholar] [CrossRef]
- Jella, K.K.; Rani, S.; O’Driscoll, L.; McClean, B.; Byrne, H.J.; Lyng, F.M. Exosomes Are Involved in Mediating Radiation Induced Bystander Signaling in Human Keratinocyte Cells. Radiat. Res. 2014, 181, 138–145. [Google Scholar] [CrossRef] [PubMed]
- Daguenet, E.; Louati, S.; Wozny, A.S.; Vial, N.; Gras, M.; Guy, J.B.; Vallard, A.; Rodriguez-Lafrasse, C.; Magné, N. Radiation-Induced Bystander and Abscopal Effects: Important Lessons from Preclinical Models. Br. J. Cancer 2020, 123, 339–348. [Google Scholar] [CrossRef]
- Ramos-Zaldívar, H.M.; Polakovicova, I.; Salas-Huenuleo, E.; Corvalán, A.H.; Kogan, M.J.; Yefi, C.P.; Andia, M.E. Extracellular Vesicles through the Blood–Brain Barrier: A Review. Fluids Barriers CNS 2022, 19, 60. [Google Scholar] [CrossRef]
- Yang, X.; Ma, L.; Ye, Z.; Shi, W.; Zhang, L.; Wang, J.; Yang, H. Radiation-Induced Bystander Effects May Contribute to Radiation-Induced Cognitive Impairment. Int. J. Radiat. Biol. 2021, 97, 329–340. [Google Scholar] [CrossRef]
- Li, H.; Jiang, M.; Zhao, S.-Y.; Zhang, S.-Q.; Lu, L.; He, X.; Feng, G.-X.; Wu, X.; Fan, S.-J. jun Exosomes Are Involved in Total Body Irradiation-Induced Intestinal Injury in Mice. Acta Pharmacol. Sin. 2021, 42, 1111–1123. [Google Scholar] [CrossRef] [PubMed]
- Tan, W.; Zhang, Y.; Li, M.; Zhu, X.; Yang, X.; Wang, J.; Zhang, S.; Zhu, W.; Cao, J.; Yang, H.; et al. MiR-27a-Containing Exosomes Secreted by Irradiated Skin Keratinocytes Delayed the Migration of Unirradiated Skin Fibroblasts. Int. J. Biol. Sci. 2019, 15, 2240. [Google Scholar] [CrossRef] [PubMed]
- Al-Mayah, A.H.J.J.; Bright, S.J.; Bowler, D.A.; Slijepcevic, P.; Goodwin, E.; Kadhim, M.A. Exosome-Mediated Telomere Instability in Human Breast Epithelial Cancer Cells after X Irradiation. Radiat. Res. 2017, 187, 98–106. [Google Scholar] [CrossRef]
- Mutschelknaus, L.; Azimzadeh, O.; Heider, T.; Winkler, K.; Vetter, M.; Kell, R.; Tapio, S.; Merl-Pham, J.; Huber, S.M.; Edalat, L.; et al. Radiation Alters the Cargo of Exosomes Released from Squamous Head and Neck Cancer Cells to Promote Migration of Recipient Cells. Sci. Reports 2017, 7, 12423. [Google Scholar] [CrossRef] [PubMed]
- Jelonek, K.; Wojakowska, A.; Marczak, L.; Muer, A.; Tinhofer-Keilholz, I.; Lysek-Gladysinska, M.; Widlak, P.; Pietrowska, M. Ionizing Radiation Affects Protein Composition of Exosomes Secreted in Vitro from Head and Neck Squamous Cell Carcinoma. Acta Biochim. Pol. 2015, 62, 265–272. [Google Scholar] [CrossRef] [PubMed]
- Li, Y.; Huang, L.; Chen, Y.; Shi, Y.; Ze, Y.; Yao, Y. Irradiated Cell-Derived Exosomes Transmit Essential Molecules Inducing Radiation Therapy Resistance. Int. J. Radiat. Oncol. 2022, 113, 192–202. [Google Scholar] [CrossRef] [PubMed]
- Al-Abedi, R.; Cagatay, S.T.; Mayah, A.; Brooks, S.A.; Kadhim, M. Ionising Radiation Promotes Invasive Potential of Breast Cancer Cells: The Role of Exosomes in the Process. Int. J. Mol. Sci. 2021, 22, 11570. [Google Scholar] [CrossRef]
- Al-Mayah, A.H.J.J.; Irons, S.L.; Pink, R.C.; Carter, D.R.F.F.; Kadhim, M.A. Possible Role of Exosomes Containing RNA in Mediating Nontargeted Effect of Ionizing Radiation. Radiat. Res. 2012, 177, 539–545. [Google Scholar] [CrossRef] [PubMed]
- Xie, C.; Chen, X.; Chen, Y.; Wang, X.; Zuo, J.; Zheng, A.; Luo, Z.; Cheng, X.; Zhong, S.; Jiang, J.; et al. Mutual Communication between Radiosensitive and Radioresistant Esophageal Cancer Cells Modulates Their Radiosensitivity. Cell Death Dis. 2023, 14, 846. [Google Scholar] [CrossRef] [PubMed]
- Mutschelknaus, L.; Peters, C.; Winkler, K.; Yentrapalli, R.; Heider, T.; John Atkinson, M.; Moertl, S.; Busson, P.; Roussy, G. Exosomes Derived from Squamous Head and Neck Cancer Promote Cell Survival after Ionizing Radiation. PLoS ONE 2016, 11, e0152213. [Google Scholar] [CrossRef] [PubMed]
- Tang, Y.; Cui, Y.; Li, Z.; Jiao, Z.; Zhang, Y.; He, Y.; Cheng, G.; Zhou, Q.; Wang, W.; Zhou, X.; et al. Radiation-Induced MiR-208a Increases the Proliferation and Radioresistance by Targeting P21 in Human Lung Cancer Cells. J. Exp. Clin. Cancer Res. 2016, 35, 7. [Google Scholar] [CrossRef]
- Payton, C.; Pang, L.Y.; Gray, M.; Argyle, D.J. Exosomes Derived from Radioresistant Breast Cancer Cells Promote Therapeutic Resistance in Naïve Recipient Cells. J. Pers. Med. 2021, 11, 1310. [Google Scholar] [CrossRef] [PubMed]
- Dong, Y.; TAMARI, K.; KISHIGAMI, M.; KATSUKI, S.; Minami, K.; TATEKAWA, S.; Shimizu, S.; Koizumi, M.; OGAWA, K. Irradiated Cell-Derived Exosomes Enhance Cell Proliferation and Radioresistance via the MAPK/Erk Pathway. Cancer Genom.—Proteom. 2024, 21, 12–17. [Google Scholar] [CrossRef]
- Khan, S.; Jutzy, J.M.S.; Aspe, J.R.; Wall, N.R.; McGregor, D.W.; Neidigh, J.W.; Wall, N.R.; McGregor, D.W.; Neidigh, J.W.; Wall, N.R. Survivin Is Released from Cancer Cells via Exosomes. Apoptosis 2011, 16, 1–12. [Google Scholar] [CrossRef] [PubMed]
- Nakaoka, A.; Nakahana, M.; Inubushi, S.; Akasaka, H.; Salah, M.; Fujita, Y.; Kubota, H.; Hassan, M.; Nishikawa, R.; Mukumoto, N.; et al. Exosome-Mediated Radiosensitizing Effect on Neighboring Cancer Cells via Increase in Intracellular Levels of Reactive Oxygen Species. Oncol. Rep. 2021, 45, 13. [Google Scholar] [CrossRef] [PubMed]
- Arscott, W.T.; Tandle, A.T.; Zhao, S.; Shabason, J.E.; Gordon, I.K.; Schlaff, C.D.; Zhang, G.; Tofilon, P.J.; Camphausen, K.A. Ionizing Radiation and Glioblastoma Exosomes: Implications in Tumor Biology and Cell Migration. Transl. Oncol. 2013, 6, 638-IN6. [Google Scholar] [CrossRef]
- Mrowczynski, O.D.; Madhankumar, A.B.; Sundstrom, J.M.; Zhao, Y.; Kawasawa, Y.I.; Slagle-Webb, B.; Mau, C.; Payne, R.A.; Rizk, E.B.; Zacharia, B.E.; et al. Exosomes Impact Survival to Radiation Exposure in Cell Line Models of Nervous System Cancer. Oncotarget 2018, 9, 36083–36101. [Google Scholar] [CrossRef] [PubMed]
- Smolarz, M.; Skoczylas, Ł.; Gawin, M.; Krzyżowska, M.; Pietrowska, M.; Widłak, P. Radiation-Induced Bystander Effect Mediated by Exosomes Involves the Replication Stress in Recipient Cells. Int. J. Mol. Sci. 2022, 23, 4169. [Google Scholar] [CrossRef] [PubMed]
- Al-Mayah, A.; Bright, S.; Chapman, K.; Irons, S.; Luo, P.; Carter, D.; Goodwin, E.; Kadhim, M. The Non-Targeted Effects of Radiation Are Perpetuated by Exosomes. Mutat. Res. Mol. Mech. Mutagen. 2015, 772, 38–45. [Google Scholar] [CrossRef]
- Ripoll-Viladomiu, I.; Prina-Mello, A.; Movia, D.; Marignol, L. Extracellular Vesicles and the “Six Rs” in Radiotherapy. Cancer Treat. Rev. 2024, 129, 102799. [Google Scholar] [CrossRef]
- Yang, Z.; Zhong, W.; Yang, L.; Wen, P.; Luo, Y.; Wu, C. The Emerging Role of Exosomes in Radiotherapy. Cell Commun. Signal. 2022, 20, 171. [Google Scholar] [CrossRef] [PubMed]
- Rondeau, J.D.; Van de Velde, J.A.; Bouidida, Y.; Sonveaux, P. Subclinical Dose Irradiation Triggers Human Breast Cancer Migration via Mitochondrial Reactive Oxygen Species. Cancer Metab. 2024, 12, 20. [Google Scholar] [CrossRef]
- He, D.; Zhao, Z.; Fu, B.; Li, X.; Zhao, L.; Chen, Y.; Liu, L.; Liu, R.; Li, J. Exosomes Participate in the Radiotherapy Resistance of Cancers. Radiat. Res. 2022, 197, 559–565. [Google Scholar] [CrossRef] [PubMed]
- Du, Y.; Du, S.; Liu, L.; Gan, F.; Jiang, X.; Wangrao, K.; Lyu, P.; Gong, P.; Yao, Y. Radiation-Induced Bystander Effect Can Be Transmitted Through Exosomes Using MiRNAs as Effector Molecules. Radiat. Res. 2020, 194, 89–100. [Google Scholar] [CrossRef] [PubMed]
- McCready, J.; Sims, J.D.; Chan, D.; Jay, D.G. Secretion of Extracellular Hsp90α via Exosomes Increases Cancer Cell Motility: A Role for Plasminogen Activation. BMC Cancer 2010, 10, 294. [Google Scholar] [CrossRef] [PubMed]
- Kadhim, M.A.; Mayah, A.; Brooks, S.A. Does Direct and Indirect Exposure to Ionising Radiation Influence the Metastatic Potential of Breast Cancer Cells. Cancers 2020, 12, 236. [Google Scholar] [CrossRef] [PubMed]
- Gott, K.M.; Potter, C.A.; Doyle-Eisele, M.; Lin, Y.; Wilder, J.; Scott, B.R. A Comparison of Cs-137 γ Rays and 320-KV X-Rays in a Mouse Bone Marrow Transplantation Model. Dose-Response 2020, 18, 155932582091657. [Google Scholar] [CrossRef] [PubMed]
- Musielak, M.; Graczyk, K.; Szweda, H.; Kruszyna-Mochalska, M.; Suchorska, W. Currently Used in Clinical Practice Beam Rate Changes Have No Significant Effect on the Reduction of Clonogenic Capacity of PNT1A Cells in Vitro. Rep. Pract. Oncol. Radiother. 2021, 26, 1051. [Google Scholar] [CrossRef]
- Musielak, M.; Graczyk, K.; Liszka, M.; Papalanis, E.; Suchorska, W.; Piotrowski, T.; Stenerlöw, B.; Malicki, J. Heterogeneity in Biological Response of MDA-MB-231 Cells after Proton Irradiation along Different Parts of the Depth-Dose Curve: Before, within, and behind the Bragg Peak. Rep. Pract. Oncol. Radiother. 2024, 29, 478–487. [Google Scholar] [CrossRef]
- Allen, B.J.; Bezak, E.; Marcu, L.G. Quo Vadis Radiotherapy? Technological Advances and the Rising Problems in Cancer Management. Biomed Res. Int. 2013, 2013, 749203. [Google Scholar] [CrossRef] [PubMed]
- Orth, M.; Lauber, K.; Niyazi, M.; Friedl, A.A.; Li, M.; Maihöfer, C.; Schüttrumpf, L.; Ernst, A.; Niemöller, O.M.; Belka, C. Current Concepts in Clinical Radiation Oncology. Radiat. Environ. Biophys. 2014, 53, 1–29. [Google Scholar] [CrossRef] [PubMed]
- Chimote, A.A.; Lehn, M.A.; Bhati, J.; Mascia, A.E.; Sertorio, M.; Lamba, M.A.; Ionascu, D.; Tang, A.L.; Langevin, S.M.; Khodoun, M.V.; et al. Proton Treatment Suppresses Exosome Production in Head and Neck Squamous Cell Carcinoma. Cancers 2024, 16, 1008. [Google Scholar] [CrossRef]
- Juvkam, I.S.; Zlygosteva, O.; Sitarz, M.; Thiede, B.; Sørensen, B.S.; Malinen, E.; Edin, N.J.; Søland, T.M.; Galtung, H.K. Proton Compared to X-Irradiation Induces Different Protein Profiles in Oral Cancer Cells and Their Derived Extracellular Vesicles. Int. J. Mol. Sci. 2023, 24, 16983. [Google Scholar] [CrossRef]
- Safaei, R.; Larson, B.J.; Cheng, T.C.; Gibson, M.A.; Otani, S.; Naerdemann, W.; Howell, S.B. Abnormal Lysosomal Trafficking and Enhanced Exosomal Export of Cisplatin in Drug-Resistant Human Ovarian Carcinoma Cells. Mol. Cancer Ther. 2005, 4, 1595–1604. [Google Scholar] [CrossRef]
- Chen, W.; Liu, X.; Lv, M.; Chen, L.; Zhao, J.; Zhong, S.; Ji, M.; Hu, Q.; Luo, Z.; Wu, J.; et al. Exosomes from Drug-Resistant Breast Cancer Cells Transmit Chemoresistance by a Horizontal Transfer of MicroRNAs. PLoS ONE 2014, 9, e95240. [Google Scholar] [CrossRef] [PubMed]
- Mulcahy, L.A.; Pink, R.C.; Carter, D.R.F. Routes and Mechanisms of Extracellular Vesicle Uptake. J. Extracell. Vesicles 2014, 3, 24641. [Google Scholar] [CrossRef]
- Hazawa, M.; Tomiyama, K.; Saotome-Nakamura, A.; Obara, C.; Yasuda, T.; Gotoh, T.; Tanaka, I.; Yakumaru, H.; Ishihara, H.; Tajima, K. Radiation Increases the Cellular Uptake of Exosomes through CD29/CD81 Complex Formation. Biochem. Biophys. Res. Commun. 2014, 446, 1165–1171. [Google Scholar] [CrossRef] [PubMed]
- Chelnokova, I.A.; Nikitina, I.A.; Starodubtseva, M.N. Mechanical Properties of Blood Exosomes and Lipoproteins after the Rat Whole Blood Irradiation with X-Rays in Vitro Explored by Atomic Force Microscopy. Micron 2024, 184, 103662. [Google Scholar] [CrossRef] [PubMed]
- Sharma, D.; Czarnota, G.J. Involvement of Ceramide Signalling in Radiation-Induced Tumour Vascular Effects and Vascular-Targeted Therapy. Int. J. Mol. Sci. 2022, 23, 6671. [Google Scholar] [CrossRef]
- Melero-Fernandez de Mera, R.M.; Villaseñor, A.; Rojo, D.; Carrión-Navarro, J.; Gradillas, A.; Ayuso-Sacido, A.; Barbas, C. Ceramide Composition in Exosomes for Characterization of Glioblastoma Stem-Like Cell Phenotypes. Front. Oncol. 2022, 11, 788100. [Google Scholar] [CrossRef] [PubMed]
- Nikolova-Karakashian, M.N.; Rozenova, K.A. Ceramide in Stress Response. Adv. Exp. Med. Biol. 2010, 688, 86–108. [Google Scholar] [CrossRef] [PubMed]
- Bright, S.; Fletcher, A.G.; Fell, D.; Kadhim, M.A. Evidence of a Role for Radiation-Induced Lysosomal Damage in Non-Targeted Effects: An Experimental and Theoretical Analysis. bioRxiv 2015, 024661. [Google Scholar] [CrossRef]
- Zhang, X.; Wang, J.; Li, X.; Wang, D. Lysosomes Contribute to Radioresistance in Cancer. Cancer Lett. 2018, 439, 39–46. [Google Scholar] [CrossRef]
- Valenzuela, M.M.A.; Ferguson Bennit, H.R.; Gonda, A.; Diaz Osterman, C.J.; Hibma, A.; Khan, S.; Wall, N.R. Exosomes Secreted from Human Cancer Cell Lines Contain Inhibitors of Apoptosis (IAP). Cancer Microenviron. 2015, 8, 65–73. [Google Scholar] [CrossRef] [PubMed]
- Liu, L.; Zhang, Z.; Zhou, L.; Hu, L.; Yin, C.; Qing, D.; Huang, S.; Cai, X.; Chen, Y. Cancer Associated Fibroblasts-Derived Exosomes Contribute to Radioresistance through Promoting Colorectal Cancer Stem Cells Phenotype. Exp. Cell Res. 2020, 391, 111956. [Google Scholar] [CrossRef]
- Chen, X.; Liu, J.; Zhang, Q.; Liu, B.; Cheng, Y.; Zhang, Y.; Sun, Y.; Ge, H.; Liu, Y. Exosome-Mediated Transfer of MiR-93-5p from Cancer-Associated Fibroblasts Confer Radioresistance in Colorectal Cancer Cells by Downregulating FOXA1 and Upregulating TGFB3. J. Exp. Clin. Cancer Res. 2020, 39, 65. [Google Scholar] [CrossRef] [PubMed]
- Thomas, S.N.; Liao, Z.; Clark, D.; Chen, Y.; Samadani, R.; Mao, L.; Ann, D.K.; Baulch, J.E.; Shapiro, P.; Yang, A.J. Exosomal Proteome Profiling: A Potential Multi-Marker Cellular Phenotyping Tool to Characterize Hypoxia-Induced Radiation Resistance in Breast Cancer. Proteomes 2013, 1, 87–108. [Google Scholar] [CrossRef]
- Yue, X.; Lan, F.; Xia, T. Hypoxic Glioma Cell-Secreted Exosomal MiR-301a Activates Wnt/β-Catenin Signaling and Promotes Radiation Resistance by Targeting TCEAL7. Mol. Ther. 2019, 27, 1939. [Google Scholar] [CrossRef] [PubMed]
- Dutta, S.; Warshall, C.; Bandyopadhyay, C.; Dutta, D.; Chandran, B. Interactions between Exosomes from Breast Cancer Cells and Primary Mammary Epithelial Cells Leads to Generation of Reactive Oxygen Species Which Induce DNA Damage Response, Stabilization of P53 and Autophagy in Epithelial Cells. PLoS ONE 2014, 9, e97580. [Google Scholar] [CrossRef] [PubMed]
- Denisenko, T.V.; Gorbunova, A.S.; Zhivotovsky, B. Mitochondrial Involvement in Migration, Invasion and Metastasis. Front. Cell Dev. Biol. 2019, 7, 355. [Google Scholar] [CrossRef] [PubMed]
- Guo, Q. Changes in Mitochondrial Function during EMT Induced by TGFβ-1 in Pancreatic Cancer. Oncol. Lett. 2017, 13, 1575. [Google Scholar] [CrossRef] [PubMed]
- Zhang, Y.; Tan, J.; Miao, Y.; Zhang, Q. The Effect of Extracellular Vesicles on the Regulation of Mitochondria under Hypoxia. Cell Death Dis. 2021, 12, 358. [Google Scholar] [CrossRef]
- Yang, S.-S.; Ma, S.; Dou, H.; Liu, F.; Zhang, S.-Y.; Jiang, C.; Xiao, M.; Huang, Y.-X. Breast Cancer-Derived Exosomes Regulate Cell Invasion and Metastasis in Breast Cancer via MiR-146a to Activate Cancer Associated Fibroblasts in Tumor Microenvironment. Exp. Cell Res. 2020, 391, 111983. [Google Scholar] [CrossRef]
- Jiang, J.; Li, J.; Zhou, X.; Zhao, X.; Huang, B.; Qin, Y. Exosomes Regulate the Epithelial–Mesenchymal Transition in Cancer. Front. Oncol. 2022, 12, 864980. [Google Scholar] [CrossRef]
- Chi, Y.; Wang, F.; Zhang, T.; Xu, H.; Zhang, Y.; Shan, Z.; Wu, S.; Fan, Q.; Sun, Y. MiR-516a-3p Inhibits Breast Cancer Cell Growth and EMT by Blocking the Pygo2/Wnt Signalling Pathway. J. Cell. Mol. Med. 2019, 23, 6295. [Google Scholar] [CrossRef] [PubMed]
- Takei, Y.; Takigahira, M.; Mihara, K.; Tarumi, Y.; Yanagihara, K. The Metastasis-Associated MicroRNA MiR-516a-3p Is a Novel Therapeutic Target for Inhibiting Peritoneal Dissemination of Human Scirrhous Gastric Cancer. Cancer Res. 2011, 71, 1442–1453. [Google Scholar] [CrossRef] [PubMed]
- Yasuhara, R.; Irié, T.; Suzuki, K.; Sawada, T.; Miwa, N.; Sasaki, A.; Tsunoda, Y.; Nakamura, S.; Mishima, K. The β-Catenin Signaling Pathway Induces Aggressive Potential in Breast Cancer by up-Regulating the Chemokine CCL5. Exp. Cell Res. 2015, 338, 22–31. [Google Scholar] [CrossRef]
- Cai, K.; Jiang, L.; Wang, J.; Zhang, H.; Wang, X.; Cheng, D.; Dou, J. Downregulation of β-Catenin Decreases the Tumorigenicity, but Promotes Epithelial-Mesenchymal Transition in Breast Cancer Cells. J. Cancer Res. Ther. 2014, 10, 1063. [Google Scholar] [CrossRef] [PubMed]
- Sadot, E.; Geiger, B.; Oren, M.; Ben-Ze’ev, A. Down-Regulation of β-Catenin by Activated P53. Mol. Cell. Biol. 2001, 21, 6768. [Google Scholar] [CrossRef] [PubMed]
- Masszi, A.; Fan, L.; Rosivall, L.; McCulloch, C.A.; Rotstein, O.D.; Mucsi, I.; Kapus, A. Integrity of Cell-Cell Contacts Is a Critical Regulator of TGF-Beta 1-Induced Epithelial-to-Myofibroblast Transition: Role for Beta-Catenin. Am. J. Pathol. 2004, 165, 1955–1967. [Google Scholar] [CrossRef]
- Lyashenko, N.; Winter, M.; Migliorini, D.; Biechele, T.; Moon, R.T.; Hartmann, C. Differential Requirement for the Dual Functions of β-Catenin in Embryonic Stem Cell Self-Renewal and Germ Layer Formation. Nat. Cell Biol. 2011, 13, 753–761. [Google Scholar] [CrossRef]
- Yadav, P.; Shankar, B.S. Radio Resistance in Breast Cancer Cells Is Mediated through TGF-β Signalling, Hybrid Epithelial-Mesenchymal Phenotype and Cancer Stem Cells. Biomed. Pharmacother. 2019, 111, 119–130. [Google Scholar] [CrossRef] [PubMed]
- Martin, B.J. Inhibiting Vasculogenesis after Radiation: A New Paradigm to Improve Local Control by Radiotherapy. Semin. Radiat. Oncol. 2013, 23, 281–287. [Google Scholar] [CrossRef] [PubMed][Green Version]
- Ludwig, N.; Yerneni, S.S.; Razzo, B.M.; Whiteside, T.L. Exosomes from HNSCC Promote Angiogenesis through Reprogramming of Endothelial Cells. Mol. Cancer Res. 2018, 16, 1798–1808. [Google Scholar] [CrossRef] [PubMed]
- Yeon, J.H.; Jeong, H.E.; Seo, H.; Cho, S.; Kim, K.; Na, D.; Chung, S.; Park, J.; Choi, N.; Kang, J.Y. Cancer-Derived Exosomes Trigger Endothelial to Mesenchymal Transition Followed by the Induction of Cancer-Associated Fibroblasts. Acta Biomater. 2018, 76, 146–153. [Google Scholar] [CrossRef]
- Zhou, W.; Zhao, L.; Mao, Z.; Wang, Z.; Zhang, Z.; Li, M. Bidirectional Communication Between the Brain and Other Organs: The Role of Extracellular Vesicles. Cell. Mol. Neurobiol. 2023, 43, 2675–2696. [Google Scholar] [CrossRef]
- Jordan, N.P.; Tingle, S.J.; Shuttleworth, V.G.; Cooke, K.; Redgrave, R.E.; Singh, E.; Glover, E.K.; Ahmad Tajuddin, H.B.; Kirby, J.A.; Arthur, H.M.; et al. Mir-126-3p Is Dynamically Regulated in Endothelial-to-Mesenchymal Transition during Fibrosis. Int. J. Mol. Sci. 2021, 22, 8629. [Google Scholar] [CrossRef]
- Zimmer, A.S.; Van Swearingen, A.E.D.; Anders, C.K. HER2-positive Breast Cancer Brain Metastasis: A New and Exciting Landscape. Cancer Rep. 2020, 5, e1274. [Google Scholar] [CrossRef]
- Murrell, D.H.; Hamilton, A.M.; Mallett, C.L.; Van Gorkum, R.; Chambers, A.F.; Foster, P.J. Understanding Heterogeneity and Permeability of Brain Metastases in Murine Models of HER2-Positive Breast Cancer Through Magnetic Resonance Imaging: Implications for Detection and Therapy. Transl. Oncol. 2015, 8, 176–184. [Google Scholar] [CrossRef] [PubMed][Green Version]
- Cantile, M.; Di Bonito, M.; Cerrone, M.; Collina, F.; De Laurentiis, M.; Botti, G. Long Non-Coding RNA HOTAIR in Breast Cancer Therapy. Cancers 2020, 12, 1197. [Google Scholar] [CrossRef] [PubMed]
- Raju, G.S.R.; Pavitra, E.; Bandaru, S.S.; Varaprasad, G.L.; Nagaraju, G.P.; Malla, R.R.; Huh, Y.S.; Han, Y.K. HOTAIR: A Potential Metastatic, Drug-Resistant and Prognostic Regulator of Breast Cancer. Mol. Cancer 2023, 22, 65. [Google Scholar] [CrossRef]
- Jiang, B.; Tang, Y.; Wang, H.; Chen, C.; Yu, W.; Sun, H.; Duan, M.; Lin, X.; Liang, P. Down-Regulation of Long Non-Coding RNA HOTAIR Promotes Angiogenesis via Regulating MiR-126/SCEL Pathways in Burn Wound Healing. Cell Death Dis. 2020, 11, 61. [Google Scholar] [CrossRef]
- Soofiyani, S.R.; Hosseini, K.; Ebrahimi, T.; Forouhandeh, H.; Sadeghi, M.; Beirami, S.M.; Ghasemnejad, T.; Tarhriz, V.; Montazersaheb, S. Prognostic Value and Biological Role of MiR-126 in Breast Cancer. MicroRNA 2022, 11, 95–103. [Google Scholar] [CrossRef] [PubMed]
- Sishuai, S.; Lingui, G.; Pengtao, L.; Xinjie, B.; Junji, W. Advances in Regulating Endothelial-Mesenchymal Transformation through Exosomes. Stem Cell Res. Ther. 2024, 15, 391. [Google Scholar] [CrossRef] [PubMed]
- Wang, Y.L.; Liu, L.C.; Hung, Y.; Chen, C.J.; Lin, Y.Z.; Wu, W.R.; Wang, S.C. Long Non-Coding RNA HOTAIR in Circulatory Exosomes Is Correlated with ErbB2/HER2 Positivity in Breast Cancer. Breast 2019, 46, 64–69. [Google Scholar] [CrossRef] [PubMed]
- Chen, T.; Liu, Z.; Zeng, W.; Huang, T. Down-Regulation of Long Non-Coding RNA HOTAIR Sensitizes Breast Cancer to Trastuzumab. Sci. Rep. 2019, 9, 19881. [Google Scholar] [CrossRef] [PubMed]
- Wyciszkiewicz, A.; Lach, M.S.; Wróblewska, J.P.; Michalak, M.; Suchorska, W.M.; Kalinowska, A.; Michalak, S. The Involvement of Small Heat Shock Protein in Chemoresistance in Ovarian Cancer—In Vitro Study. EXCLI J. 2021, 20, 935–947. [Google Scholar] [CrossRef]
- Wróblewska, J.P.; Lach, M.S.; Kulcenty, K.; Galus, Ł.; Suchorska, W.M.; Rösel, D.; Brábek, J.; Marszałek, A. The Analysis of Inflammation-Related Proteins in a Cargo of Exosomes Derived from the Serum of Uveal Melanoma Patients Reveals Potential Biomarkers of Disease Progression. Cancers 2021, 13, 3334. [Google Scholar] [CrossRef] [PubMed]
- Michalak, M.; Lach, M.S.; Borska, S.; Nowakowski, B.; Umezawa, K.; Suchorska, W.M. DHMEQ Enhances the Cytotoxic Effect of Cisplatin and Carboplatin in Ovarian Cancer Cell Lines. Am. J. Cancer Res. 2021, 11, 6024–6041. [Google Scholar]
- Rosochowicz, M.A.; Lach, M.S.; Richter, M.; Jagiełło, I.; Suchorska, W.M.; Trzeciak, T. The IPSC Secretome Is Beneficial for in Vitro Propagation of Primary Osteoarthritic Chondrocytes Cell Lines. Biochem. Biophys. Res. Commun. 2024, 730, 150392. [Google Scholar] [CrossRef] [PubMed]
- Suarez-Arnedo, A.; Torres Figueroa, F.; Clavijo, C.; Arbeláez, P.; Cruz, J.C.; Muñoz-Camargo, C. An Image J Plugin for the High Throughput Image Analysis of in Vitro Scratch Wound Healing Assays. PLoS ONE 2020, 15, e0232565. [Google Scholar] [CrossRef]
- Carpentier, G.; Berndt, S.; Ferratge, S.; Rasband, W.; Cuendet, M.; Uzan, G.; Albanese, P. Angiogenesis Analyzer for ImageJ—A Comparative Morphometric Analysis of “Endothelial Tube Formation Assay” and “Fibrin Bead Assay”. Sci. Rep. 2020, 10, 11568. [Google Scholar] [CrossRef] [PubMed]





Disclaimer/Publisher’s Note: The statements, opinions and data contained in all publications are solely those of the individual author(s) and contributor(s) and not of MDPI and/or the editor(s). MDPI and/or the editor(s) disclaim responsibility for any injury to people or property resulting from any ideas, methods, instructions or products referred to in the content. |
© 2025 by the authors. Licensee MDPI, Basel, Switzerland. This article is an open access article distributed under the terms and conditions of the Creative Commons Attribution (CC BY) license (https://creativecommons.org/licenses/by/4.0/).
Share and Cite
Lach, M.S.; Wróblewska, J.P.; Michalak, M.; Budny, B.; Wrotkowska, E.; Suchorska, W.M. The Effect of Ionising Radiation on the Properties of Tumour-Derived Exosomes and Their Ability to Modify the Biology of Non-Irradiated Breast Cancer Cells—An In Vitro Study. Int. J. Mol. Sci. 2025, 26, 376. https://doi.org/10.3390/ijms26010376
Lach MS, Wróblewska JP, Michalak M, Budny B, Wrotkowska E, Suchorska WM. The Effect of Ionising Radiation on the Properties of Tumour-Derived Exosomes and Their Ability to Modify the Biology of Non-Irradiated Breast Cancer Cells—An In Vitro Study. International Journal of Molecular Sciences. 2025; 26(1):376. https://doi.org/10.3390/ijms26010376
Chicago/Turabian StyleLach, Michał Stefan, Joanna Patrycja Wróblewska, Marcin Michalak, Bartłomiej Budny, Elżbieta Wrotkowska, and Wiktoria Maria Suchorska. 2025. "The Effect of Ionising Radiation on the Properties of Tumour-Derived Exosomes and Their Ability to Modify the Biology of Non-Irradiated Breast Cancer Cells—An In Vitro Study" International Journal of Molecular Sciences 26, no. 1: 376. https://doi.org/10.3390/ijms26010376
APA StyleLach, M. S., Wróblewska, J. P., Michalak, M., Budny, B., Wrotkowska, E., & Suchorska, W. M. (2025). The Effect of Ionising Radiation on the Properties of Tumour-Derived Exosomes and Their Ability to Modify the Biology of Non-Irradiated Breast Cancer Cells—An In Vitro Study. International Journal of Molecular Sciences, 26(1), 376. https://doi.org/10.3390/ijms26010376

