The Astragalus Membranaceus Herb Attenuates Leukemia by Inhibiting the FLI1 Oncogene and Enhancing Anti-Tumor Immunity
Abstract
1. Introduction
2. Results
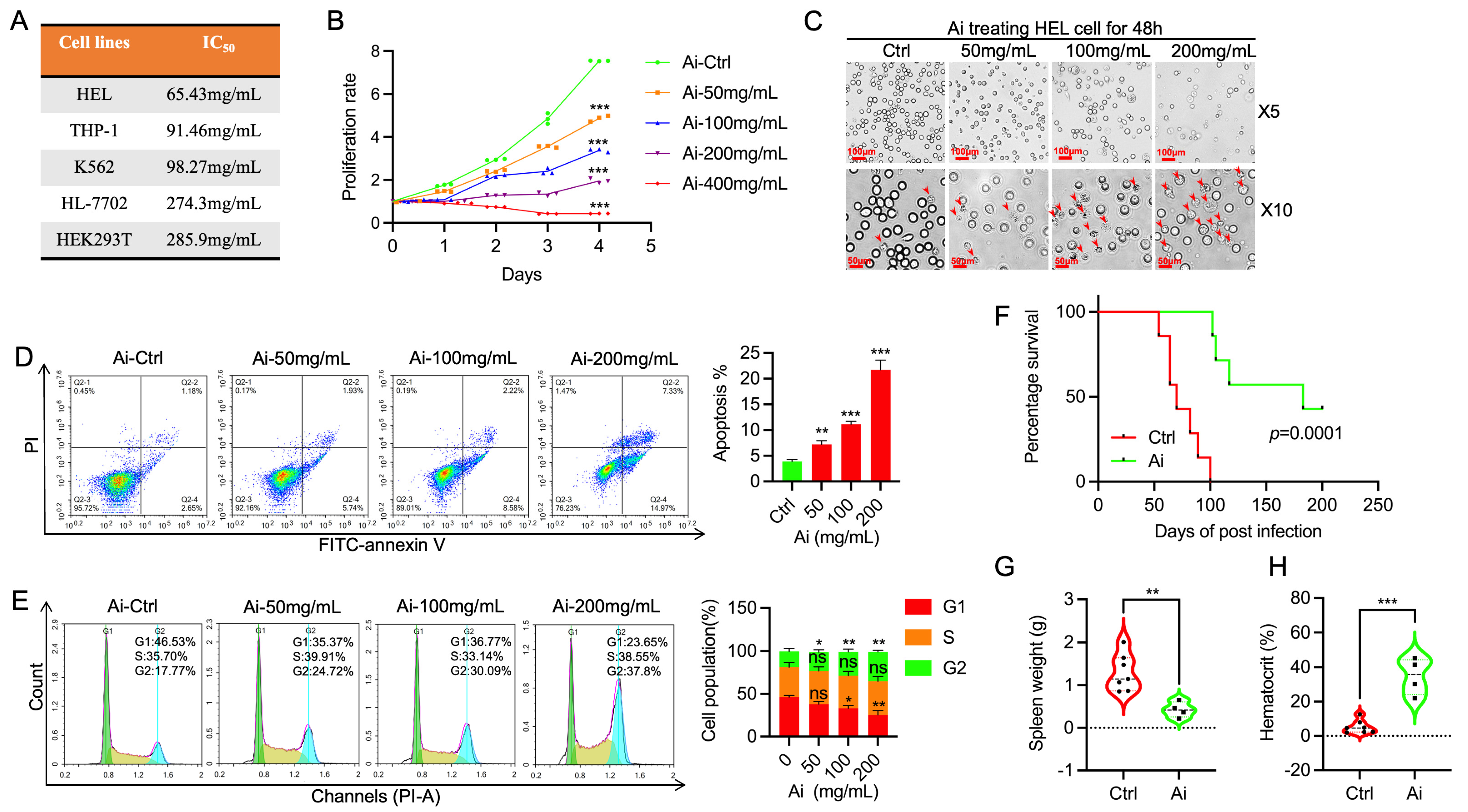
2.1. AM Injection Blocks Proliferation of Leukemia Cell Lines in Culture and Leukemogenesis in Mice
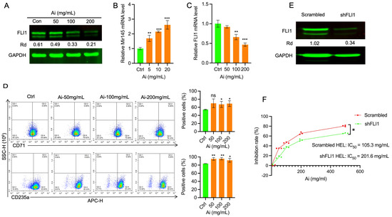
2.2. Inhibition of Leukemogenesis by Ai Is Mediated in Part Through Suppression of FLI1
2.3. Identification of AM Compounds Exhibiting Leukemia Inhibitory Activity and Anti-FLI1 Function
2.4. Binding of Kaempferol to FLI1 Inhibits Leukemic Growth in Culture and Suppresses Erythroleukemogenesis
2.5. Identification of Compounds Responsible for Anti-Leukemic Activity of Ai
3. Discussion
4. Materials and Methods
4.1. Cell Lines
4.2. shRNA Expression
4.3. RT-qPCR Analysis
4.4. Western Blotting
4.5. Molecular Docking
4.6. Assays of Cellular Differentiation
4.7. Cell Viability Assays
4.8. Cellular Thermal Shift Assay (CETSA)
4.9. Apoptosis and Cell Cycle Analyses
4.10. Immunofluorescence Staining
4.11. Animal Experiments
4.12. Enzyme-Linked Immunosorbent Assay
4.13. Ethics Statement
4.14. Statistical Analysis
Supplementary Materials
Author Contributions
Funding
Institutional Review Board Statement
Informed Consent Statement
Data Availability Statement
Conflicts of Interest
Abbreviations
References
- De Kouchkovsky, I.; Abdul-Hay, M. Acute myeloid leukemia: A comprehensive review and 2016 update. Blood Cancer J. 2016, 6, e441. [Google Scholar] [CrossRef] [PubMed]
- Long, L.; Assaraf, Y.G.; Lei, Z.N.; Peng, H.; Yang, L.; Chen, Z.S.; Ren, S. Genetic biomarkers of drug resistance: A compass of prognosis and targeted therapy in acute myeloid leukemia. Drug Resistance Updates 2020, 52, 100703. [Google Scholar] [CrossRef] [PubMed]
- Zhao, C.; Li, G.Z.; Wang, C.; Niu, J. Advances in Patient Classification for Traditional Chinese Medicine: A Machine Learning Perspective. Evid. Based Complement. Alternat Med. 2015, 2015, 376716. [Google Scholar] [CrossRef]
- Lukman, S.; He, Y.; Hui, S.C. Computational methods for Traditional Chinese Medicine: A survey. Comput. Methods Programs Biomed. 2007, 88, 283–294. [Google Scholar] [CrossRef] [PubMed]
- Lu, L.M.; Chen, X.; Xu, J.T. Determination methods for inspection of the complexion in traditional Chinese medicine: A review. Zhong Xi Yi Jie He Xue Bao 2009, 7, 701–705. [Google Scholar] [CrossRef]
- Wang, Y.; Kong, L.; Lei, X.; Hu, L.; Zou, H.; Welbeck, E.; Bligh, S.W.; Wang, Z. Comprehensive two-dimensional high-performance liquid chromatography system with immobilized liposome chromatography column and reversed-phase column for separation of complex traditional Chinese medicine Longdan Xiegan Decoction. J. Chromatogr. A 2009, 1216, 2185–2191. [Google Scholar] [CrossRef]
- Auyeung, K.K.; Han, Q.B.; Ko, J.K. Astragalus membranaceus: A Review of its Protection Against Inflammation and Gastrointestinal Cancers. Am. J. Chin. Med. 2016, 44, 1–22. [Google Scholar] [CrossRef] [PubMed]
- Abd Elrahim Abd Elkader, H.T.; Essawy, A.E.; Al-Shami, A.S. Astragalus species: Phytochemistry, biological actions and molecular mechanisms underlying their potential neuroprotective effects on neurological diseases. Phytochemistry 2022, 202, 113293. [Google Scholar] [CrossRef] [PubMed]
- Li, S.; Sun, Y.; Huang, J.; Wang, B.; Gong, Y.; Fang, Y.; Liu, Y.; Wang, S.; Guo, Y.; Wang, H.; et al. Anti-tumor effects and mechanisms of Astragalus membranaceus (AM) and its specific immunopotentiation: Status and prospect. J. Ethnopharmacol. 2020, 258, 112797. [Google Scholar] [CrossRef] [PubMed]
- Zhang, J.; Wu, C.; Gao, L.; Du, G.; Qin, X. Astragaloside IV derived from Astragalus membranaceus: A research review on the pharmacological effects. Adv. Pharmacol. 2020, 87, 89–112. [Google Scholar] [CrossRef] [PubMed]
- Yan, P.H.; Yan, M.; Wang, X.M.; Wang, S.H. Effect of Huangqi injection on short-term prognosis in children with acute lymphoblastic leukemia. Zhongguo Dang Dai Er Ke Za Zhi 2014, 16, 141–146. [Google Scholar] [PubMed]
- Bamodu, O.A.; Kuo, K.T.; Wang, C.H.; Huang, W.C.; Wu, A.T.H.; Tsai, J.T.; Lee, K.Y.; Yeh, C.T.; Wang, L.S. Astragalus polysaccharides (PG2) Enhances the M1 Polarization of Macrophages, Functional Maturation of Dendritic Cells, and T Cell-Mediated Anticancer Immune Responses in Patients with Lung Cancer. Nutrients 2019, 11, 2264. [Google Scholar] [CrossRef] [PubMed]
- Ben-David, Y.; Giddens, E.B.; Bernstein, A. Identification and mapping of a common proviral integration site Fli-1 in erythroleukemia cells induced by Friend murine leukemia virus. Proc. Natl. Acad. Sci. USA 1990, 87, 1332–1336. [Google Scholar] [CrossRef]
- Ben-David, Y.; Giddens, E.B.; Letwin, K.; Bernstein, A. Erythroleukemia induction by Friend murine leukemia virus: Insertional activation of a new member of the ets gene family, Fli-1, closely linked to c-ets-1. Genes. Dev. 1991, 5, 908–918. [Google Scholar] [CrossRef]
- Ben-David, Y.; Bernstein, A. Friend virus-induced erythroleukemia and the multistage nature of cancer. Cell 1991, 66, 831–834. [Google Scholar] [CrossRef] [PubMed]
- Ben-David, Y.; Gajendran, B.; Sample, K.M.; Zacksenhaus, E. Current insights into the role of Fli-1 in hematopoiesis and malignant transformation. Cell Mol. Life Sci. 2022, 79, 163. [Google Scholar] [CrossRef] [PubMed]
- Zochodne, B.; Truong, A.H.; Stetler, K.; Higgins, R.R.; Howard, J.; Dumont, D.; Berger, S.A.; Ben-David, Y. Epo regulates erythroid proliferation and differentiation through distinct signaling pathways: Implication for erythropoiesis and Friend virus-induced erythroleukemia. Oncogene 2000, 19, 2296–2304. [Google Scholar] [CrossRef][Green Version]
- Truong, A.H.; Cervi, D.; Lee, J.; Ben-David, Y. Direct transcriptional regulation of MDM2 by Fli-1. Oncogene 2005, 24, 962–969. [Google Scholar] [CrossRef] [PubMed]
- Delattre, O.; Zucman, J.; Plougastel, B.; Desmaze, C.; Melot, T.; Peter, M.; Kovar, H.; Joubert, I.; de Jong, P.; Rouleau, G.; et al. Gene fusion with an ETS DNA-binding domain caused by chromosome translocation in human tumours. Nature 1992, 359, 162–165. [Google Scholar] [CrossRef] [PubMed]
- Hart, A.; Melet, F.; Grossfeld, P.; Chien, K.; Jones, C.; Tunnacliffe, A.; Favier, R.; Bernstein, A. Fli-1 is required for murine vascular and megakaryocytic development and is hemizygously deleted in patients with thrombocytopenia. Immunity 2000, 13, 167–177. [Google Scholar] [CrossRef]
- Wang, C.; Sample, K.M.; Gajendran, B.; Kapranov, P.; Liu, W.; Hu, A.; Zacksenhaus, E.; Li, Y.; Hao, X.; Ben-David, Y. FLI1 Induces Megakaryopoiesis Gene Expression Through WAS/WIP-Dependent and Independent Mechanisms; Implications for Wiskott-Aldrich Syndrome. Front. Immunol. 2021, 12, 607836. [Google Scholar] [CrossRef] [PubMed]
- Zhang, L.; Eddy, A.; Teng, Y.T.; Fritzler, M.; Kluppel, M.; Melet, F.; Bernstein, A. An immunological renal disease in transgenic mice that overexpress Fli-1, a member of the ets family of transcription factor genes. Mol. Cell. Biol. 1995, 15, 6961–6970. [Google Scholar] [CrossRef] [PubMed]
- Ha, Y.; Huang, P.; Yan, Y.; Xu, X.; Li, B.; Guo, Y.; Liu, Q. A Systematic Review and Meta-Analysis on a Disease in TCM: Astragalus Injection for Gathering Qi Depression. Evid. Based Complement. Alternat Med. 2020, 2020, 2803478. [Google Scholar] [CrossRef]
- Wu, P.; Liang, J.; Yu, F.; Zhou, Z.; Tang, J.; Li, K. miR-145 promotes osteosarcoma growth by reducing expression of the transcription factor friend leukemia virus integration 1. Oncotarget 2016, 7, 42241–42251. [Google Scholar] [CrossRef]
- Zhang, J.; Guo, H.; Zhang, H.; Wang, H.; Qian, G.; Fan, X.; Hoffman, A.R.; Hu, J.F.; Ge, S. Putative tumor suppressor miR-145 inhibits colon cancer cell growth by targeting oncogene Friend leukemia virus integration 1 gene. Cancer 2011, 117, 86–95. [Google Scholar] [CrossRef] [PubMed]
- Larsson, E.; Fredlund Fuchs, P.; Heldin, J.; Barkefors, I.; Bondjers, C.; Genové, G.; Arrondel, C.; Gerwins, P.; Kurschat, C.; Schermer, B.; et al. Discovery of microvascular miRNAs using public gene expression data: miR-145 is expressed in pericytes and is a regulator of Fli1. Genome Med. 2009, 1, 108. [Google Scholar] [CrossRef] [PubMed]
- Ban, J.; Jug, G.; Mestdagh, P.; Schwentner, R.; Kauer, M.; Aryee, D.N.; Schaefer, K.L.; Nakatani, F.; Scotlandi, K.; Reiter, M.; et al. Hsa-mir-145 is the top EWS-FLI1-repressed microRNA involved in a positive feedback loop in Ewing’s sarcoma. Oncogene 2011, 30, 2173–2180. [Google Scholar] [CrossRef] [PubMed]
- Liu, T.; Xia, L.; Yao, Y.; Yan, C.; Fan, Y.; Gajendran, B.; Yang, J.; Li, Y.J.; Chen, J.; Filmus, J.; et al. Identification of diterpenoid compounds that interfere with Fli-1 DNA binding to suppress leukemogenesis. Cell Death Dis. 2019, 10, 117. [Google Scholar] [CrossRef] [PubMed]
- Mu, H.; Sun, Y.; Yuan, B.; Wang, Y. Betulinic acid in the treatment of breast cancer: Application and mechanism progress. Fitoterapia 2023, 169, 105617. [Google Scholar] [CrossRef] [PubMed]
- Amjad, E.; Sokouti, B.; Asnaashari, S. A systematic review of anti-cancer roles and mechanisms of kaempferol as a natural compound. Cancer Cell Int. 2022, 22, 260. [Google Scholar] [CrossRef]
- Reyes-Farias, M.; Carrasco-Pozo, C. The Anti-Cancer Effect of Quercetin: Molecular Implications in Cancer Metabolism. Int. J. Mol. Sci. 2019, 20, 3177. [Google Scholar] [CrossRef] [PubMed]
- Tay, K.C.; Tan, L.T.; Chan, C.K.; Hong, S.L.; Chan, K.G.; Yap, W.H.; Pusparajah, P.; Lee, L.H.; Goh, B.H. Formononetin: A Review of Its Anticancer Potentials and Mechanisms. Front. Pharmacol. 2019, 10, 820. [Google Scholar] [CrossRef] [PubMed]
- Zhang, H.; Li, Y.; Liu, Y. An updated review of the pharmacological effects and potential mechanisms of hederagenin and its derivatives. Front. Pharmacol. 2024, 15, 1374264. [Google Scholar] [CrossRef]
- Wada, K.; Tsuji, M.; Tamura, T.; Konishi, K.; Kawachi, T.; Hori, A.; Tanabashi, S.; Matsushita, S.; Tokimitsu, N.; Nagata, C. Soy isoflavone intake and stomach cancer risk in Japan: From the Takayama study. Int. J. Cancer 2015, 137, 885–892. [Google Scholar] [CrossRef] [PubMed]
- Ren, Z.; Gu, X.; Lu, B.; Chen, Y.; Chen, G.; Feng, J.; Lin, J.; Zhang, Y.; Peng, H. Anticancer efficacy of a nitric oxide-modified derivative of bifendate against multidrug-resistant cancer cells. J. Cell Mol. Med. 2016, 20, 1095–1105. [Google Scholar] [CrossRef] [PubMed]
- Ren, F.; Ma, Y.; Zhang, K.; Luo, Y.; Pan, R.; Zhang, J.; Kan, C.; Hou, N.; Han, F.; Sun, X. Exploring the multi-targeting phytoestrogen potential of Calycosin for cancer treatment: A review. Medicine 2024, 103, e38023. [Google Scholar] [CrossRef]
- Xie, W.; Fang, X.; Li, H.; Lu, X.; Yang, D.; Han, S.; Bi, Y. Advances in the anti-tumor potential of hederagenin and its analogs. Eur. J. Pharmacol. 2023, 959, 176073. [Google Scholar] [CrossRef] [PubMed]
- Phacharapiyangkul, N.; Wu, L.H.; Lee, W.Y.; Kuo, Y.H.; Wu, Y.J.; Liou, H.P.; Tsai, Y.E.; Lee, C.H. The extracts of Astragalus membranaceus enhance chemosensitivity and reduce tumor indoleamine 2, 3-dioxygenase expression. Int. J. Med. Sci. 2019, 16, 1107–1115. [Google Scholar] [CrossRef] [PubMed]
- Li, Z.; Qi, J.; Guo, T.; Li, J. Research progress of Astragalus membranaceus in treating peritoneal metastatic cancer. J. Ethnopharmacol. 2023, 305, 116086. [Google Scholar] [CrossRef] [PubMed]
- Chen, T.; Yang, P.; Jia, Y. Molecular mechanisms of astragaloside-IV in cancer therapy (Review). Int. J. Mol. Med. 2021, 47, 13. [Google Scholar] [CrossRef]
- Xu, F.; Cui, W.Q.; Wei, Y.; Cui, J.; Qiu, J.; Hu, L.L.; Gong, W.Y.; Dong, J.C.; Liu, B.J. Astragaloside IV inhibits lung cancer progression and metastasis by modulating macrophage polarization through AMPK signaling. J. Exp. Clin. Cancer Res. 2018, 37, 207. [Google Scholar] [CrossRef]
- Li, Q.; Zhang, C.; Xu, G.; Shang, X.; Nan, X.; Li, Y.; Liu, J.; Hong, Y.; Wang, Q.; Peng, G. Astragalus polysaccharide ameliorates CD8(+) T cell dysfunction through STAT3/Gal-3/LAG3 pathway in inflammation-induced colorectal cancer. Biomed. Pharmacother. 2024, 171, 116172. [Google Scholar] [CrossRef] [PubMed]
- He, Y.; Du, M.; Gao, Y.; Liu, H.; Wang, H.; Wu, X.; Wang, Z. Astragaloside IV attenuates experimental autoimmune encephalomyelitis of mice by counteracting oxidative stress at multiple levels. PLoS ONE 2013, 8, e76495. [Google Scholar] [CrossRef]
- Qiu, T.; Li, D.; Liu, Y.; Ren, H.; Yang, X.; Luo, W. Astragaloside IV Inhibits the Proliferation of Human Uterine Leiomyomas by Targeting IDO1. Cancers 2022, 14, 4424. [Google Scholar] [CrossRef]
- Fritz, J.M.; Lenardo, M.J. Development of immune checkpoint therapy for cancer. J. Exp. Med. 2019, 216, 1244–1254. [Google Scholar] [CrossRef] [PubMed]
- Kraehenbuehl, L.; Weng, C.H.; Eghbali, S.; Wolchok, J.D.; Merghoub, T. Enhancing immunotherapy in cancer by targeting emerging immunomodulatory pathways. Nat. Rev. Clin. Oncol. 2022, 19, 37–50. [Google Scholar] [CrossRef]
- Sharma, P.; Goswami, S.; Raychaudhuri, D.; Siddiqui, B.A.; Singh, P.; Nagarajan, A.; Liu, J.; Subudhi, S.K.; Poon, C.; Gant, K.L.; et al. Immune checkpoint therapy-current perspectives and future directions. Cell 2023, 186, 1652–1669. [Google Scholar] [CrossRef] [PubMed]
- Perez-Castro, L.; Garcia, R.; Venkateswaran, N.; Barnes, S.; Conacci-Sorrell, M. Tryptophan and its metabolites in normal physiology and cancer etiology. Febs J. 2023, 290, 7–27. [Google Scholar] [CrossRef] [PubMed]
- Fallarino, F.; Grohmann, U.; You, S.; McGrath, B.C.; Cavener, D.R.; Vacca, C.; Orabona, C.; Bianchi, R.; Belladonna, M.L.; Volpi, C.; et al. The combined effects of tryptophan starvation and tryptophan catabolites down-regulate T cell receptor zeta-chain and induce a regulatory phenotype in naive T cells. J. Immunol. 2006, 176, 6752–6761. [Google Scholar] [CrossRef] [PubMed]
- Liang, X.; Gao, H.; Xiao, J.; Han, S.; He, J.; Yuan, R.; Yang, S.; Yao, C. Abrine, an IDO1 inhibitor, suppresses the immune escape and enhances the immunotherapy of anti-PD-1 antibody in hepatocellular carcinoma. Front. Immunol. 2023, 14, 1185985. [Google Scholar] [CrossRef]
- Chen, E.; Wu, J.; Huang, J.; Zhu, W.; Sun, H.; Wang, X.; Lin, D.; Li, X.; Shi, D.; Liu, Z.; et al. FLI1 promotes IFN-γ-induced kynurenine production to impair anti-tumor immunity. Nat. Commun. 2024, 15, 4590. [Google Scholar] [CrossRef]
- Hu, J.; Gao, J.; Wang, C.; Liu, W.; Hu, A.; Xiao, X.; Kuang, Y.; Yu, K.; Gajendran, B.; Zacksenhaus, E.; et al. FLI1 Regulates Histamine Decarboxylase Expression to Control Inflammation Signaling and Leukemia Progression. J. Inflamm. Res. 2023, 16, 2007–2020. [Google Scholar] [CrossRef] [PubMed]
- Zhang, A.; Zheng, Y.; Que, Z.; Zhang, L.; Lin, S.; Le, V.; Liu, J.; Tian, J. Astragaloside IV inhibits progression of lung cancer by mediating immune function of Tregs and CTLs by interfering with IDO. J. Cancer Res. Clin. Oncol. 2014, 140, 1883–1890. [Google Scholar] [CrossRef]
- Chen, H.Q.; Zhang, N.; Li, C.X.; Zhang, H.X. Effects of Astragalus membranaceus on systemic lupus erythematosus in a mouse model of pregnancy. Immun. Inflamm. Dis. 2022, 10, e624. [Google Scholar] [CrossRef]
- Kong, K.; Qiao, X.; Liu, T.; Wang, X.; Li, R.; Fang, J.; Zhang, X. Identification of Novel Hub Genes Associated with Inflammation and Autophagy in Astragaloside Membranaceus ameliorates Lupus Nephritis by Bioinformatics Analysis and Molecular Dynamics Simulation. Comb. Chem. High. Throughput Screen. 2024, 28, 306–318. [Google Scholar] [CrossRef] [PubMed]
- D’Avino, D.; Cerqua, I.; Ullah, H.; Spinelli, M.; Di Matteo, R.; Granato, E.; Capasso, R.; Maruccio, L.; Ialenti, A.; Daglia, M.; et al. Beneficial Effects of Astragalus membranaceus (Fisch.) Bunge Extract in Controlling Inflammatory Response and Preventing Asthma Features. Int. J. Mol. Sci. 2023, 24, 10954. [Google Scholar] [CrossRef]
- Bival Štefan, M. Astragalus membranaceus, Nigella sativa, and Perilla frutescens as Immunomodulators-Molecular Mechanisms and Clinical Effectiveness in Allergic Diseases. Curr. Issues Mol. Biol. 2024, 46, 9016–9032. [Google Scholar] [CrossRef]
- Shen, H.H.; Wang, K.; Li, W.; Ying, Y.H.; Gao, G.X.; Li, X.B.; Huang, H.Q. Astragalus Membranaceus prevents airway hyperreactivity in mice related to Th2 response inhibition. J. Ethnopharmacol. 2008, 116, 363–369. [Google Scholar] [CrossRef]








| Protein | Molecule Name (Ligand) | Binding Energy (kcal/mol ) | Effect on FLI1 | Drug Efficacy |
|---|---|---|---|---|
| FLI1 | Daucosterol | −7.7 | Poor | Poor HEL cell inhibitory effect |
| FLI1 | Astragaloside A | −7.4 | Poor | Poor HEL cell inhibitory effect |
| FLI1 | Astragaloside II | −7.6 | No detection | No HEL cell inhibitory effect |
| FLI1 | Acetytastragaloside | −7.7 | No detection | No detection |
| FLI1 | Astragaloside III | −8.4 | Poor | Poor HEL cell inhibitory effect |
| FLI1 | Astrachrysoside A | −8.3 | No detection | No detection |
| FLI1 | Mangiferonic acid | −7.9 | No detection | No detection |
| FLI1 | (8S,11R,13S,14S,17S)-11-(1,3-benzodioxol-5-yl)-17-hydroxy-13-methyl-17-prop-1-ynyl-1,2,6,7,8,11,12,14,15,16-decahydrocyclopenta[a]phenanthren-3-one | −9.28 | Poor | Poor HEL cell inhibitory effect |
| FLI1 | 1-ethynyl-1-hydroxy-11a-methyl-hexadecahydro-1H-cyclopenta[a]phenanthren-7-one | −8.69 | No detection | No detection |
| FLI1 | 1-{7-hydroxy-9a,11a-dimethyl-1H,2H,3H,3aH,3bH,4H,6H,7H,8H,9H,9aH,9bH,10H,11H,11aH-cyclopenta[a]phenanthren -1-yl}ethyl 3-(4-hydroxyphenyl)prop-2-enoate | −8.68 | No detection | No detection |
| FLI1 | Hederagenin | −7.6 | Moderate | Moderate HEL cell inhibitory effect |
| FLI1 | Formononetin | −6.9 | Moderate | Moderate HEL cell inhibitory effect |
| FLI1 | Corticosterone | −8.64 | No detection | No detection |
| FLI1 | Tupisteroide A | −8.2 | No detection | No detection |
| FLI1 | 1-(furan-3-yl)-1,8-dihydroxy-3b,6,6,9a,11a-pentamethyl-1H,2H,3bH,4H,6H,7H,9aH,9bH,10H,11H,11aH-cyclopenta[a]phenanthrene-4,7-dione | −8.08 | No detection | No detection |
| FLI1 | 3,10-dihydroxy-4,7,11,12b,14a-pentamethyl-2,8,8a,9,10,11,12,12a,12b,13,14,14a-dodecahydropicene-2,9-dione | −8.5 | No detection | No detection |
| FLI1 | 11a-methyl-7-oxo-1H,2H,3H,3aH,3bH,4H,5H,7H,8H,9H,9aH,9bH,10H,11H,11aH-cyclopenta[a]phenanthren-1-yl acetate | −8.36 | No detection | No detection |
| FLI1 | 3-methyl-6-(1-{4,7,10-trihydroxy-3a,6,6,9a,11a-pentamethyl-1H,2H,3H,3aH,4H,5H,5aH,6H,7H,8H,9H,9aH,10H,11H,11aH-cyclopenta[a]phenanthren-1-yl}ethyl)oxan-2-one | −8.4 | No detection | No detection |
| FLI1 | 1-acetyl-9a,11a-dimethyl-hexadecahydro-1H-cyclopenta[a]phenanthren-7-yl 2-(4-benzoylphenyl)acetate | −9.04 | No detection | No detection |
Disclaimer/Publisher’s Note: The statements, opinions and data contained in all publications are solely those of the individual author(s) and contributor(s) and not of MDPI and/or the editor(s). MDPI and/or the editor(s) disclaim responsibility for any injury to people or property resulting from any ideas, methods, instructions or products referred to in the content. |
© 2024 by the authors. Licensee MDPI, Basel, Switzerland. This article is an open access article distributed under the terms and conditions of the Creative Commons Attribution (CC BY) license (https://creativecommons.org/licenses/by/4.0/).
Share and Cite
Yu, K.; Tang, Y.; Wang, C.; Liu, W.; Hu, M.; Hu, A.; Kuang, Y.; Zacksenhaus, E.; Yu, X.-Z.; Xiao, X.; et al. The Astragalus Membranaceus Herb Attenuates Leukemia by Inhibiting the FLI1 Oncogene and Enhancing Anti-Tumor Immunity. Int. J. Mol. Sci. 2024, 25, 13426. https://doi.org/10.3390/ijms252413426
Yu K, Tang Y, Wang C, Liu W, Hu M, Hu A, Kuang Y, Zacksenhaus E, Yu X-Z, Xiao X, et al. The Astragalus Membranaceus Herb Attenuates Leukemia by Inhibiting the FLI1 Oncogene and Enhancing Anti-Tumor Immunity. International Journal of Molecular Sciences. 2024; 25(24):13426. https://doi.org/10.3390/ijms252413426
Chicago/Turabian StyleYu, Kunlin, Yao Tang, Chunlin Wang, Wuling Liu, Maoting Hu, Anling Hu, Yi Kuang, Eldad Zacksenhaus, Xue-Zhong Yu, Xiao Xiao, and et al. 2024. "The Astragalus Membranaceus Herb Attenuates Leukemia by Inhibiting the FLI1 Oncogene and Enhancing Anti-Tumor Immunity" International Journal of Molecular Sciences 25, no. 24: 13426. https://doi.org/10.3390/ijms252413426
APA StyleYu, K., Tang, Y., Wang, C., Liu, W., Hu, M., Hu, A., Kuang, Y., Zacksenhaus, E., Yu, X.-Z., Xiao, X., & Ben-David, Y. (2024). The Astragalus Membranaceus Herb Attenuates Leukemia by Inhibiting the FLI1 Oncogene and Enhancing Anti-Tumor Immunity. International Journal of Molecular Sciences, 25(24), 13426. https://doi.org/10.3390/ijms252413426

