The SIRT5-Mediated Upregulation of C/EBPβ Promotes White Adipose Tissue Browning by Enhancing UCP1 Signaling
Abstract
1. Introduction
2. Results
2.1. Sirt5 Deficiency Leads to Obesity and Metabolic Inflexibility in Mice
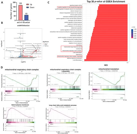
2.2. Excessive Succinylation Due to Sirt5 Deficiency Leads to Increased Fat Synthesis in Mice
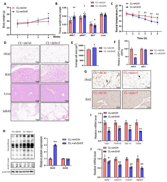
2.3. Excessive Succinylation Induced by Sirt5 Deletion Results in Impaired Browning of White Fat
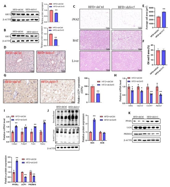
2.4. SIRT5 Ameliorates Obesity-Related Metabolic Dysfunction in Mice by Regulating C/EBPβ Transcription
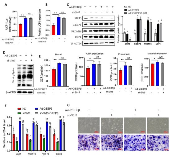
2.5. Sirt5 Represses the Transcription of UCP1 via C/EBPβ
3. Discussion
4. Materials and Methods
4.1. Mouse Experiment
4.2. Cell Culture
4.3. Temperature Measurements
4.4. Glucose and Insulin Tolerance Test
4.5. Histological and Immunohistochemical (IHC) Analyses
4.6. Respiration Assays
4.7. Dual-Luciferase Reporter Assay
4.8. Chromatin Immunoprecipitation (ChIP) Assay
4.9. Real-Time Quantitative (qPCR) Analysis
4.10. Western Blotting
4.11. RNA Sequencing (RNA-seq) and Data Processing
4.12. Statistical Analysis
5. Conclusions
Author Contributions
Funding
Institutional Review Board Statement
Informed Consent Statement
Data Availability Statement
Conflicts of Interest
References
- Wang, Q.A.; Tao, C.; Gupta, R.K.; Scherer, P.E. Tracking adipogenesis during white adipose tissue development, expansion and regeneration. Nat. Med. 2013, 19, 1338–1344. [Google Scholar] [CrossRef] [PubMed]
- Heinonen, S.; Jokinen, R.; Rissanen, A.; Pietiläinen, K.H. White adipose tissue mitochondrial metabolism in health and in obesity. Obes. Rev. 2020, 21, e12958. [Google Scholar] [CrossRef] [PubMed]
- Wang, W.; Seale, P. Control of brown and beige fat development. Nat. Rev. Mol. Cell Biol. 2016, 17, 691–702. [Google Scholar] [CrossRef]
- Harms, M.; Seale, P. Brown and beige fat: Development, function and therapeutic potential. Nat. Med. 2013, 19, 1252–1263. [Google Scholar] [CrossRef]
- Oguri, Y.; Shinoda, K.; Kim, H.; Alba, D.L.; Bolus, W.R.; Wang, Q.; Brown, Z.; Pradhan, R.N.; Tajima, K.; Yoneshiro, T.; et al. CD81 Controls Beige Fat Progenitor Cell Growth and Energy Balance via FAK Signaling. Cell 2020, 182, 563–577.e520. [Google Scholar] [CrossRef]
- Jin, L.; Han, S.; Lv, X.; Li, X.; Zhang, Z.; Kuang, H.; Chen, Z.; Lv, C.A.; Peng, W.; Yang, Z.; et al. The muscle-enriched myokine Musclin impairs beige fat thermogenesis and systemic energy homeostasis via Tfr1/PKA signaling in male mice. Nat. Commun. 2023, 14, 4257. [Google Scholar] [CrossRef] [PubMed]
- Cheng, L.; Wang, J.; Dai, H.; Duan, Y.; An, Y.; Shi, L.; Lv, Y.; Li, H.; Wang, C.; Ma, Q.; et al. Brown and beige adipose tissue: A novel therapeutic strategy for obesity and type 2 diabetes mellitus. Adipocyte 2021, 10, 48–65. [Google Scholar] [CrossRef] [PubMed]
- Oeckl, J.; Janovska, P.; Adamcova, K.; Bardova, K.; Brunner, S.; Dieckmann, S.; Ecker, J.; Fromme, T.; Funda, J.; Gantert, T.; et al. Loss of UCP1 function augments recruitment of futile lipid cycling for thermogenesis in murine brown fat. Mol. Metab. 2022, 61, 101499. [Google Scholar] [CrossRef]
- Wang, C.; Wang, X.; Hu, W. Molecular and cellular regulation of thermogenic fat. Front. Endocrinol. 2023, 14, 1215772. [Google Scholar] [CrossRef]
- Boström, P.; Wu, J.; Jedrychowski, M.P.; Korde, A.; Ye, L.; Lo, J.C.; Rasbach, K.A.; Boström, E.A.; Choi, J.H.; Long, J.Z.; et al. A PGC1-α-dependent myokine that drives brown-fat-like development of white fat and thermogenesis. Nature 2012, 481, 463–468. [Google Scholar] [CrossRef]
- Seale, P.; Bjork, B.; Yang, W.; Kajimura, S.; Chin, S.; Kuang, S.; Scimè, A.; Devarakonda, S.; Conroe, H.M.; Erdjument-Bromage, H.; et al. PRDM16 controls a brown fat/skeletal muscle switch. Nature 2008, 454, 961–967. [Google Scholar] [CrossRef] [PubMed]
- Wang, Q.; Li, H.; Tajima, K.; Verkerke, A.R.P.; Taxin, Z.H.; Hou, Z.; Cole, J.B.; Li, F.; Wong, J.; Abe, I.; et al. Post-translational control of beige fat biogenesis by PRDM16 stabilization. Nature 2022, 609, 151–158. [Google Scholar] [CrossRef] [PubMed]
- Tiraby, C.; Langin, D. Conversion from white to brown adipocytes: A strategy for the control of fat mass? Trends Endocrinol. Metab. 2003, 14, 439–441. [Google Scholar] [CrossRef] [PubMed]
- Kajimura, S.; Seale, P.; Kubota, K.; Lunsford, E.; Frangioni, J.V.; Gygi, S.P.; Spiegelman, B.M. Initiation of myoblast to brown fat switch by a PRDM16-C/EBP-beta transcriptional complex. Nature 2009, 460, 1154–1158. [Google Scholar] [CrossRef]
- Jimenez-Preitner, M.; Berney, X.; Uldry, M.; Vitali, A.; Cinti, S.; Ledford, J.G.; Thorens, B. Plac8 is an inducer of C/EBPβ required for brown fat differentiation, thermoregulation, and control of body weight. Cell Metab. 2011, 14, 658–670. [Google Scholar] [CrossRef]
- Shuai, L.; Zhang, L.N.; Li, B.H.; Tang, C.L.; Wu, L.Y.; Li, J.; Li, J.Y. SIRT5 Regulates Brown Adipocyte Differentiation and Browning of Subcutaneous White Adipose Tissue. Diabetes 2019, 68, 1449–1461. [Google Scholar] [CrossRef]
- Wang, G.; Meyer, J.G.; Cai, W.; Softic, S.; Li, M.E.; Verdin, E.; Newgard, C.; Schilling, B.; Kahn, C.R. Regulation of UCP1 and Mitochondrial Metabolism in Brown Adipose Tissue by Reversible Succinylation. Mol. Cell 2019, 74, 844–857.e847. [Google Scholar] [CrossRef]
- Molinari, F.; Feraco, A.; Mirabilii, S.; Saladini, S.; Sansone, L.; Vernucci, E.; Tomaselli, G.; Marzolla, V.; Rotili, D.; Russo, M.A.; et al. SIRT5 Inhibition Induces Brown Fat-Like Phenotype in 3T3-L1 Preadipocytes. Cells 2021, 10, 1126. [Google Scholar] [CrossRef]
- Hong, J.; Raza, S.H.A.; Ma, H.; Cao, W.; Chong, Y.; Wu, J.; Xi, D.; Deng, W. Multiple omics analysis reveals the regulation of SIRT5 on mitochondrial function and lipid metabolism during the differentiation of bovine preadipocytes. Genomics 2024, 116, 110773. [Google Scholar] [CrossRef]
- Emont, M.P.; Jacobs, C.; Essene, A.L.; Pant, D.; Tenen, D.; Colleluori, G.; Di Vincenzo, A.; Jørgensen, A.M.; Dashti, H.; Stefek, A.; et al. A single-cell atlas of human and mouse white adipose tissue. Nature 2022, 603, 926–933. [Google Scholar] [CrossRef]
- Rahman, S.M.; Janssen, R.C.; Choudhury, M.; Baquero, K.C.; Aikens, R.M.; de la Houssaye, B.A.; Friedman, J.E. CCAAT/enhancer-binding protein β (C/EBPβ) expression regulates dietary-induced inflammation in macrophages and adipose tissue in mice. J. Biol. Chem. 2012, 287, 34349–34360. [Google Scholar] [CrossRef]
- Millward, C.A.; Heaney, J.D.; Sinasac, D.S.; Chu, E.C.; Bederman, I.R.; Gilge, D.A.; Previs, S.F.; Croniger, C.M. Mice with a deletion in the gene for CCAAT/enhancer-binding protein beta are protected against diet-induced obesity. Diabetes 2007, 56, 161–167. [Google Scholar] [CrossRef] [PubMed]
- Carmona, M.C.; Hondares, E.; Rodríguez de la Concepción, M.L.; Rodríguez-Sureda, V.; Peinado-Onsurbe, J.; Poli, V.; Iglesias, R.; Villarroya, F.; Giralt, M. Defective thermoregulation, impaired lipid metabolism, but preserved adrenergic induction of gene expression in brown fat of mice lacking C/EBPbeta. Biochem. J. 2005, 389, 47–56. [Google Scholar] [CrossRef] [PubMed]
- Du, Y.; Hu, H.; Qu, S.; Wang, J.; Hua, C.; Zhang, J.; Wei, P.; He, X.; Hao, J.; Liu, P.; et al. SIRT5 deacylates metabolism-related proteins and attenuates hepatic steatosis in ob/ob mice. EBioMedicine 2018, 36, 347–357. [Google Scholar] [CrossRef] [PubMed]
- Hong, J.; Mei, C.; Raza, S.H.A.; Khan, R.; Cheng, G.; Zan, L. SIRT5 inhibits bovine preadipocyte differentiation and lipid deposition by activating AMPK and repressing MAPK signal pathways. Genomics 2020, 112, 1065–1076. [Google Scholar] [CrossRef]
- Zhang, P.; He, Y.; Wu, S.; Li, X.; Lin, X.; Gan, M.; Chen, L.; Zhao, Y.; Niu, L.; Zhang, S.; et al. Factors Associated with White Fat Browning: New Regulators of Lipid Metabolism. Int. J. Mol. Sci. 2022, 23, 7641. [Google Scholar] [CrossRef]
- Shi, M.; Huang, X.Y.; Ren, X.Y.; Wei, X.Y.; Ma, Y.; Lin, Z.Z.; Liu, D.T.; Song, L.; Zhao, T.J.; Li, G.; et al. AIDA directly connects sympathetic innervation to adaptive thermogenesis by UCP1. Nat. Cell Biol. 2021, 23, 268–277. [Google Scholar] [CrossRef]
- Contreras, C.; Gonzalez, F.; Fernø, J.; Diéguez, C.; Rahmouni, K.; Nogueiras, R.; López, M. The brain and brown fat. Ann. Med. 2015, 47, 150–168. [Google Scholar] [CrossRef]
- Buler, M.; Aatsinki, S.M.; Izzi, V.; Uusimaa, J.; Hakkola, J. SIRT5 is under the control of PGC-1α and AMPK and is involved in regulation of mitochondrial energy metabolism. FASEB J. 2014, 28, 3225–3237. [Google Scholar] [CrossRef]
- Richard, D.; Picard, F. Brown fat biology and thermogenesis. Front. Biosci. (Landmark Ed.) 2011, 16, 1233–1260. [Google Scholar] [CrossRef]
- Barberá, M.J.; Schlüter, A.; Pedraza, N.; Iglesias, R.; Villarroya, F.; Giralt, M. Peroxisome Proliferator-activated Receptor α Activates Transcription of the Brown Fat Uncoupling Protein-1 Gene: A Link between Regulation of the Thermogenic and Lipid Oxidation Pathways in the Brown Fat Cell. J. Biol. Chem. 2001, 276, 1486–1493. [Google Scholar] [CrossRef] [PubMed]
- Villarroya, F.; Peyrou, M.; Giralt, M. Transcriptional regulation of the uncoupling protein-1 gene. Biochimie 2017, 134, 86–92. [Google Scholar] [CrossRef] [PubMed]
- Hong, J.; Mei, C.; Wang, X.; Cheng, G.; Zan, L. Bioinformatics Analysis and Competitive Regulation by Transcription Factors of SIRT5 at the Core Promoter Region Using Bovine Adipocytes. DNA Cell Biol. 2018, 37, 1003–1015. [Google Scholar] [CrossRef] [PubMed]
- Wei, D.; Sun, Q.; Li, Y.; Li, C.; Li, X.; Sun, C. Leptin Reduces Plin5 m(6)A Methylation through FTO to Regulate Lipolysis in Piglets. Int. J. Mol. Sci. 2021, 22, 10610. [Google Scholar] [CrossRef]
- Pinney, D.F.; Emerson, C.P., Jr. 10T1/2 cells: An in vitro model for molecular genetic analysis of mesodermal determination and differentiation. Environ. Health Perspect. 1989, 80, 221–227. [Google Scholar] [CrossRef]
- Paulik, M.A.; Lenhard, J.M. Thiazolidinediones inhibit alkaline phosphatase activity while increasing expression of uncoupling protein, deiodinase, and increasing mitochondrial mass in C3H10T1/2 cells. Cell Tissue Res. 1997, 290, 79–87. [Google Scholar] [CrossRef]
- Wei, D.; Tian, X.; Zhu, L.; Wang, H.; Sun, C. USP14 governs CYP2E1 to promote nonalcoholic fatty liver disease through deubiquitination and stabilization of HSP90AA1. Cell Death Dis. 2023, 14, 566. [Google Scholar] [CrossRef]






| Gene Name | Primer |
|---|---|
| Sirt5 | CTCCGGGCCGATTCATTTCC |
| GCGTTCGCAAAACACTTCCG | |
| Sdha | GGAACACTCCAAAAACAGACCT |
| CCACCACTGGGTATTGAGTAGAA | |
| Uqcrc2 | AAAGTTGCCCCGAAGGTTAAA |
| GAGCATAGTTTTCCAGAGAAGCA | |
| Cox4i1 | ATTGGCAAGAGAGCCATTTCTAC |
| CACGCCGATCAGCGTAAGT | |
| Atp5a1 | TCTCCATGCCTCTAACACTCG |
| CCAGGTCAACAGACGTGTCAG | |
| C/ebpβ | TCGGGACTTGATGCAATCC |
| AAACATCAACAACCCCGC | |
| Fabp4 | ACACCGAGATTTCCTTCAAACTG |
| CCATCTAGGGTTATGATGCTCTTCA | |
| Fasn | GGAGGTGGTGATAGCCGGTAT |
| TGGGTAATCCATAGAGCCCAG | |
| Pparγ | TTCCGAAGAACCATCCGATTG |
| TTCCGAAGAACCATCCGATTG | |
| Ucp1 | ACTGCCACACCTCCAGTCATT |
| CTTTGCCTCACTCAGGATTGG | |
| Prdm16 | CAGCACGGTGAAGCCATTC |
| GCGTGCATCCGCTTGTG | |
| Pgc1-α | TATGGAGTGACATAGAGTGTGCT |
| CCACTTCAATCCACCCAGAAAG | |
| Cidea | TGCTCTTCTGTATCGCCCAGT |
| GCCGTGTTAAGGAATCTGCTG | |
| Beta-actin | GGCTGTATTCCCCTCCATCG |
| CCAGTTGGTAACAATGCCATGT |
Disclaimer/Publisher’s Note: The statements, opinions and data contained in all publications are solely those of the individual author(s) and contributor(s) and not of MDPI and/or the editor(s). MDPI and/or the editor(s) disclaim responsibility for any injury to people or property resulting from any ideas, methods, instructions or products referred to in the content. |
© 2024 by the authors. Licensee MDPI, Basel, Switzerland. This article is an open access article distributed under the terms and conditions of the Creative Commons Attribution (CC BY) license (https://creativecommons.org/licenses/by/4.0/).
Share and Cite
Zhai, X.; Dang, L.; Wang, S.; Sun, C. The SIRT5-Mediated Upregulation of C/EBPβ Promotes White Adipose Tissue Browning by Enhancing UCP1 Signaling. Int. J. Mol. Sci. 2024, 25, 10514. https://doi.org/10.3390/ijms251910514
Zhai X, Dang L, Wang S, Sun C. The SIRT5-Mediated Upregulation of C/EBPβ Promotes White Adipose Tissue Browning by Enhancing UCP1 Signaling. International Journal of Molecular Sciences. 2024; 25(19):10514. https://doi.org/10.3390/ijms251910514
Chicago/Turabian StyleZhai, Xiangyun, Liping Dang, Shiyu Wang, and Chao Sun. 2024. "The SIRT5-Mediated Upregulation of C/EBPβ Promotes White Adipose Tissue Browning by Enhancing UCP1 Signaling" International Journal of Molecular Sciences 25, no. 19: 10514. https://doi.org/10.3390/ijms251910514
APA StyleZhai, X., Dang, L., Wang, S., & Sun, C. (2024). The SIRT5-Mediated Upregulation of C/EBPβ Promotes White Adipose Tissue Browning by Enhancing UCP1 Signaling. International Journal of Molecular Sciences, 25(19), 10514. https://doi.org/10.3390/ijms251910514
