Genomic Landscape and Regulation of RNA Editing in Pekin Ducks Susceptible to Duck Hepatitis A Virus Genotype 3 Infection
Abstract
1. Introduction
2. Results
2.1. Genome Resequencing and Transcriptome Data Evaluation
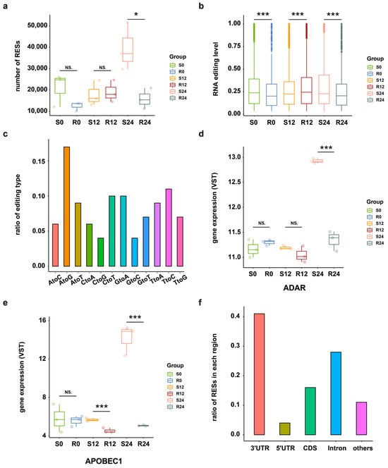
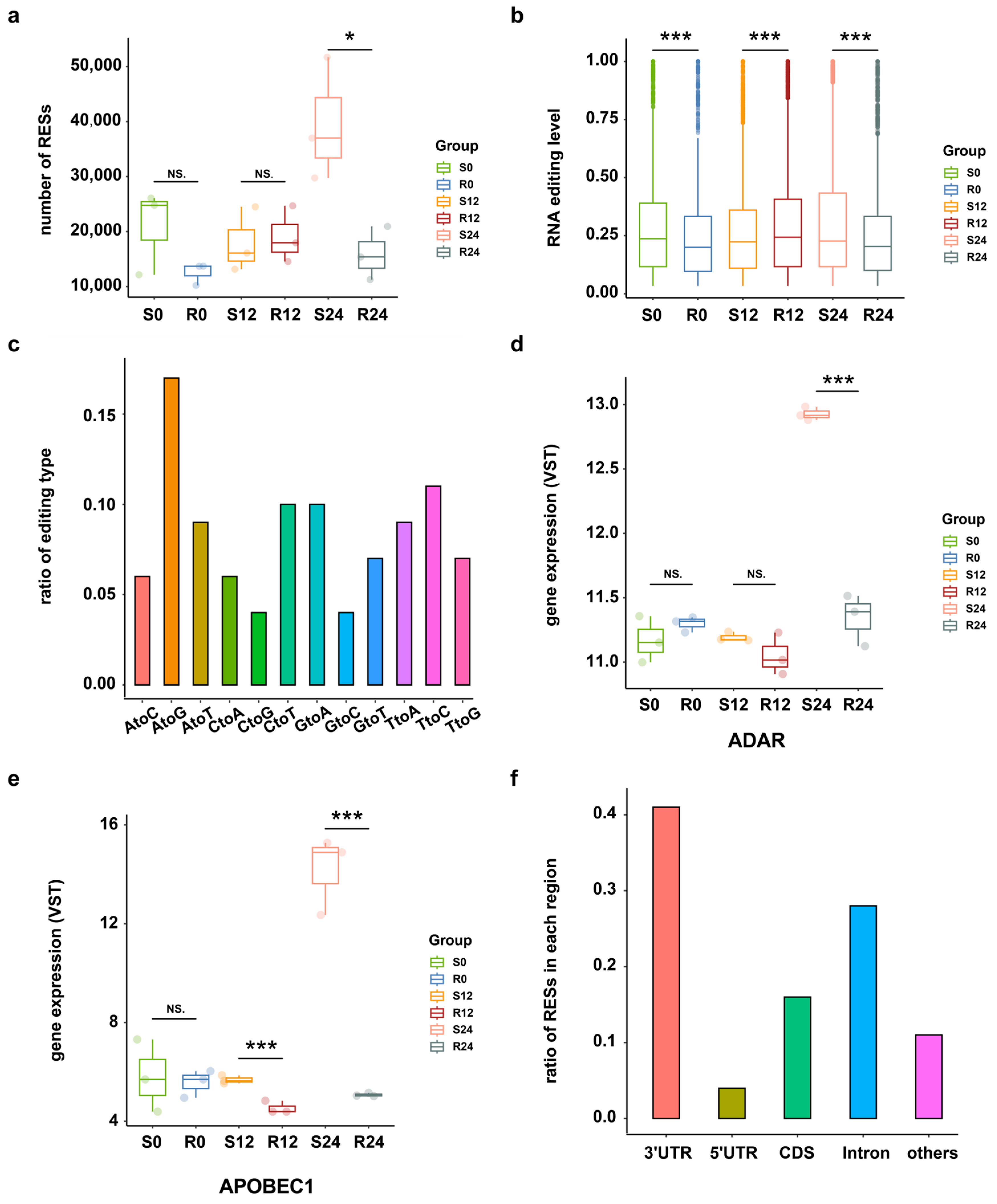
2.2. RNA Editing Profiles in S and R Ducks during Infection
2.3. Differentially Expressed RESs (DRESs) between S and R Ducks during Infection
2.4. DRESs in 3′ UTR Alter mRNA-miRNA Regulation during Infection
2.5. DRESs in CDS Influence Protein Functions during DHAV-3 Infection
3. Discussion
4. Materials and Methods
4.1. Ethics Statement
4.2. Virus and Animals
4.3. Samples Collection
4.4. Genome and Transcriptome Sequencing
4.5. Quality Control and Read Mapping
4.6. RNA Editing Site Detection and Annotation
4.7. Differential RNA Editing Analysis
4.8. Analysis of the RNA Editing Effects on miRNA Regulation
4.9. Verification of the RNA Editing Effects on miRNA–mRNA Interactions
4.10. Analysis of RNA Editing’s Effects on Protein Structures
4.11. Prediction of Functional Effects of RNA Editing
5. Conclusions
Supplementary Materials
Author Contributions
Funding
Institutional Review Board Statement
Informed Consent Statement
Data Availability Statement
Acknowledgments
Conflicts of Interest
References
- Lo Giudice, C.; Tangaro, M.A.; Pesole, G.; Picardi, E. Investigating RNA editing in deep transcriptome datasets with REDItools and REDIportal. Nat. Protoc. 2020, 15, 1098–1131. [Google Scholar] [CrossRef]
- Buchumenski, I.; Holler, K.; Appelbaum, L.; Eisenberg, E.; Junker, J.P.; Levanon, E.Y. Systematic identification of A-to-I RNA editing in zebrafish development and adult organs. Nucleic Acids Res. 2021, 49, 4325–4337. [Google Scholar] [CrossRef] [PubMed]
- Zhu, T.; Niu, G.; Zhang, Y.; Chen, M.; Li, C.Y.; Hao, L.; Zhang, Z. Host-mediated RNA editing in viruses. Biol. Direct 2023, 18, 12. [Google Scholar] [CrossRef]
- Di Giorgio, S.; Martignano, F.; Torcia, M.G.; Mattiuz, G.; Conticello, S.G. Evidence for host-dependent RNA editing in the transcriptome of SARS-CoV-2. Sci. Adv. 2020, 6, eabb5813. [Google Scholar] [CrossRef]
- Doria, M.; Neri, F.; Gallo, A.; Farace, M.G.; Michienzi, A. Editing of HIV-1 RNA by the double-stranded RNA deaminase ADAR1 stimulates viral infection. Nucleic Acids Res. 2009, 37, 5848–5858. [Google Scholar] [CrossRef] [PubMed]
- Zhang, Y.; Han, D.; Dong, X.; Wang, J.; Chen, J.; Yao, Y.; Darwish, H.Y.A.; Liu, W.; Deng, X. Genome-wide profiling of RNA editing sites in sheep. J. Anim. Sci. Biotechnol. 2019, 10, 31. [Google Scholar] [CrossRef]
- Zhang, D.; Zhu, L.; Gao, Y.; Wang, Y.; Li, P. RNA editing enzymes: Structure, biological functions and applications. Cell Biosci. 2024, 14, 34. [Google Scholar] [CrossRef] [PubMed]
- Taylor, D.R.; Puig, M.; Darnell, M.E.; Mihalik, K.; Feinstone, S.M. New antiviral pathway that mediates hepatitis C virus replicon interferon sensitivity through ADAR1. J. Virol. 2005, 79, 6291–6298. [Google Scholar] [CrossRef]
- Carpenter, J.A.; Keegan, L.P.; Wilfert, L.; O’Connell, M.A.; Jiggins, F.M. Evidence for ADAR-induced hypermutation of the Drosophila sigma virus (Rhabdoviridae). BMC Genet. 2009, 10, 75. [Google Scholar] [CrossRef]
- Pollpeter, D.; Parsons, M.; Sobala, A.E.; Coxhead, S.; Lang, R.D.; Bruns, A.M.; Papaioannou, S.; McDonnell, J.M.; Apolonia, L.; Chowdhury, J.A.; et al. Deep sequencing of HIV-1 reverse transcripts reveals the multifaceted antiviral functions of APOBEC3G. Nat. Microbiol. 2018, 3, 220–233. [Google Scholar] [CrossRef]
- Peretti, A.; Geoghegan, E.M.; Pastrana, D.V.; Smola, S.; Feld, P.; Sauter, M.; Lohse, S.; Ramesh, M.; Lim, E.S.; Wang, D.; et al. Characterization of BK Polyomaviruses from Kidney Transplant Recipients Suggests a Role for APOBEC3 in Driving In-Host Virus Evolution. Cell Host Microbe 2018, 23, 628–635.e7. [Google Scholar] [CrossRef] [PubMed]
- Pinto, Y.; Levanon, E.Y. Computational approaches for detection and quantification of A-to-I RNA-editing. Methods 2019, 156, 25–31. [Google Scholar] [CrossRef]
- Kokoszynski, D.; Piwczynski, D.; Arpasova, H.; Hrncar, C.; Saleh, M.; Wasilewski, R. A comparative study of carcass characteristics and meat quality in genetic resources Pekin ducks and commercial crossbreds. Asian-Australas. J. Anim. Sci. 2019, 32, 1753–1762. [Google Scholar] [CrossRef]
- Liu, Y.; Wang, X.; Zeng, D.; Wang, H.; Ma, Y.; Zhao, X.; Guan, Z.; Ning, Z.; Qu, L. Temporal variation in production performance, biochemical and oxidative stress markers, and gut microbiota in Pekin ducks during the late growth stage. Poult. Sci. 2024, 103, 103894. [Google Scholar] [CrossRef]
- Woolcock, P. Duck hepatitis. In Diseases of Poultry; Wiley-Blackwell: Hoboken, NJ, USA, 2003; pp. 343–354. [Google Scholar]
- Fu, Y.; Pan, M.; Wang, X.; Xu, Y.; Yang, H.; Zhang, D. Molecular detection and typing of duck hepatitis A virus directly from clinical specimens. Vet. Microbiol. 2008, 131, 247–257. [Google Scholar] [CrossRef] [PubMed]
- Lin, S.L.; Cong, R.C.; Zhang, R.H.; Chen, J.H.; Xia, L.L.; Xie, Z.J.; Wang, Y.; Zhu, Y.L.; Jiang, S.J. Circulation and in vivo distribution of duck hepatitis A virus types 1 and 3 in infected ducklings. Arch. Virol. 2016, 161, 405–416. [Google Scholar] [CrossRef] [PubMed]
- Wen, X.; Zhu, D.; Cheng, A.; Wang, M.; Chen, S.; Jia, R.; Liu, M.; Sun, K.; Zhao, X.; Yang, Q.; et al. Molecular epidemiology of duck hepatitis a virus types 1 and 3 in China, 2010–2015. Transbound. Emerg. Dis. 2018, 65, 10–15. [Google Scholar] [CrossRef]
- Liang, S.Y.; Wang, M.S.; Zhang, B.; Feng, Y.L.; Tang, J.; Xie, M.; Huang, W.; Zhang, Q.; Zhang, D.B.; Hou, S.S. NOD1 Is Associated with the Susceptibility of Pekin Duck Flock to Duck Hepatitis A Virus Genotype 3. Front. Immunol. 2021, 12, 766740. [Google Scholar] [CrossRef]
- Wang, X.; Zhang, J.; Meng, R.; Jiang, Y.; Liang, S.; Zhang, Y.; Xie, M.; Zhou, Z.; Hou, S. Host Differences Affecting Resistance and Susceptibility of the Second Generation of a Pekin Duck Flock to Duck Hepatitis A Virus Genotype 3. Front. Microbiol. 2017, 8, 1128. [Google Scholar] [CrossRef]
- Liang, S.Y.; Xie, M.; Tang, J.; Wang, M.H.; Zhang, D.B.; Hou, S.S. Proteomics reveals the effect of type I interferon on the pathogenicity of duck hepatitis A virus genotype 3 in Pekin ducks. Vet. Microbiol. 2020, 248, 108813. [Google Scholar] [CrossRef]
- Liang, S.Y.; Hu, X.Y.; Guo, Z.B.; Luo, D.W.; Tang, J.; Ji, Z.Q.; Xie, M.; Hou, S.S. Comparative transcriptome reveals the effect of IFITM1 on differential resistance to duck hepatitis A virus genotype 3 in Pekin ducks. Virus Res. 2022, 322, 198930. [Google Scholar] [CrossRef] [PubMed]
- Wang, X.; Ding, D.; Liu, Y.; Zhao, H.; Sun, J.; Li, Y.; Cao, J.; Hou, S.; Zhang, Y. Plasma lipidome reveals susceptibility and resistance of Pekin ducks to DHAV-3. Int. J. Biol. Macromol. 2023, 253 Pt 5, 127095. [Google Scholar] [CrossRef] [PubMed]
- Wu, F.; Lu, F.; Fan, X.; Chao, J.; Liu, C.; Pan, Q.; Sun, H.; Zhang, X. Immune-related miRNA-mRNA regulation network in the livers of DHAV-3-infected ducklings. BMC Genom. 2020, 21, 123. [Google Scholar] [CrossRef] [PubMed]
- Pecori, R.; Chillon, I.; Lo Giudice, C.; Arnold, A.; Wust, S.; Binder, M.; Marcia, M.; Picardi, E.; Papavasiliou, F.N. ADAR RNA editing on antisense RNAs results in apparent U-to-C base changes on overlapping sense transcripts. Front. Cell Dev. Biol. 2022, 10, 1080626. [Google Scholar] [CrossRef] [PubMed]
- Ding, D.; Zhao, H.; Liu, Y.; Li, S.; Wei, J.; Yang, Y.; Wang, S.; Xing, G.; Hou, S.; Wang, X.; et al. Whole-transcriptome sequencing revealed the role of noncoding RNAs in susceptibility and resistance of Pekin ducks to DHAV-3. Poult. Sci. 2023, 103, 103416. [Google Scholar] [CrossRef]
- Rangan, K.J.; Reck-Peterson, S.L. RNA recoding in cephalopods tailors microtubule motor protein function. Cell 2023, 186, 2531–2543.e11. [Google Scholar] [CrossRef]
- Filippakopoulos, P.; Picaud, S.; Mangos, M.; Keates, T.; Lambert, J.P.; Barsyte-Lovejoy, D.; Felletar, I.; Volkmer, R.; Muller, S.; Pawson, T.; et al. Histone recognition and large-scale structural analysis of the human bromodomain family. Cell 2012, 149, 214–231. [Google Scholar] [CrossRef]
- Nayak, A.; Dutta, M.; Roychowdhury, A. Emerging oncogene ATAD2: Signaling cascades and therapeutic initiatives. Life Sci. 2021, 276, 119322. [Google Scholar] [CrossRef]
- Wang, C.; Yin, Y.; Sun, Z.; Wang, Y.; Li, F.; Wang, Y.; Zhang, Z.; Chen, X. ATAD2 Upregulation Promotes Tumor Growth and Angiogenesis in Endometrial Cancer and Is Associated with Its Immune Infiltration. Dis. Markers 2022, 2022, 2334338. [Google Scholar] [CrossRef] [PubMed]
- Liang, S.; Lu, M.; Yu, D.; Xing, G.; Ji, Z.; Guo, Z.; Zhang, Q.; Huang, W.; Xie, M.; Hou, S. Effects of age on differential resistance to duck hepatitis A virus genotype 3 in Pekin ducks by 16 S and transcriptomics. Comput. Struct. Biotechnol. J. 2024, 23, 771–782. [Google Scholar] [CrossRef]
- Li, T.; Li, Q.; Li, H.; Xiao, X.; Ahmad Warraich, D.; Zhang, N.; Chen, Z.; Hou, J.; Liu, T.; Weng, X.; et al. Pig-specific RNA editing during early embryo development revealed by genome-wide comparisons. FEBS Open Bio 2020, 10, 1389–1402. [Google Scholar] [CrossRef]
- Bakhtiarizadeh, M.R.; Salehi, A.; Rivera, R.M. Genome-wide identification and analysis of A-to-I RNA editing events in bovine by transcriptome sequencing. PLoS ONE 2018, 13, e0193316. [Google Scholar] [CrossRef]
- Zhang, Q.; Xiao, X. Genome sequence-independent identification of RNA editing sites. Nat. Methods 2015, 12, 347–350. [Google Scholar] [CrossRef]
- Li, M.; Wang, I.X.; Li, Y.; Bruzel, A.; Richards, A.L.; Toung, J.M.; Cheung, V.G. Widespread RNA and DNA sequence differences in the human transcriptome. Science 2011, 333, 53–58. [Google Scholar] [CrossRef]
- Yang, Y.; Zhou, X.; Jin, Y. ADAR-mediated RNA editing in non-coding RNA sequences. Sci. China Life Sci. 2013, 56, 944–952. [Google Scholar] [CrossRef] [PubMed]
- Jiao, Y.; Xu, Y.; Liu, C.; Miao, R.; Liu, C.; Wang, Y.; Liu, J. The role of ADAR1 through and beyond its editing activity in cancer. Cell Commun. Signal. 2024, 22, 42. [Google Scholar] [CrossRef]
- Bartel, D.P. MicroRNAs: Target recognition and regulatory functions. Cell 2009, 136, 215–233. [Google Scholar] [CrossRef]
- Liang, H.; Landweber, L.F. Hypothesis: RNA editing of microRNA target sites in humans? RNA 2007, 13, 463–467. [Google Scholar] [CrossRef]
- Peng, Z.; Cheng, Y.; Tan, B.C.; Kang, L.; Tian, Z.; Zhu, Y.; Zhang, W.; Liang, Y.; Hu, X.; Tan, X.; et al. Comprehensive analysis of RNA-Seq data reveals extensive RNA editing in a human transcriptome. Nat. Biotechnol. 2012, 30, 253–260. [Google Scholar] [CrossRef] [PubMed]
- Ge, F.; Cao, X.; Jiang, Y. A-to-I RNA editing shows dramatic up-regulation in osteosarcoma and broadly regulates tumor-related genes by altering microRNA target regions. J. Appl. Genet. 2023, 64, 493–505. [Google Scholar] [CrossRef] [PubMed]
- Long, J.; Liu, W.; Fan, X.; Yang, Y.; Yang, X.; Tang, Z. A comprehensive atlas of pig RNA editome across 23 tissues reveals RNA editing affecting interaction mRNA-miRNAs. G3 Genes Genomes Genet. 2024, jkae178. [Google Scholar] [CrossRef] [PubMed]
- Siednienko, J.; Gajanayake, T.; Fitzgerald, K.A.; Moynagh, P.; Miggin, S.M. Absence of MyD88 results in enhanced TLR3-dependent phosphorylation of IRF3 and increased IFN-beta and RANTES production. J. Immunol. 2011, 186, 2514–2522. [Google Scholar] [CrossRef] [PubMed]
- Saikh, K.U.; Morazzani, E.M.; Piper, A.E.; Bakken, R.R.; Glass, P.J. A small molecule inhibitor of MyD88 exhibits broad spectrum antiviral activity by up regulation of type I interferon. Antivir. Res. 2020, 181, 104854. [Google Scholar] [CrossRef] [PubMed]
- Moghaddam, M.M.; Behzadi, E.; Sedighian, H.; Goleij, Z.; Kachuei, R.; Heiat, M.; Fooladi, A.A.I. Regulation of immune responses to infection through interaction between stem cell-derived exosomes and toll-like receptors mediated by microRNA cargoes. Front. Cell. Infect. Microbiol. 2024, 14, 1384420. [Google Scholar] [CrossRef] [PubMed]
- Guo, F.; Ming, L.; Si, R.; Yi, L.; He, J.; Ji, R. A Genome-Wide Association Study Identifies Quantitative Trait Loci Affecting Hematological Traits in Camelus bactrianus. Animals 2020, 10, 96. [Google Scholar] [CrossRef]
- Koppens, M.; van Lohuizen, M. Context-dependent actions of Polycomb repressors in cancer. Oncogene 2016, 35, 1341–1352. [Google Scholar] [CrossRef]
- Jin, Y.Y.; Liang, Y.P.; Huang, W.H.; Guo, L.; Cheng, L.L.; Ran, T.T.; Yao, J.P.; Zhu, L.; Chen, J.H. Ocular A-to-I RNA editing signatures associated with SARS-CoV-2 infection. BMC Genom. 2024, 25, 431. [Google Scholar] [CrossRef]
- Kurkowiak, M.; Fletcher, S.; Daniels, A.; Mozolewski, P.; Silvestris, D.A.; Krol, E.; Marek-Trzonkowska, N.; Hupp, T.; Tait-Burkard, C. Differential RNA editing landscapes in host cell versus the SARS-CoV-2 genome. iScience 2023, 26, 108031. [Google Scholar] [CrossRef] [PubMed]
- Freund, I.; Eigenbrod, T.; Helm, M.; Dalpke, A.H. RNA Modifications Modulate Activation of Innate Toll-Like Receptors. Genes 2019, 10, 92. [Google Scholar] [CrossRef]
- Pejaver, V.; Urresti, J.; Lugo-Martinez, J.; Pagel, K.A.; Lin, G.N.; Nam, H.J.; Mort, M.; Cooper, D.N.; Sebat, J.; Iakoucheva, L.M.; et al. Inferring the molecular and phenotypic impact of amino acid variants with MutPred2. Nat. Commun. 2020, 11, 5918. [Google Scholar] [CrossRef]





Disclaimer/Publisher’s Note: The statements, opinions and data contained in all publications are solely those of the individual author(s) and contributor(s) and not of MDPI and/or the editor(s). MDPI and/or the editor(s) disclaim responsibility for any injury to people or property resulting from any ideas, methods, instructions or products referred to in the content. |
© 2024 by the authors. Licensee MDPI, Basel, Switzerland. This article is an open access article distributed under the terms and conditions of the Creative Commons Attribution (CC BY) license (https://creativecommons.org/licenses/by/4.0/).
Share and Cite
Zhao, H.; Wu, Z.; Wang, Z.; Ru, J.; Wang, S.; Li, Y.; Hou, S.; Zhang, Y.; Wang, X. Genomic Landscape and Regulation of RNA Editing in Pekin Ducks Susceptible to Duck Hepatitis A Virus Genotype 3 Infection. Int. J. Mol. Sci. 2024, 25, 10413. https://doi.org/10.3390/ijms251910413
Zhao H, Wu Z, Wang Z, Ru J, Wang S, Li Y, Hou S, Zhang Y, Wang X. Genomic Landscape and Regulation of RNA Editing in Pekin Ducks Susceptible to Duck Hepatitis A Virus Genotype 3 Infection. International Journal of Molecular Sciences. 2024; 25(19):10413. https://doi.org/10.3390/ijms251910413
Chicago/Turabian StyleZhao, Haonao, Zifang Wu, Zezhong Wang, Jinlong Ru, Shuaiqin Wang, Yang Li, Shuisheng Hou, Yunsheng Zhang, and Xia Wang. 2024. "Genomic Landscape and Regulation of RNA Editing in Pekin Ducks Susceptible to Duck Hepatitis A Virus Genotype 3 Infection" International Journal of Molecular Sciences 25, no. 19: 10413. https://doi.org/10.3390/ijms251910413
APA StyleZhao, H., Wu, Z., Wang, Z., Ru, J., Wang, S., Li, Y., Hou, S., Zhang, Y., & Wang, X. (2024). Genomic Landscape and Regulation of RNA Editing in Pekin Ducks Susceptible to Duck Hepatitis A Virus Genotype 3 Infection. International Journal of Molecular Sciences, 25(19), 10413. https://doi.org/10.3390/ijms251910413

