DnaJC7 in Amyotrophic Lateral Sclerosis
Abstract
:1. Introduction
2. J Proteins
3. DnaJC7
4. Identification of a Gene–Disease Association between DNAJC7 and ALS
5. Transcriptional Regulation of DNAJC7
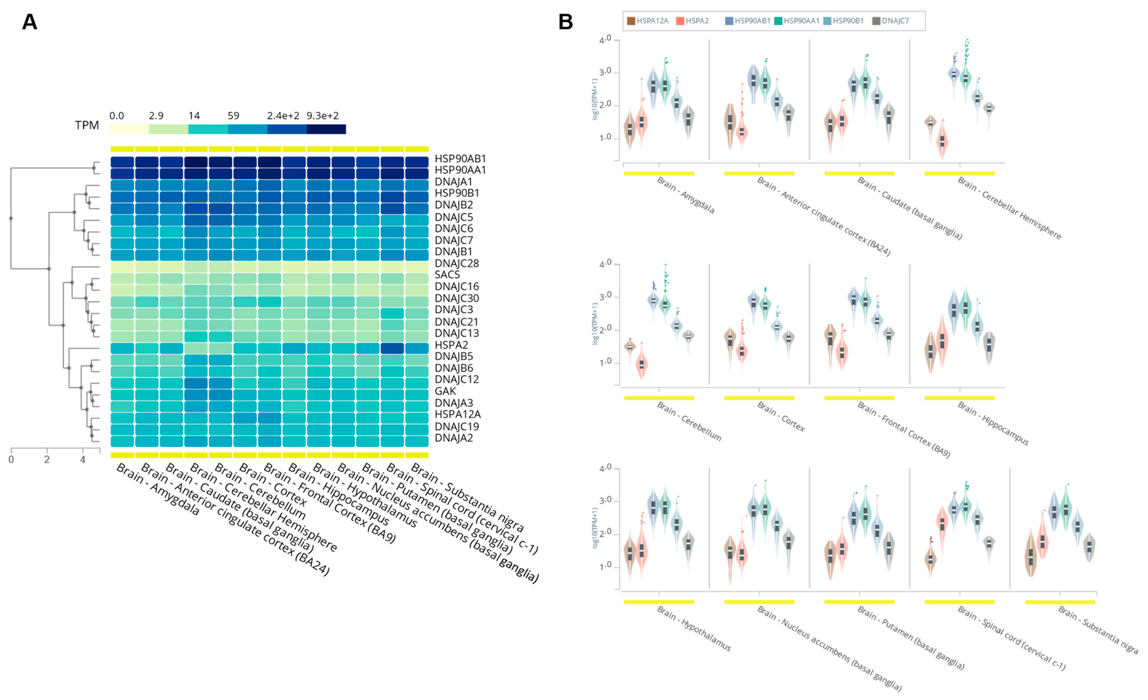
6. Expression of DNAJC7 in the Human Central Nervous System
7. Interactions of DnaJC7 with HSP70s, HSP90s, and Other Proteins
8. Possible Role of Pathogenic DNAJC7 Variants in ALS
9. Conclusions
Author Contributions
Funding
Institutional Review Board Statement
Informed Consent Statement
Data Availability Statement
Conflicts of Interest
References
- Grad, L.I.; Rouleau, G.A.; Ravits, J.; Cashman, N.R. Clinical Spectrum of Amyotrophic Lateral Sclerosis (ALS). Cold Spring Harb. Perspect. Med. 2017, 7, a024117. [Google Scholar] [CrossRef] [PubMed] [Green Version]
- Mejzini, R.; Flynn, L.L.; Pitout, I.L.; Fletcher, S.; Wilton, S.D.; Akkari, P.A. ALS Genetics, Mechanisms, and Therapeutics: Where Are We Now? Front. Neurosci. 2019, 13, 1310. [Google Scholar] [CrossRef] [Green Version]
- Farhan, S.M.K.; Howrigan, D.P.; Abbott, L.E.; Klim, J.R.; Topp, S.D.; Byrnes, A.E.; Churchhouse, C.; Phatnani, H.; Smith, B.N.; Rampersaud, E.; et al. Exome sequencing in amyotrophic lateral sclerosis implicates a novel gene, DNAJC7, encoding a heat-shock protein. Nat. Neurosci. 2019, 22, 1966–1974. [Google Scholar] [CrossRef] [PubMed]
- Ajit Tamadaddi, C.; Sahi, C. J domain independent functions of J proteins. Cell Stress Chaperones 2016, 21, 563–570. [Google Scholar] [CrossRef] [Green Version]
- Koutras, C.; Braun, J.E. J protein mutations and resulting proteostasis collapse. Front. Cell Neurosci. 2014, 8, 191. [Google Scholar] [CrossRef] [PubMed] [Green Version]
- Greene, M.K.; Maskos, K.; Landry, S.J. Role of the J-domain in the cooperation of Hsp40 with Hsp70. Proc. Natl. Acad. Sci. USA 1998, 95, 6108–6113. [Google Scholar] [CrossRef] [PubMed] [Green Version]
- Sahi, C.; Kominek, J.; Ziegelhoffer, T.; Yu, H.Y.; Baranowski, M.; Marszalek, J.; Craig, E.A. Sequential duplications of an ancient member of the DnaJ-family expanded the functional chaperone network in the eukaryotic cytosol. Mol. Biol. Evol. 2013, 30, 985–998. [Google Scholar] [CrossRef] [PubMed] [Green Version]
- Pellecchia, M.; Szyperski, T.; Wall, D.; Georgopoulos, C.; Wuthrich, K. NMR structure of the J-domain and the Gly/Phe-rich region of the Escherichia coli DnaJ chaperone. J. Mol. Biol. 1996, 260, 236–250. [Google Scholar] [CrossRef] [PubMed] [Green Version]
- Liberek, K.; Marszalek, J.; Ang, D.; Georgopoulos, C.; Zylicz, M. Escherichia coli DnaJ and GrpE heat shock proteins jointly stimulate ATPase activity of DnaK. Proc. Natl. Acad. Sci. USA 1991, 88, 2874–2878. [Google Scholar] [CrossRef] [PubMed] [Green Version]
- Acebron, S.P.; Fernandez-Saiz, V.; Taneva, S.G.; Moro, F.; Muga, A. DnaJ recruits DnaK to protein aggregates. J. Biol. Chem. 2008, 283, 1381–1390. [Google Scholar] [CrossRef] [PubMed] [Green Version]
- Kravats, A.N.; Doyle, S.M.; Hoskins, J.R.; Genest, O.; Doody, E.; Wickner, S. Interaction of E. coli Hsp90 with DnaK Involves the DnaJ Binding Region of DnaK. J. Mol. Biol. 2017, 429, 858–872. [Google Scholar] [CrossRef] [PubMed] [Green Version]
- Wall, D.; Zylicz, M.; Georgopoulos, C. The NH2-terminal 108 amino acids of the Escherichia coli DnaJ protein stimulate the ATPase activity of DnaK and are sufficient for lambda replication. J. Biol. Chem. 1994, 269, 5446–5451. [Google Scholar] [CrossRef]
- Kampinga, H.H.; Craig, E.A. The HSP70 chaperone machinery: J proteins as drivers of functional specificity. Nat. Rev. Mol. Cell Biol. 2010, 11, 579–592. [Google Scholar] [CrossRef] [PubMed] [Green Version]
- Cheetham, M.E.; Caplan, A.J. Structure, function and evolution of DnaJ: Conservation and adaptation of chaperone function. Cell Stress Chaperones 1998, 3, 28–36. [Google Scholar] [CrossRef]
- Fan, C.Y.; Lee, S.; Ren, H.Y.; Cyr, D.M. Exchangeable chaperone modules contribute to specification of type I and type II Hsp40 cellular function. Mol. Biol. Cell 2004, 15, 761–773. [Google Scholar] [CrossRef] [Green Version]
- Lu, Z.; Cyr, D.M. The conserved carboxyl terminus and zinc finger-like domain of the co-chaperone Ydj1 assist Hsp70 in protein folding. J. Biol. Chem. 1998, 273, 5970–5978. [Google Scholar] [CrossRef] [PubMed] [Green Version]
- Hageman, J.; Rujano, M.A.; van Waarde, M.A.; Kakkar, V.; Dirks, R.P.; Govorukhina, N.; Oosterveld-Hut, H.M.; Lubsen, N.H.; Kampinga, H.H. A DNAJB chaperone subfamily with HDAC-dependent activities suppresses toxic protein aggregation. Mol. Cell 2010, 37, 355–369. [Google Scholar] [CrossRef]
- Walsh, P.; Bursac, D.; Law, Y.C.; Cyr, D.; Lithgow, T. The J-protein family: Modulating protein assembly, disassembly and translocation. EMBO Rep. 2004, 5, 567–571. [Google Scholar] [CrossRef] [Green Version]
- Aprile, F.A.; Kallstig, E.; Limorenko, G.; Vendruscolo, M.; Ron, D.; Hansen, C. The molecular chaperones DNAJB6 and Hsp70 cooperate to suppress alpha-synuclein aggregation. Sci. Rep. 2017, 7, 9039. [Google Scholar] [CrossRef] [PubMed] [Green Version]
- Novoselov, S.S.; Mustill, W.J.; Gray, A.L.; Dick, J.R.; Kanuga, N.; Kalmar, B.; Greensmith, L.; Cheetham, M.E. Molecular chaperone mediated late-stage neuroprotection in the SOD1(G93A) mouse model of amyotrophic lateral sclerosis. PLoS ONE 2013, 8, e73944. [Google Scholar] [CrossRef] [Green Version]
- Hou, Z.; Wydorski, P.M.; Perez, V.A.; Mendoza-Oliva, A.; Ryder, B.D.; Mirbaha, H.; Kashmer, O.; Joachimiak, L.A. DnaJC7 binds natively folded structural elements in tau to inhibit amyloid formation. Nat. Commun. 2021, 12, 5338. [Google Scholar] [CrossRef]
- Alvira, S.; Cuellar, J.; Rohl, A.; Yamamoto, S.; Itoh, H.; Alfonso, C.; Rivas, G.; Buchner, J.; Valpuesta, J.M. Structural characterization of the substrate transfer mechanism in Hsp70/Hsp90 folding machinery mediated by Hop. Nat. Commun. 2014, 5, 5484. [Google Scholar] [CrossRef] [PubMed] [Green Version]
- Brychzy, A.; Rein, T.; Winklhofer, K.F.; Hartl, F.U.; Young, J.C.; Obermann, W.M. Cofactor Tpr2 combines two TPR domains and a J domain to regulate the Hsp70/Hsp90 chaperone system. EMBO J. 2003, 22, 3613–3623. [Google Scholar] [CrossRef] [PubMed] [Green Version]
- Schulke, J.P.; Wochnik, G.M.; Lang-Rollin, I.; Gassen, N.C.; Knapp, R.T.; Berning, B.; Yassouridis, A.; Rein, T. Differential impact of tetratricopeptide repeat proteins on the steroid hormone receptors. PLoS ONE 2010, 5, e11717. [Google Scholar] [CrossRef]
- Ohno, M.; Kanayama, T.; Moore, R.; Ray, M.; Negishi, M. The roles of co-chaperone CCRP/DNAJC7 in Cyp2b10 gene activation and steatosis development in mouse livers. PLoS ONE 2014, 9, e115663. [Google Scholar] [CrossRef] [PubMed]
- Jih, K.Y.; Tsai, P.C.; Tsai, Y.S.; Liao, Y.C.; Lee, Y.C. Rapid progressive ALS in a patient with a DNAJC7 loss-of-function mutation. Neurol. Genet. 2020, 6, e503. [Google Scholar] [CrossRef] [PubMed]
- Wang, M.; Liu, Z.; Yuan, Y.; Ni, J.; Li, W.; Hu, Y.; Liu, P.; Hou, X.; Huang, L.; Jiao, B.; et al. A Novel Potentially Pathogenic Rare Variant in the DNAJC7 Gene Identified in Amyotrophic Lateral Sclerosis Patients From Mainland China. Front. Genet. 2020, 11, 821. [Google Scholar] [CrossRef]
- He, J.; Ma, X.; Yu, W.; Tang, L.; Fu, J.; Liu, X.; Ye, S.; Wan, M.; Fan, D. Validation of the pathogenic role of rare DNAJC7 variants in Chinese patients with amyotrophic lateral sclerosis. Neurobiol. Aging 2021, 106, 314.e1–314.e6. [Google Scholar] [CrossRef]
- Sun, X.; Zhao, X.; Liu, Q.; Zhang, K.; Liu, S.; Wang, Z.; Yang, X.; Shang, L.; Cui, L.; Zhang, X. Mutations of DNAJC7 are rare in Chinese amyotrophic lateral sclerosis patients. Amyotroph. Lateral Scler. Front. Degener. 2021, 22, 312–315. [Google Scholar] [CrossRef] [PubMed]
- Howe, K.L.; Achuthan, P.; Allen, J.; Allen, J.; Alvarez-Jarreta, J.; Amode, M.R.; Armean, I.M.; Azov, A.G.; Bennett, R.; Bhai, J.; et al. Ensembl 2021. Nucleic Acids Res. 2021, 49, D884–D891. [Google Scholar] [CrossRef]
- Schmid, A.B.; Lagleder, S.; Grawert, M.A.; Rohl, A.; Hagn, F.; Wandinger, S.K.; Cox, M.B.; Demmer, O.; Richter, K.; Groll, M.; et al. The architecture of functional modules in the Hsp90 co-chaperone Sti1/Hop. EMBO J. 2012, 31, 1506–1517. [Google Scholar] [CrossRef] [Green Version]
- Moffatt, N.S.; Bruinsma, E.; Uhl, C.; Obermann, W.M.; Toft, D. Role of the cochaperone Tpr2 in Hsp90 chaperoning. Biochemistry 2008, 47, 8203–8213. [Google Scholar] [CrossRef]
- Chen, H.J.; Mitchell, J.C.; Novoselov, S.; Miller, J.; Nishimura, A.L.; Scotter, E.L.; Vance, C.A.; Cheetham, M.E.; Shaw, C.E. The heat shock response plays an important role in TDP-43 clearance: Evidence for dysfunction in amyotrophic lateral sclerosis. Brain 2016, 139 Pt 5, 1417–1432. [Google Scholar] [CrossRef] [PubMed] [Green Version]
- Kieran, D.; Kalmar, B.; Dick, J.R.; Riddoch-Contreras, J.; Burnstock, G.; Greensmith, L. Treatment with arimoclomol, a coinducer of heat shock proteins, delays disease progression in ALS mice. Nat. Med. 2004, 10, 402–405. [Google Scholar] [CrossRef]
- Seminary, E.R.; Sison, S.L.; Ebert, A.D. Modeling Protein Aggregation and the Heat Shock Response in ALS iPSC-Derived Motor Neurons. Front. Neurosci. 2018, 12, 86. [Google Scholar] [CrossRef] [PubMed] [Green Version]
- Anckar, J.; Sistonen, L. Regulation of HSF1 function in the heat stress response: Implications in aging and disease. Annu. Rev. Biochem. 2011, 80, 1089–1115. [Google Scholar] [CrossRef] [PubMed]
- Akerfelt, M.; Morimoto, R.I.; Sistonen, L. Heat shock factors: Integrators of cell stress, development and lifespan. Nat. Rev. Mol. Cell Biol. 2010, 11, 545–555. [Google Scholar] [CrossRef]
- Pelham, H.R. A regulatory upstream promoter element in the Drosophila hsp 70 heat-shock gene. Cell 1982, 30, 517–528. [Google Scholar] [CrossRef]
- Dreos, R.; Ambrosini, G.; Groux, R.; Cavin Perier, R.; Bucher, P. The eukaryotic promoter database in its 30th year: Focus on non-vertebrate organisms. Nucleic Acids Res. 2017, 45, D51–D55. [Google Scholar] [CrossRef] [PubMed] [Green Version]
- Khan, A.; Fornes, O.; Stigliani, A.; Gheorghe, M.; Castro-Mondragon, J.A.; van der Lee, R.; Bessy, A.; Cheneby, J.; Kulkarni, S.R.; Tan, G.; et al. JASPAR 2018: Update of the open-access database of transcription factor binding profiles and its web framework. Nucleic Acids Res. 2018, 46, D1284. [Google Scholar] [CrossRef] [PubMed]
- Lou, S.; Li, T.; Kong, X.; Zhang, J.; Liu, J.; Lee, D.; Gerstein, M. TopicNet: A framework for measuring transcriptional regulatory network change. Bioinformatics 2020, 36 (Suppl. 1), i474–i481. [Google Scholar] [CrossRef]
- Moore, J.E.; Pratt, H.E.; Purcaro, M.J.; Weng, Z. A curated benchmark of enhancer-gene interactions for evaluating enhancer-target gene prediction methods. Genome Biol. 2020, 21, 17. [Google Scholar] [CrossRef] [PubMed] [Green Version]
- Mendillo, M.L.; Santagata, S.; Koeva, M.; Bell, G.W.; Hu, R.; Tamimi, R.M.; Fraenkel, E.; Ince, T.A.; Whitesell, L.; Lindquist, S. HSF1 drives a transcriptional program distinct from heat shock to support highly malignant human cancers. Cell 2012, 150, 549–562. [Google Scholar] [CrossRef] [PubMed] [Green Version]
- Mahat, D.B.; Salamanca, H.H.; Duarte, F.M.; Danko, C.G.; Lis, J.T. Mammalian Heat Shock Response and Mechanisms Underlying Its Genome-wide Transcriptional Regulation. Mol. Cell 2016, 62, 63–78. [Google Scholar] [CrossRef] [PubMed] [Green Version]
- Zhang, J.; Fan, N.; Peng, Y. Heat shock protein 70 promotes lipogenesis in HepG2 cells. Lipids Health Dis. 2018, 17, 73. [Google Scholar] [CrossRef] [PubMed] [Green Version]
- Qu, Z.; Titus, A.; Xuan, Z.; D’Mello, S.R. Neuroprotection by Heat Shock Factor-1 (HSF1) and Trimerization-Deficient Mutant Identifies Novel Alterations in Gene Expression. Sci. Rep. 2018, 8, 17255. [Google Scholar] [CrossRef] [PubMed]
- Barber, S.C.; Mead, R.J.; Shaw, P.J. Oxidative stress in ALS: A mechanism of neurodegeneration and a therapeutic target. Biochim. Biophys. Acta 2006, 1762, 1051–1067. [Google Scholar] [CrossRef] [PubMed] [Green Version]
- Ferrante, R.J.; Shinobu, L.A.; Schulz, J.B.; Matthews, R.T.; Thomas, C.E.; Kowall, N.W.; Gurney, M.E.; Beal, M.F. Increased 3-nitrotyrosine and oxidative damage in mice with a human copper/zinc superoxide dismutase mutation. Ann. Neurol. 1997, 42, 326–334. [Google Scholar] [CrossRef] [PubMed]
- Shaw, P.J.; Ince, P.G.; Falkous, G.; Mantle, D. Oxidative damage to protein in sporadic motor neuron disease spinal cord. Ann. Neurol. 1995, 38, 691–695. [Google Scholar] [CrossRef]
- Ma, Q. Role of nrf2 in oxidative stress and toxicity. Annu. Rev. Pharmacol. Toxicol. 2013, 53, 401–426. [Google Scholar] [CrossRef] [PubMed] [Green Version]
- Vomhof-Dekrey, E.E.; Picklo Sr, M.J. The Nrf2-antioxidant response element pathway: A target for regulating energy metabolism. J. Nutr. Biochem. 2012, 23, 1201–1206. [Google Scholar] [CrossRef] [PubMed]
- Chorley, B.N.; Campbell, M.R.; Wang, X.; Karaca, M.; Sambandan, D.; Bangura, F.; Xue, P.; Pi, J.; Kleeberger, S.R.; Bell, D.A. Identification of novel NRF2-regulated genes by ChIP-Seq: Influence on retinoid X receptor alpha. Nucleic Acids Res. 2012, 40, 7416–7429. [Google Scholar] [CrossRef] [PubMed] [Green Version]
- Malhotra, D.; Portales-Casamar, E.; Singh, A.; Srivastava, S.; Arenillas, D.; Happel, C.; Shyr, C.; Wakabayashi, N.; Kensler, T.W.; Wasserman, W.W.; et al. Global mapping of binding sites for Nrf2 identifies novel targets in cell survival response through ChIP-Seq profiling and network analysis. Nucleic Acids Res. 2010, 38, 5718–5734. [Google Scholar] [CrossRef] [PubMed]
- Namani, A.; Liu, K.; Wang, S.; Zhou, X.; Liao, Y.; Wang, H.; Wang, X.J.; Tang, X. Genome-wide global identification of NRF2 binding sites in A549 non-small cell lung cancer cells by ChIP-Seq reveals NRF2 regulation of genes involved in focal adhesion pathways. Aging 2019, 11, 12600–12623. [Google Scholar] [CrossRef] [PubMed]
- Babcock, D.T.; Shen, W.; Ganetzky, B. A neuroprotective function of NSF1 sustains autophagy and lysosomal trafficking in Drosophila. Genetics 2015, 199, 511–522. [Google Scholar] [CrossRef] [PubMed] [Green Version]
- Hertel, M.; Braun, S.; Durka, S.; Alzheimer, C.; Werner, S. Upregulation and activation of the Nrf-1 transcription factor in the lesioned hippocampus. Eur. J. Neurosci. 2002, 15, 1707–1711. [Google Scholar] [CrossRef] [PubMed]
- Lee, C.S.; Lee, C.; Hu, T.; Nguyen, J.M.; Zhang, J.; Martin, M.V.; Vawter, M.P.; Huang, E.J.; Chan, J.Y. Loss of nuclear factor E2-related factor 1 in the brain leads to dysregulation of proteasome gene expression and neurodegeneration. Proc. Natl. Acad. Sci. USA 2011, 108, 8408–8413. [Google Scholar] [CrossRef] [PubMed] [Green Version]
- Koizumi, S.; Hamazaki, J.; Murata, S. Transcriptional regulation of the 26S proteasome by Nrf1. Proc. Jpn. Acad. Ser. B Phys. Biol. Sci. 2018, 94, 325–336. [Google Scholar] [CrossRef] [PubMed] [Green Version]
- Wang, M.; Qiu, L.; Ru, X.; Song, Y.; Zhang, Y. Distinct isoforms of Nrf1 diversely regulate different subsets of its cognate target genes. Sci. Rep. 2019, 9, 2960. [Google Scholar] [CrossRef] [PubMed]
- Zhang, Y.; Li, S.; Xiang, Y.; Qiu, L.; Zhao, H.; Hayes, J.D. The selective post-translational processing of transcription factor Nrf1 yields distinct isoforms that dictate its ability to differentially regulate gene expression. Sci. Rep. 2015, 5, 12983. [Google Scholar] [CrossRef] [Green Version]
- Liu, P.; Kerins, M.J.; Tian, W.; Neupane, D.; Zhang, D.D.; Ooi, A. Differential and overlapping targets of the transcriptional regulators NRF1, NRF2, and NRF3 in human cells. J. Biol. Chem. 2019, 294, 18131–18149. [Google Scholar] [CrossRef] [PubMed]
- Satoh, J.; Kawana, N.; Yamamoto, Y. Pathway Analysis of ChIP-Seq-Based NRF1 Target Genes Suggests a Logical Hypothesis of their Involvement in the Pathogenesis of Neurodegenerative Diseases. Gene Regul. Syst. Biol. 2013, 7, 139–152. [Google Scholar] [CrossRef] [PubMed] [Green Version]
- Lin, P.Y.; Simon, S.M.; Koh, W.K.; Folorunso, O.; Umbaugh, C.S.; Pierce, A. Heat shock factor 1 over-expression protects against exposure of hydrophobic residues on mutant SOD1 and early mortality in a mouse model of amyotrophic lateral sclerosis. Mol. Neurodegener. 2013, 8, 43. [Google Scholar] [CrossRef] [Green Version]
- Blair, L.J.; Sabbagh, J.J.; Dickey, C.A. Targeting Hsp90 and its co-chaperones to treat Alzheimer’s disease. Expert. Opin. Ther. Targets 2014, 18, 1219–1232. [Google Scholar] [CrossRef] [PubMed] [Green Version]
- Consortium, G.T. The Genotype-Tissue Expression (GTEx) project. Nat. Genet. 2013, 45, 580–585. [Google Scholar]
- Uhlen, M.; Fagerberg, L.; Hallstrom, B.M.; Lindskog, C.; Oksvold, P.; Mardinoglu, A.; Sivertsson, A.; Kampf, C.; Sjostedt, E.; Asplund, A.; et al. Proteomics. Tissue-based map of the human proteome. Science 2015, 347, 1260419. [Google Scholar] [CrossRef] [PubMed]
- Warde-Farley, D.; Donaldson, S.L.; Comes, O.; Zuberi, K.; Badrawi, R.; Chao, P.; Franz, M.; Grouios, C.; Kazi, F.; Lopes, C.T.; et al. The GeneMANIA prediction server: Biological network integration for gene prioritization and predicting gene function. Nucleic Acids Res. 2010, 38, W214–W220. [Google Scholar] [CrossRef] [PubMed]
- Coyne, A.N.; Lorenzini, I.; Chou, C.C.; Torvund, M.; Rogers, R.S.; Starr, A.; Zaepfel, B.L.; Levy, J.; Johannesmeyer, J.; Schwartz, J.C.; et al. Post-transcriptional Inhibition of Hsc70-4/HSPA8 Expression Leads to Synaptic Vesicle Cycling Defects in Multiple Models of ALS. Cell Rep. 2017, 21, 110–125. [Google Scholar] [CrossRef] [PubMed] [Green Version]
- Jinwal, U.K.; Abisambra, J.F.; Zhang, J.; Dharia, S.; O’Leary, J.C.; Patel, T.; Braswell, K.; Jani, T.; Gestwicki, J.E.; Dickey, C.A. Cdc37/Hsp90 protein complex disruption triggers an autophagic clearance cascade for TDP-43 protein. J. Biol. Chem. 2012, 287, 24814–24820. [Google Scholar] [CrossRef] [PubMed] [Green Version]
- Lin, L.T.; Razzaq, A.; Di Gregorio, S.E.; Hong, S.; Charles, B.; Lopes, M.H.; Beraldo, F.; Prado, V.F.; Prado, M.A.M.; Duennwald, M.L. Hsp90 and its co-chaperone Sti1 control TDP-43 misfolding and toxicity. FASEB J. 2021, 35, e21594. [Google Scholar] [CrossRef] [PubMed]
- Zhang, Y.J.; Gendron, T.F.; Xu, Y.F.; Ko, L.W.; Yen, S.H.; Petrucelli, L. Phosphorylation regulates proteasomal-mediated degradation and solubility of TAR DNA binding protein-43 C-terminal fragments. Mol. Neurodegener. 2010, 5, 33. [Google Scholar] [CrossRef] [PubMed] [Green Version]
- Park, S.K.; Hong, J.Y.; Arslan, F.; Kanneganti, V.; Patel, B.; Tietsort, A.; Tank, E.M.H.; Li, X.; Barmada, S.J.; Liebman, S.W. Overexpression of the essential Sis1 chaperone reduces TDP-43 effects on toxicity and proteolysis. PLoS Genet. 2017, 13, e1006805. [Google Scholar] [CrossRef] [PubMed] [Green Version]
- Parrilla-Castellar, E.R.; Arlander, S.J.; Karnitz, L. Dial 9-1-1 for DNA damage: The Rad9-Hus1-Rad1 (9-1-1) clamp complex. DNA Repair. 2004, 3, 1009–1014. [Google Scholar] [CrossRef] [PubMed]
- Xiang, S.L.; Kumano, T.; Iwasaki, S.I.; Sun, X.; Yoshioka, K.; Yamamoto, K.C. The J domain of Tpr2 regulates its interaction with the proapoptotic and cell-cycle checkpoint protein, Rad9. Biochem. Biophys. Res. Commun. 2001, 287, 932–940. [Google Scholar] [CrossRef] [PubMed] [Green Version]
- Urushitani, M.; Kurisu, J.; Tateno, M.; Hatakeyama, S.; Nakayama, K.; Kato, S.; Takahashi, R. CHIP promotes proteasomal degradation of familial ALS-linked mutant SOD1 by ubiquitinating Hsp/Hsc70. J. Neurochem. 2004, 90, 231–244. [Google Scholar] [CrossRef] [PubMed]
- Ohno, M.; Moore, R.; Myers, P.; Negishi, M. Co-Chaperone-Mediated Suppression of LPS-Induced Cardiac Toxicity Through NFkappaB Signaling. Shock 2018, 50, 248–254. [Google Scholar] [CrossRef] [PubMed]
- Strong, M.J.; Donison, N.S.; Volkening, K. Alterations in Tau Metabolism in ALS and ALS-FTSD. Front. Neurol. 2020, 11, 598907. [Google Scholar] [CrossRef] [PubMed]
- Kazemi-Esfarjani, P.; Benzer, S. Genetic suppression of polyglutamine toxicity in Drosophila. Science 2000, 287, 1837–1840. [Google Scholar] [CrossRef] [PubMed] [Green Version]
- Shieh, S.Y.; Bonini, N.M. Genes and pathways affected by CAG-repeat RNA-based toxicity in Drosophila. Hum. Mol. Genet. 2011, 20, 4810–4821. [Google Scholar] [CrossRef] [PubMed] [Green Version]




| Gene | Disease | ClinVar Pathogenic | ClinVar Likely Pathogenic | ||
|---|---|---|---|---|---|
| Missense | LoF | Missense | LoF | ||
| DNAJA3 | Developmental delay and polyneuropathy | NA | NA | NA | NA |
| DNAJB2 | Charcot–Marie–Tooth disease; distal spinal muscular atrophy | NA | 7 | 2 | 4 |
| DNAJB5 | Peripheral neuropathy; skeletal myopathy; peripheral neuropathy | NA | NA | 1 | NA |
| DNAJB6 | Limb–girdle muscular dystrophy, type 1E; frontotemporal dementia | 8 | 1 | 4 | NA |
| DNAJC3 | Combined cerebellar and peripheral ataxia with hearing loss and diabetes mellitus | NA | 3 | NA | 1 |
| DNAJC5 | Neuronal ceroid lipofuscinosis | 1 | 2 | NA | NA |
| DNAJC6 | Juvenile-onset Parkinson’s disease 19a | 2 | 9 | NA | NA |
| DNAJC7 | Amyotrophic lateral sclerosis | NA | NA | NA | NA |
| DNAJC12 | Mild hyperphenylalaninemia, non-bh4-deficient; early-onset parkinsonism | 2 | 10 | NA | 2 |
| DNAJC13 | Late-onset Parkinson’s disease; essential tremor | 1 | NA | NA | NA |
| DNAJC16 | Hereditary spastic paraplegia | NA | NA | NA | NA |
| DNAJC19 | 3-Methylglutaconic aciduria type V | NA | 4 | 1 | 2 |
| DNAJC21 | Bone marrow failure syndrome 3; tongue abnormality, acute myeloid leukemia, cognitive impairment, pancytopenia, pectus excavatum, short stature, and webbed neck | 2 | 8 | NA | NA |
| DNAJC28 | Delayed speech and language, generalized hypotonia, intellectual disability, seizures, and optic atrophy | NA | NA | NA | NA |
| DNAJC30 | Leber hereditary optic neuropathy | 3 | NA | 1 | NA |
| GAK | Parkinson’s disease | NA | NA | NA | NA |
| SACS | Spastic ataxia of Charlevoix–Saguenay; Spastic paraplegia | 18 | 155 | 17 | 188 |
| cDNA Change | Protein Change | Variant Type | ALS Cases (N) | GnomAD (Non-Neuro v2.1.1) MAF | In Silico Prediction (CADD) | Reference |
|---|---|---|---|---|---|---|
| c.22G > C | p.D8H | Missense | 1 (5095) | 0.0000198 | 25 | Farhan et al., 2019 [3] |
| c.97G > T | p.E33X | Stop gain | 1 (5095) | 0 | 39 | Farhan et al., 2019 [3] |
| c.358C > T | p.Q120X | Stop gain | 1 (5095) | 0 | 37 | Farhan et al., 2019 [3] |
| c.401_402delAA | p.Q134Rfs*6 | Truncating frameshift | 1 (325) | 0 | 31 | Jih et al., 2020 [26] |
| c.410A > G | p.K137R | Missense | 1 (326) | 0 | 23 | Sun et al., 2021 [29] |
| c.466C > T | p.R156X | Stop gain | 2 (5095) | 0 | 41 | Farhan et al., 2019 [3] |
| c.467G > A | p.R156Q | Missense | 1 (701) | 0.0000146 | 23 | He et al., 2021 [28] |
| c.488delT | p.F163fs*17 | Frameshift | 1 (5095) | 0 | NA | Farhan et al., 2019 [3] |
| c.631G > A | p.D211N | Missense | 1 (5095) | 0 | 26 | Farhan et al., 2019 [3] |
| c.646C > T | p.R216X | Stop gain | 2 (5095) | 0 | 40 | Farhan et al., 2019 [3] |
| c. 712A > G | p.R238G | Missense | 1 (578) | 0 | 24 | Wang et al., 2020 [27] |
| c.754-3T > C | NA | Essential splice site | 1 (701) | 0.0000244 | 15 | He et al., 2021 [28] |
| c.1011-2A > G | NA | Essential splice site | 1 (5095) | 0 | 26 | Farhan et al., 2019 [3] |
| c.1012T > A | p.Y338N | Missense | 1 (701) | 0 | 28 | He et al., 2021 [28] |
| c.1234C > T | p.R412W | Missense | 1 (5095) | 0.0000040 | 34 | Farhan et al., 2019 [3] |
| c.1273G > A | p.E425K | Missense | 2 (5095) | 0 | 35 | Farhan et al., 2019 [3] |
Publisher’s Note: MDPI stays neutral with regard to jurisdictional claims in published maps and institutional affiliations. |
© 2022 by the authors. Licensee MDPI, Basel, Switzerland. This article is an open access article distributed under the terms and conditions of the Creative Commons Attribution (CC BY) license (https://creativecommons.org/licenses/by/4.0/).
Share and Cite
Dilliott, A.A.; Andary, C.M.; Stoltz, M.; Petropavlovskiy, A.A.; Farhan, S.M.K.; Duennwald, M.L. DnaJC7 in Amyotrophic Lateral Sclerosis. Int. J. Mol. Sci. 2022, 23, 4076. https://doi.org/10.3390/ijms23084076
Dilliott AA, Andary CM, Stoltz M, Petropavlovskiy AA, Farhan SMK, Duennwald ML. DnaJC7 in Amyotrophic Lateral Sclerosis. International Journal of Molecular Sciences. 2022; 23(8):4076. https://doi.org/10.3390/ijms23084076
Chicago/Turabian StyleDilliott, Allison A., Catherine M. Andary, Meaghan Stoltz, Andrey A. Petropavlovskiy, Sali M. K. Farhan, and Martin L. Duennwald. 2022. "DnaJC7 in Amyotrophic Lateral Sclerosis" International Journal of Molecular Sciences 23, no. 8: 4076. https://doi.org/10.3390/ijms23084076
APA StyleDilliott, A. A., Andary, C. M., Stoltz, M., Petropavlovskiy, A. A., Farhan, S. M. K., & Duennwald, M. L. (2022). DnaJC7 in Amyotrophic Lateral Sclerosis. International Journal of Molecular Sciences, 23(8), 4076. https://doi.org/10.3390/ijms23084076

