Plasma Membrane H+-ATPase SmPHA4 Negatively Regulates the Biosynthesis of Tanshinones in Salvia miltiorrhiza
Abstract
1. Introduction
2. Results
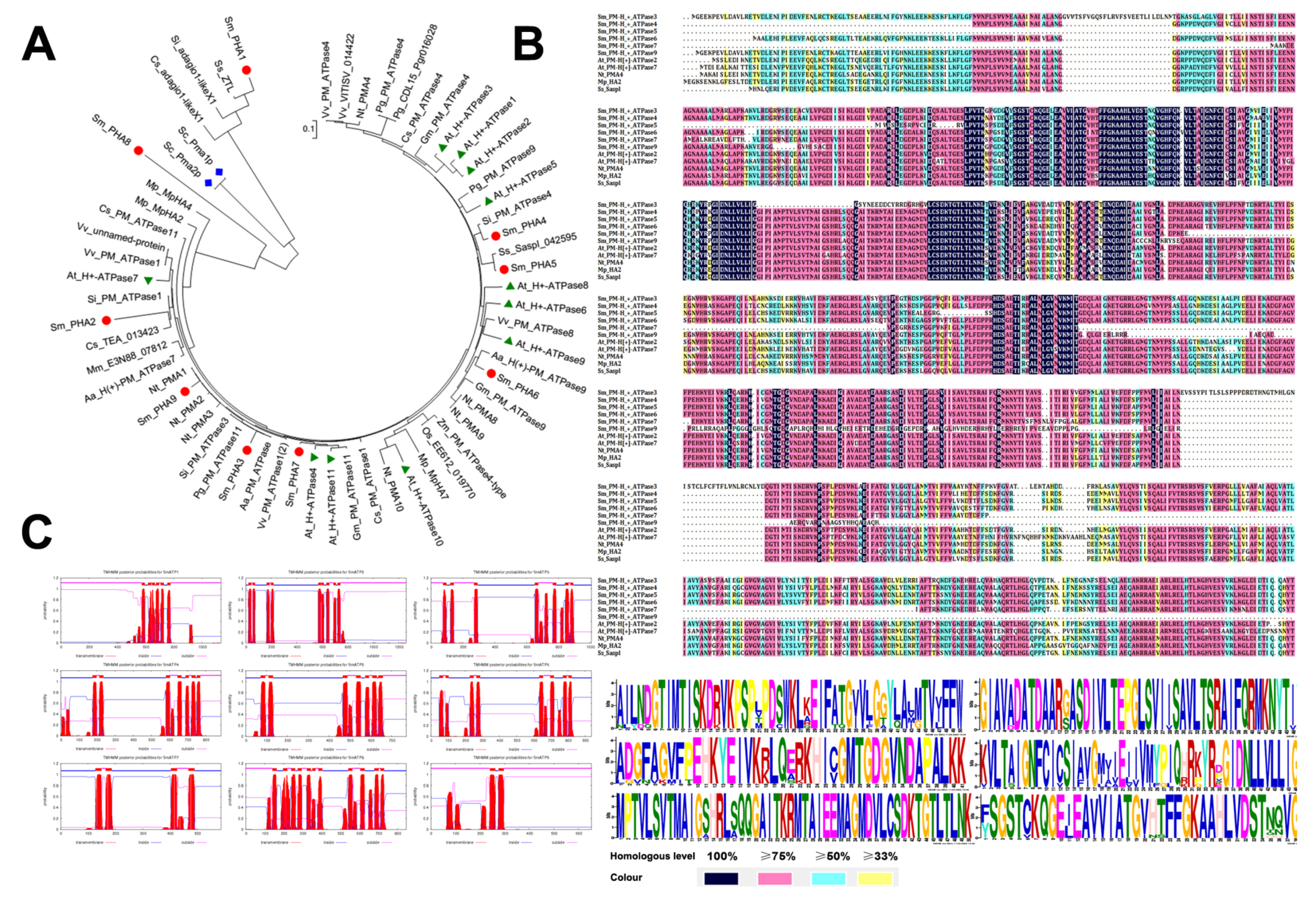
2.1. Bioinformatics Characterization of PM H+-ATPase-Encoding Genes in S. miltiorrhiza
2.2. Tissue Expression Patterns of SmPHAs
2.3. Identification of SmPHA4 Transgenic S. miltiorrhiza Hairy Roots
2.4. SmPHA4 Is Involved in Modulating the Biosynthesis of Tanshinone
2.5. SmPHA4 Affected the Expression of Key Enzymes in the Tanshinone Biosynthetic Pathway
3. Discussion
3.1. Nine PM H+-ATPase Isoforms Are Present in S. miltiorrhiza
3.2. SmPHA4 Negatively Regulated the Biosynthesis of Tanshinone and May Be a Candidate Regulator of Tanshinone Metabolites in S. miltiorrhiza
4. Materials and Methods
4.1. Plant Materials
4.2. Bioinformatics Analysis
4.3. Plant RNA Isolation and qRT-PCR Analysis
4.4. Plant Expression Vector Construction
4.5. Genetic Transformation and Verification
4.6. Determination of Tanshinone Contents with HPLC
4.7. Statistical Analyses
5. Conclusions
Supplementary Materials
Author Contributions
Funding
Institutional Review Board Statement
Informed Consent Statement
Data Availability Statement
Acknowledgments
Conflicts of Interest
Abbreviations
| PM | Plasma membrane |
| DT | Dihydrotanshinone |
| CT | Cryptotanshinone |
| TI | Tanshinone I |
| RFP | Red fluorescent protein |
References
- Chinese Pharmacopoeia Committee. Chinese Pharmacopoeia; China Medical Science and Technology Press: Beijing, China, 2020; pp. 78–79. [Google Scholar]
- Su, C.Y.; Ming, Q.L.; Rahman, K.; Han, T.; Qin, L.P. Salvia miltiorrhiza: Traditional medicinal uses, chemistry, and pharmacology. Chin. J. Nat. Med. 2015, 13, 163–182. [Google Scholar] [CrossRef]
- Feng, X.J.; Li, Y.; Wang, Y.N.; Li, L.L.; Peter, J.L.; Xu, S.W.; Liu, S. Danhong injection in cardiovascular and cerebrovascular diseases: Pharmacological actions, molecular mechanisms, and therapeutic potential. Pharmacol. Res. 2019, 139, 62–75. [Google Scholar] [CrossRef] [PubMed]
- Shi, M.; Huang, F.; Deng, C.; Wang, Y.; Kai, G. Bioactivities, biosynthesis and biotechnological production of phenolic acids in Salvia miltiorrhiza. Crit. Rev. Food Sci. Nutr. 2019, 59, 953–964. [Google Scholar] [CrossRef] [PubMed]
- Fang, C.-P.; Wang, W.-T.; Wang, Z.-F.; Shan, C.-G.; Ni, D.-P.; Zhang, Y.-Q. Effects of phytohormones on hairy root growth and tanshinone biosynthesis of Salvia miltiorrhiza. J. Chin. Med. Mater. 2011, 34, 661–664. [Google Scholar]
- Sheng, D.; Zhang, Y. Effects of ABA on tanshinones accumulation of Salvia miltiorrhiza hairy root. J. Chin. Med. Mater. 2013, 36, 354–358. [Google Scholar]
- Hao, X.; Shi, M.; Cui, L.; Xu, C.; Zhang, Y.; Kai, G. Effects of methyl jasmonate and salicylic acid on tanshinone production and biosynthetic gene expression in transgenic Salvia miltiorrhiza hairy roots. Biotechnol. Appl. Biochem. 2015, 62, 24–31. [Google Scholar] [CrossRef]
- Yang, D.F.; Fang, Y.M.; Xia, P.G.; Zhang, X.D.; Liang, Z.S. Diverse responses of tanshinone biosynthesis to biotic and abiotic elicitors in hairy root cultures of Salvia miltiorrhiza and Salvia castanea Diels f. tomentosa. Gene 2018, 643, 61–67. [Google Scholar] [CrossRef]
- Huang, B.; Yi, B.; Duan, Y.; Sun, L.; Yu, X.; Guo, J.; Chen, W. Characterization and expression profiling of tyrosine aminotransferase gene from Salvia miltiorrhiza (Dan-shen) in rosmarinic acid biosynthesis pathway. Mol. Biol. Rep. 2008, 35, 601–612. [Google Scholar] [CrossRef]
- Zhou, Z.; Tan, H.; Li, Q.; Chen, J.; Gao, S.; Wang, Y.; Chen, W.; Zhang, L. CRISPR/Cas9-mediated efficient targeted mutagenesis of RAS in Salvia miltiorrhiza. Phytochemistry 2018, 148, 63–70. [Google Scholar] [CrossRef]
- Cui, G.-H.; Wang, X.-Y.; Feng, H.; Zhao, J.-X.; Huang, L.-Q. Molecular cloning and SNP analysis of a acetyl-CoA C-acetyltransferase gene (SmAACT) from Salvia miltiorrhiza. Yaoxue Xuebao 2010, 45, 785–790. [Google Scholar]
- Wei, T.; Deng, K.J.; Gao, Y.; Chen, L.; Song, W.Q.; Zhang, Y.; Wang, C.G.; Chen, C.B. SmKSL overexpression combined with elicitor treatment enhances tanshinone production from Salvia miltiorrhiza hairy roots. Biochem. Eng. J. 2020, 158. [Google Scholar] [CrossRef]
- Yang, L.; Ding, G.; Lin, H.; Cheng, H.; Kong, Y.; Wei, Y.; Fang, X.; Liu, R.; Wang, L.; Chen, X.; et al. Transcriptome analysis ofmedicinal plant Salvia miltiorrhiza and identification of genes related to tanshinone biosynthesis. PLoS ONE 2013, 8, e80464. [Google Scholar] [CrossRef]
- Ma, P.; Liu, J.; Osbourn, A.; Dong, J.; Liang, Z. Regulation and metabolic engineering of tanshinone biosynthesis. RSC Adv. 2015, 5, 18137–18144. [Google Scholar] [CrossRef]
- Guo, J.; Zhou, Y.J.J.; Hillwigc, M.L.; Shen, Y.; Yang, L.; Wang, Y.J.; Zhang, X.A.; Liu, W.J.; Peters, R.J.; Chen, X.Y.; et al. CYP76AH1 catalyzes turnover of miltiradiene in tanshinones biosynthesis and enables heterologous production of ferruginol in yeasts. Proc. Natl. Acad. Sci. USA 2013, 110, 12108–12113. [Google Scholar] [CrossRef] [PubMed]
- Pei, T.; Ma, P.; Ding, K.; Liu, S.; Jia, Y.; Ru, M.; Dong, J.; Liang, Z. SmJAZ8 acts as a core repressor regulating JA-induced biosynthesis of salvianolic acids and tanshinones in Salvia miltiorrhiza hairy roots. J. Exp. Bot. 2018, 69, 1663–1678. [Google Scholar] [CrossRef] [PubMed]
- Ding, K.; Pei, T.; Bai, Z.; Jia, Y.; Ma, P.; Liang, Z. SmMYB36, a novel R2R3-MYB transcription factor, enhances tanshinone accumulation and decreases phenolic acid content in Salvia miltiorrhiza hairy roots. Sci. Rep. 2017, 7, 5104. [Google Scholar] [CrossRef] [PubMed]
- Zhang, J.; Zhou, L.; Zheng, X.; Zhang, J.; Yang, L.; Tan, R.; Zhao, S. Overexpression of SmMYB9b enhances tanshinone concentration in Salvia miltiorrhiza hairy roots. Plant Cell Rep. 2017, 36, 1297–1309. [Google Scholar] [CrossRef]
- Du, T.; Niu, J.; Su, J.; Li, S.; Guo, X.; Li, L.; Cao, X.; Kang, J. SmbHLH37 functions antagonistically with SmMYC2 in regulating jasmonate-mediated biosynthesis of phenolic acids in Salvia miltiorrhiza. Front. Plant Sci. 2018, 9, 1720. [Google Scholar] [CrossRef]
- Yu, H.; Guo, W.; Yang, D.; Hou, Z.; Liang, Z. Transcriptional profiles of SmWRKY family genes and their putative roles in the biosynthesis of tanshinone and phenolic acids in Salvia miltiorrhiza. Int. J. Mol. Sci. 2018, 19, 1593. [Google Scholar] [CrossRef] [PubMed]
- Deng, C.; Wang, Y.; Huang, F.; Lu, S.; Zhao, L.; Ma, X.; Kai, G. SmMYB2 promotes salvianolic acid biosynthesis in the medicinal herb Salvia miltiorrhiza. J. Integr. Plant Biol. 2020. [Google Scholar] [CrossRef]
- Huang, Q.; Sun, M.; Yuan, T.; Wang, Y.; Shi, M.; Lu, S.; Tang, B.; Pan, J.; Wang, Y.; Kai, G. The AP2/ERF transcription factor SmERF1L1 regulates the biosynthesis of tanshinones and phenolic acids in Salvia miltiorrhiza. Food Chem. 2019, 274, 368–375. [Google Scholar] [CrossRef] [PubMed]
- Yu, Z.-X.; Li, J.-X.; Yang, C.-Q.; Hu, W.-L.; Wang, L.-J.; Chen, X.-Y. The jasmonate-responsive AP2/ERF transcription factors AaERF1 and AaERF2 positively regulate artemisinin biosynthesis in Artemisia annua L. Mol. Plant 2012, 5, 353–365. [Google Scholar] [CrossRef]
- Van der Fits, L.; Memelink, J. ORCA3, a jasmonate-responsive transcriptional regulator of plant primary and secondary metabolism. Science 2000, 289, 295–297. [Google Scholar] [CrossRef]
- Sakano, K. Metabolic regulation of pH in plant cells: Role of cytoplasmic on in defense reaction and secondary metabolism. In International Review of Cytology—A Survey of Cell Biology; Jeon, K.W., Ed.; Elsevier Academic Press Inc.: San Diego, CA, USA, 2001; Volume 206, pp. 1–44. [Google Scholar]
- Nelson, N. Structure and pharmacology of the proton-ATPases. Trends Pharmacol. Sci. 1991, 12, 71–75. [Google Scholar] [CrossRef]
- Michelet, B.; Boutry, M. The plasma-membrane H+-ATPase—A highly highly regulated enzyme with multiple physiological functions. Plant Physiol. 1995, 108, 1–6. [Google Scholar] [CrossRef] [PubMed]
- Arango, M.; Gevaudant, F.; Oufattole, M.; Boutry, M. The plasma membrane proton pump ATPase: The significance of gene subfamilies. Planta 2003, 216, 355–365. [Google Scholar] [CrossRef] [PubMed]
- Morsomme, P.; Boutry, M. The plant plasma membrane H+-ATPase: Structure, function and regulation. Biochim. Biophys. Acta-Biomembr. 2000, 1465, 1–16. [Google Scholar] [CrossRef]
- Duby, G.; Boutry, M. The plant plasma membrane proton pump ATPase: A highly regulated P-type ATPase with multiple physiological roles. Pflüg. Arch. Eur. J. Physiol. 2009, 457, 645–655. [Google Scholar] [CrossRef] [PubMed]
- Rober-Kleber, N.; Albrechtova, J.T.P.; Fleig, S.; Huck, N.; Michalke, W.; Wagner, E.; Speth, V.; Neuhaus, G.; Fischer-Iglesias, C. Plasma membrane H+-ATPase is involved in auxin-mediated cell elongation during wheat embryo development. Plant Physiol. 2003, 131, 1302–1312. [Google Scholar] [CrossRef]
- Falhof, J.; Pedersen, J.T.; Fuglsang, A.T.; Palmgren, M. Plasma membrane H+-ATPase regulation in the center of plant physiology. Mol. Plant 2016, 9, 323–337. [Google Scholar] [CrossRef]
- Axelsen, K.B.; Palmgren, M.G. Inventory of the superfamily of P-type ion pumps in Arabidopsis. Plant Physiol. 2001, 126, 696–706. [Google Scholar] [CrossRef]
- Oufattole, M.; Arango, M.; Boutry, M. Identification and expression of three new Nicotiana plumbaginifolia genes which encode isoforms of a plasma-membrane H+-ATPase, and one of which is induced by mechanical stress. Planta 2000, 210, 715–722. [Google Scholar] [CrossRef] [PubMed]
- Bobik, K.; Duby, G.; Nizet, Y.; Vandermeeren, C.; Stiernet, P.; Kanczewska, J.; Boutry, M. Two widely expressed plasma membrane H plus-ATPase isoforms of Nicotiana tabacum are differentially regulated by phosphorylation of their penultimate threonine. Plant J. 2010, 62, 291–301. [Google Scholar] [CrossRef]
- Lupini, A.; Araniti, F.; Mauceri, A.; Princi, M.P.; Sorgona, A.; Sunseri, F.; Varanini, Z.; Abenavoli, M.R. Coumarin enhances nitrate uptake in maize roots through modulation of plasma membrane H+-ATPase activity. Plant Biol. 2018, 20, 390–398. [Google Scholar] [CrossRef]
- Fan, Y.; Wan, S.; Jiang, Y.; Xia, Y.; Chen, X.; Gao, M.; Cao, Y.; Luo, Y.; Zhou, Y.; Jiang, X. Over-expression of a plasma membrane H+-ATPase SpAHA1 conferred salt tolerance to transgenic Arabidopsis. Protoplasma 2018, 255, 1827–1837. [Google Scholar] [CrossRef]
- Santi, S.; Cesco, S.; Varanini, Z.; Pinton, R. Two plasma membrane H+-ATPase genes are differentially expressed in iron-deficient cucumber plants. Plant Physiol. Biochem. 2005, 43, 287–292. [Google Scholar] [CrossRef]
- Ferrol, N.; Pozo, M.J.; Antelo, M.; Azcon-Aguilar, C. Arbuscular mycorrhizal symbiosis regulates plasma membrane H+-ATPase gene expression in tomato plants. J. Exp. Bot. 2002, 53, 1683–1687. [Google Scholar] [CrossRef] [PubMed]
- Rosewarne, G.M.; Smith, F.A.; Schachtman, D.P.; Smith, S.E. Localization of proton-ATPase genes expressed in arbuscular mycorrhizal tomato plants. Mycorrhiza 2007, 17, 249–258. [Google Scholar] [CrossRef]
- Liu, J.L.; Liu, J.J.; Chen, A.Q.; Ji, M.J.; Chen, J.D.; Yang, X.F.; Gu, M.; Qu, H.Y.; Xu, G.H. Analysis of tomato plasma membrane H+-ATPase gene family suggests a mycorrhiza-mediated regulatory mechanism conserved in diverse plant species. Mycorrhiza 2016, 26, 645–656. [Google Scholar] [CrossRef] [PubMed]
- Chen, W.; Si, G.-Y.; Zhao, G.; Abdullah, M.; Guo, N.; Li, D.-H.; Sun, X.; Cai, Y.-P.; Lin, Y.; Gao, J.-S. Genomic comparison of the P-ATPase gene family in four cotton species and their expression patterns in Gossypium hirsutum. Molecules 2018, 23, 1092. [Google Scholar] [CrossRef]
- Li, X.; Guo, H.; Qi, Y.; Liu, H.; Zhang, X.; Ma, P.; Liang, Z.; Dong, J. Salicylic acid-induced cytosolic acidification increases the accumulation of phenolic acids in Salvia miltiorrhiza cells. Plant Cell Tissue Organ Cult. 2016, 126, 333–341. [Google Scholar] [CrossRef]
- Ma, X.-H.; Ma, Y.; Tang, J.-F.; He, Y.-L.; Liu, Y.-C.; Ma, X.-J.; Shen, Y.; Cui, G.-H.; Lin, H.-X.; Rong, Q.-X.; et al. The biosynthetic pathways of tanshinones and phenolic acids in Salvia miltiorrhiza. Molecules 2015, 20, 16235–16254. [Google Scholar] [CrossRef] [PubMed]
- Chen, X.; Guo, J.; Bao, J.; Lu, J.; Wang, Y. The anticancer properties of Salvia Miltiorrhiza Bunge (Danshen): A systematic review. Med. Res. Rev. 2014, 34, 768–794. [Google Scholar] [CrossRef] [PubMed]
- Zhang, Y.; Jiang, P.; Ye, M.; Kim, S.-H.; Jiang, C.; Lu, J. Tanshinones: Sources, pharmacokinetics and anti-cancer activities. Int. J. Mol. Sci. 2012, 13, 13621–13666. [Google Scholar] [CrossRef]
- Li, B.; Zhou, X.; Huang, L.; Wang, X.; Liu, C. Correlation between expression level of functional genes and tanshinones’ accumulation in Salvia miltiorrhiza from different areas. China J. Chin. Mater. Med. 2011, 36, 3406–3409. [Google Scholar]
- Kai, G.Y.; Liao, P.; Xu, H.; Wang, J.; Zhou, C.C.; Zhou, W.; Qi, Y.P.; Xiao, J.B.; Wang, Y.L.; Zhang, L. Molecular mechanism of elicitor-induced tanshinone accumulation in Salvia miltiorrhiza hairy root cultures. Acta Physiol. Plant. 2012, 34, 1421–1433. [Google Scholar] [CrossRef]
- Jiang, Y.; Wang, L.; Lu, S.R.; Xue, Y.Z.; Wei, X.Y.; Lu, J.; Zhang, Y.Y. Transcriptome sequencing of Salvia miltiorrhiza after infection by its endophytic fungi and identification of genes related to tanshinone biosynthesis. Pharm. Biol. 2019, 57, 760–769. [Google Scholar] [CrossRef]
- Wang, H.; Yan, Z.; Shen, Y.; He, D.; Lan, Y.; Wan, D. Correlation of color feature with effective constituents of radix Salviae miltiorrhizae. Tradit. Chin. Drug Res. Clin. Pharmacol. 2014, 25, 333–338. [Google Scholar]
- Gaxiola, R.A.; Palmgren, M.G.; Schumacher, K. Plant proton pumps. FEBS Lett. 2007, 581, 2204–2214. [Google Scholar] [CrossRef]
- Chen, W.; Jia, P.-F.; Yang, W.-C.; Li, H.-J. Plasma membrane H+-ATPases-mediated cytosolic proton gradient regulates pollen tube growth. J. Integr. Plant Biol. 2020. [Google Scholar] [CrossRef]
- Sperandio, M.V.L.; Santos, L.A.; Tavares, O.C.H.; Fernandes, M.S.; Lima, M.D.; de Souza, S.R. Silencing the Oryza sativa plasma membrane H+-ATPase isoform OsA2 affects grain yield and shoot growth and decreases nitrogen concentration. J. Plant Physiol. 2020, 251, 153220. [Google Scholar] [CrossRef]
- Toda, Y.; Wang, Y.; Takahashi, A.; Kawai, Y.; Tada, Y.; Yamaji, N.; Ma, J.F.; Ashikari, M.; Kinoshita, T. Oryza sativa H+-ATPase (OSA) is Involved in the regulation of dumbbell-shaped guard cells of rice. Plant Cell Physiol. 2016, 57, 1220–1230. [Google Scholar] [CrossRef]
- Hu, P.; Luo, G.A.; Zhao, Z.Z.; Jiang, Z.H. Quality assessment of Radix Salviae Miltiorrhizae. Chem. Pharm. Bull. 2005, 53, 481–486. [Google Scholar] [CrossRef]
- Sun, M.; Shi, M.; Wang, Y.; Huang, Q.; Yuan, T.; Wang, Q.; Wang, C.; Zhou, W.; Kai, G. The AP2/ERF transcription factor SmERF115 positively regulates the biosynthesis of phenolic acids in Salvia miltiorrhiza. J. Exp. Bot. 2018, 70, 243–254. [Google Scholar] [CrossRef] [PubMed]
- Xing, B.C.; Yang, D.F.; Yu, H.Z.; Zhang, B.X.; Yan, K.J.; Zhang, X.M.; Han, R.L.; Liang, Z.S. Overexpression of SmbHLH10 enhances tanshinones biosynthesis in Salvia miltiorrhiza hairy roots. Plant Sci. 2018, 276, 229–238. [Google Scholar] [CrossRef]
- Deng, C.P.; Hao, X.L.; Shi, M.; Fu, R.; Wang, Y.; Zhang, Y.; Zhou, W.; Feng, Y.; Makunga, N.P.; Kai, G.Y. Tanshinone production could be increased by the expression of SmWRKY2 in Salvia miltiorrhiza hairy roots. Plant Sci. 2019, 284, 1–8. [Google Scholar] [CrossRef] [PubMed]
- Li, W.; Xing, B.; Mao, R.; Bai, Z.; Yang, D.; Xu, J.; Liang, Z. SmGRAS3 negatively responds to GA signaling while promotes tanshinones biosynthesis in Salvia miltiorrhiza. Ind. Crop. Prod. 2020, 144. [Google Scholar] [CrossRef]
- Hao, X.; Pu, Z.; Cao, G.; You, D.; Zhou, Y.; Deng, C.; Shi, M.; Nile, S.H.; Wang, Y.; Zhou, W.; et al. Tanshinone and salvianolic acid biosynthesis are regulated by SmMYB98 in Salvia miltiorrhiza hairy roots. J. Adv. Res. 2020, 23, 1–12. [Google Scholar] [CrossRef] [PubMed]
- Cao, W.; Wang, Y.; Shi, M.; Hao, X.; Zhao, W.; Wang, Y.; Ren, J.; Kai, G. Transcription factor SmWRKY1 positively promotes the biosynthesis of tanshinones in Salvia miltiorrhiza. Front. Plant Sci. 2018, 9. [Google Scholar] [CrossRef]
- Ru, M.; An, Y.Y.; Wang, K.R.; Peng, L.; Li, B.; Bai, Z.Q.; Wang, B.Q.; Liang, Z.S. Prunella vulgaris L. hairy roots: Culture, growth, and elicitation by ethephon and salicylic acid. Eng. Life Sci. 2016, 16, 494–502. [Google Scholar] [CrossRef]
- Zhang, X.; Dong, J.; Liu, H.; Wang, J.; Qi, Y.; Liang, Z. Transcriptome sequencing in response to salicylic acid in Salvia miltiorrhiza. PLoS ONE 2016, 11, e0147849. [Google Scholar] [CrossRef] [PubMed]
- Yang, Y.; Hou, S.; Cui, G.; Chen, S.; Wei, J.; Huang, L. Characterization of reference genes for quantitative real-time PCR analysis in various tissues of Salvia miltiorrhiza. Mol. Biol. Rep. 2010, 37, 507–513. [Google Scholar] [CrossRef] [PubMed]





| PM H+-ATPase | Genome Database Number | Forecast CDS Size | Gene Name |
|---|---|---|---|
| PM H+-ATPase 1 | C220613.11.2 | 3408 bp | SmPHA1 |
| PM H+-ATPase 2 | scaffold5589.3 | 3783 bp | SmPHA2 |
| PM H+-ATPase 3 | C222433.30 | 3027 bp | SmPHA3 |
| PM H+-ATPase 4 | scaffold1405.24 | 2523 bp | SmPHA4 |
| PM H+-ATPase 5 | C222429.17 | 2313 bp | SmPHA5 |
| PM H+-ATPase 6 | scaffold3077.31 | 2814 bp | SmPHA6 |
| PM H+-ATPase 7 | scaffold376.37 | 1764 bp | SmPHA7 |
| PM H+-ATPase 8 | scaffold10570.1 | 2544 bp | SmPHA8 |
| PM H+-ATPase 9 | scaffold2507.1 | 1962 bp | SmPHA9 |
| Genes | Raw Material | Strategy | Tanshinone, mg/g | Reference | |||
|---|---|---|---|---|---|---|---|
| DT | CT | TI | TTAs | ||||
| SmPHA4 | S. miltiorrhiza hairy roots | Suppression | 2.54–3.52 | 3.77–6.33 | 0.35–0.74 | 6.66–10.59 | Present study |
| SmGRAS3 | S. miltiorrhiza hairy roots | Overexpression | 0.1–0.2 | 0.2–0.4 | 0.8–0.9 | 1.1–1.5 | [59] |
| SmJAZ8 | S. miltiorrhiza hairy roots | Suppression | 0.4–0.7 | 0.3–0.4 | 0.8–1.2 | 1.5–2.3 | [16] |
| SmKSL | S. miltiorrhiza hairy roots | Overexpression | 1.1–1.2 | 0.6–1.1 | 0.5–0.8 | 2.2–3.1 | [12] |
| SmWRKY2 | S. miltiorrhiza hairy roots | Overexpression | 0.4–1.1 | 1.0–1.3 | 1.7–2.0 | 2.1–4.4 | [58] |
| SmMYB36 | S. miltiorrhiza hairy roots | Overexpression | 0.2–0.4 | 0.1–1.1 | 0.4–0.7 | 0.7–2.8 | [17] |
| SmERF1L1 | S. miltiorrhiza hairy roots | Overexpression | 1.5–2.1 | 3.5–5.2 | 1.3–1.9 | 6.3–9.2 | [10] |
| SmERF115 | S. miltiorrhiza hairy roots | Suppression | 2.1–3.8 | 3.9–6.2 | 0.8–2.0 | 6.8–12 | [56] |
| SmMYB98 | S. miltiorrhiza hairy roots | Overexpression | 3.4–5.8 | 1.5–3.4 | 2.5–6.1 | 7.4–15.3 | [60] |
| SmWRKY1 | S. miltiorrhiza hairy roots | Overexpression | 2.0–3.0 | 2.4–3.8 | 4.5–6.4 | 8.9–13.2 | [61] |
Publisher’s Note: MDPI stays neutral with regard to jurisdictional claims in published maps and institutional affiliations. |
© 2021 by the authors. Licensee MDPI, Basel, Switzerland. This article is an open access article distributed under the terms and conditions of the Creative Commons Attribution (CC BY) license (http://creativecommons.org/licenses/by/4.0/).
Share and Cite
Li, X.; Zhang, B.; Ma, P.; Cao, R.; Yang, X.; Dong, J. Plasma Membrane H+-ATPase SmPHA4 Negatively Regulates the Biosynthesis of Tanshinones in Salvia miltiorrhiza. Int. J. Mol. Sci. 2021, 22, 3353. https://doi.org/10.3390/ijms22073353
Li X, Zhang B, Ma P, Cao R, Yang X, Dong J. Plasma Membrane H+-ATPase SmPHA4 Negatively Regulates the Biosynthesis of Tanshinones in Salvia miltiorrhiza. International Journal of Molecular Sciences. 2021; 22(7):3353. https://doi.org/10.3390/ijms22073353
Chicago/Turabian StyleLi, Xiuhong, Bin Zhang, Pengda Ma, Ruizhi Cao, Xiaobing Yang, and Juane Dong. 2021. "Plasma Membrane H+-ATPase SmPHA4 Negatively Regulates the Biosynthesis of Tanshinones in Salvia miltiorrhiza" International Journal of Molecular Sciences 22, no. 7: 3353. https://doi.org/10.3390/ijms22073353
APA StyleLi, X., Zhang, B., Ma, P., Cao, R., Yang, X., & Dong, J. (2021). Plasma Membrane H+-ATPase SmPHA4 Negatively Regulates the Biosynthesis of Tanshinones in Salvia miltiorrhiza. International Journal of Molecular Sciences, 22(7), 3353. https://doi.org/10.3390/ijms22073353
