Gibberellin Signaling Promotes the Secondary Growth of Storage Roots in Panax ginseng
Abstract
:1. Introduction
2. Results
2.1. GA Enhances Shoot Primary Growth and Root Secondary Growth in P. ginseng
2.2. Identification of Putative GA Receptor Genes in P. ginseng Genome
2.3. Complementation Analysis of the Atgid1a/c Doble Mutant
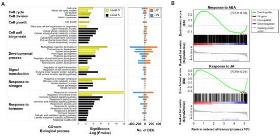
2.4. Transcriptome Analysis of Root Secondary Growth in Response to GA in P. ginseng
2.5. Cell Wall-Related Genes Play a Major Role in the Secondary Growth of P. ginseng Roots
3. Discussion
3.1. Evolutionarily Conserved GA Signaling Pathways Regulate Root Secondary Growth in P. ginseng
3.2. GA-induced Root Secondary Growth Is Closely Associated with Cell Wall Biogenesis-Related Network
3.3. Differential Regulation of the Secondary Growth of P. ginseng Storage Root
4. Materials and Methods
4.1. Plant Materials and Transgenic Plants
4.2. Phylogenetic Tree Construction of GA Signaling Related Genes from P. ginseng
4.3. Protoplast Transient Expression Assay and Yeast Two Hybrid Assay
4.4. Histological Sections and Microscopy
4.5. RNA-seq Analysis
Supplementary Materials
Author Contributions
Funding
Institutional Review Board Statement
Informed Consent Statement
Data Availability Statement
Conflicts of Interest
References
- Hu, S.Y. The genusPanax (ginseng) in Chinese medicine. Econ. Bot. 1976, 30, 11–28. [Google Scholar] [CrossRef]
- Kang, S.; Min, H. Ginseng, the’immunity boost’: The effects of Panax ginseng on immune system. J. Ginseng Res. 2012, 36, 354. [Google Scholar] [CrossRef] [Green Version]
- Luo, H.; Sun, C.; Sun, Y.Z.; Wu, Q.; Li, Y.; Song, J.Y.; Niu, Y.Y.; Cheng, X.L.; Liu, J.Y.; Steinmetz, A.; et al. Analysis of the transcriptome of Panax notoginseng root uncovers putative triterpene saponin-biosynthetic genes and genetic markers. BMC Genom. 2011, 12, S5. [Google Scholar] [CrossRef] [Green Version]
- Choi, H.I.E.; Waminal, N.; Park, H.M.; Kim, N.-C.; Choi, B.S.; Park, M.; Choi, D.; Lim, Y.P.; Kwon, S.-J.; Park, B.-S.; et al. Major repeat components covering one-third of the ginseng (P anax ginseng CA Meyer) genome and evidence for allotetraploidy. Plant. J. 2014, 77, 906–916. [Google Scholar] [CrossRef] [PubMed]
- Jayakodi, M.; Lee, S.-C.; Park, H.-S.; Jang, W.; Lee, Y.S.; Choi, B.-C.; Nah, G.J.; Kim, D.-S.; Natesan, S.; Sun, C.; et al. Transcriptome profiling and comparative analysis of Panax ginseng adventitious roots. J. Ginseng Res. 2014, 38, 278–288. [Google Scholar] [CrossRef] [PubMed] [Green Version]
- Jang, W.; Kim, N.-H.; Lee, J.; Waminal, N.E.; Lee, S.-C.; Jayakodi, M.; Choi, H.-I.; Park, J.Y.; Lee, J.-E.; Yang, T.-J. A glimpse of Panax ginseng genome structure revealed from ten BAC clone sequences obtained by SMRT sequencing platform. Plant. Breed. Biotechnol. 2017, 5, 25–35. [Google Scholar] [CrossRef]
- Hong, C.P.; Lee, S.J.; Park, J.Y.; Plaha, P.; Park, Y.S.; Lee, Y.K.; Choi, J.E.; Lee, J.H.; Lee, J.; Choi, S.R.; et al. Construction of a BAC library of Korean ginseng and initial analysis of BAC-end sequences. Mol. Genet. Genom. 2004, 271, 709–716. [Google Scholar] [CrossRef]
- Davies, P.J. The Plant Hormones: Their Nature, Occurrence, and Functions, in Plant Hormones; Springer: Berlin/Heidelberg, Germany, 2010; pp. 1–15. [Google Scholar]
- Olszewski, N.; Sun, T.-P.; Gubler, F. Gibberellin signaling: Biosynthesis, catabolism, and response pathways. Plant. Cell 2002, 14 (Suppl. 1), S61–S80. [Google Scholar] [CrossRef] [PubMed] [Green Version]
- Reid, J.B. Plant. hormone mutants. J. Plant. Growth Regul. 1993, 12, 207–226. [Google Scholar] [CrossRef]
- Ross, J.J.; Murfet, I.C.; Reid, J.B. Gibberellin mutants. Physiol. Plant. 1997, 100, 550–560. [Google Scholar] [CrossRef]
- Harberd, N.P.; Belfield, E.; Yasumura, Y. The angiosperm gibberellin-GID1-DELLA growth regulatory mechanism: How an “inhibitor of an inhibitor” enables flexible response to fluctuating environments. Plant. Cell 2009, 21, 1328–1339. [Google Scholar] [CrossRef] [Green Version]
- Achard, P.; Genschik, P. Releasing the brakes of plant growth: How GAs shutdown DELLA proteins. J. Exp. Bot. 2009, 60, 1085–1092. [Google Scholar] [CrossRef] [Green Version]
- Bari, R.; Jones, J.D. Role of plant hormones in plant defence responses. Plant. Mol. Biol. 2009, 69, 473–488. [Google Scholar] [CrossRef] [PubMed]
- Ueguchi-Tanaka, M.; Ashikari, M.; Nakajima, M.; Itoh, H.; Katoh, E.; Kobayashi, M.; Chow, T.-Y.; Hsing, Y.-I.C.; Kitano, H.; Yamaguchi, I.; et al. Gibberellin Insensitive DWARF1 encodes a soluble receptor for gibberellin. Nature 2005, 437, 693. [Google Scholar] [CrossRef]
- Nakajima, M.; Shimada, A.; Takashi, Y.; Kim, Y.-C.; Park, S.-H.; Ueguchi-Tanaka, M.; Suzuki, H.; Katoh, E.; Iuchi, S.; Kobayashi, M.; et al. Identification and characterization of Arabidopsis gibberellin receptors. Plant. J. 2006, 46, 880–889. [Google Scholar] [CrossRef] [PubMed]
- Murase, K.; Hirano, Y.; Sun, T.-P.; Hakoshima, T. Gibberellin-induced DELLA recognition by the gibberellin receptor GID1. Nature 2008, 456, 459. [Google Scholar] [CrossRef] [PubMed]
- Shimada, A.; Ueguchi-Tanaka, M.; Nakatsu, T.; Nakajima, M.; Naoe, Y.; Ohmiya, H.; Kato, H.; Matsuoka, M. Structural basis for gibberellin recognition by its receptor GID1. Nature 2008, 456, 520. [Google Scholar] [CrossRef] [PubMed]
- Sun, T.-P. Gibberellin-GID1-DELLA: A pivotal regulatory module for plant growth and development. Plant. Physiol. 2010, 154, 567–570. [Google Scholar] [CrossRef]
- Griffiths, J.; Murase, K.; Rieu, I.; Zentella, R.; Zhang, Z.-L.; JPowers, S.; Gong, F.; LPhillips, A.; Hedden, P.; Sun, T.-P.; et al. Genetic characterization and functional analysis of the GID1 gibberellin receptors in Arabidopsis. Plant. Cell 2006, 18, 3399–3414. [Google Scholar] [CrossRef] [PubMed] [Green Version]
- Sasaki, A.; Itoh, H.; Gomi1, K.; Ueguchi-Tanaka, M.; Ishiyama, K.; Kobayashi, M.; Jeong, D.-H.; An, G.; Kitano, H.; Ashikari1, M.; et al. Accumulation of phosphorylated repressor for gibberellin signaling in an F.-box mutant. Science 2003, 299, 1896–1898. [Google Scholar] [CrossRef] [Green Version]
- McGinnis, K.M.; Thomas, S.G.; DSoule, J.; CStrader, L.; MZale, J.; Sun, T.-P.; MSteber, C. The Arabidopsis SLEEPY1 gene encodes a putative F-box subunit of an SCF E3 ubiquitin ligase. Plant. Cell 2003, 15, 1120–1130. [Google Scholar] [CrossRef] [Green Version]
- Fu, X.; Richards, D.E.; Ait-ali, T.; WHynes, L.; Ougham, H.; Peng, J.; PHarberd, N. Gibberellin-mediated proteasome-dependent degradation of the barley DELLA protein SLN1 repressor. Plant. Cell 2002, 14, 3191–3200. [Google Scholar] [CrossRef] [Green Version]
- Dill, A.; Dill, A.; Thomas, S.G.; Hu, J.; MSteber, C.; Sun, T.-P. The Arabidopsis F-box protein SLEEPY1 targets gibberellin signaling repressors for gibberellin-induced degradation. Plant. Cell 2004, 16, 1392–1405. [Google Scholar] [CrossRef] [Green Version]
- Agusti, J.; Herold, S.; Schwarz, M.; Sanchez, P.; Ljung, K.; ADun, E.; BBrewer, P.; ABeveridge, C.; Sieberer, T.; Sehr, E.M.; et al. Strigolactone signaling is required for auxin-dependent stimulation of secondary growth in plants. Proc. Natl. Acad. Sci. USA 2011, 108, 20242–20247. [Google Scholar] [CrossRef] [PubMed] [Green Version]
- Björklund, S.; Antti, H.; Uddestrand, I.; Moritz, T.; Sundberg, B. Cross-talk between gibberellin and auxin in development of Populus wood: Gibberellin stimulates polar auxin transport and has a common transcriptome with auxin. Plant. J. 2007, 52, 499–511. [Google Scholar] [CrossRef]
- De Rybel, B.; Adibi, M.; Breda, A.S.; Wendrich, J.R.; Smit, M.E.; Novák, O.; Yamaguchi, N.; Yoshida, S.; van Isterdae, G.; Palovaara, J.; et al. Integration of growth and patterning during vascular tissue formation in Arabidopsis. Science 2014, 345, 1255215. [Google Scholar] [CrossRef]
- Matsumoto-Kitano, M.; Kusumoto, T.; Tarkowski, P.; Kinoshita-Tsujimura, K.; Václavíková, K.; Miyawaki, K.; Kakimoto, T. Cytokinins are central regulators of cambial activity. Proc. Natl. Acad. Sci. USA 2008, 105, 20027–20031. [Google Scholar] [CrossRef] [Green Version]
- Nieminen, K.; Immanen, J.; Laxell, M.; Kauppinen, L.; Tarkowski, P.; Dolezal, K.; Tähtiharju, S.; Elo, A.; Decourteix, M.; Ljung, K.; et al. Cytokinin signaling regulates cambial development in poplar. Proc. Natl. Acad. Sci. USA 2008, 105, 20032–20037. [Google Scholar] [CrossRef] [PubMed] [Green Version]
- Eriksson, M.E.; Israelsson, M.; Olsson, O.; Moritz, T. Increased gibberellin biosynthesis in transgenic trees promotes growth, biomass production and xylem fiber length. Nat. Biol. 2000, 18, 784. [Google Scholar] [CrossRef]
- Johnsson, C.; Jin, X.; Xue, W.; Dubreuil, C.; Lezhneva, L.; Fischer, U. The plant hormone auxin directs timing of xylem development by inhibition of secondary cell wall deposition through repression of secondary wall NAC-domain transcription factors. Physiol. Plant. 2019, 165, 673–689. [Google Scholar] [CrossRef] [PubMed] [Green Version]
- Mauriat, M.; Moritz, T. Analyses of GA20ox-and GID1-over-expressing aspen suggest that gibberellins play two distinct roles in wood formation. Plant. J. 2009, 58, 989–1003. [Google Scholar] [CrossRef] [PubMed]
- Ragni, L.; Nieminen, K.; Pacheco-Villalobos, D.; Sibout, R.; Schwechheimer, C.; Hardtke, C.S. Mobile gibberellin directly stimulates Arabidopsis hypocotyl xylem expansion. Plant. Cell 2011, 23, 1322–1336. [Google Scholar] [CrossRef] [PubMed] [Green Version]
- Denis, E.; Kbiri, N.; Mary, V.; Claisse, G.; Silva, N.; Kreis, M.; Deveaux, Y. WOX 14 promotes bioactive gibberellin synthesis and vascular cell differentiation in Arabidopsis. Plant. J. 2017, 90, 560–572. [Google Scholar] [CrossRef] [Green Version]
- Wang, G.-L.; Que, F.; Xu, Z.; Wang, F.; Xiong, A. Exogenous gibberellin altered morphology, anatomic and transcriptional regulatory networks of hormones in carrot root and shoot. BMC Plant. Biol. 2015, 15, 290. [Google Scholar] [CrossRef] [Green Version]
- Singh, V.; Sergeeva, L.; Ligterink, W.; Aloni, R.; Zemach, H.; Doron-Faigenboim, A.; Yang, J.; Zhang, P.; Shabtai, S.; Firon, N. Gibberellin promotes sweetpotato root vascular lignification and reduces storage-root formation. Front. Plant. Sci. 2019, 10, 1320. [Google Scholar] [CrossRef]
- Waminal, N.E.; Pellerin, R.J.; Jang, W.; Kim, H.H.; Yang, T. Characterization of chromosome-specific microsatellite repeats and telomere repeats based on low coverage whole genome sequence reads in Panax ginseng. Plant. Breed. Biotechnol. 2018, 6, 74–81. [Google Scholar] [CrossRef]
- Xu, J.; Chu, Y.; Liao, B.; Xiao, S.; Yin, Q.; Bai, R.; Su, H.; Dong, L.; Li, X.; Qian, J.; et al. Panax ginseng genome examination for ginsenoside biosynthesis. Gigascience 2017, 6, 93. [Google Scholar] [CrossRef] [PubMed] [Green Version]
- Jo, I.-H.; Lee, J.; Hong, C.E.; Lee, D.J.; Bae, W.; Park, S.; Ahn, Y.J.; Kim, Y.C.; Kim, J.U.; Lee, J.W.; et al. Isoform sequencing provides a more comprehensive view of the panax ginseng transcriptome. Genes 2017, 8, 228. [Google Scholar] [CrossRef] [PubMed] [Green Version]
- Ubeda-Tomás, S.; Swarup, R.; Coates, J.; Swarup, K.; Laplaze, L.; Beemster, G.T.S.; Hedden, P.; Bhalerao, R.; Bennett, M.J. Root growth in Arabidopsis requires gibberellin/DELLA signalling in the endodermis. Nat. Cell Biol. 2008, 10, 625–628. [Google Scholar] [CrossRef] [PubMed]
- Ueguchi-Tanaka, M.; Nakajima, M.; Katoh, E.; Ohmiya, H.; Asano, K.; Saji, S.; Hongyu, X.; Ashikari, M.; Kitano, H.; Yamaguchi, I.; et al. Molecular interactions of a soluble gibberellin receptor, GID1, with a rice DELLA protein, SLR1, and gibberellin. Plant. Cell 2007, 19, 2140–2155. [Google Scholar] [CrossRef] [PubMed] [Green Version]
- Itoh, H.; Ueguchi-Tanaka, M.; Sato, Y.; Ashikari, M.; Matsuoka, M. The gibberellin signaling pathway is regulated by the appearance and disappearance of SLENDER RICE1 in nuclei. Plant. Cell 2002, 14, 57–70. [Google Scholar] [CrossRef] [PubMed] [Green Version]
- Wang, Y.; Yao, Q.; Zhang, Y.; Zhang, Y.; Xing, J.; Yang, B.; Mi, G.; Li, Z.; Zhang, M. The role of gibberellins in regulation of nitrogen uptake and physiological traits in maize responding to nitrogen availability. Int. J. Mol. Sci. 2020, 21, 1824. [Google Scholar] [CrossRef] [Green Version]
- Zhong, R.; Cui, D.; Ye, Z.H. Secondary cell wall biosynthesis. New Phytol. 2019, 221, 1703–1723. [Google Scholar] [CrossRef] [PubMed] [Green Version]
- Lee, J.; Kim, H.; Park, S.; Hwang, H.; Yoo, S.; Bae, W.; Kim, E.; Kim, J.; Lee, H.; Heo, T.; et al. Brassinosteroid-BZR1/2-WAT1 module determines the high level of auxin signalling in vascular cambium during wood formation. New Phytol. 2021, 230, 1503–1516. [Google Scholar] [CrossRef]
- Willige, B.C.; Ghosh, S.; Nill, C.; Zourelidou, M.; Dohmann, E.M.N.; Maier, A.; Schwechheimer, C. The DELLA domain of GA INSENSITIVE mediates the interaction with the Ga insensitive DWARF1A gibberellin receptor of Arabidopsis. Plant. Cell 2007, 19, 1209–1220. [Google Scholar] [CrossRef] [Green Version]
- Suzuki, H.; Park, S.; Okubo, K.; Kitamura, J.; Ueguchi-Tanaka, M.; Iuchi, S.; Katoh, E.; Kobayashi, M.; Yamaguchi, I.; Matsuoka, M.; et al. Differential expression and affinities of Arabidopsis gibberellin receptors can explain variation in phenotypes of multiple knock-out mutants. Plant. J. 2009, 60, 48–55. [Google Scholar] [CrossRef]
- Coomey, J.H.; Sibout, R.; Hazen, S.P. Grass secondary cell walls, Brachypodium distachyon as a model for discovery. New Phytol. 2020, 227, 1649–1667. [Google Scholar] [CrossRef] [Green Version]
- Somssich, M.; Khan, G.A.; Persson, S. Cell wall heterogeneity in root development of Arabidopsis. Front. Plant. Sci. 2016, 7, 1242. [Google Scholar] [CrossRef] [PubMed] [Green Version]
- Falcioni, R.; Moriwaki, T.; de Oliveira, D.M.; Andreotti, G.C.; de Souza, L.A.; Santos, W.D.d.; Bonato, C.M.; Antunes, W.C. Increased gibberellins and light levels promotes cell wall thickness and enhance lignin deposition in xylem fibers. Front. Plant. Sci. 2018, 9, 1391. [Google Scholar] [CrossRef] [Green Version]
- Wang, G.-L.; An, Y.; Wang, Y.; Liu, J.; Wang, J.; Sun, M.; Xiong, A. Gibberellin-Induced Alterations to the Expression of Cell Wall-Related Genes in the Xylem of Carrot Root. J. Plant. Growth Regul. 2021, 40, 787–797. [Google Scholar] [CrossRef]
- Bichet, A.; Desnos, T.; Turner, S.; Grandjean, O.; Höfte, H. BOTERO1 is required for normal orientation of cortical microtubules and anisotropic cell expansion in Arabidopsis. Plant. J. 2001, 25, 137–148. [Google Scholar] [CrossRef]
- Trevisan, S.; Manoli, A.; Ravazzolo, L.; Botton, A.; Pivato, M.; Masi, A.; Quaggiotti, S. Nitrate sensing by the maize root apex transition zone: A merged transcriptomic and proteomic survey. J. Exp. Bot. 2015, 66, 3699–3715. [Google Scholar] [CrossRef] [Green Version]
- Zhou, W.; Lozano-Torres, J.L.; Blilou, I.; Zhang, X.; Zhai, Q.; Smant, G.; Li, C.; Scheres, B. A jasmonate signaling network activates root stem cells and promotes regeneration. Cell 2019, 177, 942–956. [Google Scholar] [CrossRef]
- Little, C.A.; Pharis, R.P. Hormonal Control of Radial and Longitudinal Growth in the Tree Stem, in Plant Stems; Elsevier: Amsterdam, The Netherlands, 1995; pp. 281–319. [Google Scholar]
- Savidge, R.A. Xylogenesis, genetic and environmental regulation-A review. Iawa J. 1996, 17, 269–310. [Google Scholar] [CrossRef]
- Ohashi-Ito, K.; Saegusa, M.; Iwamoto, K.; Oda, Y.; Katayama, H.; Kojima, M.; Sakakibara, H.; Fukuda, H. A bHLH complex activates vascular cell division via cytokinin action in root apical meristem. Curr. Biol. 2014, 24, 2053–2058. [Google Scholar] [CrossRef] [Green Version]
- Jang, G.; Lee, J.; Rastogi, K.; Park, S.; Oh, S.; Lee, J. Cytokinin-dependent secondary growth determines root biomass in radish (Raphanus sativus L.). J. Exp. Bot. 2015, 66, 4607–4619. [Google Scholar] [CrossRef] [Green Version]
- Funada, R.; Miura, T.; Shimizu, Y.; Kinase, T.; Nakaba, S.; Kubo, T.; Sano, Y. Gibberellin-induced formation of tension wood in angiosperm trees. Planta 2008, 227, 1409–1414. [Google Scholar] [CrossRef] [PubMed]
- Ryu, H.; Kim, K.; Cho, H.; Park, J.; Choe, S.; Hwang, I. Nucleocytoplasmic shuttling of BZR1 mediated by phosphorylation is essential in Arabidopsis brassinosteroid signaling. Plant. Cell 2007, 19, 2749–2762. [Google Scholar] [CrossRef] [PubMed] [Green Version]
- Kumar, S.; Stecher, G.; Tamura, K. MEGA7: Molecular evolutionary genetics analysis version 7.0 for bigger datasets. Mol. Biol. Evol. 2016, 33, 1870–1874. [Google Scholar] [CrossRef] [PubMed] [Green Version]
- Bolger, A.M.; Lohse, M.; Usade, I. Trimmomatic: A flexible trimmer for Illumina sequence data. Bioinformatics 2014, 30, 2114–2120. [Google Scholar] [CrossRef] [Green Version]
- Kim, D.; Paggi, J.M.; Park, C.; Bennett, C.; Salzberg, S.L. Graph-based genome alignment and genotyping with HISAT2 and HISAT-genotype. Nat. Biotechnol. 2019, 37, 907–915. [Google Scholar] [CrossRef]
- Anders, S.; Pyl, P.T.; Huber, W. HTSeq—a Python framework to work with high-throughput sequencing data. Bioinformatics 2015, 31, 166–169. [Google Scholar] [CrossRef] [PubMed]
- Love, M.I.; Huber, W.; Anders, S. Moderated estimation of fold change and dispersion for RNA-seq data with DESeq2. Genome Biol. 2014, 15, 1–21. [Google Scholar] [CrossRef] [PubMed] [Green Version]
- Subramanian, A.; Tamayo, P.; Mootha, V.K.; Mukherjee, S.; Ebert, B.L.; Gillette, M.A.; Paulovich, A.; Pomeroy, S.L.; Golub, T.R.; Lander, E.S.; et al. Gene set enrichment analysis: A knowledge-based approach for interpreting genome-wide expression profiles. Proc. Natl. Acad. Sci. USA 2005, 102, 15545–15550. [Google Scholar] [CrossRef] [Green Version]
- Szklarczyk, D.; Gable, A.L.; Lyon, D.; Junge, A.; Wyder, S.; Huerta-Cepas, J.; Simonovic, M.; Doncheva, N.T.; Morris, J.H.; Bork, P.; et al. STRING v11: Protein–protein association networks with increased coverage, supporting functional discovery in genome-wide experimental datasets. Nucleic Acids Res. 2019, 47, D607–D613. [Google Scholar] [CrossRef] [PubMed] [Green Version]





Publisher’s Note: MDPI stays neutral with regard to jurisdictional claims in published maps and institutional affiliations. |
© 2021 by the authors. Licensee MDPI, Basel, Switzerland. This article is an open access article distributed under the terms and conditions of the Creative Commons Attribution (CC BY) license (https://creativecommons.org/licenses/by/4.0/).
Share and Cite
Hong, C.P.; Kim, J.; Lee, J.; Yoo, S.-i.; Bae, W.; Geem, K.R.; Yu, J.; Jang, I.; Jo, I.H.; Cho, H.; et al. Gibberellin Signaling Promotes the Secondary Growth of Storage Roots in Panax ginseng. Int. J. Mol. Sci. 2021, 22, 8694. https://doi.org/10.3390/ijms22168694
Hong CP, Kim J, Lee J, Yoo S-i, Bae W, Geem KR, Yu J, Jang I, Jo IH, Cho H, et al. Gibberellin Signaling Promotes the Secondary Growth of Storage Roots in Panax ginseng. International Journal of Molecular Sciences. 2021; 22(16):8694. https://doi.org/10.3390/ijms22168694
Chicago/Turabian StyleHong, Chang Pyo, Jinsoo Kim, Jinsu Lee, Seung-il Yoo, Wonsil Bae, Kyoung Rok Geem, Jin Yu, Inbae Jang, Ick Hyun Jo, Hyunwoo Cho, and et al. 2021. "Gibberellin Signaling Promotes the Secondary Growth of Storage Roots in Panax ginseng" International Journal of Molecular Sciences 22, no. 16: 8694. https://doi.org/10.3390/ijms22168694
APA StyleHong, C. P., Kim, J., Lee, J., Yoo, S.-i., Bae, W., Geem, K. R., Yu, J., Jang, I., Jo, I. H., Cho, H., Shim, D., & Ryu, H. (2021). Gibberellin Signaling Promotes the Secondary Growth of Storage Roots in Panax ginseng. International Journal of Molecular Sciences, 22(16), 8694. https://doi.org/10.3390/ijms22168694

