Treatment with Gold Nanoparticles Using Cudrania tricuspidata Root Extract Induced Downregulation of MMP-2/-9 and PLD1 and Inhibited the Invasiveness of Human U87 Glioblastoma Cells
Abstract
1. Introduction
2. Results
2.1. Facile and Green Synthesis of CTR-GNPs
2.2. Physicochemical Characterization of CTR-GNPs
2.3. CTR-GNPs Inhibit Human U87 Glioblastoma Cell Migration and Invasion
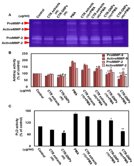
2.4. CTR-GNPs Inhibit MMP-2/-9 and PLD Activity in Human U87 Glioblastoma Cells
2.5. CTR-GNPs Inhibit MMP-2/-9 and PLD1 mRNA and Protein Expression in Human U87 Glioblastoma Cells
3. Discussion
4. Materials and Methods
4.1. Reagents
4.2. Preparation of Cudrania tricuspidata Root (CTR) Extract
4.3. Synthesis and Physicochemical Characterization of CTR-GNPs
4.4. Photocatalytic Activities of CTR-GNPs
4.5. Cell Culture and Cell Viability
4.6. Cell Transwell Migration and Invasion Assay
4.7. Gelatinase Zymography
4.8. Determination of PLD Activity
4.9. Total RNA Extraction and Quantitative Real Time PCR Analysis
4.10. Protein Preparation and Western Blotting Analysis
4.11. Statistical Analysis
5. Conclusions
Author Contributions
Funding
Conflicts of Interest
References
- Wassati, H.; Loo, S.W.; Low, H.L. Lymphatic Metastasis due to Glioblastoma. Neurosciences 2016, 21, 168–169. [Google Scholar] [CrossRef]
- Hoffman, H.A.; Li, C.H.; Everson, R.G.; Strunck, J.L.; Yong, W.H.; Lu, D.C. Primary Lung Metastasis of Glioblastoma Multiforme with Epidural Spinal Metastasis: Case Report. J. Clin. Neurosci. 2017, 41, 97–99. [Google Scholar] [CrossRef]
- Prelaj, A.; Rebuzzi, S.E.; Caffarena, G.; Giron Berrios, J.R.; Pecorari, S.; Fusto, C.; Caporlingua, A.; Caporlingua, F.; Di Palma, A.; Magliocca, F.M.; et al. Therapeutic Approach in Glioblastoma Multiforme with Primitive Neuroectodermal Tumor Components: Case Report and Review of the Literature. Oncol. Lett. 2018, 15, 6641–6647. [Google Scholar] [CrossRef]
- Chistiakov, D.A.; Chekhonin, V.P. Circulating Tumor Cells and their Advances to Promote Cancer Metastasis and Relapse, with Focus on Glioblastoma Multiforme. Exp. Mol. Pathol. 2018, 105, 166–174. [Google Scholar] [CrossRef]
- Sharma, D.; Gupta, A.; Dhillon, G.S.; Chhabra, S.S. Late Onset Leptomeningeal and Whole Spine Metastasis from Supratentorial Glioblastoma Multiforme: An Uncommon Manifestation of a Common Tumor. J. Craniovertebral Junction Spine 2016, 7, 118–120. [Google Scholar]
- Xu, K.; Khine, K.T.; Ooi, Y.C.; Quinsey, C.S. A Systematic Review of Shunt-Related Extraneural Metastases of Primary Central Nervous System Tumors. Clin. Neurol. Neurosurg. 2018, 174, 239–243. [Google Scholar] [CrossRef] [PubMed]
- Aroui, S.; Aouey, B.; Chtourou, Y.; Meunier, A.C.; Fetoui, H.; Kenani, A. Naringin Suppresses Cell Metastasis and the Expression of Matrix Metalloproteinases (MMP-2 and MMP-9) Via the Inhibition of ERK-P38-JNK Signaling Pathway in Human Glioblastoma. Chem. Biol. Interact. 2016, 244, 195–203. [Google Scholar] [CrossRef] [PubMed]
- Jiang, Y.; Jiao, Y.; Liu, Y.; Zhang, M.; Wang, Z.; Li, Y.; Li, T.; Zhao, X.; Wang, D. Sinomenine Hydrochloride Inhibits the Metastasis of Human Glioblastoma Cells by Suppressing the Expression of Matrix Metalloproteinase-2/-9 and Reversing the Endogenous and Exogenous Epithelial-Mesenchymal Transition. Int. J. Mol. Sci. 2018, 19, 844. [Google Scholar] [CrossRef]
- Jia, W.Q.; Wang, Z.T.; Zou, M.M.; Lin, J.H.; Li, Y.H.; Zhang, L.; Xu, R.X. Verbascoside Inhibits Glioblastoma Cell Proliferation, Migration and Invasion while Promoting Apoptosis through Upregulation of Protein Tyrosine Phosphatase SHP-1 and Inhibition of STAT3 Phosphorylation. Cell. Physiol. Biochem. 2018, 47, 1871–1882. [Google Scholar] [CrossRef]
- Marquina-Sanchez, B.; Gonzalez-Jorge, J.; Hansberg-Pastor, V.; Wegman-Ostrosky, T.; Baranda-Avila, N.; Mejia-Perez, S.; Camacho-Arroyo, I.; Gonzalez-Arenas, A. The Interplay between Intracellular Progesterone Receptor and PKC Plays a Key Role in Migration and Invasion of Human Glioblastoma Cells. J. Steroid Biochem. Mol. Biol. 2017, 172, 198–206. [Google Scholar] [CrossRef]
- Lin, C.W.; Shen, S.C.; Chien, C.C.; Yang, L.Y.; Shia, L.T.; Chen, Y.C. 12-O-Tetradecanoylphorbol-13-Acetate-Induced Invasion/Migration of Glioblastoma Cells through Activating PKCalpha/ERK/NF-kappaB-Dependent MMP-9 Expression. J. Cell. Physiol. 2010, 225, 472–481. [Google Scholar] [CrossRef] [PubMed]
- Park, M.H.; Ahn, B.H.; Hong, Y.K.; Min, D.S. Overexpression of Phospholipase D Enhances Matrix Metalloproteinase-2 Expression and Glioma Cell Invasion via Protein Kinase C and Protein Kinase A/NF-kappaB/Sp1-Mediated Signaling Pathways. Carcinogenesis 2009, 30, 356–365. [Google Scholar] [CrossRef] [PubMed]
- Wakelam, M.J.; Martin, A.; Hodgkin, M.N.; Brown, F.; Pettitt, T.R.; Cross, M.J.; De Takats, P.G.; Reynolds, J.L. Role and Regulation of Phospholipase D Activity in Normal and Cancer Cells. Adv. Enzyme Regul. 1997, 37, 29–34. [Google Scholar] [CrossRef]
- Kang, D.W.; Hwang, W.C.; Park, M.H.; Ko, G.H.; Ha, W.S.; Kim, K.S.; Lee, Y.C.; Choi, K.Y.; Min, D.S. Rebamipide Abolishes Helicobacter Pylori CagA-Induced Phospholipase D1 Expression Via Inhibition of NFkappaB and Suppresses Invasion of Gastric Cancer Cells. Oncogene 2013, 32, 3531–3542. [Google Scholar] [CrossRef]
- Lee, H.S.; Park, S.Y.; Lee, H.W.; Choi, H.S. Secretions of MMP-9 by Soluble Glucocorticoid-Induced Tumor Necrosis Factor Receptor (sGITR) Mediated by Protein Kinase C (PKC)Delta and Phospholipase D (PLD) in Murine Macrophage. J. Cell. Biochem. 2004, 92, 481–490. [Google Scholar] [CrossRef]
- Park, M.H.; Kang, D.W.; Jung, Y.; Choi, K.Y.; Min, D.S. Caffeic Acid Phenethyl Ester Downregulates Phospholipase D1 Via Direct Binding and Inhibition of NFkappaB Transactivation. Biochem. Biophys. Res. Commun. 2013, 442, 1–7. [Google Scholar] [CrossRef]
- Williger, B.T.; Ho, W.T.; Exton, J.H. Phospholipase D Mediates Matrix Metalloproteinase-9 Secretion in Phorbol Ester-Stimulated Human Fibrosarcoma Cells. J. Biol. Chem. 1999, 274, 735–738. [Google Scholar] [CrossRef]
- Maeda, T.; Yuzawa, S.; Suzuki, A.; Baba, Y.; Nishimura, Y.; Kato, Y. RhoA Mediates the Expression of Acidic Extracellular pH-Induced Matrix Metalloproteinase-9 mRNA through Phospholipase D1 in Mouse Metastatic B16-BL6 Melanoma Cells. Int. J. Oncol. 2016, 48, 1251–1257. [Google Scholar] [CrossRef]
- Jantti, M.H.; Putula, J.; Somerharju, P.; Frohman, M.A.; Kukkonen, J.P. OX1 Orexin/Hypocretin Receptor Activation of Phospholipase D. Br. J. Pharmacol. 2012, 165, 1109–1123. [Google Scholar] [CrossRef]
- Singh, J.; Dutta, T.; Kim, K.H.; Rawat, M.; Samddar, P.; Kumar, P. ‘Green’ Synthesis of Metals and their Oxide Nanoparticles: Applications for Environmental Remediation. J. Nanobiotechnol. 2018, 16, 84. [Google Scholar] [CrossRef]
- Wu, P.H.; Onodera, Y.; Ichikawa, Y.; Rankin, E.B.; Giaccia, A.J.; Watanabe, Y.; Qian, W.; Hashimoto, T.; Shirato, H.; Nam, J.M. Targeting Integrins with RGD-Conjugated Gold Nanoparticles in Radiotherapy Decreases the Invasive Activity of Breast Cancer Cells. Int. J. Nanomed. 2017, 12, 5069–5085. [Google Scholar] [CrossRef] [PubMed]
- Ganesh Kumar, C.; Poornachandra, Y.; Chandrasekhar, C. Correction: Green Synthesis of Bacterial Mediated Anti-Proliferative Gold Nanoparticles: Inducing Mitotic Arrest (G2/M Phase) and Apoptosis (Intrinsic Pathway). Nanoscale 2018, 10, 19639. [Google Scholar] [CrossRef] [PubMed]
- Chahardoli, A.; Karimi, N.; Fattahi, A.; Salimikia, I. Biological Applications of Phytosynthesized Gold Nanoparticles using Leaf Extract of Dracocephalum Kotschyi. J. Biomed. Mater. Res. A 2019, 107, 621–630. [Google Scholar] [CrossRef] [PubMed]
- Onitsuka, S.; Hamada, T.; Okamura, H. Preparation of Antimicrobial Gold and Silver Nanoparticles from Tea Leaf Extracts. Colloids Surf. B Biointerfaces 2019, 173, 242–248. [Google Scholar] [CrossRef] [PubMed]
- Siddiqi, K.S.; Husen, A. Recent Advances in Plant-Mediated Engineered Gold Nanoparticles and their Application in Biological System. J. Trace Elem. Med. Biol. 2017, 40, 10–23. [Google Scholar] [CrossRef] [PubMed]
- Li, X.; Yao, Z.; Jiang, X.; Sun, J.; Ran, G.; Yang, X.; Zhao, Y.; Yan, Y.; Chen, Z.; Tian, L.; et al. Bioactive Compounds from Cudrania Tricuspidata: A Natural Anticancer Source. Crit. Rev. Food Sci. Nutr. 2018, 60, 494–514. [Google Scholar] [CrossRef]
- Wang, R.; Chen, R.; Li, J.; Liu, X.; Xie, K.; Chen, D.; Yin, Y.; Tao, X.; Xie, D.; Zou, J.; et al. Molecular Characterization and Phylogenetic Analysis of Two Novel Regio-Specific Flavonoid Prenyltransferases from Morus Alba and Cudrania Tricuspidata. J. Biol. Chem. 2014, 289, 35815–35825. [Google Scholar] [CrossRef]
- You, Y.; Min, S.; Lee, Y.H.; Hwang, K.; Jun, W. Hepatoprotective Effect of 10% Ethanolic Extract from Curdrania Tricuspidata Leaves Against Ethanol-Induced Oxidative Stress through Suppression of CYP2E1. Food Chem. Toxicol. 2017, 108, 298–304. [Google Scholar] [CrossRef]
- Lee, S.B.; Shin, J.S.; Han, H.S.; Lee, H.H.; Park, J.C.; Lee, K.T. Kaempferol 7-O-Beta-D-Glucoside Isolated from the Leaves of Cudrania Tricuspidata Inhibits LPS-Induced Expression of Pro-Inflammatory Mediators through Inactivation of NF-kappaB, AP-1, and JAK-STAT in RAW 264.7 Macrophages. Chem. Biol. Interact. 2018, 284, 101–111. [Google Scholar] [CrossRef]
- Jo, Y.H.; Shin, B.; Liu, Q.; Lee, K.Y.; Oh, D.C.; Hwang, B.Y.; Lee, M.K. Antiproliferative Prenylated Xanthones and Benzophenones from the Roots of Cudrania Tricuspidata in HSC-T6 Cells. J. Nat. Prod. 2014, 77, 2361–2366. [Google Scholar] [CrossRef]
- Vijayan, R.; Joseph, S.; Mathew, B. Anticancer, Antimicrobial, Antioxidant, and Catalytic Activities of Green-Synthesized Silver and Gold Nanoparticles using Bauhinia Purpurea Leaf Extract. Bioprocess Biosyst. Eng. 2019, 42, 305–319. [Google Scholar] [CrossRef] [PubMed]
- Padthaisong, S.; Thanee, M.; Techasen, A.; Namwat, N.; Yongvanit, P.; Liwatthakun, A.; Hankla, K.; Sangkhamanon, S.; Loilome, W. Nimotuzumab Inhibits Cholangiocarcinoma Cell Metastasis Via Suppression of the Epithelial-Mesenchymal Transition Process. Anticancer Res. 2017, 37, 3591–3597. [Google Scholar] [PubMed]
- Qi, X.T.; Zhan, J.S.; Xiao, L.M.; Li, L.; Xu, H.X.; Fu, Z.B.; Zhang, Y.H.; Zhang, J.; Jia, X.H.; Ge, G. The Unwanted Cell Migration in the Brain: Glioma Metastasis. Neurochem. Res. 2017, 42, 1847–1863. [Google Scholar] [CrossRef] [PubMed]
- Bruntz, R.C.; Taylor, H.E.; Lindsley, C.W.; Brown, H.A. Phospholipase D2 Mediates Survival Signaling through Direct Regulation of Akt in Glioblastoma Cells. J. Biol. Chem. 2014, 289, 600–616. [Google Scholar] [CrossRef] [PubMed]
- Jeon, S.M.; Lee, D.S.; Jeong, G.S. Cudraticusxanthone A isolated from the roots of Cudrania tricuspidata inhibits metastasis and induces apoptosis in breast cancer cells. J. Ethnopharmacol. 2016, 24, 57–62. [Google Scholar] [CrossRef] [PubMed]





© 2020 by the authors. Licensee MDPI, Basel, Switzerland. This article is an open access article distributed under the terms and conditions of the Creative Commons Attribution (CC BY) license (http://creativecommons.org/licenses/by/4.0/).
Share and Cite
Park, S.Y.; Cui, Z.; Kim, B.; Park, G.; Choi, Y.-W. Treatment with Gold Nanoparticles Using Cudrania tricuspidata Root Extract Induced Downregulation of MMP-2/-9 and PLD1 and Inhibited the Invasiveness of Human U87 Glioblastoma Cells. Int. J. Mol. Sci. 2020, 21, 1282. https://doi.org/10.3390/ijms21041282
Park SY, Cui Z, Kim B, Park G, Choi Y-W. Treatment with Gold Nanoparticles Using Cudrania tricuspidata Root Extract Induced Downregulation of MMP-2/-9 and PLD1 and Inhibited the Invasiveness of Human U87 Glioblastoma Cells. International Journal of Molecular Sciences. 2020; 21(4):1282. https://doi.org/10.3390/ijms21041282
Chicago/Turabian StylePark, Sun Young, Zhengwei Cui, Beomjin Kim, Geuntae Park, and Young-Whan Choi. 2020. "Treatment with Gold Nanoparticles Using Cudrania tricuspidata Root Extract Induced Downregulation of MMP-2/-9 and PLD1 and Inhibited the Invasiveness of Human U87 Glioblastoma Cells" International Journal of Molecular Sciences 21, no. 4: 1282. https://doi.org/10.3390/ijms21041282
APA StylePark, S. Y., Cui, Z., Kim, B., Park, G., & Choi, Y.-W. (2020). Treatment with Gold Nanoparticles Using Cudrania tricuspidata Root Extract Induced Downregulation of MMP-2/-9 and PLD1 and Inhibited the Invasiveness of Human U87 Glioblastoma Cells. International Journal of Molecular Sciences, 21(4), 1282. https://doi.org/10.3390/ijms21041282
