Brownian Motion and Thermophoresis Effects on MHD Three Dimensional Nanofluid Flow with Slip Conditions and Joule Dissipation Due to Porous Rotating Disk
Abstract
1. Introduction
2. Problem Formulation
3. Analytical Solution
4. Convergence Solution
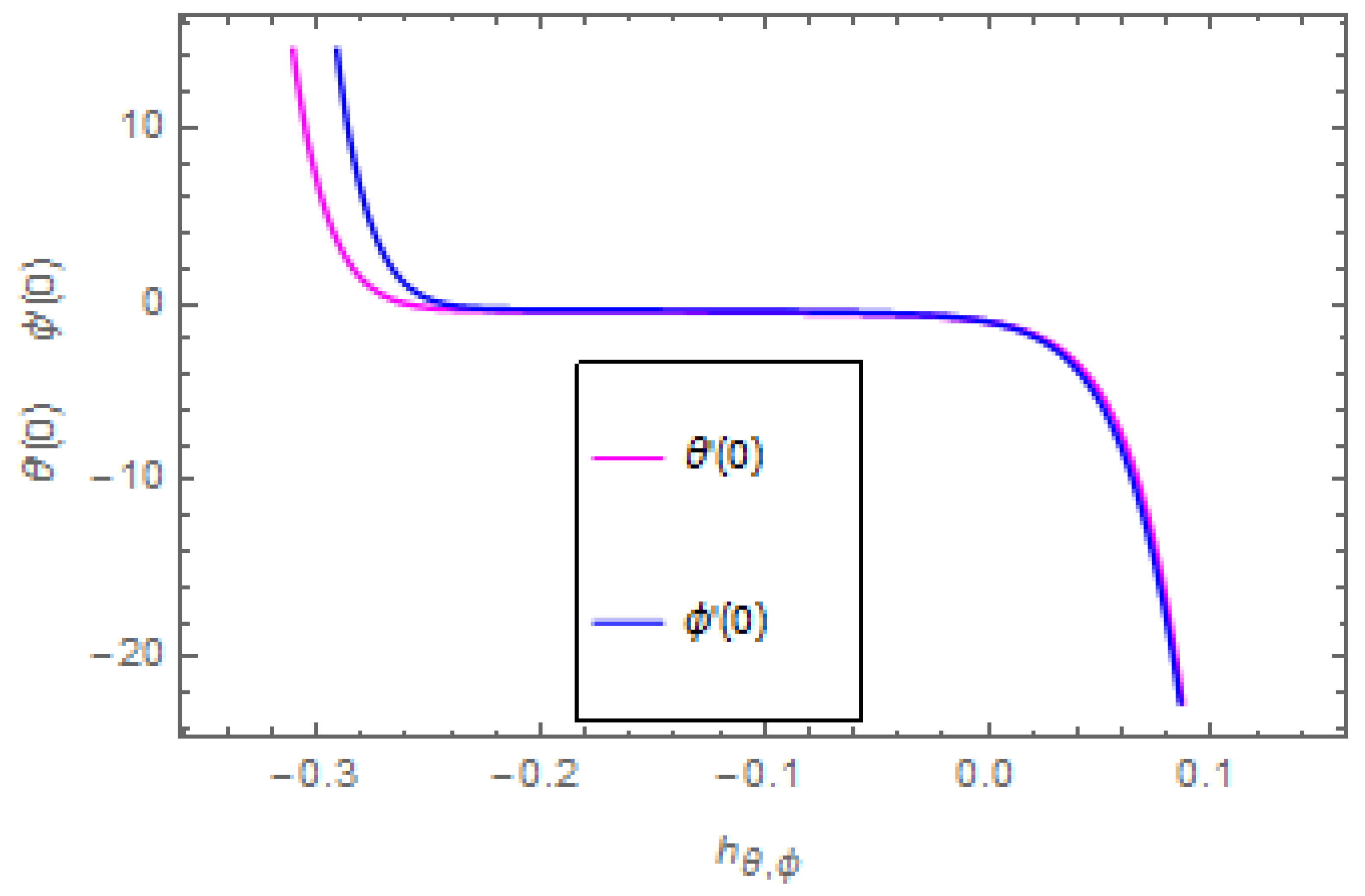
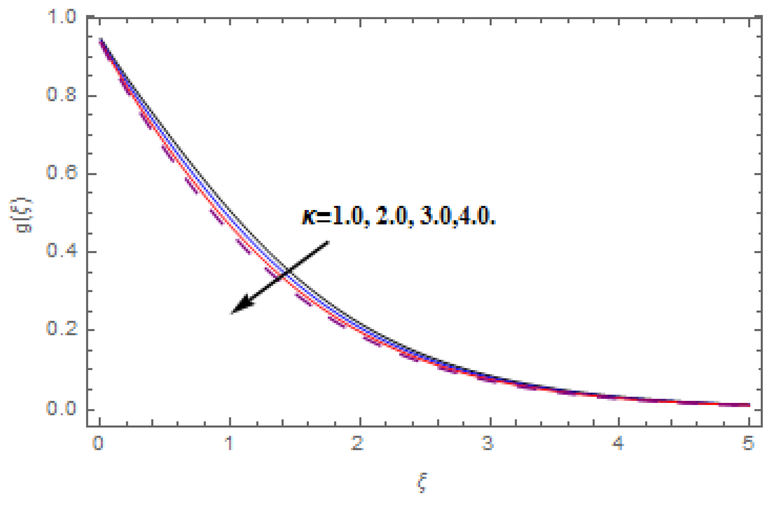
5. Results and Discussion
6. Conclusions
- ❖
- Increasing magnetic, velocity slip, and porosity parameters perform reducing behavior on velocities profiles.
- ❖
- Increasing Eckert number, thermophoresis, Brownian motion, magnetic, and heat source/sink parameters perform reducing behavior on temperature profile while the Prandtl number performs opposite conduct on temperature profile.
- ❖
- Increasing thermophoresis parameter performs increasing behavior on concentration profile, while the Brownian motion and Lewis number perform reducing behavior on concentration profile.
- ❖
- The numerical and analytical approaches both agreed on the validation of the modeled problem.
Author Contributions
Funding
Acknowledgments
Conflicts of Interest
Nomenclature
| Magnetic field | |
| Concentration | |
| Surface concentration | |
| Concentration away from the surface | |
| Brownian coefficient | |
| Thermophoretic coefficient | |
| Eckert number | |
| Thermal conductivity | |
| Velocity slip constant | |
| Local Reynolds number | |
| Temperature | |
| Surface temperature | |
| Temperature away from the surface | |
| Components of velocity | |
| Coordinates | |
| Heat flux | |
| Heat source/sink parameter | |
| Kinematic viscosity | |
| Density | |
| Electrical conductivity | |
| Fluid heat capacity | |
| nanoparticles heat capacity | |
| Parameters | |
| Lewis number | |
| Magnetic | |
| Brownian motion | |
| Thermophoresis | |
| Prandtl number | |
References
- Choi, S.U.S. Enhancing thermal conductivity of fluids with nanoparticle-developments and applications of non-Newtonian flows. In ASME MD and FED; Siginer, D.A., Wang, H.P., Eds.; USDOE: Washington, DC, USA, 1995; Volume 231, pp. 99–105. [Google Scholar]
- Makinde, O.D.; Aziz, A. Boundary layer flow of a nanofluid past a stretching sheet with a convective boundary condition. Int. J. Therm. Sci. 2012, 50, 1326–1332. [Google Scholar] [CrossRef]
- Turkyilmazoglu, M.; Pop, I. Heat and mass transfer of unsteady natural convection flow of some nanofluids past a vertical infinite flat plate with radiation effect. Int. J. Heat Mass Transf. 2013, 59, 167–171. [Google Scholar] [CrossRef]
- Mustafa, M.; Hayat, T.; Alsaedi, A. Unsteady boundary layer flow of nanofluid past an impulsively stretching sheet. J. Mech. 2013, 29, 423–432. [Google Scholar] [CrossRef]
- Ashorynejad, H.R.; Sheikholeslami, M.; Pop, I.; Ganji, D.D. Nanofluid flow and heat transfer due to a stretching cylinder in the presence of magnetic field. Heat Mass Transf. 2013, 49, 427–436. [Google Scholar] [CrossRef]
- Murthy, P.V.S.N.; RamReddy, C.; Chamkha, A.J.; Rashad, A.M. Magnetic effect on thermally stratified nanofluid saturated non-Darcy porous medium under convective boundary condition. Int. Commun. Heat Mass Transf. 2013, 47, 41–48. [Google Scholar] [CrossRef]
- Rashidi, M.M.; Abelman, S.; Mehr, N.F. Entropy generation in steady MHD flow due to a rotating disk in a nanofluid. Int. J. Heat Mass Transf. 2013, 62, 515–525. [Google Scholar] [CrossRef]
- Tham, L.; Nazar, R.; Pop, I. Mixed convection flow over a solid sphere embedded in a porous medium filled by a nanofluid containing gyrotactic microorganisms. Int. J. Heat Mass Transf. 2013, 62, 647–660. [Google Scholar] [CrossRef]
- Aziz, A.; Khan, W.A.; Pop, I. Free convection boundary layer flow past a horizontal flat plate embedded in porous medium filled by nanofluid containing gyrotactic microorganisms. Int. J. Therm. Sci. 2012, 56, 48–57. [Google Scholar] [CrossRef]
- Shah, Z.; Babazadeh, H.; Kumam, P.; Shafee, A.; Thounthong, P. Numerical simulation of magnetohydrodynamic nanofluids under the influence of shape factor and thermal transport in a porous media using CVFEM. Front. Phys. 2019, 7. [Google Scholar] [CrossRef]
- Zubair, M.; Shah, S.; Dawar, A.; Islam, S.; Kumam, P.; Khan, A. Entropy generation optimization in squeezing magnetohydrodynamics flow of casson nanofluid with viscous dissipation and joule heating effect. Entropy 2019, 21, 747. [Google Scholar] [CrossRef]
- Kumam, P.; Shah, Z.; Dawar, A.; Rasheed, H.U.; Islam, S. Entropy generation in MHD radiative flow of CNTs casson nanofluid in rotating channels with heat source/sink. Math. Probl. Eng. 2019, 2019, 9158093. [Google Scholar] [CrossRef]
- Shah, Z.; Dawar, A.; Khan, I.; Islam, S.; Ching, D.L.C.; Khan, A.Z. Cattaneo-christov model for electrical magnetite micropoler casson ferrofluid over a stretching/shrinking sheet using effective thermal conductivity model. Case Stud. Therm. Eng. 2019, 13, 100352. [Google Scholar] [CrossRef]
- Kármán, T.V. Über laminare und turbulente reibung. ZAMM 1921, 1, 233–252. [Google Scholar] [CrossRef]
- Rashidi, M.M.; Kavyani, N.; Abelman, S. Investigation of entropy generation in MHD and slip flow over a rotating porous disk with variable properties. Int. J. Heat Mass Transf. 2014, 70, 892–917. [Google Scholar] [CrossRef]
- Sheikholeslami, M.; Hatami, M.; Ganji, D.D. Numerical investigation of nanofluid spraying on an inclined rotating disk for cooling process. J. Mol. Liq. 2015, 211, 577–583. [Google Scholar] [CrossRef]
- Xun, S.; Zhao, J.; Zheng, L.; Chen, X.; Zhang, X. Flow and heat transfer of ostwald-de waele fluid over a variable thickness rotating disk with index decreasing. Int. J. Heat Mass Transf. 2016, 103, 1214–1224. [Google Scholar] [CrossRef]
- Latiff, N.A.; Uddin, M.J.; Ismail, A.M. Stefan blowing effect on bioconvective flow of nanofluid over a solid rotating stretchable disk. Propuls. Power Res. 2016, 5, 267–278. [Google Scholar] [CrossRef]
- Imtiaz, M.; Tasawar, H.; Ahmed, A.; Saleem, A. Slip flow by a variable thickness rotating disk subject to magnetohydrodynamics. Results Phys. 2017, 7, 503–509. [Google Scholar] [CrossRef]
- Doh, D.H.; Muthtamilselvan, M. Thermophoretic particle deposition on magnetohydrodynamic flow of micropolar fluid due to a rotating disk. Int. J. Mech. Sci. 2017, 130, 350–359. [Google Scholar] [CrossRef]
- Ellahi, R.; Ahmed, Z.; Farooq, H.; Tehseen, A. Study of shiny film coating on multi-fluid flows of a rotating disk suspended with nano-sized silver and gold particles: A comparative analysis. Coatings 2018, 8, 422. [Google Scholar] [CrossRef]
- Hayat, T.; Taseer, M.; Sabir, A.S.; Ahmed, A. On magnetohydrodynamic flow of nanofluid due to a rotating disk with slip effect: A numerical study. Comput. Methods Appl. Mech. Eng. 2017, 315, 467–477. [Google Scholar] [CrossRef]
- Bhatti, M.M.; Abbas, T.; Rashidi, M.M. Numerical study of entropy generation with nonlinear thermal radiation on magnetohydrodynamics non-newtonian nanofluid through a porous shrinking sheet. J. Magn. 2016, 21, 468–475. [Google Scholar] [CrossRef]
- Shah, Z.; Dawar, A.; Kumam, P.; Khan, W.; Islam, S. Impact of nonlinear thermal radiation on MHD nanofluid thin film flow over a horizontally rotating disk. Appl. Sci. 2019, 9, 1533. [Google Scholar] [CrossRef]
- Dawar, A.; Shah, Z.; Khan, W.; Idrees, M.; Islam, S. Unsteady squeezing flow of magnetohydrodynamic carbon nanotube nanofluid in rotating channels with entropy generation and viscous dissipation. Adv. Mech. Eng. 2019, 11, 1687814018823100. [Google Scholar] [CrossRef]
- Dawar, A.; Shah, Z.; Kumam, P.; Khan, W.; Islam, S. Influence of MHD on thermal behavior of darcy-forchheimer nanofluid thin film flow over a nonlinear stretching disc. Coatings 2019, 9, 446. [Google Scholar] [CrossRef]
- Asma, M.; Othman, W.; Muhammad, T. Numerical study for darcy-forchheimer flow of nanofluid due to a rotating disk with binary chemical reaction and arrhenius activation energy. Mathematics 2019, 7, 921. [Google Scholar] [CrossRef]
- Sheikholeslami, M.; Gerdroodbary, M.B.; Shafee, A.; Tlili, I. Hybrid nanoparticles dispersion into water inside a porous wavy tank involving magnetic force. J. Therm. Anal. Calorim. 2019. [Google Scholar] [CrossRef]
- Shah, Z.; Alzahrani, E.O.; Alghamdi, W.; Ullah, M.Z. Influences of electrical MHD and hall current on squeezing nanofluid flow inside rotating porous plates with viscous and joule dissipation effects. J. Therm. Anal. Calorim. 2020. [Google Scholar] [CrossRef]
- Sheikholeslami, M.; Seyednezhad, M. Simulation of nanofluid flow and natural convection in a porous media under the influence of electric field using CVFEM. Int. J. Heat Mass Transf. 2018, 120, 772–781. [Google Scholar] [CrossRef]
- Alzahrani, E.O.; Shah, Z.; Dawar, A.; Malebary, S.J. Hydromagnetic mixed convective third grade nanomaterial containing gyrotactic microorganisms toward a horizontal stretched surface. Alex. Eng. J. 2019, 58, 1421–1429. [Google Scholar] [CrossRef]
- Shah, Z.; Alzahrani, E.O.; Dawar, A.; Ullah, A.; IKhan, I. Inuence of cattaneo-christov model on darcy-forchheimer flow of micropoler ferrouid over a stretching/shrinking sheet. Int. Commun. Heat Mass Transf. 2020, 110, 104385. [Google Scholar] [CrossRef]
- Vo, D.D.; Shah, Z.; Sheikholeslami, M.; Shafee, A.; Nguyen, T.K. Numerical investigation of MHD nanomaterial convective migration and heat transfer within a sinusoidal porous cavity. Phys. Scr. 2019, 94, 115225. [Google Scholar] [CrossRef]
- Sheikholeslami, M.; Shah, Z.; Shafee, A.; Khan, I.; Itili, I. Uniform magnetic force impact on water based nanofluid thermal behavior in a porous enclosure with ellipse shaped obstacle. Sci. Rep. 2019, 9, 1196. [Google Scholar] [CrossRef]
- Sheikholeslami, M.; Shah, Z.; Tassaddiq, A.; Shafee, A.; Khan, I. Application of electric field for augmentation of ferrofluid heat transfer in an enclosure including double moving walls. IEEE Access 2019, 7, 21048–21056. [Google Scholar] [CrossRef]
- Hirose, T.; Keck, D.; Izumi, Y.; Bamba, T. Comparison of retention behavior between supercritical fluid chromatography and normal-phase high-performance liquid chromatography with various stationary phases. Molecules 2019, 24, 2425. [Google Scholar] [CrossRef]
- Ahmad, M.W.; Kumam, P.; Shah, Z.; Farooq, A.A.; Nawaz, R.; Dawar, A.; Islam, S.; Thounthong, P. Darcy-forchheimer MHD couple stress 3D nanofluid over an exponentially stretching sheet through cattaneo-christov convective heat flux with zero nanoparticles mass flux conditions. Entropy 2019, 21, 867. [Google Scholar] [CrossRef]
- Alzahrani, E.; Shah, Z.; Alghamdi, W.; Zaka Ullah, M. Darcy-forchheimer radiative flow of micropoler CNT nanofluid in rotating frame with convective heat generation/consumption. Processes 2019, 7, 666. [Google Scholar] [CrossRef]
- Ellahi, R.; Zeeshan, A.; Hussain, F.; Abbas, T. Two-phase couette flow of couple stress fluid with temperature dependent viscosity thermally affected by magnetized moving surface. Symmetry 2019, 11, 647. [Google Scholar] [CrossRef]
- Liao, S.J. An explicit, totally analytic approximate solution for blasius viscous flow problems. Int. J. Non-Linear Mech. 1999, 34, 759–778. [Google Scholar] [CrossRef]
- Liao, S.J. Beyond Perturbation: Introduction to the Homotopy Analysis Method; Chapman and Hall, CRC: Boca Raton, FL, USA, 2003. [Google Scholar]
- Jawad, M.; Shah, Z.; Islam, S.; Majdoubi, J.; Tlili, I.; Khan, W.; Khan, I. Impact of nonlinear thermal radiation and the viscous dissipation effect on the unsteady three-dimensional rotating flow of single-wall carbon nanotubes with aqueous suspensions. Symmetry 2019, 11, 207. [Google Scholar] [CrossRef]
- Khan, A.S.; Nie, Y.; Shah, Z.; Dawar, A.; Khan, W.; Islam, S. Three-dimensional nanofluid flow with heat and mass transfer analysis over a linear stretching surface with convective boundary conditions. Appl. Sci. 2018, 8, 2244. [Google Scholar] [CrossRef]
Sample Availability: Samples of the compounds are available from the authors. |


















| 0.0 | 0.7 | 0.5 | 0.110921 | −1.038800 |
| 0.7 | 0.096164 | −1.135091 | ||
| 1.4 | 0.071695 | −1.377442 | ||
| 0.3 | 0.2 | 0.5 | 0.204806 | −1.265867 |
| 0.5 | 0.136281 | −1.133058 | ||
| 0.8 | 0.094705 | −1.022374 | ||
| 0.3 | 0.7 | 0.6 | 0.103762 | −1.077193 |
| 0.8 | 0.098619 | −1.116139 | ||
| 1.0 | 0.093783 | −1.153702 |
| 0.0 | 0.7 | 0.8 | 1.0 | 0.3 | 0.2 | 0.304942 |
| 0.7 | 0.244218 | |||||
| 1.4 | 0.175662 | |||||
| 0.3 | 0.2 | 0.8 | 1.0 | 0.3 | 0.2 | 0.326557 |
| 0.5 | 0.303604 | |||||
| 0.8 | 0.287156 | |||||
| 0.3 | 0.7 | 0.5 | 1.0 | 0.3 | 0.2 | 0.296330 |
| 1.0 | 0.289543 | |||||
| 1.5 | 0.283952 | |||||
| 0.3 | 0.7 | 0.8 | 0.5 | 0.3 | 0.2 | 0.249898 |
| 1.0 | 0.292115 | |||||
| 1.5 | 0.322861 | |||||
| 0.3 | 0.7 | 0.8 | 1.0 | 0.5 | 0.2 | 0.263410 |
| 0.7 | 0.236772 | |||||
| 1.0 | 0.200563 | |||||
| 0.3 | 0.7 | 0.8 | 1.0 | 0.3 | 0.5 | 0.259131 |
| 0.7 | 0.238654 | |||||
| 1.0 | 0.210105 |
| 0.0 | 0.7 | 0.8 | 1.0 | 0.3 | 0.2 | 0.270000 |
| 0.7 | 0.253871 | |||||
| 1.4 | 0.237227 | |||||
| 0.3 | 0.2 | 0.8 | 1.0 | 0.3 | 0.2 | 0.275832 |
| 0.5 | 0.269335 | |||||
| 0.8 | 0.264939 | |||||
| 0.3 | 0.7 | 0.5 | 1.0 | 0.3 | 0.2 | 0.264933 |
| 1.0 | 0.213734 | |||||
| 1.5 | 0.301323 | |||||
| 0.3 | 0.7 | 0.8 | 0.5 | 0.3 | 0.2 | 0.386903 |
| 1.0 | 0.229347 | |||||
| 1.5 | 0.266243 | |||||
| 0.3 | 0.7 | 0.8 | 1.0 | 0.5 | 0.2 | 0.312629 |
| 0.7 | 0.393384 | |||||
| 1.0 | 0.478752 | |||||
| 0.3 | 0.7 | 0.8 | 1.0 | 0.3 | 0.5 | 0.329593 |
| 0.7 | 0.222062 | |||||
| 1.0 | 0.225392 | |||||
| 0.3 | 0.7 | 0.8 | 1.0 | 0.3 | 0.2 | 0.228550 |
| HAM Solution | Shooting Solution | HAM Solution | Shooting Solution | |
|---|---|---|---|---|
| 0.0 | −0.025173 | −0.025358 | −0.364493 | −0.373437 |
| 0.5 | −0.028523 | −0.028712 | −1.177880 | −1.190384 |
| 1.0 | 0.016743 | −0.016840 | −0.938948 | −0.947851 |
| 1.5 | −0.009319 | −0.009366 | −0.623657 | −0.629256 |
| 2.0 | −0.005282 | −0.005307 | −0.391893 | −0.395249 |
| 2.5 | −0.003064 | −0.003078 | −0.241243 | −0.243298 |
| 3.0 | −0.001808 | −0.001853 | −0.147222 | −0.148561 |
| 3.5 | −0.001078 | −0.001083 | −0.089652 | −0.090400 |
| 4.0 | −0.000647 | −0.000650 | −0.054470 | −0.054923 |
| 4.5 | −0.000390 | −0.000391 | −0.033069 | −0.033343 |
| 5.0 | −0.000235 | −0.000236 | −0.020068 | −0.020234 |
| HAM Solution | Shooting Solution | HAM Solution | Shooting Solution | |
|---|---|---|---|---|
| 0.0 | 0.000000 | 1.000000 | 1.000000 | 1.000000 |
| 0.5 | 0.574478 | 0.574313 | 0.529982 | 0.529510 |
| 1.0 | 0.339813 | 0.339696 | 0.294610 | 0.294223 |
| 1.5 | 0.203589 | 0.203481 | 0.169102 | 0.168819 |
| 2.0 | 0.122669 | 0.122605 | 0.099093 | 0.098905 |
| 2.5 | 0.074132 | 0.074092 | 0.058838 | 0.058817 |
| 3.0 | 0.044869 | 0.044845 | 0.035224 | 0.035248 |
| 3.5 | 0.027181 | 0.027160 | 0.021194 | 0.021148 |
| 4.0 | 0.016474 | 0.016465 | 0.012793 | 0.012764 |
| 4.5 | 0.009988 | 0.009982 | 0.007736 | 0.007719 |
| 5.0 | 0.006056 | 0.006053 | 0.004643 | 0.004673 |
© 2020 by the authors. Licensee MDPI, Basel, Switzerland. This article is an open access article distributed under the terms and conditions of the Creative Commons Attribution (CC BY) license (http://creativecommons.org/licenses/by/4.0/).
Share and Cite
Alreshidi, N.A.; Shah, Z.; Dawar, A.; Kumam, P.; Shutaywi, M.; Watthayu, W. Brownian Motion and Thermophoresis Effects on MHD Three Dimensional Nanofluid Flow with Slip Conditions and Joule Dissipation Due to Porous Rotating Disk. Molecules 2020, 25, 729. https://doi.org/10.3390/molecules25030729
Alreshidi NA, Shah Z, Dawar A, Kumam P, Shutaywi M, Watthayu W. Brownian Motion and Thermophoresis Effects on MHD Three Dimensional Nanofluid Flow with Slip Conditions and Joule Dissipation Due to Porous Rotating Disk. Molecules. 2020; 25(3):729. https://doi.org/10.3390/molecules25030729
Chicago/Turabian StyleAlreshidi, Nasser Aedh, Zahir Shah, Abdullah Dawar, Poom Kumam, Meshal Shutaywi, and Wiboonsak Watthayu. 2020. "Brownian Motion and Thermophoresis Effects on MHD Three Dimensional Nanofluid Flow with Slip Conditions and Joule Dissipation Due to Porous Rotating Disk" Molecules 25, no. 3: 729. https://doi.org/10.3390/molecules25030729
APA StyleAlreshidi, N. A., Shah, Z., Dawar, A., Kumam, P., Shutaywi, M., & Watthayu, W. (2020). Brownian Motion and Thermophoresis Effects on MHD Three Dimensional Nanofluid Flow with Slip Conditions and Joule Dissipation Due to Porous Rotating Disk. Molecules, 25(3), 729. https://doi.org/10.3390/molecules25030729

