Fermatean Fuzzy Schweizer–Sklar Operators and BWM-Entropy-Based Combined Compromise Solution Approach: An Application to Green Supplier Selection
Abstract
:1. Introduction
1.1. Motivations of This Research
- (1)
- Aggregation-based decision algorithms provide a simple and fast manner for experts to comprehensively assess alternatives. Hence, proposing some reasonable and flexible aggregation operator is necessary to integrate Fermatean fuzzy information. The Schweizer–Sklar operations can not only generate operations of FFN but also possess an alternate parameter to make the decision analysis procedure more flexible.
- (2)
- The importance of criteria in decision analysis is very vital for acquiring rational decisions. However, most Fermatean fuzzy decision methodologies only consider the objective weight of criteria but ignore the importance of subjective preferences of criteria produced by experts. Therefore, it is necessary to construe a synthesized criteria-weight-determination model to get more accurate results.
- (3)
- Existing decision approaches using Fermatean fuzzy environments to rank alternatives fail to consider multiple fusion strategies, which will lead to inaccurate decisions. Further, ranking different aggregation strategies is also vital for the final decision result. Hence, it is essential to take multiple fusion strategies and their rankings into account to achieve more robust results.
1.2. Contributions of This Research
- ♠
- Several novel Fermatean fuzzy aggregation operators, such as Fermatean fuzzy Schweizer–Sklar weighted averaging operator, Fermatean fuzzy Schweizer–Sklar weighted geometric operator and corresponding ordered weighted forms are brought forward on the basis of Fermatean fuzzy Schweizer–Sklar operational laws to fuse Fermatean fuzzy information; the related desirable properties of the propounded Fermatean fuzzy operators are also explored at length;
- ♠
- A novel Fermatean fuzzy information entropy measure is proffered to measure the vagueness of FFS and further used to compute the objective weight of criteria.
- ♠
- A compositional weight determination model is constructed based on entropy weight and BWM-entropy to more reasonably identify the weight information of criteria;
- ♠
- An integrated Fermatean fuzzy group decision framework is built in light of the proposed Fermatean fuzzy Schweizer–Sklar operators, combined weight determination model and improved CoCoSo to address complicated decision issues with unknown weight information.
1.3. Structure of This Research
2. Preliminaries
2.1. FFS
- (1)
- If , then is smaller than , signified as ;
- (2)
- If , then we need to compare their accuracy values:
- •
- If , then is bigger than , signified as ;
- •
- If , then has no differences with , signified as .
2.2. Schweizer–Sklar T-Conorm and T-Norm
3. A Novel Fermatean Fuzzy Entropy Measure
- (P1)
- ;
- (P2)
- if is a crisp set;
- (P3)
- for ;
- (P4)
- ;
- (P5)
- for all meet either if or for all .
- (P1)
- Since , then . Thus, we have . Let , then , namely, is decreasing in . Thus one has . Further, . Accordingly, holds.
- (P2)
- If , then . This implies that , thus or . We prove that is a crisp set. Conversely, if is a crisp set, or . Based on Equation (4), we have .
- (P3)
- If for , we get with the aid of Equation (4). Conversely, if , then ; we have and ; then , namely, .
- (P4)
- Since is the complement of FFS , then . Now we can obtainHence, holds for all .
- (P5)
- All meet if either or ; then holds for all . This implies that for all meet if either or for all .
4. Fermatean Fuzzy Schweizer–Sklar Aggregation Operators
4.1. Fermatean Fuzzy Schweizer–Sklar Operations
4.2. Fermatean Fuzzy Schweizer–Sklar Weighted Averaging Operator
- (i)
- When , we haveThenNamely, Equation (12) holds for .
- (ii)
- Assume Equation (12) holds .Then when , based on the operation rules of FFNs based upon Schweizer–Sklar operations, one hasand
- (i)
- For membership grade of , one has
- (ii)
- For non-membership grade of , one has
- (iii)
- Furthermore, considering that as the score of the FFSSWA operator, let . We can acquireand
4.3. Fermatean Fuzzy Schweizer–Sklar Weighted Geometric Operator
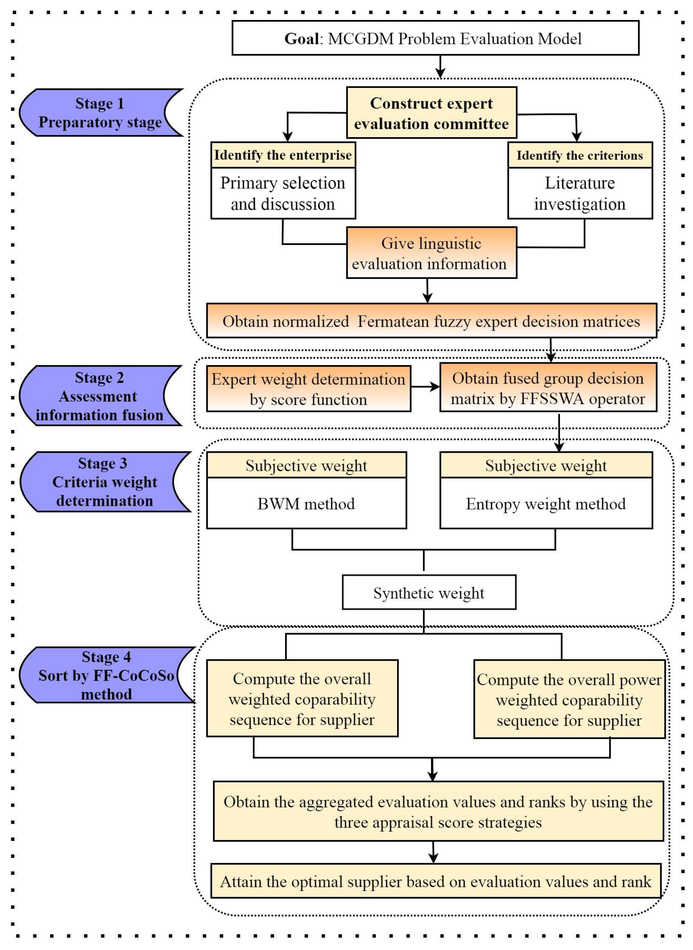
5. An Integrated Fermatean Fuzzy CoCoSo Group-Decision Framework with Unknown Weight Information
5.1. Problem Description
5.2. The Steps of the Propounded Decision Approach
5.2.1. Obtain the Fermatean Fuzzy Assessment Information
5.2.2. Assessment Information Fusion
5.2.3. Computing the Criteria Weight Based on Combinative Method
- (1)
- Determine the best criterion and worst criterion from the criterion set based upon the knowledge and experience of the expert committee.
- (2)
- To take into account the uncertainty of expert preferences, comparative vectors including best-to-others (BO) and other-to-worst (OW) are determined, in which and are signified in the form of FFNs. The BO vector and OW vector denote the preference between the best criterion to other criteria , and the preference between other criteria to the worst criterion , respectively.
- (3)
- Shift the and vectors to real number on the basis of the proposed Fermatean fuzzy entropy measure, as below:where
- (4)
- Aiming at the and vectors, the multiplicative consistency relationships between Fermatean fuzzy entropy and criterion weight are indicated as:in which , . Here, based on the information entropy, the smaller the entropy, the larger the entropy value. Hence, we utilize to replace to ensure the consistency of comparison procedures.
- (5)
- Further, we build the following model based on the proffered Fermatean fuzzy entropy measure.
- (1)
- Compute the entropy matrix based on the proposed Fermatean fuzzy entropy measure and the comprehensive matrix by Equation (33)
- (2)
- Calculate the criterion weight by Equation (34).
5.2.4. Ranking by Improved Fermatean Fuzzy CoCoSo
- (i)
- Compute assessment score of scheme through the arithmetic mean strategy displayed in Equation (40),
- (ii)
- Compute assessment score of scheme through the relative score strategy displayed in Equation (41),
- (iii)
- Compute assessment score of scheme through the balanced compromise strategy displayed in Equation (42),where stands for the balancing coefficient.
6. Empirical Study
6.1. Case Background
6.2. Decision Analysis
6.3. Sensibility Analysis
6.4. Comparative Analysis
- ♣
- The presented approach under Fermatean fuzzy setting can efficaciously attain the optimal scheme in an uncertain environment with completely unknown weight information of experts and criteria.
- ♣
- The presented FF-CoCoSo group-decision method is improved based on the FFSSWA and FFSSWG operators to make the overall decision procedure more flexible through adjustable parameters.
- ♣
- The identification of supplier criteria weights takes the subjective preferences and actual decision data into consideration simultaneously, which further strengthens the reliability and credibility of the decision outcomes.
- ♣
- The final rank of suppliers is ascertained with the aid of an improved CoCoSo, which not only considers the numerical result of multiple strategies but also considers their rank outcomes. Accordingly, the ultimate rank result of suppliers is more credible and robust than some extant methods.
7. Results, Discussion and Conclusions
7.1. Results
7.2. Discussion
7.3. Conclusions
Author Contributions
Funding
Institutional Review Board Statement
Informed Consent Statement
Data Availability Statement
Conflicts of Interest
Abbreviations
| Fermatean Fuzzy Set | FFS |
| Combined Compromise Solution | CoCoSo |
| Multi-Criteria Group Decision-Making | MCGDM |
| Best-and-Worst Method | BWM |
| Fuzzy Set | FS |
| Non-Membership Grade | NMG |
| Membership Grade | MG |
| Fermatean Fuzzy Number | FFN |
| Weighted Product Model | WPM |
| Simple Additive Weighting | SAW |
| Additive Ratio ASsessment | ARAS |
| VIse KriterijumsaOptimiz acija I Kompromisno Resenje | VIKOR |
| CRiteria Importance Through Intercriteria Correlation | CRITIC |
| Evaluation based on Distance from Average Solution | EDAS |
| An acronym in Portuguese of interactive and multi-criteria decision making | TODIM |
| Multi-objective optimization based on the ratio analysis with the full multiplicative form | MULTIMOORA |
| COmplex PRoportional ASsessment | COPRAS |
| Technique for Order Preference by Similarity to an Ideal Solution | TOPSIS |
| Fermatean Fuzzy Schweizer–Sklar Weighted Averaging | FFSSWA |
| Fermatean Fuzzy Schweizer–Sklar Weighted Geometric | FFSSWG |
| Membership function | |
| Non-membership function | |
| Fermatean fuzzy number | |
| Score function of FFN | |
| Entropy of FFN | |
| Schweizer–Sklar T-norm | |
| Schweizer–Sklar S-norm | |
| Decision matrix of expert | |
| The sth alternative | |
| The tth criteria | |
| Weight of tth criteria | |
| Weight of lth expert | |
| Normalized Fermatean fuzzy assessment matrices | |
| The objective Weight of tth criteria | |
| The subjective Weight of tth criteria | |
| FFSSWA comparability sequence | |
| FFSSWG comparability sequence | |
| Arithmetic mean strategy score | |
| Relative score strategy | |
| Balanced compromise strategy score | |
| Balancing coefficient in | |
| Rank of supplier by |
References
- Banaeian, N.; Mobli, H.; Fahimnia, B.; Nielsen, I.E.; Omid, M. Green supplier selection using fuzzy group decision making methods: A case study from the agri-food industry. Comput. Oper. Res. 2018, 89, 337–347. [Google Scholar] [CrossRef]
- Gupta, S.; Soni, U.; Kumar, G. Green supplier selection using multi-criterion decision making under fuzzy environment: A case study in automotive industry. Comput. Ind. Eng. 2019, 136, 663–680. [Google Scholar] [CrossRef]
- Liu, P.; Gao, H.; Ma, J. Novel green supplier selection method by combining quality function deployment with partitioned Bonferroni mean operator in interval type-2 fuzzy environment. Inf. Sci. 2019, 490, 292–316. [Google Scholar] [CrossRef]
- Liou, J.J.; Chang, M.H.; Lo, H.W.; Hsu, M.H. Application of an MCDM model with data mining techniques for green supplier evaluation and selection. Appl. Soft Comput. 2021, 109, 107534. [Google Scholar] [CrossRef]
- Fazlollahtabar, H.; Kazemitash, N. Green supplier selection based on the information system performance evaluation using the integrated Best-Worst Method. Facta Univ. Ser. Mech. Eng. 2021, 19, 345–360. [Google Scholar] [CrossRef]
- Ali, Z.; Mahmood, T.; Ullah, K.; Khan, Q. Einstein geometric aggregation operators using a novel complex interval-valued pythagorean fuzzy setting with application in green supplier chain management. Rep. Mech. Eng. 2021, 2, 105–134. [Google Scholar] [CrossRef]
- Wu, Q.; Zhou, L.; Chen, Y.; Chen, H. An integrated approach to green supplier selection based on the interval type-2 fuzzy best-worst and extended VIKOR methods. Inf. Sci. 2019, 502, 394–417. [Google Scholar] [CrossRef]
- Duan, C.Y.; Liu, H.C.; Zhang, L.J.; Shi, H. An extended alternative queuing method with linguistic Z-numbers and its application for green supplier selection and order allocation. Int. J. Fuzzy Syst. 2019, 21, 2510–2523. [Google Scholar] [CrossRef]
- Gao, H.; Ju, Y.; Gonzalez, E.D.S.; Zhang, W. Green supplier selection in electronics manufacturing: An approach based on consensus decision making. J. Clean. Prod. 2020, 245, 118781. [Google Scholar] [CrossRef]
- Ma, W.; Lei, W.; Sun, B. Three-way group decisions under hesitant fuzzy linguistic environment for green supplier selection. Kybernetes 2020, 49, 2919–2945. [Google Scholar] [CrossRef]
- Zhang, L.J.; Liu, R.; Liu, H.C.; Shi, H. Green supplier evaluation and selections: A state-of-the-art literature review of models, methods, and applications. Math. Probl. Eng. 2020, 2020, 1783421. [Google Scholar] [CrossRef]
- Zhang, H.; Wei, G.; Chen, X. CPT-MABAC method for spherical fuzzy multiple attribute group decision making and its application to green supplier selection. J. Intell. Fuzzy Syst. 2021, 41, 1009–1019. [Google Scholar] [CrossRef]
- Wang, X.; Wang, H.; Xu, Z.; Ren, Z. Green supplier selection based on probabilistic dual hesitant fuzzy sets: A process integrating best worst method and superiority and inferiority ranking. Appl. Intell. 2021, 52, 8279–8301. [Google Scholar] [CrossRef]
- Krishankumar, R.; Arun, K.; Kumar, A.; Rani, P.; Ravichandran, K.S.; Gomi, A.H. Double-hierarchy hesitant fuzzy linguistic information-based framework for green supplier selection with partial weight information. Neural Comput. Appl. 2021, 33, 14837–14859. [Google Scholar] [CrossRef]
- Zadeh, L.A. Fuzzy sets. Inf. Control. 1965, 8, 338–353. [Google Scholar] [CrossRef] [Green Version]
- Atanassov, K.T. Intuitionistic fuzzy sets. Fuzzy Sets Syst. 1986, 20, 87–96. [Google Scholar] [CrossRef]
- Yager, R.R.; Abbasov, A.M. Pythagorean membership grades, complex numbers, and decision making. Int. J. Intell. Syst. 2013, 28, 436–452. [Google Scholar] [CrossRef]
- Yager, R.R. Pythagorean membership grades in multicriteria decision making. IEEE Trans. Fuzzy Syst. 2014, 22, 958–965. [Google Scholar] [CrossRef]
- Wang, L.; Li, N. Pythagorean fuzzy interaction power Bonferroni mean aggregation operators in multiple attribute decision making. Int. J. Intell. Syst. 2020, 35, 150–183. [Google Scholar] [CrossRef]
- Rong, Y.; Liu, Y.; Pei, Z. Complex q-rung orthopair fuzzy 2-tuple linguistic Maclaurin symmetric mean operators and its application to emergency program selection. Int. J. Intell. Syst. 2021, 35, 1749–1790. [Google Scholar] [CrossRef]
- Rong, Y.; Liu, Y.; Pei, Z. A novel multiple attribute decision-making approach for evaluation of emergency management schemes under picture fuzzy environment. Int. J. Mach. Learn. Cybern. 2022, 13, 633–661. [Google Scholar] [CrossRef]
- Wang, L.; Garg, H. Algorithm for multiple attribute decision-making with interactive archimedean norm operations under pythagorean fuzzy uncertainty. Int. J. Comput. Intell. Syst. 2021, 14, 503–527. [Google Scholar] [CrossRef]
- Wang, L.; Garg, H.; Li, N. Pythagorean fuzzy interactive Hamacher power aggregation operators for assessment of express service quality with entropy weight. Soft Comput. 2021, 25, 973–993. [Google Scholar] [CrossRef]
- Zhou, Y.; Zheng, C.; Goh, M. Statistics-based approach for large-scale group decision-making under incomplete Pythagorean fuzzy information with risk attitude. Knowl.-Based Syst. 2022, 235, 107654. [Google Scholar] [CrossRef]
- Du, J.; Liu, S.; Liu, Y.; Yi, J. A novel approach to three-way conflict analysis and resolution with Pythagorean fuzzy information. Inf. Sci. 2022, 584, 65–88. [Google Scholar] [CrossRef]
- Peng, X.; Huang, H.; Luo, Z. When CCN meets MCGDM: Optimal cache replacement policy achieved by PRSRV with Pythagorean fuzzy set pair analysis. Artif. Intell. Rev. 2022, 1–51. [Google Scholar] [CrossRef]
- Senapati, T.; Yager, R.R. Fermatean fuzzy sets. J. Ambient. Intell. Humaniz. Comput. 2020, 11, 663–674. [Google Scholar] [CrossRef]
- Senapati, T.; Yager, R.R. Some New Operations Over Fermatean Fuzzy Numbers and Application of Fermatean Fuzzy WPM in Multiple Criteria Decision Making. Informatica 2019, 30, 391–412. [Google Scholar] [CrossRef] [Green Version]
- Aydemir, S.B.; Gunduz, S.Y. Fermatean fuzzy TOPSIS method with Dombi aggregation operators and its application in multi-criteria decision making. J. Intell. Fuzzy Syst. 2020, 39, 851–869. [Google Scholar] [CrossRef]
- Mishra, A.R.; Rani, P. Multi-criteria healthcare waste disposal location selection based on Fermatean fuzzy WASPAS method. Complex Intell. Syst. 2021, 7, 2469–2484. [Google Scholar] [CrossRef]
- Gül, S. Fermatean fuzzy set extensions of SAW, ARAS, and VIKOR with applications in COVID-19 testing laboratory selection problem. Expert Syst. 2021, 38, e12769. [Google Scholar] [CrossRef] [PubMed]
- Mishra, A.R.; Rani, P.; Pandey, K. Fermatean fuzzy CRITIC-EDAS approach for the selection of sustainable third-party reverse logistics providers using improved generalized score function. J. Ambient. Intell. Humaniz. Comput. 2022, 13, 295–311. [Google Scholar] [CrossRef] [PubMed]
- Rani, P.; Mishra, A.R. Fermatean fuzzy Einstein aggregation operators-based MULTIMOORA method for electric vehicle charging station selection. Expert Syst. Appl. 2021, 182, 115267. [Google Scholar] [CrossRef]
- Kamali Saraji, M.; Streimikiene, D.; Kyriakopoulos, G.L. Fermatean Fuzzy CRITIC-COPRAS Method for Evaluating the Challenges to Industry 4.0 Adoption for a Sustainable Digital Transformation. Sustainability 2021, 13, 9577. [Google Scholar] [CrossRef]
- Liu, D.; Liu, Y.; Chen, X. Fermatean fuzzy linguistic set and its application in multicriteria decision making. Int. J. Intell. Syst. 2019, 34, 878–894. [Google Scholar] [CrossRef]
- Liu, D.; Liu, Y.; Wang, L. Distance measure for Fermatean fuzzy linguistic term sets based on linguistic scale function: An illustration of the TODIM and TOPSIS methods. Int. J. Intell. Syst. 2019, 34, 2807–2834. [Google Scholar] [CrossRef]
- Jeevaraj, S. Ordering of interval-valued Fermatean fuzzy sets and its applications. Expert Syst. Appl. 2021, 185, 115613. [Google Scholar]
- Mishra, A.R.; Liu, P.; Rani, P. COPRAS method based on interval-valued hesitant Fermatean fuzzy sets and its application in selecting desalination technology. Appl. Soft Comput. 2022, 108570. [Google Scholar] [CrossRef]
- Luo, S.; Liu, J. An innovative index system and HFFS-MULTIMOORA method based group decision-making framework for regional green development level evaluation. Expert Syst. Appl. 2022, 189, 116090. [Google Scholar] [CrossRef]
- Senapati, T.; Yager, R.R. Fermatean fuzzy weighted averaging/geometric operators and its application in multi-criteria decision-making methods. Eng. Appl. Artif. Intell. 2019, 85, 112–121. [Google Scholar] [CrossRef]
- Garg, H.; Shahzadi, G.; Akram, M. Decision-Making Analysis Based on Fermatean Fuzzy Yager Aggregation Operators with Application in COVID-19 Testing Facility. Math. Probl. Eng. 2020, 2020, 7279027. [Google Scholar] [CrossRef]
- Shahzadi, G.; Muhiuddin, G.; Arif Butt, M.; Ashraf, A. Hamacher Interactive Hybrid Weighted Averaging Operators under Fermatean Fuzzy Numbers. J. Math. 2021, 2021, 5556017. [Google Scholar] [CrossRef]
- Shit, C.; Ghorai, G. Multiple attribute decision-making based on different types of Dombi aggregation operators under Fermatean fuzzy information. Soft Comput. 2021, 25, 13869–13880. [Google Scholar] [CrossRef]
- Deschrijver, G.; Kerre, E.E. A generalization of operators on intuitionistic fuzzy sets using triangular norms and conorms. Notes Intuit. Fuzzy Sets 2002, 8, 19–27. [Google Scholar]
- Liu, P.; Wang, P. Some interval-valued intuitionistic fuzzy Schweizer–Sklar power aggregation operators and their application to supplier selection. Int. J. Syst. Sci. 2018, 49, 1188–1211. [Google Scholar] [CrossRef]
- Li, N.; Zhang, R.; Xing, Y. A novel multi-attribute group decision-making method and its application in solving the downward referral problem in the hierarchical medical treatment system in China. IEEE Access 2019, 7, 185205–185227. [Google Scholar] [CrossRef]
- Liu, P.; Khan, Q.; Mahmood, T. Multiple-attribute decision making based on single-valued neutrosophic Schweizer-Sklar prioritized aggregation operator. Cogn. Syst. Res. 2019, 57, 175–196. [Google Scholar] [CrossRef] [Green Version]
- Wen, Z.; Liao, H.; Ren, R.; Bai, C.; Zavadskas, E.K.; Antucheviciene, J.; Al-Barakati, A. Cold chain logistics management of medicine with an integrated multi-criteria decision-making method. Int. J. Environ. Res. Public Health 2019, 16, 4843. [Google Scholar] [CrossRef] [Green Version]
- Zindani, D.; Maity, S.R.; Bhowmik, S. Interval-valued intuitionistic fuzzy TODIM method based on Schweizer–Sklar power aggregation operators and their applications to group decision making. Soft Comput. 2020, 24, 14091–14133. [Google Scholar] [CrossRef]
- Liu, P.; Mahmood, T.; Ali, Z. Complex q-rung orthopair fuzzy Schweizer–Sklar Muirhead mean aggregation operators and their application in multi-criteria decision-making. J. Intell. Fuzzy Syst. 2021, 40, 11287–11309. [Google Scholar] [CrossRef]
- Tian, C.; Peng, J.J.; Zhang, Z.Q.; Wang, J.Q.; Goh, M. An extended picture fuzzy MULTIMOORA method based on Schweizer–Sklar aggregation operators. Soft Comput. 2022, 26, 3435–3454. [Google Scholar] [CrossRef]
- Yazdani, M.; Zarate, P.; Zavadskas, E.K.; Turskis, Z. A combined compromise solution (CoCoSo) method for multi-criteria decision-making problems. Manag. Decis. 2019, 57, 2501–2519. [Google Scholar] [CrossRef]
- Yazdani, M.; Wen, Z.; Liao, H.; Banaitis, A.; Turskis, Z. A grey combined compromise solution (CoCoSo-G) method for supplier selection in construction management. J. Civ. Eng. Manag. 2019, 25, 858–874. [Google Scholar] [CrossRef] [Green Version]
- Ecer, F.; Pamucar, D. Sustainable supplier selection: A novel integrated fuzzy best worst method (F-BWM) and fuzzy CoCoSo with Bonferroni (CoCoSo’B) multi-criteria model. J. Clean. Prod. 2020, 266, 121981. [Google Scholar] [CrossRef]
- Tavana, M.; Shaabani, A.; Di Caprio, D.; Bonyani, A. An integrated group fuzzy best-worst method and combined compromise solution with Bonferroni functions for supplier selection in reverse supply chains. Clean. Logist. Supply Chain. 2021, 2, 100009. [Google Scholar] [CrossRef]
- Rani, P.; Mishra, A.R. Novel single-valued neutrosophic combined compromise solution approach for sustainable waste electrical and electronics equipment recycling partner selection. IEEE Trans. Eng. Manag. 2020, 1–15. [Google Scholar] [CrossRef]
- Yazdani, M.; Chatterjee, P.; Pamucar, D.; Chakraborty, S. Development of an integrated decision making model for location selection of logistics centers in the Spanish autonomous communities. Expert Syst. Appl. 2020, 148, 113208. [Google Scholar] [CrossRef]
- Wang, L.; Wang, H. An integrated qualitative group decision-making method for assessing health-care waste treatment technologies based on linguistic terms with weakened hedges. Appl. Soft Comput. 2022, 117, 108435. [Google Scholar] [CrossRef]
- Jin, F.; Pei, L.; Chen, H.; Zhou, L. Interval-valued intuitionistic fuzzy continuous weighted entropy and its application to multi-criteria fuzzy group decision making. Knowl.-Based Syst. 2014, 59, 132–141. [Google Scholar] [CrossRef]
- Yuan, J.; Luo, X. Approach for multi-attribute decision making based on novel intuitionistic fuzzy entropy and evidential reasoning. Comput. Ind. Eng. 2019, 135, 643–654. [Google Scholar] [CrossRef]
- Alipour, M.; Hafezi, R.; Rani, P.; Hafezi, M.; Mardani, A. A new Pythagorean fuzzy-based decision-making method through entropy measure for fuel cell and hydrogen components supplier selection. Energy 2021, 234, 121208. [Google Scholar] [CrossRef]
- Narayanamoorthy, S.; Geetha, S.; Rakkiyappan, R.; Joo, Y.H. Interval-valued intuitionistic hesitant fuzzy entropy based VIKOR method for industrial robots selection. Expert Syst. Appl. 2019, 121, 28–37. [Google Scholar] [CrossRef]
- Rezaei, J. Best-worst multi-criteria decision-making method: Some properties and a linear model. Omega 2016, 64, 126–130. [Google Scholar] [CrossRef]
- He, L.; Wu, Z.; Xiang, W.; Goh, M.; Xu, Z.; Song, W.; Ming, X.; Wu, X. A novel Kano-QFD-DEMATEL approach to optimise the risk resilience solution for sustainable supply chain. Int. J. Prod. Res. 2021, 59, 1714–1735. [Google Scholar] [CrossRef]
- Huang, L.; Mao, L.X.; Chen, Y.; Liu, H.C. New method for emergency decision making with an integrated regret theory-EDAS method in 2-tuple spherical linguistic environment. Appl. Intell. 2022, 1–14. [Google Scholar] [CrossRef]
- Garg, H.; Rani, D. An efficient intuitionistic fuzzy MULTIMOORA approach based on novel aggregation operators for the assessment of solid waste management techniques. Appl. Intell. 2022, 52, 4330–4363. [Google Scholar] [CrossRef]
- Lu, Y.; Xu, Y.; Huang, J.; Wei, J.; Herrera-Viedma, E. Social network clustering and consensus-based distrust behaviors management for large-scale group decision-making with incomplete hesitant fuzzy preference relations. Appl. Soft Comput. 2022, 117, 108373. [Google Scholar] [CrossRef]
- Rodríguez, R.M.; Labella, Á.; Nunez-Cacho, P.; Molina-Moreno, V.; Martxixnez, L. A comprehensive minimum cost consensus model for large scale group decision making for circular economy measurement. Technol. Forecast. Soc. Chang. 2022, 175, 121391. [Google Scholar] [CrossRef]
- Wan, S.P.; Yan, J.; Dong, J.Y. Personalized individual semantics based consensus reaching process for large-scale group decision making with probabilistic linguistic preference relations and application to COVID-19 surveillance. Expert Syst. Appl. 2022, 191, 116328. [Google Scholar] [CrossRef]

| Linguistic term | Abbreviation | Fermatean Fuzzy Element |
|---|---|---|
| Very Very Low | (0.25, 0.95) | |
| Very Low | (0.30, 0.90) | |
| Low | (0.35, 0.85) | |
| Middle Low | (0.40, 0.80) | |
| Below Middle | (0.50, 0.70) | |
| Middle | (0.60, 0.60) | |
| Above Middle | (0.70, 0.50) | |
| Middle High | (0.80, 0.40) | |
| High | (0.85, 0.35) | |
| Very High | (0.90, 0.30) | |
| Very Very High | (0.95, 0.25) |
| Criteria | Description | Type | References |
|---|---|---|---|
| Quality () | Quality is the characteristic that the supplier’s products meet the specified and potential needs, which is mainly reflected in the product qualification rate, quality stability, product repair and return rate and product cleanliness. | Benefit | [4,7,8,11,12,13,14] |
| Cost () | Cost is the main cost involved in the supplier’s service process, including service cost and transportation cost. | Cost | [3,4,7,8,11,12,13,14] |
| Service level () | This refers to the ability of suppliers to provide various services for the whole supply chain during delivery, which is mainly reflected in on-time arrival rate, flexibility of delivery ability, maintenance service ability and service attitude. | Benefit | [4,8,11,12,14] |
| Production capacity () | This is mainly reflected in the product production scale, the operation status of production equipment and the flexibility in the production process. | Benefit | [4,7,11,12,13] |
| Technical level () | This is mainly reflected in the ability for product innovation, the technical level of production equipment and the level of product design. | Benefit | [3,4,7,11,14] |
| Expert | Alternative | |||||
|---|---|---|---|---|---|---|
| E(1) | ||||||
| E(2) | ||||||
| E(3) | ||||||
| E(4) | ||||||
| Expert | Alternative | |||||
|---|---|---|---|---|---|---|
| E(1) | (0.90, 0.30) | (0.35, 0.85) | (0.90, 0.30) | (0.90, 0.30) | (0.85, 0.35) | |
| (0.90, 0.30) | (0.30, 0.90) | (0.80, 0.40) | (0.80, 0.40) | (0.80, 0.40) | ||
| (0.80, 0.40) | (0.50, 0.70) | (0.95, 0.25) | (0.85, 0.35) | (0.80, 0.40) | ||
| (0.95, 0.25) | (0.40, 0.80) | (0.60, 0.60) | (0.70, 0.50) | (0.90, 0.30) | ||
| (0.80, 0.40) | (0.35, 0.85) | (0.90, 0.30) | (0.90, 0.30) | (0.90, 0.30) | ||
| (0.90, 0.30) | (0.25, 0.95) | (0.85, 0.35) | (0.90, 0.30) | (0.95, 0.25) | ||
| E(2) | (0.90, 0.30) | (0.40, 0.80) | (0.70, 0.50) | (0.85, 0.35) | (0.60, 0.60) | |
| (0.95, 0.25) | (0.35, 0.85) | (0.60, 0.60) | (0.80, 0.40) | (0.70, 0.50) | ||
| (0.80, 0.40) | (0.50, 0.70) | (0.90, 0.30) | (0.90, 0.30) | (0.60, 0.60) | ||
| (0.70, 0.50) | (0.60, 0.60) | (0.90, 0.30) | (0.70, 0.50) | (0.95, 0.25) | ||
| (0.90, 0.30) | (0.35, 0.85) | (0.80, 0.40) | (0.85, 0.35) | (0.90, 0.30) | ||
| (0.90, 0.30) | (0.30, 0.90) | (0.95, 0.25) | (0.90, 0.30) | (0.90, 0.30) | ||
| E(3) | (0.80, 0.40) | (0.30, 0.90) | (0.80, 0.40) | (0.85, 0.35) | (0.70, 0.50) | |
| (0.90, 0.30) | (0.50, 0.70) | (0.85, 0.35) | (0.70, 0.50) | (0.60, 0.60) | ||
| (0.80, 0.40) | (0.50, 0.70) | (0.60, 0.60) | (0.90, 0.30) | (0.80, 0.40) | ||
| (0.95, 0.25) | (0.35, 0.85) | (0.95, 0.25) | (0.80, 0.40) | (0.90, 0.30) | ||
| (0.90, 0.30) | (0.60, 0.60) | (0.90, 0.30) | (0.90, 0.30) | (0.85, 0.35) | ||
| (0.90, 0.30) | (0.30, 0.90) | (0.90, 0.30) | (0.85, 0.35) | (0.95, 0.25) | ||
| E(4) | (0.60, 0.60) | (0.50, 0.70) | (0.90, 0.30) | (0.85, 0.35) | (0.95, 0.25) | |
| (0.90, 0.30) | (0.35, 0.85) | (0.70, 0.50) | (0.80, 0.40) | (0.80, 0.40) | ||
| (0.85, 0.35) | (0.30, 0.90) | (0.90, 0.30) | (0.90, 0.30) | (0.90, 0.30) | ||
| (0.90, 0.30) | (0.30, 0.90) | (0.90, 0.30) | (0.95, 0.25) | (0.60, 0.60) | ||
| (0.60, 0.60) | (0.50, 0.70) | (0.85, 0.35) | (0.80, 0.40) | (0.85, 0.35) | ||
| (0.95, 0.25) | (0.25, 0.95) | (0.95, 0.25) | (0.85, 0.35) | (0.90, 0.30) |
| Expert | Alternative | |||||
|---|---|---|---|---|---|---|
| E(1) | (0.90, 0.30) | (0.85, 0.35) | (0.90, 0.30) | (0.90, 0.30) | (0.85, 0.35) | |
| (0.90, 0.30) | (0.90, 0.30) | (0.80, 0.40) | (0.80, 0.40) | (0.80, 0.40) | ||
| (0.80, 0.40) | (0.70, 0.50) | (0.95, 0.25) | (0.85, 0.35) | (0.80, 0.40) | ||
| (0.95, 0.25) | (0.80, 0.40) | (0.60, 0.60) | (0.70, 0.50) | (0.90, 0.30) | ||
| (0.80, 0.40) | (0.85, 0.35) | (0.90, 0.30) | (0.90, 0.30) | (0.90, 0.30) | ||
| (0.90, 0.30) | (0.95, 0.25) | (0.85, 0.35) | (0.90, 0.30) | (0.95, 0.25) | ||
| E(2) | (0.90, 0.30) | (0.80, 0.40) | (0.70, 0.50) | (0.85, 0.35) | (0.60, 0.60) | |
| (0.95, 0.25) | (0.85, 0.35) | (0.60, 0.60) | (0.80, 0.40) | (0.70, 0.50) | ||
| (0.80, 0.40) | (0.70, 0.50) | (0.90, 0.30) | (0.90, 0.30) | (0.60, 0.60) | ||
| (0.70, 0.50) | (0.60, 0.60) | (0.90, 0.30) | (0.70, 0.50) | (0.95, 0.25) | ||
| (0.90, 0.30) | (0.85, 0.35) | (0.80, 0.40) | (0.85, 0.35) | (0.90, 0.30) | ||
| (0.90, 0.30) | (0.90, 0.30) | (0.95, 0.25) | (0.90, 0.30) | (0.90, 0.30) | ||
| E(3) | (0.80, 0.40) | (0.90, 0.30) | (0.80, 0.40) | (0.85, 0.35) | (0.70, 0.50) | |
| (0.90, 0.30) | (0.70, 0.50) | (0.85, 0.35) | (0.70, 0.50) | (0.60, 0.60) | ||
| (0.80, 0.40) | (0.70, 0.50) | (0.60, 0.60) | (0.90, 0.30) | (0.80, 0.40) | ||
| (0.95, 0.25) | (0.85, 0.35) | (0.95, 0.25) | (0.80, 0.40) | (0.90, 0.30) | ||
| (0.90, 0.30) | (0.60, 0.60) | (0.90, 0.30) | (0.90, 0.30) | (0.85, 0.35) | ||
| (0.90, 0.30) | (0.90, 0.30) | (0.90, 0.30) | (0.85, 0.35) | (0.95, 0.25) | ||
| E(4) | (0.60, 0.60) | (0.70, 0.50) | (0.90, 0.30) | (0.85, 0.35) | (0.95, 0.25) | |
| (0.90, 0.30) | (0.85, 0.35) | (0.70, 0.50) | (0.80, 0.40) | (0.80, 0.40) | ||
| (0.85, 0.35) | (0.90, 0.30) | (0.90, 0.30) | (0.90, 0.30) | (0.90, 0.30) | ||
| (0.90, 0.30) | (0.90, 0.30) | (0.90, 0.30) | (0.95, 0.25) | (0.60, 0.60) | ||
| (0.60, 0.60) | (0.70, 0.50) | (0.85, 0.35) | (0.80, 0.40) | (0.85, 0.35) | ||
| (0.95, 0.25) | (0.95, 0.25) | (0.95, 0.25) | (0.85, 0.35) | (0.90, 0.30) |
| Alternative | |||||
|---|---|---|---|---|---|
| (0.8758, 0.3236) | (0.8455, 0.3531) | (0.8737, 0.3236) | (0.8743, 0.3263) | (0.9008, 0.3115) | |
| (0.9244, 0.2802) | (0.8674, 0.3324) | (0.7791, 0.4533) | (0.7887, 0.4098) | (0.7635, 0.4304) | |
| (0.8148, 0.3846) | (0.8154, 0.3771) | (0.9262, 0.2750) | (0.8886, 0.3119) | (0.8325, 0.3637) | |
| (0.9345, 0.2718) | (0.8404, 0.3565) | (0.9086, 0.3357) | (0.8966, 0.3177) | (0.9192, 0.2875) | |
| (0.8623, 0.3364) | (0.8167, 0.3778) | (0.8791, 0.3215) | (0.8797, 0.3209) | (0.8864, 0.3142) | |
| (0.9219, 0.2826) | (0.9388, 0.2648) | (0.9325, 0.2769) | (0.8864, 0.3142) | (0.9376, 0.2662) |
| Suppliers | Sum Measure by the FFSSWA Operator | Score | Product Measure by the FFSSWG Operator | Score |
|---|---|---|---|---|
| (0.8750, 0.3276) | 0.6881 | (0.8703, 0.3303) | 0.6785 | |
| (0.8444, 0.3598) | 0.6272 | (0.8032, 0.4031) | 0.5524 | |
| (0.8881, 0.3148) | 0.7159 | (0.8572, 0.3390) | 0.6523 | |
| (0.9032, 0.3141) | 0.7485 | (0.8884, 0.3252) | 0.7162 | |
| (0.8701, 0.3298) | 0.6782 | (0.8608, 0.3371) | 0.6595 | |
| (0.9275, 0.2793) | 0.8051 | (0.9185, 0.2853) | 0.7838 |
| Suppliers | P | Ranking | Ranking | Ranking | Ranking | |||
|---|---|---|---|---|---|---|---|---|
| 0.1645 | 4 | 2.3255 | 4 | 0.8601 | 4 | 1.9570 | 4 | |
| 0.1420 | 6 | 2.0000 | 6 | 0.7424 | 6 | 1.5731 | 6 | |
| 0.1647 | 3 | 2.3224 | 3 | 0.8611 | 3 | 2.1112 | 3 | |
| 0.1764 | 2 | 2.4901 | 2 | 0.9218 | 2 | 2.4130 | 2 | |
| 0.1611 | 5 | 2.2754 | 5 | 0.8419 | 5 | 1.8206 | 5 | |
| 0.1913 | 1 | 2.7027 | 1 | 1.0000 | 1 | 2.7613 | 1 |
| Ranking Values | Sorting | ||||||
|---|---|---|---|---|---|---|---|
| 2.0811 | 1.5443 | 1.9168 | 2.3444 | 1.8142 | 2.7613 | ||
| 1.9570 | 1.5731 | 2.1112 | 2.4130 | 1.8206 | 2.7613 | ||
| 2.0332 | 1.6739 | 2.1915 | 2.4949 | 1.8373 | 2.7613 | ||
| 2.2536 | 1.7576 | 2.0896 | 2.5281 | 1.8534 | 2.7613 | ||
| 2.3059 | 1.8019 | 2.1039 | 2.5427 | 1.8614 | 2.7613 | ||
| 2.3448 | 1.8646 | 2.1042 | 2.5477 | 1.8282 | 2.7613 | ||
| 2.3582 | 1.8739 | 2.1027 | 2.5487 | 1.8277 | 2.7613 | ||
| Ranking Values | Sorting | ||||||
|---|---|---|---|---|---|---|---|
| 0.1 | 1.9599 | 1.5519 | 2.0971 | 2.4093 | 1.8203 | 2.7613 | |
| 0.2 | 1.9592 | 1.5572 | 2.1007 | 2.4102 | 1.8204 | 2.7613 | |
| 0.3 | 1.9584 | 1.5625 | 2.1042 | 2.4112 | 1.8205 | 2.7613 | |
| 0.4 | 1.9577 | 1.5678 | 2.1077 | 2.4121 | 1.8205 | 2.7613 | |
| 0.5 | 1.9570 | 1.5731 | 2.1112 | 2.4130 | 1.8206 | 2.7613 | |
| 0.6 | 1.9570 | 1.5731 | 2.1112 | 2.4130 | 1.8206 | 2.7613 | |
| 0.7 | 1.9563 | 1.5784 | 2.1147 | 2.4139 | 1.8207 | 2.7613 | |
| 0.8 | 1.9548 | 1.5888 | 2.1216 | 2.4158 | 1.8208 | 2.7613 | |
| 0.9 | 1.9541 | 1.5939 | 2.1250 | 2.4167 | 1.8209 | 2.7613 | |
| 1.0 | 1.9534 | 1.5990 | 2.1284 | 2.4176 | 1.8210 | 2.7613 | |
| Weight Type | Ranking Values | Sorting | |||||
|---|---|---|---|---|---|---|---|
| Objective weight | 2.1022 | 1.6187 | 1.7914 | 2.4117 | 1.8975 | 2.7613 | |
| Subjective weight | 1.9698 | 1.5368 | 2.1676 | 2.4237 | 1.8494 | 2.7613 | |
| Combinative weight | 1.9570 | 1.5731 | 2.1112 | 2.4130 | 1.8206 | 2.7613 | |
| Equal weight | 2.1118 | 1.6383 | 1.8034 | 2.4379 | 1.9124 | 2.7613 | |
| Approaches | Ranking Values | Sorting | |||||
|---|---|---|---|---|---|---|---|
| FF-TOPSIS method proposed by [27] | 0.5776 | 0.1602 | 0.5383 | 0.7430 | 0.5241 | 0.9676 | |
| FF-WASPAS method proposed by [30] | 0.6274 | 0.4842 | 0.6190 | 0.6821 | 0.6100 | 0.7605 | |
| FF-WPM method proposed by [28] | 0.6255 | 0.4687 | 0.6059 | 0.6754 | 0.6059 | 0.7560 | |
| FF-VIKOR method proposed by [31] | 0.5123 | 1.0000 | 0.6255 | 0.4219 | 0.6296 | 0.0000 | |
| FF-ARAS method proposed by [31] | 0.8143 | 0.6464 | 0.8180 | 0.8913 | 0.7947 | 0.9898 | |
| FF-SAW method proposed by [31] | 0.6293 | 0.4996 | 0.6322 | 0.6889 | 0.6142 | 0.7650 | |
| FF-CoCoSo method in this study | 1.9570 | 1.5731 | 2.1112 | 2.4130 | 1.8206 | 2.7613 | |
| Methods | Calculation of Expert Weights | Flexibility of the Fusion Procedure | Criteria Weights | Ranking Algorithm | Considers Multiple Fusion Strategies |
|---|---|---|---|---|---|
| FF-TOPSIS method proposed by [27] | Assume | NO | Subjective | TOPSIS | NO |
| FF-WASPAS method proposed by [30] | Computing | NO | Objective | WASPAS | NO |
| FF-WPM method proposed by [28] | NO | NO | Subjective | WPM | NO |
| FF-VIKOR method proposed by [31] | NO | NO | Subjective | VIKOR | NO |
| FF-ARAS method proposed by [31] | NO | NO | Subjective | ARAS | NO |
| FF-SAW method proposed by [31] | NO | NO | Subjective | SAW | NO |
| The propounded method in this study | Computing | YES | Combined weight | CoCoSo | YES |
Publisher’s Note: MDPI stays neutral with regard to jurisdictional claims in published maps and institutional affiliations. |
© 2022 by the authors. Licensee MDPI, Basel, Switzerland. This article is an open access article distributed under the terms and conditions of the Creative Commons Attribution (CC BY) license (https://creativecommons.org/licenses/by/4.0/).
Share and Cite
Wei, D.; Meng, D.; Rong, Y.; Liu, Y.; Garg, H.; Pamucar, D. Fermatean Fuzzy Schweizer–Sklar Operators and BWM-Entropy-Based Combined Compromise Solution Approach: An Application to Green Supplier Selection. Entropy 2022, 24, 776. https://doi.org/10.3390/e24060776
Wei D, Meng D, Rong Y, Liu Y, Garg H, Pamucar D. Fermatean Fuzzy Schweizer–Sklar Operators and BWM-Entropy-Based Combined Compromise Solution Approach: An Application to Green Supplier Selection. Entropy. 2022; 24(6):776. https://doi.org/10.3390/e24060776
Chicago/Turabian StyleWei, Dongmei, Dan Meng, Yuan Rong, Yi Liu, Harish Garg, and Dragan Pamucar. 2022. "Fermatean Fuzzy Schweizer–Sklar Operators and BWM-Entropy-Based Combined Compromise Solution Approach: An Application to Green Supplier Selection" Entropy 24, no. 6: 776. https://doi.org/10.3390/e24060776

