Sign in to use this feature.

Years

Between: -

Subjects

remove_circle_outline
remove_circle_outline
remove_circle_outline
remove_circle_outline
remove_circle_outline
remove_circle_outline
remove_circle_outline
remove_circle_outline
remove_circle_outline

Journals

Article Types

Countries / Regions

remove_circle_outline
remove_circle_outline
remove_circle_outline
remove_circle_outline
remove_circle_outline

Search Results (381)

Search Parameters:
Keywords = winding insulation

Order results
Result details
Results per page
Select all
Export citation of selected articles as:
20 pages, 1644 KB  
Article
Acoustic and Mechanical Performance of Treated Rubber–Concrete Composites for Soundproofing in Wind Power Applications
by Aleksandrs Korjakins, Ivan Samoilenko, Girts Kolendo, Mihails Pavlovs, Diana Bajare, Sakdirat Kaewunruen and Vjaceslavs Lapkovskis
J. Compos. Sci. 2026, 10(1), 48; https://doi.org/10.3390/jcs10010048 - 13 Jan 2026
Viewed by 71
Abstract
The current study examines the innovative use of rubber–concrete composites as structural solutions that provide significantly higher noise absorption properties compared to traditional concrete. Focusing on their potential for sound insulation in challenging environments such as wind energy infrastructure, the study examines the [...] Read more.
The current study examines the innovative use of rubber–concrete composites as structural solutions that provide significantly higher noise absorption properties compared to traditional concrete. Focusing on their potential for sound insulation in challenging environments such as wind energy infrastructure, the study examines the effect of varying contents of ground tyre rubber (GTR) content (20%, 40%, and 60% by volume) and acetone treatment duration (0, 1, 6, and 24 h) on the characteristics of the composite. The results demonstrate that these rubber–concrete composites significantly improve both sound absorption and sound insulation. An increase in sound absorption coefficients to approximately 0.18 was observed, representing an average improvement of 43.4% compared to the average coefficient of the reference mixture, 0.043. This improvement is particularly effective in the 100–1250 Hz frequency range and maintains stable properties from 50 to 1600 Hz. Sound transmission losses also showed a clear improvement in the mid-frequency ranges. Despite their excellent acoustic characteristics, these structural composites demonstrate a compromise in mechanical properties. Compressive strength decreased from approximately 43–46 MPa (control) to 25–38 MPa at 60% rubber content after 28 days, representing a 40–46% reduction. The reduction in flexural strength was even more pronounced, decreasing by approximately 60% at a rubber content of 35%. However, treatment of GTR with acetone significantly improved interfacial bonding, increasing mechanical integrity at moderate rubber doses (20–40%). The optimal range of rubber content, providing a balance between acoustic benefits and structural integrity, appears to be 15–25%. Full article
(This article belongs to the Section Composites Applications)
Show Figures

Figure 1

15 pages, 5904 KB  
Article
Crack Propagation of Ground Insulation in Electric Vehicle Drive Motor End-Winding Based on Electromechanical Coupling Phase Field Model
by Xueqing Mei, Zhaosheng Li, Huawei Wu, Xiaobo Wu and Delong Zhang
World Electr. Veh. J. 2026, 17(1), 36; https://doi.org/10.3390/wevj17010036 - 12 Jan 2026
Viewed by 152
Abstract
Grounding insulation is a key component of electric vehicle drive motors, and cracks may appear during the manufacturing process and assembly. In this paper, the novel method of coupling phase field, mechanic field and electric field is proposed to investigate the coupled propagation [...] Read more.
Grounding insulation is a key component of electric vehicle drive motors, and cracks may appear during the manufacturing process and assembly. In this paper, the novel method of coupling phase field, mechanic field and electric field is proposed to investigate the coupled propagation characteristics of electromechanical damage in stator end-wingding insulation. The crack propagation model is derived by using the phase field method, where the maximum historical variable is introduced to ensure the forward propagation of the crack damage in insulation. According to the crack evolution states, the electric potential distributions in the insulation domain are determined and the electrical damage variable is defined to quantitatively describe the dynamical evolution mechanism of electric damage with the variation in mechanical damage. The results in this research will contribute to understanding the electrical performance degradation and electromechanical failure of the end-winding insulation in electric vehicle drive motors, which also provides the basis for the mechanism of insulation damage, insulation fault diagnosis and residual life prediction of electrical machines. Full article
(This article belongs to the Section Power Electronics Components)
Show Figures

Figure 1

16 pages, 1452 KB  
Review
Research Progress of Epoxy-Based Composites for Insulating Encapsulation of Superconducting Magnets
by Shen Zhao, Zhicong Miao, Zhixiong Wu, Rongjin Huang and Laifeng Li
Cryo 2026, 2(1), 2; https://doi.org/10.3390/cryo2010002 - 5 Jan 2026
Viewed by 139
Abstract
Epoxy-based composites are crucial insulating and structural materials for superconducting magnets, providing mechanical strength, winding fixation, and heat transfer. However, future superconducting devices with higher integration and power will place even higher demands on their toughness, thermal conductivity, electrical insulation, and radiation resistance [...] Read more.
Epoxy-based composites are crucial insulating and structural materials for superconducting magnets, providing mechanical strength, winding fixation, and heat transfer. However, future superconducting devices with higher integration and power will place even higher demands on their toughness, thermal conductivity, electrical insulation, and radiation resistance at low temperatures. Otherwise, problems such as cracking, detachment, and low heat dissipation efficiency will arise, which may lead to quenching of low-temperature superconductors (Nb3Sn, NbTi) and a decline in the performance of high-temperature superconductors (YBCO). Research focuses on summarizing the recent progress in modifying epoxy resin to address these issues. The current strategies include formula optimization using mixed curing and toughening agents to enhance mechanical properties, incorporating functional fillers to improve cryogenic thermal conductivity and reduce the coefficient of thermal expansion. Studies also evaluate cryogenic electrical insulation performance (DC breakdown strength, flashover voltage) and radiation resistance under cryogenic conditions. These advancements aim to develop reliable epoxy composites, ensuring the stability and safety of superconducting magnets in applications such as particle accelerators and fusion reactors. Full article
Show Figures

Figure 1

23 pages, 3763 KB  
Article
High-Frequency Induction Drive Analysis for Common Mode and Differential Mode Impedance Characteristics
by Kashif Imdad, Humayun Salahuddin, Zeeshan Ahmad Arfeen, Ghulam Amjad Hussain, Zeeshan Rashid, Nusrat Husain and Muhammad Salman Saeed
Eng 2026, 7(1), 22; https://doi.org/10.3390/eng7010022 - 2 Jan 2026
Viewed by 246
Abstract
The parasitic currents issue arises in induction machines operating at higher frequencies. The parasitic current flow is the main cause of premature degradation of winding insulation deterioration and bearing damage. The effect of electromagnetic interference (EMI) requires investigating an equivalent per-phase model of [...] Read more.
The parasitic currents issue arises in induction machines operating at higher frequencies. The parasitic current flow is the main cause of premature degradation of winding insulation deterioration and bearing damage. The effect of electromagnetic interference (EMI) requires investigating an equivalent per-phase model of an induction motor (IM) at higher frequencies. The per-phase induction motor mathematical model of the IM drive for common mode (CM) configuration is developed to perform high-frequency analysis for drive operation. The high-frequency per-phase induction motor model MATLAB (2021b) is developed to generate the transfer function of IM drive and generate bode plots for both CM and differential mode (DM) impedance configuration at higher frequency. Initially, the IM typical frequency response without considerations of stray and parasitic effects is presented for normal behavior of the IM. In order to verify the simulated impedance parameters of 0.3 kW and 38 kW IMs with stray and parasitic components, a high-frequency response for magnitude and phase response is generated and compared to analyze per-phase induction motor model performance before and after resonance frequencies. The comparison of CM and DM bode plots validates the dominance of inductance and parasitic capacitance before and after the occurrence of resonance frequency, respectively. The analysis suggests that 38 kW IM resonance occurs in MHz range which exhibits much better performance compared to the 0.3 kW IM model. Full article
Show Figures

Figure 1

34 pages, 8348 KB  
Review
High-Speed Electric Motors for Fuel Cell Compressor System Used for EV Application—Review and Perspectives
by Daniel Fodorean
Appl. Sci. 2026, 16(1), 476; https://doi.org/10.3390/app16010476 - 2 Jan 2026
Viewed by 461
Abstract
This study introduces a review on high-speed electrical motors (HSEMs) used for fuel cell (FC) compressor systems, to feed air into the FC stack. This technology is designed for electric vehicle (EV) applications. First, an evaluation of electrical machines as the main energy [...] Read more.
This study introduces a review on high-speed electrical motors (HSEMs) used for fuel cell (FC) compressor systems, to feed air into the FC stack. This technology is designed for electric vehicle (EV) applications. First, an evaluation of electrical machines as the main energy consumers of EVs is conducted to situate the current study in terms of the mechanical characteristics. Next, the main electrical motor configurations found in the scientific literature, and suitable for applications in FC compressor systems, are presented. Three case studies are depicted to identify the main challenges of this application in terms of the mechanical robustness and efficiency. Finally, a perspective on improving the energetic performance of HSEMs is presented, in terms of the materials used, the shape of the geometry, the winding type and insulation, the cooling, and the optimization techniques used to maximize the performance of HSEMs. Full article
(This article belongs to the Section Transportation and Future Mobility)
Show Figures

Figure 1

34 pages, 1550 KB  
Review
A Comprehensive Review of Lubricant Behavior in Internal Combustion, Hybrid, and Electric Vehicles: Thermal Demands, Electrical Constraints, and Material Effects
by Subin Antony Jose, Erick Perez-Perez, Terrence D. Silva, Kaden Syme, Zane Westom, Aidan Willis and Pradeep L. Menezes
Lubricants 2026, 14(1), 14; https://doi.org/10.3390/lubricants14010014 - 28 Dec 2025
Viewed by 470
Abstract
The global transition from internal combustion engines (ICEs) to hybrid (HEVs) and electric vehicles (EVs) is fundamentally reshaping lubricant design requirements, driven by evolving thermal demands, electrical constraints, and material compatibility challenges. Conventional ICE lubricants are primarily formulated to withstand high operating temperatures, [...] Read more.
The global transition from internal combustion engines (ICEs) to hybrid (HEVs) and electric vehicles (EVs) is fundamentally reshaping lubricant design requirements, driven by evolving thermal demands, electrical constraints, and material compatibility challenges. Conventional ICE lubricants are primarily formulated to withstand high operating temperatures, mechanical stresses, and combustion-derived contaminants through established additive chemistries such as zinc dialkyldithiophosphate (ZDDP), with thermal stability and wear protection as dominant considerations. In contrast, HEV lubricants must accommodate frequent start–stop operation, pronounced thermal cycling, and fuel dilution while maintaining performance across coupled mechanical and electrical subsystems. EV lubricants represent a paradigm shift, where requirements extend beyond tribological protection to include electrical insulation and conductivity control, thermal management of electric motors and battery systems, and compatibility with copper windings, polymers, elastomers, and advanced coatings, alongside mitigation of noise, vibration, and harshness (NVH). This review critically examines lubricant behavior, formulation strategies, and performance requirements across ICE, HEV, and EV powertrains, with specific emphasis on heat transfer, electrical performance, and lubricant–material interactions, covering mineral, synthetic, and bio-based fluids. Additionally, regulatory drivers, sustainability considerations, and emerging innovations such as nano-additives, multifunctional and smart lubricants, and AI-assisted formulation are discussed. By integrating recent research into industrial practice, this work highlights the increasingly interdisciplinary role of tribology in enabling efficient, durable, and sustainable mobility for next-generation automotive systems. Full article
(This article belongs to the Special Issue Tribology in Vehicles, 2nd Edition)
Show Figures

Figure 1

18 pages, 6636 KB  
Article
Research on Arc Discharge Characteristics of 10 kV Distribution Line Tree Line
by Qianqiu Shao, Songhai Fan and Zhengzheng Fu
Eng 2026, 7(1), 7; https://doi.org/10.3390/eng7010007 - 25 Dec 2025
Viewed by 197
Abstract
Many studies have investigated tree-contact arcing ground faults. However, the effects of branch moisture content and wind speed are still not fully understood. Therefore, this paper addresses the wildfire risk caused by tree-contact arc grounding faults in distribution networks. A 10 kV distribution-line [...] Read more.
Many studies have investigated tree-contact arcing ground faults. However, the effects of branch moisture content and wind speed are still not fully understood. Therefore, this paper addresses the wildfire risk caused by tree-contact arc grounding faults in distribution networks. A 10 kV distribution-line tree-contact arcing fault test platform is built. A two-dimensional multi-physics plasma model is also developed based on magnetohydrodynamics. Experiments and simulations are combined. The effects of wind speed, branch moisture content, and conductor type on arc evolution and fault characteristics are systematically studied. The results show that higher wind speed causes stronger arc-column deformation. The fault current contains more high-frequency components and sharp spikes. At 9 m/s and 16 m/s, the fault current shows strong disturbances and much lower stability. Higher moisture content increases the branch conductivity indirectly. It strengthens the carbonized conductive path and helps sustain stable arcing. For the high-moisture sample (64%), the current waveform is smooth, and its amplitude increases monotonically with fault development. For the low-moisture sample (30%), the current amplitude decreases, and spikes become more frequent. The arc tends to extinguish and reignite repeatedly, which indicates an unstable discharge process. The simulations further reveal the coupling between the arc-root temperature field and the airflow field under different wind speeds and conductivities. They also show clear differences in temperature evolution between bare conductors and insulated conductors. These findings provide experimental evidence and simulation support for identifying wildfires initiated by tree-contact arcing faults. Full article
(This article belongs to the Section Electrical and Electronic Engineering)
Show Figures

Figure 1

16 pages, 1259 KB  
Article
Impact and Detection of Coil Asymmetries in a Permanent Magnet Synchronous Generator with Parallel Connected Stator Coils
by Nikolaos Gkiolekas, Alexandros Sergakis, Marios Salinas, Markus Mueller and Konstantinos N. Gyftakis
Machines 2026, 14(1), 6; https://doi.org/10.3390/machines14010006 - 19 Dec 2025
Viewed by 251
Abstract
Permanent magnet synchronous generators (PMSGs) are suitable for offshore applications due to their high efficiency and power density. Inter-turn short circuits (ITSCs) stand as one of the most critical faults in these machines due to their rapid evolution in phase or ground short [...] Read more.
Permanent magnet synchronous generators (PMSGs) are suitable for offshore applications due to their high efficiency and power density. Inter-turn short circuits (ITSCs) stand as one of the most critical faults in these machines due to their rapid evolution in phase or ground short circuits. It is therefore necessary to detect ITSCs at an early stage. In the literature, ITSC detection is often based on current signal processing methods. One of the challenges that these methods face is the presence of imperfections in the stator coils, which also affects the three-phase symmetry. Moreover, when the stator coils are connected in parallel, this type of fault becomes important, as circulating currents will flow between the parallel windings. This, in turn, increases the thermal stress on the insulation and the permanent magnets, while also exacerbating the vibrations of the generator. In this study, a finite-element analysis (FEA) model has been developed to simulate a dual-rotor PMSG under conditions of coil asymmetry. To further investigate the impact of this asymmetry, mathematical modeling has been conducted. For fault detection, negative-sequence current (NSC) analysis and torque monitoring have been used to distinguish coil asymmetry from ITSCs. While both methods demonstrate potential for fault identification, NSC induced small amplitudes and the torque analysis was unable to detect ITSCs under low-severity conditions, thereby underscoring the importance of developing advanced strategies for early-stage ITSC detection. The innovative aspect of this work is that, despite these limitations, the combined use of NSC phase-angle tracking and torque harmonic analysis provides, for the first time in a core-less PMSG with parallel-connected coils, a practical way to distinguish ITSC from coil asymmetry, even though both faults produce almost identical signatures in conventional current-based indices. Full article
(This article belongs to the Special Issue Fault Diagnostics and Fault Tolerance of Synchronous Electric Drives)
Show Figures

Figure 1

24 pages, 13336 KB  
Article
Real-Time Zero-Sequence-Voltage Estimation and Fault-Tolerant Control for an Open-Winding Five-Phase Fault-Tolerant Fractional-Slot Concentrated-Winding IPM Motor Under Inter-Turn Short-Circuit Fault
by Ronghua Cui, Qingpeng Ji, Shitao Zhang and Huaxin Li
Sensors 2025, 25(24), 7655; https://doi.org/10.3390/s25247655 - 17 Dec 2025
Viewed by 401
Abstract
Inter-turn short-circuit (ITSC) faults in motor drives can induce substantial circulating currents and localized thermal stress, ultimately degrading winding insulation and compromising torque stability. To enhance the operational reliability of open-winding (OW) five-phase fault-tolerant fractional-slot concentrated-winding interior permanent-magnet (FTFSCW-IPM) motor drive systems, this [...] Read more.
Inter-turn short-circuit (ITSC) faults in motor drives can induce substantial circulating currents and localized thermal stress, ultimately degrading winding insulation and compromising torque stability. To enhance the operational reliability of open-winding (OW) five-phase fault-tolerant fractional-slot concentrated-winding interior permanent-magnet (FTFSCW-IPM) motor drive systems, this paper proposes a real-time fault-tolerant control strategy that provides current suppression and torque stabilization under ITSC conditions. Upon fault detection, the affected phase is actively isolated and connected to an external dissipative resistor, thereby limiting the fault-phase current and inhibiting further propagation of insulation damage. This reconfiguration allows the drive system to uniformly accommodate both open-circuit (OC) and ITSC scenarios without modification of the underlying control architecture. For OC operation, an equal-amplitude modulation scheme based on carrier-based pulse-width modulation (CPWM) is formulated to preserve the required magnetomotive-force distribution. Under ITSC conditions, a feedforward compensation mechanism is introduced to counteract the disturbance generated by the short-circuit loop. A principal contribution of this work is the derivation of a compensation term that can be estimated online using zero-sequence voltage (ZSV) together with measured phase currents, enabling accurate adaptation across varying ITSC severities. Simulation and experimental results demonstrate that the proposed method effectively suppresses fault-phase current, maintains near-sinusoidal current waveforms in the remaining healthy phases, and stabilizes torque production over a wide range of fault and load conditions. Full article
(This article belongs to the Section Fault Diagnosis & Sensors)
Show Figures

Figure 1

13 pages, 2028 KB  
Article
Study on Transient Overvoltage and Surge Arrester Electrical Stresses in Offshore Wind Farms Under Multiple Lightning Strokes
by Jie Zhang, Yong Wang, Jun Xiong, Junxiang Liu, Lu Zhu, Chao Huang, Jianfeng Shi and Yongxia Han
J. Mar. Sci. Eng. 2025, 13(12), 2307; https://doi.org/10.3390/jmse13122307 - 4 Dec 2025
Viewed by 357
Abstract
Lightning strikes are a major cause of wind turbine (WT) damage, with approximately 80% of cloud-to-ground lightning strikes exhibiting a multi-stroke characteristic. Therefore, studying the transient overvoltages induced by multiple lightning strokes is essential for the effective lightning protection of offshore WTs. Firstly, [...] Read more.
Lightning strikes are a major cause of wind turbine (WT) damage, with approximately 80% of cloud-to-ground lightning strikes exhibiting a multi-stroke characteristic. Therefore, studying the transient overvoltages induced by multiple lightning strokes is essential for the effective lightning protection of offshore WTs. Firstly, a multiple-stroke lightning current model representative of Guangdong Province, China, is established based on data from the lightning location system and rocket-triggered lightning experiments. Simulations are then employed to analyze the transient overvoltage of a Guangdong offshore wind farm under multiple lightning strikes. Simulation results indicate that when a WT is subjected to a two-stroke lightning flash, with current amplitudes corresponding to a cumulative probability density of approximately 1%, the surge arrester A1 must be configured with four parallel columns to ensure the insulation safety of the equipment without sustaining damage. Additionally, adequate electrical clearance must be maintained between the power cable and the tower wall, or alternatively, a high-strength insulating material may be applied over the cable armor to prevent flashover. Moreover, it is observed that the front time of the impulse current flowing through the surge arrester is approximately 2 μs, significantly shorter than the front time specified in IEC 60099-4 for the repetitive charge transfer capability test of ZnO varistors. Hence, it is essential to consider local lightning intensity and distribution characteristics when studying the transient overvoltages in offshore wind farms, optimizing surge arrester configurations, and assessing the impulse withstand performance of ZnO varistors, in order to ensure the safe and stable operation of offshore WTs. Full article
(This article belongs to the Section Ocean Engineering)
Show Figures

Figure 1

18 pages, 4358 KB  
Article
Investigation on Bearing Characteristics for Critical Fittings of Transmission Lines Undergoing Coupled Ice–Wind Loads
by Zhiguo Li, Guoliang Ye, Dongjia Liu, Zhiyi Liu, Xiaohui Zhang and Guizao Huang
Infrastructures 2025, 10(12), 328; https://doi.org/10.3390/infrastructures10120328 - 1 Dec 2025
Viewed by 331
Abstract
The safe and stable operation of ultra-high-voltage (UHV) transmission lines is fundamental to ensuring efficient and large-capacity power delivery. Critical fittings, as essential load-bearing components connecting towers, conductors, and insulator strings, are highly susceptible to damage under complex ice–wind conditions, thereby posing significant [...] Read more.
The safe and stable operation of ultra-high-voltage (UHV) transmission lines is fundamental to ensuring efficient and large-capacity power delivery. Critical fittings, as essential load-bearing components connecting towers, conductors, and insulator strings, are highly susceptible to damage under complex ice–wind conditions, thereby posing significant threats to grid security. To address the prevalent issues of jumper spacer breakage and conductor abrasion observed in field maintenance, a systematic finite element analysis model incorporating bundled conductors, jumper structures, and associated fittings was established. This model enabled comprehensive investigation of the effects of non-uniform ice accretion, wind loading, and ice-shedding impacts on the bearing characteristics of critical fittings. Through high-throughput computational simulations, a large-scale dataset capturing the bearing characteristics of jumper spacers was constructed. Based on this dataset, a damage risk assessment model under complex ice–wind conditions was developed using a multi-layer feedforward deep neural network (MLF-DNN). The results indicated that wind loading had a relatively minor influence on jumper spacers, whereas ice accretion and ice-shedding impacts were the dominant factors leading to damage. In particular, non-uniform ice-shedding readily induced unbalanced forces among sub-conductors, significantly increasing stress levels in jumper spacers and resulting in substantial risk. The proposed risk assessment model demonstrated high predictive accuracy and strong generalization capability, providing effective support for rapid evaluation and early warning of damage to fittings in UHV transmission lines under complex ice–wind environments. Full article
(This article belongs to the Special Issue Advanced Technologies for Climate Resilient Infrastructures)
Show Figures

Figure 1

28 pages, 4625 KB  
Article
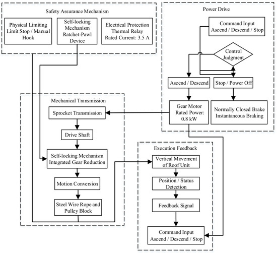
Design of a Typhoon-Resistant Multi-Span Greenhouse with an Elevatable Roof for Tropical Regions
by Jian Liu, Jiaxuan Li, Baolong Wang and Fangyuan Sun
Agriculture 2025, 15(23), 2432; https://doi.org/10.3390/agriculture15232432 - 25 Nov 2025
Viewed by 478
Abstract
Agricultural facilities in tropical regions such as Hainan China face dual challenges from summer typhoons and occasional winter cold waves. Traditional greenhouses are generally constructed at a low height to resist typhoons, which hinders mechanized operations, while the use of insect-proof screens compromises [...] Read more.
Agricultural facilities in tropical regions such as Hainan China face dual challenges from summer typhoons and occasional winter cold waves. Traditional greenhouses are generally constructed at a low height to resist typhoons, which hinders mechanized operations, while the use of insect-proof screens compromises thermal insulation. To resolve these contradictions, this study designs a typhoon-resistant multi-span greenhouse with an elevatable roof. Its core innovation lies in adopting a mechatronic steel cable system to achieve synchronized elevation of single-span roof surfaces. During daily operations, the roof is elevated to facilitate mechanized field operations; during typhoons or cold waves, the roof is lowered to the ground, reducing wind load impact and improving thermal insulation performance. The greenhouse’s elevating system incorporates multiple safety functions, including bidirectional self-locking and overload protection. Structural calculations using PKPM 2010 software show that under two working conditions—roof elevated (basic wind pressure of 0.45 kN/m2) and roof lowered (basic wind pressure of 1.30 kN/m2)—all indicators meet the requirements of relevant codes. Compared with an ordinary circular-arch greenhouse of the same size and under the same loads, the steel consumption of the standard single-span frame (6 m span, 4 m bay width) of the Elevating Greenhouse is only 67.38 kg, a 35% reduction compared with 103.58 kg for the ordinary greenhouse, significantly reducing construction costs. This study provides an innovative, safe, and economical technical solution for protected agriculture in tropical regions. Full article
(This article belongs to the Section Agricultural Technology)
Show Figures

Figure 1

24 pages, 11690 KB  
Article
Research on Vibration and Noise of Oil Immersed Transformer Considering Influence of Transformer Oil
by Xueyan Hao, Sheng Ma, Xuefeng Zhu, Yubo Zhang, Ruge Liu and Bo Zhang
Energies 2025, 18(23), 6155; https://doi.org/10.3390/en18236155 - 24 Nov 2025
Viewed by 550
Abstract
This study investigates the vibration and noise characteristics of oil-immersed power transformers, with a particular focus on the influence of transformer oil on structural dynamics and acoustic emission. The research integrates multi-physics modelling, finite-element simulation, and field measurements to analyze the vibration transmission [...] Read more.
This study investigates the vibration and noise characteristics of oil-immersed power transformers, with a particular focus on the influence of transformer oil on structural dynamics and acoustic emission. The research integrates multi-physics modelling, finite-element simulation, and field measurements to analyze the vibration transmission paths from the core and windings to the tank wall. A fluid–structure interaction (FSI) model is developed to account for the damping effect of insulating oil, and a correction factor is introduced to adjust modal parameters. Simulation results reveal that oil significantly enhances vibration propagation, especially in the vertical direction, while structural ribs and clamping configurations affect local vibration intensity. Noise simulations show that magnetostriction is the dominant source of audible sound, with harmonic components sensitive to load and voltage variations. Experimental validation using a portable sound level meter confirms the simulation trends and highlights the spatial variability of acoustic pressure. The findings provide a theoretical and practical basis for optimizing sensor placement and developing voiceprint-based diagnostic tools for transformer condition monitoring. Full article
Show Figures

Figure 1

37 pages, 12198 KB  
Article
Study of Winding Short Circuit Characteristics Under Different Insulation Material Temperatures in Transformers
by Xiu Zhou, Yukun Ma, Xiaokang Wang, Tian Tian, Chenfan Tai, Dezhi Chen and Sijun Wang
Materials 2025, 18(23), 5273; https://doi.org/10.3390/ma18235273 - 21 Nov 2025
Viewed by 504
Abstract
The short-circuit tolerance capability of a transformer is a key performance indicator for ensuring the safe and stable operation of the power system. As the core component of the transformer, the mechanical stability of the windings under the huge electromagnetic force generated by [...] Read more.
The short-circuit tolerance capability of a transformer is a key performance indicator for ensuring the safe and stable operation of the power system. As the core component of the transformer, the mechanical stability of the windings under the huge electromagnetic force generated by the short-circuit current directly determines the short-circuit tolerance capability of the transformer. Most current research focuses on the coupling analysis of electromagnetic fields and structural fields, while ignoring the influence of temperature, a crucial variable, on the mechanical properties of the winding materials. Therefore, this study conducted tests on the transformer winding conductors, insulating materials, and silicon steel sheet materials under different temperatures, and provided a mathematical model and variation rules of elastic modulus with temperature and the B-H curves of silicon steel sheets at different temperatures. Based on this, a calculation method considering the short-circuit force of the transformer winding under different temperatures of the transformer components was proposed. This method enables precise calculations of the transformer’s mechanics under different temperatures and shows the distribution of leakage magnetic field, short-circuit force, and displacement of the winding under different transformer component temperatures. Finally, the Random Forest algorithm was used to estimate the short-circuit displacement of the transformer winding under different transformer component temperatures, and a short-circuit displacement prediction model based on temperature and impact frequency was provided. This offers a new method for evaluating the short-circuit capacity of the transformer. The feasibility of the calculation method was verified using a 750 kV transformer. Full article
(This article belongs to the Section Smart Materials)
Show Figures

Figure 1

28 pages, 5685 KB  
Article
Hygrothermal Performance of Exterior Wall Assemblies Under Wind-Driven Rain Across China’s Thermal Zones
by Meirong Liu, Lingjiang Huang and Juan Wang
Buildings 2025, 15(22), 4198; https://doi.org/10.3390/buildings15224198 - 20 Nov 2025
Viewed by 784
Abstract
Wind-driven rain (WDR) is recognized as a primary source of moisture intrusion in exterior wall assemblies. However, China’s national code for thermal design of wall assemblies predominantly relies on temperature criteria classified by thermal zones, with humidity-related impacts on building thermal performance remaining [...] Read more.
Wind-driven rain (WDR) is recognized as a primary source of moisture intrusion in exterior wall assemblies. However, China’s national code for thermal design of wall assemblies predominantly relies on temperature criteria classified by thermal zones, with humidity-related impacts on building thermal performance remaining unconsidered. Thus, the influence of WDR on the hygrothermal performance of exterior wall assemblies necessitates systematic investigation. This study aims to explore variations in moisture resistance among different wall assemblies under WDR exposure and differences in hygrothermal performance of identical assemblies across designated thermal zones. To this end, the hygrothermal behavior of five typical insulated wall assembly types was evaluated across 21 representative cities spanning four major thermal zones in China. Results indicate significant disparities in the hygrothermal performance of wall assemblies under WDR across thermal zones: dryness rates decreased by an average of 100%, 93.33%, 44%, and 30% in Severe Cold, Cold, Hot Summer and Cold Winter, and Hot Summer and Warm Winter Zones, respectively. Furthermore, although certain wall assemblies eventually dried over time, the risk of mold growth persisted. Notably, wall assemblies with external EPS insulation exhibited high sensitivity to WDR, while self-insulated and internal insulation systems were also vulnerable to WDR in the Hot Summer and Warm Winter Zone. In conclusion, annual WDR exposure and U-value are key factors in designing wall assemblies for optimal hygrothermal performance. Full article
(This article belongs to the Section Architectural Design, Urban Science, and Real Estate)
Show Figures

Figure 1

Back to TopTop