Sign in to use this feature.

Years

Between: -

Subjects

remove_circle_outline
remove_circle_outline
remove_circle_outline
remove_circle_outline
remove_circle_outline
remove_circle_outline
remove_circle_outline
remove_circle_outline
remove_circle_outline

Journals

Article Types

Countries / Regions

Search Results (105)

Search Parameters:
Keywords = water–fruit quality model

Order results
Result details
Results per page
Select all
Export citation of selected articles as:
22 pages, 5154 KB  
Article
Application of the China Diet Balance Index (DBI-2022) in a Region with a High-Quality Dietary Pattern and Its Association with Hypertension: A Cross-Sectional Study in the Lingnan Population
by Weihua Dong, Jian Wen, Xiaona Zhang, Weiyi Gong, Ping Gan, Panpan Huang, Jiaqi Li, Rongzhen Li, Pengkun Song and Gangqiang Ding
Nutrients 2026, 18(1), 43; https://doi.org/10.3390/nu18010043 - 22 Dec 2025
Abstract
Background: The China Diet Balance Index 2022 (DBI-2022), released in 2024, is the latest dietary quality assessment tool developed in alignment with the updated Dietary Guidelines for Chinese Residents (2022). However, its association with hypertension in the Lingnan region—a geographic area distinguished by [...] Read more.
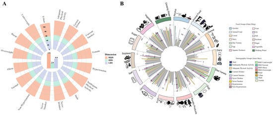
Background: The China Diet Balance Index 2022 (DBI-2022), released in 2024, is the latest dietary quality assessment tool developed in alignment with the updated Dietary Guidelines for Chinese Residents (2022). However, its association with hypertension in the Lingnan region—a geographic area distinguished by a unique dietary culture—has not been fully examined. Objective: This study aimed to systematically evaluate the dietary quality of Lingnan residents using DBI-2022 and explore its association with hypertension. Methods: We analyzed cross-sectional data from the 2015 China Adults Chronic Diseases and Nutrition Surveillance, focusing on 2982 Lingnan residents aged 45 years and older. Dietary information was collected via 3 consecutive days of 24-h dietary recalls and food frequency questionnaires, supplemented by standardized anthropometric measurements. We assessed the contribution of specific dietary components to overall quality and investigated the association between DBI-2022 indices and hypertension using multivariable regression models. Results: Among the 2982 participants, 821 (27.5%) were identified with hypertension. The primary dietary imbalances in the Lingnan population were characterized by moderate insufficient consumption (Low Bound Score [LBS] = 40.48) and moderate excessive intake (High Bound Score [HBS] = 22.58), with insufficient intake being the more prominent concern. Cereals, cooking oils, and salt emerged as key contributors to poor dietary quality, whereas soybeans, fruits, adequate water consumption, and dietary diversity were associated with better dietary quality. After adjusting for potential confounders, participants in the highest quartile of Diet Quality Distance (DQD) had significantly higher odds of hypertension (OR = 1.57, 95% CI: 1.05–2.35) compared to those in the lowest quartile. Similarly, the odds were elevated for those with high LBS (OR = 1.88, 95% CI: 1.24–2.87). Conclusions: Dietary insufficiency appears to be a more critical issue than excessive consumption among the Lingnan population. Poor dietary quality, particularly insufficient intake of protective foods, is significantly associated with elevated odds of hypertension. These findings support the applicability of DBI-2022 for regional dietary surveillance and highlight key priorities for targeted nutritional intervention strategies. Full article
(This article belongs to the Section Nutrition and Public Health)
Show Figures

Figure 1

22 pages, 5367 KB  
Article
A Comprehensive Evaluation of High Air Temperature and Low Light Based on Tomato Development and Water Use
by Lin Han, Yinan Gao, Ziyi Wen, Xiangyu Gao, Xiaoming Wei, Wenzhong Guo and Fan Xu
Agronomy 2026, 16(1), 31; https://doi.org/10.3390/agronomy16010031 - 22 Dec 2025
Abstract
This study investigated the combined effects of high air temperature and low light intensity on the growth, quality, yield, and water use efficiency (WUE) of greenhouse tomato. A full factorial design was employed to simulate the dynamic air temperature and light intensity of [...] Read more.
This study investigated the combined effects of high air temperature and low light intensity on the growth, quality, yield, and water use efficiency (WUE) of greenhouse tomato. A full factorial design was employed to simulate the dynamic air temperature and light intensity of a greenhouse in the controlled environment chambers. Three air temperature levels (control: 25/15 °C, moderately high: 30/20 °C, and high: 33/23 °C, day/night) and three light levels (low: 400, medium-low: 600, and normal: 800 μmol·m−2·s−1) were established. A comprehensive assessment approach that integrated linear weighting, TOPSIS, and GRA was employed. A multiple regression model was developed to quantify the temperature–light combined effect. Elevated air temperatures accelerated the flowering, fruit-setting, and veraison periods, and improved fruit brightness and chroma, but severely reduced yield by 13.9% for each 1 °C increase, while increasing water consumption. Yield and WUE declined by 5.0 and 3.5%, respectively, for every 50 μmol·m−2·s−1 decrease in light. Combined effects were observed: moderately high temperature and low light intensity (30/20 °C, 400 μmol·m−2·s−1) promoted lycopene accumulation; moderately high temperature and normal light (30/20 °C, 800 μmol·m−2·s−1) maximized the sugar–acid ratio and vitamin C (VC) content; and high temperature and low light (33/23 °C, 400 μmol·m−2·s−1) optimized fruit brightness and chroma. Furthermore, each simultaneous 1 °C temperature increase and 50 μmol·m−2·s−1 light decrease resulted in a 14.4% yield reduction and 15.0% WUE decline. Quantitative analysis results indicate that air temperature exerts the most influence on tomato growth; however, the combined effect of high air temperature and low light intensity is less than the individual effects of each factor. These findings provide a basis for environmental regulation in protected tomato cultivation. Full article
(This article belongs to the Section Water Use and Irrigation)
Show Figures

Figure 1

28 pages, 6257 KB  
Article
A Precise Apple Quality Prediction Model Integrating Driving Factor Screening and BP Neural Network
by Junkai Zeng, Mingyang Yu, Yan Chen, Xin Li, Jianping Bao and Xiaoqiu Pu
Plants 2025, 14(24), 3795; https://doi.org/10.3390/plants14243795 - 13 Dec 2025
Viewed by 212
Abstract
Apple fruit quality is primarily determined by Vitamin C (VC), Soluble Saccharides (SSs), Titratable Acid (TA), and the Soluble Saccharides/Titratable Acid (SSs/TA). This study aims to establish a prediction model based on the Back Propagation (BP) neural network by analyzing the intrinsic relationships [...] Read more.
Apple fruit quality is primarily determined by Vitamin C (VC), Soluble Saccharides (SSs), Titratable Acid (TA), and the Soluble Saccharides/Titratable Acid (SSs/TA). This study aims to establish a prediction model based on the Back Propagation (BP) neural network by analyzing the intrinsic relationships between these quality indicators and the photosynthetic physiological characteristics of fruit trees, providing a new method for the precise prediction and regulation of fruit quality. Using ‘Fuji’ apple as the material, fruit quality indicators, leaf photosynthetic parameters, canopy structure indicators, and carbon–water–nitrogen metabolism indicators were systematically measured. Correlation analysis was employed to identify key influencing factors, BP neural network models with different hidden layer structures were constructed, and the optimal feature subset was screened through feature importance analysis, single-factor sensitivity analysis, and ablation experiments, ultimately establishing a simplified and efficient prediction model. Pn, Gs, SPCI, and DUE showed significant positive correlations with VC, SS, and SS/TA, whereas N and NLT were significantly positively correlated with TA content. SUE was identified as a common core driving factor for VC, SS, and SS/TA. The BP neural network demonstrated strong predictive performance for the four quality indicators, with the optimal model achieving validation set R2 values of 0.87, 0.86, 0.86, and 0.89, respectively. The simplified model developed through feature screening exhibited further improved performance: the validation set R2 for the VC prediction model increased to 0.93, while MAE and MAPE decreased by 32% and 35%, respectively. Photosynthetic characteristics and nitrogen metabolism status of the fruit trees serve as key physiological foundations determining apple quality. The quality prediction model based on the BP neural network achieved high accuracy, and its predictive performance was significantly enhanced after feature refinement, providing an effective tool for precise apple quality prediction and smart orchard management. Full article
(This article belongs to the Special Issue Advanced Remote Sensing and AI Techniques in Agriculture and Forestry)
Show Figures

Figure 1

21 pages, 3528 KB  
Article
A Fuzzy Credibility-Constrained Fuzzy Multi-Objective Programming Model for Optimizing Irrigation Strategies to Balance Citrus Yield and Quality Under Uncertainty
by Fan Zhang, Xinyu Zhang, Zihan Wu, Shanshan Guo and Sufen Wang
Agronomy 2025, 15(12), 2739; https://doi.org/10.3390/agronomy15122739 - 27 Nov 2025
Viewed by 262
Abstract
Optimizing irrigation strategies to simultaneously enhance crop yield and fruit quality under water scarcity is a critical challenge for sustainable agriculture. This study addresses this challenge by developing a novel fuzzy credibility-constrained fuzzy multi-objective programming (FCC-FMOP) model for irrigation planning under uncertainty. The [...] Read more.
Optimizing irrigation strategies to simultaneously enhance crop yield and fruit quality under water scarcity is a critical challenge for sustainable agriculture. This study addresses this challenge by developing a novel fuzzy credibility-constrained fuzzy multi-objective programming (FCC-FMOP) model for irrigation planning under uncertainty. The model incorporates stochastic hydrologic factors, decision-maker preferences, and complex interrelationships among fruit quality attributes and market dynamics. Applied to a citrus-producing region in Southwest China prone to seasonal drought, the approach demonstrates its capability to reconcile multiple objectives under fuzzy constraints. The key findings include the following: (1) The IVIF-TOPSIS analysis quantitatively revealed that yield was the paramount objective for decision-makers in the study region, followed by single fruit weight, highlighting the economic drivers that must be balanced with qualitative metrics. (2) The FCC-FMOP model effectively balances yield and quality objectives while adapting to real-world fuzzy constraints, proving to be both robust and practical. (3) Compared with conventional practices, the proposed irrigation strategy—calibrated under varying credibility levels (β = 0.55, 0.75, and 0.95)—significantly improves yield, fruit weight, hue angle, water content, and soluble sugar content. Performance evaluation using synthetic degree (SD), the sustainability index (SI), and approximation degree (AD) confirmed the model’s superiority over single-objective models and conventional practices. The FCC-FMOP model provides a scalable and decision-maker-oriented tool for sustainable irrigation management in water-limited environments. Full article
Show Figures

Figure 1

31 pages, 6735 KB  
Article
Comparison of Vegetation Indices from Sentinel-2 on Table Grape Plastic-Covered Vineyards: Utilisation of Spectral Correction and Correlation with Yield
by Giuseppe Roselli, Giovanni Gentilesco, Antonio Serra and Antonio Coletta
Horticulturae 2025, 11(11), 1385; https://doi.org/10.3390/horticulturae11111385 - 17 Nov 2025
Viewed by 549
Abstract
Climate change represents a critical challenge for viticulture worldwide, primarily through increased heat stress, more frequent and severe drought periods, and unseasonal rainfall events. There is increasing evidence of its negative effects on both thermal regimes—potentially leading to accelerated phenology and unbalanced sugar-to-acid [...] Read more.
Climate change represents a critical challenge for viticulture worldwide, primarily through increased heat stress, more frequent and severe drought periods, and unseasonal rainfall events. There is increasing evidence of its negative effects on both thermal regimes—potentially leading to accelerated phenology and unbalanced sugar-to-acid ratios—and hydric regimes—causing water stress that impacts berry development and final yield. The use of plastic covering in vineyards is a widespread technique, particularly in regions with high climatic variability such as the Mediterranean Basin (e.g., Southern Italy, Spain, Greece), aimed at protecting both vegetation and grapes from external factors such as hail, heavy rainfall, wind, and extreme solar radiation, which can cause physical damage, promote fungal diseases, and lead to berry sunburn. This study explores the impact of six distinct commercial plastic films, with varying optical properties, on the retrieval and accuracy of vegetation indices derived from Sentinel-2 imagery in a mid-season table grape vineyard (Autumn Crisp®) in Southern Italy during the 2024 growing season. Laboratory spectroradiometric analyses were conducted to measure film-specific transmittance and reflectance factors from 200 to 1500 nm, enabling the development of a first-order linear spectral correction model applied to Sentinel-2 imagery. Vegetation indices (NDVI, CVI, GNDVI, LWCI) were corrected for plastic interference and analysed through univariate statistics and Principal Component Analysis. Results showed that after applying the spectral correction model, film T2 displayed the higher NDVI value (0.73). Films T3 and T4—characterised by high visible light transmittance (>39%) and low reflectance (<11% in the Red/NIR)—resulted in lower vine vigour and photosynthetic activity, with mean corrected NDVI values equal to 0.70, though still significantly higher than those of films T1 (0.65) and T5 (0.67). Films T6 and T1 were associated with greater water conservation, as indicated by the highest mean LWCI values (T6: 0.59; T1: 0.52), but lower chlorophyll-related signals, evidenced by the lowest mean CVI values (T6: 1.31; T1: 1.74) and GNDVI values (T6: 0.46; T1: 0.48). Among the corrected indices, NDVI demonstrated strong positive correlations with yield (r = 0.900) and total soluble solids per vine (TSS*vine, in kg), a key quality parameter representing the total sugar yield (r = 0.883), supporting its suitability as an index for vine productivity and fruit quality. The proposed correction method significantly improves the reliability of remote sensing in covered vineyards, as demonstrated by the strong correlations between corrected NDVI and yield (R2 = 0.810) and sugar content (R2 = 0.779), relationships that were not analysable with the uncorrected data; may guide film selection—opting for high-transmittance films (e.g., T2, T3) for yield or water-conserving films (e.g., T6) for stress mitigation—and irrigation strategies, such as using the corrected LWCI for precision scheduling. Future efforts should include angular effects and ground-truth validation to enhance correction accuracy and operational relevance. Full article
(This article belongs to the Section Fruit Production Systems)
Show Figures

Figure 1

32 pages, 2988 KB  
Article
Comprehensive Growth Evaluation of Subsurface Drip-Irrigated Walnuts Based on the TOPSIS-GRA Coupled Model
by Jingbo Xu, Jinghua Zhao, Tingrui Yang, Ming Hong, Liang Ma and Qiuping Fu
Horticulturae 2025, 11(11), 1301; https://doi.org/10.3390/horticulturae11111301 - 29 Oct 2025
Viewed by 732
Abstract
A field experiment was conducted on 16-year-old ‘Wen 185’ walnut trees in Aksu, Southern Xinjiang, to identify optimal water and fertilizer management under subsurface drip irrigation. Four irrigation levels were established: 75% ETc (W1), 100% ETc (W2), 125% ETc (W3), [...] Read more.
A field experiment was conducted on 16-year-old ‘Wen 185’ walnut trees in Aksu, Southern Xinjiang, to identify optimal water and fertilizer management under subsurface drip irrigation. Four irrigation levels were established: 75% ETc (W1), 100% ETc (W2), 125% ETc (W3), and 150% ETc (W4). These were combined with three fertilizer levels: N 270, P 240, K 300 kg ha−1 (F1), N 360, P 320, K 400 kg ha−1 (F2), and N 450, P 400, K 500 kg ha−1 (F3). This resulted in a total of 12 treatments. This study assessed the impact of different water and fertilizer treatments on walnut growth dynamics, yield, fruit quality, water and fertilizer use efficiency, and soil nitrate residue. Principal component analysis (PCA) was used to construct comprehensive growth and photosynthesis indices (CGI and CPI). Parameters significantly correlated with yield and quality were then screened via Pearson analysis, and a game theory-based combination weighting method was adopted to determine weights for integrating six categories of indicators: growth, photosynthesis, yield, quality, resource use efficiency, and environmental impact. A coupled TOPSIS-GRA model was developed for comprehensive evaluation. Furthermore, binary quadratic regression was employed to optimize the application ranges of water and fertilizer. The results showed that the W2F2 treatment achieved the highest rank by synergistically enhancing growth, photosynthetic performance, yield, and quality. This treatment also maintained high water use efficiency (WUE) and partial factor productivity of fertilizer (PFP) and effectively reduced nitrate accumulation in deep soil layers. The CGI and CPI, derived from PCA, effectively quantified phenological growth and photosynthetic characteristics. Correlation analysis identified seven core parameters, among which IV-CPI correlated most strongly with yield. In contrast, II-CPI was more closely associated with increased single-fruit weight and reduced tannin content. Within the comprehensive evaluation system that used game theory-based combination weighting, yield received the highest weight (0.215), while IV-CPI was assigned the lowest (0.011). The TOPSIS-GRA coupled model identified the W2F2 treatment as the highest-ranked. Furthermore, regression optimization determined the optimal total seasonal application ranges to be 5869.94–6519.81 m3 ha−1 for irrigation and 975.54–1107.49 kg ha−1 for fertilization. The coupled TOPSIS-GRA model enabled a balanced assessment of the objectives: high yield, superior quality, resource use efficiency, and environmental sustainability. Thus, it provides a theoretical foundation and practical guidance for enhancing the productivity and sustainability of subsurface drip-irrigated walnut orchards in Southern Xinjiang. Full article
Show Figures

Figure 1

22 pages, 8805 KB  
Article
Regulation Mechanisms of Water and Nitrogen Coupling on the Root-Zone Microenvironment and Yield in Drip-Irrigated Goji Berries
by Zhenghu Ma, Maosong Tang, Qiuping Fu, Pengrui Ai, Tong Heng, Fengxiu Li, Pingan Jiang and Yingjie Ma
Agriculture 2025, 15(21), 2237; https://doi.org/10.3390/agriculture15212237 - 27 Oct 2025
Viewed by 479
Abstract
The low water and fertiliser utilisation efficiency and soil quality degradation caused by high water and fertiliser inputs are the primary challenges facing goji berry cultivation in arid regions. A two-year field experiment was conducted from 2021 to 2022. The experiment included three [...] Read more.
The low water and fertiliser utilisation efficiency and soil quality degradation caused by high water and fertiliser inputs are the primary challenges facing goji berry cultivation in arid regions. A two-year field experiment was conducted from 2021 to 2022. The experiment included three irrigation rates (I1, I2, I3) of 2160, 2565, and 2970 m3·hm−2 and three nitrogen application rates (N1, N2, N3) of 165, 225, and 285 kg·hm−2 to quantify their impacts on soil nutrients, enzyme activity, and goji berry yield in the root zone. Results indicate that the indicators of soil nutrients decrease with increasing soil depth, with depths of 0–20 cm accounting for 24.80–72.48% of total content. With fertility period progression, soil organic matter at depths of 0–80 cm exhibits a “folded-line” trend, while total nitrogen, nitrate nitrogen, and available phosphorus show an “M”-type trend. At depths of 0–40 cm, the proportions of urease, sucrase, and alkaline phosphatase activities all exceeded 70%. At I1 irrigation rate, enzyme activities gradually increased with rising nitrogen application rates. At I2 and I3 irrigation rates, enzyme activities first increased, then decreased with increasing nitrogen application. The highest yields of both fresh and dried fruits were achieved at I2N2 treatment, increasing by 14.17% and 14.78%, respectively, compared to conventional management (CK). Analysis of the random forest model indicates that the soil-driven factors influencing yield formation include SA, UA, APA, HPA, SOM, NH4+-N, and TP. Analysis of SQI and yield fitted data indicates that water–nitrogen coupling significantly influences wolfberry yield by regulating soil quality. Partial least squares (PLS-PM) showed that N application and irrigation of soil nutrients did not cause a significant indirect impact on goji berry yield, but a significant positive effect on goji berry yield occurred through enzyme activity. Full article
(This article belongs to the Section Agricultural Soils)
Show Figures

Figure 1

20 pages, 2074 KB  
Article
Non-Destructive Monitoring of Postharvest Hydration in Cucumber Fruit Using Visible-Light Color Analysis and Machine-Learning Models
by Theodora Makraki, Georgios Tsaniklidis, Dimitrios M. Papadimitriou, Amin Taheri-Garavand and Dimitrios Fanourakis
Horticulturae 2025, 11(11), 1283; https://doi.org/10.3390/horticulturae11111283 - 24 Oct 2025
Cited by 3 | Viewed by 789
Abstract
Water loss during storage is a major cause of postharvest quality deterioration in cucumber, yet existing methods to monitor hydration are often destructive or require expensive instrumentation. We developed a low-cost, non-destructive approach for estimating fruit relative water content (RWC) using visible-light color [...] Read more.
Water loss during storage is a major cause of postharvest quality deterioration in cucumber, yet existing methods to monitor hydration are often destructive or require expensive instrumentation. We developed a low-cost, non-destructive approach for estimating fruit relative water content (RWC) using visible-light color imaging combined with an ensemble machine-learning model (Random Forest). A total of 1200 fruits were greenhouse-grown, harvested at market maturity, and equally divided between optimal and ambient storage temperature (10 and 25 °C, respectively). Digital images were acquired at harvest and at 7 d intervals during storage, and color parameters from four standard color systems (RGB, CMYK, CIELAB, HSV) were extracted separately for the neck, mid, and blossom regions as well as for the whole fruit. During storage, fruit RWC decreased from 100% (fully hydrated condition) to 15.3%, providing a broad dynamic range for assessing color–hydration relationships. Among the 16 color features evaluated, the mean cyan component (μC) of the CMYK space showed the strongest relationship with measured RWC (R2 up to 0.70 for whole-fruit averages), reflecting the cyan region’s heightened sensitivity to dehydration-induced changes in pigments, cuticle properties and surface scattering. The Random Forest regression model trained on these features achieved a higher predictive accuracy (R2 = 0.89). Predictive accuracy was also consistently higher when μC was calculated over the entire fruit surface rather than for individual anatomical regions, indicating that whole-fruit color information provides a more robust hydration signal than region-specific measurements. Our findings demonstrate that simple visible-range imaging coupled with ensemble learning can provide a cost-effective, non-invasive tool for monitoring postharvest hydration of cucumber fruit, with direct applications in quality control, shelf-life prediction and waste reduction across the fresh-produce supply chain. Full article
Show Figures

Figure 1

21 pages, 4750 KB  
Article
Estimation of Kcb for Irrigated Melon Using NDVI Obtained Through UAV Imaging in the Brazilian Semiarid Region
by Jeones Marinho Siqueira, Gertrudes Macário de Oliveira, Pedro Rogerio Giongo, Jose Henrique da Silva Taveira, Edgo Jackson Pinto Santiago, Mário de Miranda Vilas Boas Ramos Leitão, Ligia Borges Marinho, Wagner Martins dos Santos, Alexandre Maniçoba da Rosa Ferraz Jardim, Thieres George Freire da Silva and Marcos Vinícius da Silva
AgriEngineering 2025, 7(10), 340; https://doi.org/10.3390/agriengineering7100340 - 10 Oct 2025
Viewed by 677
Abstract
In Northeast Brazil, climatic factors and technology synergistically enhance melon productivity and fruit quality. However, the region requires further research on the efficient use of water resources, particularly in determining the crop coefficient (Kc), which comprises the evaporation coefficient (Ke) and the transpiration [...] Read more.
In Northeast Brazil, climatic factors and technology synergistically enhance melon productivity and fruit quality. However, the region requires further research on the efficient use of water resources, particularly in determining the crop coefficient (Kc), which comprises the evaporation coefficient (Ke) and the transpiration coefficient (Kcb). Air temperature affects crop growth and development, altering the spectral response and the Kcb. However, the direct influence of air temperature on Kcb and spectral response remains underemphasized. This study employed unmanned aerial vehicle (UAV) with RGB and Red-Green-NIR sensors imagery to extract biophysical parameters for improved water management in melon cultivation in semiarid northern Bahia. Field experiments were conducted during two distinct periods: warm (October–December 2019) and cool (June–August 2020). The ‘Gladial’ and ‘Cantaloupe’ cultivars exhibited higher Kcb values during the warm season (2.753–3.450 and 3.087–3.856, respectively) and lower during the cool season (0.815–0.993 and 1.118–1.317). NDVI-based estimates of Kcb showed strong correlations with field data (r > 0.80), confirming its predictive potential. The results demonstrate that UAV-derived NDVI enables reliable estimation of melon Kcb across seasons, supporting its application for evapotranspiration modeling and precision irrigation in the Brazilian semiarid context. Full article
Show Figures

Figure 1

17 pages, 4358 KB  
Article
Development of Real-Time Estimation of Thermal and Internal Resistance for Reused Lithium-Ion Batteries Targeted at Carbon-Neutral Greenhouse Conditions
by Muhammad Bilhaq Ashlah, Chiao-Yin Tu, Chia-Hao Wu, Yulian Fatkur Rohman, Akhmad Azhar Firdaus, Won-Jung Choi and Wu-Yang Sean
Energies 2025, 18(17), 4755; https://doi.org/10.3390/en18174755 - 6 Sep 2025
Viewed by 1107
Abstract
The transition toward renewable-powered greenhouse agriculture offers opportunities for reducing operational costs and environmental impacts, yet challenges remain in managing fluctuating energy loads and optimizing agricultural inputs. While second-life lithium-ion batteries provide a cost-effective energy storage option, their thermal and electrical characteristics under [...] Read more.
The transition toward renewable-powered greenhouse agriculture offers opportunities for reducing operational costs and environmental impacts, yet challenges remain in managing fluctuating energy loads and optimizing agricultural inputs. While second-life lithium-ion batteries provide a cost-effective energy storage option, their thermal and electrical characteristics under real-world greenhouse conditions are poorly documented. Similarly, although plasma-activated water (PAW) shows potential to reduce chemical fertilizer usage, its integration with renewable-powered systems requires further investigation. This study develops an adaptive monitoring and modeling framework to estimate the thermal resistances (Ru, Rc) and internal resistance (Rint) of second-life lithium-ion batteries using operational data from greenhouse applications, alongside a field trial assessing PAW effects on beefsteak tomato cultivation. The adaptive control algorithm accurately estimated surface temperature (Ts) and core temperature (Tc), achieving a root mean square error (RMSE) of 0.31 °C, a mean absolute error (MAE) of 0.25 °C, and a percentage error of 0.31%. Thermal resistance values stabilized at Ru ≈ 3.00 °C/W (surface to ambient) and Rc ≈ 2.00 °C/W (core to surface), indicating stable thermal regulation under load variations. Internal resistance (Rint) maintained a baseline of ~1.0–1.2 Ω, with peaks up to 12 Ω during load transitions, confirming the importance of continuous monitoring for performance and degradation prevention in second-life applications. The PAW treatment reduced chemical nitrogen fertilizer use by 31.2% without decreasing total nitrogen availability (69.5 mg/L). The NO3-N concentration in PAW reached 134 mg/L, with an initial pH of 3.04 neutralized before application, ensuring no adverse effects on germination or growth. Leaf nutrient analysis showed lower nitrogen (1.83% vs. 2.28%) and potassium (1.66% vs. 2.17%) compared to the control, but higher magnesium content (0.59% vs. 0.37%), meeting Japanese adequacy standards. The total yield was 7.8 kg/m2, with fruit quality comparable between the PAW and control groups. The integration of adaptive battery monitoring with PAW irrigation demonstrates a practical pathway toward energy efficient and sustainable greenhouse operations. Full article
(This article belongs to the Section D: Energy Storage and Application)
Show Figures

Figure 1

26 pages, 2802 KB  
Article
Use of a Digital Twin for Water Efficient Management in a Processing Tomato Commercial Farm
by Sandra Millán, Cristina Montesinos, Jaume Casadesús, Jose María Vadillo and Carlos Campillo
Agronomy 2025, 15(9), 2132; https://doi.org/10.3390/agronomy15092132 - 5 Sep 2025
Cited by 1 | Viewed by 1130
Abstract
The increasing pressure on water resources caused by agricultural intensification, the rising food demand and climate change requires new irrigation strategies that improve the sustainability and efficiency of agricultural production. The objective of this study is to evaluate the performance of the digital [...] Read more.
The increasing pressure on water resources caused by agricultural intensification, the rising food demand and climate change requires new irrigation strategies that improve the sustainability and efficiency of agricultural production. The objective of this study is to evaluate the performance of the digital twin (DT), Irri_DesK, in a 15-hectare commercial processing tomatoes plot in Extremadura (Spain) over two growing seasons (2023 and 2024). Three irrigation strategies were compared: conventional farmer management, management based on a remote-sensing platform (Smart4Crops) and automated scheduling using Irri_DesK DT-integrated soil moisture sensors, climate data and simulation models to adjust irrigation doses daily. Results showed that the DT-based strategy allowed for the application of regulated deficit irrigation strategies while maintaining productivity or fruit quality. In 2023, it achieved an economic water efficiency of 284.81 EUR/mm with a yield of 140 t/ha using 413 mm of water. In 2024, it maintained high production levels (126 t/ha) under more challenging conditions of spatial variability. These results support the potential of DTs for improving irrigation management in water-limited environments. Full article
(This article belongs to the Section Water Use and Irrigation)
Show Figures

Figure 1

21 pages, 5735 KB  
Article
Estimation of Tomato Quality During Storage by Means of Image Analysis, Instrumental Analytical Methods, and Statistical Approaches
by Paris Christodoulou, Eftichia Kritsi, Georgia Ladika, Panagiota Tsafou, Kostantinos Tsiantas, Thalia Tsiaka, Panagiotis Zoumpoulakis, Dionisis Cavouras and Vassilia J. Sinanoglou
Appl. Sci. 2025, 15(14), 7936; https://doi.org/10.3390/app15147936 - 16 Jul 2025
Cited by 2 | Viewed by 1227
Abstract
The quality and freshness of fruits and vegetables are critical factors in consumer acceptance and are significantly affected during transport and storage. This study aimed to evaluate the quality of greenhouse-grown tomatoes stored for 24 days by combining non-destructive image analysis, spectrophotometric assays [...] Read more.
The quality and freshness of fruits and vegetables are critical factors in consumer acceptance and are significantly affected during transport and storage. This study aimed to evaluate the quality of greenhouse-grown tomatoes stored for 24 days by combining non-destructive image analysis, spectrophotometric assays (including total phenolic content and antioxidant and antiradical activity assessments), and attenuated total reflectance–Fourier transform infrared (ATR-FTIR) spectroscopy. Additionally, water activity, moisture content, total soluble solids, texture, and color were evaluated. Most physicochemical changes occurred between days 14 and 17, without major impact on overall fruit quality. A progressive transition in peel hue from orange to dark orange, and increased surface irregularity of their textural image were noted. Moreover, the combined use of instrumental and image analyses results via multivariate analysis allowed the clear discrimination of tomatoes according to storage days. In this sense, tomato samples were effectively classified by ATR-FTIR spectral bands, linked to carotenoids, phenolics, and polysaccharides. Machine learning (ML) models, including Random Forest and Gradient Boosting, were trained on image-derived features and accurately predicted shelf life and quality traits, achieving R2 values exceeding 0.9. The findings demonstrate the effectiveness of combining imaging, spectroscopy, and ML for non-invasive tomato quality monitoring and support the development of predictive tools to improve postharvest handling and reduce food waste. Full article
(This article belongs to the Section Food Science and Technology)
Show Figures

Figure 1

31 pages, 6826 KB  
Article
Machine Learning-Assisted NIR Spectroscopy for Dynamic Monitoring of Leaf Potassium in Korla Fragrant Pear
by Mingyang Yu, Weifan Fan, Junkai Zeng, Yang Li, Lanfei Wang, Hao Wang, Feng Han and Jianping Bao
Agronomy 2025, 15(7), 1672; https://doi.org/10.3390/agronomy15071672 - 10 Jul 2025
Viewed by 967
Abstract
Potassium (K), a critical macronutrient for the growth and development of Korla fragrant pear (Pyrus sinkiangensis Yu), plays a pivotal regulatory role in sugar-acid metabolism. Furthermore, K exhibits a highly specific response in near-infrared (NIR) spectroscopy compared to elements such as nitrogen (N) [...] Read more.
Potassium (K), a critical macronutrient for the growth and development of Korla fragrant pear (Pyrus sinkiangensis Yu), plays a pivotal regulatory role in sugar-acid metabolism. Furthermore, K exhibits a highly specific response in near-infrared (NIR) spectroscopy compared to elements such as nitrogen (N) and phosphorus (P). Given its fundamental impact on fruit quality parameters, the development of rapid and non-destructive techniques for K determination is of significant importance for precision fertilization management. By measuring leaf potassium content at the fruit setting, expansion, and maturity stages (decreasing from 1.60% at fruit setting to 1.14% at maturity), this study reveals its dynamic change pattern and establishes a high-precision prediction model by combining near-infrared spectroscopy (NIRS) with machine learning algorithms. “Near-infrared spectroscopy coupled with machine learning can enable accurate, non-destructive monitoring of potassium dynamics in Korla pear leaves, with prediction accuracy (R2) exceeding 0.86 under field conditions.” We systematically collected a total of 9000 leaf samples from Korla fragrant pear orchards and acquired spectral data using a benchtop near-infrared spectrometer. After preprocessing and feature extraction, we determined the optimal modeling method for prediction accuracy through comparative analysis of multiple models. Multiplicative scatter correction (MSC) and first derivative (FD) are synergistically employed for preprocessing to eliminate scattering interference and enhance the resolution of characteristic peaks. Competitive adaptive reweighted sampling (CARS) is then utilized to screen five potassium-sensitive bands, specifically in the regions of 4003.5–4034.35 nm, 4458.62–4562.75 nm, and 5145.15–5249.29 nm, among others, which are associated with O-H stretching vibration and changes in water status. A comparison between random forest (RF) and BP neural network indicates that the MSC + FD–CARS–BP model exhibits the optimal performance, achieving coefficients of determination (R2) of 0.96% and 0.86% for the training and validation sets, respectively, root mean square errors (RMSE) of 0.098% and 0.103%, a residual predictive deviation (RPD) greater than 3, and a ratio of performance to interquartile range (RPIQ) of 4.22. Parameter optimization revealed that the BPNN model achieved optimal stability with 10 neurons in the hidden layer. The model facilitates rapid and non-destructive detection of leaf potassium content throughout the entire growth period of Korla fragrant pears, supporting precision fertilization in orchards. Moreover, it elucidates the physiological mechanism by which potassium influences spectral response through the regulation of water metabolism. Full article
(This article belongs to the Section Precision and Digital Agriculture)
Show Figures

Figure 1

20 pages, 8690 KB  
Article
Challenges and Potential of Remote Sensing for Assessing Salmonella Risk in Water Sources: Evidence from Chile
by Rayana Santos Araujo Palharini, Makarena Sofia Gonzalez Reyes, Felipe Ferreira Monteiro, Lourdes Milagros Mendoza Villavicencio, Aiko D. Adell, Magaly Toro, Andrea I. Moreno-Switt and Eduardo A. Undurraga
Microorganisms 2025, 13(7), 1539; https://doi.org/10.3390/microorganisms13071539 - 30 Jun 2025
Cited by 1 | Viewed by 1056
Abstract
Waterborne illnesses, including those caused by Salmonella, are an increasing public health challenge, particularly in developing countries. Potential sources of salmonellosis include fruits and vegetables irrigated/treated with surface water, leading to human infections. Salmonella causes millions of gastroenteritis cases annually, but early [...] Read more.
Waterborne illnesses, including those caused by Salmonella, are an increasing public health challenge, particularly in developing countries. Potential sources of salmonellosis include fruits and vegetables irrigated/treated with surface water, leading to human infections. Salmonella causes millions of gastroenteritis cases annually, but early detection through routine water quality surveillance is time-consuming, requires specialized equipment, and faces limitations, such as coverage gaps, delayed data, and poor accessibility. Climate change-driven extreme events such as floods and droughts further exacerbate variability in water quality. In this context, remote sensing offers an efficient and cost-effective alternative for environmental monitoring. This study evaluated the potential of Sentinel-2 satellite imagery to predict Salmonella occurrence in the Maipo and Mapocho river basins (Chile) by integrating spectral, microbiological, climatic, and land use variables. A total of 1851 water samples collected between 2019 and 2023, including 704 positive samples for Salmonella, were used to develop a predictive model. Predicting Salmonella in surface waters using remote sensing is challenging for several reasons. Satellite sensors capture environmental proxies (e.g., vegetation cover, surface moisture, and turbidity) but not pathogens. Our goal was to identify proxies that reliably correlate with Salmonella. Twelve spectral indices (e.g., NDVI, NDWI, and MNDWI) were used as predictors to develop a predictive model for the presence of the pathogen, which achieved 59.2% accuracy. By spatially interpolating the occurrences, it was possible to identify areas with the greatest potential for Salmonella presence. NDWI and AWEI were most strongly correlated with Salmonella presence in high-humidity areas, and spatial interpolation identified the higher-risk zones. These findings reveal the challenges of using remote sensing to identify environmental conditions conducive to the presence of pathogens in surface waters. This study highlights the methodological challenges that must be addressed to make satellite-based surveillance an accessible and effective public health tool. By integrating satellite data with environmental and microbiological analyses, this approach can potentially strengthen low-cost, proactive environmental monitoring for public health decision-making in the context of climate change. Full article
(This article belongs to the Special Issue Advances in Research on Waterborne Pathogens)
Show Figures

Figure 1

14 pages, 760 KB  
Article
Hydroculture Cultivation of Strawberries as Potential Reference Material for Microcystin Analysis: Approaches and Pitfalls
by Wannes Hugo R. Van Hassel, Benoît Guillaume and Julien Masquelier
Toxins 2025, 17(6), 285; https://doi.org/10.3390/toxins17060285 - 6 Jun 2025
Viewed by 919
Abstract
Toxic cyanobacterial blooms are prevalent in surface waters. Depending on several conditions, these blooms produce cyanotoxins. Human exposure to these toxins can occur through multiple routes, including contaminated crops through irrigation with contaminated water. Analytical methods have been developed for cyanotoxin quantification to [...] Read more.
Toxic cyanobacterial blooms are prevalent in surface waters. Depending on several conditions, these blooms produce cyanotoxins. Human exposure to these toxins can occur through multiple routes, including contaminated crops through irrigation with contaminated water. Analytical methods have been developed for cyanotoxin quantification to investigate these exposures. Yet, proper comparisons between different labs via proficiency tests or interlaboratory comparison tests, as well as method quality assurance, are impossible. Developing reference materials for cyanotoxins in plants would help resolve these problems. Therefore, a novel liquid hydroculture setup was optimized to grow and contaminate strawberries. During fruit ripening, these plants were exposed to growth medium contaminated with pure microcystin-LR or freeze-dried cyanobacterial biomass containing different microcystin congeners. Afterwards, fruits, greens, and roots were harvested. Validated UHPLC-MS/MS methods were used to quantify the microcystin congeners in the growth medium and the plants. Furthermore, both contamination conditions resulted in the accumulation of toxin(s) in the roots and the greens. Yet in the contamination models, no toxin(s) accumulated in the fruits. Therefore, this contamination approach, combined with strawberries as a berry plant model, is only suitable for reference material production for limited matrices. Our cultivation model to produce reference material could be evaluated for other berry producers. Full article
(This article belongs to the Section Marine and Freshwater Toxins)
Show Figures

Figure 1

Back to TopTop