Sign in to use this feature.

Years

Between: -

Subjects

remove_circle_outline
remove_circle_outline
remove_circle_outline
remove_circle_outline
remove_circle_outline
remove_circle_outline
remove_circle_outline
remove_circle_outline

Journals

Article Types

Countries / Regions

Search Results (197)

Search Parameters:
Keywords = virtual synchronous generators (VSGs)

Order results
Result details
Results per page
Select all
Export citation of selected articles as:
36 pages, 5355 KB  
Article
Smart Grids and Sustainability in the Age of PMSG-Dominated Renewable Energy Generation
by Plamen Stanchev and Nikolay Hinov
Energies 2026, 19(3), 772; https://doi.org/10.3390/en19030772 (registering DOI) - 2 Feb 2026
Abstract
This study investigates the physical and cyber-physical resilience of smart grids with a high share of renewable energy sources (RESs) dominated by permanent magnet synchronous generators (PMSGs). The originality of this work lies in the development and unified evaluation of five integrated control [...] Read more.
This study investigates the physical and cyber-physical resilience of smart grids with a high share of renewable energy sources (RESs) dominated by permanent magnet synchronous generators (PMSGs). The originality of this work lies in the development and unified evaluation of five integrated control strategies, the PLL with grid following, VSG with grid shaping, VSG+BESS, VSG+STATCOM, and VSG+BESS+STATCOM, implemented within a coherent simulation framework based on Python. Unlike previous works that analyze these methods in isolation, this study provides a comprehensive quantitative comparison of their dynamic characteristics, including frequency root mean square deviation, maximum deviation, and composite resilience index (RI). To extend the analysis beyond static conditions, a multi-generator (multi-PMSG) scenario with heterogeneous inertia constants and variable load profiles is introduced. This dynamic model allows the evaluation of natural inertia diversity and the effects of inter-generator coupling compared to the synthetic inertia emulation provided by VSG-based control. The combined VSG+BESS+STATCOM configuration achieves the highest synthetic resilience, improving frequency and voltage stability by up to 15%, while the multi-PMSG system demonstrates comparable or even higher RI values due to its inherent mechanical inertia and decentralized response behavior. In addition, a cyber-physical scenario is included to evaluate the effect of communication delays and false data injection (FDI) on VSG frequency control. The results show that a communication delay of 50 ms reduces RI by approximately 0.2%, confirming that even minor cyber disturbances can affect synchronization and transient recovery. However, hybrid control architectures with local energy buffering (BESS) show superior resilience under such conditions. The main technical contribution of this work is the establishment of an integrated analytical and simulation framework that enables the joint assessment of synthetic, natural, and cyber-physical resilience in converter-dominated smart grids. This framework provides a unified basis for the analysis of dynamic stability, hybrid control interaction, and the impact of cyber uncertainty, thereby supporting the design of low-inertia, resilient, and secure next-generation power systems. Full article
(This article belongs to the Special Issue Smart Grid and Energy Storage)
Show Figures

Figure 1

20 pages, 7362 KB  
Article
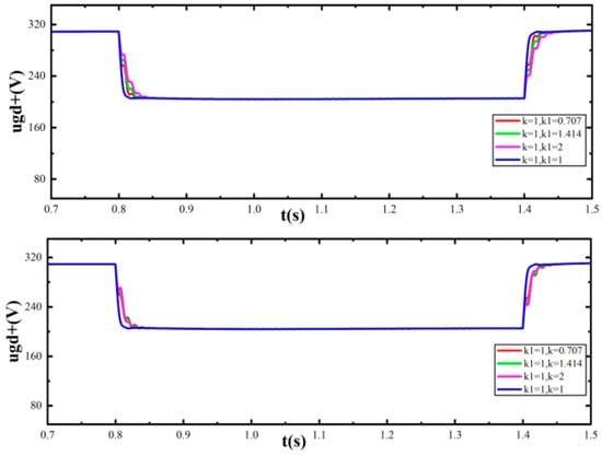
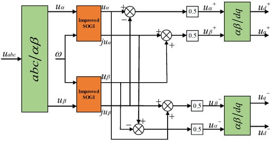
A VSG Power–Current Collaborative Control Strategy Based on Improved SOGI for Unbalanced Power Grid
by Yinfeng Qiu, Che Wei, Fan Wang and Wei Pei
Electronics 2026, 15(3), 627; https://doi.org/10.3390/electronics15030627 - 2 Feb 2026
Abstract
Large-scale grid integration of renewable generation is facilitated by resource abundance and advancements in power electronics. The high penetration of power electronics-based devices reduces system inertia, threatening grid stability. The Virtual Synchronous Generator (VSG) provides an effective solution. However, when the grid is [...] Read more.
Large-scale grid integration of renewable generation is facilitated by resource abundance and advancements in power electronics. The high penetration of power electronics-based devices reduces system inertia, threatening grid stability. The Virtual Synchronous Generator (VSG) provides an effective solution. However, when the grid is unbalanced, problems such as unbalanced output current, overcurrent, and power fluctuations occur. Thus, a VSG power–current collaborative control strategy based on improved second-order generalized integrator (SOGI) is proposed. Firstly, the generation of power fluctuation and unbalanced current in VSG output under an unbalanced power grid is analyzed. Secondly, to suppress the DC component and high-order harmonics, an improved SOGI method is proposed for positive and negative sequence separation by introducing a difference node and adding an extra SOGI module on the basis of the traditional SOGI. To achieve the collaborative control of active/reactive power constant and current balance, a correlation coefficient μ is introduced and a unified equation is constructed. To prevent overcurrent during fault, virtual impedance and reactive power reference are introduced. Simulations have verified the effectiveness of the proposed method. It shows superiority in effective sequence separation, smooth power–current collaborative control, and safe operation without overcurrent. Full article
Show Figures

Figure 1

33 pages, 11117 KB  
Article
Hardware-in-the-Loop Implementation of Grid-Forming Inverter Controls for Microgrid Resilience to Disturbances and Cyber Attacks
by Ahmed M. Ibrahim, S. M. Sajjad Hossain Rafin, Sara H. Moustafa and Osama A. Mohammed
Energies 2026, 19(3), 710; https://doi.org/10.3390/en19030710 - 29 Jan 2026
Viewed by 69
Abstract
As renewable energy integration accelerates, the displacement of synchronous generators by inverter-based resources (IBRs) necessitates advanced grid-forming (GFM) control strategies to maintain system stability. While techniques such as Droop control, Virtual Synchronous Generator (VSG), and Dispatchable Virtual Oscillator Control (dVOC) are well-established, their [...] Read more.
As renewable energy integration accelerates, the displacement of synchronous generators by inverter-based resources (IBRs) necessitates advanced grid-forming (GFM) control strategies to maintain system stability. While techniques such as Droop control, Virtual Synchronous Generator (VSG), and Dispatchable Virtual Oscillator Control (dVOC) are well-established, their comparative performance under coordinated cyber-physical stress remains underexplored. This paper presents a comprehensive Controller Hardware-in-the-Loop (CHIL) assessment of these three GFM strategies within a networked microgrid environment. Utilizing a co-simulation framework that integrates an OPAL-RT real-time simulator with the EXata CPS network emulator, we evaluate the dynamic resilience of each controller under islanded, parallel, and fault-induced reconfiguration scenarios. Experimental results demonstrate that the VSG strategy offers superior transient performance, characterized by faster settling times and enhanced fault-ride-through capabilities compared to the Droop and dVOC strategies. Furthermore, recognizing the vulnerability of connected microgrids to cyber threats, this study investigates the impact of False Data Injection (FDI) attacks on the control layer. To address this, a model-reference resilience layer is proposed and validated on a TI C2000 DSP. The results confirm that this protection mechanism effectively detects and mitigates attacks on control references and feedback measurements, ensuring stable operation despite cyber-physical disturbances. Full article
Show Figures

Figure 1

20 pages, 3392 KB  
Article
HBA-VSG Joint Optimization of Distribution Network Voltage Control Under Cloud-Edge Collaboration Architecture
by Dongli Jia, Tianyuan Kang, Shuai Wang and Xueshun Ye
Sustainability 2026, 18(3), 1286; https://doi.org/10.3390/su18031286 - 27 Jan 2026
Viewed by 114
Abstract
High-penetration integration of distributed photovoltaics (PV) into distribution networks introduces significant challenges regarding voltage limit violations and fluctuations. To address these issues, this manuscript proposes a hierarchical coordinated voltage control strategy for medium- and low-voltage distribution networks utilizing a cloud-edge collaboration architecture. The [...] Read more.
High-penetration integration of distributed photovoltaics (PV) into distribution networks introduces significant challenges regarding voltage limit violations and fluctuations. To address these issues, this manuscript proposes a hierarchical coordinated voltage control strategy for medium- and low-voltage distribution networks utilizing a cloud-edge collaboration architecture. The research methodology involves constructing a multi-objective optimization model at the cloud layer to minimize network losses and voltage deviations, solved via an improved Honey Badger Algorithm (HBA). Simultaneously, at the edge layer, a multi-mode coordinated control strategy incorporating Virtual Synchronous Generator (VSG) technology is developed to provide fast reactive power support and inertial response. Through simulation analysis on an IEEE 33-node test system, the findings demonstrate that the proposed strategy significantly mitigates voltage fluctuations and enhances the hosting capacity of distributed energy resources. The study concludes that the cloud-edge framework effectively decouples control time-scales, ensuring both global economic operation and local transient stability. These results are significant for advancing the resilient operation of active distribution networks with high renewable penetration. Full article
(This article belongs to the Special Issue Microgrids, Electrical Power and Sustainable Energy Systems)
Show Figures

Figure 1

19 pages, 1516 KB  
Article
Energy-Dynamics Sensing for Health-Responsive Virtual Synchronous Generator in Battery Energy Storage Systems
by Yingying Chen, Xinghu Liu and Yongfeng Fu
Batteries 2026, 12(1), 36; https://doi.org/10.3390/batteries12010036 - 21 Jan 2026
Viewed by 123
Abstract
Battery energy storage systems (BESSs) are increasingly required to provide grid-support services under weak-grid conditions, where the stability of virtual synchronous generator (VSG) control largely depends on the health status and dynamic characteristics of the battery unit. However, existing VSG strategies typically assume [...] Read more.
Battery energy storage systems (BESSs) are increasingly required to provide grid-support services under weak-grid conditions, where the stability of virtual synchronous generator (VSG) control largely depends on the health status and dynamic characteristics of the battery unit. However, existing VSG strategies typically assume fixed parameters and neglect the intrinsic coupling between battery aging, DC-link energy variations, and converter dynamic performance, resulting in reduced damping, degraded transient regulation, and accelerated lifetime degradation. This paper proposes a health-responsive VSG control strategy enabled by real-time energy-dynamics sensing. By reconstructing the DC-link energy state from voltage and current measurements, an intrinsic indicator of battery health and instantaneous power capability is established. This energy-dynamics indicator is then embedded into the VSG inertia and damping loops, allowing the control parameters to adapt to battery health evolution and operating conditions. The proposed method achieves coordinated enhancement of transient stability, weak-grid robustness, and lifetime management. Simulation studies on a multi-unit BESS demonstrate that the proposed strategy effectively suppresses low-frequency oscillations, accelerates transient convergence, and maintains stability across different aging stages. Full article
Show Figures

Figure 1

22 pages, 7325 KB  
Review
Adaptive Virtual Synchronous Generator Control Using a Backpropagation Neural Network with Enhanced Stability
by Hanzhong Chen, Huangqing Xiao, Kai Gong, Zhengjian Chen and Wenqiao Qiang
Electronics 2026, 15(2), 333; https://doi.org/10.3390/electronics15020333 - 12 Jan 2026
Viewed by 132
Abstract
To enhance grid stability with high renewable energy penetration, this paper proposes an adaptive virtual synchronous generator (VSG) control using a backpropagation neural network (BPNN). Traditional VSG control methods exhibit limitations in handling nonlinear dynamics and suppressing power oscillations. Distinguishing from existing studies [...] Read more.
To enhance grid stability with high renewable energy penetration, this paper proposes an adaptive virtual synchronous generator (VSG) control using a backpropagation neural network (BPNN). Traditional VSG control methods exhibit limitations in handling nonlinear dynamics and suppressing power oscillations. Distinguishing from existing studies that apply BPNN solely for damping adjustment, this paper proposes a novel strategy where BPNN simultaneously regulates both VSG virtual inertia and damping coefficients by learning nonlinear relationships among inertia, angular velocity deviation, and its rate of change. A key innovation is redesigning the error function to minimize angular acceleration changes rather than frequency deviations, aligning with rotational inertia’s physical role and preventing excessive adjustments. Additionally, an adaptive damping coefficient is introduced based on optimal damping ratio principles to further suppress power oscillations. Simulation under load disturbances and grid frequency perturbations demonstrates that the proposed BPNN strategy significantly outperforms constant inertia, bang–bang, and radial basis function neural network methods. Full article
(This article belongs to the Section Industrial Electronics)
Show Figures

Figure 1

18 pages, 2837 KB  
Article
Grid-Connected Active Support and Oscillation Suppression Strategy of Energy Storage System Based on Virtual Synchronous Generator
by Zhuan Zhao, Jinming Yao, Shuhuai Shi, Di Wang, Duo Xu and Jingxian Zhang
Electronics 2026, 15(2), 323; https://doi.org/10.3390/electronics15020323 - 11 Jan 2026
Viewed by 158
Abstract
This paper addresses stability issues, including voltage fluctuation, a frequency offset, and broadband oscillation resulting from the high penetration of renewable energy in a photovoltaic high-permeability distribution network. This paper proposes an active support control strategy which is energy storage grid-connected based on [...] Read more.
This paper addresses stability issues, including voltage fluctuation, a frequency offset, and broadband oscillation resulting from the high penetration of renewable energy in a photovoltaic high-permeability distribution network. This paper proposes an active support control strategy which is energy storage grid-connected based on a virtual synchronous generator (VSG). This strategy endows the energy storage system with virtual inertia and a damping capacity by simulating the rotor motion equation and excitation regulation characteristics of the synchronous generator, and effectively enhances the system’s ability to suppress power disturbances. The small-signal model of the VSG system is established, and the influence mechanism of the virtual inertia and damping coefficient on the system stability is revealed. A delay compensator in series with a current feedback path is proposed. Combined with the damping optimization of the LCL filter, the instability risk caused by high-frequency resonance and a control delay is significantly suppressed. The novelty lies in the specific configuration of the compensator within the grid–current feedback loop and its coordinated design with VSG parameters, which differs from traditional capacitive–current feedback compensation methods. The experimental results obtained from a semi-physical simulation platform demonstrate that the proposed control strategy can effectively suppress voltage fluctuations, suppress broadband oscillations, and improve the dynamic response performance and fault ride-through capability of the system under typical disturbance scenarios such as sudden illumination changes, load switching, and grid faults. It provides a feasible technical path for the stable operation of the distribution network with a high proportion of new energy access. Full article
(This article belongs to the Special Issue Innovations in Intelligent Microgrid Operation and Control)
Show Figures

Figure 1

18 pages, 3115 KB  
Article
A Novel Reactive Power Decoupling Strategy for VSG Inverter Systems Using Adaptive Dynamic Virtual Impedance
by Wei Luo, Chenwei Zhang, Weizhong Chen, Bin Zhang and Zhenyu Lv
Electronics 2026, 15(1), 241; https://doi.org/10.3390/electronics15010241 - 5 Jan 2026
Viewed by 228
Abstract
Virtual synchronous machine (VSG) technology provides a robust framework for integrating electric vehicle energy storage into modern microgrids. Nonetheless, conventional VSG control often suffers from intense interaction between active and reactive power flows, which can trigger persistent steady-state errors, power fluctuations, and potential [...] Read more.
Virtual synchronous machine (VSG) technology provides a robust framework for integrating electric vehicle energy storage into modern microgrids. Nonetheless, conventional VSG control often suffers from intense interaction between active and reactive power flows, which can trigger persistent steady-state errors, power fluctuations, and potential system collapse. This research addresses these challenges by developing a 5th-order electromagnetic dynamic model tailored for a two-stage cascaded bridge inverter. By synthesizing a 3rd-order power regulation loop with a 2nd-order output stage, the proposed model captures stability boundaries across an extensive parameter spectrum. Unlike traditional 3rd-order “quasi-steady-state” approaches—which overlook essential dynamics under weak-damping or low-inertia conditions—this study utilizes the 5th-order model to derive an adaptive dynamic virtual impedance decoupling technique. This strategy facilitates real-time compensation of the cross-coupling between active and reactive channels, significantly boosting the inverter’s damping ratio. Quantitative analysis confirms that this approach curtails overshoot by 85.6% and accelerates the stabilization process by 42%, markedly enhancing the overall dynamic performance of the grid-connected system. Full article
(This article belongs to the Special Issue Intelligent Control Strategies for Power Electronics)
Show Figures

Figure 1

25 pages, 12071 KB  
Article
Self-Adaptive Virtual Synchronous Generator Control for Photovoltaic Hybrid Energy Storage Systems Based on Radial Basis Function Neural Network
by Mu Li and Shouyuan Wu
Symmetry 2026, 18(1), 70; https://doi.org/10.3390/sym18010070 - 31 Dec 2025
Viewed by 224
Abstract
Renewable energy’s growing penetration erodes traditional power systems’ inherent dynamic symmetry—balanced inertia, damping, and frequency response. This paper proposes a self-adaptive virtual synchronous generator (VSG) control strategy for a photovoltaic hybrid energy storage system (PV-HESS) based on a radial basis function (RBF) neural [...] Read more.
Renewable energy’s growing penetration erodes traditional power systems’ inherent dynamic symmetry—balanced inertia, damping, and frequency response. This paper proposes a self-adaptive virtual synchronous generator (VSG) control strategy for a photovoltaic hybrid energy storage system (PV-HESS) based on a radial basis function (RBF) neural network. The strategy establishes a dynamic adjustment framework for inertia and damping parameters via online learning, demonstrating enhanced system stability and robustness compared to conventional VSG methods. In the structural design, the DC-side energy storage system integrates a passive filter to decouple high- and low-frequency power components, with the supercapacitor attenuating high-frequency power fluctuations and the battery stabilizing low-frequency power variations. A small-signal model of the VSG active power loop is developed, through which the parameter ranges for rotational inertia (J) and damping coefficient (D) are determined by comprehensively considering the active loop cutoff frequency, grid connection standards, stability margin, and frequency regulation time. Building on this analysis, an adaptive parameter control strategy based on an RBF neural network is proposed. Case studies show that under various conditions, the proposed RBF strategy significantly outperforms conventional methods, enhancing key performance metrics in stability and dynamic response by 16.98% to 70.37%. Full article
(This article belongs to the Special Issue New Power System and Symmetry)
Show Figures

Figure 1

16 pages, 3274 KB  
Article
An Adaptive Inertia and Damping Control Strategy for Virtual Synchronous Generators to Enhance Transient Performance
by Wenzuo Tang, Bo Li, Xianqi Shao, Yun Ye, Yue Yu and Jiawei Chen
Energies 2026, 19(1), 204; https://doi.org/10.3390/en19010204 - 30 Dec 2025
Viewed by 305
Abstract
Virtual synchronous generator (VSG) technology introduces synthetic rotational inertia and damping into inverter-based systems, thereby enhancing regulation performance under grid-connected operation. However, the output characteristics of VSGs are strongly influenced by virtual inertia and damping. This paper develops a self-tuning inertia–damping coordination mechanism [...] Read more.
Virtual synchronous generator (VSG) technology introduces synthetic rotational inertia and damping into inverter-based systems, thereby enhancing regulation performance under grid-connected operation. However, the output characteristics of VSGs are strongly influenced by virtual inertia and damping. This paper develops a self-tuning inertia–damping coordination mechanism for VSGs. The coupling between virtual inertia and damping with respect to grid power quality is systematically investigated, and a power-angle dynamic response model for synchronous generators (SGs) under extreme operating conditions is established. Building on these results, an improved adaptive control strategy for the VSG’s virtual inertia and damping is proposed. The proposed strategy detects changes in frequency and load power, enabling adaptive tuning of virtual inertia and damping in response to system variations, thereby reducing frequency overshoot while accelerating the dynamic response. The effectiveness of the proposed strategy is validated by hardware-in-the-loop real-time simulations. Full article
(This article belongs to the Special Issue Digital Modeling, Operation and Control of Sustainable Energy Systems)
Show Figures

Figure 1

18 pages, 2592 KB  
Article
Transient Damping-Type VSG Control Strategy Based on Flexibly Adjustable Cutoff Frequency
by Zili Zhang, Jing Wu, Deshuai Wang, Junyuan Zhang, Mengwei Lou and Jianhui Meng
Electronics 2026, 15(1), 69; https://doi.org/10.3390/electronics15010069 - 23 Dec 2025
Viewed by 197
Abstract
To address the insufficient adaptability of virtual synchronous generators (VSGs) under traditional fixed-value damping control in multiple application scenarios and the lack of regulatory flexibility in transient damping control with a fixed cutoff frequency, a transient damping-type VSG control strategy with flexibly adjustable [...] Read more.
To address the insufficient adaptability of virtual synchronous generators (VSGs) under traditional fixed-value damping control in multiple application scenarios and the lack of regulatory flexibility in transient damping control with a fixed cutoff frequency, a transient damping-type VSG control strategy with flexibly adjustable cutoff frequency is proposed. The aim is to break through the regulatory limitations of the fixed cutoff frequency, quantify the inverse coordination relationship between the cutoff frequency and the equivalent damping coefficient, establish a dynamic adjustment mechanism of the cutoff frequency based on the system natural oscillation frequency, damping ratio, and power grid parameters, and clarify the value range from 0 to ωcmax as well as the real-time adaptation algorithm. First, the influence of damping on active power and frequency is analyzed through the VSG model. Second, combined with the characteristic analysis of different damping types, the advantages of transient damping in transient response capability under various operating conditions are derived. Furthermore, the role of the cutoff frequency in transient damping on output characteristics is specifically analyzed, a transient damping design method with flexibly adjustable cutoff frequency is proposed, and the value range of the cutoff frequency is calibrated. Finally, a hardware-in-the-loop experimental platform is established for experimental testing. The strategy effectively eliminates the output power deviation when the system frequency deviates, enhances the transient response capability of the VSG under different operating conditions, and exhibits superior output characteristics. Full article
Show Figures

Figure 1

21 pages, 12457 KB  
Article
Virtual Synchronous Generator Multi-Parameter Cooperative Adaptive Control Based on a Fuzzy and Soft Actor–Critic Fusion Framework
by Zhixing Wang, Yu Xu and Jing Bai
Energies 2026, 19(1), 57; https://doi.org/10.3390/en19010057 - 22 Dec 2025
Viewed by 377
Abstract
To address the issue that distributed renewable energy grid-connected Virtual Synchronous Generator (VSG) systems are prone to significant power and frequency fluctuations under changing operating conditions, this paper proposes a multi-parameter coordinated control strategy for VSGs based on a fusion framework of fuzzy [...] Read more.
To address the issue that distributed renewable energy grid-connected Virtual Synchronous Generator (VSG) systems are prone to significant power and frequency fluctuations under changing operating conditions, this paper proposes a multi-parameter coordinated control strategy for VSGs based on a fusion framework of fuzzy logic and the Soft Actor–Critic (SAC) algorithm, termed Improved SAC-based Virtual Synchronous Generator control (ISAC-VSG). First, the method uses fuzzy logic to map the frequency deviation and its rate of change into a five-dimensional membership vector, which characterizes the uncertainty and nonlinear features during the transient process, enabling segmented policy optimization for different transient regions. Second, a stage-based guidance mechanism is introduced into the reward function to balance the agent’s exploration and stability, thereby improving the reliability of the policy. Finally, the action space is expanded from inertia–damping to the coordinated regulation of inertia, damping, and active power droop coefficient, achieving multi-parameter dynamic optimization. MATLAB/Simulink R2022b simulation results indicate that, compared with the traditional SAC-VSG and DDPG-VSG method, the proposed strategy can reduce the maximum frequency overshoot by up to 29.6% and shorten the settling time by approximately 15.6% under typical operating conditions such as load step changes and grid phase disturbances. It demonstrates superior frequency oscillation suppression capability and system robustness, verifying the effectiveness and application potential of the proposed method in high-penetration renewable energy power systems. Full article
(This article belongs to the Section A1: Smart Grids and Microgrids)
Show Figures

Figure 1

31 pages, 6313 KB  
Article
Adaptive Virtual Impedance Fault Overcurrent Suppression Method and Reactive Power Support Method with Frozen Reactive Power–Voltage Droop Control for Grid-Forming Converters
by Chengshuai Li, Zirui Dong, Shuolin Zhang, Longfei Mu, Jiahao Liu, Jiafei Liu and Qian Kai
Processes 2026, 14(1), 9; https://doi.org/10.3390/pr14010009 - 19 Dec 2025
Viewed by 429
Abstract
With the rapid development of new energy, high-proportion new energy power systems have significantly reduced inertia and voltage support capacity, facing severe stability challenges. Virtual Synchronous Generator (VSG) control, which simulates the inertia and voltage source characteristics of traditional synchronous generators, enables friendly [...] Read more.
With the rapid development of new energy, high-proportion new energy power systems have significantly reduced inertia and voltage support capacity, facing severe stability challenges. Virtual Synchronous Generator (VSG) control, which simulates the inertia and voltage source characteristics of traditional synchronous generators, enables friendly grid connection of new energy converters and has become a key technology for large-scale new energy applications. This paper addresses two key issues in low-voltage ride through (LVRT) of grid-forming converters under VSG control: (1) converter overcurrent suppression during LVRT; (2) reduced reactive power support due to retaining voltage-reactive power droop control during faults. It proposes an adaptive virtual impedance-based overcurrent suppression method and a frozen reactive power–voltage droop-based reactive support method. Based on the converter’s mathematical model, a DIgSILENT/PowerFactory simulation model is built. Time-domain simulations verify the converter’s operating characteristics and the improved LVRT strategy’s effect, providing theoretical and technical support for large-scale applications of grid-forming converters. Full article
(This article belongs to the Topic Power System Dynamics and Stability, 2nd Edition)
Show Figures

Figure 1

17 pages, 3010 KB  
Article
Research on Transient Stability Optimization Control of Photovoltaic–Storage Virtual Synchronous Generators
by Fen Gong, Xiangyang Xia, Xianliang Luo, Wei Hu and Yijie Zhu
Electronics 2025, 14(24), 4979; https://doi.org/10.3390/electronics14244979 - 18 Dec 2025
Viewed by 263
Abstract
In the case of small disturbances in the power grid, virtual synchronous generators (VSGs) often exhibit active power steady-state errors and significant frequency overshoot, and it is difficult to balance the reduction of active power steady-state errors and the mitigation of frequency overshoot. [...] Read more.
In the case of small disturbances in the power grid, virtual synchronous generators (VSGs) often exhibit active power steady-state errors and significant frequency overshoot, and it is difficult to balance the reduction of active power steady-state errors and the mitigation of frequency overshoot. This paper proposes an improved control method based on active power differential compensation (APDC). First, an active power differential compensation loop is introduced, effectively addressing the issues of active power steady-state deviation and frequency overshoot caused by fixed parameters in the traditional VSG. Secondly, by incorporating a fuzzy logic control (FLC) algorithm, an adaptive PID tuning strategy is proposed as a replacement for the traditional fixed virtual inertia; the PID parameters are dynamically adjusted in real time according to the power–angle deviation and its rate of change, thereby enhancing the small-disturbance dynamic performance of the VSG. Finally, MATLAB R2020b/Simulink simulations and StarSim hardware-in-the-loop simulations validate the effectiveness and accuracy of the proposed control strategy. Simulation results indicate that, compared to traditional control strategies, under peak regulation conditions, the frequency overshoot is reduced by approximately 4.4%, and the active power overshoot is reduced by approximately 5%; under frequency regulation conditions, the frequency overshoot is reduced by approximately 0.26%, and the power overshoot is reduced by approximately 12%. Full article
Show Figures

Figure 1

23 pages, 7258 KB  
Article
Optimal Grid-Forming Strategy for a Remote Hydrogen Production System Supplied by Wind and Solar Power Through MMC-HVDC Link
by Wujie Chao, Junwei Huang, Zhibo Zhang, Changgeng Tian, Liyu Dai, Jinke Wang and Xinyi Lin
Electronics 2025, 14(24), 4824; https://doi.org/10.3390/electronics14244824 - 8 Dec 2025
Viewed by 432
Abstract
Large-scale renewable power supply system design for remote hydrogen production is a challenging task due to the 100% power electronics sending-end subsystem. The proper grid-forming strategy for a sending-end system to achieve large-scale remote hydrogen production still remains a research gap. This study [...] Read more.
Large-scale renewable power supply system design for remote hydrogen production is a challenging task due to the 100% power electronics sending-end subsystem. The proper grid-forming strategy for a sending-end system to achieve large-scale remote hydrogen production still remains a research gap. This study first designs two grid-forming strategies for the concerned renewable power supply system, with one being based on virtual synchronous generator (VSG) and another one being based on V/f control. Then, the impedance analysis is carried out for ensuring the small-signal stable operation of the sending-end system including wind power plant and PV plant. Numerical simulation results implemented on PSCAD verify that the VSG-based grid-forming strategy configured on the sending-end modular multilevel converter (MMC) station of the MMC-based high-voltage direct-current (HVDC) link has a larger transient stability margin. Hence, the MMC-HVDC-based grid-forming strategy is a better choice for the power supply of large-scale remote hydrogen production. The enhanced stability margin ensures more robust operation under disturbances, which is critical for maintaining continuous power supply to large-scale electrolyzers. Full article
Show Figures

Figure 1

Back to TopTop