Sign in to use this feature.

Years

Between: -

Subjects

remove_circle_outline
remove_circle_outline
remove_circle_outline
remove_circle_outline
remove_circle_outline
remove_circle_outline
remove_circle_outline
remove_circle_outline
remove_circle_outline

Journals

remove_circle_outline
remove_circle_outline
remove_circle_outline
remove_circle_outline
remove_circle_outline
remove_circle_outline
remove_circle_outline
remove_circle_outline
remove_circle_outline
remove_circle_outline
remove_circle_outline
remove_circle_outline

Article Types

Countries / Regions

remove_circle_outline
remove_circle_outline
remove_circle_outline
remove_circle_outline
remove_circle_outline
remove_circle_outline
remove_circle_outline

Search Results (2,508)

Search Parameters:
Keywords = steel damage

Order results
Result details
Results per page
Select all
Export citation of selected articles as:
18 pages, 5637 KB  
Article
Johnson–Cook vs. Ductile Damage Material Models: A Comparative Study of Metal Fracture Prediction
by Hasan Al-Rifaie and Naftal Ngughu
Appl. Sci. 2026, 16(3), 1363; https://doi.org/10.3390/app16031363 - 29 Jan 2026
Abstract
This study presents a comparative assessment of the Johnson–Cook (J-C) and Ductile Damage (DD) material models, evaluating their capability to replicate the tensile behavior and fracture development in ductile metals. Numerical models of AL6063-T4 aluminium and A36 steel dog-bone specimens with two different [...] Read more.
This study presents a comparative assessment of the Johnson–Cook (J-C) and Ductile Damage (DD) material models, evaluating their capability to replicate the tensile behavior and fracture development in ductile metals. Numerical models of AL6063-T4 aluminium and A36 steel dog-bone specimens with two different thicknesses were developed in ABAQUS to assess force–displacement response, stress–strain characteristics, and crack evolution under quasi-static loading. Results showed that specimen thickness directly doubled load capacity, while both models captured the overall elastic and plastic behavior of the materials. A key finding is that the DD model provided yield stresses closely matching the reference material values, whereas the J-C model exhibited higher apparent yields due to its intrinsic strain-rate sensitivity. Differences in damage behavior were also pronounced: the DD model better reproduced the gradual, inclined fracture path in aluminium, while the J-C model more accurately captured the strong necking-localization response characteristic of steel. Comparisons with experimentally tested specimens further supported these fracture tendencies. By analysing both materials under identical conditions, this work highlights the relative strengths and limitations of the two fracture formulations. The originality of the study lies in its systematic comparison across materials and thicknesses, providing clear guidance for selecting appropriate constitutive models in structural and computational mechanics research. Full article
(This article belongs to the Special Issue Applied Numerical Analysis and Computing in Mechanical Engineering)
Show Figures

Figure 1

36 pages, 25946 KB  
Review
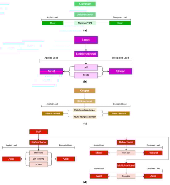
A State-of-the-Art Review on Metallic Hysteretic Dampers: Design, Materials, Advanced Modeling, and Future Challenges
by Álvaro Gómez, Rodrigo Valle, Flavia Bustos and Víctor Tuninetti
Metals 2026, 16(2), 161; https://doi.org/10.3390/met16020161 - 29 Jan 2026
Abstract
Metallic seismic dampers are an effective tool for reducing structural damage during seismic events. While previous reviews have often focused on cataloging device types, this review presents a deep analysis of the underlying science governing their performance. Particular emphasis is placed on advanced [...] Read more.
Metallic seismic dampers are an effective tool for reducing structural damage during seismic events. While previous reviews have often focused on cataloging device types, this review presents a deep analysis of the underlying science governing their performance. Particular emphasis is placed on advanced computational methods, such as non-linear kinematic hardening (e.g., Chaboche) and micromechanical damage models (e.g., GTN), which are essential for accurately predicting low-cycle fatigue and fracture. Furthermore, advances in materials science are analyzed, ranging from low-yield-strength (LYS) steels to self-centering shape memory alloys (SMAs). Finally, the influence of manufacturing processes (including additive manufacturing) is explored, and critical future challenges in design, modeling, and long-term durability are identified. This analysis provides a foundational resource for researchers seeking to advance beyond simple phenomenological design toward physics-based prediction of damper performance. Full article
Show Figures

Figure 1

28 pages, 2348 KB  
Review
A Bibliometric Analysis of the Impact of Artificial Intelligence on the Development of Glass Fibre Reinforced Polymer Bars
by Hajar Zouagho, Omar Dadah and Issam Aalil
Buildings 2026, 16(3), 524; https://doi.org/10.3390/buildings16030524 - 28 Jan 2026
Abstract
Artificial Intelligence (AI) is increasingly shaping materials research, particularly in the development and optimization of Glass Fibre Reinforced Polymer (GFRP) bars used as innovative alternatives to steel reinforcement. Despite this growing intersection, no prior bibliometric study has systematically mapped how AI contributes to [...] Read more.
Artificial Intelligence (AI) is increasingly shaping materials research, particularly in the development and optimization of Glass Fibre Reinforced Polymer (GFRP) bars used as innovative alternatives to steel reinforcement. Despite this growing intersection, no prior bibliometric study has systematically mapped how AI contributes to the advancement of GFRP technologies. This paper fills this gap through a comprehensive bibliometric analysis based on 102 Scopus-indexed publications from 2015 to 2025. Following PRISMA guidelines, the study combines performance analysis and science mapping using VOSviewer to identify publication dynamics, leading journals, key contributors, and thematic clusters. The results reveal a tenfold growth in annual output (compound annual growth rate, CAGR = 10.1%) and five dominant research directions: (1) machine learning in structural analysis, (2) AI-driven composite materials modeling, (3) smart damage detection, (4) mechanical characterization, and (5) advanced deep learning frameworks. China, India, and the United States collectively account for more than half of global publications, highlighting strong international collaboration. The findings demonstrate that AI has evolved from an exploratory tool to a transformative driver of innovation in GFRP research. This study provides the first quantitative overview of this emerging field, identifies critical gaps such as sustainability integration and standardization, and proposes future directions to foster cross-disciplinary collaboration toward intelligent and sustainable composite structures. Full article
Show Figures

Figure 1

23 pages, 6785 KB  
Article
Corrosion-Induced Degradation Mechanisms and Bond–Slip Relationship of CFRP–Steel-Bonded Interfaces
by Yangzhe Yu, Da Li, Li He, Lik-Ho Tam, Zhenzhou Wang and Chao Wu
Materials 2026, 19(3), 511; https://doi.org/10.3390/ma19030511 - 27 Jan 2026
Abstract
Carbon fibre-reinforced polymer (CFRP) bonded steel structures are increasingly adopted in offshore floating structures, yet their interfacial performance is highly susceptible to corrosion in marine environments. Corrosion-induced degradation of the CFRP–steel interface can significantly affect load transfer mechanisms and long-term structural reliability. This [...] Read more.
Carbon fibre-reinforced polymer (CFRP) bonded steel structures are increasingly adopted in offshore floating structures, yet their interfacial performance is highly susceptible to corrosion in marine environments. Corrosion-induced degradation of the CFRP–steel interface can significantly affect load transfer mechanisms and long-term structural reliability. This paper reports an experimental study on corrosion-induced degradation mechanisms and bond–slip behaviour of CFRP–steel double-strap joints. Controlled corrosion damage was generated using an accelerated electrochemical technique calibrated to ISO 9223 corrosivity categories. Tension tests were performed to examine the effects of corrosion degree, CFRP bond length, and the inclusion of glass fibre sheets (GFS) in the adhesive layer on failure modes, ultimate load capacity, and effective bond length. Digital image correlation (DIC) was employed to obtain strain distributions along the CFRP plates and to establish a bond–slip model for corroded interfaces. The results indicate that corrosion promotes a transition from CFRP delamination to steel–adhesive interface debonding, reduces interfacial shear strength to 17.52 MPa and fracture energy to 5.49 N/mm, and increases the effective bond length to 130 mm. Incorporating GFS mitigates corrosion-induced bond degradation and enhances joint performance. The proposed bond–slip model provides a basis for more reliable durability assessment and design of bonded joints in corrosive environments. Full article
(This article belongs to the Section Corrosion)
Show Figures

Graphical abstract

19 pages, 13479 KB  
Article
Friction and Wear of Extrusion Dies Under Extreme Transient High-Temperature Conditions in the Extrusion of a Novel Nickel-Based High-Temperature Powder Alloy
by Baizhi Sun, Jinhui Wang, Yanzhuo Liu, Kongyan Zhang, Yuhua Zhang, Zifeng Liu, Falin Zhang, Guangyun Duan, Hongqiang Du, Yongsheng Wei, Yingnan Shi and Xinmei Hou
Lubricants 2026, 14(2), 55; https://doi.org/10.3390/lubricants14020055 - 27 Jan 2026
Viewed by 32
Abstract
During the extrusion of novel nickel-based powder superalloy bars, the die is subjected to elevated temperatures, high pressures, and severe friction, which readily lead to abrasive wear and thermal-fatigue damage. These failures deteriorate the quality of the extruded products and significantly shorten the [...] Read more.
During the extrusion of novel nickel-based powder superalloy bars, the die is subjected to elevated temperatures, high pressures, and severe friction, which readily lead to abrasive wear and thermal-fatigue damage. These failures deteriorate the quality of the extruded products and significantly shorten the service life of the die. Frequent repair and replacement of the tooling ultimately increase the overall manufacturing cost. This study investigates the friction and wear behavior of H13 and 5CrNiMo hot-work tool steels under extreme transient high-temperature conditions by combining finite element simulation with tribological testing. The temperature and stress distributions of the billet and key tooling components during extrusion were analyzed using DEFORM-3D. In addition, pin-on-disk friction and wear tests were conducted at 1000 °C to examine the friction coefficient, wear morphology, and subsurface grain structural evolution under various loading conditions. The results show that the extrusion die and die holder experience the highest loads and most severe wear during the extrusion process. For 5CrNiMo tool steel, the wear mechanism under low loads is dominated by mild abrasive wear and oxidative wear, whereas increasing the load causes a transition toward adhesive wear and severe oxidative wear. In contrast, H13 tool steel exhibits a transition from abrasive wear to severe oxidative wear. In 5CrNiMo steel, friction-induced recrystallization, grain refinement, and softening lead to the formation of a mechanically mixed layer, which, together with a stable third-body layer, markedly reduces and stabilizes the friction coefficient. H13 steel, however, undergoes surface strain localization and spalling, resulting in persistent fluctuations in the friction coefficient. The toughness and adhesion of the oxide film govern the differences in wear mechanisms between the two steels. Owing to its higher Cr, V, and Mo contents, H13 forms a dense but highly brittle oxide scale dominated by Cr and Fe oxides at 1000 °C. This oxide layer readily cracks and delaminates under frictional shear and thermal cycling. The repeated spalling exposes the fresh surface to further oxidation, accompanied by recurrent adhesion–delamination cycles. Consequently, the subsurface undergoes alternating intense shear and transient load variations, leading to localized dislocation accumulation and cracking, which suppresses the progression of continuous recrystallization. Full article
(This article belongs to the Special Issue Friction and Wear Mechanism Under Extreme Environments)
Show Figures

Figure 1

18 pages, 3740 KB  
Article
Prediction of Pitting Corrosion Damage of 316L Stainless Steel in NaCl and NaClO3 Cooperative Environment
by Shuoyi Yuan, Zhe Zhang and Xu Chen
Processes 2026, 14(3), 430; https://doi.org/10.3390/pr14030430 - 26 Jan 2026
Viewed by 94
Abstract
NaClO3 is a major by-product of the chlor-alkali industry. Establishing a corrosion damage prediction method for 316L stainless steel (316L SS) in NaClO3 and NaCl cooperative environments is crucial for maintaining the service safety of chlor-alkali equipment. Electrochemical tests were conducted [...] Read more.
NaClO3 is a major by-product of the chlor-alkali industry. Establishing a corrosion damage prediction method for 316L stainless steel (316L SS) in NaClO3 and NaCl cooperative environments is crucial for maintaining the service safety of chlor-alkali equipment. Electrochemical tests were conducted to obtain the reaction kinetic parameters of 316L SS in NaClO3 and NaCl environments. Based on COMSOL Multiphysics 6.2.290 simulation, the pitting corrosion behavior of 316L SS in a saturated NaCl and NaClO3 solution at 90 °C and the effect of by-product NaClO3 concentration on corrosion damage evolution were investigated. The simulated pitting depth of 316L SS in a saturated NaCl environment at 90 °C for 30 days was 18.7 μm, and the average pitting depth of the immersion experiment was approximately 21.1 μm, indicating that the simulated pitting depth was in good agreement with the experimental results. Furthermore, the potential, maximum current density and active-state dissolution of the metal were analyzed in NaCl and NaClO3 solutions. After adding NaClO3, the maximum potential, maximum current density and concentration of Cr(OH)2+ decreased by more than 41.5%, 86.4% and 91.2%, respectively. Both the tendency for pitting initiation and the pitting propagation rate of 316L SS were significantly reduced. It is noted that NaClO3 inhibits pitting of 316L SS in saturated NaCl environments. Full article
(This article belongs to the Section Chemical Processes and Systems)
Show Figures

Figure 1

17 pages, 23665 KB  
Article
Corrosion Properties and Performance of Nanostructured Multilayered Chromium–Amorphous Carbon Coatings on HS6-5-2 Steel
by Boriana Tzaneva, Yavor Sofronov, Krum Petrov, Valentin Mishev, Rayna Dimitrova, Antonio Nikolov, Milko Yordanov, Milko Angelov, Boyan Dochev and Krassimir Marchev
Metals 2026, 16(2), 149; https://doi.org/10.3390/met16020149 - 26 Jan 2026
Viewed by 70
Abstract
Magnetron-sputtered coatings consisting of multiple alternating layers of chromium and amorphous carbon (Cr/a-C)ml were deposited on HS6-5-2 steel with an intermediate chromium layer by varying deposition rates. Three series of coatings, S1, S2, and S3, with thicknesses of 1.74, 1.15, and 1.14 μm [...] Read more.
Magnetron-sputtered coatings consisting of multiple alternating layers of chromium and amorphous carbon (Cr/a-C)ml were deposited on HS6-5-2 steel with an intermediate chromium layer by varying deposition rates. Three series of coatings, S1, S2, and S3, with thicknesses of 1.74, 1.15, and 1.14 μm and average chromium contents of 89.3, 66.0, and 59.7 wt.% Cr, respectively, were obtained. Open-circuit potential, cyclic potentiodynamic measurements, and electrochemical impedance spectroscopy were used to characterize their corrosion resistance in 3.5% NaCl. The surfaces were observed with optical and scanning electron microscopy before and after the corrosion tests, and changes in the elemental composition were monitored by energy-dispersive spectroscopy. The protective properties of coatings from series S2 and S3 are similar and significantly better than those of S1. They are characterized by a corrosion current below 1 μA cm–2 and a stable passive state up to over 0.9 VAg/AgCl. The coatings have cathodic behavior towards the substrate, and when the coatings are damaged, galvanic corrosion causes deep pits. Coatings deposited at lower rates and with higher carbon content demonstrate significantly enhanced corrosion resistance in 3.5% NaCl. All three series of Cr/(Cr/a-C)ml@HS6-5-2 exhibit identical corrosion behavior after compromising the coatings’ integrity. Full article
(This article belongs to the Special Issue Recent Advances in Surface Modification of Metallic Materials)
Show Figures

Figure 1

30 pages, 4895 KB  
Article
Technological and Chemical Drivers of Zinc Coating Degradation in DX51d+Z140 Cold-Formed Steel Sections
by Volodymyr Kukhar, Andrii Kostryzhev, Oleksandr Dykha, Oleg Makovkin, Ihor Kuziev, Roman Vakulenko, Viktoriia Kulynych, Khrystyna Malii, Eleonora Butenko, Natalia Hrudkina, Oleksandr Shapoval, Sergiu Mazuru and Oleksandr Hrushko
Metals 2026, 16(2), 146; https://doi.org/10.3390/met16020146 - 25 Jan 2026
Viewed by 299
Abstract
This study investigates the technological and chemical causes of early zinc-coating degradation on cold-formed steel sections produced from DX51D+Z140 galvanized coils. Commercially manufactured products exhibiting early corrosion symptoms were used in this study. The entire processing route, which included strip preparation, cold rolling, [...] Read more.
This study investigates the technological and chemical causes of early zinc-coating degradation on cold-formed steel sections produced from DX51D+Z140 galvanized coils. Commercially manufactured products exhibiting early corrosion symptoms were used in this study. The entire processing route, which included strip preparation, cold rolling, hot-dip galvanizing, passivation, multi-roll forming, storage, and transportation to customers, was analyzed with respect to the residual surface chemistry and process-related deviations that affect the coating integrity. Thirty-three specimens were examined using electromagnetic measurements of coating thickness. Statistical analysis based on the Cochran’s and Fisher’s criteria confirmed that the increased variability in zinc coating thickness is associated with a higher susceptibility to localized corrosion. Surface and chemical analysis revealed chloride contamination on the outer surface, absence of detectable Cr(VI) residues indicative of insufficient passivation, iron oxide inclusions beneath the zinc coating originating from the strip preparation, traces of organic emulsion residues impairing wetting and adhesion, and micro-defects related to deformation during roll forming. Early zinc coating degradation was shown to result from the cumulative action of multiple technological (surface damage during rolling, variation in the coating thickness) and environmental (moisture during storage and transportation) parameters. On the basis of the obtained results, a methodology was proposed to prevent steel product corrosion in industrial conditions. Full article
(This article belongs to the Special Issue Corrosion Behavior and Surface Engineering of Metallic Materials)
Show Figures

Figure 1

17 pages, 2809 KB  
Article
Effects of Wall Wettability and PVCap on Adhesion Characteristics Between Cyclopentane Hydrate and X80 Steel
by Shidong Zhou, Gan Qiu, Yang Liu, Wei Wang, Zhikuang Liang and Yongqing Zhang
Processes 2026, 14(3), 402; https://doi.org/10.3390/pr14030402 - 23 Jan 2026
Viewed by 150
Abstract
During the transportation of oil and gas pipelines, the adhesion and aggregation of hydrate particles on the pipe wall are prone to cause pipeline blockage, which seriously impairs the safe and efficient transportation of energy. Taking cyclopentane hydrates as the research object, this [...] Read more.
During the transportation of oil and gas pipelines, the adhesion and aggregation of hydrate particles on the pipe wall are prone to cause pipeline blockage, which seriously impairs the safe and efficient transportation of energy. Taking cyclopentane hydrates as the research object, this study investigated the effects of contact time, wall wettability, and the concentration of kinetic hydrate inhibitor poly(N-vinylcaprolactam) (PVCap) on the adhesion force between hydrates and the wall of X80 pipeline steel by combining a high-precision micromechanical force measurement system with microscopic morphology observation and analysis. The results show that the adhesion force increases with prolonged contact time: it is dominated by capillary liquid bridge force in the initial contact stage with slow growth, and after exceeding the critical time, the sintering effect becomes the dominant factor, leading to a rapid rise in adhesion force that eventually tends to stabilize. Wall wettability significantly influences the adhesion force, and enhanced wettability improves the adhesion force by increasing the liquid bridge volume and the hydrate–wall contact area. PVCap concentration exerts a non-monotonic effect on adhesion force—first decreasing and then increasing. At low concentrations (0.25–1 wt%), PVCap molecules adsorb on the hydrate surface to form a physical barrier, reducing adhesion force. At high concentrations (1.5–2 wt%), excessive PVCap damages hydrate shell integrity, releasing free water to expand the liquid bridge volume and increase adhesion force. This study provides a theoretical basis for eliminating or reducing hydrate blockage in deep-sea oil and gas pipelines. Full article
(This article belongs to the Section Materials Processes)
Show Figures

Figure 1

13 pages, 3467 KB  
Article
Study on the Influence of the Surface Altered Layer on Fracture Initiation and Load-Bearing Capacity of Gouged Pipelines
by Hui Yang, Can He, Enming Zhang, Fuxiang Wang, Yuguang Cao and Ying Zhen
Materials 2026, 19(3), 462; https://doi.org/10.3390/ma19030462 - 23 Jan 2026
Viewed by 203
Abstract
To clarify the influence of gouge-induced altered layers on fracture initiation and load-bearing capacity of pipelines, X70 pipeline steel is taken as the research object. The geometry and partition of the altered layer are first determined by means of a micro-Vickers hardness array [...] Read more.
To clarify the influence of gouge-induced altered layers on fracture initiation and load-bearing capacity of pipelines, X70 pipeline steel is taken as the research object. The geometry and partition of the altered layer are first determined by means of a micro-Vickers hardness array and a threshold criterion, and its mechanical parameters are then obtained from small-scale tensile tests. The altered layer is subsequently embedded into a finite element model of a gouged pipe as an independent material domain, and the Gurson–Tvergaard–Needleman (GTN) damage model is employed to simulate damage evolution and crack propagation under pure internal pressure and combined internal pressure and tensile loading. The results indicate that, compared with the base metal, the yield strength and ultimate tensile strength of the altered layer increase by about 39% and 47%, respectively, while the elongation to failure decreases from 16% to 1.8%, exhibiting a typical “high-strength–low-ductility” behavior. When the altered layer is considered, the fracture initiation location under pure internal pressure shifts from the base metal to the altered layer, and the burst pressure decreases from 19 MPa to 16.5 MPa. Under the combined internal pressure and tensile loading, the peak load changes little, whereas the ultimate displacement is reduced by about 26.5%, leading to a marked loss of pipeline ductility. These findings demonstrate that the gouge-induced altered layer has a significant effect on the fracture initiation pressure, failure mode, and load-bearing characteristics of gouged pipes. Modeling it as an independent material domain in finite element analysis can more realistically capture the failure behavior and safety margin of gouged pipelines, thereby providing a more reliable theoretical basis for improving integrity assessment criteria for externally damaged pipelines. Full article
Show Figures

Figure 1

16 pages, 24835 KB  
Article
Linking Microstructural Evolution to Magnetic Response for Damage Assessment in In-Service 321 Stainless Steel
by Shengzhong Hu, Yunrong Lyu, Weiming Li and Fuping Guo
Metals 2026, 16(2), 134; https://doi.org/10.3390/met16020134 - 23 Jan 2026
Viewed by 125
Abstract
This study evaluated the damage behavior of 321 austenitic stainless steel under tensile loading by measuring its magnetic properties. The results indicate that, at room temperature, the magnetic properties of 321 stainless steel respond distinctly to mechanical loading. Changes under external stress are [...] Read more.
This study evaluated the damage behavior of 321 austenitic stainless steel under tensile loading by measuring its magnetic properties. The results indicate that, at room temperature, the magnetic properties of 321 stainless steel respond distinctly to mechanical loading. Changes under external stress are primarily attributed to the phase transformation from austenite to martensite. Both coercive force and magnetic Barkhausen noise effectively characterize this material’s deformation and phase transformation processes: the coercive force dynamics curve exhibits an initial rise, followed by a decline with a decrease during the specimen’s necking stage. Magnetic Barkhausen noise is highly sensitive to stress changes, especially during the elastic stage. In situ measurements show that, at a stress of 300 MPa, the magnetic Barkhausen noise peak voltage signal reaches 0.060 V, which is a 100.0% increase compared to the original specimen (0.030 V). Therefore, when assessing the stress state and damage of stainless steel using coercive force and magnetic Barkhausen noise techniques, attention should be paid to the inflection characteristics of the coercive force dynamic curve and the inflection points in the peak values of the magnetic Barkhausen noise voltage signal. These features can be used to effectively monitor crack initiation and propagation in austenitic stainless steel. Full article
Show Figures

Figure 1

18 pages, 5769 KB  
Article
Enhanced Dynamic Compressive Behavior of Rubberized Concrete with Steel–Glass Fibers
by Jiahao Wen, Zhe Xiong, Xianpeng Wu, Xiaohui Li and Wenhua Luo
Buildings 2026, 16(3), 472; https://doi.org/10.3390/buildings16030472 - 23 Jan 2026
Viewed by 238
Abstract
To enhance the damage resistance of protective engineering materials under extreme loads such as explosions and impacts, this study, building upon the improvement in impact resistance of concrete achieved by rubber modification, further incorporates steel fibers and glass fibers to synergistically enhance impact [...] Read more.
To enhance the damage resistance of protective engineering materials under extreme loads such as explosions and impacts, this study, building upon the improvement in impact resistance of concrete achieved by rubber modification, further incorporates steel fibers and glass fibers to synergistically enhance impact resistance and to investigate the underlying mechanisms. Using split Hopkinson pressure bar (SHPB) testing, a comparative investigation was conducted on the dynamic mechanical responses of four specimen groups, namely plain rubberized concrete, single steel fiber-reinforced, single glass fiber-reinforced, and hybrid steel–glass fiber-reinforced rubberized concrete, over a strain-rate range of 30–185 s−1. The results demonstrate that the incorporation of hybrid fibers significantly enhances the dynamic compressive performance of plain rubber concrete. Specifically, the dynamic compressive strength increases from 40.73–61.29 MPa to 60.25–101.86 MPa, accompanied by a 59.5% increase in strain-rate sensitivity. Meanwhile, the fragment fineness modulus after failure rises from 3.20–3.33 to 3.73–4.20, indicating improved post-impact integrity. In addition, the hybrid fiber-reinforced specimens exhibit the highest energy dissipation capacity at identical strain rates. Their dynamic stress–strain responses are characterized by higher stiffness, improved ductility, and more pronounced progressive failure behavior. These findings provide experimental evidence for the design of high-impact-resistant protective engineering materials. Full article
(This article belongs to the Section Building Materials, and Repair & Renovation)
Show Figures

Figure 1

12 pages, 4093 KB  
Article
Monitoring and Retrofitting of Reinforced Concrete Beam Incorporating Refuse-Derived Fuel Fly Ash Through Piezoelectric Sensors
by Jitendra Kumar, Dayanand Sharma, Tushar Bansal and Se-Jin Choi
Materials 2026, 19(2), 432; https://doi.org/10.3390/ma19020432 - 22 Jan 2026
Viewed by 78
Abstract
This paper presents an experimental framework that allows damage identification and retrofitting assessment in reinforced concrete (RC) beam with implemented piezoelectric lead zirconate titanate (PZT) sensors embedded into the concrete matrix. The study was conducted with concrete prepared from 30% refuse-derived fuel (RDF) [...] Read more.
This paper presents an experimental framework that allows damage identification and retrofitting assessment in reinforced concrete (RC) beam with implemented piezoelectric lead zirconate titanate (PZT) sensors embedded into the concrete matrix. The study was conducted with concrete prepared from 30% refuse-derived fuel (RDF) fly ash and 70% cement as part of research on sustainable materials for structural health monitoring (SHM). Electromechanical impedance (EMI) was employed for detecting structural degradation, with progressive damage and evaluation of recovery effects made using root-mean-square deviation (RMSD) and conductance changes. Concrete beam specimens with dimensions of 700 mm × 150 mm × 150 mm and embedded with 10 mm × 10 mm × 0.2 mm PZT sensors were cast and later subjected to three damage stages: concrete chipping (Damage I), 50% steel bar cutting (Damage II), and 100% steel bar cutting (Damage III). Three retrofitting stages were adopted: reinforcement welding (Retrofitting I and II), and concrete patching (Retrofitting III). The results demonstrated that the embedded PZT sensors with EMI and RMSD analytics represent a powerful technique for early damage diagnosis, reserved retrofitting assessment, and proactive infrastructure maintenance. The combination of SHM systems and sustainable retrofitting strategies can be a promising path toward resilient and smart civil infrastructure. Full article
Show Figures

Graphical abstract

27 pages, 6287 KB  
Article
Fatigue Life of Long-Distance Natural Gas Pipelines with Internal Corrosion Defects Under Random Pressure Fluctuations
by Zilong Nan, Liqiong Chen, Xingyu Zhou and Chuan Cheng
Buildings 2026, 16(2), 442; https://doi.org/10.3390/buildings16020442 - 21 Jan 2026
Viewed by 111
Abstract
Long-distance natural gas pipelines with internal corrosion defects are susceptible to fatigue failure under operational pressure fluctuations, posing significant risks to infrastructure integrity and safety. To address this, the present study employs a finite element methodology, utilizing Ansys Workbench to model pipelines of [...] Read more.
Long-distance natural gas pipelines with internal corrosion defects are susceptible to fatigue failure under operational pressure fluctuations, posing significant risks to infrastructure integrity and safety. To address this, the present study employs a finite element methodology, utilizing Ansys Workbench to model pipelines of various specifications with parametrically defined corrosion defects, and nCode DesignLife to predict fatigue life based on Miner’s linear cumulative damage theory. The S-N curve for X70 steel was directly adopted, while a power-function model was fitted for X80 steel based on standards. A cleaned real-world pressure-time history was used as the load spectrum. Parametric analysis reveals that defect depth is the most influential factor, with a depth coefficient increase from 0.05 to 0.25, reducing fatigue life by up to 67.5%, while the influence of defect width is minimal. An empirical formula for fatigue life prediction was subsequently developed via multiple linear regression, demonstrating good agreement with simulation results and providing a practical tool for the residual life assessment and maintenance planning of in-service pipelines. Full article
Show Figures

Figure 1

23 pages, 13046 KB  
Article
Parametric Study on an Integrated Sleeve Mortise-and-Tenon Steel–Timber Composite Beam–Column Joints
by Zhanguang Wang, Weihan Yang, Zhenyu Gao and Jianhua Shao
Buildings 2026, 16(2), 435; https://doi.org/10.3390/buildings16020435 - 20 Jan 2026
Viewed by 956
Abstract
To address the limitations of traditional timber mortise-and-tenon joints, particularly their low pull-out resistance and rapid stiffness degradation under cyclic loading, this study proposes a novel integrated sleeve mortise-and-tenon steel–timber composite beam–column joint. Building upon prior experimental validation and numerical model verification, a [...] Read more.
To address the limitations of traditional timber mortise-and-tenon joints, particularly their low pull-out resistance and rapid stiffness degradation under cyclic loading, this study proposes a novel integrated sleeve mortise-and-tenon steel–timber composite beam–column joint. Building upon prior experimental validation and numerical model verification, a comprehensive parametric study was conducted to systematically investigate the influence of key geometric parameters on the seismic performance of the joint. The investigated parameters included beam sleeve thickness (1–10 mm), sleeve length (150–350 mm), bolt diameter (4–16 mm), and the dimensions and thickness of stiffeners. The results indicate that a sleeve thickness of 2–3 mm yields the optimal overall performance: sleeves thinner than 2 mm are prone to yielding, while those thicker than 3 mm induce stress concentration in the timber beam. A sleeve length of approximately 250 mm provides the highest initial stiffness and a ductility coefficient exceeding 4.0, representing the best seismic behavior. Bolt diameters within the range of 8–10 mm produce full and stable hysteresis loops, effectively balancing load-carrying capacity and energy dissipation; smaller diameters lead to pinching failure, whereas larger diameters trigger premature plastic deformation in the timber. Furthermore, stiffeners with a width of 40 mm and a thickness of 2 mm effectively enhance joint stiffness, promote a uniform stress distribution, and mitigate local damage. The optimized joint configuration demonstrates excellent ductility, stable hysteretic behavior, and a high load capacity, providing a robust technical foundation for the design and practical application of advanced steel–timber composite connections. Full article
(This article belongs to the Special Issue Advances in Steel and Composite Structures)
Show Figures

Figure 1

Back to TopTop