Sign in to use this feature.

Years

Between: -

Subjects

remove_circle_outline
remove_circle_outline
remove_circle_outline
remove_circle_outline
remove_circle_outline
remove_circle_outline
remove_circle_outline
remove_circle_outline
remove_circle_outline

Journals

Article Types

Countries / Regions

Search Results (31)

Search Parameters:
Keywords = series-parallel pump

Order results
Result details
Results per page
Select all
Export citation of selected articles as:
23 pages, 6707 KB  
Article
Study on Transient Characteristics of New-Type Series-Parallel Emergency Drainage Pump During Unexpected Shutdown Process
by Ding Tian, Kun Zhang, Yuanzhe Ju, Yong Zhang, Peng Wang and Qiaorui Si
Water 2025, 17(23), 3406; https://doi.org/10.3390/w17233406 - 28 Nov 2025
Viewed by 608
Abstract
As key emergency equipment, high-flow pump devices play a vital role in urban flood control and drainage, and their hydraulic performance directly influences the safety and stability of the entire system. To meet diverse drainage demands during emergency operations, a new type of [...] Read more.
As key emergency equipment, high-flow pump devices play a vital role in urban flood control and drainage, and their hydraulic performance directly influences the safety and stability of the entire system. To meet diverse drainage demands during emergency operations, a new type of high-flow drainage pump, capable of operating in series, parallel, and variable-speed modes, has been developed. Using the SST k-ω turbulence model combined with entropy production theory and pressure pulsation analysis, unsteady numerical simulations were conducted to investigate the transient internal flow under series and parallel operating conditions. The numerical model was verified through comparison with experimental hydraulic-performance data, demonstrating good agreement. The results show that under series operation, the pump speed decreases from 1500 r/min to 193 r/min before reversing to −1748 r/min, while under parallel operation the runaway speed reaches −1657 r/min. The flow rate and torque exhibit strong nonlinear variations, with reverse flow and oscillatory behavior appearing in the impeller passages. During the runaway stage, entropy production peaks at 28.17 W/K under series conditions and 29.09 W/K under parallel conditions, with turbulent dissipation accounting for more than 69% of the total. High-entropy regions extend toward the impeller outlet, while energy losses are predominantly concentrated in the secondary suction chamber, contributing 47.56% and 57.12% under the respective conditions. Pressure pulsation analysis indicates that the dominant frequency components are concentrated at the blade-passing frequency (100 Hz) and its harmonics, with the strongest fluctuations near the primary impeller outlet. These results provide theoretical and engineering guidance for improving the efficiency and stability of emergency drainage systems. Full article
(This article belongs to the Section Hydraulics and Hydrodynamics)
Show Figures

Figure 1

29 pages, 7018 KB  
Article
Real-Time Efficiency Prediction in Nonlinear Fractional-Order Systems via Multimodal Fusion
by Biao Ma and Shimin Dong
Fractal Fract. 2025, 9(8), 545; https://doi.org/10.3390/fractalfract9080545 - 19 Aug 2025
Viewed by 890
Abstract
Rod pump systems are complex nonlinear processes, and conventional efficiency prediction methods for such systems typically rely on high-order fractional partial differential equations, which severely constrain real-time inference. Motivated by the increasing availability of measured electrical power data, this paper introduces a series [...] Read more.
Rod pump systems are complex nonlinear processes, and conventional efficiency prediction methods for such systems typically rely on high-order fractional partial differential equations, which severely constrain real-time inference. Motivated by the increasing availability of measured electrical power data, this paper introduces a series of prediction models for nonlinear fractional-order PDE systems efficiency based on multimodal feature fusion. First, three single-model predictions—Asymptotic Cross-Fusion, Adaptive-Weight Late-Fusion, and Two-Stage Progressive Feature Fusion—are presented; next, two ensemble approaches—one based on a Parallel-Cascaded Ensemble strategy and the other on Data Envelopment Analysis—are developed; finally, by balancing base-learner diversity with predictive accuracy, a multi-strategy ensemble prediction model is devised for online rod pump system efficiency estimation. Comprehensive experiments and ablation studies on data from 3938 oil wells demonstrate that the proposed methods deliver high predictive accuracy while meeting real-time performance requirements. Full article
(This article belongs to the Special Issue Artificial Intelligence and Fractional Modelling for Energy Systems)
Show Figures

Figure 1

23 pages, 7392 KB  
Article
Research on the Configurations and Control Methods of a Hybrid System of Air-Source Heat Pumps and Gas Boilers for Space Heating: Simulation and Comparative Analysis
by Yangyang Mao, Minghui Ma, Shenxin Chen, Huajian Zhan, Yuwei Yuan, Yanhui Wang, Jiewen Deng and Chenwei Peng
Sustainability 2025, 17(13), 6173; https://doi.org/10.3390/su17136173 - 4 Jul 2025
Cited by 1 | Viewed by 2166
Abstract
This study analyzes the configurations and control strategies of hybrid heating systems of air-source heat pumps (ASHPs) and gas boilers for space heating in different climatic regions in China, with the aim of improving the comprehensive energy efficiency. Parallel and series hybrid modes [...] Read more.
This study analyzes the configurations and control strategies of hybrid heating systems of air-source heat pumps (ASHPs) and gas boilers for space heating in different climatic regions in China, with the aim of improving the comprehensive energy efficiency. Parallel and series hybrid modes were proposed, and simulation analysis was conducted to analyze the energy performance, energy costs, and CO2 emissions of different hybrid systems. The results show that the supply water temperatures of ASHPs in series mode are lower than that of ASHPs in parallel mode; thus, the COP of ASHPs in series mode reached 2.73 and was higher than the COP of ASHPs in parallel mode with a value of 2.65. Then, the optimal intermediate temperatures of hybrid system in series mode were analyzed, so as to guide the system control. The results show that compared with series mode with a fixed 50% load distribution, the operational costs and CO2 emissions were reduced by 10.0% and 10.4% in Harbin, reduced by 6.4% and 8.3% in Beijing, and reduced by 10.0% and 15.1% in Wuhan. Additionally, the optimal intermediate temperature was affected by the building load ratio, supply water temperature, ambient air temperature, and the electricity–gas price ratio. The series-hybrid ASHP and gas boiler system achieves remarkable energy and cost savings across different climatic conditions, providing a scientific basis for promoting low-carbon heating solutions. Full article
Show Figures

Figure 1

19 pages, 12888 KB  
Article
High-Efficiency, Low-Power, Fully Integrated Neural Electrical Stimulation Circuit
by Yujiao Wang, Jiahao Cheong and Cheng Liu
Appl. Sci. 2025, 15(12), 6737; https://doi.org/10.3390/app15126737 - 16 Jun 2025
Viewed by 1568
Abstract
This paper presents a highly efficient, low-power, fully integrated neural stimulation circuit implemented using solely low-voltage devices. The circuit primarily consists of a high-voltage-generation circuit, an output driver circuit, and a constant-current source, designed and simulated using a 180 nm low-voltage CMOS process. [...] Read more.
This paper presents a highly efficient, low-power, fully integrated neural stimulation circuit implemented using solely low-voltage devices. The circuit primarily consists of a high-voltage-generation circuit, an output driver circuit, and a constant-current source, designed and simulated using a 180 nm low-voltage CMOS process. The high-voltage-generation circuit utilizes a negative-voltage-generation module together with a series–parallel capacitor charge pump circuit, which effectively reduces the number of charge pump stages by three, and saves 29% of the area compared to a conventional charge pump circuit. A bootstrap clock generation circuit was utilized to generate the control signal to ensure that all transistors work within their voltage limit. To realize the high-voltage output driver circuit using low-voltage devices, a stacked transistor structure with deep N-well (DNW) devices was utilized. The four different output voltage levels from the high-voltage-generation circuit were utilized to generate a different voltage domain of control signals and bias voltage for the stacked transistors, making sure that all transistors work within their voltage limit. Simulation results show that the high-voltage-generation circuit can generate an output of up to 12.69 V from a 1.65 V low input voltage, with a maximum output current of 1 mA, achieving 74.9% efficiency. The overall efficiency of the neural stimulation circuit, including the high-voltage-generation circuit, output driver circuit and constant-current source, reaches 74% under the voltage-controlled stimulation (VCS) mode and 59.5% under the current-controlled stimulation (CCS) mode, whereas the standby static power consumption is as low as 66 pW. Full article
(This article belongs to the Special Issue Low-Power Integrated Circuit Design and Application)
Show Figures

Figure 1

24 pages, 5283 KB  
Article
Oilfield Microgrid-Oriented Supercapacitor-Battery Hybrid Energy Storage System with Series-Parallel Compensation Topology
by Lina Wang
Processes 2025, 13(6), 1689; https://doi.org/10.3390/pr13061689 - 28 May 2025
Cited by 1 | Viewed by 2392
Abstract
This paper proposes a supercapacitor-battery hybrid energy storage scheme based on a series-parallel hybrid compensation structure and model predictive control to address the increasingly severe power quality issues in oilfield microgrids. By adopting the series-parallel hybrid structure, the voltage compensation depth can be [...] Read more.
This paper proposes a supercapacitor-battery hybrid energy storage scheme based on a series-parallel hybrid compensation structure and model predictive control to address the increasingly severe power quality issues in oilfield microgrids. By adopting the series-parallel hybrid structure, the voltage compensation depth can be properly improved. The model predictive control with a current inner loop is employed for current tracking, which enhances the response speed and control performance. Applying the proposed hybrid energy storage system in an oilfield DC microgrid, the fault-ride-through ability of renewable energy generators and the reliable power supply ability for oil pumping unit loads can be improved, the dynamic response characteristics of the system can be enhanced, and the service life of energy storage devices can be extended. This paper elaborates on the series-parallel compensation topology, operational principles, and control methodology of the supercapacitor-battery hybrid energy storage. A MATLAB/Simulink model of the oilfield DC microgrid employing the proposed scheme was established for verification. The results demonstrate that the proposed scheme can effectively isolate voltage sags/swells caused by upstream grid faults, maintaining DC bus voltage fluctuations within ±5%. It achieves peak shaving of oil pumping unit load demand, recovery of reverse power generation, stabilization of photovoltaic output, and reduction of power backflow. This study presents an advanced technical solution for enhancing power supply quality in high-penetration renewable energy microgrids with numerous sensitive and critical loads. Full article
(This article belongs to the Section Energy Systems)
Show Figures

Figure 1

19 pages, 18181 KB  
Article
Modeling and Design Aspects of Shallow Geothermal Energy Piles—A Case Study on Large Commercial Building Complex in Zagreb, Croatia
by Marija Macenić and Tomislav Kurevija
Geosciences 2025, 15(3), 90; https://doi.org/10.3390/geosciences15030090 - 1 Mar 2025
Viewed by 1444
Abstract
With ambitious targets set by the EU for the reduction of emissions from the energy sector by 2030, there is a need to design and develop more building projects using renewable energy sources. Even though in Europe, heating and cooling share from renewable [...] Read more.
With ambitious targets set by the EU for the reduction of emissions from the energy sector by 2030, there is a need to design and develop more building projects using renewable energy sources. Even though in Europe, heating and cooling share from renewable resources is increasing, and in 2021, the total share in this sector in Croatia was at 38%, the share of heat production by heat pumps is rather low. One possibility to increase this share is to install energy piles when constructing a building, which is becoming an increasingly common practice. This case study focuses on such a system designed for a large, non-residential building in Zagreb, Croatia. The complex was designed as 13 separate dilatations, with central heating and cooling of all facilities, covered by 260 energy piles (130 pairs in serial connection), with a length of the polyethylene pipe of 20 m in a double loop inserted within the pile. The thermo-technical system was designed as a bivalent parallel system, with natural gas covering peak heating loads and a dry cooler covering cooling peak loads when the loads cannot be covered only by ground-source heat pumps. In the parallel bivalent system, the geothermal source will work with a much higher number of working hours at full load than is the case for geothermal systems that are dimensioned to peak consumption. Therefore, the thermal response test was conducted on two energy piles, connected in series, to obtain thermogeological parameters and determine the heat extraction and rejection rates. The established steady-state heat rate defines the long-term ability to extract heat energy during constant thermal load, with the inlet water temperature from the pile completely stabilized, i.e., no significant further sub-cooling is achieved in the function of the geothermal field operation time. Considering the heating and cooling loads of the building, modeling of the system was performed in such a manner that it utilized renewable energy as much as possible by finding a bivalent point where the geothermal system works efficiently. It was concluded that the optimal use of the geothermal field covers total heating needs and 70% for cooling, with dry coolers covering the remaining 30%. Additionally, based on the measured thermogeological parameters, simulations of the thermal response test were conducted to determine heat extraction and rejection rates for energy piles with various geometrical parameters of the heat exchanger pipe and fluid flow variations. Full article
Show Figures

Figure 1

26 pages, 6200 KB  
Review
Review of the Coupled System of Solar and Air Source Heat Pump
by Xin Meng, Xin Zhou and Zhenyu Li
Energies 2024, 17(23), 6045; https://doi.org/10.3390/en17236045 - 1 Dec 2024
Cited by 5 | Viewed by 3902
Abstract
The coupled operation of solar energy and air source heat pump (ASHP) can effectively solve the intermittent problem of solar energy systems running alone and the problem of performance degradation of ASHP systems running alone in winter. The coupled system of solar energy [...] Read more.
The coupled operation of solar energy and air source heat pump (ASHP) can effectively solve the intermittent problem of solar energy systems running alone and the problem of performance degradation of ASHP systems running alone in winter. The coupled system of solar energy and ASHP can be divided into direct expansion type and indirect expansion type according to the structure form, and the indirect expansion type can be divided into series type, parallel type, and hybrid type. Various architectural forms of the solar-air source heat pump coupled system (S–ASHP) have achieved enhanced energy efficiency by means of a series of strategies, including the optimization of collectors, the refinement of evaporator structures, and the regulation of the temperature within hot water storage tanks. Choosing the appropriate architecture needs to comprehensively consider factors such as the external environment and load demand. In this paper, a variety of S–ASHP are summarized in order to provide some guidance for the future application of S–ASHP systems in the field of heating. Full article
(This article belongs to the Special Issue Energy, Electrical and Power Engineering: 3rd Edition)
Show Figures

Figure 1

24 pages, 5830 KB  
Article
Configurational Design of a Hybrid System Based on an Air–Water Heat Pump and Biomass Boiler for a Rural Dwelling
by Javier Uche, Milad Tajik Jamalabad and Amaya Martínez
Appl. Sci. 2024, 14(21), 9840; https://doi.org/10.3390/app14219840 - 28 Oct 2024
Cited by 4 | Viewed by 5219
Abstract
Hybrid energy systems combine multiple energy sources and storage technologies to enhance performance and meet diverse energy needs. Hybrid heat pump systems are particularly suitable for heating and cooling buildings in rural areas. Air-source heat pumps have two well-known disadvantages during the coldest [...] Read more.
Hybrid energy systems combine multiple energy sources and storage technologies to enhance performance and meet diverse energy needs. Hybrid heat pump systems are particularly suitable for heating and cooling buildings in rural areas. Air-source heat pumps have two well-known disadvantages during the coldest period of the year, when the building’s heating load is at its peak: the heat pump’s capacity is reduced and it needs to perform defrost cycles. A potential solution is to size the heat pump to cover only a portion of the peak load and to use a second heat generator in a hybrid heat pump system. There is a gap in the literature regarding the configurational analysis of hybrid heat pump (HHP) systems, particularly in terms of combining heat pumps and biomass boilers, and evaluating their efficiency, economic aspects, and environmental impact. Thus, in this research, a dynamic model of a HHP system, consisting of an air-to-water heat pump paired with a biomass boiler as a backup, is presented. Various configurations of the HHP system have been developed to evaluate key performance indicators, such as efficiency, emissions, operational costs, and other relevant factors. The findings of this paper indicate that the energy performance of HHP systems is significantly affected by the system layout, heat pump size, cut-off temperature, and the control algorithm used to activate the heat generators. Moreover, series operation of HHP systems is not only more efficient than parallel operation but also results in lower emissions and reduced operation costs. As expected, the energy loss associated with defrost cycles significantly impacts the overall performance of a hybrid system based on an air-source heat pump. Finally, the impact of the cut-off temperature on the key parameters in the configuration analysis was examined, and the optimal performance of the HHP system, in terms of minimizing operational costs and emissions, was depicted using a heat map diagram. Full article
Show Figures

Figure 1

12 pages, 6668 KB  
Article
Design and Performance Test of Four-Chamber Series–Parallel Piezoelectric Pump
by Meng Jie, Zhenxiang Qi, Wenxin Yu, Tengfei Ma, Yejing Zhao and Lutong Cai
Coatings 2024, 14(11), 1348; https://doi.org/10.3390/coatings14111348 - 23 Oct 2024
Cited by 2 | Viewed by 4179
Abstract
In order to improve the output performance of multi-chamber piezoelectric pumps, this paper proposes a novel design for a four-chamber series–parallel piezoelectric pump, based on the characteristics that the parallel chamber structure significantly increases the output flow rate, and the series chamber structure [...] Read more.
In order to improve the output performance of multi-chamber piezoelectric pumps, this paper proposes a novel design for a four-chamber series–parallel piezoelectric pump, based on the characteristics that the parallel chamber structure significantly increases the output flow rate, and the series chamber structure effectively improves the output pressure. The theoretical output flow rate and pressure of the four-chamber series–parallel piezoelectric pump were calculated, and a prototype was fabricated. Tests were conducted to compare the liquid transport performance of piezoelectric pumps with three different structures: series, parallel, and series–parallel. The results show that, when transporting liquid, the output flow rate of the four-chamber series–parallel structure increased by up to 13.3% compared to the four-chamber series structure, reaching a maximum of 767 mL/min. Additionally, the maximum output pressure of the series–parallel structure increased by 43.4% compared to the four-chamber parallel structure, reaching 42.3 kPa. The four-chamber series–parallel design combines the advantages of both series and parallel configurations, improving the output performance of the piezoelectric pump and providing a reference for the structural design of multi-chamber piezoelectric pumps. Full article
Show Figures

Figure 1

12 pages, 2610 KB  
Article
The Analysis of Operation Modes of Variable Speed Pump Units with Different Circuits of Turbomachine Connection
by Mykhaylo Zagirnyak, Tetyana Korenkova, Viktoriya Kovalchuk, Artur Szczęsny and Ewa Korzeniewska
Energies 2024, 17(4), 882; https://doi.org/10.3390/en17040882 - 14 Feb 2024
Cited by 4 | Viewed by 1601
Abstract
The scientific novelty of the proposed article lies in the development of the theory of analysis of the operation modes of group pump units operating on a long pipeline network with back pressure. This was achieved by creating electric equivalent circuits of group [...] Read more.
The scientific novelty of the proposed article lies in the development of the theory of analysis of the operation modes of group pump units operating on a long pipeline network with back pressure. This was achieved by creating electric equivalent circuits of group pump units based on the method of electrohydraulic analogy. Such equivalent circuits take into account pumps’ connection circuits, the configuration of the pipeline network, and the method of regulating technological parameters. A method for determining the characteristics of pump units with series and parallel connection is proposed. The dependences of the power consumed by the pump units on the change in the frequency of rotation of the adjustable pump are obtained for various parameters of the hydraulic network. This makes it possible to determine the limits of energy-efficient regulation of pump discharge. Analytical expressions for determining the lower limit of the pump rotation frequency for various circuits of turbo mechanism connection and various numbers of pumps operating simultaneously on a pipeline network with back pressure are proposed. The necessary range of adjustment of the pump rotation frequency with different circuits for turbo mechanism connection and different numbers of hydraulic machines operating at the same time is determined. The analysis of the obtained modes of pump units is performed and the possibility of expanding the controlled properties of the group electric drive systems of turbomachines when changing the direction of the rotation frequency and reversing the liquid in the event of an emergency situation is shown. Full article
(This article belongs to the Special Issue Advanced Engineering and Medical Technologies in Energy Exploitation)
Show Figures

Figure 1

20 pages, 5726 KB  
Article
Operation Mode and Energy Consumption Analysis of a New Energy Tower and Ground Source-Coupled Heat Pump System
by Yao Zhang, Ronghua Wu, Hao Yu, Yujuan Yang and Hao Zhan
Energies 2023, 16(18), 6493; https://doi.org/10.3390/en16186493 - 8 Sep 2023
Cited by 2 | Viewed by 1842
Abstract
In order to solve the problems of performance degradation in energy tower heat pump (ETHP) systems under low temperature conditions and soil heat imbalances in ground source heat pump (GSHP) systems in cold regions, a new coupled system of ETHP and GSHP systems [...] Read more.
In order to solve the problems of performance degradation in energy tower heat pump (ETHP) systems under low temperature conditions and soil heat imbalances in ground source heat pump (GSHP) systems in cold regions, a new coupled system of ETHP and GSHP systems (the ET–GSHP system) and its operating mode were proposed. The mathematical model of the system was constructed along with the system’s form and operation scheme. The COP (coefficient of performance) and total energy consumption of the coupled system were then simulated and studied under a number of common operating situations. The heating season is divided into four periods based on varying outdoor ambient temperatures: the first period operates in series mode and has an average outdoor temperature of 2.38 °C; the second period operates in parallel mode and has an average outdoor temperature of −8.56 °C; the third period uses soil source heat pumps to operate separately; and the fourth period operates in series mode and has an average outdoor temperature of −11.32 °C. Operation of the coupled system in four periods was simulated and analyzed, and the operational efficiency and energy saving of the system were analyzed using an actual commercial building in a cold region as an example. The results demonstrate that the ET–GSHP system’s overall energy consumption during the heating period is reduced by 4.34% when compared to the traditional GSHP systems; the system’s COP can maintain a high level throughout the heating period, with an average COP of 3.315; and the soil temperature at the conclusion of the heating period is 25 °C, which is 8.89 °C higher than that of the traditional GSHP system, providing a guarantee of summer heat return. The new ET–GSHP system significantly boosts the efficiency of the system’s operation, achieves effective coupling between various heat sources through multi-stage control, and offers improved energy-saving advantages. Full article
(This article belongs to the Section J: Thermal Management)
Show Figures

Figure 1

13 pages, 585 KB  
Article
Impact of Concomitant Use of Proton Pump Inhibitors and Clopidogrel on Recurrent Stroke and Myocardial Infarction
by Yong Kang Lee, Hyun Sun Lim, Youn I Choi, Eun Ju Choe, Seonji Kim, Seng Chan You, Kyung Joo Lee, Yerim Kim, Da Hee Park, Woon Geon Shin and Seung In Seo
Pharmaceuticals 2023, 16(9), 1213; https://doi.org/10.3390/ph16091213 - 28 Aug 2023
Cited by 5 | Viewed by 4688
Abstract
Background/Aims: Conflicting results have been reported regarding the interaction between proton pump inhibitors (PPIs) and clopidogrel. We investigated whether concomitant PPI use influenced the risk of recurrence in patients with stroke and myocardial infarction (MI). Methods: This study used two databases for two [...] Read more.
Background/Aims: Conflicting results have been reported regarding the interaction between proton pump inhibitors (PPIs) and clopidogrel. We investigated whether concomitant PPI use influenced the risk of recurrence in patients with stroke and myocardial infarction (MI). Methods: This study used two databases for two different designs, the Korean National Health Insurance Service (NHIS) database for a self-controlled case series design, and the national sample cohort of the NHIS data base converted to the Observational Medical Outcomes Partnership-Common Data Model version for a cohort study based on large-scale propensity score matching. Results: In the PPI co-prescription group, recurrent hospitalization with stroke occurred in 17.6% of the 8201 patients with history of stroke, and recurrent MI occurred in 17.1% of the 1216 patients with history of MI within1 year. According to the self-controlled case series, the overall relative risk (RR) of recurrent stroke was 2.09 (95% confidence interval (CI); 1.83–2.38); the RR showed an increasing trend parallel to the time from the beginning of PPI co-prescription. In the cohort study, there was a higher incidence of recurrent stroke in the PPI co-prescription group (Hazard ratio (HR): 1.34, 95% CI: 1.01–1.76, p = 0.04). The overall RR of recurrent MI was 1.47 (95% CI; 1.02–2.11) in the self-controlled case series; however, there was no statistically significant difference in recurrent MI in the cohort study (HR:1.42, 95% CI:0.79–2.49, p = 0.23). The impact of individual PPIs on stroke and MI showed different patterns. Conclusions: A PPI co-prescription >4 weeks with clopidogrel was associated with hospitalization of recurrent stroke within 1 year of initial diagnosis; however, its association with recurrent MI remains inconclusive. The influence of individual PPIs should be clarified in the future. Full article
(This article belongs to the Section Pharmacology)
Show Figures

Figure 1

21 pages, 4346 KB  
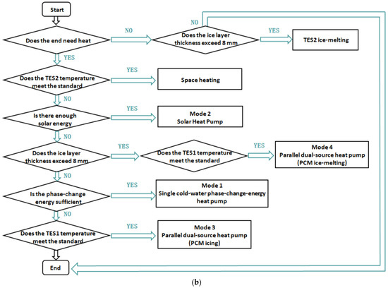
Article
Heating Performance and Economic Analysis of Solar-Assisted Cold-Water Phase-Change-Energy Heat Pump System in Series and Parallel Connections
by Yujuan Yang, Ronghua Wu, Yuanbo Yue, Yao Zhang, Yuanyuan Sun and Shunjie Liu
Energies 2023, 16(16), 5989; https://doi.org/10.3390/en16165989 - 15 Aug 2023
Viewed by 1512
Abstract
To study the heating performance of a solar-assisted cold-water phase-change-energy heat pump system, its heating performance under series and parallel connections is simulated for a community in Harbin, the influence of ice thickness on the different operation modes is analyzed, and the economy [...] Read more.
To study the heating performance of a solar-assisted cold-water phase-change-energy heat pump system, its heating performance under series and parallel connections is simulated for a community in Harbin, the influence of ice thickness on the different operation modes is analyzed, and the economy of the system is calculated for series and parallel connections in this paper. The results show that the water supply temperature is higher and more uniform in the parallel operation, and more terminal heat is supplied; the ice thickness has more of an influence on the series connection compared to the parallel connection; and the dynamic payback period is 6.72 years for the series connection and 7.28 years for the parallel connection. This case study can serve as a guide for practical engineering application projects and act as a reference for heating and economic data for the promotion of this heat pump system. Full article
(This article belongs to the Section C: Energy Economics and Policy)
Show Figures

Figure 1

37 pages, 7033 KB  
Article
Developing an Active Microfluidic Pump and Mixer Driven by AC Field-Effect-Mediated Induced-Charge Electro-Osmosis of Metal–Dielectric Janus Micropillars: Physical Perspective and Simulation Analysis
by Weiyu Liu, Ye Tao, Yaoyao Chen, Zhenyou Ge, Junshuo Chen and Yanbo Li
Appl. Sci. 2023, 13(14), 8253; https://doi.org/10.3390/app13148253 - 16 Jul 2023
Cited by 4 | Viewed by 2629
Abstract
We propose herein a novel microfluidic approach for the simultaneous active pumping and mixing of analytes in a straight microchannel via the AC field-effect control of induced-charge electro-osmosis (ICEO) around metal–dielectric solid Janus cylinders of inherent inhomogeneous electrical polarizability immersed in an electrolyte [...] Read more.
We propose herein a novel microfluidic approach for the simultaneous active pumping and mixing of analytes in a straight microchannel via the AC field-effect control of induced-charge electro-osmosis (ICEO) around metal–dielectric solid Janus cylinders of inherent inhomogeneous electrical polarizability immersed in an electrolyte solution. We coin the term “Janus AC flow field-effect transistor (Janus AC-FFET)” to describe this interesting physical phenomenon. The proposed technique utilizes a simple device geometry, in which one or a series of Janus microcylinders are arranged in parallel along the centerline of the channel’s bottom surface, embedding a pair of 3D sidewall driving electrodes. By combining symmetry breaking in both surface polarizability and the AC powering scheme, it is possible, on demand, to adjust the degree of asymmetry of the ICEO flow profile in two orthogonal directions, which includes the horizontal pump and transversal rotating motion. A comprehensive mathematical model was developed under the Debye–Hückel limit to elucidate the physical mechanism underlying the field-effect-reconfigurable diffuse-charge dynamics on both the dielectric and the metal-phase surfaces of the Janus micropillar. For innovation in applied science, an advanced microdevice design integrating an array of discrete Janus cylinders subjected to two oppositely polarized gate terminals is recommended for constructing an active microfluidic pump and mixer, even without external moving parts. Supported by a simulation analysis, our physical demonstration of Janus AC-FFET provides a brand-new approach to muti-directional electro-convective manipulation in modern microfluidic systems. Full article
(This article belongs to the Topic Advances in Microfluidics and Lab on a Chip Technology)
Show Figures

Figure 1

20 pages, 7435 KB  
Article
Design and Research of Thermoelectric Generator Simulation System for Boiler Flue Gas Waste Heat
by Yongzhen Gong, Shengzhi Zhou and Guo Chen
Appl. Sci. 2023, 13(9), 5673; https://doi.org/10.3390/app13095673 - 4 May 2023
Cited by 1 | Viewed by 4133
Abstract
One of the significant factors contributing to high energy consumption is the unutilized waste heat from flue gas in industrial boilers. Thermoelectric generator (TEG) technology can directly convert thermal energy into electrical energy, and has been gradually applied in the field of waste [...] Read more.
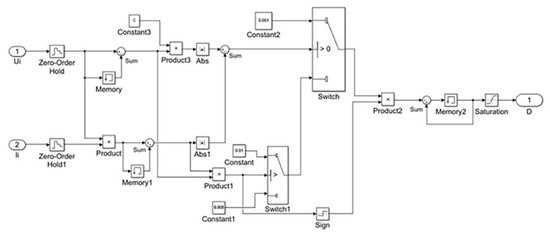
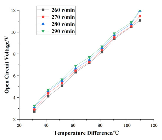
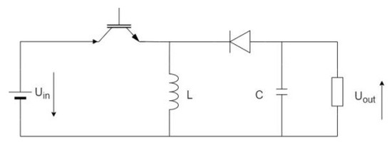
One of the significant factors contributing to high energy consumption is the unutilized waste heat from flue gas in industrial boilers. Thermoelectric generator (TEG) technology can directly convert thermal energy into electrical energy, and has been gradually applied in the field of waste heat recovery due to its simple and reliable structure, environmental protection, and other advantages. In this paper, a thermoelectric generator simulation system of boiler flue gas waste heat is proposed. The experimental platform is designed by simulating the flue gas waste heat temperature condition of boiler, and the structure of cold end module and hot end module is optimized. During the experiment, the fixed temperature difference was set at 120 °C (hot end:150 °C~cold end: 30 °C). An analysis is conducted on the volt-ampere characteristics and output power of the TEG module. The output characteristics of the TEG system are analyzed under the conditions of variable load, constant load, different pump speed, different heat dissipation modes, and series and parallel connection method. The results show that the experimental platform can instantaneously and accurately test the output parameters of the TEG system, and ensure the intended design requirements. When the ratio of the load resistance to the internal resistance of the TEG module is approximately 1–1.15, the output power of the system reaches its maximum. In order to optimize the output power of the TEG system, a power prediction-based adaptive variable step size maximum power point tracking (MPPT) algorithm is introduced. Additionally, a corresponding mathematical model is formulated. Simulations demonstrate that the time of the improved algorithm to reach the stable maximum power point is 1.54 s faster than that of the traditional algorithm. The improved MPPT algorithm satisfies the criteria for speed and accuracy, diminishes superfluous energy waste, and enhances the overall system efficiency. The research results have certain guiding significance for the design and application of subsequent TEG system. Full article
(This article belongs to the Section Mechanical Engineering)
Show Figures

Figure 1

Back to TopTop