Sign in to use this feature.

Years

Between: -

Subjects

remove_circle_outline
remove_circle_outline
remove_circle_outline
remove_circle_outline
remove_circle_outline
remove_circle_outline
remove_circle_outline

Journals

Article Types

Countries / Regions

Search Results (71)

Search Parameters:
Keywords = secondary symbionts

Order results
Result details
Results per page
Select all
Export citation of selected articles as:
18 pages, 1236 KB  
Review
The Current State of Knowledge About Changes in the Synthesis of the Secondary Metabolites Caused by Habitat Conditions and Microbial Activity
by Barbara Bacler-Żbikowska, Agnieszka Hutniczak, Barbara Pilawa, Ewa Chodurek, Magdalena Zdybel, Anna Piekarska-Stachowiak, Dewi Fatmawati, Leszek Malinowski and Gabriela Woźniak
Agronomy 2025, 15(10), 2251; https://doi.org/10.3390/agronomy15102251 - 23 Sep 2025
Viewed by 549
Abstract
This comprehensive review paper describes how stressful environmental conditions affect the amounts and types of secondary metabolites synthetized by plants, with particular emphasis on plants that spontaneously grow on post-mining sites. Secondary metabolites are compounds that are not directly necessary for the performance [...] Read more.
This comprehensive review paper describes how stressful environmental conditions affect the amounts and types of secondary metabolites synthetized by plants, with particular emphasis on plants that spontaneously grow on post-mining sites. Secondary metabolites are compounds that are not directly necessary for the performance of basic life functions by plants but play an important role in the protection against adverse biotic and abiotic factors. Stress conditions stimulate the synthesis of secondary metabolites. The challenging post-mining sites are spontaneously colonized by many plant species, including medical plants. This observation inspired us to conduct the present review study. Apart from the abiotic conditions, the synthesis of secondary metabolites is also influenced by symbionts such as mycorrhizal fungi. A common effect of abiotic stressors is oxidative damage caused by reactive oxygen species (ROS). Metabolites such as antioxidants maintain the level of ROS at a level safe for the organism. This article presents the current state of knowledge about the impact of habitat conditions on the synthesis of secondary metabolites, which could impact the plant species growing spontaneously in post-mining areas. It considers the possibility of using such post-mining, mineral habitats to enhance these physiological mechanisms for synthesizing secondary metabolites. Full article
Show Figures

Figure 1

40 pages, 23953 KB  
Article
Creating a National Coral-Focused Climate Change Adaptation Plan for Fiji to Prevent Coral Species Extinction in the Face of Rapid Climate Change: Applying the UNESCO-Endorsed “Reefs of Hope” Ocean Decade Action
by Austin Bowden-Kerby
Sustainability 2025, 17(18), 8430; https://doi.org/10.3390/su17188430 - 19 Sep 2025
Viewed by 2133
Abstract
In the face of recent setbacks to coral reef conservation and restoration due to intensifying marine heat waves, new coral-focused strategies have been developed to accelerate natural processes of coral reef adaptation and recovery. In 2024, these “Reefs of Hope” strategies were endorsed [...] Read more.
In the face of recent setbacks to coral reef conservation and restoration due to intensifying marine heat waves, new coral-focused strategies have been developed to accelerate natural processes of coral reef adaptation and recovery. In 2024, these “Reefs of Hope” strategies were endorsed by UNESCO as an Ocean Decade. This paper shares the progress made and methods used and translates the new paradigm into a proposed national coral-focused adaptation plan using Fiji as an example. The primary goal of any coral-focused adaptation plan should be to keep coral species alive despite increasingly lethal temperatures due to ocean warming and, in doing so, to retain as much genetic diversity as possible. This is done by translocating corals locally to secure cooler-water gene bank nurseries, with a focus on heat-adapted, bleaching-resistant corals, which are vital to adaptation. Secondary goals are to restore sexual reproduction to declining and rare coral species and to support natural larval-based recovery and adaptation processes via the creation of “regeneration patches”, which enhance and restore natural recovery processes while facilitating the spread of heat-adapted genetic diversity of both host and symbionts. The proposed plans create a new model of proactive coral-focused adaptation that other reef-owning nations might study, modify to national conditions, and seek funding to implement. These Fiji-based plans are now ready for the next step of national stakeholder input and refinements toward approval by the government and the coral reef conservation community. Full article
Show Figures

Figure 1

14 pages, 2156 KB  
Article
Microbiota of the Whitefly Bemisia tabaci (Hemiptera: Aleyrodidae) by 16S rDNA Illumina Sequencing
by Afef Najjari, Chahnez Naccache, Nour Abdelkefi, Salma Djebbi, Amira Souii, Brahim Chermiti, Mourad Elloumi and Maha Mezghani Khemakhem
Microbiol. Res. 2025, 16(7), 163; https://doi.org/10.3390/microbiolres16070163 - 19 Jul 2025
Viewed by 836
Abstract
Bemisia tabaci (Aleyrodidae family) is one of the most damaging pests of numerous crops worldwide. Insecticides, namely pyrethroids and organophosphates, have long been the primary control tools against this pest, resulting in several resistance cases. In Tunisia, the two most damaging biotypes [...] Read more.
Bemisia tabaci (Aleyrodidae family) is one of the most damaging pests of numerous crops worldwide. Insecticides, namely pyrethroids and organophosphates, have long been the primary control tools against this pest, resulting in several resistance cases. In Tunisia, the two most damaging biotypes of B. tabaci, MEAM1-B and MED-Q, are sympatric, and more concerns about developing resistance keep rising due to the extensive use of insecticides. Here, we aimed to elucidate the molecular mechanism of resistance to pyrethroids and organophosphorus insecticides in two Tunisian populations of B. tabaci, collected respectively on Capsicum annuum and Lantana camara, and then determine the bacterial community associated with insecticide resistance and susceptible biotypes based on 16S rRNA Illumina sequencing. The results showed that the population collected on Capsicum annuum belonged to the MEAM1-B biotype with an insecticide resistance profile. In contrast, the population collected on the Lantana camara belonged to the MED-Q biotype with a sensitive profile. The bacterial communities of the two biotypes were predominantly structured by the Proteobacteria phylum and three genera, including Candidatus Portiera, the secondary facultative symbiont, and Hamiltonella, which were unevenly distributed between the two biotopes. Our results provide the first evidence for insecticide resistance alleles in Tunisian MEAM1-B populations and suggest an association between bacterial community composition within susceptible biotypes and insecticide resistance. Full article
Show Figures

Figure 1

16 pages, 3429 KB  
Article
Effects of Endosymbionts on the Nutritional Physiology and Biological Characteristics of Whitefly Bemisia tabaci
by Han Gao, Xiang-Jie Yin, Zhen-Huai Fan, Xiao-Hang Gu, Zheng-Qin Su, Bing-Rui Luo, Bao-Li Qiu and Li-He Zhang
Insects 2025, 16(7), 703; https://doi.org/10.3390/insects16070703 - 9 Jul 2025
Viewed by 789
Abstract
Insects and their endosymbionts have a close mutualistic relationship. However, the precise nature of the bacterial endosymbiont-mediated interaction between host plants and whitefly Bemisia tabaci MEAM1 is still unclear. In the present study, six populations of Bemisia tabaci MEAM1 sharing the same genetic [...] Read more.
Insects and their endosymbionts have a close mutualistic relationship. However, the precise nature of the bacterial endosymbiont-mediated interaction between host plants and whitefly Bemisia tabaci MEAM1 is still unclear. In the present study, six populations of Bemisia tabaci MEAM1 sharing the same genetic background were established by rearing insects for ten generations on different host plants, including poinsettia, cabbage, cotton, tomato, and tobacco, and an additional population was reared on cotton and treated with antibiotics. The physiological and nutritional traits of the insects were found to be dependent on the host plant on which they had been reared. Systematic analysis was conducted on the endosymbiont titers, the amino acid molecules and contents, as well as developmental and oviposition changes in the MEAM1 populations reared on each host plant tested. The results indicate that B. tabaci contained the primary symbiont Portiera and the secondary symbionts Hamiltonella and Rickettsia. In addition, the titer of endosymbiotic bacteria in females is higher than that in males. Among the MEAM1 populations reared on each host plant, the variation pattern of Portiera titer generally corresponded with changes in biological characteristics (body length, weight and fecundity) and AA contents. This suggests that changes in the amino acid contents and biological characteristics of different B. tabaci populations may be due to changes in the Portiera content and the differences in the nutrition of the host plants themselves. Our findings were further confirmed by the reduction in Portiera with antibiotic treatment. The amino acids, body size, body weight, and fecundity of B. tabaci were all reduced with the decrease in the Portiera titer after antibiotic treatment. In summary, our research revealed that host plants can affect the content of symbiotic bacteria, particularly Portiera, and subsequently affect the nutrition (i.e., the essential amino acids content) of host insects, thus changing their biological characteristics. Full article
(This article belongs to the Section Insect Behavior and Pathology)
Show Figures

Figure 1

20 pages, 4850 KB  
Article
Cell Structure of the Preoral Mycangia of Xyleborus (Coleoptera: Curculiondiae) Ambrosia Beetles
by Ross A. Joseph, Esther Tirmizi, Abolfazl Masoudi and Nemat O. Keyhani
Insects 2025, 16(6), 644; https://doi.org/10.3390/insects16060644 - 19 Jun 2025
Cited by 1 | Viewed by 933
Abstract
Ambrosia beetles have evolved specialized structures termed “mycangia”, which house and transport symbiotic microbes. Microbial partners include at least one obligate mutualistic filamentous fungus used as food for larvae and adults, and potentially secondary filamentous fungi, yeasts, and bacteria. Beetles in the genus [...] Read more.
Ambrosia beetles have evolved specialized structures termed “mycangia”, which house and transport symbiotic microbes. Microbial partners include at least one obligate mutualistic filamentous fungus used as food for larvae and adults, and potentially secondary filamentous fungi, yeasts, and bacteria. Beetles in the genus Xyleborus possess paired pre-oral mycangial structures located within the head on either side of the mouth parts. Mycangia develop in pupae, with newly emerged adults acquiring partners from the environment. However, information concerning the cellular structure and function of Xyleborus mycangia remains limited. We show that in X. affinis, mycangia are lined with a layer of striated dense material, enclosing layers of insect epithelial cells, with diverse spine-like structures. Larger (5–10 μm) projections were concentrated within and near the entrance of mycangia, with smaller filaments (4–8 μm) within the mycangia itself. Rows of “eyelash” structures lined the inside of mycangia, with fungal cells free-floating or in close association with these projections. Serial sections revealed mandibular articulations, and mandibular, pharyngeal, and labial muscles, along with the mycangial entry/exit channel. Sheets of comb-like spines at the mycangial entrance and opposite the mycangia attached to the roof of the labrum or epipharynx may serve as an interlocking mechanism for opening/closing the mycangia and guiding fungal cells into entry/exit channels. Additionally, mandibular fibra (muscle tissue) potentially enervating and affecting the mechanism of mycangial functioning were noted. These data add crucial mechanistic detail to the model of pre-oral mycangia in Xyleborus beetles, their cellular structures, and how they house and dispense microbial symbionts. Full article
(This article belongs to the Section Insect Physiology, Reproduction and Development)
Show Figures

Figure 1

21 pages, 2189 KB  
Review
Medical Potential of Insect Symbionts
by Fanglei Fan, Zhengyan Wang, Qiong Luo, Zhiyuan Liu, Yu Xiao and Yonglin Ren
Insects 2025, 16(5), 457; https://doi.org/10.3390/insects16050457 - 26 Apr 2025
Viewed by 1086
Abstract
Insect symbionts and their metabolites are complex and diverse and are gradually becoming an important source of new medical materials. Some culturable symbionts from insects produce a variety of active compounds with medical potential. Among them, fatty acids, antibacterial peptides, polyene macrolides, alkaloids, [...] Read more.
Insect symbionts and their metabolites are complex and diverse and are gradually becoming an important source of new medical materials. Some culturable symbionts from insects produce a variety of active compounds with medical potential. Among them, fatty acids, antibacterial peptides, polyene macrolides, alkaloids, and roseoflavin can inhibit the growth of human pathogenic bacteria and fungi; lipases, yeast killer toxins, reactive oxygen species, pyridines, polyethers, macrotetrolide nactins, and macrolides can kill human parasites; and peptides and polyketides can inhibit human tumors. However, due to difficulty in the culture of symbionts in vitro, difficulty in targeting bacteria to specific sites in the human body, the limited capability of symbionts to produce active metabolites in vitro, inconsistent clinical research results, adverse reactions on humans, and the development of antibiotic resistance, the application of insect symbionts and their metabolites in the medical field remains in its infancy. This paper summarizes the medical potential of insect symbionts and their metabolites and analyzes the status quo and existing problems with their medical application. Possible solutions to these problems are also proposed, with the aim of hastening the utilization of insect symbionts and their metabolites in the medical field. Full article
(This article belongs to the Section Role of Insects in Human Society)
Show Figures

Figure 1

22 pages, 9848 KB  
Review
Effects of the Symbiotic Chlorella variabilis on the Host Ciliate Paramecium bursaria Phenotypes
by Yuuki Kodama and Masahiro Fujishima
Microorganisms 2024, 12(12), 2537; https://doi.org/10.3390/microorganisms12122537 - 9 Dec 2024
Cited by 3 | Viewed by 3353
Abstract
Paramecium bursaria, a ciliated protist, forms a symbiotic relationship with the green alga Chlorella variabilis. This endosymbiotic association is a model system for studying the establishment of secondary symbiosis and interactions between the symbiont and its host organisms. Symbiotic algae reside [...] Read more.
Paramecium bursaria, a ciliated protist, forms a symbiotic relationship with the green alga Chlorella variabilis. This endosymbiotic association is a model system for studying the establishment of secondary symbiosis and interactions between the symbiont and its host organisms. Symbiotic algae reside in specialized compartments called perialgal vacuoles (PVs) within the host cytoplasm, which protect them from digestion by host lysosomal fusion. The relationship between P. bursaria and symbiotic Chlorella spp. is characterized by mutualism, in which both organisms benefit from this association. Furthermore, symbiotic algae also influence their host phenotypes, and algae-free P. bursaria can be obtained through various methods and reassociated with symbiotic algae, making it a valuable tool for studying secondary endosymbiosis. Recent advancements in genomic and transcriptomic studies on both hosts and symbionts have further enhanced the utility of this model system. This review summarizes the infection process of the symbiotic alga C. variabilis and its effects on the algal infection on number of host trichocysts, mitochondria, cytoplasmic crystals, total protein amount, stress responses, photoaccumulation, and circadian rhythms of the host P. bursaria. Full article
Show Figures

Figure 1

60 pages, 12200 KB  
Review
Marine Cyanobacteria: A Rich Source of Structurally Unique Anti-Infectives for Drug Development
by Lik Tong Tan and Nurul Farhana Salleh
Molecules 2024, 29(22), 5307; https://doi.org/10.3390/molecules29225307 - 10 Nov 2024
Cited by 5 | Viewed by 4144
Abstract
Marine cyanobacteria represent a promising yet underexplored source of novel natural products with potent biological activities. Historically, the focus has been on isolating cytotoxic compounds from marine cyanobacteria, but a substantial number of these photosynthetic microorganisms also produce diverse specialized molecules with significant [...] Read more.
Marine cyanobacteria represent a promising yet underexplored source of novel natural products with potent biological activities. Historically, the focus has been on isolating cytotoxic compounds from marine cyanobacteria, but a substantial number of these photosynthetic microorganisms also produce diverse specialized molecules with significant anti-infective properties. Given the global pressing need for new anti-infective lead compounds, this review provides a concise yet comprehensive overview of the current knowledge on anti-infective secondary metabolites derived from marine cyanobacteria. A majority of these molecules were isolated from free-living filamentous cyanobacteria, while several examples were derived from marine cyanobacterial symbionts. In addition, SAR studies and potent synthetic analogs based on selected molecules will be featured. With more than 200 molecules, this review presents their antibacterial, antifungal, antiviral, antiprotozoal, and molluscicidal activities, with the chemical and biological information covered in the literature up to September 2024. Full article
Show Figures

Figure 1

18 pages, 3467 KB  
Article
A Comparative Analysis of Different Xenorhabdus Strains Reveals a Virulent Factor, Cyclic Pro-Phe, Using a Differential Expression Profile Analysis of Non-Ribosomal Peptide Synthetases
by Gahyeon Jin, Falguni Khan and Yonggyun Kim
Insects 2024, 15(9), 710; https://doi.org/10.3390/insects15090710 - 17 Sep 2024
Cited by 2 | Viewed by 1918
Abstract
Entomopathogenic bacteria, classified into the genus Xenorhabdus, exhibit a dual lifestyle as mutualistic symbionts to Steinernema nematodes and as pathogens to a broad range of insects. Bacterial virulence depends on toxin proteins that induce toxemia and various immunosuppressive secondary metabolites that cause [...] Read more.
Entomopathogenic bacteria, classified into the genus Xenorhabdus, exhibit a dual lifestyle as mutualistic symbionts to Steinernema nematodes and as pathogens to a broad range of insects. Bacterial virulence depends on toxin proteins that induce toxemia and various immunosuppressive secondary metabolites that cause septicemia. Particularly, the immunosuppressive properties of Xenorhabdus bacteria determine the variability of their insecticidal activities. This study explored the role of peptide metabolites in virulence and its variation among six bacterial strains across three species: X. nematophila, X. bovienii, and X. hominickii. Initially, their virulence significantly varied against a susceptible lepidopteran host, Maruca vitrata, but showed less variation against a tolerant coleopteran host, Tenebrio molitor, with high median lethal bacterial doses. In M. vitrata, virulence was strongly correlated with bacterial growth rate and inhibitory activity against phospholipase A2. Secondly, the six strains differed in the compositions of their secreted secondary metabolites, analyzed by GC-MS following ethyl acetate extraction. Notably, there was significant variation in the production of di- or tetra-peptides. Highly virulent strains commonly produced the cyclic Pro-Phe (cPF). Thirdly, the expression of non-ribosomal peptide synthetase (NRPS) genes varied greatly among the strains. NRPS genes were minimally expressed in the tolerant T. molitor and highly expressed in the susceptible M. vitrata. In M. vitrata, specific NRPS genes were markedly expressed in the virulent strains. Finally, cPF demonstrated potent immunosuppressive activity against the cellular and humoral responses of M. vitrata. The addition of cPF significantly enhanced the virulence against the tolerant T. molitor. These findings suggest that immunosuppression is necessary for the pathogenicity of Xenorhabdus bacteria, wherein NRPS products play a critical role in suppressing immune-associated factors in target insects. Full article
(This article belongs to the Section Insect Physiology, Reproduction and Development)
Show Figures

Graphical abstract

18 pages, 8646 KB  
Article
Preliminary Screening on Antibacterial Crude Secondary Metabolites Extracted from Bacterial Symbionts and Identification of Functional Bioactive Compounds by FTIR, HPLC and Gas Chromatography–Mass Spectrometry
by Gobinath Chandrakasan, Juan Fernando García-Trejo, Ana Angelica Feregrino-Pérez, Humberto Aguirre-Becerra, Enrique Rico García and María Isabel Nieto-Ramírez
Molecules 2024, 29(12), 2914; https://doi.org/10.3390/molecules29122914 - 19 Jun 2024
Cited by 7 | Viewed by 2680
Abstract
Secondary metabolites, bioactive compounds produced by living organisms, can unveil symbiotic relationships in nature. In this study, soilborne entomopathogenic nematodes associated with symbiotic bacteria (Xenorhabdus stockiae and Photorhabdus luminescens) were extracted from solvent supernatant containing secondary metabolites, demonstrating significant inhibitory effects [...] Read more.
Secondary metabolites, bioactive compounds produced by living organisms, can unveil symbiotic relationships in nature. In this study, soilborne entomopathogenic nematodes associated with symbiotic bacteria (Xenorhabdus stockiae and Photorhabdus luminescens) were extracted from solvent supernatant containing secondary metabolites, demonstrating significant inhibitory effects against E. coli, S. aureus, B. subtilus, P. mirabilis, E. faecalis, and P. stutzeri. The characterization of these secondary metabolites by Fourier transforms infrared spectroscopy revealed amine groups of proteins, hydroxyl and carboxyl groups of polyphenols, hydroxyl groups of polysaccharides, and carboxyl groups of organic acids. Furthermore, the obtained crude extracts were analyzed by high-performance liquid chromatography for the basic identification of potential bioactive peptides. Gas chromatography–mass spectrometry analysis of ethyl acetate extracts from Xenorhabdus stockiae identified major compounds including nonanoic acid derivatives, proline, paromycin, octodecanal derivatives, trioxa-5-aza-1-silabicyclo, 4-octadecenal, methyl ester, oleic acid, and 1,2-benzenedicarboxylicacid. Additional extraction from Photorhabdus luminescens yielded functional compounds such as indole-3-acetic acid, phthalic acid, 1-tetradecanol, nemorosonol, 1-eicosanol, and unsaturated fatty acids. These findings support the potential development of novel natural antimicrobial agents for future pathogen suppression. Full article
(This article belongs to the Special Issue Antimicrobial Properties of Natural Products (Volume Ⅱ))
Show Figures

Figure 1

19 pages, 353 KB  
Review
Microbial Symbiont-Based Detoxification of Different Phytotoxins and Synthetic Toxic Chemicals in Insect Pests and Pollinators
by Olivia Kline and Neelendra K. Joshi
J. Xenobiot. 2024, 14(2), 753-771; https://doi.org/10.3390/jox14020043 - 4 Jun 2024
Cited by 7 | Viewed by 3481
Abstract
Insects are the most diverse form of life, and as such, they interact closely with humans, impacting our health, economy, and agriculture. Beneficial insect species contribute to pollination, biological control of pests, decomposition, and nutrient cycling. Pest species can cause damage to agricultural [...] Read more.
Insects are the most diverse form of life, and as such, they interact closely with humans, impacting our health, economy, and agriculture. Beneficial insect species contribute to pollination, biological control of pests, decomposition, and nutrient cycling. Pest species can cause damage to agricultural crops and vector diseases to humans and livestock. Insects are often exposed to toxic xenobiotics in the environment, both naturally occurring toxins like plant secondary metabolites and synthetic chemicals like herbicides, fungicides, and insecticides. Because of this, insects have evolved several mechanisms of resistance to toxic xenobiotics, including sequestration, behavioral avoidance, and enzymatic degradation, and in many cases had developed symbiotic relationships with microbes that can aid in this detoxification. As research progresses, the important roles of these microbes in insect health and function have become more apparent. Bacterial symbionts that degrade plant phytotoxins allow host insects to feed on otherwise chemically defended plants. They can also confer pesticide resistance to their hosts, especially in frequently treated agricultural fields. It is important to study these interactions between insects and the toxic chemicals they are exposed to in order to further the understanding of pest insect resistance and to mitigate the negative effect of pesticides on nontarget insect species like Hymenopteran pollinators. Full article
(This article belongs to the Special Issue Environmental Toxicology and Animal Health)
15 pages, 1923 KB  
Article
Partial Correspondence between Host Plant-Related Differentiation and Symbiotic Bacterial Community in a Polyphagous Insect
by Zhentao Cheng, Qian Liu and Xiaolei Huang
Animals 2024, 14(2), 283; https://doi.org/10.3390/ani14020283 - 16 Jan 2024
Cited by 4 | Viewed by 1794
Abstract
Host plants play a vital role in insect population differentiation, while symbiotic associations between bacteria and insects are ubiquitous in nature. However, existing studies have given limited attention to the connection between host-related differentiation and symbiotic bacterial communities in phytophagous insects. In this [...] Read more.
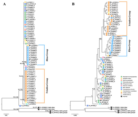
Host plants play a vital role in insect population differentiation, while symbiotic associations between bacteria and insects are ubiquitous in nature. However, existing studies have given limited attention to the connection between host-related differentiation and symbiotic bacterial communities in phytophagous insects. In this study, we collected 58 samples of Aphis odinae from different host plants in southern China and constructed phylogenetic trees to investigate their differentiation in relation to host plants. We also selected aphid samples from the five most preferred host plants and analyzed their symbiotic bacterial composition using Illumina sequencing of the V3–V4 hypervariable region of the 16S rRNA gene. The phylogeny and symbiotic bacterial community structure of A. odinae populations on different host plants showed that samples from Triadica sebifera (Euphorbiaceae) had a consistent presence of Wolbachia as the predominant secondary symbiont and suggested the possibility of undergoing differentiation. Conversely, although differentiation was observed in samples from Rhus chinensis (Anacardiaceae), no consistent presence of predominant secondary symbionts was found. Additionally, the samples from Heptapleurum heptaphyllum (Araliaceae) consistently carried Serratia, but no host differentiation was evident. In summary, this study reveals a partial correspondence between symbiotic bacterial communities and host-related differentiation in A. odinae. The findings contribute to our understanding of the microevolutionary influencing the macroevolutionary relationships between bacterial symbionts and phytophagous insects. The identification of specific symbionts associated with host-related differentiation provides valuable insights into the intricate dynamics of insect-bacteria interactions. Full article
(This article belongs to the Section Ecology and Conservation)
Show Figures

Figure 1

16 pages, 2183 KB  
Article
Effects of Secondary Metabolites of Rice on Brown Planthopper and Its Symbionts
by Ziyuan Deng, Chengling Lai, Jun Zhang, Fan Sun, Danting Li, Peiying Hao, Xuping Shentu, Kun Pang and Xiaoping Yu
Int. J. Mol. Sci. 2024, 25(1), 386; https://doi.org/10.3390/ijms25010386 - 27 Dec 2023
Cited by 5 | Viewed by 2099
Abstract
The brown planthopper Nilaparvata lugens (Stål) (BPH) is a main rice pest in China and many other Asian countries. In the control of BPH, the application of insect-resistant rice has proven to be quite effective. Secondary metabolites are essential weapons in plants’ defense [...] Read more.
The brown planthopper Nilaparvata lugens (Stål) (BPH) is a main rice pest in China and many other Asian countries. In the control of BPH, the application of insect-resistant rice has proven to be quite effective. Secondary metabolites are essential weapons in plants’ defense against phytophagous insects. Studies have found that differences in the content of secondary metabolites play a crucial role in determining whether rice exhibits resistance or susceptibility to BPH. Simultaneously, symbionts are essential to the BPH. Nevertheless, there is limited research on the impact of secondary metabolites on the symbionts within BPH. Therefore, investigating the influence of secondary metabolites on both BPH and their symbionts is significant for the control of BPH. In this experiment, newly emerged female adults of BPH were fed artificial diets containing 10 different secondary metabolites. The results indicated that methyl jasmonate had inhibitory effects on the survival rate, weight gain, and reproductive capacity of BPH. Using qPCR methods, it was discovered that the number of symbiotic fungi (Ascomycetes symbionts) within BPH significantly decreased under methyl jasmonate stress. In conclusion, this experiment has preliminarily revealed the inhibitory effects of methyl jasmonate on BPH and its symbionts, demonstrating its potential for controlling BPH. Full article
(This article belongs to the Section Molecular Plant Sciences)
Show Figures

Figure 1

21 pages, 4686 KB  
Article
Metabolic Profiling, Antiviral Activity and the Microbiome of Some Mauritian Soft Corals
by Deeya Jahajeeah, Mala Ranghoo-Sanmukhiya and Georgia Schäfer
Mar. Drugs 2023, 21(11), 574; https://doi.org/10.3390/md21110574 - 31 Oct 2023
Cited by 1 | Viewed by 3343
Abstract
Soft corals, recognized as sessile marine invertebrates, rely mainly on chemical, rather than physical defense, by secreting intricate secondary metabolites with plausible pharmaceutical implication. Their ecological niche encompasses a diverse community of symbiotic microorganisms which potentially contribute to the biosynthesis of these bioactive [...] Read more.
Soft corals, recognized as sessile marine invertebrates, rely mainly on chemical, rather than physical defense, by secreting intricate secondary metabolites with plausible pharmaceutical implication. Their ecological niche encompasses a diverse community of symbiotic microorganisms which potentially contribute to the biosynthesis of these bioactive metabolites. The emergence of new viruses and heightened viral resistance underscores the urgency to explore novel pharmacological reservoirs. Thus, marine organisms, notably soft corals and their symbionts, have drawn substantial attention. In this study, the chemical composition of four Mauritian soft corals: Sinularia polydactya, Cespitularia simplex, Lobophytum patulum, and Lobophytum crassum was investigated using LC–MS techniques. Concurrently, Illumina 16S metagenomic sequencing was used to identify the associated bacterial communities in the named soft corals. The presence of unique biologically important compounds and vast microbial communities found therein was further followed up to assess their antiviral effects against SARS-CoV-2 and HPV pseudovirus infection. Strikingly, among the studied soft corals, L. patulum displayed an expansive repertoire of unique metabolites alongside a heightened bacterial consort. Moreover, L. patulum extracts exerted some promising antiviral activity against SARS-CoV-2 and HPV pseudovirus infection, and our findings suggest that L. patulum may have the potential to serve as a therapeutic agent in the prevention of infectious diseases, thereby warranting further investigation. Full article
Show Figures

Figure 1

19 pages, 5645 KB  
Article
The Improvement of Fluorescence In Situ Hybridization Technique Based on Explorations of Symbionts in Cicadas
by Zhi Huang, Dandan Wang, Jinrui Zhou, Hong He and Cong Wei
Int. J. Mol. Sci. 2023, 24(21), 15838; https://doi.org/10.3390/ijms242115838 - 31 Oct 2023
Cited by 2 | Viewed by 2082
Abstract
Fluorescence in situ hybridization (FISH) with rRNA-targeted oligonucleotide probes is widely used for the identification of microbes in complex samples, but it suffers from some limitations resulting in the weak or even absence of fluorescence signals of microbe(s), which may lead to the [...] Read more.
Fluorescence in situ hybridization (FISH) with rRNA-targeted oligonucleotide probes is widely used for the identification of microbes in complex samples, but it suffers from some limitations resulting in the weak or even absence of fluorescence signals of microbe(s), which may lead to the underestimation or misunderstanding of a microbial community. Herein, we explored symbionts in the bacteriomes and fat bodies of cicadas using modified FISH, aiming to improve this technique. We initially revealed that the probes of Candidatus Sulcia muelleri (Sulcia) and the yeast-like fungal symbiont (YLS) are suitable for detection of these symbionts in all cicadas and some other species of Auchenorrhyncha, whereas the probe of Candidatus Hodgkinia cicadicola (Hodgkinia) is only suitable for detection of Hodgkinia in a few cicada species. The fluorescence signal of Sulcia, Hodgkinia and YLS exhibited weak intensity without the addition of unlabeled oligonucleotides (helpers) and heat shock in some cicadas; however, it can be significantly improved by the addition of both helpers and heat shock. Results of this study suggest that heat shock denaturing rRNA and proteins of related microbe(s) together with helpers binding to the adjacent region of the probe’s target sites prevent the re-establishment of the native secondary structure of rRNA; therefore, suitable probe(s) can more easily access to the probe’s target sites of rRNA. Our results provide new information for the significant improvement of hybridization signal intensities of microbes in the FISH experiment, making it possible to achieve a more precise understanding of the microbial distribution, community and density in complex samples. Full article
(This article belongs to the Section Molecular Microbiology)
Show Figures

Figure 1

Back to TopTop