Partial Correspondence between Host Plant-Related Differentiation and Symbiotic Bacterial Community in a Polyphagous Insect
Abstract
Simple Summary
Abstract
1. Introduction
2. Materials and Methods
2.1. Sample Collection
2.2. COI Gene Amplification and Sequencing
2.3. Phylogenetic Analysis
2.4. DNA Extraction for 16S rRNA
2.5. High-Throughput 16S rRNA Gene Amplification and Sequencing
2.6. Sequencing Data Analysis
2.7. Diversity Analysis
3. Results
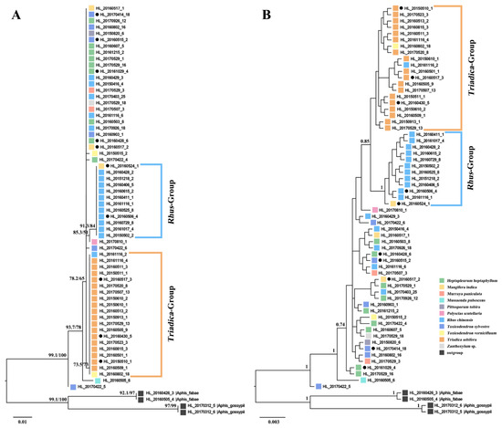
3.1. Phylogenetic Relationships between A. odinae Populations on Different Host Plants
3.2. Symbiotic Bacterial Composition of Different Populations of A. odinae
3.2.1. Library Basic Statistics
3.2.2. OTU Clustering and Taxonomic Assignment
3.2.3. Alpha Diversity
3.2.4. Beta Diversity
4. Discussion
5. Conclusions
Supplementary Materials
Author Contributions
Funding
Institutional Review Board Statement
Informed Consent Statement
Data Availability Statement
Acknowledgments
Conflicts of Interest
References
- Brues, C.T. The specificity of food-plants in the evolution of phytophagous insects. Am. Nat. 1924, 58, 127–144. [Google Scholar] [CrossRef]
- Berlocher, S.H. Radiation and divergence in the Rhagoletis pomonella species group: Inferences from allozymes. Evolution 2000, 54, 543–557. [Google Scholar] [CrossRef] [PubMed]
- McBride, C.S.; Singer, M.C. Field studies reveal strong postmating isolation between ecologically divergent butterfly populations. PLoS Biol. 2010, 8, e1000529. [Google Scholar] [CrossRef]
- Smadja, C.M.; Canbäck, B.; Vitalis, R.; Gautier, M.; Ferrari, J.; Zhou, J.-J.; Butlin, R.K. Large-scale candidate gene scan reveals the role of chemoreceptor genes in host plant specialization and speciation in the pea aphid. Evolution 2012, 66, 2723–2738. [Google Scholar] [CrossRef]
- Powell, T.H.Q.; Forbes, A.A.; Hood, G.R.; Feder, J.L. Ecological adaptation and reproductive isolation in sympatry: Genetic and phenotypic evidence for native host races of Rhagoletis pomonella. Mol. Ecol. 2014, 23, 688–704. [Google Scholar] [CrossRef]
- Li, Q.; Chen, C.; Wu, Y.X.; Siddiqui, J.A.; Lu, C.C.; Cheng, Z.T.; Li, Y.H.; Liu, Q.; Huang, X.L. Specialization on Ficus supported by genetic divergence and morphometrics in sympatric host-populations of the Camellia aphid, Aphis aurantii. Front. Ecol. Evol. 2021, 9, 786450. [Google Scholar] [CrossRef]
- Oliver, K.M.; Degnan, P.H.; Burke, G.R.; Moran, N.A. Facultative symbionts in aphids and the horizontal transfer of ecologically important traits. Annu. Rev. Entomol. 2010, 55, 247–266. [Google Scholar] [CrossRef] [PubMed]
- Ferrari, J.; Vavre, F. Bacterial symbionts in insects or the story of communities affecting communities. Philos. Trans. R. Soc. B Biol. Sci. 2011, 366, 1389–1400. [Google Scholar] [CrossRef]
- Baumann, P. Biology bacteriocyte-associated endosymbionts of plant sap-sucking insects. Annu. Rev. Microbiol. 2005, 59, 155–189. [Google Scholar] [CrossRef]
- Douglas, A.E. Nutritional interactions in insect-microbial symbioses: Aphids and their symbiotic bacteria Buchnera. Ann. Rev. Entomol. 1998, 43, 17–37. [Google Scholar] [CrossRef]
- Nakabachi, A.; Ishikawa, H. Provision of riboflavin to the host aphid, Acyrthosiphon pisum, by endosymbiotic bacteria, Buchnera. J. Insect Physiol. 1999, 45, 1–6. [Google Scholar] [CrossRef] [PubMed]
- McCutcheon, J.P.; Moran, N.A. Functional convergence in reduced genomes of bacterial symbionts spanning 200 My of evolution. Genome Biol. Evol. 2010, 2, 708–718. [Google Scholar] [CrossRef]
- Zeng, L.D.; Liu, Q.; Huang, X.L. Diversity and functions of the secondary endosymbionts in aphids. Wuyi Sci. J. 2019, 35, 4–11. [Google Scholar] [CrossRef]
- Moran, N.A.; Yun, Y. Experimental replacement of an obligate insect symbiont. Proc. Natl. Acad. Sci. USA 2015, 112, 2093–2096. [Google Scholar] [CrossRef] [PubMed]
- Lemoine, M.M.; Engl, T.; Kaltenpoth, M. Microbial symbionts expanding or constraining abiotic niche space in insects. Curr. Opin. Insect Sci. 2020, 39, 14–20. [Google Scholar] [CrossRef] [PubMed]
- Leonardo, T.E.; Mondor, E.B. Symbiont modifies host life-history traits that affect gene flow. Proc. R. Soc. B Biol. Sci. 2006, 273, 1079–1084. [Google Scholar] [CrossRef] [PubMed]
- Simon, J.C.; Boutin, S.; Tsuchida, T.; Koga, R.; Le Gallic, J.F.; Frantz, A.; Outreman, Y.; Fukatsu, T. Facultative symbiont infections affect aphid reproduction. PLoS ONE 2011, 6, e21831. [Google Scholar] [CrossRef] [PubMed]
- Guay, J.F.; Boudreault, S.; Michaud, D.; Cloutier, C. Impact of environmental stress on aphid clonal resistance to parasitoids: Role of Hamiltonella defensa bacterial symbiosis in association with a new facultative symbiont of the pea aphid. J. Insect Physiol. 2009, 55, 919–926. [Google Scholar] [CrossRef]
- Vorburger, C.; Gehrer, L.; Rodriguez, P. A strain of the bacterial symbiont Regiella insecticola protects aphids against parasitoids. Biol. Lett. 2010, 6, 109–111. [Google Scholar] [CrossRef]
- Frago, E.; Mala, M.; Weldegergis, B.T.; Yang, C.J.; McLean, A.; Godfray, H.C.J.; Gols, R.; Dicke, M. Symbionts protect aphids from parasitic wasps by attenuating herbivore-induced plant volatiles. Nat. Commun. 2017, 8, 1860. [Google Scholar] [CrossRef]
- Scarborough, C.L.; Ferrari, J.; Godfray, H.C.J. Aphid protected from pathogen by endosymbiont. Science 2005, 310, 1781. [Google Scholar] [CrossRef] [PubMed]
- Łukasik, P.; van Asch, M.; Guo, H.F.; Ferrari, J.; Godfray, H.C.J. Unrelated facultative endosymbionts protect aphids against a fungal pathogen. Ecol. Lett. 2013, 16, 214–218. [Google Scholar] [CrossRef] [PubMed]
- Heyworth, E.R.; Ferrari, J. A facultative endosymbiont in aphids can provide diverse ecological benefits. J. Evol. Biol. 2015, 28, 1753–1760. [Google Scholar] [CrossRef]
- Hansen, A.K.; Moran, N.A. The impact of microbial symbionts on host plant utilization by herbivorous insects. Mol. Ecol. 2014, 23, 1473–1496. [Google Scholar] [CrossRef] [PubMed]
- Wagner, S.M.; Martinez, A.J.; Ruan, Y.M.; Kim, K.L.; Lenhart, P.A.; Dehnel, A.C.; Oliver, K.M.; White, J.A. Facultative endosymbionts mediate dietary breadth in a polyphagous herbivore. Funct. Ecol. 2015, 29, 1402–1410. [Google Scholar] [CrossRef]
- Zytynska, S.E.; Meyer, S.T.; Sturm, S.; Ullmann, W.; Mehrparvar, M.; Weisser, W.W. Secondary bacterial symbiont community in aphids responds to plant diversity. Oecologia 2016, 180, 735–747. [Google Scholar] [CrossRef]
- Ferrari, J.; West, J.A.; Via, S.; Godfray, H.C.J. Population genetic structure and secondary symbionts in host-associated populations of the pea aphid complex. Evolution 2012, 66, 375–390. [Google Scholar] [CrossRef]
- Brady, C.M.; Asplen, M.K.; Desneux, N.; Heimpel, G.E.; Hopper, K.R.; Linnen, C.R.; Oliver, K.M.; Wulff, J.A.; White, J.A. Worldwide populations of the aphid Aphis craccivora are infected with diverse facultative bacterial symbionts. Microb. Ecol. 2014, 67, 195–204. [Google Scholar] [CrossRef]
- Holt, J.R.; Styer, A.; White, J.A.; Armstrong, J.S.; Nibouche, S.; Costet, L.; Malacrinò, A.; Antwi, J.B.; Wulff, J.; Peterson, G.; et al. Differences in microbiota between two multilocus lineages of the sugarcane aphid (Melanaphis sacchari) in the continental United States. Ann. Entomol. Soc. Am. 2020, 113, 257–265. [Google Scholar] [CrossRef]
- Leonardo, T.E.; Muiru, G.T. Facultative symbionts are associated with host plant specialization in pea aphid populations. Proc. R. Soc. London Ser. B Biol. Sci. 2003, 270 (Suppl. S2), S209–S212. [Google Scholar] [CrossRef]
- Simon, J.C.; Carré, S.; Boutin, M.; Prunier-Leterme, N.; Sabater-Muñoz, B.; Latorre, A.; Bournoville, R. Host-based divergence in populations of the pea aphid: Insights from nuclear markers and the prevalence of facultative symbionts. Proc. R. Soc. B Biol. Sci. 2003, 270, 1703–1712. [Google Scholar] [CrossRef]
- Tsuchida, T.; Koga, R.; Fukatsu, T. Host plant specialization governed by facultative symbiont. Science 2004, 303, 1989. [Google Scholar] [CrossRef] [PubMed]
- Ryalls, J.M.W.; Riegler, M.; Moore, B.D.; Johnson, S.N. Biology and trophic interactions of lucerne aphids. Agric. For. Entomol. 2013, 15, 335–350. [Google Scholar] [CrossRef]
- Brady, C.M.; White, J.A. Cowpea aphid (Aphis craccivora) associated with different host plants has different facultative endosymbionts. Ecol. Entomol. 2013, 38, 433–437. [Google Scholar] [CrossRef]
- Xu, S.F.; Jiang, L.Y.; Qiao, G.X.; Chen, J. The bacterial flora associated with the polyphagous aphid Aphis gossypii Glover (Hemiptera: Aphididae) is strongly affected by host plants. Microb. Ecol. 2020, 79, 971–984. [Google Scholar] [CrossRef]
- Martin, J.H. Identification, occurrence and pest status of Toxoptera odinae (van der Goot) (Hemiptera: Aphididae) in Africa. Bull. Entomol. Res. 1989, 79, 607–611. [Google Scholar] [CrossRef]
- Raychaudhuri, D.N.; Ghosh, D.; Raychaudhuri, D.; Agarwala, B.K. Studies on the aphids (Homoptera: Aphididae) from South India I. Insecta Matsumurana 1981, 23, 1–20. [Google Scholar]
- Lokeshwari, D.; Verghese, A.; Shivashankar, S.; Kumar, N.K.K.; Manjunatha, H.; Venugopalan, R. Effect of Aphis odinae (Hemiptera: Aphididae) infestation on sugars and amino acid content in mango. Afr. Entomol. 2014, 22, 823–827. [Google Scholar] [CrossRef]
- Vidya, M.; Rajanna, K.M. Role of insect predators in the control of Toxoptera odinae (Hemiptera: Aphididae) in cashew plantation. Biopestic. Int. 2014, 10, 112–115. [Google Scholar]
- Blackman, R.L.; Eastop, V.F. Aphids on the World’s Plants. An Online Identification and Information Guide. Available online: http://www.aphidsonworldsplants.info/ (accessed on 16 July 2022).
- Liu, Q.; Zhang, H.; Zeng, L.D.; Yu, Y.H.; Lin, X.L.; Huang, X.L. Coexistence of three dominant bacterial symbionts in a social aphid and implications for ecological adaptation. Insects 2021, 12, 416. [Google Scholar] [CrossRef]
- Yang, Q.; Umina, P.A.; Wei, S.J.; Bass, C.; Yu, W.J.; Robinson, K.L.; Gill, A.; Zhan, D.W.; Ward, S.E.; van Rooyen, A.; et al. Diversity and regional variation of endosymbionts in the green peach aphid, Myzus persicae (Sulzer). Diversity 2023, 15, 206. [Google Scholar] [CrossRef]
- Qin, M.; Chen, J.; Xu, S.F.; Jiang, L.Y.; Qiao, G.X. Microbiota associated with Mollitrichosiphum aphids (Hemiptera: Aphididae: Greenideinae): Diversity, host species specificity and phylosymbiosis. Environ. Microbiol. 2021, 23, 2184–2198. [Google Scholar] [CrossRef] [PubMed]
- Foottit, R.G.; Maw, H.E.L.; von Dohlen, C.D.; Hebert, P.D.N. Species identification of aphids (Insecta: Hemiptera: Aphididae) through DNA barcodes. Mol. Ecol. Resour. 2008, 8, 1189–1201. [Google Scholar] [CrossRef] [PubMed]
- Katoh, K.; Standley, D.M. MAFFT multiple sequence alignment software version 7: Improvements in performance and usability. Mol. Biol. Evol. 2013, 30, 772–780. [Google Scholar] [CrossRef] [PubMed]
- Nguyen, L.-T.; Schmidt, H.A.; von Haeseler, A.; Minh, B.Q. IQ-TREE: A fast and effective stochastic algorithm for estimating maximum-likelihood phylogenies. Mol. Biol. Evol. 2014, 32, 268–274. [Google Scholar] [CrossRef] [PubMed]
- Minh, B.Q.; Nguyen, M.A.T.; von Haeseler, A. Ultrafast approximation for phylogenetic bootstrap. Mol. Biol. Evol. 2013, 30, 1188–1195. [Google Scholar] [CrossRef] [PubMed]
- Ronquist, F.; Teslenko, M.; van der Mark, P.; Ayres, D.L.; Darling, A.; Höhna, S.; Larget, B.; Liu, L.; Suchard, M.A.; Huelsenbeck, J.P. MrBayes 3.2: Efficient Bayesian phylogenetic inference and model choice across a large model space. Syst. Biol. 2012, 61, 539–542. [Google Scholar] [CrossRef] [PubMed]
- Kalyaanamoorthy, S.; Minh, B.Q.; Wong, T.K.F.; von Haeseler, A.; Jermiin, L.S. ModelFinder: Fast model selection for accurate phylogenetic estimates. Nat. Methods 2017, 14, 587–589. [Google Scholar] [CrossRef]
- Librado, P.; Rozas, J. DnaSP v5: A software for comprehensive analysis of DNA polymorphism data. Bioinformatics 2009, 25, 1451–1452. [Google Scholar] [CrossRef]
- Bandelt, H.J.; Forster, P.; Rohl, A. Median-joining networks for inferring intraspecific phylogenies. Mol. Biol. Evol. 1999, 16, 37–48. [Google Scholar] [CrossRef]
- Kumar, S.; Stecher, G.; Tamura, K. MEGA7: Molecular evolutionary genetics analysis version 7.0 for bigger datasets. Mol. Biol. Evol. 2016, 33, 1870–1874. [Google Scholar] [CrossRef] [PubMed]
- Ledbetter, R.N.; Connon, S.A.; Neal, A.L.; Dohnalkova, A.; Magnuson, T.S. Biogenic mineral production by a novel arsenic-metabolizing thermophilic bacterium from the Alvord Basin, Oregon. Appl. Environ. Microbiol. 2007, 73, 5928–5936. [Google Scholar] [CrossRef]
- Srinivasan, S.; Hoffman, N.G.; Morgan, M.T.; Matsen, F.A.; Fiedler, T.L.; Hall, R.W.; Ross, F.J.; McCoy, C.O.; Bumgarner, R.; Marrazzo, J.M.; et al. Bacterial communities in women with bacterial vaginosis: High resolution phylogenetic analyses reveal relationships of microbiota to clinical criteria. PLoS ONE 2012, 7, e37818. [Google Scholar] [CrossRef] [PubMed]
- Magoč, T.; Salzberg, S.L. FLASH: Fast length adjustment of short reads to improve genome assemblies. Bioinformatics 2011, 27, 2957–2963. [Google Scholar] [CrossRef]
- Bolger, A.M.; Lohse, M.; Usadel, B. Trimmomatic: A flexible trimmer for Illumina sequence data. Bioinformatics 2014, 30, 2114–2120. [Google Scholar] [CrossRef] [PubMed]
- Edgar, R.C.; Haas, B.J.; Clemente, J.C.; Quince, C.; Knight, R. UCHIME improves sensitivity and speed of chimera detection. Bioinformatics 2011, 27, 2194–2200. [Google Scholar] [CrossRef] [PubMed]
- Edgar, R.C. UPARSE: Highly accurate OTU sequences from microbial amplicon reads. Nat. Methods 2013, 10, 996–998. [Google Scholar] [CrossRef] [PubMed]
- Wang, Q.; Garrity, G.M.; Tiedje, J.M.; Cole, J.R. Naïve bayesian classifier for rapid assignment of rRNA sequences into the new bacterial taxonomy. Appl. Environ. Microbiol. 2007, 73, 5261–5267. [Google Scholar] [CrossRef]
- Quast, C.; Pruesse, E.; Yilmaz, P.; Gerken, J.; Schweer, T.; Yarza, P.; Peplies, J.; Glöckner, F.O. The SILVA ribosomal RNA gene database project: Improved data processing and web-based tools. Nucleic Acids Res. 2013, 41, D590–D596. [Google Scholar] [CrossRef]
- Schloss, P.D.; Westcott, S.L.; Ryabin, T.; Hall, J.R.; Hartmann, M.; Hollister, E.B.; Lesniewski, R.A.; Oakley, B.B.; Parks, D.H.; Robinson, C.J.; et al. Introducing mothur: Open-source, platform-independent, community-supported software for describing and comparing microbial communities. Appl. Environ. Microbiol. 2009, 75, 7537–7541. [Google Scholar] [CrossRef]
- Lozupone, C.; Lladser, M.E.; Knights, D.; Stombaugh, J.; Knight, R. UniFrac: An effective distance metric for microbial community comparison. ISME J. 2011, 5, 169–172. [Google Scholar] [CrossRef] [PubMed]
- Looft, T.; Johnson, T.A.; Allen, H.K.; Bayles, D.O.; Alt, D.P.; Stedtfeld, R.D.; Sul, W.J.; Stedtfeld, T.M.; Chai, B.; Cole, J.R.; et al. In-feed antibiotic effects on the swine intestinal microbiome. Proc. Natl. Acad. Sci. USA 2012, 109, 1691–1696. [Google Scholar] [CrossRef]
- Oksanen, J.; Blanchet, F.G.; Kindt, R.; Legendre, P.; Minchin, P.R.; O’Hara, R.B. R Package “Vegan-Community Ecology Package” Version 2.3-0. Available online: https://cran.r-project.org/web/packages/vegan/index.html or https://github.com/vegandevs/vegan (accessed on 23 May 2023).
- Wickham, H.; Chang, W. Package ‘ggplot2’. R Package Version 1.0.0. 2016. Available online: https://cran.r-project.org/web/packages/ggplot2/index.html (accessed on 20 May 2023).
- Peccoud, J.; Simon, J.-C.; von Dohlen, C.; Coeurd’acier, A.; Plantegenest, M.; Vanlerberghe-Masutti, F.; Jousselin, E. Evolutionary history of aphid-plant associations and their role in aphid diversification. Comptes Rendus Biol. 2010, 333, 474–487. [Google Scholar] [CrossRef] [PubMed]
- Liu, Q.H.; Jiang, L.Y.; Qiao, G.X. DNA barcoding of Greenideinae (Hemiptera:Aphididae) with resolving taxonomy problems. Invertebr. Syst. 2013, 27, 428–438. [Google Scholar] [CrossRef]
- Zhu, X.C.; Chen, J.; Chen, R.; Jiang, L.Y.; Qiao, G.X. DNA barcoding and species delimitation of Chaitophorinae (Hemiptera, Aphididae). ZooKeys 2017, 656, 25–50. [Google Scholar] [CrossRef]
- Li, Q.; Yao, J.M.; Zeng, L.D.; Lin, X.L.; Huang, X.L. Molecular and morphological evidence for the identity of two nominal species of Astegopteryx (Hemiptera, Aphididae, Hormaphidinae). ZooKeys 2019, 833, 59–74. [Google Scholar] [CrossRef]
- Najar-Rodríguez, A.J.; McGraw, E.A.; Mensah, R.K.; Pittman, G.W.; Walter, G.H. The microbial flora of Aphis gossypii: Patterns across host plants and geographical space. J. Invertebr. Pathol. 2009, 100, 123–126. [Google Scholar] [CrossRef]
- Guo, H.; Yang, F.Y.; Meng, M.; Feng, J.J.; Yang, Q.L.; Wang, Y.M. No evidence of bacterial symbionts influencing host specificity in Aphis gossypii Glover (Hemiptera: Aphididae). Insects 2022, 13, 462. [Google Scholar] [CrossRef]




| Sample ID | Host Plant | Host Family | Collection Locality |
|---|---|---|---|
| HL_20150416_4 | Rhus chinensis | Anacardiaceae | Fuzhou, Fujian |
| HL_20150502_2 | Rhus chinensis | Anacardiaceae | Quanzhou, Fujian |
| HL_20150510_1 | Triadica sebifera | Euphorbiaceae | Fuzhou, Fujian |
| HL_20150511_1 | Triadica sebifera | Euphorbiaceae | Fuzhou, Fujian |
| HL_20150515_2 | Toxicodendron vernicifluum | Anacardiaceae | Fuzhou, Fujian |
| HL_20150610_1 | Triadica sebifera | Euphorbiaceae | Fuzhou, Fujian |
| HL_20150610_2 | Triadica sebifera | Euphorbiaceae | Fuzhou, Fujian |
| HL_20150820_6 | Pittosporum tobira | Pittosporaceae | Meishan, Sichuan |
| HL_20150913_1 | Triadica sebifera | Euphorbiaceae | Fuzhou, Fujian |
| HL_20151218_2 | Rhus chinensis | Anacardiaceae | Fuzhou, Fujian |
| HL_20160406_5 | Rhus chinensis | Anacardiaceae | Fuzhou, Fujian |
| HL_20160411_1 | Rhus chinensis | Anacardiaceae | Fuzhou, Fujian |
| HL_20160428_2 | Rhus chinensis | Anacardiaceae | - |
| HL_20160428_6 | Heptapleurum heptaphyllum | Araliaceae | - |
| HL_20160429_3 | Rhus chinensis | Anacardiaceae | Fuzhou, Fujian |
| HL_20160430_5 | Triadica sebifera | Euphorbiaceae | Fuzhou, Fujian |
| HL_20160501_1 | Triadica sebifera | Euphorbiaceae | Fuzhou, Fujian |
| HL_20160503_8 | Heptapleurum heptaphyllum | Araliaceae | Fuzhou, Fujian |
| HL_20160505_9 | Triadica sebifera | Euphorbiaceae | Fuzhou, Fujian |
| HL_20160506_4 | Rhus chinensis | Anacardiaceae | Fuzhou, Fujian |
| HL_20160509_1 | Triadica sebifera | Euphorbiaceae | Fuzhou, Fujian |
| HL_20160511_3 | Triadica sebifera | Euphorbiaceae | Fuzhou, Fujian |
| HL_20160513_2 | Triadica sebifera | Euphorbiaceae | Fuzhou, Fujian |
| HL_20160515_2 | Triadica sebifera | Euphorbiaceae | Fuzhou, Fujian |
| HL_20160517_1 | Mangifera indica | Anacardiaceae | - |
| HL_20160517_2 | Mangifera indica | Anacardiaceae | - |
| HL_20160517_3 | Triadica sebifera | Euphorbiaceae | - |
| HL_20160524_1 | Mangifera indica | Anacardiaceae | - |
| HL_20160525_8 | Rhus chinensis | Anacardiaceae | Fuzhou, Fujian |
| HL_20160607_5 | Heptapleurum heptaphyllum | Araliaceae | Fuzhou, Fujian |
| HL_20160615_2 | Toxicodendron sylvestre | Anacardiaceae | Fuzhou, Fujian |
| HL_20160729_8 | Rhus chinensis | Anacardiaceae | Wuyishan, Fujian |
| HL_20160802_16 | Toxicodendron sylvestre | Anacardiaceae | Wuyishan, Fujian |
| HL_20160802_18 | Toxicodendron vernicifluum | Anacardiaceae | Wuyishan, Fujian |
| HL_20160815_3 | Triadica sebifera | Euphorbiaceae | Linhai, Zhejiang |
| HL_20160903_1 | Toxicodendron sylvestre | Anacardiaceae | Fuzhou, Fujian |
| HL_20161017_4 | Rhus chinensis | Anacardiaceae | Fuzhou, Fujian |
| HL_20161029_4 | Heptapleurum heptaphyllum | Araliaceae | Fuzhou, Fujian |
| HL_20161116_1 | Rhus chinensis | Anacardiaceae | Fuzhou, Fujian |
| HL_20161116_2 | Rhus chinensis | Anacardiaceae | Fuzhou, Fujian |
| HL_20161116_4 | Triadica sebifera | Euphorbiaceae | Fuzhou, Fujian |
| HL_20161116_6 | Rhus chinensis | Anacardiaceae | Fuzhou, Fujian |
| HL_20161215_2 | Heptapleurum heptaphyllum | Araliaceae | - |
| HL_20170403_25 | Rhus chinensis | Anacardiaceae | Fuding, Fujian |
| HL_20170414_18 | Toxicodendron sylvestre | Anacardiaceae | Fuzhou, Fujian |
| HL_20170422_4 | Heptapleurum heptaphyllum | Araliaceae | Fuzhou, Fujian |
| HL_20170422_6 | Toxicodendron sylvestre | Anacardiaceae | Fuzhou, Fujian |
| HL_20170507_13 | Triadica sebifera | Euphorbiaceae | Fuzhou, Fujian |
| HL_20170507_3 | Murraya paniculata | Rutaceae | Fuzhou, Fujian |
| HL_20170520_8 | Triadica sebifera | Euphorbiaceae | Fuzhou, Fujian |
| HL_20170523_3 | Triadica sebifera | Euphorbiaceae | Fuzhou, Fujian |
| HL_20170529_1 | Heptapleurum heptaphyllum | Araliaceae | Fuzhou, Fujian |
| HL_20170529_13 | Triadica sebifera | Euphorbiaceae | Fuzhou, Fujian |
| HL_20170529_16 | Heptapleurum heptaphyllum | Araliaceae | Fuzhou, Fujian |
| HL_20170529_18 | Zanthoxylum sp. | Rutaceae | Fuzhou, Fujian |
| HL_20170529_3 | Murraya paniculata | Rutaceae | Fuzhou, Fujian |
| HL_20170926_12 | Heptapleurum heptaphyllum | Araliaceae | Fuzhou, Fujian |
| HL_20170926_18 | Rhus chinensis | Anacardiaceae | Fuzhou, Fujian |
| Sample ID | Treat ID | Sequenced Region | Host Plant | Host Family | Host Group | Collection Locality |
|---|---|---|---|---|---|---|
| HL_20150510_1 | HCX47 | 16s, v3+v4_b | Triadica sebifera | Euphorbiaceae | Tria | Fuzhou, Fujian |
| HL_20160430_5 | HCX48 | 16s, v3+v4_b | Triadica sebifera | Euphorbiaceae | Tria | Fuzhou, Fujian |
| HL_20160506_4 | HCX49 | 16s, v3+v4_b | Rhus chinensis | Anacardiaceae | Rhus | Fuzhou, Fujian |
| HL_20160517_2 | HCX51 | 16s, v3+v4_b | Mangifera indica | Anacardiaceae | Mang | Fuzhou, Fujian |
| HL_20160517_3 | HCX52 | 16s, v3+v4_b | Triadica sebifera | Euphorbiaceae | Tria | Fuzhou, Fujian |
| HL_20161029_4 | HCX53 | 16s, v3+v4_b | Heptapleurum heptaphyllum | Araliaceae | Hept | Fuzhou, Fujian |
| HL_20160428_6 | HCX54 | 16s, v3+v4_b | Heptapleurum heptaphyllum | Araliaceae | Hept | Fuzhou, Fujian |
| HL_20170414_18 | HCX55 | 16s, v3+v4_b | Toxicodendron sylvestre | Anacardiaceae | Toxi | Fuzhou, Fujian |
| HL_20160515_2 | HCX56 | 16s, v3+v4_b | Toxicodendron sylvestre | Anacardiaceae | Toxi | Fuzhou, Fujian |
| HL_20160524_1 | HCX57 | 16s, v3+v4_b | Mangifera indica | Anacardiaceae | Mang | Fuzhou, Fujian |
| Alpha Diversity Index | Df | SS | MS | F | p |
|---|---|---|---|---|---|
| ACE | 4 | 804.55 | 201.14 | 8.18 | 0.02 |
| Chao1 | 4 | 672.81 | 168.20 | 29.10 | 0.00 |
Disclaimer/Publisher’s Note: The statements, opinions and data contained in all publications are solely those of the individual author(s) and contributor(s) and not of MDPI and/or the editor(s). MDPI and/or the editor(s) disclaim responsibility for any injury to people or property resulting from any ideas, methods, instructions or products referred to in the content. |
© 2024 by the authors. Licensee MDPI, Basel, Switzerland. This article is an open access article distributed under the terms and conditions of the Creative Commons Attribution (CC BY) license (https://creativecommons.org/licenses/by/4.0/).
Share and Cite
Cheng, Z.; Liu, Q.; Huang, X. Partial Correspondence between Host Plant-Related Differentiation and Symbiotic Bacterial Community in a Polyphagous Insect. Animals 2024, 14, 283. https://doi.org/10.3390/ani14020283
Cheng Z, Liu Q, Huang X. Partial Correspondence between Host Plant-Related Differentiation and Symbiotic Bacterial Community in a Polyphagous Insect. Animals. 2024; 14(2):283. https://doi.org/10.3390/ani14020283
Chicago/Turabian StyleCheng, Zhentao, Qian Liu, and Xiaolei Huang. 2024. "Partial Correspondence between Host Plant-Related Differentiation and Symbiotic Bacterial Community in a Polyphagous Insect" Animals 14, no. 2: 283. https://doi.org/10.3390/ani14020283
APA StyleCheng, Z., Liu, Q., & Huang, X. (2024). Partial Correspondence between Host Plant-Related Differentiation and Symbiotic Bacterial Community in a Polyphagous Insect. Animals, 14(2), 283. https://doi.org/10.3390/ani14020283

