Sign in to use this feature.

Years

Between: -

Subjects

remove_circle_outline
remove_circle_outline
remove_circle_outline
remove_circle_outline
remove_circle_outline
remove_circle_outline

Journals

Article Types

Countries / Regions

Search Results (23)

Search Parameters:
Keywords = rate of leaf dehydration

Order results
Result details
Results per page
Select all
Export citation of selected articles as:
27 pages, 5669 KB  
Article
Kinetics of Chlorophyll Degradation in Japanese Maple (Acer palmatum) Leaves with In Situ Heating Visible and Near-Infrared Spectroscopic Monitoring
by Satoru Nakashima, Hinako Yamasaki and Sumire Kanda
Life 2025, 15(3), 335; https://doi.org/10.3390/life15030335 - 21 Feb 2025
Cited by 2 | Viewed by 1770
Abstract
Decreases in chlorophyll control the degradation of green plants during leaf senescence and fruit ripening processes. Our previous daily monitoring of the natural senescence processes of Japanese maple (Acer palmatum) leaves demonstrated initial slow and later fast chlorophyll (Chl) decrease rates. [...] Read more.
Decreases in chlorophyll control the degradation of green plants during leaf senescence and fruit ripening processes. Our previous daily monitoring of the natural senescence processes of Japanese maple (Acer palmatum) leaves demonstrated initial slow and later fast chlorophyll (Chl) decrease rates. In this study, Chl decrease processes were monitored by in situ visible and near-infrared spectroscopy during heating of maple leaves to 30–200 °C. The initial decreases with time in the 640–720 nm band area, due mainly to chlorophyll a after the water decrease, were fitted by first-order kinetics. The obtained rate constants k1 from 200 to 60 °C showed a quasi-linear trend on an Arrhenius plot with an activation energy Ea of 38 kJ·mol−1, while those from 60 to 30 °C had a different trend with an Ea of 91 kJ·mol−1. Since the previous natural faster Chl decrease rates are on the extension of the higher-temperature trend, this process might occur without the protection of proteins in the photosynthetic system. On the other hand, the previous natural slower Chl decrease rates are on the extension of the lower-temperature trend, and might have protein protection. Full article
(This article belongs to the Collection State of the Art in Plant Science)
Show Figures

Figure 1

13 pages, 3148 KB  
Article
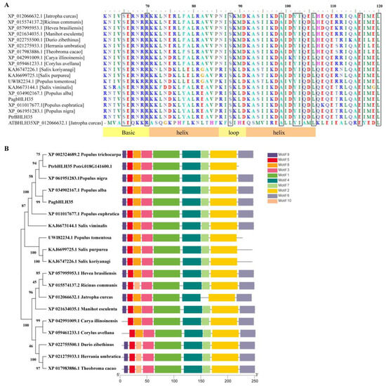
PagbHLH35 Enhances Salt Tolerance through Improving ROS Scavenging in Transgenic Poplar
by Shuang Wang, Liben Dong, Wenjing Yao and Tingbo Jiang
Plants 2024, 13(13), 1835; https://doi.org/10.3390/plants13131835 - 3 Jul 2024
Cited by 3 | Viewed by 1570
Abstract
The bHLH transcription factor family plays crucial roles in plant growth and development and their responses to adversity. In this study, a highly salt-induced bHLH gene, PagbHLH35 (Potri.018G141600), was identified from Populus alba × P. glandullosa (84K poplar). PagbHLH35 contains a highly conserved [...] Read more.
The bHLH transcription factor family plays crucial roles in plant growth and development and their responses to adversity. In this study, a highly salt-induced bHLH gene, PagbHLH35 (Potri.018G141600), was identified from Populus alba × P. glandullosa (84K poplar). PagbHLH35 contains a highly conserved bHLH domain within the region of 52–114 amino acids. A subcellular localization result confirmed its nuclear localization. A yeast two-hybrid assay indicated PagbHLH35 lacks transcriptional activation activity, while a yeast one-hybrid assay indicated it could specifically bind to G-box and E-box elements. The expression of PagbHLH35 reached its peak at 12 h and 36 h time points under salt stress in the leaves and roots, respectively. A total of three positive transgenic poplar lines overexpressing PagbHLH35 were generated via Agrobacterium-mediated leaf disk transformation. Under NaCl stress, the transgenic poplars exhibited significantly enhanced morphological and physiological advantages such as higher POD activity, SOD activity, chlorophyll content, and proline content, and lower dehydration rate, MDA content and hydrogen peroxide (H2O2) content, compared to wild-type (WT) plants. In addition, histological staining showed that there was lower ROS accumulation in the transgenic poplars under salt stress. Moreover, the relative expression levels of several antioxidant genes in the transgenic poplars were significantly higher than those in the WT. All the results indicate that PagbHLH35 can improve salt tolerance by enhancing ROS scavenging in transgenic poplars. Full article
(This article belongs to the Section Plant Response to Abiotic Stress and Climate Change)
Show Figures

Figure 1

13 pages, 1070 KB  
Article
Increasing the Amounts of Bioactive Components in American Ginseng (Panax quinquefolium L.) Leaves Using Far-Infrared Irradiation
by Xuan Wang, Myungjin Kim, Ruoqi Han, Jiarui Liu, Xuemei Sun, Shuyang Sun, Chengwu Jin and Dongha Cho
Foods 2024, 13(4), 607; https://doi.org/10.3390/foods13040607 - 17 Feb 2024
Cited by 6 | Viewed by 3780
Abstract
Both the roots and leaves of American ginseng contain ginsenosides and polyphenols. The impact of thermal processing on enhancing the biological activities of the root by altering its component composition has been widely reported. However, the effects of far-infrared irradiation (FIR), an efficient [...] Read more.
Both the roots and leaves of American ginseng contain ginsenosides and polyphenols. The impact of thermal processing on enhancing the biological activities of the root by altering its component composition has been widely reported. However, the effects of far-infrared irradiation (FIR), an efficient heat treatment method, on the bioactive components of the leaves remain to be elucidated. In the present study, we investigated the effects of FIR heat treatment between 160 and 200 °C on the deglycosylation and dehydration rates of the bioactive components in American ginseng leaves. As the temperature was increased, the amounts of common ginsenosides decreased while those of rare ginsenosides increased. After FIR heat treatment of American ginseng leaves at an optimal 190 °C, the highest total polyphenolic content and kaempferol content were detected, the antioxidant activity was significantly enhanced, and the amounts of the rare ginsenosides F4, Rg6, Rh4, Rk3, Rk1, Rg3, and Rg5 were 41, 5, 37, 64, 222, 17, and 266 times higher than those in untreated leaves, respectively. Moreover, the radical scavenging rates for 2,2-diphenyl-1-picrylhydrazyl and 2,2′-azino-bis (3-ethylbenzothiazoline-6-sulfonic acid) and the reducing power of the treated leaf extracts were 2.17, 1.86, and 1.77 times higher, respectively. Hence, FIR heat treatment at 190 °C is an efficient method for producing beneficial bioactive components from American ginseng leaves. Full article
(This article belongs to the Topic Advances in Analysis of Food and Beverages)
Show Figures

Figure 1

24 pages, 12824 KB  
Article
A Study on the Development of Two Ornamental Varieties of Ipomoea batatas Cultivated in Vertical Systems in the Northeastern Region of Europe
by Mirela Cojocariu, Alina Elena Marta, Carmenica Doina Jităreanu, Elena-Liliana Chelariu, Sorin Căpşună, Irina Gabriela Cara, Petronica Amișculesei, Ana-Maria-Roxana Istrate and Ciprian Chiruță
Horticulturae 2024, 10(2), 133; https://doi.org/10.3390/horticulturae10020133 - 30 Jan 2024
Cited by 5 | Viewed by 2378
Abstract
The Ipomoea batatas ornamental variety of the edible sweet potato is a decorative sweet potato with exquisite leaves, available in different varieties. Due to its numerous characteristics related to resistance, adaptability to environmental conditions, rapid growth, and aesthetic traits, it has attracted the [...] Read more.
The Ipomoea batatas ornamental variety of the edible sweet potato is a decorative sweet potato with exquisite leaves, available in different varieties. Due to its numerous characteristics related to resistance, adaptability to environmental conditions, rapid growth, and aesthetic traits, it has attracted the interest of researchers. The purpose of this study is to investigate the growth and development behaviour of two varieties of I. batatas, namely ‘Margarita’ and ‘Blackie’, cultivated in vertical systems, to provide guidelines for their usage in green façade design. The physiological growth processes throughout the growing season were analysed by monitoring three biometric parameters (diameter, height, and leaf count), transpiration (dehydration rate), and the photosynthesis process (photosynthetic pigment content) for treated and control variants and four cardinal orientations (N, E, S, and W). Compared to the control and western orientation, which proved to be less advantageous, the northern orientation and treatment appeared to be the most suitable options for both varieties analysed. Also, the content of organic substances was more intense in the Cropmax-treated ‘Blackie’, especially on the northern façade, with the highest quantities of chlorophyll a (17.1%), chlorophyll b (9.1%), and carotenoid pigments (7.5%). In addition, the leaf dehydration rate, as well as the amount of free water loss, were reduced on the northern façade of ‘Blackie’. Therefore, ‘Blackie’ can be recommended as a variety distinguished by its improved resistance to challenging environmental conditions, particularly drought. Full article
(This article belongs to the Section Floriculture, Nursery and Landscape, and Turf)
Show Figures

Graphical abstract

18 pages, 8539 KB  
Article
Temporal and Spatial Dynamics of Organ Water Content in Maize with Different Senescence Types
by Shang Gao, Bo Ming, Lu-Lu Li, Yi-Zhou Wang, Jun Xue, Peng Hou, Ke-Ru Wang, Shun-Li Zhou, Shao-Kun Li and Rui-Zhi Xie
Plants 2023, 12(18), 3269; https://doi.org/10.3390/plants12183269 - 14 Sep 2023
Cited by 3 | Viewed by 1844
Abstract
Understanding the water status of specific organs can be helpful in evaluating the life activities and growth conditions of maize. To accurately judge organ growth conditions and thus design appropriate interventions, it is necessary to clarify the true water dynamics of each maize [...] Read more.
Understanding the water status of specific organs can be helpful in evaluating the life activities and growth conditions of maize. To accurately judge organ growth conditions and thus design appropriate interventions, it is necessary to clarify the true water dynamics of each maize organ. Using multiple maize cultivars with different growth periods, spatio-temporal water dynamics were analyzed here in the leaves, stalks, and ear components. Leaf water content was found to gradually decrease from both the bottom and top of the plant to the middle, whereas stalk water content decreased sequentially from the top to the bottom. Each successively higher node from the bottom of the plant was associated with decreases of 0.99% and 1.27% water content in the leaves and stalks, respectively. The water dynamics in leaves and internodes showed three clear stages: the slow loss, rapid loss, and balance stage. A water content of 60% appeared to be an irreversible turning point for initiation of senescence. Using normalized growth period as a measure, each of the tested cultivars could be assigned into one of two types based on their water dynamics: stay-water or general type. General-type cultivars had a shorter duration with a high water content and a water loss rate approximately twice as high as that of the stay-water type. This may have been related to the leaf senescence characteristics. However, the stay-water trait did not interfere with water dynamics of the ear components. Therefore, it may not be robust to evaluate the kernel dehydration of maize according to leaf senescence conditions due to the weak correlation between kernel water content and leaf senescence characteristics. Full article
(This article belongs to the Section Crop Physiology and Crop Production)
Show Figures

Figure 1

14 pages, 4180 KB  
Article
Physical Properties and pH Environment of Foam Dressing Containing Eclipta prostrata Leaf Extract and Gelatin
by Sukhontha Hasatsri, Jariya Suthi, Nattaporn Siriwut and Onjira Charoensappakit
Pharmaceuticals 2023, 16(5), 685; https://doi.org/10.3390/ph16050685 - 2 May 2023
Cited by 4 | Viewed by 3353
Abstract
Eclipta prostrata (E. prostrata) has several biological activities, including antibacterial and anti-inflammatory activities, that improve wound healing. It is well known that physical properties and pH environment are crucial considerations when developing wound dressings containing medicinal plant extracts in order to create an [...] Read more.
Eclipta prostrata (E. prostrata) has several biological activities, including antibacterial and anti-inflammatory activities, that improve wound healing. It is well known that physical properties and pH environment are crucial considerations when developing wound dressings containing medicinal plant extracts in order to create an appropriate environment for wound healing. In this study, we prepared a foam dressing containing E. prostrata leaf extract and gelatin. Chemical composition was verified using Fourier-transform infrared spectroscopy (FTIR) and pore structure was obtained using scanning electron microscopy (SEM). The physical properties of the dressing, including absorption and dehydration properties, were also evaluated. The chemical properties were measured to determine the pH environment after the dressing was suspended in water. The results revealed that the E. prostrata dressings had a pore structure with an appropriate pore size (313.25 ± 76.51 µm and 383.26 ± 64.45 µm for the E. prostrata A and E. prostrata B dressings, respectively). The E. prostrata B dressings showed a higher percentage of weight increase in the first hour and a faster dehydration rate in the first 4 h. Furthermore, the E. prostrata dressings had a slightly acidic environment (5.28 ± 0.02 and 5.38 ± 0.02 for the E. prostrata A and E. prostrata B dressings at 48 h, respectively). Full article
(This article belongs to the Special Issue Development of Specific Dosage Form: Wound Dressing)
Show Figures

Figure 1

15 pages, 2087 KB  
Article
Ecophysiological Differentiation among Two Resurrection Ferns and Their Allopolyploid Derivative
by Luis G. Quintanilla, Ismael Aranda, María José Clemente-Moreno, Joan Pons-Perpinyà and Jorge Gago
Plants 2023, 12(7), 1529; https://doi.org/10.3390/plants12071529 - 1 Apr 2023
Cited by 4 | Viewed by 2652
Abstract
Theoretically, the coexistence of diploids and related polyploids is constrained by reproductive and competitive mechanisms. Although niche differentiation can explain the commonly observed co-occurrence of cytotypes, the underlying ecophysiological differentiation among cytotypes has hardly been studied. We compared the leaf functional traits of [...] Read more.
Theoretically, the coexistence of diploids and related polyploids is constrained by reproductive and competitive mechanisms. Although niche differentiation can explain the commonly observed co-occurrence of cytotypes, the underlying ecophysiological differentiation among cytotypes has hardly been studied. We compared the leaf functional traits of the allotetraploid resurrection fern Oeosporangium tinaei (HHPP) and its diploid parents, O. hispanicum (HH) and O. pteridioides (PP), coexisting in the same location. Our experimental results showed that all three species can recover physiological status after severe leaf dehydration, which confirms their ‘resurrection’ ability. However, compared with PP, HH had much higher investment per unit area of light-capturing surface, lower carbon assimilation rate per unit mass for the same midday water potential, higher non-enzymatic antioxidant capacity, higher carbon content, and lower contents of nitrogen, phosphorus, and other macronutrients. These traits allow HH to live in microhabitats with less availability of water and nutrients (rock crevices) and to have a greater capacity for resurrection. The higher assimilation capacity and lower antioxidant capacity of PP explain its more humid and nutrient-rich microhabitats (shallow soils). HHPP traits were mostly intermediate between those of HH and PP, and they allow the allotetraploid to occupy the free niche space left by the diploids. Full article
Show Figures

Figure 1

18 pages, 6503 KB  
Article
Growth, Xylem Vulnerability to Cavitation and Leaf Cell Response to Dehydration in Tree Seedlings of the Caribbean Dry Forest
by Eléonore Mira, Hervé Cochard, André Evette and Maguy Dulormne
Forests 2023, 14(4), 697; https://doi.org/10.3390/f14040697 - 28 Mar 2023
Cited by 6 | Viewed by 2952
Abstract
The characterisation of ecological strategies to predict drought response is still lacking for Caribbean dry forest seedlings. This study documents growth characteristics and tolerance to drought via xylem hydraulic and leaf cell properties of three dominant native species of the Caribbean dry forest. [...] Read more.
The characterisation of ecological strategies to predict drought response is still lacking for Caribbean dry forest seedlings. This study documents growth characteristics and tolerance to drought via xylem hydraulic and leaf cell properties of three dominant native species of the Caribbean dry forest. Twenty morphological and physiological traits were assessed in Citharexylum spinosum, Guaiacum officinale and Guapira fragrans in greenhouse conditions. The seedlings displayed contrasting growth rates, which were positively correlated with the capacity to quickly develop a large leaf area and root fraction. The three species had a similar xylem tolerance to embolism (P50: −4 MPa) but differed in leaf cell tolerance to dehydration, which was negatively correlated with RGR (R2 > 0.87). The slowest-growing, G. officinale, had high leaf tolerance to cell dehydration due to low ΨTLP and πo, but displayed a narrow hydraulic safety margin. The leaves of the fast-growing C. spinosum were sensitive to leaf dehydration but exhibited a surprisingly wide stem hydraulic safety margin. G. fragrans had intermediate traits. Our results showed that dry forest seedling growth in similar environments can exhibit distinct carbon growth strategies as well as contrasting water-use strategies, primarily as they relate to drought resistance, due to variation in root development and leaf cell resistance to dehydration. Our study thus provides an approach to estimate species performance under drought conditions. Full article
(This article belongs to the Special Issue Drought Tolerance Traits and Growth in Trees)
Show Figures

Figure 1

19 pages, 3808 KB  
Article
Sodium Nitroprusside Improves the Growth and Behavior of the Stomata of Silybum marianum L. Subjected to Different Degrees of Drought
by Esmaeil Zangani, Hossein Rabbi Angourani, Babak Andalibi, Saeid Vaezi Rad and Andrea Mastinu
Life 2023, 13(4), 875; https://doi.org/10.3390/life13040875 - 24 Mar 2023
Cited by 15 | Viewed by 2446
Abstract
The use of growth-stimulating signals to increase the tolerance of plants to water deficits can be an important strategy in the production of plants in dry areas. Therefore, a split-plot experiment with three replications was conducted to evaluate the effects of sodium nitroprusside [...] Read more.
The use of growth-stimulating signals to increase the tolerance of plants to water deficits can be an important strategy in the production of plants in dry areas. Therefore, a split-plot experiment with three replications was conducted to evaluate the effects of sodium nitroprusside (SNP) application rate as an NO donor (0, 100, and 200 µM) on the growth and yield parameters of Silybum marianum L. (S. marianum) under different irrigation cut-off times (control, irrigation cut-off from stem elongation, and anthesis). The results of this study showed that with increasing drought severity, leaf RWC, proline content and capitula per plant, 1000 grain weight, plant height, branch per plant, capitula diameter, and the biological and grain yield of S. marianum decreased significantly, whereas the number of grains per capitula increased compared with the control. Also, by irrigation cut-off from the stem elongation stage, the density of leaf stomata at the bottom and top epidermis increased by 64% and 39%, respectively, and the length of the stomata at the bottom epidermis of the leaf decreased up to 28%. In contrast, the results of this experiment showed that the exogenous application of nitric oxide reduced the negative effects of irrigation cut-off, such that the application of 100 µM SNP enhanced RWC content (up to 9%), proline concentration (up to 40%), and grain (up to 34%) and biological (up to 44%) yields in plants under drought stress compared with non-application of SNP. The decrease in the number of capitula per plant and capitula diameter was also compensated by foliar application of 100 µM SNP under stress conditions. In addition, exogenous NO changed the behavior of the stomata during the period of dehydration, such that plants treated with SNP showed a decrease in the stomatal density of the leaf and an increase in the length of the stomata at the leaf bottom epidermis. These results indicate that SNP treatment, especially at 100 µM, was helpful in alleviating the deleterious effects of water deficiency and enhancing the tolerance of S. marianum to withholding irrigation times. Full article
(This article belongs to the Section Plant Science)
Show Figures

Figure 1

14 pages, 1237 KB  
Article
Enhancing Yield and Physiological Performance by Foliar Applications of Chemically Inert Mineral Particles in a Rainfed Vineyard under Mediterranean Conditions
by Despoina G. Petoumenou
Plants 2023, 12(7), 1444; https://doi.org/10.3390/plants12071444 - 24 Mar 2023
Cited by 20 | Viewed by 3107
Abstract
One of the biggest environmental challenges that most of the traditional and modern grape-growing areas are facing is the frequency, severity, and unpredictability of extreme weather events as a result of climate change. Sustainable tools such as chemically inert mineral particles could be [...] Read more.
One of the biggest environmental challenges that most of the traditional and modern grape-growing areas are facing is the frequency, severity, and unpredictability of extreme weather events as a result of climate change. Sustainable tools such as chemically inert mineral particles could be a valid alternative for the promotion of environmentally-friendly viticultural techniques to enhance yield, improve physiological processes, and increase tolerance to biotic/abiotic stressors and grape quality. In regard to this concept, the effects of kaolin (KL) and zeolite (ZL) application was tested in the rosé grapevine cultivar Roditis, field-and rainfed, under the Mediterranean conditions of central Greece. In a two-year trial, the whole vine canopy was sprayed with kaolin and zeolite until runoff at a dose of 3% (w/v) twice throughout the growing season; the first at the beginning of veraison and the second one week later; treatment of the untreated control plants was also performed (C). The assimilation rate in morning and midday, the stomatal conductance, and the WUEi of the leaves of the treated and untreated plants were monitored one day after each application and at harvest. During the same time period of the day (i.e., morning and midday) in July, August, and September, the leaf temperature near the fruit zone was also recorded. At harvest, the yield parameters, cluster characteristics, grape composition, and incidence (%) of sunburned and dehydrated berries as well as berries infected by Plasmopara viticola and Lobesia botrana were recorded. The results showed that KL and ZL application decreased leaf temperature during the growing season until harvest compared to the control treatment, which resulted in an improvement in physiological parameters such as net photosynthesis and intrinsic water use efficiency. At harvest, the KL- and ZL-treated vines showed increased yield due to an increasing cluster and berry fresh weight. On the other hand, the KL and ZL application did not affect the sugar concentration and pH of the must and increased the total acidity and decreased the total phenolic compound content, but only in the first year of the experiments. Furthermore, the incidence of sunburn necrosis, dehydrated berries, and infected berries was significantly lower in the treated vines compared to the control vines. These results confirm the promising potential of kaolin and zeolite applications as a stress mitigation strategy during the summer period, with the ability to protect grapevine plants, enhance yield, and maintain or improve fruit quality in rainfed Mediterranean vineyards. Full article
Show Figures

Figure 1

20 pages, 4830 KB  
Article
Functional Characterization of Tea Plant (Camellia sinensis L.) CsCBF2 Gene Involved in Multiple Abiotic Stress Response in Tobacco (Nicotiana tabacum L.)
by Qiying Zhou, Dongxiao Liu, Yiwan Wei, Ning Ma, Ruijiao Zhang, Zengya Zhang, Changjun Jiang and Hongyu Yuan
Horticulturae 2022, 8(9), 853; https://doi.org/10.3390/horticulturae8090853 - 19 Sep 2022
Cited by 8 | Viewed by 2847
Abstract
C-repeat binding factors/dehydration responsive element binding factors 1 (CBFs/DREB1s) are a small family of transcription factors that play important roles in plant resistance to various external stresses. However, functional characterization of tea plant (Camellia sinensis L.) CBF gene (CsCBF) was [...] Read more.
C-repeat binding factors/dehydration responsive element binding factors 1 (CBFs/DREB1s) are a small family of transcription factors that play important roles in plant resistance to various external stresses. However, functional characterization of tea plant (Camellia sinensis L.) CBF gene (CsCBF) was still seldom reported. Here, functional study of the cold-responsive CBF gene (CsCBF2) was done. Results showed that CsCBF2 had conserved AP2 DNA-binding domain and the typical PKK/RPAGRxKFxETRHP and DSAWR signature sequences of CBF/DREB1. Yeast one-hybrid and transcription activation assays revealed that the activation domain of CsCBF2 could activate the reporter gene expression, and the N terminal of CsCBF2 displayed an inhibitory effect. Although CsCBF2 was conserved to bind the C-repeat/dehydration-responsive element (CRT/DRE), intact CsCBF2 protein preferred the CRT cis element. Under normal growth conditions, CsCBF2-overexpressing tobacco plants (CsCBF2-OX) exhibited lighter green leaf color, growth retardation, and dwarfism. Smaller leaf of CsCBF2-OX was only seen in eight weeks after been sown in soil. Under cold, salinity, or drought stress, CsCBF2-OX displayed better growing with longer roots, heavier fresh weight, higher germination rate, and accumulated more proline and sugar contents, but lower electrolyte leakage. The results demonstrated that CsCBF2 enhanced plant tolerance to multiple abiotic stresses. Full article
(This article belongs to the Special Issue Advances in Tea Plant Biology and Tea Quality Regulation)
Show Figures

Figure 1

15 pages, 1679 KB  
Article
Grain Dehydration Characteristics of Old and Modern Maize Hybrids and Their Response to Different Planting Densities
by Huaihuai Guo, Xiaofang Yu, Julin Gao, Daling Ma, Shuping Hu and Xian Wang
Agronomy 2022, 12(7), 1640; https://doi.org/10.3390/agronomy12071640 - 8 Jul 2022
Cited by 4 | Viewed by 2688
Abstract
High grain water content at harvest stage is the main limiting factor for realizing mechanized maize grain harvest in China. Under the background of yield gain by density increase, it is necessary to clarify the effect of planting density increase on maize grain [...] Read more.
High grain water content at harvest stage is the main limiting factor for realizing mechanized maize grain harvest in China. Under the background of yield gain by density increase, it is necessary to clarify the effect of planting density increase on maize grain dehydration characteristics, which would provide theoretical support for realizing mechanized grain harvest under high planting density conditions. Therefore, this study selects five main hybrids, ZD2, DY13, YD13, XY335, and DH618, released in different eras that were widely promoted in Inner Mongolia from the 1970s to 2010s. The experiment was conducted in the Chilechuan Modern Agriculture Expo Park, Tumed Right Banner, Baotou city, Inner Mongolia, in 2018 and 2019. Under the three densities of 45,000 plants ha−1 (low density), 75,000 plants ha−1 (medium density) and 105,000 plants ha−1 (high density), the indexes of grain dehydration, leaf stay-green, bract and cob dehydration of the different maize hybrids were measured and analyzed. The results show that MCpm (moisture content at physiological maturity) of hybrids in the 1970s and 1990s was significantly reduced by 1.57 and 1.14 percentage points, respectively, and MCh (moisture content at harvest time) in the harvest period of hybrids in the 1970s was significantly reduced by 0.99 percentage points, from a low to medium density. The GDRbm (rate of grain dehydration before maturation) and the GDRam (rate of grain dehydration after maturation) showed an increasing trend from a low to medium density. From a medium to high density, the MCpm from the 1980s to 2000s could be significantly reduced by 1.78, 1.53 and 1.88 percentage points; the MCh from the 1980s could be significantly reduced by 1.77 percentage points; and the GDRbm from the 1970s was significantly increased by 0.101%/d, but the improvement of GDRam was not significant. With the planting density increase, the decreased ratios of relative GLAD (green leaf area duration) and leaf SPAD (soil and plant analyzer development) per plant of old maize hybrids were more than that of modern maize hybrids, which promoted the decrease in grain water content and the rate increase in grain dehydration for old maize hybrids. There was a direct positive correlation between the bract and grain dehydration rates, but the cob dehydration rate had no significant effect on the grain dehydration rate. With the increase in planting density, the relative GLAD and leaf SPAD values of plants decreased, and the stay-green of plants worsened, and a significant increase in the dehydration rate of bracts in old and modern eras was an important reason for the decrease in grain moisture content and increase in dehydration rate. Full article
(This article belongs to the Topic Crop Ecophysiology: From Lab to Field)
Show Figures

Figure 1

13 pages, 2810 KB  
Article
Stress-Inducible Overexpression of SlDDF2 Gene Improves Tolerance against Multiple Abiotic Stresses in Tomato Plant
by Taghleb Al-Deeb, Mohammad Abo Gamar, Najib El-Assi, Hmoud Al-Debei, Rabea Al-Sayaydeh and Ayed M. Al-Abdallat
Horticulturae 2022, 8(3), 230; https://doi.org/10.3390/horticulturae8030230 - 7 Mar 2022
Cited by 5 | Viewed by 3424
Abstract
Dehydration-responsive element-binding protein 1 (DREB1)/C-repeat binding factor (CBF) family plays a key role in plant tolerance against different abiotic stresses. In this study, an orthologous gene of the DWARF AND DELAYED FLOWERING (DDF) members in Arabidopsis, SlDDF2, was identified in [...] Read more.
Dehydration-responsive element-binding protein 1 (DREB1)/C-repeat binding factor (CBF) family plays a key role in plant tolerance against different abiotic stresses. In this study, an orthologous gene of the DWARF AND DELAYED FLOWERING (DDF) members in Arabidopsis, SlDDF2, was identified in tomato plants. The SlDDF2 gene expression was analyzed, and a clear induction in response to ABA treatment, cold, salinity, and drought stresses was observed. Furthermore, two transgenic lines (SlDDF2-IOE#6 and SlDDF2-IOE#9) with stress-inducible overexpression of SlDDF2 under Rd29a promoter were generated. Under stress conditions, the gene expression of SlDDF2 was significantly higher in both transgenic lines. The growth performance, as well as physiological parameters, were evaluated in wild-type and transgenic plants. The transgenic lines showed growth retardation phenotypes and had higher chlorophyll content under stress conditions in plants. However, the relative decrease in growth performance (plant height, leaf number, and leaf area) in stressed transgenic lines was lower than that in stressed wild-type plants, compared with nonstressed conditions. The reduction in the relative water content and water loss rate was also lower in the transgenic lines. Compared with wild-type plants, transgenic lines showed enhanced tolerance to different abiotic stresses including water deficit, salinity, and cold. In conclusion, stress-inducible expression of SlDDF2 can be a useful tool to improve tolerance against multiple abiotic stresses in tomato plants. Full article
Show Figures

Figure 1

10 pages, 2284 KB  
Article
Evaluation of a Moisture Diffusion Model for Analyzing the Convective Drying Kinetics of Lavandula x allardii Leaves
by Vasileios Chasiotis, Dimitrios Tzempelikos and Andronikos Filios
Computation 2021, 9(12), 141; https://doi.org/10.3390/computation9120141 - 13 Dec 2021
Cited by 2 | Viewed by 4047
Abstract
In the present case study, a moisture diffusion model is developed to simulate the drying kinetics of Lavandula x allardii leaves for non-stationary convective drying regimes. Increasing temperature profiles are applied over the drying duration and the influence of temperature advancing rates on [...] Read more.
In the present case study, a moisture diffusion model is developed to simulate the drying kinetics of Lavandula x allardii leaves for non-stationary convective drying regimes. Increasing temperature profiles are applied over the drying duration and the influence of temperature advancing rates on the moisture removal and the drying rate is investigated. The model assumes a one-dimensional moisture transfer under transient conditions, which occurs from the leaf center to the surface by liquid diffusion due to the concentration gradient developed by the surface water evaporation caused by the difference of water vapor partial pressure between the drying medium and the leaf surface. A numerical solution of Fick’s 2nd law is obtained by an in-house code using the finite volume method, including shrinkage and a variable temperature-dependent effective moisture diffusion coefficient. The numerical results have been validated against experimental data for selected cases using statistical indices and the predicted dehydration curves presented a good agreement for the higher temperature advancing rates. The examined modeling approach was found stable and can output, in a computationally efficient way, the temporal changes of moisture and drying rate. Thus, the present model could be used for engineering applications involving the design, optimization and development of drying equipment and drying schedules for the examined type of non-stationary drying patterns. Full article
Show Figures

Figure 1

19 pages, 6012 KB  
Article
Coexistent Heteroblastic Needles of Adult Pinus canariensis C.Sm. ex DC. in Buch Trees Differ Structurally and Physiologically
by Beatriz Fernández-Marín, Marcos Adrián Ruiz-Medina, José Carlos Miranda and Águeda María González-Rodríguez
Forests 2021, 12(3), 341; https://doi.org/10.3390/f12030341 - 15 Mar 2021
Cited by 6 | Viewed by 3055
Abstract
Great variation in shape and size between primary (juvenile) and secondary (adult) needles, so-called leaf-heteroblasty, occurs in several Pinus species. Most of them loss primary needles during the juvenile-to-adult transition of the tree. An exception to this is Pinus canariensis (a Canary Islands [...] Read more.
Great variation in shape and size between primary (juvenile) and secondary (adult) needles, so-called leaf-heteroblasty, occurs in several Pinus species. Most of them loss primary needles during the juvenile-to-adult transition of the tree. An exception to this is Pinus canariensis (a Canary Islands endemism) in which basal resprouting twigs of adult trees frequently wear both primary and secondary needles. Taking advantage of this extraordinary study-case-species, we conducted an exhaustive comparison of both needle types through quantitative analyses of needle anatomy, photochemical performance, gas exchange, and resistance to extreme dehydration and to extreme needle temperature. We hypothesized that primary needles would show lower investment to leaf structure but higher photosynthetical efficiency. Primary needles had less stomatal density and thicker and less wettable cuticles. In cross section, primary needles showed smaller structural fraction (e.g., percent of hypodermis, endodermis and vascular tissue) and higher fraction of photosynthetic parenchyma. Significant differences between primary and secondary needles were not found in net carbon assimilation not in their leaf mass area values. Interestingly, secondary needles showed higher electron transport rate, and they were additionally much more efficient in retaining water under severe and controlled desiccant conditions. When subjected to extreme temperatures (−10° to +50 °C), primary needles recovered better their photochemical efficiency than secondary needles, after +46° and +48 °C heat-shock treatments. Our results indicate that both needle types broaden the diversity of physiological responses against environmental constrains in basal twigs of adult P. canariensis trees. Considering that this is a fire-resistant and resprouting species, this advantage could be particularly useful after a drastic environmental change such a fire or a gap opening in the forest. Full article
(This article belongs to the Section Forest Ecophysiology and Biology)
Show Figures

Figure 1

Back to TopTop