Sign in to use this feature.

Years

Between: -

Subjects

remove_circle_outline
remove_circle_outline
remove_circle_outline
remove_circle_outline
remove_circle_outline
remove_circle_outline
remove_circle_outline
remove_circle_outline
remove_circle_outline

Journals

remove_circle_outline
remove_circle_outline
remove_circle_outline
remove_circle_outline
remove_circle_outline
remove_circle_outline
remove_circle_outline
remove_circle_outline
remove_circle_outline

Article Types

Countries / Regions

remove_circle_outline
remove_circle_outline
remove_circle_outline
remove_circle_outline

Search Results (450)

Search Parameters:
Keywords = racks

Order results
Result details
Results per page
Select all
Export citation of selected articles as:
22 pages, 13243 KB  
Article
Automatic Toilet Seat-Cleaning System: Design and Implementation
by Geunho Lee, Kazuki Takeshita, Kosei Shiinoki, Kota Okabe and Taeho Jung
Electronics 2026, 15(2), 285; https://doi.org/10.3390/electronics15020285 - 8 Jan 2026
Viewed by 74
Abstract
During the Coronavirus Disease 2019 (COVID-19) pandemic, global awareness of infectious diseases increased markedly. Many infectious diseases are transmitted through direct or indirect contact with biological fluids containing pathogens such as viruses and bacteria. This risk is particularly pronounced in environments used by [...] Read more.
During the Coronavirus Disease 2019 (COVID-19) pandemic, global awareness of infectious diseases increased markedly. Many infectious diseases are transmitted through direct or indirect contact with biological fluids containing pathogens such as viruses and bacteria. This risk is particularly pronounced in environments used by large numbers of unspecified individuals. Public restrooms, therefore, raise significant hygienic concerns, as toilet seats may serve as vectors for indirect transmission. To mitigate this risk, this study proposes a novel toilet seat equipped with an automatic cleaning function. Specifically, after use, the seat surface is automatically wiped by a cleaning cloth, eliminating the need for manual cleaning by staff. A fundamental operational concept is established, emphasizing the determination of an appropriate cleaning initiation timing that allows the cleaning sequence to be completed without compromising user convenience. Based on this concept, a belt–pulley type prototype is developed, and the effectiveness of the proposed cleaning sequence is verified. Subsequently, the prototype is further improved through the introduction of a flexible-rack mechanism. The control methodology, including the design of the electronic circuitry, is described in detail. Using the improved prototype, extensive simulations and experimental evaluations were conducted. The results showed that battery capacity declined at an approximately constant rate of 3% per 10 cycles, with about 70% remaining after 100 cycles. In addition, a single reciprocating cleaning cycle removed over 95% of artificially applied stains across the entire toilet seat. Additional evaluation results are presented in detail. Full article
18 pages, 17043 KB  
Article
Hybrid-Actuated Multimodal Cephalopod-Inspired Underwater Robot
by Zeyu Jian, Qinlin Han, Tongfu He, Chen Chang, Shihang Long, Gaoming Liang, Ziang Xu, Yuhan Xian and Xiaohan Guo
Biomimetics 2026, 11(1), 29; https://doi.org/10.3390/biomimetics11010029 - 2 Jan 2026
Viewed by 269
Abstract
To overcome the limitations in maneuverability and adaptability of traditional underwater vehicles, a novel hybrid-actuated, multimodal cephalopod-inspired robot is proposed. This robot innovatively integrates a hybrid drive system wherein sinusoidal undulating fins provide primary propulsion and steering, water-flapping tentacles offer auxiliary burst propulsion, [...] Read more.
To overcome the limitations in maneuverability and adaptability of traditional underwater vehicles, a novel hybrid-actuated, multimodal cephalopod-inspired robot is proposed. This robot innovatively integrates a hybrid drive system wherein sinusoidal undulating fins provide primary propulsion and steering, water-flapping tentacles offer auxiliary burst propulsion, and a gear-and-rack center-of-gravity (CoG) adjustment module modulates the pitch angle to enable depth control through hydrodynamic lift during forward motion. The effectiveness of the design was validated through a series of experiments. Thrust tests demonstrated that the undulating fin thrust scales quadratically with oscillation frequency, aligning with hydrodynamic theory. Mobility experiments confirmed the multi-degree-of-freedom control of the robot, demonstrating effective diving and surfacing via the CoG module and high maneuverability, achieving a turning radius of approximately 15 cm through differential fin control. Furthermore, field trials in an outdoor artificial lake with a depth of less than 1 m validated its environmental robustness. These results confirm the versatile maneuvering capabilities of the robot and its robust adaptability to confined and shallow-water environments, presenting a novel platform for complex underwater observation tasks. Full article
(This article belongs to the Special Issue Bionic Robotic Fish: 2nd Edition)
Show Figures

Figure 1

18 pages, 2262 KB  
Article
Thermal Management Optimization of Air Transport Racks Based on a Hybrid Framework
by Biao Xie, Changfeng Yao, Liang Tan, Jiangyu Guo, Jian Wang, Hui Zhang, Juntong Tao and Jia Liu
Appl. Sci. 2026, 16(1), 442; https://doi.org/10.3390/app16010442 - 31 Dec 2025
Viewed by 222
Abstract
With the development of avionics systems towards high integration and high power density, the thermal management of electronic equipment in ATR chassis is facing severe challenges, and the extreme aviation environment further exacerbates the difficulty of heat dissipation. Traditional fixed control strategies suffer [...] Read more.
With the development of avionics systems towards high integration and high power density, the thermal management of electronic equipment in ATR chassis is facing severe challenges, and the extreme aviation environment further exacerbates the difficulty of heat dissipation. Traditional fixed control strategies suffer from problems such as energy consumption, redundancy, and local overheating, whereas single-model predictive control (MPC) is prone to local optimization. This paper proposes a thermal management optimization scheme based on the ACO-MPC hybrid framework: Firstly, a compact thermal model integrating aviation environmental parameters, such as high-altitude, low-pressure conditions and vibration impacts, is constructed. The balanced truncation method is adopted for model order reduction in this study. By retaining the key thermodynamic characteristics of the system, the original three-dimensional thermal model containing more than 800 nodes is simplified to 25 core nodes, which ensures simulation accuracy while improving computational efficiency; Secondly, the ACO-MPC hybrid framework is designed, which uses Ant Colony Optimization (ACO) for global optimization to provide optimized initial values for Model Predictive Control (MPC), breaking through the local optimization limitation of MPC and realizing the collaboration of “global optimization—dynamic control”; Finally, the effectiveness of the framework is verified in three typical aviation scenarios. The results show that compared with traditional methods, this framework has significantly improved heat dissipation efficiency, energy consumption control, and temperature stability, and has strong adaptability to environmental disturbances, which can be migrated to the ATR chassis of different specifications. Full article
Show Figures

Figure 1

30 pages, 5886 KB  
Article
Energy Efficiency Through Waste-Heat Recovery: Hybrid Data-Centre Cooling in District Heating Applications
by Damir Požgaj, Boris Delač, Branimir Pavković and Vedran Medica-Viola
Appl. Sci. 2026, 16(1), 323; https://doi.org/10.3390/app16010323 - 28 Dec 2025
Viewed by 518
Abstract
Growing demand for computing resources is increasing electricity use and cooling needs in data centres (DCs). Simultaneously, it creates opportunities for decarbonisation through the integration of waste heat (WH) into district heating (DH) systems. Such integration reduces primary energy (PE) consumption and emissions, [...] Read more.
Growing demand for computing resources is increasing electricity use and cooling needs in data centres (DCs). Simultaneously, it creates opportunities for decarbonisation through the integration of waste heat (WH) into district heating (DH) systems. Such integration reduces primary energy (PE) consumption and emissions, particularly in low-temperature DH networks. In this study, the possibility for utilisation of WH from DC hybrid cooling system into third generation (3G), fourth generation (4G), and fifth generation (5G) DH systems is investigated. The work is based on the dynamic simulations in TRNSYS. The model of the hybrid cooling system consists of a direct liquid cooling (DLC) loop (25–30 °C) and a chilled water rack coolers (CRCC) loop (10–15 °C). For 3G DH, a high-temperature water-to-water heat pump (HP) is applied to ensure the required water temperature in the system. Measured meteorological and equipment data are used to reproduce real DC operating conditions. Relative to the reference system, integrating WH into 5G DH reduces PE consumption and CO2 emissions by 88%. Results indicate that integrating WH into 5G DH and 4G DH minimises global cost and achieves a payback period of less than one year, whereas 3G DH, requiring high-temperature HPs, achieves 14 years. This approach to integrating waste heat from a hybrid DLC+CRCC DC cooling system is technically feasible, economically and environmentally viable for planning future urban integrations of waste heat into DH systems. Full article
Show Figures

Figure 1

24 pages, 4325 KB  
Article
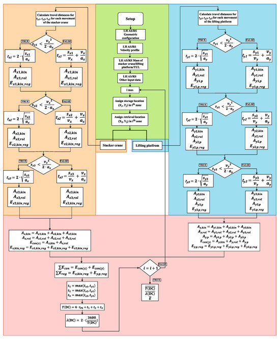
A Simulation Model of Automated Storage and Retrieval Systems for Long and Heavy Loads
by Anja Žagar, Marko Motaln, Aleš Belšak, Boris Jerman, Ching-Jung Ting and Tone Lerher
Appl. Sci. 2026, 16(1), 248; https://doi.org/10.3390/app16010248 - 25 Dec 2025
Viewed by 281
Abstract
Automated storage and retrieval systems for long and heavy unit loads (LH AS/RSs) are already applied in industrial environments. However, the existing literature does not provide quantitative analyses of how the load-mass distribution influences energy consumption and energy regeneration. The present study addresses [...] Read more.
Automated storage and retrieval systems for long and heavy unit loads (LH AS/RSs) are already applied in industrial environments. However, the existing literature does not provide quantitative analyses of how the load-mass distribution influences energy consumption and energy regeneration. The present study addresses this gap by implementing an analytical model and developing an advanced simulation model that evaluates how the mass distribution of transport unit loads (TULs) affects the energy behaviour of LH AS/RSs. The model considers three velocity profiles under two storage strategies: random storage and class-based storage. The class-based storage strategy incorporates vertical mass-based zoning, in which the storage height of each TUL is assigned according to the statistical distribution of TUL masses. The simulation results show that mass-based zoning can reduce energy consumption by up to 9% for the combined movement of the stacker crane and lifting platform and by up to 11% for the vertical movement of the lifting platform alone. In addition, both the random and class-based storage strategies achieve approximately 35% energy regeneration. These findings provide the first explicit quantification of the energy savings achievable through mass-based vertical zoning in LH AS/RSs and offer practical guidance for warehouse designers and managers on how to leverage TUL mass distribution when selecting storage strategies and configuring storage rack layouts to improve energy efficiency, support sustainability goals, and enhance LH AS/RS performance. Full article
Show Figures

Figure 1

25 pages, 3627 KB  
Review
Structural Performance of Semi-Rigid Beam-to-Column Connections in Steel Storage Racks: A Review Focused on FEM Analysis
by Mirjana Piskulic, Rodoljub Vujanac, Snezana Vulović, Nenad Miloradovic, Mirko Blagojevic and Zorica Djordjevic
Metals 2026, 16(1), 2; https://doi.org/10.3390/met16010002 - 19 Dec 2025
Viewed by 375
Abstract
In practical applications, steel storage racks include a wide range of beam-to-column connections (BCCs), which have a significant impact on their structural stability, particularly under various loading conditions. This systematic review focuses on the application of the finite element method (FEM) as a [...] Read more.
In practical applications, steel storage racks include a wide range of beam-to-column connections (BCCs), which have a significant impact on their structural stability, particularly under various loading conditions. This systematic review focuses on the application of the finite element method (FEM) as a complementary tool to evaluate the mechanical behavior of these connections. Key parameters that influence connection performance include the connector’s class and hook configuration, column thickness, beam height and weld position on the connector. Although the Eurocode 3 standard provides design guidelines for connections, experimental testing remains the most reliable method due to the complexity of semi-rigid connections, particularly in the context of pallet racks. Validated FEM analysis emerges as a dependable and cost-effective alternative to experiments, enabling more detailed parametric studies and improving the prediction of structural response. This review focuses on the advantages of FEM integration into design workflows via quantitative synthesis, while also emphasizing the role of contact formulations in modeling accuracy. To establish FEM as an independent predictive tool for the design and optimization of steel storage racks, future research should focus on cohesive zone modeling, ductile damage criteria, advanced contact strategies and additional machine learning (ML) techniques. Full article
(This article belongs to the Special Issue Numerical and Experimental Advances in Metal Processing)
Show Figures

Figure 1

12 pages, 2097 KB  
Article
Impact of Mezzanine Rack Shelf Spacing on Radiative Heat-Dominated Flame Spread Characteristics
by Nam Jeon, In Koo Kwon, Byeongheun Lee and Jeongki Min
Fire 2025, 8(12), 481; https://doi.org/10.3390/fire8120481 - 18 Dec 2025
Viewed by 267
Abstract
The widespread use of mezzanine racks in modern logistics warehouses has significantly increased fire hazards owing to the dense storage of combustibles. However, systematic full-scale studies examining the influence of shelf spacing on radiative ignition between adjacent racks are lacking. In this study, [...] Read more.
The widespread use of mezzanine racks in modern logistics warehouses has significantly increased fire hazards owing to the dense storage of combustibles. However, systematic full-scale studies examining the influence of shelf spacing on radiative ignition between adjacent racks are lacking. In this study, we investigate the effect of shelf spacing on radiative flame spread using full-scale fire tests and cone calorimeter experiments. The decrease in radiative heat flux with an increase in the distance was consistent with the inverse square law. Adjacent shelf ignition was prevented when the spacing was at least 5 m. Cone calorimeter tests identified a critical radiant heat flux of approximately 8 kW/m2, and the ignition time decreased nonlinearly from 207.8 to 69.6 s as the radiant flux increased from 10 to 16 kW/m2. These findings were cross-validated with the full-scale results, which indicated that a minimum spacing of 5 m serves as a radiative flame-spread barrier under similar storage and ventilation conditions. This study provides practical guidance for the fire-safety design of mezzanine rack warehouses. The effects of storage geometry, surface reflectivity, ventilation, active protection systems, and varying storage densities may be considered in future work to ensure broader applicability. Full article
Show Figures

Figure 1

66 pages, 4022 KB  
Review
Thermal Management Challenges in 2.5D and 3D Chiplet Integration: A Review on Architecture–Cooling Co-Design
by Darpan Virmani and Baibhab Chatterjee
Eng 2025, 6(12), 373; https://doi.org/10.3390/eng6120373 - 17 Dec 2025
Viewed by 1417
Abstract
The increasing power density of 2.5D and 3D chiplets imposes severe thermal constraints that have a direct impact on the performance and long-term reliability of high-performance computing systems. Stacked and laterally integrated dies, which generate hundreds of watts per package, create localized hotspots [...] Read more.
The increasing power density of 2.5D and 3D chiplets imposes severe thermal constraints that have a direct impact on the performance and long-term reliability of high-performance computing systems. Stacked and laterally integrated dies, which generate hundreds of watts per package, create localized hotspots and inconsistent temperature fields, major obstacles to scalable heterogeneous integration. Research efforts have addressed these challenges by finite element and compact heat modeling, thermal interface material optimization (TIM), and advanced cooling solutions such as micro-channel liquid cooling and cold racks. While these approaches provide valuable insights, most remain case-specific, focusing on isolated packages or single design variables, and lack a general methodology for assessing thermal feasibility at an early stage. This review consolidates and critically analyzes contributions to thermal modeling at the package level, interposer thermal spreading, thermal characterization of TIMs, and the development of cooling technologies. A comparative review of published studies indicates a consistent threshold: 2.5D stacks are viable under air cooling at approximately 300 W, whereas 3D stacks require liquid or hybrid cooling in conjunction with high-performance thermal interface materials at about 350 W. The investigations identify interposer conductivity, thermal interface material thickness, and hotspot power distribution as the primary sensitivity elements. This study explores Thermal Feasibility Maps (TFMs), defined as multidimensional charts parameterized by architecture, cooling regime, and material stack. TFMs provide a systematic framework for comparing design trade-offs and support architecture cooling co-design in advanced chiplet systems. Full article
(This article belongs to the Topic Advanced Integrated Circuit Design and Application)
Show Figures

Figure 1

31 pages, 5270 KB  
Article
Multi-Serial Adaptive Bus Interface with Integrated Monitoring and Plug-And-Play Connectivity
by Marcel Tresanchez and Tomàs Pallejà
Sensors 2025, 25(24), 7638; https://doi.org/10.3390/s25247638 - 16 Dec 2025
Viewed by 507
Abstract
This work presents a complete multi-serial adaptive bus interface system compatible with the most widely used industrial serial communications standards: RS-232, RS-485, RS-422, and CAN. The proposed system automatically detects the connected serial interface type through analog line sensors and dynamically redirects the [...] Read more.
This work presents a complete multi-serial adaptive bus interface system compatible with the most widely used industrial serial communications standards: RS-232, RS-485, RS-422, and CAN. The proposed system automatically detects the connected serial interface type through analog line sensors and dynamically redirects the bus to the appropriate transceiver using a logical multiplexer. This approach aims to simplify the configuration of heterogeneous serial devices in complex and modular integration scenarios, such as body builders in industrial or vehicular systems. The hardware is designed as a scalable PCIe card-based device, allowing multiple adaptive bus interfaces to be integrated within a rack-based modular architecture. In addition, a single 5-pin plug-and-play connector is proposed by unifying the different bus signals of the transceivers, thereby simplifying cabling and deployment. Complementary implemented capabilities include baud rate auto-detection and supervision, as well as automatic direction-control functionality for RS-485 communication. Experimental validation demonstrated that the proposed system successfully detected and redirected all supported interfaces, achieving reliable connection and disconnection within an average time of 2.5 s. Furthermore, the integrated baud rate auto-detection algorithm accurately identified transmission speeds up to 1 Mbps in under 80 ms, while the automatic direction-control capability operated reliably at speeds up to 576,000 bps. Full article
(This article belongs to the Special Issue Joint Communication and Sensing in Vehicular Networks)
Show Figures

Figure 1

22 pages, 1193 KB  
Review
A Duality of Function: An Integrative Model of RACK1 as a Switch Between Translational and Signaling Hubs
by Peter Kolosov, Nikita Biziaev and Elena Alkalaeva
Int. J. Mol. Sci. 2025, 26(23), 11733; https://doi.org/10.3390/ijms262311733 - 4 Dec 2025
Viewed by 491
Abstract
RACK1 (Receptor for Activated C Kinase 1) is a highly conserved scaffold protein that functions as a central integrator within diverse cellular signaling pathways. Initially identified as a receptor for activated Protein Kinase C, it is now recognized as a dynamic platform coordinating [...] Read more.
RACK1 (Receptor for Activated C Kinase 1) is a highly conserved scaffold protein that functions as a central integrator within diverse cellular signaling pathways. Initially identified as a receptor for activated Protein Kinase C, it is now recognized as a dynamic platform coordinating processes such as cell proliferation, migration, apoptosis, and immune responses. A defining feature of RACK1 is its ability to direct cellular fate by determining whether proteins are synthesized or degraded. However, a unified model explaining this functional pleiotropy has been lacking. In this review, we synthesize current knowledge to propose an integrative model centered on a functional dimorphism driven by RACK1’s localization and post-translational modifications. We posit that RACK1 operates in two primary, mutually exclusive states: a ribosome-associated monomer that supports the translation of specific mRNAs and quality control, and a free monomer or dimer that governs signaling cascades and gene expression. Phosphorylation at key sites, such as Thr50 and Ser146, acts as a molecular switch, spatiotemporally redistributing RACK1 between these pools. This mechanism allows the cell to rapidly reprogram its proteomic landscape in response to stimuli, pivoting between protein synthesis and stress adaptation. Our model resolves the apparent dichotomy of RACK1’s roles by framing it as a cellular “resource manager,” whose regulated switching between functional states ensures an optimal response to the extracellular environment, with significant implications for understanding cancer and neurodegenerative diseases. Full article
(This article belongs to the Section Biochemistry)
Show Figures

Figure 1

18 pages, 1322 KB  
Article
A Block Controller with Integral Super-Twisting Algorithm for the Path Following of a Self-Driving Electric Vehicle Considering Actuator Dynamics
by Luis Arturo Torres-Romero and Luis Enrique González-Jiménez
World Electr. Veh. J. 2025, 16(12), 643; https://doi.org/10.3390/wevj16120643 - 25 Nov 2025
Viewed by 230
Abstract
This research presents the design of a robust nonlinear controller for the lateral dynamics of a self-driving car. It is based on the block control and super-twisting sliding mode control techniques in order to effectively mitigate the uncertainties and disturbances of the vehicle. [...] Read more.
This research presents the design of a robust nonlinear controller for the lateral dynamics of a self-driving car. It is based on the block control and super-twisting sliding mode control techniques in order to effectively mitigate the uncertainties and disturbances of the vehicle. The dynamic model of the system is composed of the standard bicycle dynamic model (not kinematic) for the vehicle and the dynamics of a BLDC motor connected to a steering rack system as the steering actuator. Moreover, the control scheme considers an inner loop for controlling the actuator position based on the field-oriented control (FOC) and PID control approaches. The controller’s overall performance is validated through its application to a mathematical model of a brushless direct current (BLDC) motor, acting as the actuator, plus the steering rack dynamics and the lateral dynamic model of the vehicle. Measurements of voltages and currents are taken in both the abc and dq reference frames, the latter being commonly used in the field-oriented control (FOC) technique. Additionally, the system’s performance is evaluated in terms of trajectory tracking, orientation, and lateral deviation from the lane center. Full article
Show Figures

Figure 1

26 pages, 9318 KB  
Article
Design and Vibration Analysis of the Frame Structure in a Six-Row Self-Propelled Packaging Cotton Picker
by Heng Jiang, Pengda Zhao, Xinsheng Bi, Tingwen Pei, Jianning Yang, Jiahao Su, Jianhao Dong and Yuxin Bao
Machines 2025, 13(12), 1086; https://doi.org/10.3390/machines13121086 - 25 Nov 2025
Viewed by 450
Abstract
The frame of the six-row self-propelled packaging cotton picker serves as the primary load-bearing structure. During operation, the frame is subjected to multiple vibration signals, which are further intensified by coupling effects. These vibrations negatively impact the machine’s operational stability and overall performance. [...] Read more.
The frame of the six-row self-propelled packaging cotton picker serves as the primary load-bearing structure. During operation, the frame is subjected to multiple vibration signals, which are further intensified by coupling effects. These vibrations negatively impact the machine’s operational stability and overall performance. In this study, vibration source tests were designed to collect dynamic response data, enabling systematic analysis of excitation mechanisms and vibration characteristics. Furthermore, a comprehensive analytical approach integrating finite element simulation with experimental analysis was employed to optimize the layout of the vibration sources on the frame. Finally, the frame was validated through modal testing, with multiple measurement points arranged at the interfaces between the frame and the vibration source for vibration tests and time–frequency domain analysis. The results indicate that the final optimized dimensional parameters of the frame were determined as follows: X1 = 1575 mm, X2 = 805 mm, and X3 = 275 mm. Furthermore, time–frequency domain analysis reveals that the natural frequency of the rack designed in this study is effectively separated from the dominant excitation frequency band. This design feature successfully mitigates the risk of resonance, thereby fulfilling the intended performance objectives. Full article
(This article belongs to the Section Machine Design and Theory)
Show Figures

Figure 1

15 pages, 3264 KB  
Article
Impact of Global Warming on the Management of Mussel Fouling: Can the Use of Different Air Exposure Facilities Mitigate the Effects of Temperature? A Preliminary Experimental Trial in the Mar Piccolo of Taranto (Mediterranean, Ionian Sea)
by Giuseppe Portacci, Isabella Parlapiano, Marcella Narracci and Antonella Di Leo
Aquac. J. 2025, 5(4), 24; https://doi.org/10.3390/aquacj5040024 - 17 Nov 2025
Viewed by 451
Abstract
The management of fouling through exposure of mussels to air has become risky due to rising temperatures, as it can negatively impact product quality and farm productivity. Since the early 2000s, during air exposure, mussel farmers of the Mar Piccolo have been using [...] Read more.
The management of fouling through exposure of mussels to air has become risky due to rising temperatures, as it can negatively impact product quality and farm productivity. Since the early 2000s, during air exposure, mussel farmers of the Mar Piccolo have been using high-density polyethylene (HDPE) cloths to cover mussels and prevent their overheating, thus contributing to marine litter from husbandry practices. In this context the aim of the present study was to evaluate whether the use of alternative types of air exposure facilities (wooden, without and with hemp cloth vs. galvanized iron, without and with HDPE cloth) can impact mussel condition index (CI). Since the most damaged mussels during exposure to air are those in contact with galvanized iron structures, for each facility, it was evaluated if there were differences between the mussels in contact with galvanized iron/wood racks and those near the sea surface. Overall, the results showed that the CI of mussels cleaned on wooden racks, ranging from 11.4 ± 2.7 to 12.5 ± 2.7, did not differ significantly from that of mussels before air exposure (CI = 13.1 ± 2.3), except for those near the sea surface without cover (CI = 9.6 ± 2.6). In contrast, a significant decrease in CI was observed in mussels cleaned on galvanized iron racks, with the lowest values observed in covered mussels (CI = 8.2 ± 2.3). Full article
Show Figures

Figure 1

7 pages, 923 KB  
Proceeding Paper
Steering System Modification for Autonomous Test Vehicles and the Measurement of Steering Geometry
by László Illés Orova, Máté Kapocsi and Zoltán Pusztai
Eng. Proc. 2025, 113(1), 67; https://doi.org/10.3390/engproc2025113067 - 13 Nov 2025
Viewed by 437
Abstract
This study presents the development and implementation of an electronically actuated steering system in a Formula Student Driverless race car, aiming to support autonomous driving capability. A DC motor with a belt-drive mechanism was integrated into the original steering rack assembly without altering [...] Read more.
This study presents the development and implementation of an electronically actuated steering system in a Formula Student Driverless race car, aiming to support autonomous driving capability. A DC motor with a belt-drive mechanism was integrated into the original steering rack assembly without altering its core mechanical characteristics. The research also includes a validation of the steering geometry using both physical measurements and CAD simulations. The objective of this measurement is to determine the steering angle as a function of the steering wheel input angle, ensuring that the resulting data accurately informs vehicle dynamics models such as the kinematic bicycle model. These steps form the basis for closed-loop control integration in the autonomous driving platform. Full article
(This article belongs to the Proceedings of The Sustainable Mobility and Transportation Symposium 2025)
Show Figures

Figure 1

31 pages, 7690 KB  
Article
CFD-DEM Analysis of Floating Ice Accumulation and Dynamic Flow Interaction in a Coastal Nuclear Power Plant Pump House
by Shilong Li, Chao Zhan, Qing Wang, Yan Li, Zihao Yang and Ziqing Ji
J. Mar. Sci. Eng. 2025, 13(11), 2122; https://doi.org/10.3390/jmse13112122 - 10 Nov 2025
Viewed by 502
Abstract
A coupled CFD-DEM model was adopted to investigate the floating ice accumulation mechanism and its disturbance to the flow field in the pump house of coastal nuclear power plants in cold regions. Based on numerical simulations, the motion, accumulation, and flow interaction characteristics [...] Read more.
A coupled CFD-DEM model was adopted to investigate the floating ice accumulation mechanism and its disturbance to the flow field in the pump house of coastal nuclear power plants in cold regions. Based on numerical simulations, the motion, accumulation, and flow interaction characteristics of floating ice under various release positions and heights were analyzed. The results indicate that the release height significantly governs the accumulation morphology and hydraulic response. The release height critically determines ice accumulation patterns and hydraulic responses. For inlet scenarios, lower heights induce a dense, wedge-shaped accumulation at the coarse trash rack, increasing thickness by 57.69% and shifting the accumulation 38.16% inlet-ward compared to higher releases. Conversely, higher releases enhance dispersion, expanding disturbances to the central pump house and intensifying flow heterogeneity. In bottom release cases, lower heights form wall-adhering accumulations, while higher releases cause ice to rise into mid-upper layers, thereby markedly intensifying local vortices (peak intensity 79.68, approximately 300% higher). Spatial release locations induce 2.7–4.8-fold variations in flow disturbance intensity across monitoring points. These findings clarify the combined impact of the release height and location on the ice accumulation and flow field dynamics, offering critical insights for the anti-ice design and flow safety assessment of pump houses. Full article
(This article belongs to the Section Coastal Engineering)
Show Figures

Figure 1

Back to TopTop