Multi-Serial Adaptive Bus Interface with Integrated Monitoring and Plug-And-Play Connectivity
Abstract
1. Introduction
- It performs protocol conversion to a fixed RS-232 interface for communication with the PC, which limits flexibility in scalable architectures.
- The main processor simultaneously performs bus data transmission and bus monitoring, potentially limiting transmission speed and hindering detection of device disconnection during communication.
- Interface switching relies on a complex mechanical relay arrangement to ensure electrical isolation.
- Additional circuitry is required to adapt the bus voltage levels to the ADC’s valid operating range.
- A hardware architecture that unifies RS-232, RS-485, RS-422, and CAN signals into a simplified 5-pin bus interface, maintaining compatibility while eliminating mechanical relays.
- A sensing strategy that uses the bus protection components to monitor the communication lines through a non-intrusive, unaltered sensing approach.
- A multi-serial switching method performed at the TTL level using a single logical multiplexer, reducing hardware complexity and requiring only one shared TTL interface on the upper-layer processor.
- The definition and implementation of an automatic direction-control mechanism for half-duplex RS-485 communication, integrated into the same processor.
- The development of a baud-rate detection mechanism with real-time anomaly reporting, including mismatch and deviation detection, running on the same processor.
2. Preliminary Study
2.1. RS-232
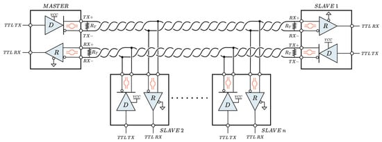
2.2. RS-485
- PUL (Pull-up/down Resistors): Resistors that ensure the transceiver output does not generate logical noise when the lines are not being actively driven by any device (e.g., during startup or plug-in/out events). Common values are 4.7 KΩ or 10 KΩ.
- TVS (Transient Voltage Suppressor): Eliminates transient overvoltages on differential lines (e.g., ESDCAN02-2BWY TVS diodes from STMicroelectronics, Geneva, Switzerland).
- TBU (Transient Blocking Unit): Protects the TVS by limiting the line current during EFTs. Typical resistance values are around 33 Ω. This element can be replaced by a PTC with equivalent resistance.
- TISP (Totally Integrated Surge Protection): Acts as the primary surge protector. When the voltage exceeds a threshold, it diverts most of the transient energy away from the sensitive components. It is typically used as an alternative to TVS and consists of three protection elements between lines (e.g., SMAJ12CA ESD/TVS diodes from Bourns, Riverside, CA, USA).
- PTC (Positive Temperature Coefficient Fuse): Self-resetting fuses that disconnect the line during current surges. They prevent major problems such as the burning of TBU resistors (e.g., MF-MSMF010 PTC fuse from Bourns, with 0.3 A trip current).
2.3. RS-422
2.4. CAN
3. Hardware Architecture and Development
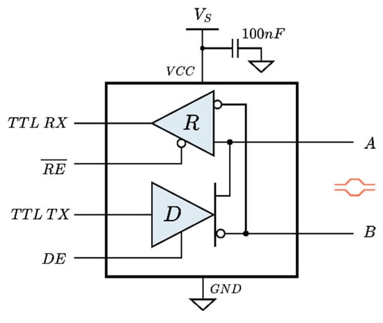
3.1. Serial Transceivers and Bus Unification
3.2. Bus Analyzer
- The sensing component must not interfere with the normal operation of the bus.
- All communication lines must provide a sensing magnitude.
- Both current and voltage must be monitored on each differential signal.
- Avoid redundant information, considering the behavior of the differential signals.
- The response should be analog within the range supported by the DSP.
3.3. TTL Redirection
3.4. Digital Signal Processor Hardware Peripherals
3.5. Card-Based Concept
4. Software Design and Implementation
4.1. Bus Auto-Detection and Redirection
4.1.1. Three-State Finite-State Machine
- Waiting for Connection: All transceivers are disabled while the sensors are monitored for variations indicating the presence of a connected serial device.
- Connected and Operating: The transceiver corresponding to the detected serial connection type is active, and the sensors report values within the expected operational range.
- Disconnected: The peripheral device has been physically unplugged while the transceiver remains enabled; this state is intended to disable the transceiver and return the system to a state waiting for a new connection.
4.1.2. Logical Sensing Conditions
- Connection Condition (CC): Used to detect the presence of a valid serial connection. Four mutually exclusive CC variants (Figure 12, CC1 to CC4) correspond to RS-485, RS-422, RS-232, and CAN, respectively.
- Disconnection Condition (DC): Identifies the physical removal of the device while the corresponding interface remains active.
- Waiting Condition (WC): Characterizes the absence of any connected peripheral, with all interfaces disabled.
- Anomaly Condition (AC): Triggered when any sensor exhibits voltage or current values outside its normal operational range.
4.1.3. Thresholds Extraction from Experimental Measurements
4.1.4. Logical Conditions Definition
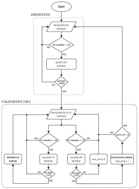
4.2. Baud Rate Detection and Supervision
- Supports only the fixed baud rates listed in Table 9. Increasing the number of supported baud rates results in higher memory usage and longer computation time.
- Requires initial communication from the connected serial device before detecting its baud rate.
- Detection accuracy depends on the content of the transmitted data. In atypical scenarios where the transmission consists of fixed or repetitive data patterns with minimal bit transitions, the detection could be delayed, incorrect, or multiple false matches. In such cases, the algorithm will recover when varied values of data are transmitted since it is under constant supervision.
- Data transmissions typically include breaks between bursts of bytes, which produce timer counter values exceeding the expected range (>3.5). These values are discarded along with their subsequent valid sample, as the latter is also inaccurate.
- In CAN communication, the transceiver generates an echo on the RX line while transmitting data. Thereby, falling-edge detection on the RX line is disabled, and consequently, mismatch supervision is not applied in this mode.

4.3. RS-485 Auto-Direction Control Lines
5. System Validation
5.1. Auto-Detection and Redirection
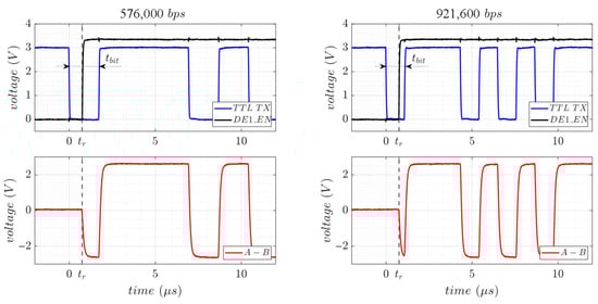
5.2. Transmission Data Integrity
5.3. Baud Rate Detection and Monitoring
6. Conclusions
7. Limitations and Future Work
Supplementary Materials
Author Contributions
Funding
Institutional Review Board Statement
Informed Consent Statement
Data Availability Statement
Acknowledgments
Conflicts of Interest
Abbreviations
| CAN | Controller Area Network |
| PCIe | Peripheral Component Interconnect Express |
| RS | Recommended Standard |
| PnP | Plug-and-Play |
| TIA | Telecommunications Industry Association |
| ASCII | American Standard Code for Information Interchange |
| LSB | Least Significant Bit |
| MSB | Most Significant Bit |
| TTL | Transistor–Transistor Logic |
| EMC | Electromagnetic Compatibility |
| IEC | International Electrotechnical Commission |
| ESD | Electrostatic Discharge |
| EFT | Electrical Fast Transient |
| PUL | Pull-up/down Resistors |
| TVS | Transient Voltage Suppressor |
| TBU | Transient Blocking Unit |
| TISP | Totally Integrated Surge Protection |
| PTC | Positive Temperature Coefficient Fuse |
| DSP | Digital Signal Processor |
| ADC | Analog-to-Digital Converter |
| MCU | Microcontroller Unit |
| IC | Input Capture |
| GPIO | General-Purpose Input/Output |
| I2C | Inter-Integrated Circuit |
| LDO | Low Dropout Regulator |
| ISR | Interrupt Service Request |
| EXTI | External Interrupt |
References
- Evans, J.M., Jr. Standards for Computer Aided Manufacturing; National Bureau of Standards Information Report NBSIR 76-1094 (R); Government Printing Office: Washington, DC, USA, 1976. Available online: https://archive.org/details/standardsforcom7610evan_0/page/18/mode/2up (accessed on 29 October 2025).
- Han, X.; Kong, X. The Designing of Serial Communication Based on RS232. In Proceedings of the 2010 First ACIS International Symposium on Cryptography, and Network Security, Data Mining and Knowledge Discovery, E-Commerce and Its Applications, and Embedded Systems (CDEE 2010), Qinhuangdao, China, 23–24 October 2010; IEEE: Piscataway, NJ, USA, 2010; pp. 382–384. [Google Scholar] [CrossRef]
- Silva, M.; Pereira, F.; Soares, F.; Leão, C.P.; Machado, J.; Carvalho, V. An Overview of Industrial Communication Networks. In New Trends in Mechanism and Machine Science; Flores, P., Viadero, F., Eds.; Springer: Cham, Switzerland, 2015; Volume 24, pp. 933–940. [Google Scholar] [CrossRef]
- Dawoud, D.S.; Dawoud, P. Serial Communication Protocols and Standards, 1st ed.; River Publishers: New York, NY, USA, 2020; p. 532. [Google Scholar] [CrossRef]
- Feng, Z.; Yu, J. Design and Implementation of RS485 Bus Communication Protocol. Comput. Eng. 2012, 38, 215–218. [Google Scholar] [CrossRef]
- Nandakumar, G.; Raj Narain, B. Portable Embedded Data Display and Control Unit Using CAN Bus. Procedia Eng. 2012, 38, 791–798. [Google Scholar] [CrossRef]
- Ismail, K.; Muharam, A.; Pratama, M. Design of CAN Bus for Research Applications Purpose: Hybrid Electric Vehicle Using ARM Microcontroller. Energy Procedia 2015, 68, 288–296. [Google Scholar] [CrossRef]
- Wei, M.-Y. Design and Implementation of Inverse Kinematics and Motion Monitoring System for 6 DoF Platform. Appl. Sci. 2021, 11, 9330. [Google Scholar] [CrossRef]
- Friedrich, G.R.; Reggiani, G.H. Data Communication for Low Resources IoT Devices: RS485 Over Electrical Wires. IEEE Embed. Syst. Lett. 2024, 16, 53–56. [Google Scholar] [CrossRef]
- Siregar, S.; Sani, M.I.; Kurnia, M.M.; Hasbialloh, D. Low-cost communication system for explorer-class underwater remotely operated vehicle. Telecommun. Comput. Electron. Control 2019, 17, 593–600. [Google Scholar] [CrossRef]
- Ochiai, H.; Hossain, M.D.; Chirupphapa, P.; Kadobayashi, Y.; Esaki, H. Modbus/RS-485 Attack Detection on Communication Signals with Machine Learning. IEEE Commun. Mag. 2023, 61, 43–49. [Google Scholar] [CrossRef]
- Song, J.; Gao, K.; Wang, X.; Qi, X. Design of a Field Programmable Gate Array-Based Test Launch and Control System for Hybrid Vehicle. Measurement 2016, 90, 215–223. [Google Scholar] [CrossRef]
- Petropavlovskaya, V.; Shishkov, A.; Zamaraev, S.; Pshenisnov, N.; Gort, M. The use of RS-485 and CAN interfaces for connecting sensors in climate control systems of greenhouse complexes. BIO Web Conf. 2022, 42, 03008. [Google Scholar] [CrossRef]
- Losada, D.P.; Fernández, J.L.; Paz, E.; Sanz, R. Distributed and Modular CAN-Based Architecture for Hardware Control and Sensor Data Integration. Sensors 2017, 17, 1013. [Google Scholar] [CrossRef] [PubMed]
- He, X.; Wu, J.; Deng, H.; Zhen, Z.; Liu, C. Design and Implementation of Communication Scheme between Ethernet and Multi-Serial Port. MATEC Web Conf. 2018, 220, 01003. [Google Scholar] [CrossRef][Green Version]
- Li, X.; Meng, C.; Wang, C.; Lu, Y. Design of Multi-Bus Adaptive Information Acquisition System. IOP Conf. Ser. Earth Environ. Sci. 2019, 252, 052047. [Google Scholar] [CrossRef]
- Domínguez, M.A.; Mariño, P.; Poza, F.; Otero, S. Multiplexed Solutions to Integrate the Onboard Electronics in the City-Bus Vehicles. In Proceedings of the 2006 IEEE Conference on Industrial Electronics and Applications (ICIEA), Singapore, 24–26 May 2006; IEEE: Piscataway, NJ, USA, 2006; pp. 103–106. [Google Scholar] [CrossRef]
- Saeed, M.A.; Ahsan, M.; Shiwlani, A.; Nangraj, A.K.; Hannan, A. Enhancing Efficiency and Safety in Self-Guided Logistics Vehicles: A Comprehensive Analysis and Integration of Hardware and Control Systems. Int. J. Eng. Sci. Technol. (IJonEST) 2024, 6, 146–162. [Google Scholar] [CrossRef]
- Iob, P.; Schiavo, M.; Cenedese, A. Integrated Hardware and Software Architecture for Industrial AGV with Manual Override Capability. arXiv 2024, arXiv:2408.12499. [Google Scholar] [CrossRef]
- TIA-232-F; Interface Between Data Terminal Equipment and Data Circuit-Terminating Equipment Employing Serial Binary Data Interchange. Telecommunications Industry Association (TIA): Arlington, VA, USA, 1997.
- Maxim Integrated. MAX3227ECAE + T. Data Sheet; Maxim Integrated: San Jose, CA, USA, 2018; Available online: https://www.analog.com/media/en/technical-documentation/data-sheets/MAX3222E-MAX3246E.pdf (accessed on 29 October 2025).
- TIA-485-A; Electrical Characteristics of Generators and Receivers for Use in Balanced Digital Multipoint Systems. Telecommunications Industry Association (TIA): Arlington, VA, USA, 2003.
- MaxLinear. SP3485EN 3.3 V Low Power Half-Duplex RS-485 Transceiver; Data Sheet; MaxLinear: Carlsbad, CA, USA, 2020; Available online: https://www.maxlinear.com/ds/sp3485.pdf (accessed on 29 October 2025).
- IEC 61000-4 Series; Electromagnetic Compatibility (EMC)—Testing and Measurement Techniques: Transient and Surge Immunity Tests. International Electrotechnical Commission (IEC): Geneva, Switzerland, 2014.
- TIA/EIA-422; Electrical Characteristics of Balanced Voltage Digital Interface Circuits. Telecommunications Industry Association (TIA): Arlington, VA, USA, 2005.
- ISO 11898-2; Road Vehicles—Controller Area Network (CAN)—Part 2: High-Speed Medium Access Unit. International Organization for Standardization (ISO): Geneva, Switzerland, 2016.
- STMicroelectronics. STM32F4 Discovery Board; User Manual; STMicroelectronics: Geneva, Switzerland, 2013; Available online: https://www.st.com/en/evaluation-tools/stm32f4discovery.html (accessed on 29 October 2025).
- Texas Instruments. SN65HVD234: 3.3 V CAN Transceiver; Data Sheet; Texas Instruments: Dallas, TX, USA, 2015; Available online: https://www.ti.com/product/SN65HVD234 (accessed on 29 October 2025).
- Texas Instruments. INA282-Q1: Automotive, Voltage Output, High-Side, Measurement Current-Shunt Monitor; Data Sheet; Texas Instruments: Dallas, TX, USA, 2015; Available online: https://www.ti.com/product/INA282-Q1 (accessed on 29 October 2025).
- Texas Instruments. SN74CBTLV3253: 2-Channel Analog Multiplexer/Demultiplexer; Data Sheet; Texas Instruments: Dallas, TX, USA, 2016; Available online: https://www.ti.com/product/SN74CBTLV3253 (accessed on 29 October 2025).
- STMicroelectronics. STM32L431RTC6: 32-Bit ARM Cortex-M4 Microcontroller (MCU); Data Sheet; STMicroelectronics: Geneva, Switzerland, 2018; Available online: https://www.st.com/en/microcontrollers-microprocessors/stm32l431rc.html (accessed on 29 October 2025).
- DSD TECH. SH-U10L USB-to-RS-485 Adapter; Product Specification; DSD TECH: Shenzhen, China, 2020; Available online: https://www.dsdtech-global.com/2017/08/sh-u10.html (accessed on 29 October 2025).
- DSD TECH. SH-U11 USB-to-RS-422 Adapter; Product Specification; DSD TECH: Shenzhen, China, 2020; Available online: https://www.dsdtech-global.com/2017/08/sh-u11.html (accessed on 29 October 2025).
- UGREEN. USB-to-RS-232 Adapter; Product Specification; UGREEN Group Limited: Shenzhen, China, 2021; Available online: https://ugreen.com.sg/products/ugreen-usb-to-rs232-db9-serial-male-converter-adapter-cable-2m-with-pl2303-chipset-gold-plated (accessed on 29 October 2025).
- Texas Instruments. Automatic Direction Control RS-485 (TIDUBW6–June 2016); Reference Design; Texas Instruments: Dallas, TX, USA, June 2016; Available online: https://www.ti.com/lit/ug/tidubw6/tidubw6.pdf (accessed on 29 October 2025).
- PEAK-System. PCAN-USB Interface Adapter; Product Specification; PEAK-System Technik GmbH: Darmstadt, Germany, 2025; Available online: https://www.peak-system.com/PCAN-USB.199.0.html (accessed on 29 October 2025).


















| Transceiver | Signal | Unplugged (µA) | Plugged in with the (µA) | Transmitting Data (µA) |
|---|---|---|---|---|
| SN65HVD230 | CANH | 0 | 294 | 295 |
| CANL | 0 | 291 | 321 | |
| SP3485E | A | 0 | 321 | 338 |
| B | 0 | 335 | 336 |
| TTL Redirection | Transceiver Enabling Lines | ||||||||
|---|---|---|---|---|---|---|---|---|---|
| Mode | S1 | S0 | TX (1A) | RX (2A) | DE1_EN | RE1_EN | RE2_EN | 232_EN | CAN_EN |
| RS-485 | L | L | 1B1: TX1 | 2B1: RX1 | Half-duplex dir. | H | L | L | |
| RS-422 | L | L | 1B1: TX1 | 2B1: RX1 | H | H | L | L | L |
| RS-232 | L | H | 1B2: TX2 | 2B2: RX2 | L | H | H | H | L |
| CAN | H | L | 1B3: TX3 | 2B3: RX3 | L | H | H | L | L |
| Disabled | H | H | 1B4: Free | 2B4: Free | L | H | H | L | H |
| Rack Connector Pin | PCIe Card Pin | R-485 | RS-422 | RS-232 | CAN |
|---|---|---|---|---|---|
| 1 | 10A | A | TX+ | TX | - |
| 2 | 10B | B | TX− | - | - |
| 3 | 9B | - | RX+ | RX | CAN H |
| 4 | 9A | - | RX− | - | CAN L |
| 5 | 18A, 18B, 4A, 4B | - | - | GND | - |
| Step | Description | MUX Mode | A1 Sensor (µA) | V1 Sensor (V) | A2 Sensor (µA) | V2 Sensor (V) |
|---|---|---|---|---|---|---|
| 1 | Device plugged in | Disabled | +173/180 | 1.59/1.60 | −1/+4 | 0.33/0.34 |
| 2 | Plugged in and powered | Disabled | +160/170 | unchanged | unchanged | unchanged |
| 3 | Transceiver activated | RS-485 | +176/190 | 1.64/1.65 | unchanged | unchanged |
| 4 | Transmitting to the device | RS-485 | −20,400/−21,760 | unchanged | unchanged | unchanged |
| 5 | Receiving from the device | RS-485 | −1700/−4020 | 1.05/1.80 | unchanged | unchanged |
| 6 | Unplugged | RS-485 | +15/22 | 0.07/0.08 | unchanged | unchanged |
| Step | Description | MUX Mode | A1 Sensor (µA) | V1 Sensor (V) | A2 Sensor (µA) | V2 Sensor (V) |
|---|---|---|---|---|---|---|
| 1 | Device plugged in | Disabled | +206/214 | 1.27/1.28 | −13/+23 | 1.03/1.04 |
| 2 | Plugged in and powered | Disabled | +126/134 | 1.91/1.92 | −165/−175 | 1.52/1.53 |
| 3 | Transceiver activated | RS-422 | +20,532/20,553 1 +130/147 2 | 0.12/0.13 1 1.91/1.92 2 | −192/−208 | 1.53/1.54 |
| 4 | Transmitting to the device | RS-422 | −4456/−9825 | 0.55/1.17 | −165/−175 | 1.51/1.55 |
| 5 | Receiving from the device | RS-422 | +126/134 1 | 1.91/1.92 1 | −4754/−6473 | 1.51/2.48 |
| 6 | Unplugged | RS-422 | +19/27 | 0.07/0.08 | −5/+5 | 0.41 |
| Step | Description | MUX Mode | A1 Sensor (µA) | V1 Sensor (V) | A2 Sensor (µA) | V2 Sensor (V) |
|---|---|---|---|---|---|---|
| 1 | Device plugged in | Disabled | +9/13 | 0.00/0.01 | −7/+5 | 0.33/0.34 |
| 2 | Plugged in and powered | Disabled | +226/235 | unchanged | −3475/3508 1 | unchanged |
| 3 | Transceiver activated | RS-232 | −1423/−1438 | 0.10/0.11 | unchanged | 0.14/0.15 |
| 4 | Transmitting to the device | RS-232 | −15,234/−19,024 | 0.06/0.11 | 3445/3491 | unchanged |
| 5 | Receiving from the device | RS-232 | −1380/−1450 | 0.10/0.11 | −7230/−11,344 | unchanged |
| 6 | Unplugged | RS-232 | −11/+5 | 0.00/0.02 | −9/+5 | 0.33/0.34 |
| Step | Description | MUX Mode | A1 Sensor (µA) | V1 Sensor (V) | A2 Sensor (µA) | V2 Sensor (V) |
|---|---|---|---|---|---|---|
| 1 | Device plugged in | Disabled | +7/16 | 0.00/0.01 | +10/20 | 0.88/0.89 |
| 2 | Plugged in and powered | Disabled | unchanged | unchanged | +13/22 | unchanged |
| 3 | Transceiver activated | CAN | unchanged | unchanged | +8/16 | 1.07/1.08 |
| 4 | Transmitting to the device | CAN | +14/34 | 0.07/0.08 | +5840/9640 | 1.16/1.23 |
| 5 | Receiving from the device | CAN | +48/57 | 0.06/0.07 | −258/+243 | 1.19/1.32 |
| 6 | Unplugged | CAN | unchanged | unchanged | −7/+4 | 0.52/0.53 |
| A1 Sensor (µA) | V1 Sensor (V) | A2 Sensor (µA) | V2 Sensor (V) |
|---|---|---|---|
| −5/+16 µA | 0.00/0.02 | −1/+9 µA | 0.33/0.34 |
| Baud Rate | ||||||
|---|---|---|---|---|---|---|
| 2400 | 66,666.67 | 100,000.005 | 133,333.34 | 166,666.675 | 200,000.01 | 233,333.345 |
| 4800 | 33,333.33 | 49,999.995 | 66,666.66 | 83,333.325 | 99,999.99 | 116,666.655 |
| 7200 | 22,222.22 | 33,333.33 | 44,444.44 | 55,555.55 | 66,666.66 | 77,777.77 |
| 9600 | 16,666.67 | 25,000.005 | 33,333.34 | 41,666.675 | 50,000.01 | 58,333.345 |
| 14,400 | 11,111.11 | 16,666.665 | 22,222.22 | 27,777.775 | 33,333.33 | 38,888.885 |
| 19,200 | 8333.33 | 12,499.995 | 16,666.66 | 20,833.325 | 24,999.99 | 29,166.655 |
| 28,800 | 5555.56 | 8333.34 | 11,111.12 | 13,888.9 | 16,666.68 | 19,444.46 |
| 38,400 | 4166.67 | 6250.005 | 8333.34 | 10,416.675 | 12,500.01 | 14,583.345 |
| 57,600 | 2777.78 | 4166.67 | 5555.56 | 6944.45 | 8333.34 | 9722.23 |
| 76,800 | 2083.33 | 3124.995 | 4166.66 | 5208.325 | 6249.99 | 7291.655 |
| 115,200 | 1388.89 | 2083.335 | 2777.78 | 3472.225 | 4166.67 | 4861.115 |
| 125,000 | 1280 | 1920 | 2560 | 3200 | 3840 | 4480 |
| 230,400 | 694.44 | 1041.66 | 1388.88 | 1736.1 | 2083.32 | 2430.54 |
| 250,000 | 640 | 960 | 1280 | 1600 | 1920 | 2240 |
| 460,800 | 347.22 | 520.83 | 694.44 | 868.05 | 1041.66 | 1215.27 |
| 500,000 | 320 | 480 | 640 | 800 | 960 | 1120 |
| 576,000 | 277.78 | 416.67 | 555.56 | 694.45 | 833.34 | 972.23 |
| 750,000 | 213.33 | 319.995 | 426.66 | 533.325 | 639.99 | 746.655 |
| 921,600 | 173.61 | 260.415 | 347.22 | 434.025 | 520.83 | 607.635 |
| 1,000,000 | 160 | 240 | 320 | 400 | 480 | 560 |
| Interface | Connection Procedure | Disconnection Procedure | ||
|---|---|---|---|---|
| Success (%) | Average Time ± Std. Deviation (ms) | Success (%) | Average Time ± Std. Deviation (ms) | |
| RS-485 | 100 | 1277 ± 95 | 100 | 2380 ± 257 |
| RS-422 | 100 | 1243 ± 55 | 100 | 2401 ± 140 |
| RS-232 | 100 | 1286 ± 144 | 100 | 3048 ± 613 |
| CAN | 100 | 1278 ± 128 | 100 | 2154 ± 337 |
Disclaimer/Publisher’s Note: The statements, opinions and data contained in all publications are solely those of the individual author(s) and contributor(s) and not of MDPI and/or the editor(s). MDPI and/or the editor(s) disclaim responsibility for any injury to people or property resulting from any ideas, methods, instructions or products referred to in the content. |
© 2025 by the authors. Licensee MDPI, Basel, Switzerland. This article is an open access article distributed under the terms and conditions of the Creative Commons Attribution (CC BY) license (https://creativecommons.org/licenses/by/4.0/).
Share and Cite
Tresanchez, M.; Pallejà, T. Multi-Serial Adaptive Bus Interface with Integrated Monitoring and Plug-And-Play Connectivity. Sensors 2025, 25, 7638. https://doi.org/10.3390/s25247638
Tresanchez M, Pallejà T. Multi-Serial Adaptive Bus Interface with Integrated Monitoring and Plug-And-Play Connectivity. Sensors. 2025; 25(24):7638. https://doi.org/10.3390/s25247638
Chicago/Turabian StyleTresanchez, Marcel, and Tomàs Pallejà. 2025. "Multi-Serial Adaptive Bus Interface with Integrated Monitoring and Plug-And-Play Connectivity" Sensors 25, no. 24: 7638. https://doi.org/10.3390/s25247638
APA StyleTresanchez, M., & Pallejà, T. (2025). Multi-Serial Adaptive Bus Interface with Integrated Monitoring and Plug-And-Play Connectivity. Sensors, 25(24), 7638. https://doi.org/10.3390/s25247638

