Sign in to use this feature.

Years

Between: -

Subjects

remove_circle_outline
remove_circle_outline
remove_circle_outline
remove_circle_outline
remove_circle_outline
remove_circle_outline
remove_circle_outline

Journals

Article Types

Countries / Regions

Search Results (34)

Search Parameters:
Keywords = protein-hydrolysate-based biostimulants

Order results
Result details
Results per page
Select all
Export citation of selected articles as:
15 pages, 683 KB  
Article
Differential Effects of Non-Microbial Biostimulants on Secondary Metabolites and Nitrate Content in Organic Arugula Leaves
by Michele Ciriello, Luana Izzo, Abel Navarré Dopazo, Emanuela Campana, Giuseppe Colla, Giandomenico Corrado, Stefania De Pascale, Youssef Rouphael and Christophe El-Nakhel
Foods 2025, 14(14), 2489; https://doi.org/10.3390/foods14142489 - 16 Jul 2025
Viewed by 1622
Abstract
Arugula leaves (Diplotaxis tenuifolia L. and Eruca sativa L.) are a must-have ingredient in ready-to-eat salads, as they are prized for their appearance, taste, and flavor. The nutraceutical properties of this leafy vegetable are attributed to the presence of valuable secondary metabolites, [...] Read more.
Arugula leaves (Diplotaxis tenuifolia L. and Eruca sativa L.) are a must-have ingredient in ready-to-eat salads, as they are prized for their appearance, taste, and flavor. The nutraceutical properties of this leafy vegetable are attributed to the presence of valuable secondary metabolites, such as phenolic acids and glucosinolates. Using UHPLC-Q-Orbitrap HRMS analysis and ion chromatography, we characterized the content of phenolic acids, glucosinolates, nitrates, and organic acids in organic arugula [Diplotaxis tenuifolia (L.) DC] and evaluated how the foliar application of three different non-microbial biostimulants (a seaweed extract, a vegetable protein hydrolysate, and a tropical plant extract) modulated the expression of these. Although the application of vegetable protein hydrolysate increased, compared to control plants, the nitrate content, the application of the same biostimulant increased the total content of glucosinolates and phenolic acid derivatives by 5.2 and 17.2%. Specifically, the foliar application of the plant-based biostimulant hydrolyzed protein significantly increased the content of glucoerucin (+22.9%), glucocheirolin (+76.8%), and ferulic acid (+94.1%). The highest values of flavonoid derivatives (173.03 μg g−1 dw) were recorded from plants subjected to the exogenous application of seaweed extract. The results obtained underscore how biostimulants, depending on their origin and composition, can be exploited not only to improve agronomic performance but also to enhance the nutraceutical content of vegetables, guaranteeing end consumers a product with premium quality characteristics. Full article
(This article belongs to the Special Issue Health Benefits of Bioactive Compounds from Vegetable Sources)
Show Figures

Figure 1

13 pages, 1770 KB  
Article
Zea mays-Derived Protein Hydrolysate and Diverse Application Modes Differentially Compose Crop Production and Fruit Quality of Strawberry Cultivated Under Tunnel
by Fabiana Mancuso, Lorena Vultaggio, Leo Sabatino, Pietro Bellitto, Georgia Ntatsi, Enrica Allevato, Gaetano Giuseppe La Placa, Salvatore La Bella and Beppe Benedetto Consentino
Agronomy 2025, 15(6), 1314; https://doi.org/10.3390/agronomy15061314 - 27 May 2025
Viewed by 1404
Abstract
Agriculture is presently facing several ecological concerns related to the upsurging request for premium-value food produced in compliance with natural horticultural tools. The use of natural substances, such as biostimulants, principally protein hydrolysates (PHs), could be useful to maximize overall vegetable plant fitness. [...] Read more.
Agriculture is presently facing several ecological concerns related to the upsurging request for premium-value food produced in compliance with natural horticultural tools. The use of natural substances, such as biostimulants, principally protein hydrolysates (PHs), could be useful to maximize overall vegetable plant fitness. However, the mode of application (foliar spray or fertigation) could affect biostimulant efficiency. The current research was conducted to evaluate the effect of a Zea mays-derived PH (Surnan®, SPAA, Pescara, Italy) and its mode of application (foliar spray and/or fertigation) on yield traits, mineral profile, nutritional and functional components, along with NUE of “Florida fortuna” strawberry cultivated under tunnel. The findings showed that the corn-based PH effectively enhanced yield and number of marketable fruits per plant (NMFP) compared with the control (+20.1% and +25.4%, respectively). Fruits from biostimulated plants also showed a higher fruit lightness and ascorbic acid and anthocyanin concentration than fruits from control plots. Furthermore, Surnan® PH increased nitrogen use efficiency (NUE) of strawberry plants. Captivatingly, plants biostimulated via fertigation showed the highest fruit potassium (K) concentration, while those exposed to the foliar spray had the highest fruit phenolic concentration. Generally, our findings recommended that the application of Zea mays-derived PH via foliar spray could be considered a suitable tool to increase functional traits of strawberry grown under tunnel. Full article
(This article belongs to the Section Horticultural and Floricultural Crops)
Show Figures

Figure 1

20 pages, 1258 KB  
Article
Foliar Application of Protein Hydrolysate-Based Biostimulant and Herbal Extracts with Antifungal Properties in Winter Wheat Cultivation as a Strategy to Enhance Cereal Yield
by Dorota Gendaszewska, Dorota Wieczorek, Paulina Pipiak, Katarzyna Miśkiewicz, Katarzyna Zacharska and Katarzyna Ławińska
Int. J. Mol. Sci. 2025, 26(11), 5089; https://doi.org/10.3390/ijms26115089 - 26 May 2025
Viewed by 2366
Abstract
The aim of this study was to examine the effects of foliar application of protein biostimulants in combination with extracts from field horsetail (E. arvense L.), common tansy (T. vulgare L.), or yarrow (A. millefolium L.) on winter wheat. Initially, [...] Read more.
The aim of this study was to examine the effects of foliar application of protein biostimulants in combination with extracts from field horsetail (E. arvense L.), common tansy (T. vulgare L.), or yarrow (A. millefolium L.) on winter wheat. Initially, the fungistatic activity and phytotoxicity of three extract concentrations (1%, 5%, 10%) were tested on reference plants. The average results indicated a decrease in root elongation stimulation with increasing concentrations of all extracts. Antimicrobial tests revealed that the 5% and 10% extracts exhibited the strongest activity, especially against S. griseus, whereas the 1% extracts showed no inhibitory effect. The 5% concentration was chosen as optimal due to its comparable efficacy to a reference fungicide. Subsequently, the impact of combining foliar application of extracts with protein biostimulants on wheat seedling and root length, chlorophyll fluorescence, photosynthetic pigments, and soil dehydrogenase activity was analyzed. Horsetail and yarrow extracts combined with biostimulants improved plant growth, depending on dose and combination. This was particularly evident for variants S5-B8, K5-B4, K5-B8, A-B8, for which seedling lengths were 23.6 cm (16.8%), 24.4 cm (20.8%), 23.9 cm (18.3%), and 23.6 cm (16.8%), respectively. The maximum increase in chlorophyll (a + b) content (38.30%, 35.81%, and 41.24%) occurred in plants treated with S5-B4, K5-B8, and A-B4, respectively, compared with non-treated plants. In contrast, tansy extracts reduced chlorophyll content (by up to 78%) and induced moderate stress. The research highlights the potential of natural fungicides to protect plants effectively while minimizing environmental and human health risks compared to conventional chemicals. Full article
Show Figures

Figure 1

17 pages, 2297 KB  
Article
The Action of Plant Protein Hydrolysates, Plant Extracts and Trichoderma atroviride Modulates the Performance of Cherry Tomato Plants Cultivated in a Soilless System
by Emanuela Campana, Beppe Benedetto Consentino, Lorena Vultaggio, Pietro Bellitto, Fabiana Mancuso, Gaetano Giuseppe La Placa, Giuseppe Colla, Leo Sabatino, Salvatore La Bella, Youssef Rouphael and Michele Ciriello
Horticulturae 2025, 11(3), 248; https://doi.org/10.3390/horticulturae11030248 - 25 Feb 2025
Cited by 3 | Viewed by 1260
Abstract
The study and definition of synergistic, additive and antagonistic effects among biostimulants of microbial and nonmicrobial origin represents one of the most interesting prospects for future research. As part of the SO.MI.PR.O.N regional project, we evaluated the effects of the single and combined [...] Read more.
The study and definition of synergistic, additive and antagonistic effects among biostimulants of microbial and nonmicrobial origin represents one of the most interesting prospects for future research. As part of the SO.MI.PR.O.N regional project, we evaluated the effects of the single and combined applications of three different biostimulants [a plant-derived protein hydrolysate (PH), a tropical plant extract (PE) and a microbial biostimulant based on Trichoderma atroviride (Tricho)] on tomatoes (Solanum lycopersicum L.) grown in a protected environment. From the analysis of our results, we observed that compared with the control conditions, all combinations containing Trichoderma atroviride (Tricho+PH, Tricho+PE and Tricho+PE+PH) significantly increased the marketable fruit production. For the latter parameter, the combined application of all tested biostimulants ensured the much-aspired-for synergistic effect. The combined application of all tested biostimulants (Tricho+PE+PH) significantly improved the quality traits (lycopene content, total polyphenols and total soluble solids) of the tomatoes. Although the understanding of the mechanisms activated by the combined application of the different biostimulants still remains complex to define, the results obtained underscore their potential. Not least, it will be necessary to assess the economic feasibility of the combined applications of biostimulants in order to have a more real picture that fully considers the sustainability of this strategy. Full article
(This article belongs to the Special Issue Productivity and Quality of Vegetable Crops under Climate Change)
Show Figures

Figure 1

15 pages, 1131 KB  
Review
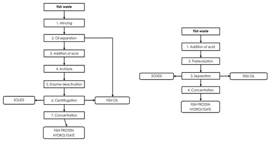
Fish Viscera Hydrolysates and Their Use as Biostimulants for Plants as an Approach towards a Circular Economy in Europe: A Review
by Haizea Domínguez, Bruno Iñarra, Jalel Labidi and Carlos Bald
Sustainability 2024, 16(20), 8779; https://doi.org/10.3390/su16208779 - 11 Oct 2024
Cited by 2 | Viewed by 6023
Abstract
Crop production has become a priority issue in recent years because of the exponential growth of the world’s population and the need to find substitutes for chemical fertilizers. The latter is under the spotlight in order to achieve a more sustainable approach in [...] Read more.
Crop production has become a priority issue in recent years because of the exponential growth of the world’s population and the need to find substitutes for chemical fertilizers. The latter is under the spotlight in order to achieve a more sustainable approach in a cost-effective way. Biostimulants have gained attention as an alternative to chemical fertilizers. Although they are not considered fertilizers as inputs of nutrients, they stimulate plants’ nutrition and tolerance to stress, among other characteristics. In the literature, amino acid-based biostimulants have been found to be effective. This review focuses on the effectiveness of biostimulants, their presence in the global market, and their production with fish by-products as a source, using enzymatic hydrolysis and autolysis, with a particular focus on fish viscera, their possibilities in the agricultural sector, and their availability in Europe for possible opportunities. Fish viscera protein hydrolysates for biostimulant production seem a feasible alternative to fishmeal production in Europe, especially in areas located far from fishmeal plants. Full article
(This article belongs to the Section Sustainable Food)
Show Figures

Graphical abstract

22 pages, 1949 KB  
Review
Protein Hydrolysates—Production, Effects on Plant Metabolism, and Use in Agriculture
by Igor Pasković, Ljiljana Popović, Paula Pongrac, Marija Polić Pasković, Tomislav Kos, Pavle Jovanov and Mario Franić
Horticulturae 2024, 10(10), 1041; https://doi.org/10.3390/horticulturae10101041 - 30 Sep 2024
Cited by 13 | Viewed by 9594
Abstract
Agriculture is facing challenges to produce more food in a climate scenario that works in the opposite direction. To amend this, agriculture has to invent new ways of making more with less. Interest in using by-products and finding new ways to utilize them [...] Read more.
Agriculture is facing challenges to produce more food in a climate scenario that works in the opposite direction. To amend this, agriculture has to invent new ways of making more with less. Interest in using by-products and finding new ways to utilize them has been increasing in recent years. The use of protein-rich sources for protein hydrolyzation and the use of these protein hydrolysates as biostimulants in plant production have been increasing. These mixtures are mainly produced by chemical and enzymatic hydrolysis from agro-industrial protein-rich by-products of animal, plant, and algal origins. The application of PHs has the potential to alleviate environmental stress; improve plant growth; and increase productivity, fruit yield, and abiotic-stress tolerance in agricultural crops. The use of these biostimulants offers a way to reduce the use of agrochemicals and agrees with the “do more with less” task in the future of agricultural production. This review gives an insight into the production of PHs, referring to sources of raw materials and methods of hydrolysis, the uptake and translocation of PHs, their effect on plant growth, the development and physiology, their role in alleviating stressful conditions, and their use in agriculture. The beneficial effects of PHs on different aspects of plant physiology, metabolism, and plant functioning under stressful conditions are evident. Inconveniently, crops, and sometimes even cultivars, are affected differently based on the way that PH is applied, the timing, and the concentration applied. Further research is needed to elucidate the mechanisms by which the components of PHs modify plant physiology and metabolism. Full article
(This article belongs to the Special Issue Effects of Biostimulants on Horticultural Crop Production)
Show Figures

Figure 1

10 pages, 1212 KB  
Article
Application of Protein Hydrolysate Improved the Productivity of Soybean under Greenhouse Cultivation
by Daniele Caroline Hörz Engel, Daniela Feltrim, Mayara Rodrigues, João Leonardo Corte Baptistella and Paulo Mazzafera
Agriculture 2024, 14(8), 1205; https://doi.org/10.3390/agriculture14081205 - 23 Jul 2024
Cited by 6 | Viewed by 3352
Abstract
Protein hydrolysates are plant biostimulants containing amino acids, oligopeptides, and peptides in their composition. When supplied to plants, protein hydrolysates (HPs) have been identified to improve nitrogen metabolism, enhance the activity of antioxidant enzymes, boost plant defense response to stresses, and positively impact [...] Read more.
Protein hydrolysates are plant biostimulants containing amino acids, oligopeptides, and peptides in their composition. When supplied to plants, protein hydrolysates (HPs) have been identified to improve nitrogen metabolism, enhance the activity of antioxidant enzymes, boost plant defense response to stresses, and positively impact the quantity and quality of products. Soybean is a crucial global commodity, with nitrogen being the primary nutrient for crop development as it directly affects productivity. This study aimed to evaluate the effect of an HP-based biostimulant on the N metabolism in nodulated soybean plants and their productivity. A greenhouse experiment was conducted to test two modes of application of the 0.20% HP-based biostimulant. Soybean plants, growing in pots, were treated with 0.20% HP either via seed treatment or foliar application (at growth stages V3 and V5). Activities of enzymes and compounds related to N metabolism, gene expression, and productivity components were analyzed. It was observed that the mode of application did not significantly influence the results. The application of HPs increased the concentration of nitrate, amino acids, and ureides in soybean leaves. It also positively altered the expression of genes such as nitrate reductase, urease, and asparagine. Additionally, it enhanced productivity, resulting in plants with a greater number and weight of pods and grains. Therefore, it is possible to consider HPs as a stimulator for increasing soybean productivity, even under non-stressing conditions. Full article
(This article belongs to the Section Crop Production)
Show Figures

Figure 1

24 pages, 4451 KB  
Article
Biostimulant and Arbuscular Mycorrhizae Application on Four Major Biomass Crops as the Base of Phytomanagement Strategies in Metal-Contaminated Soils
by Pietro Peroni, Qiao Liu, Walter Zegada Lizarazu, Shuai Xue, Zili Yi, Moritz Von Cossel, Rossella Mastroberardino, Eleni G. Papazoglou, Andrea Monti and Yasir Iqbal
Plants 2024, 13(13), 1866; https://doi.org/10.3390/plants13131866 - 5 Jul 2024
Cited by 7 | Viewed by 1967
Abstract
Using contaminated land to grow lignocellulosic crops can deliver biomass and, in the long term, improve soil quality. Biostimulants and microorganisms are nowadays an innovative approach to define appropriate phytomanagement strategies to promote plant growth and metal uptake. This study evaluated biostimulants and [...] Read more.
Using contaminated land to grow lignocellulosic crops can deliver biomass and, in the long term, improve soil quality. Biostimulants and microorganisms are nowadays an innovative approach to define appropriate phytomanagement strategies to promote plant growth and metal uptake. This study evaluated biostimulants and mycorrhizae application on biomass production and phytoextraction potential of four lignocellulosic crops grown under two metal-contaminated soils. Two greenhouse pot trials were setup to evaluate two annual species (sorghum, hemp) in Italy and two perennial ones (miscanthus, switchgrass) in China, under mycorrhizae (M), root (B2) and foliar (B1) biostimulants treatments, based on humic substances and protein hydrolysates, respectively, applied both alone and in combination (MB1, MB2). MB2 increased the shoot dry weight (DW) yield in hemp (1.9 times more), sorghum (3.6 times more) and miscanthus (tripled) with additional positive effects on sorghum and miscanthus Zn and Cd accumulation, respectively, but no effects on hemp metal accumulation. No treatment promoted switchgrass shoot DW, but M enhanced Cd and Cr shoot concentrations (+84%, 1.6 times more, respectively) and the phytoextraction efficiency. Root biostimulants and mycorrhizae were demonstrated to be more efficient inputs than foliar biostimulants to enhance plant development and productivity in order to design effective phytomanagement strategies in metal-contaminated soil. Full article
(This article belongs to the Special Issue Biochar, Bioremediation and Bioenergy)
Show Figures

Graphical abstract

14 pages, 1985 KB  
Article
Optimizing Apricot Yield and Quality with Biostimulant Interventions: A Comprehensive Analysis
by Aurora Cirillo, Luana Izzo, Andrea Ciervo, Ivana Ledenko, Marco Cepparulo, Alfonso Piscitelli and Claudio Di Vaio
Horticulturae 2024, 10(5), 447; https://doi.org/10.3390/horticulturae10050447 - 27 Apr 2024
Cited by 5 | Viewed by 2005
Abstract
Biostimulant products are recognized for their ability to improve the agronomic parameters of plants and the qualitative and nutraceutical parameters of fruits and confer greater resistance to plants under abiotic and biotic stress conditions. In our study, we tested three different biostimulants on [...] Read more.
Biostimulant products are recognized for their ability to improve the agronomic parameters of plants and the qualitative and nutraceutical parameters of fruits and confer greater resistance to plants under abiotic and biotic stress conditions. In our study, we tested three different biostimulants on cultivar “Lady Cot” apricot plants: animal-derived protein hydrolysate, plant-derived protein hydrolysate, and one based on algae to evaluate their effects on improving the agronomic parameters of plants and fruit quality. The product that stood out for providing positive effects was the protein hydrolysate-based product, which increased plant production by 53.80% and yield efficiency by 56.38%. At the same time, it also increased the fruit’s diameter growth by approximately 8.3%, showing positive effects on fruit weight as well. The animal-derived protein hydrolysate also reduced acidity by 13.8% and showed a significant increase compared to the control in terms of total polyphenols. Additional research is scheduled to validate these results and ascertain which categories of biostimulant products are most effective in enhancing the agronomic, qualitative, and sensory characteristics of other apricot cultivars. Full article
Show Figures

Figure 1

16 pages, 792 KB  
Article
Germination Study of Some Protein-Based Gels Obtained from By-Products from the Leather Industry on Tomato and Pepper Seeds
by Stelica Cristea, Mihaela-Doina Niculescu, Alina Perisoara, Elena Ivan, Maria Stanca, Cosmin-Andrei Alexe, Bianca-Maria Tihauan and Laura Olariu
Gels 2024, 10(1), 75; https://doi.org/10.3390/gels10010075 - 19 Jan 2024
Cited by 3 | Viewed by 2678
Abstract
This study aimed to evaluate the biostimulant effects of three protein-based gels, GHC 1-B (20% gelatin (GPU-B) obtained by thermal hydrolysis from residual untanned leather and 80% collagen hydrolysates (HCE-B) obtained by alkaline–enzymatic hydrolysis from residual bovine-tanned leather), GHC 2-B (40% keratin hydrolysate [...] Read more.
This study aimed to evaluate the biostimulant effects of three protein-based gels, GHC 1-B (20% gelatin (GPU-B) obtained by thermal hydrolysis from residual untanned leather and 80% collagen hydrolysates (HCE-B) obtained by alkaline–enzymatic hydrolysis from residual bovine-tanned leather), GHC 2-B (40% keratin hydrolysate (HKU-B) obtained by alkaline–enzymatic hydrolysis from sheep wool + 40% HCE-B + 20% GPU-B), and GHC 3-B (20% GPU-B + 80% hydrolyzed collagen (HPU-B) obtained by thermal and enzymatic hydrolysis from residual untanned leather). A germination study was carried out on pepper and tomato seeds at concentrations of 1%, 3%, and 10%. As a result of the study, it was found that all three protein-based gels showed a stimulatory effect on the tomato seeds at a 1% concentration, where the Gi (germination index) was ˂100%. The GHC 2-B variant had the highest stimulatory effect (Gi-190.23%). Pepper seeds have proven to be more sensitive to the gel’s composition. The concentration at which it proved to be non-inhibitory (Gi–88.29%) was 1% in the case of GHC 2-B. It was found that the presence of hydrolyzed keratin in the composition can be a plus compared to the other two protein gels tested due to its composition, which is richer in phytonutrient compounds (e.g., sulfur molecules). Full article
(This article belongs to the Special Issue Functional Gels for Agricultural and Environmental Applications)
Show Figures

Figure 1

12 pages, 322 KB  
Article
Biostimulants Improve Plant Performance of Rosemary Growth in Agricultural Organic System
by Davide Farruggia, Noemi Tortorici, Nicolò Iacuzzi, Federica Alaimo, Claudio Leto and Teresa Tuttolomondo
Agronomy 2024, 14(1), 158; https://doi.org/10.3390/agronomy14010158 - 10 Jan 2024
Cited by 15 | Viewed by 4152
Abstract
Rosemary (Rosmarinus officinalis L.) is an evergreen and a xerophytic shrub that is frequently employed in culinary, decorative, and industrial applications. It shows significant variations in biomass and essential oil (EO) yield due to effects of biotic and abiotic factors. Biostimulants are [...] Read more.
Rosemary (Rosmarinus officinalis L.) is an evergreen and a xerophytic shrub that is frequently employed in culinary, decorative, and industrial applications. It shows significant variations in biomass and essential oil (EO) yield due to effects of biotic and abiotic factors. Biostimulants are widely used in agriculture, and in organic agricultural systems, they may contribute significantly to the stability and/or to the increase in crop yields, ensuring respect for the environment. The aim of this study was to assess the effect of different types of biostimulants on the yield performance of rosemary. Four commercial formulations of biostimulants based on Eklonia maxima, Ascophyllum nodosum, fulvic acids, and protein hydrolysates were used for the tests. Water was used as a control. Six applications were performed. At harvest, several morphological and productive parameters were determined. All parameters were affected by biostimulant application. The highest fresh and dry yields were obtained with the application of fulvic acids (13.1 t ha−1 of fresh biomass and 4.3 t ha−1 of dry biomass) and protein hydrolysates (13.6 t ha−1 of fresh biomass and 4.4 t ha−1 of dry biomass) with values 60% higher than that of the control. Regarding the EO content in the dry biomass, the highest value (1.72% v/w) was found in control plants, whilst the lowest (1.14%) was observed in plants treated with fulvic acids. In the case of the EO yield, the lowest value (46.5 kg ha−1) per unit area was found in the control. The application of Eklonia maxima and protein hydrolysates produced the highest EO yield values, 65 kg ha−1 and 66.5 kg ha−1, respectively. This study highlights the use of biostimulants to increase the yield performance of rosemary when grown in an organic agricultural system. Full article
15 pages, 1686 KB  
Article
Innovative Protein Gel Treatments to Improve the Quality of Tomato Fruit
by Gabriela Luta, Daniela Balan, Maria Stanca, Ovidiu Jerca, Stefana Jurcoane, Mihaela Niculescu, Carmen Gaidau and Ioana Rodica Stanculescu
Gels 2024, 10(1), 10; https://doi.org/10.3390/gels10010010 - 21 Dec 2023
Cited by 3 | Viewed by 4656
Abstract
This study aims to establish the effect of biostimulatory protein gels on the quality of tomato. One of the most consumed vegetables, tomato (Lycopersicon esculentum Mill.) is a rich source of healthy constituents. Two variants of protein gels based on bovine gelatin [...] Read more.
This study aims to establish the effect of biostimulatory protein gels on the quality of tomato. One of the most consumed vegetables, tomato (Lycopersicon esculentum Mill.) is a rich source of healthy constituents. Two variants of protein gels based on bovine gelatin and keratin hydrolysates obtained from leather industry byproducts were used for periodical application on the tomato plant roots in the early stage of vegetation. The gels were characterized by classical physicochemical methods and protein secondary structure was obtained by FTIR band deconvolution. After ripening, tomato was analyzed regarding its content of quality indicators (sugars and organic acids) and antioxidants (lycopene, β-carotene, vitamin C, polyphenols). The results emphasized the positive effects of the protein gels on the quality parameters of tomato fruit. An increase of 10% of dry matter and of 30% (in average) in the total soluble sugars was noted after biostimulant application. Also, lycopene and vitamin C recorded higher values (by 1.44 and 1.29 times, respectively), while β-carotene showed no significant changes. The biostimulant activity of protein gels was correlated with their amino acid composition. Plant biostimulants are considered an ecological alternative to conventional treatments for improving plant growth, and also contributing to reduce the intake of chemical fertilizers. Full article
(This article belongs to the Special Issue Recent Advances in Protein Gels)
Show Figures

Figure 1

19 pages, 1263 KB  
Article
Protein Hydrolysates from Crambe abyssinica Seed Cake as Potential Biostimulants for Root Development
by Luisa Ugolini, Lorena Malaguti, Roberto Matteo, Eleonora Pagnotta, Romina Beleggia and Laura Righetti
Agronomy 2023, 13(11), 2755; https://doi.org/10.3390/agronomy13112755 - 31 Oct 2023
Cited by 7 | Viewed by 2502
Abstract
Crambe abyssinica Hochst defatted seed meals were used to produce protein hydrolysates through a mild enzymatic two-step hydrolysis process. The resulting hydrolysates were rich in free amino acids, low-molecular-weight peptides, and potential bioactive compounds such as phenols, glucosinolates, or their derivatives. These hydrolysates [...] Read more.
Crambe abyssinica Hochst defatted seed meals were used to produce protein hydrolysates through a mild enzymatic two-step hydrolysis process. The resulting hydrolysates were rich in free amino acids, low-molecular-weight peptides, and potential bioactive compounds such as phenols, glucosinolates, or their derivatives. These hydrolysates were tested in bioassays, performed under controlled conditions, on mung bean (Vigna radiata) cuttings, to investigate a possible auxin effect, and on maize (Zea mays L.) in an aeroponic/hydroponic system during the first two weeks of growth. In both assays, crambe hydrolysates revealed a stimulating effect on root development at a dose corresponding to nitrogen concentration of 4.8 mM, promoting lateral root formation and altering root architecture. Furthermore, they exhibited a positive impact on nitrogen content in both maize roots and shoots, along with an increase in the chlorophyll SPAD index. Notably, the observed effects were similar to those induced by a commercial biostimulant based on an animal-derived hydrolysate, tested under the same conditions on maize. The present work underscores the potential of crambe seed by-products for new sustainable and environmentally safe agro-inputs aimed at enhancing crop performance within the framework of a circular economy. Full article
(This article belongs to the Special Issue Sustainable Resource Management for Crop Production and Quality)
Show Figures

Figure 1

11 pages, 287 KB  
Article
Application of a Protein Hydrolysate-Based Biostimulant Obtained from Slaughterhouse Sludge on Pepper Crops
by Paloma Ávila-Pozo, Juan Parrado, Luis Martin-Presas, José M. Orts and Manuel Tejada
Horticulturae 2023, 9(10), 1147; https://doi.org/10.3390/horticulturae9101147 - 19 Oct 2023
Cited by 6 | Viewed by 2878
Abstract
Currently, biostimulants obtained from protein hydrolysates are considered essential agronomic tools to promote sustainable agriculture without the use of chemical fertilizers. This study aimed to investigate the effectiveness of a biostimulant obtained from slaughterhouse sludge via enzymatic hydrolysis processes on green pepper crops [...] Read more.
Currently, biostimulants obtained from protein hydrolysates are considered essential agronomic tools to promote sustainable agriculture without the use of chemical fertilizers. This study aimed to investigate the effectiveness of a biostimulant obtained from slaughterhouse sludge via enzymatic hydrolysis processes on green pepper crops in a greenhouse. The biostimulant was administered through both root and foliar applications at two different doses (0.7 and 1.4 g L−1), with a total of four applications made over the 140-day experimental period. Throughout the crop growth period, various parameters were assessed, including plant height, the number of flowers and fruits, macro- and micronutrient content, and photosynthetic pigments in the leaves. Additionally, the nutritional content and vitamin C levels in the harvested fruits were determined. The results obtained indicated higher values of these parameters in the pepper plants when the biostimulant was applied at a higher dose and through root application. These higher values are likely a consequence of the increased plant absorption of the low-molecular-weight amino acids and nutrients derived from the biostimulant. Full article
(This article belongs to the Section Vegetable Production Systems)
15 pages, 1498 KB  
Article
The Role of Protein-Rich Extracts from Chondrus crispus as Biostimulant and in Enhancing Tolerance to Drought Stress in Tomato Plants
by Guido Domingo, Milena Marsoni, Milena Álvarez-Viñas, M. Dolores Torres, Herminia Domínguez and Candida Vannini
Plants 2023, 12(4), 845; https://doi.org/10.3390/plants12040845 - 13 Feb 2023
Cited by 23 | Viewed by 5180
Abstract
The application of seaweed extract-based biostimulants is a promising approach for achieving sustainable agriculture, with an enormous potential of improving crop yield and mitigating climate change effects. Abiotic stressors, such as drought, are major factors resulting in tomato (Solanum lycopersicum L.) yield [...] Read more.
The application of seaweed extract-based biostimulants is a promising approach for achieving sustainable agriculture, with an enormous potential of improving crop yield and mitigating climate change effects. Abiotic stressors, such as drought, are major factors resulting in tomato (Solanum lycopersicum L.) yield losses and seaweed-based biostimulants have been proposed as an eco-friendly strategy to counteract this negative impact. Chondrus crispus is a common red seaweed widely used as source of carrageenans, not yet explored as a plant biostimulant. In this study, a protein hydrolysate-rich C. crispus extract, by-products of the carrageenan extraction, was tested on tomato plants under well-watered condition and water shortage. The foliar application of the protein-rich C. crispus extract conferred drought tolerance to tomato plants resulting in less noticeable visual stress symptoms. Treated plants showed higher shoot height and biomass under both well-watered and water deficit conditions, evidencing the double effect exerted by this new biostimulant, as plant growth promoter and drought stress protector. The treatment with the biostimulant had an effect on levels of abscisic acid and proline, and triggered the expression of Solyc02g084840, a drought marker gene. Finally, a label-free mass spectrometric approach allowed us to identify phycoerythrins and phycocyanins as major bioactive proteins contained in the extract. Altogether, these results indicate that the foliar application of protein hydrolysate-rich extracts from C. crispus improved tomato plant growth and tolerance to drought stress, suggesting a new opportunity for further applications in the agriculture and horticultural sectors. Full article
(This article belongs to the Special Issue Plant Phytochemicals on Crop Protection and Drug Development)
Show Figures

Figure 1

Back to TopTop