Sign in to use this feature.

Years

Between: -

Subjects

remove_circle_outline
remove_circle_outline
remove_circle_outline
remove_circle_outline
remove_circle_outline
remove_circle_outline
remove_circle_outline
remove_circle_outline
remove_circle_outline

Journals

remove_circle_outline
remove_circle_outline
remove_circle_outline
remove_circle_outline
remove_circle_outline
remove_circle_outline

Article Types

Countries / Regions

remove_circle_outline
remove_circle_outline
remove_circle_outline
remove_circle_outline
remove_circle_outline
remove_circle_outline
remove_circle_outline

Search Results (442)

Search Parameters:
Keywords = productive and reproductive traits

Order results
Result details
Results per page
Select all
Export citation of selected articles as:
21 pages, 18172 KB  
Article
Dietary Spirulina (Arthrospira platensis) Modulates Survival, Growth, Reproductive Behavior, and Spawning Performance in Zebrafish, Danio rerio
by Ferdinando Flagiello, Maria Raggio, Marcello Diano, Serena Esposito, Maddalena Parente, Chiara Attanasio, Elena De Felice, Carla Lucini, Stefano Mazzoleni, Paolo de Girolamo, Livia D’Angelo and Antonio Palladino
Animals 2026, 16(1), 98; https://doi.org/10.3390/ani16010098 (registering DOI) - 29 Dec 2025
Abstract
In aquaculture and in laboratory settings, the development of sustainable and functional feeds is crucial in order to promote fish welfare, growth, and reproductive performance. Among natural dietary supplements, spirulina (Arthrospira platensis), a blue-green microalga rich in proteins, essential fatty acids, [...] Read more.
In aquaculture and in laboratory settings, the development of sustainable and functional feeds is crucial in order to promote fish welfare, growth, and reproductive performance. Among natural dietary supplements, spirulina (Arthrospira platensis), a blue-green microalga rich in proteins, essential fatty acids, vitamins, and antioxidant molecules, represents a promising bioactive ingredient capable of influencing both physiological and behavioral traits. A 32-week longitudinal study was conducted on adult zebrafish (Danio rerio) to evaluate the effects of spirulina supplementation (5%, 25%, 50%, 75%, and 100%) compared to a standard diet. Parameters related to survival, growth, reproductive fitness, and reproductive behavior were assessed in vivo and supported by a morphometric analysis of the gonads. Supplementation with 5% improved survival rate and the Body Condition Index, while 25% supplementation increased survival, enhanced reproductive behavior and spawning success (140% egg production vs. control), and supported optimal gonadal development and gamete maturation timing. Higher percentages of spirulina (50–100%) seem to cause nutritional imbalance, impairing health and reproductive fitness. This study demonstrates that moderate spirulina supplementation (5–25%) supports health, reproductive physiology, and behavior in zebrafish in a dose-dependent manner. These results highlight the potential of spirulina as a functional supplement for precision nutrition approaches, with implications for fish welfare, reproductive performance, and aquaculture sustainability. Full article
(This article belongs to the Special Issue Fish Cognition and Behaviour)
Show Figures

Figure 1

13 pages, 682 KB  
Article
An Ecological-Evolutionary Investigation of Phenotypic, Genetic, and Environmental Variation and Correlations Among Reproductive Traits of Tall Goldenrod (Solidago altissima)
by Michael Wise, Daniel Lavy, David Carr and Warren Abrahamson
Plants 2026, 15(1), 87; https://doi.org/10.3390/plants15010087 - 27 Dec 2025
Viewed by 96
Abstract
Although fitness-related traits are expected to be under strong selection, traits related to reproduction are often quite variable within plant populations. We used data from two large greenhouse experiments to quantify phenotypic, genetic, and environmental variation, as well as genetic tradeoffs that might [...] Read more.
Although fitness-related traits are expected to be under strong selection, traits related to reproduction are often quite variable within plant populations. We used data from two large greenhouse experiments to quantify phenotypic, genetic, and environmental variation, as well as genetic tradeoffs that might help explain the maintenance of within-population variation in four traits related to sexual or vegetative reproduction in tall goldenrod (Solidago altissima). The goldenrod population exhibited high levels of both phenotypic and genetic variation for capitulum (flower head) number and size, seed production, and rhizome growth. Significant negative genetic correlations were present between the number of capitula and size of capitula—but only at high-nutrient levels—and between seed production and rhizome growth when nutrients were more limiting. In total, negative genetic correlations may act to maintain variation in fitness-related traits in goldenrod populations—a phenomenon we suspect may be shared by other herbaceous plant species as their populations experience variation in environmental factors, such as nutrient levels, among sites or over the course of ecological succession within a site. Full article
(This article belongs to the Section Plant Ecology)
Show Figures

Figure 1

22 pages, 2489 KB  
Article
An Exploratory Study on Farming System and Meat Quality of Black Alpine Pig
by Annalaura Lopez, Federica Bellagamba, Raffaella Rossi, Margherita Greco, Edda Mainardi, Carlo Corino and Vittorio Maria Moretti
Animals 2026, 16(1), 22; https://doi.org/10.3390/ani16010022 - 21 Dec 2025
Viewed by 132
Abstract
This study aimed to provide the first characterization of the traditional farming systems and meat quality traits of the Black Alpine pig (BAP), an ecotype under recovery originating in the Italian Central Alps, reared under real, actual conditions. Productive and reproductive data were [...] Read more.
This study aimed to provide the first characterization of the traditional farming systems and meat quality traits of the Black Alpine pig (BAP), an ecotype under recovery originating in the Italian Central Alps, reared under real, actual conditions. Productive and reproductive data were collected through on-farm visits from six BAP farms located in Northern Italy. Longissimus dorsi (LD) muscle and backfat samples from BAPs were collected in the same farms and analyzed for color, tenderness, proximate composition, and fatty acid profile. For exploratory purposes and to provide a descriptive benchmark of commercial pork (CP) quality, loin samples were purchased from the retail market. PLS-DA served as a discriminant model between BAP and CP meat samples on a multivariate data matrix. BAP farming was characterized as an en plein air system with high outdoor access and reliance on natural vegetation. BAPs showed high rusticity and slow growth. The LD muscle was characterized by a firm texture, an intense dark-red color, and a high proportion of polyunsaturated fatty acids, reflecting traditional rustic meat features associated with the interaction between dietary, environmental, and genetic factors. Our preliminary results provided novel insights into BAP farming practices and meat quality, supporting the maintenance of this genetic resource through traditional farming and the preservation of biodiversity in alpine livestock, offering exploratory evidence of the current BAP farming system. Full article
(This article belongs to the Section Pigs)
Show Figures

Figure 1

25 pages, 673 KB  
Review
Nutrigenomics and Epigenetic Regulation in Poultry: DNA-Based Mechanisms Linking Diet to Performance and Health
by Muhammad Naeem and Arjmand Fatima
DNA 2025, 5(4), 60; https://doi.org/10.3390/dna5040060 - 18 Dec 2025
Viewed by 262
Abstract
In animals and humans, nutrients influence signaling cascades, transcriptional programs, chromatin dynamics, and mitochondrial function, collectively shaping traits related to growth, immunity, reproduction, and stress resilience. This review synthesizes evidence supporting nutrient-mediated regulation of DNA methylation, histone modifications, non-coding RNAs, and mitochondrial biogenesis, [...] Read more.
In animals and humans, nutrients influence signaling cascades, transcriptional programs, chromatin dynamics, and mitochondrial function, collectively shaping traits related to growth, immunity, reproduction, and stress resilience. This review synthesizes evidence supporting nutrient-mediated regulation of DNA methylation, histone modifications, non-coding RNAs, and mitochondrial biogenesis, and emphasizes their integration within metabolic and developmental pathways. Recent advances in epigenome-wide association studies (EWAS), single-cell multi-omics, and systems biology approaches have revealed how diet composition and timing can reprogram gene networks, sometimes across generations. Particular attention is given to central metabolic regulators (e.g., PPARs, mTOR) and to interactions among methyl donors, fatty acids, vitamins, and trace elements that maintain genomic stability and metabolic homeostasis. Nutrigenetic evidence further shows how genetic polymorphisms (SNPs) in loci such as IGF-1, MSTN, PPARs, and FASN alter nutrient responsiveness and influence traits like feed efficiency, body composition, and egg quality, information that can be exploited via marker-assisted or genomic selection. Mitochondrial DNA integrity and oxidative capacity are key determinants of feed conversion and energy efficiency, while dietary antioxidants and mitochondria-targeted nutrients help preserve bioenergetic function. The gut microbiome acts as a co-regulator of host gene expression through metabolite-mediated epigenetic effects, linking diet, microbial metabolites (e.g., SCFAs), and host genomic responses via the gut–liver axis. Emerging tools such as whole-genome and transcriptome sequencing, EWAS, integrated multi-omics, and CRISPR-based functional studies are transforming the field and enabling DNA-informed precision nutrition. Integrating genetic, epigenetic, and molecular data will enable genotype-specific feeding strategies, maternal and early-life programming, and predictive models that enhance productivity, health, and sustainability in poultry production. Translating these molecular insights into practice offers pathways to enhance animal welfare, reduce environmental impact, and shift nutrition from empirical feeding toward mechanistically informed precision approaches. Full article
(This article belongs to the Special Issue Epigenetics and Environmental Exposures)
Show Figures

Figure 1

18 pages, 2520 KB  
Article
Reproductive and Vegetative Yield Component Trade-Offs in Selection of Thinopyrum Intermedium
by Andrés Locatelli, Valentín D. Picasso, Pablo R. Speranza and Lucía Gutiérrez
Agronomy 2025, 15(12), 2895; https://doi.org/10.3390/agronomy15122895 - 16 Dec 2025
Viewed by 272
Abstract
Integrating perennial grain crops into agricultural systems can become a key milestone for increasing the provision of ecosystem services of food production systems. Intermediate wheatgrass is a novel perennial grain and forage crop that is undergoing domestication. Potential trade-offs between resource allocation and [...] Read more.
Integrating perennial grain crops into agricultural systems can become a key milestone for increasing the provision of ecosystem services of food production systems. Intermediate wheatgrass is a novel perennial grain and forage crop that is undergoing domestication. Potential trade-offs between resource allocation and reproductive and vegetative plant structures can challenge the response to selection for both grain and forage production under dual-purpose use. Our goal was to understand the genetic relationship between grain and forage yield components, quantify potential trade-offs between vegetative and reproductive allocation, and optimize the response to selection under dual-purpose management. Phenological, grain, and forage traits were evaluated in 30 half-sib families across two field experiments conducted over three years. No trade-offs were detected between grain and forage yield traits, indicating that the simultaneous improvement of both traits is feasible. Grain yield per spike and spikes per plant are promising secondary traits for indirect selection, given their moderate-to-high heritability (h2 = 0.58 and 0.41) and strong Pearson correlation coefficients with grain yield per plant (0.68 and 0.82). These traits could be assessed in the first year, increasing genetic gain per unit time. Intermediate wheatgrass germplasm could therefore be efficiently developed by shortening the time to first evaluation, using secondary traits, and performing selection under dual-purpose management. Full article
(This article belongs to the Special Issue The Revision of Production Potentials and Yield Gaps in Field Crops)
Show Figures

Figure 1

20 pages, 3159 KB  
Article
Photosynthetic and Canopy Trait Characterization in Soybean (Glycine max L.) Using Chlorophyll Fluorescence and UAV Imaging
by Harmeet Singh-Bakala, Francia Ravelombola, Jacob D. Washburn, Grover Shannon, Ru Zhang and Feng Lin
Agriculture 2025, 15(24), 2576; https://doi.org/10.3390/agriculture15242576 - 12 Dec 2025
Viewed by 381
Abstract
Photosynthesis (PS) is the cornerstone of crop productivity, directly influencing yield potential. Photosynthesis remains an underexploited target in soybean breeding, partly because field-based photosynthetic traits are difficult to measure at scale. Also, it is unclear which reproductive stage(s) provide the most informative physiological [...] Read more.
Photosynthesis (PS) is the cornerstone of crop productivity, directly influencing yield potential. Photosynthesis remains an underexploited target in soybean breeding, partly because field-based photosynthetic traits are difficult to measure at scale. Also, it is unclear which reproductive stage(s) provide the most informative physiological signals for yield. Few studies have evaluated soybean PS in elite germplasm under field conditions, and the integration of chlorophyll fluorescence (CF) with UAV imaging for PS traits remains largely unexplored. This study evaluated genotypic variation in photosynthetic and canopy traits among elite soybean germplasm across environments and developmental stages using CF and UAV imaging. Linear mixed-model analysis revealed significant genotypic and G×E effects for yield, canopy and several photosynthetic parameters. Broad-sense heritability (H2) estimates indicated dynamic genetic control, ranging from 0.12 to 0.77 at the early stage (S1) and 0.20–0.81 at the mid-reproductive stage (S2). Phi2, SPAD and FvP/FmP exhibited the highest heritability, suggesting their potential as stable selection targets. Correlation analyses showed that while FvP/FmP and SPAD were modestly associated with yield at S1, stronger positive relationships with Phi2, PAR and FvP/FmP emerged during S2, underscoring the importance of sustained photosynthetic efficiency during pod formation. Principal component analysis identified photosynthetic efficiency and leaf structural traits as key axes of physiological variation. UAV-derived indices such as NDRE, MTCI, SARE, MExG and CIRE were significantly correlated with CF-based traits and yield, highlighting their utility as high-throughput proxies for canopy performance. These findings demonstrate the potential of integrating CF and UAV phenotyping to enhance physiological selection and yield improvement in soybean breeding. Full article
Show Figures

Figure 1

21 pages, 845 KB  
Review
Adaptation to Stressful Environments in Sheep and Goats: Key Strategies to Provide Food Security to Vulnerable Communities
by Jorge A. Maldonado-Jáquez, Glafiro Torres-Hernández, Gabriela Castillo-Hernández, Lino De La Cruz-Colín, Gerardo Jiménez-Penago, Sandra González-Luna, Liliana Aguilar Marcelino, Pablo Arenas-Báez and Lorenzo Danilo Granados-Rivera
Ruminants 2025, 5(4), 63; https://doi.org/10.3390/ruminants5040063 - 12 Dec 2025
Viewed by 303
Abstract
This narrative review aims to summarize, synthesize, and organize current knowledge on the adaptation of sheep and goats to stressful environments and to discuss how these adaptations contribute to food security in vulnerable communities. A structured search of Web of Science, Scopus, PubMed, [...] Read more.
This narrative review aims to summarize, synthesize, and organize current knowledge on the adaptation of sheep and goats to stressful environments and to discuss how these adaptations contribute to food security in vulnerable communities. A structured search of Web of Science, Scopus, PubMed, and Google Scholar was conducted using combinations of terms related to sheep and goats, harsh environments (e.g., arid and semi-arid regions, heat stress, water restriction, poor-quality forage), and adaptation or resilience, combined with Boolean operators. A total of 1718 research publications were found, of which 86 were retained as the most relevant because they provided direct and detailed evidence on anatomical, physiological, digestive–microbiome, behavioral, and genomic adaptations of sheep and goats to stressful environments. The selected studies describe a wide range of phenotypic and integumentary traits, thermoregulatory and endocrine responses, digestive and microbial adjustments, behavioral strategies, and genomic signatures that, together, allow small ruminants to maintain basic functions, reproduction, and production under conditions of climatic and nutritional stress. Evidence from these studies also highlights how adaptive traits support herd productivity, economic stability of households, and the sustainable use of natural resources in regions where climatic variability and resource scarcity are common. Overall, the synthesis presented here underscores the importance of conserving and strategically using locally adapted sheep and goat breeds, incorporating resilience-related traits into breeding and management programs, and prioritizing further research on genomic, microbiome, and epigenetic mechanisms that underpin adaptation to harsh environments. Full article
(This article belongs to the Special Issue Management of the Impact of Stress on Ruminant Reproduction)
Show Figures

Figure 1

19 pages, 1221 KB  
Article
From Light Harvesting to Grain Filling: Chlorophyll Fluorescence, Pigment Composition, and Oxidative Status as Discrete Yield Determinants in Rye
by Maria Duszyn, Paweł Burdiak, Joanna Dąbrowska-Bronk, Anna Rusaczonek, Muhammad Kamran, Roshanak Zarrin Ghalami, Alina Majnert, Jarosław Bojarczuk, Piotr Gawroński and Stanisław Karpiński
Plants 2025, 14(24), 3746; https://doi.org/10.3390/plants14243746 - 9 Dec 2025
Viewed by 439
Abstract
Improving rye (Secale cereale) yield under increasing climatic stress remains a major challenge for sustainable cereal production. We examined whether early-vegetative physiological, biochemical, and molecular traits can predict final grain yield in hybrid-breeding components. Across three consecutive seasons, 14 genotypes were [...] Read more.
Improving rye (Secale cereale) yield under increasing climatic stress remains a major challenge for sustainable cereal production. We examined whether early-vegetative physiological, biochemical, and molecular traits can predict final grain yield in hybrid-breeding components. Across three consecutive seasons, 14 genotypes were evaluated under controlled cold-greenhouse conditions for chlorophyll fluorescence, pigment content, hydrogen peroxide (H2O2), salicylic acid (SA) levels, and the expression of selected antioxidant and defence-related genes, and these traits were related to yield components. Across years, photosynthetic efficiency (Fv/Fm, Rfd), chlorophyll content, and foliar H2O2 emerged as the most consistent predictors of kernel mass, spike number, and kernel number. In contrast, non-photochemical quenching, SA, and carotenoid contents showed weak or inconsistent relationships with yield. These findings indicate that light-harvesting capacity, PSII performance, and oxidative balance are central to reproductive success in rye. The stability of these trait–yield correlations across three seasons provides the basis for a physiological robustness index for hybrid rye, with predictive models achieving accuracies up to R = 0.51. This work demonstrates the potential of using a compact set of early-stage, high-throughput physiological traits to accelerate selection for stress-resilient, high-yielding rye cultivars. Full article
(This article belongs to the Section Crop Physiology and Crop Production)
Show Figures

Figure 1

15 pages, 1217 KB  
Article
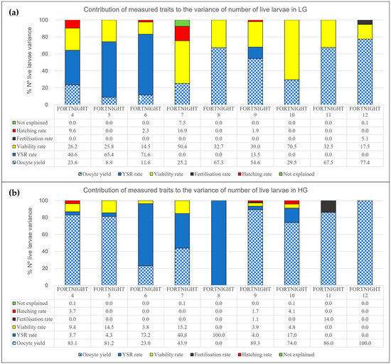
Effect of Divergent Genetic Selection for Growth on Spawning Quality in Gilthead Seabream (Sparus aurata)
by Cathaysa Pérez-García, Álvaro Lorenzo-Felipe, Shajahan Ferosekhan, Hyun Suk Shin, Sergi León-Bernabeu, Marisol Izquierdo, Daniel Montero, Rafael Ginés, Juan Manuel Afonso-López and María Jesús Zamorano
Animals 2025, 15(24), 3527; https://doi.org/10.3390/ani15243527 - 7 Dec 2025
Viewed by 291
Abstract
Gilthead seabream (Sparus aurata) is a prominent aquaculture species in Europe; however, the repercussions of growth-oriented selective breeding on reproductive performance under industrial conditions have not been adequately characterised. The present study evaluated the influence of divergent Best Liner Unbiased Prediction [...] Read more.
Gilthead seabream (Sparus aurata) is a prominent aquaculture species in Europe; however, the repercussions of growth-oriented selective breeding on reproductive performance under industrial conditions have not been adequately characterised. The present study evaluated the influence of divergent Best Liner Unbiased Prediction (BLUP)-based selection for low growth (LG) (n = 49; mean weigh ± SD = 842 ± 189 g) and high growth (HG) (n = 50; mean weight ± SD = 1127 ± 407 g) on spawning quality throughout the commercial mass-spawning season. A number of significant differences were detected between the genetic lines. The LG broodstock produced substantially higher oocyte yields and numbers of fertilised eggs (26% and 25% increases, respectively), indicating greater quantitative reproductive output. In contrast, the HG line exhibited marginally higher fertilisation, egg viability, and hatching rates, indicative of enhanced early developmental efficiency. Despite these contrasting patterns, both lines exhibited similar numbers of viable eggs, larvae, and comparable larval survival. These findings demonstrate that selection for growth impacts reproductive traits through different pathways: The selection of HG results in an enhancement of developmental performance, while the selection of LG leads to an optimisation of egg production. Across the spawning period, oocyte yield was identified as the primary driver of overall spawn quality. The findings of this study offer pertinent insights into the optimisation of broodstock management and the enhancement of sustainability and efficiency in gilthead seabream aquaculture. Full article
(This article belongs to the Section Aquatic Animals)
Show Figures

Figure 1

15 pages, 1267 KB  
Article
Whole-Genome Sequencing of Dorper × Hu Hybrid Sheep for Screening Selection Signatures Associated with Litter Size
by Liying Qiao, Ke Ma, Quanhong Yao, Siying Zhang, Zhixu Pang, Wannian Wang, Ke Cai and Wenzhong Liu
Animals 2025, 15(23), 3505; https://doi.org/10.3390/ani15233505 - 4 Dec 2025
Viewed by 472
Abstract
Sheep are an economically important livestock species, and reproductive performance is a key trait affecting productivity. The Dorper × Hu hybrid sheep (DHS), widely bred in China, provides a valuable model for studying the genetic basis of prolificacy. This study aimed to investigate [...] Read more.
Sheep are an economically important livestock species, and reproductive performance is a key trait affecting productivity. The Dorper × Hu hybrid sheep (DHS), widely bred in China, provides a valuable model for studying the genetic basis of prolificacy. This study aimed to investigate the genomic architecture and identify candidate genes associated with high litter size in DHS using whole-genome selective sweep analysis and genome-wide association study (GWAS). A total of 31 DHS individuals with complete reproductive records were sequenced and compared with publicly available genomic data from 20 Hu sheep (HUS) and 10 Dorper sheep (DPS). Population genetic structure and diversity were assessed using phylogenetic trees, principal component analysis (PCA), and ADMIXTURE analysis. To identify key genomic regions associated with litter size, we performed selective sweep analysis between the polytocous and monotocous subpopulations of DHS using multiple methods within a 50 kb sliding window framework, including FST, θπ ratio, XP-CLR, and XP-EHH; we also conducted GWAS. DHS exhibited a distinct genetic structure with admixed ancestry and elevated genetic diversity. Genetic diversity analysis showed that DHS retained moderate levels of heterozygosity and polymorphism, comparable to or exceeding those of its parental breeds. Comparative analysis between polytocous and monotocous DHS identified reproduction-associated genes, including MUC1, PLCB4, SIN3A, and ELAVL2, enriched in pathways such as ovarian steroidogenesis, insulin secretion, and circadian entrainment. Furthermore, genome-wide association study (GWAS) identified 140 significant loci (p < 10−5) associated with reproductive traits. From these, 10 candidate SNPs were selected for validation through single-marker association analysis in 200 DHS individuals, among which two loci—g.88680390 C>A (SLC24A2/MLLT3) and g.18197516 T>C (ABCA1)—showed significant correlations with litter size. These findings enhance our understanding of the genetic basis of prolificacy in DHS and provide valuable molecular markers for genomic selection in sheep-breeding programs. Full article
Show Figures

Figure 1

21 pages, 2908 KB  
Article
Agromorphological Characterization of Quinoa (Chenopodium quinoa Willd.) Under Andean–Amazonian Region of Peru
by Victor-Hugo Baldera-Chapoñan, Germán De la Cruz, Segundo Oliva-Cruz and Flavio Lozano-Isla
Plants 2025, 14(23), 3689; https://doi.org/10.3390/plants14233689 - 4 Dec 2025
Cited by 1 | Viewed by 735
Abstract
Quinoa (Chenopodium quinoa Willd.) is an Andean pseudocereal of high nutritional value and remarkable phenotypic diversity, recognized as a strategic crop for food security under increasing climatic variability. In this study, the agromorphological diversity of 158 accessions cultivated in the Andean–Amazonian region [...] Read more.
Quinoa (Chenopodium quinoa Willd.) is an Andean pseudocereal of high nutritional value and remarkable phenotypic diversity, recognized as a strategic crop for food security under increasing climatic variability. In this study, the agromorphological diversity of 158 accessions cultivated in the Andean–Amazonian region of Peru was evaluated with the aim of identifying superior materials for conservation and breeding programs. The experiment was conducted using an augmented design that included three check cultivars (INIA 415 Pasankalla, INIA 420 Negra Collana, and Blanca Juli). Diversity in eleven qualitative traits was quantified using the Shannon–Weaver (H′) and Nei (He) indices, whereas twelve quantitative traits were analyzed through principal component analysis (PCA) and hierarchical clustering. The results revealed substantial intra- and inter-accession variability, with He values ranging from 0.21 to 0.76 and H′ values from 0.40 to 1.79, reflecting marked differences in growth habit, panicle morphology, stem pigmentation, and tolerance to Peronospora variabilis and Epicauta spp. Multivariate analyses identified three contrasting groups and enabled the selection of outstanding accessions, including UNTRM-367-1149, UNTRM-367-1107, UNTRM-367-1078, UNTRM-367-1079, UNTRM-367-1081, UNTRM-367-1095, and UNTRM-367-1104, characterized by high yield potential, favorable reproductive architecture, early or intermediate maturity, and low downy mildew severity. These accessions represent promising genetic resources for developing quinoa varieties adapted to transitional Andean–Amazonian environments, contributing to improved crop productivity and resilience. Full article
(This article belongs to the Section Crop Physiology and Crop Production)
Show Figures

Figure 1

34 pages, 8333 KB  
Review
Genome-Edited Fish in the Field
by Kang Hee Kho, Zahid Parvez Sukhan, Yusin Cho, Doohyun Cho and Cheol Young Choi
Curr. Issues Mol. Biol. 2025, 47(12), 1013; https://doi.org/10.3390/cimb47121013 - 3 Dec 2025
Viewed by 628
Abstract
Genome editing using site-directed nucleases (SDNs), particularly with the CRISPR/Cas9 system, has emerged as a powerful platform for aquaculture innovation, enabling precise, heritable, and non-transgenic modifications that enhance productivity, sustainability, and animal welfare. This review synthesizes molecular, regulatory, ecological, and societal perspectives to [...] Read more.
Genome editing using site-directed nucleases (SDNs), particularly with the CRISPR/Cas9 system, has emerged as a powerful platform for aquaculture innovation, enabling precise, heritable, and non-transgenic modifications that enhance productivity, sustainability, and animal welfare. This review synthesizes molecular, regulatory, ecological, and societal perspectives to highlight global advances in genome-edited fish and their transition from laboratory research to field applications. To date, over forty aquatic species have been successfully edited to improve traits such as growth, disease resistance, pigmentation, and reproductive control. Notably, market-approved SDN-1 fish lines, including mstn-knockout red seabream and Nile tilapia, and lepr-edited tiger puffer and olive flounder, have demonstrated improved productivity; however, publicly available welfare data remain limited. These examples illustrate how product-based SDN-1 regulatory frameworks in Japan, Argentina, and Brazil enable commercialization while ensuring biosafety. Nonetheless, limited field trials and regulatory heterogeneity continue to hinder global harmonization. Major challenges include the development of standardized welfare metrics, assessment of multigenerational stability, evaluation of ecological risks, and transparent data sharing. To address these gaps, a structured reporting checklist is proposed to guide consistent molecular validation, welfare assessment, biosafety containment, and data transparency. Genome editing through SDN-based precision, coupled with ethical governance, represents a crucial step toward sustainable, resilient, and publicly trusted aquaculture systems. Full article
(This article belongs to the Special Issue Innovations in Marine Biotechnology and Molecular Biology)
Show Figures

Figure 1

12 pages, 2738 KB  
Article
Effects of Queen Rearing Technology of Apis cerana by Cutting Comb on Reproductive Capacity and Productive Performance
by Yueyang Hu, Fangming Lu, Shuyun Li, Qizhong Pan, Yuyang Jiao, Yutong Jiang and Xiaobo Wu
Agriculture 2025, 15(23), 2508; https://doi.org/10.3390/agriculture15232508 - 2 Dec 2025
Viewed by 345
Abstract
The queen, as the reproductive core of a honeybee colony, has declining reproductive capacity with age, making it necessary to rear new queens to replace older ones. Traditional artificial queen-rearing methods face challenges, such as difficulties in larval grafting, particularly for Apis cerana [...] Read more.
The queen, as the reproductive core of a honeybee colony, has declining reproductive capacity with age, making it necessary to rear new queens to replace older ones. Traditional artificial queen-rearing methods face challenges, such as difficulties in larval grafting, particularly for Apis cerana. To address these issues, we developed a queen-rearing technology by cutting the comb. This study compared queen-rearing technology using comb cutting (CC) with larval grafting in A. cerana, measuring egg traits (length, width, weight), capped brood number, worker offspring initial weight, forager honey sac weight, worker morphology traits, and colony foraging efficiency. Queens reared using comb-cutting technology exhibited superior egg quality compared with those reared by larval grafting. The CC group showed significant improvements in egg length, egg weight, and number of capped brood cells (p < 0.05). Worker offspring from the CC group demonstrated significantly superior morphological traits—including forewing length, hindwing width, and lengths of the third and fourth tergites—as well as higher daily colony foraging activity, compared with those from the grafting larvae group (p < 0.05). Queen-rearing technology using CC effectively enhances the reproductive capacity and productive performance of colonies, promising high-quality queen rearing in A. cerana and sustainable beekeeping optimization. Full article
Show Figures

Figure 1

34 pages, 3560 KB  
Article
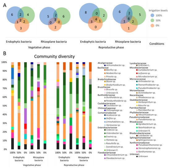
Influence of Plant Developmental Phase and Irrigation Level on Cultivable Microbiome of Maize Root
by Carina Sá, Clarisse Brígido, Cátia Fidalgo, Adília Pires, Artur Alves, Etelvina Figueira and Paulo Cardoso
Biology 2025, 14(12), 1694; https://doi.org/10.3390/biology14121694 - 28 Nov 2025
Viewed by 212
Abstract
Plant growth-promoting bacteria can help plants survive in stressful environments. Here, we describe the isolation of root-surface and endophytic bacteria from maize roots at two different phases of the plant life cycle (vegetative and reproductive), grown under three different water regimes (100%, 50%, [...] Read more.
Plant growth-promoting bacteria can help plants survive in stressful environments. Here, we describe the isolation of root-surface and endophytic bacteria from maize roots at two different phases of the plant life cycle (vegetative and reproductive), grown under three different water regimes (100%, 50%, and 0%). Isolates were typed using BOX-PCR to identify unique genetic fingerprints, resulting in a total of 400 strains. These strains were screened for osmotic stress tolerance using 15% polyethylene glycol 6000. Isolates were also tested for bacterial plant growth-promoting traits, including the ability to produce siderophores, indole-3-acetic acid synthesis, and phosphate solubilization, both in the presence and absence of osmotic stress. The results showed that in the reproductive phase, a higher percentage of endophytic and rhizoplane bacteria were tolerant to osmotic stress. Additionally, the highest values of alginate and siderophore production by rhizoplane bacteria were also observed in the reproductive phase. These findings suggest that isolation of maize bacteria should consider the plant’s developmental phase and hydric stress conditions to effectively select bacterial strains that enhance crop resilience in drought-affected areas. Full article
Show Figures

Graphical abstract

25 pages, 8524 KB  
Article
Genome-Wide Analysis of the LEA Gene Family in Pineapple (Ananas comosus L.) Reveals Its Potential Roles in Cold Stress Response and Reproductive Development
by Zhimin Hou, Xinkai Cai, Denghang Wu, Haichao Gong, Jing Wang, Yinan Zhang, Qinglong Yao, Lulu Wang, Yuqin Liang, Yangmei Zhang, Yuan Qin, Xiaomei Wang and Ping Zheng
Biology 2025, 14(12), 1655; https://doi.org/10.3390/biology14121655 - 24 Nov 2025
Viewed by 486
Abstract
Late Embryogenesis Abundant (LEA) proteins play vital roles in plant responses to abiotic stress and developmental regulation. Pineapple (Ananas comosus L.) is a major tropical fruit crop with high economic value, but its production is often threatened by cold stress, particularly in [...] Read more.
Late Embryogenesis Abundant (LEA) proteins play vital roles in plant responses to abiotic stress and developmental regulation. Pineapple (Ananas comosus L.) is a major tropical fruit crop with high economic value, but its production is often threatened by cold stress, particularly in regions at the northern margin of its cultivation. Despite the recognized importance of LEA proteins in stress adaptation, their genomic landscape and functional characteristics in pineapple remain largely unexplored. In this study, 37 AcLEA genes were identified in the pineapple (Ananas comosus L.) genome and classified into six subfamilies, with LEA_2 being the largest. Most AcLEA proteins were predicted to be hydrophilic, thermally stable, and intrinsically disordered, consistent with typical LEA protein characteristics. Phylogenetic and collinearity analyses revealed species-specific expansion patterns, primarily driven by segmental duplication events. Most duplicated gene pairs shared similar exon–intron structures, motif compositions, and expression profiles, although several displayed signs of functional divergence based on distinct expression patterns, Ka/Ks ratios > 1, and motif differences. Promoter cis-element, transcription factor, and miRNA network predictions indicated that AcLEA genes are widely involved in stress responses as well as growth and development. Expression profiling showed that many AcLEA genes including AcLEA32, AcLEA7, AcLEA9, AcLEA30, AcLEA29, AcLEA33, and AcLEA18 were significantly upregulated under cold stress and declined upon stress removal, indicating a potential role in cold tolerance. Some AcLEA genes, such as AcLEA32 and AcLEA33, showed faster and stronger induction under cold stress in the cold-tolerant cultivar “Comte de Paris” (BL) compared to the sensitive cultivar “Tainong No. 20” (NN), suggesting that differential gene responsiveness may contribute to cultivar-specific cold tolerance. Additionally, most AcLEA genes exhibited distinct spatiotemporal expression patterns across floral organs and fruit at various developmental stages, suggesting their involvement in reproductive development. These findings provide a foundation for future functional studies and highlight candidate genes for improving cold resilience and developmental traits in pineapple through molecular breeding. Full article
Show Figures

Figure 1

Back to TopTop