Whole-Genome Sequencing of Dorper × Hu Hybrid Sheep for Screening Selection Signatures Associated with Litter Size
Simple Summary
Abstract
1. Introduction
2. Materials and Methods
2.1. DNA Sample and Sequence
2.2. Whole-Genome Data Processing
2.3. Population Structure Analysis
2.4. Genetic Diversity Analysis
2.5. Selective Sweep Identification
2.6. Genome-Wide Association Study (GWAS)
2.7. Targeted Genotyping and Association Analysis
3. Results
3.1. Genome Resequencing and Identification of Single Nucleotide Polymorphisms
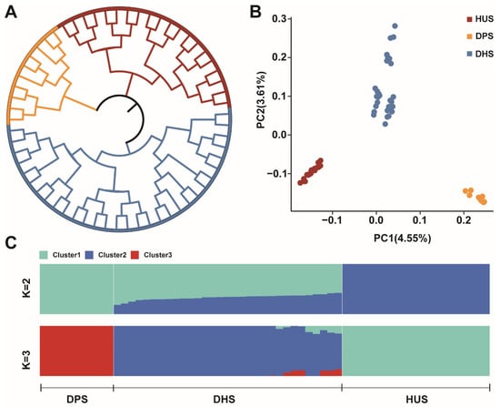
3.2. Population Genetic Structure
3.3. Population Genetic Diversity
3.4. Selection Signatures Between the Polytocous and Monotocous Sheep
3.5. Genome-Wide Association Analysis of Litter Size in DHS
4. Discussion
5. Conclusions
Supplementary Materials
Author Contributions
Funding
Institutional Review Board Statement
Informed Consent Statement
Data Availability Statement
Acknowledgments
Conflicts of Interest
References
- Chen, K.; Zhang, Y.; Pan, Y.; Xiang, X.; Peng, C.; He, J.; Huang, G.; Wang, Z.; Zhao, P. Genomic insights into demographic history, structural variation landscape, and complex traits from 514 Hu sheep genomes. J. Genet. Genom. 2025, 52, 245–257. [Google Scholar] [CrossRef]
- Wanjala, G.; Kusuma Astuti, P.; Bagi, Z.; Kichamu, N.; Strausz, P.; Kusza, S. A review on the potential effects of environmental and economic factors on sheep genetic diversity: Consequences of climate change. Saudi J. Biol. Sci. 2023, 30, 103505. [Google Scholar] [CrossRef]
- Oyieng, E.; Ojango, J.M.K.; Gauly, M.; Mrode, R.; Dooso, R.; Okeyo, A.M.; Kalinda, C.; König, S. Evaluating reproduction traits in a crossbreeding program between indigenous and exotic sheep in semi-arid lands. Animal 2025, 19, 101391. [Google Scholar] [CrossRef] [PubMed]
- Liu, Z.; Tan, X.; Wang, J.; Jin, Q.; Meng, X.; Cai, Z.; Cui, X.; Wang, K. Whole genome sequencing of Luxi Black Head sheep for screening selection signatures associated with important traits. Anim. Biosci. 2022, 35, 1340–1350. [Google Scholar] [CrossRef] [PubMed]
- Yao, Y.; Pan, Z.; Di, R.; Liu, Q.; Hu, W.; Guo, X.; He, X.; Gan, S.; Wang, X.; Chu, M. Whole Genome Sequencing Reveals the Effects of Recent Artificial Selection on Litter Size of Bamei Mutton Sheep. Animals 2021, 11, 157. [Google Scholar] [CrossRef] [PubMed]
- Nie, H.T.; Zhang, H.; You, J.H.; Wang, F. Determination of energy and protein requirement for maintenance and growth and evaluation for the effects of gender upon nutrient requirement in Dorper × Hu Crossbred Lambs. Trop. Anim. Health Prod. 2015, 47, 841–853. [Google Scholar] [CrossRef]
- Cockett, N.E. The sheep genome. Genome Dyn. 2006, 2, 79–85. [Google Scholar]
- Li, X.; Yang, J.; Shen, M.; Xie, X.-L.; Liu, G.-J.; Xu, Y.-X.; Lv, F.-H.; Yang, H.; Yang, Y.-L.; Liu, C.-B.; et al. Whole-genome resequencing of wild and domestic sheep identifies genes associated with morphological and agronomic traits. Nat. Commun. 2020, 11, 2815. [Google Scholar] [CrossRef]
- Lagler, D.K.; Hannemann, E.; Eck, K.; Klawatsch, J.; Seichter, D.; Russ, I.; Mendel, C.; Lühken, G.; Krebs, S.; Blum, H.; et al. Fine-mapping and identification of candidate causal genes for tail length in the Merinolandschaf breed. Commun. Biol. 2022, 5, 918. [Google Scholar] [CrossRef]
- Johnsson, M. Genomics in animal breeding from the perspectives of matrices and molecules. Hereditas 2023, 160, 20. [Google Scholar] [CrossRef]
- Hulsman Hanna, L.L.; Taylor, J.B.; Holland, P.W.; Vonnahme, K.A.; Reynolds, L.P.; Riley, D.G. Effect of ewe birth litter size and estimation of genetic parameters on ewe reproductive life traits. Animal 2023, 17, 100900. [Google Scholar] [CrossRef]
- Wen, Y.L.; Guo, X.F.; Ma, L.; Zhang, X.S.; Zhang, J.L.; Zhao, S.G.; Chu, M.X. The expression and mutation of BMPR1B and its association with litter size in small-tail Han sheep (Ovis aries). Arch. Anim. Breed. 2021, 64, 211–221. [Google Scholar] [CrossRef]
- Zhang, Y.; Wang, H.; Li, T.; Zhang, N.; Chen, J.; Yang, H.; Peng, S.; Ma, R.; Wang, D.; Liu, Q.; et al. Association of BMP15 and GDF9 Gene Polymorphisms with Litter Size in Hu Sheep. Genes 2025, 16, 168. [Google Scholar] [CrossRef] [PubMed]
- Chen, S.; Zhou, Y.; Chen, Y.; Gu, J. fastp: An ultra-fast all-in-one FASTQ preprocessor. Bioinformatics 2018, 34, i884–i890. [Google Scholar] [CrossRef] [PubMed]
- Li, H.; Durbin, R. Fast and accurate short read alignment with Burrows–Wheeler transform. Bioinformatics 2009, 25, 1754–1760. [Google Scholar] [CrossRef] [PubMed]
- Li, H.; Handsaker, B.; Wysoker, A.; Fennell, T.; Ruan, J.; Homer, N.; Marth, G.; Abecasis, G.; Durbin, R.; Genome Project Data Processing Subgroup. The Sequence Alignment/Map format and SAMtools. Bioinformatics 2009, 25, 2078–2079. [Google Scholar] [CrossRef]
- McKenna, A.; Hanna, M.; Banks, E.; Sivachenko, A.; Cibulskis, K.; Kernytsky, A.; Garimella, K.; Altshuler, D.; Gabriel, S.; Daly, M.; et al. The Genome Analysis Toolkit: A MapReduce framework for analyzing next-generation DNA sequencing data. Genome Res. 2010, 20, 1297–1303. [Google Scholar] [CrossRef]
- Tamura, K.; Stecher, G.; Kumar, S. MEGA11: Molecular Evolutionary Genetics Analysis Version 11. Mol. Biol. Evol. 2021, 38, 3022–3027. [Google Scholar] [CrossRef]
- Yang, J.; Lee, S.H.; Goddard, M.E.; Visscher, P.M. GCTA: A Tool for Genome-wide Complex Trait Analysis. Am. J. Hum. Genet. 2011, 88, 76–82. [Google Scholar] [CrossRef]
- Alexander, D.H.; Lange, K. Enhancements to the ADMIXTURE algorithm for individual ancestry estimation. BMC Bioinform. 2011, 12, 246. [Google Scholar] [CrossRef]
- Purcell, S.; Neale, B.; Todd-Brown, K.; Thomas, L.; Ferreira, M.A.R.; Bender, D.; Maller, J.; Sklar, P.; de Bakker, P.I.W.; Daly, M.J.; et al. PLINK: A Tool Set for Whole-Genome Association and Population-Based Linkage Analyses. Am. J. Hum. Genet. 2007, 81, 559–575. [Google Scholar] [CrossRef]
- Zhang, C.; Dong, S.-S.; Xu, J.-Y.; He, W.-M.; Yang, T.-L. PopLDdecay: A fast and effective tool for linkage disequilibrium decay analysis based on variant call format files. Bioinformatics 2019, 35, 1786–1788. [Google Scholar] [CrossRef]
- Danecek, P.; Auton, A.; Abecasis, G.; Albers, C.A.; Banks, E.; DePristo, M.A.; Handsaker, R.E.; Lunter, G.; Marth, G.T.; Sherry, S.T.; et al. The variant call format and VCFtools. Bioinformatics 2011, 27, 2156–2158. [Google Scholar] [CrossRef]
- Chen, H.; Patterson, N.; Reich, D. Population differentiation as a test for selective sweeps. Genome Res. 2010, 20, 393–402. [Google Scholar] [CrossRef]
- Szpiech, Z.A. selscan 2.0: Scanning for sweeps in unphased data. Bioinformatics 2024, 40, btae006. [Google Scholar] [CrossRef] [PubMed]
- Sherman, B.T.; Hao, M.; Qiu, J.; Jiao, X.; Baseler, M.W.; Lane, H.C.; Imamichi, T.; Chang, W. DAVID: A web server for functional enrichment analysis and functional annotation of gene lists (2021 update). Nucleic Acids Res. 2022, 50, W216–W221. [Google Scholar] [CrossRef] [PubMed]
- Zhou, X.; Stephens, M. Genome-wide efficient mixed-model analysis for association studies. Nat. Genet. 2012, 44, 821–824. [Google Scholar] [CrossRef] [PubMed]
- Lv, X.; Weihao, C.; Shanhe, W.; Xiukai, C.; Zehu, Y.; Tesfaye, G.; Mwacharo, J.M.; Aynalem, H.; Sun, W. Whole-genome resequencing of Dorper and Hu sheep to reveal selection signatures associated with important traits. Anim. Biotechnol. 2023, 34, 3016–3026. [Google Scholar] [CrossRef]
- Mulim, H.A.; Brito, L.F.; Batista Pinto, L.F.; Moletta, J.L.; Da Silva, L.R.; Pedrosa, V.B. Genetic and Genomic Characterization of a New Beef Cattle Composite Breed (Purunã) Developed for Production in Pasture-Based Systems. Front. Genet. 2022, 13, 858970. [Google Scholar] [CrossRef]
- Yang, H.; Zhu, M.; Wang, M.; Zhou, H.; Zheng, J.; Qiu, L.; Fan, W.; Yang, J.; Yu, Q.; Yang, Y.; et al. Genome-wide comparative analysis reveals selection signatures for reproduction traits in prolific Suffolk sheep. Front. Genet. 2024, 15, 1404031. [Google Scholar] [CrossRef]
- Hedrick, P.W. Adaptive introgression in animals: Examples and comparison to new mutation and standing variation as sources of adaptive variation. Mol. Ecol. 2013, 22, 4606–4618. [Google Scholar] [CrossRef]
- Corredor, F.-A.; Figueroa, D.; Estrada, R.; Burgos-Paz, W.; Salazar, W.; Cruz, W.; Lobato, R.; Injante, P.; Godoy, D.; Barrantes, C.; et al. Genome-wide single nucleotide polymorphisms reveal the genetic diversity and population structure of Creole goats from northern Peru. Livest. Sci. 2024, 283, 105473. [Google Scholar] [CrossRef]
- Xiao, C.; Jinluan, F.; Aiguo, W. Effect of VNTR polymorphism of the Muc1 gene on litter size of pigs. Mol. Biol. Rep. 2012, 39, 6251–6258. [Google Scholar] [CrossRef]
- Gholizadeh, M.; Esmaeili-Fard, S.M. Meta-analysis of genome-wide association studies for litter size in sheep. Theriogenology 2022, 180, 103–112. [Google Scholar] [CrossRef] [PubMed]
- Luo, L.; Dang, Y.; Shi, Y.; Zhao, P.; Zhang, Y.; Zhang, K. SIN3A Regulates Porcine Early Embryonic Development by Modulating CCNB1 Expression. Front. Cell Dev. Biol. 2021, 9, 604232. [Google Scholar] [CrossRef] [PubMed]
- Chalupnikova, K.; Petr, S.; Vadym, S.; Radislav, S.; and Svoboda, P. An oocyte-specific ELAVL2 isoform is a translational repressor ablated from meiotically competent antral oocytes. Cell Cycle 2014, 13, 1187–1200. [Google Scholar] [CrossRef] [PubMed]
- Hadjadj, I.; Zuzana, F.; Luz, G.M.d.l.; Barbora, L.; Martin, M.; Peter, M.; Ivan, A.; Sirotkin, A.V.; Argente, M.-J. Effects of selection for litter size variability on ovarian folliculogenesis, ovarian cell proliferation, apoptosis, and production of regulatory peptides in rabbits. Ital. J. Anim. Sci. 2024, 23, 1290–1304. [Google Scholar] [CrossRef]
- Père, M.-C.; Etienne, M. Influence of litter size on insulin sensitivity in multiparous sows1. J. Anim. Sci. 2019, 97, 874–884. [Google Scholar] [CrossRef]
- Dobrzyn, K.; Kiezun, M.; Kopij, G.; Zarzecka, B.; Gudelska, M.; Kisielewska, K.; Zaobidna, E.; Makowczenko, K.G.; Dall’Aglio, C.; Kamiński, T.; et al. Apelin-13 modulates the endometrial transcriptome of the domestic pig during implantation. BMC Genom. 2024, 25, 501. [Google Scholar]
- Kouam Simo, J.; Meutchieye, F.; Wouobeng, P.; Tarekegn, G.M.; Mutai, C.; Nandolo, W.; Pelle, R.; Djikeng, A.; Manjeli, Y. Genome-wide association study for the level of prolificacy in Cameroon’s native goat. J. Appl. Anim. Res. 2024, 52, 2291472. [Google Scholar] [CrossRef]
- Germano, G.; Porazzi, P.; Felix, C.A. Leukemia-associated transcription factor mllt3 is important for primitive erythroid development in zebrafish embryogenesis. Dev. Dyn. Off. Publ. Am. Assoc. Anat. 2022, 251, 1728–1740. [Google Scholar] [CrossRef] [PubMed]
- Büttner, N.; Johnsen, S.A.; Kügler, S.; Vogel, T. Af9/Mllt3 interferes with Tbr1 expression through epigenetic modification of histone H3K79 during development of the cerebral cortex. Proc. Natl. Acad. Sci. USA 2010, 107, 7042–7047. [Google Scholar] [CrossRef]
- Lin, Y.; Sun, L.; Dai, J.; Lv, Y.; Liao, R.; Shen, X.; Gao, J. Characterization and Comparative Analysis of Whole-Transcriptome Sequencing in High- and Low-Fecundity Chongming White Goat Ovaries during the Estrus Phase. Animals 2024, 14, 988. [Google Scholar] [CrossRef]
- Tao, L.; He, X.; Wang, X.; Di, R.; Chu, M. Litter size of sheep (Ovis aries): Inbreeding depression and homozygous regions. Genes 2021, 12, 109. [Google Scholar] [CrossRef]
- Liu, W.; Ma, S.; Lu, Q.; Tang, S.; Mamat, N.; Wang, Y.; Hong, W.; Hu, X.; Wu, C.; Fu, X. Genome-Wide Association Study Revealed Candidate Genes Associated with Litter Size, Weight, and Body Size Traits in Tianmu Polytocous Sheep (Ovis aries). Biology 2025, 14, 1446. [Google Scholar] [CrossRef] [PubMed]
- Hoban, S.; Kelley, J.L.; Lotterhos, K.E.; Antolin, M.F.; Bradburd, G.; Lowry, D.B.; Poss, M.L.; Reed, L.K.; Storfer, A.; Whitlock, M.C. Finding the Genomic Basis of Local Adaptation: Pitfalls, Practical Solutions, and Future Directions. Am. Nat. 2016, 188, 379–397. [Google Scholar] [CrossRef]
- Tam, V.; Patel, N.; Turcotte, M.; Bossé, Y.; Paré, G.; Meyre, D. Benefits and limitations of genome-wide association studies. Nat. Rev. Genet. 2019, 20, 467–484. [Google Scholar] [CrossRef] [PubMed]




| SNP | Chromosome | Position | Mutation | Gene | GWAS p-Value | Detection Rate |
|---|---|---|---|---|---|---|
| g.88680390 C>A | 2 | 88680390 | C/A | SLC24A2, MLLT3 | 8.77 × 10−9 | 98.00% |
| g.224575852 G>A | 2 | 224575852 | G/A | PAX3, SGPP2 | 8.11 × 10−7 | 92.50% |
| g.18197516 T>C | 2 | 18197516 | T/C | ABCA1 | 4.48 × 10−6 | 100.00% |
| g.205268702 A>G | 3 | 205268702 | A/G | LOC105613002 | 7.96 × 10−7 | 97.50% |
| g.205266796 T>C | 3 | 205266796 | T/C | 8.55 × 10−7 | 81.50% | |
| g.6708960 G>A | 14 | 6708960 | G/A | LOC105609364, DYNLRB2 | 1.03 × 10−6 | 81.50% |
| g.40389551 C>G | 14 | 40389551 | C/G | ZNF536 | 2.94 × 10−6 | 97.00% |
| g.7693935 T>C | 23 | 7693935 | T/C | DOK6 | 2.98 × 10−6 | 87.00% |
| g.36609350 G>C | 25 | 36609350 | G/C | NRG3 | 7.74 × 10−8 | 99.50% |
| g.31340267 C>T | 26 | 31340267 | C/T | KCNU1 | 1.15 × 10−6 | 99.00% |
| SNP | Genotype | Number | Detection Number (Rate) | First Parity | Second Parity | Third Parity | Overall Mean | ||||
|---|---|---|---|---|---|---|---|---|---|---|---|
| Litter Size | p-Value | Litter Size | p-Value | Litter Size | p-Value | Litter Size | p-Value | ||||
| g.88680390 C>A | AA | 29 | 196 (98.00%) | 1.79 ± 0.12 a | 0.15 | 2.34 ± 0.17 a | 0.86 | 2.59 ± 0.14 a | 0.05 | 2.42 ± 0.11 a | 0.02 |
| CC | 75 | 1.72 ± 0.07 a | 2.25 ± 0.09 a | 2.85 ± 0.06 a | 2.45 ± 0.05 a | ||||||
| CA | 92 | 1.58 ± 0.06 a | 2.26 ± 0.08 a | 2.62 ± 0.07 a | 2.24 ± 0.05 b | ||||||
| g.224575852 G>A | AA | 64 | 185 (92.50%) | 1.72 ± 0.08 a | 0.39 | 2.25 ± 0.11 a | 0.93 | 2.73 ± 0.07 a | 0.99 | 2.42 ± 0.06 a | 0.16 |
| GG | 121 | 1.64 ± 0.05 a | 2.24 ± 0.07 a | 2.74 ± 0.07 a | 2.32 ± 0.05 a | ||||||
| g.18197516 T>C | CC | 27 | 200 (100.00%) | 1.37 ± 0.09 b | 0.01 | 1.85 ± 0.13 b | 0.01 | 2.30 ± 0.17 b | 0.00 | 1.98 ± 0.09 b | 0.00 |
| TT | 148 | 1.74 ± 0.05 a | 2.34 ± 0.07 a | 2.80 ± 0.05 a | 2.44 ± 0.04 a | ||||||
| TC | 25 | 1.56 ± 0.10 ab | 2.24 ± 0.13 ab | 2.64 ± 0.16 ab | 2.24 ± 0.09 ab | ||||||
| g.205268702 A>G | AA | 46 | 195 (97.50%) | 1.57 ± 0.08 a | 0.48 | 2.00 ± 0.11 b | 0.02 | 2.72 ± 0.10 a | 0.97 | 2.23 ± 0.07 a | 0.15 |
| AG | 98 | 1.68 ± 0.07 a | 2.32 ± 0.08 ab | 2.71 ± 0.07 a | 2.38 ± 0.05 a | ||||||
| GG | 51 | 1.71 ± 0.09 a | 2.43 ± 0.12 a | 2.69 ± 0.09 a | 2.41 ± 0.07 a | ||||||
| g.205266796 T>C | CC | 37 | 163 (81.50%) | 1.57 ± 0.09 a | 0.37 | 1.97 ± 0.12 b | 0.03 | 2.70 ± 0.11 a | 0.65 | 2.23 ± 0.08 a | 0.08 |
| CT | 79 | 1.72 ± 0.07 a | 2.29 ± 0.09 ab | 2.78 ± 0.08 a | 2.44 ± 0.06 a | ||||||
| TT | 47 | 1.74 ± 0.09 a | 2.43 ± 0.12 a | 2.68 ± 0.09 a | 2.42 ± 0.07 a | ||||||
| g.6708960 G>A | GG | 69 | 188 (94.00%) | 1.65 ± 0.07 a | 0.76 | 2.13 ± 0.10 a | 0.08 | 2.55 ± 0.08 b | 0.01 | 2.27 ± 0.06 b | 0.05 |
| GA | 119 | 1.68 ± 0.06 a | 2.34 ± 0.07 a | 2.82 ± 0.06 a | 2.42 ± 0.04 a | ||||||
| g.40389551 C>G | CC | 80 | 194 (97.00%) | 1.58 ± 0.06 b | 0.00 | 2.35 ± 0.09 a | 0.38 | 2.66 ± 0.07 a | 0.72 | 2.37 ± 0.06 a | 0.71 |
| GG | 35 | 2.00 ± 0.12 a | 2.29 ± 0.13 a | 2.74 ± 0.14 a | 2.40 ± 0.08 a | ||||||
| GC | 85 | 1.61 ± 0.07 b | 2.18 ± 0.09 a | 2.74 ± 0.07 a | 2.32 ± 0.05 a | ||||||
| g.7693935 T>C | CC | 18 | 174 (87.00%) | 1.72 ± 0.19 a | 0.66 | 2.17 ± 0.20 a | 0.74 | 2.50 ± 0.15 a | 0.02 | 2.23 ± 0.11 a | 0.41 |
| TT | 62 | 1.73 ± 0.08 a | 2.31 ± 0.11 a | 2.63 ± 0.09 a | 2.40 ± 0.06 a | ||||||
| TC | 94 | 1.64 ± 0.06 a | 2.22 ± 0.08 a | 2.87 ± 0.07 a | 2.39 ± 0.05 a | ||||||
| g.36609350 G>C | CC | 71 | 199 (99.50%) | 1.62 ± 0.08 a | 0.54 | 2.34 ± 0.10 a | 0.61 | 2.59 ± 0.09 a | 0.16 | 2.32 ± 0.06 a | 0.69 |
| GG | 35 | 1.63 ± 0.09 a | 2.23 ± 0.12 a | 2.77 ± 0.12 a | 2.36 ± 0.08 a | ||||||
| GC | 93 | 1.72 ± 0.06 a | 2.22 ± 0.08 a | 2.78 ± 0.06 a | 2.39 ± 0.05 a | ||||||
| g.31340267 C>T | CC | 60 | 198 (99.00%) | 1.63 ± 0.08 a | 0.51 | 2.27 ± 0.11 a | 0.76 | 2.73 ± 0.08 a | 0.95 | 2.39 ± 0.06 a | 0.72 |
| CT | 113 | 1.65 ± 0.06 a | 2.29 ± 0.07 a | 2.70 ± 0.07 a | 2.35 ± 0.05 a | ||||||
| TT | 25 | 1.80 ± 0.12 a | 2.16 ± 0.18 a | 2.72 ± 0.12 a | 2.30 ± 0.09 a | ||||||
Disclaimer/Publisher’s Note: The statements, opinions and data contained in all publications are solely those of the individual author(s) and contributor(s) and not of MDPI and/or the editor(s). MDPI and/or the editor(s) disclaim responsibility for any injury to people or property resulting from any ideas, methods, instructions or products referred to in the content. |
© 2025 by the authors. Licensee MDPI, Basel, Switzerland. This article is an open access article distributed under the terms and conditions of the Creative Commons Attribution (CC BY) license (https://creativecommons.org/licenses/by/4.0/).
Share and Cite
Qiao, L.; Ma, K.; Yao, Q.; Zhang, S.; Pang, Z.; Wang, W.; Cai, K.; Liu, W. Whole-Genome Sequencing of Dorper × Hu Hybrid Sheep for Screening Selection Signatures Associated with Litter Size. Animals 2025, 15, 3505. https://doi.org/10.3390/ani15233505
Qiao L, Ma K, Yao Q, Zhang S, Pang Z, Wang W, Cai K, Liu W. Whole-Genome Sequencing of Dorper × Hu Hybrid Sheep for Screening Selection Signatures Associated with Litter Size. Animals. 2025; 15(23):3505. https://doi.org/10.3390/ani15233505
Chicago/Turabian StyleQiao, Liying, Ke Ma, Quanhong Yao, Siying Zhang, Zhixu Pang, Wannian Wang, Ke Cai, and Wenzhong Liu. 2025. "Whole-Genome Sequencing of Dorper × Hu Hybrid Sheep for Screening Selection Signatures Associated with Litter Size" Animals 15, no. 23: 3505. https://doi.org/10.3390/ani15233505
APA StyleQiao, L., Ma, K., Yao, Q., Zhang, S., Pang, Z., Wang, W., Cai, K., & Liu, W. (2025). Whole-Genome Sequencing of Dorper × Hu Hybrid Sheep for Screening Selection Signatures Associated with Litter Size. Animals, 15(23), 3505. https://doi.org/10.3390/ani15233505

