Influence of Plant Developmental Phase and Irrigation Level on Cultivable Microbiome of Maize Root
Simple Summary
Abstract
1. Introduction
2. Materials and Methods
2.1. Growth of Maize with Different Irrigation Levels
2.2. Cultivable Bacterial Community Associated with Maize Roots
2.2.1. Bacteria Living Inside and on the Surface of Roots
2.2.2. Bacterial Numbers Present in the Rhizosphere of Maize Roots
2.3. Bacteria Identification
2.3.1. PCR-Based Fingerprinting
2.3.2. 16S rRNA Gene Amplification and Phylogenetic Analysis
2.4. Osmotolerance and Plant Growth Promotion Abilities of Strains Exposed to Osmotic Stress
2.4.1. Osmotolerance of Bacterial Strains
2.4.2. Determination of Extracellular Alginate
2.4.3. Determination of Indole-3-Acetic Acid
2.4.4. Production of Siderophores
2.4.5. Solubilization of Phosphate
2.5. Statistical Analysis
3. Results
3.1. Colony Forming Units
3.2. Bacterial Identification
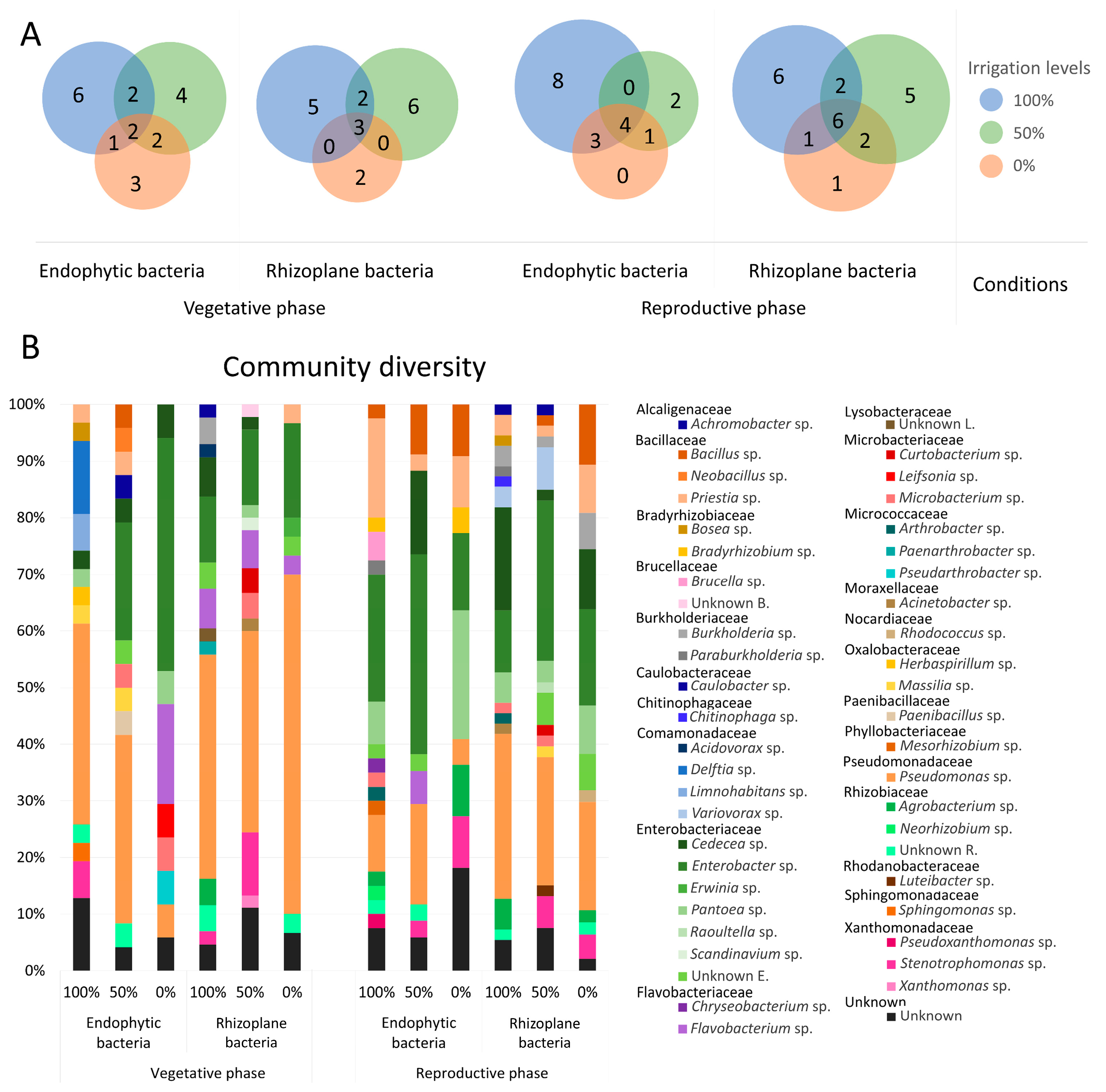
3.2.1. Bacterial Strains from the Vegetative Stage
3.2.2. Bacterial Strains from the Reproductive Stage
3.3. Osmotolerance of Bacteria
3.3.1. Endophytic Bacteria
3.3.2. Rhizoplane Bacteria of Maize Roots
3.4. Production of Alginate
3.4.1. Production of Alginate by the Endophytic Bacteria
3.4.2. Production of Alginate by the Rhizoplane Bacteria
3.5. Production of Indole-3-Acetic Acid (IAA)
3.5.1. Production of IAA by the Endophytic Bacteria
3.5.2. Production of IAA by the Rhizoplane Bacteria
3.6. Siderophore Production
3.6.1. Siderophore Production by the Endophytic Bacteria
3.6.2. Siderophore Production by the Rhizoplane Bacteria
3.7. Phosphate Solubilization
3.7.1. Phosphate Solubilization by the Endophytic Bacteria
3.7.2. Phosphate Solubilization by the Rhizoplane Bacteria
4. Discussion
4.1. Marked Shifts in Maize-Associated Culturable Bacterial Communities Across Developmental Phases
4.1.1. Isolation of Bacterial Community from Maize Root
4.1.2. Bacterial Identification
Bacteria Isolated from the Vegetative vs. Reproductive Phase
Osmotic Stress Alters the Composition of Bacterial Communities Associated with Maize Roots
4.2. Bacteria Exposure to Osmotic Stress
4.3. Plant Growth Promotion of Bacteria When Exposed to Osmotic Stress
5. Conclusions
Supplementary Materials
Author Contributions
Funding
Institutional Review Board Statement
Informed Consent Statement
Data Availability Statement
Acknowledgments
Conflicts of Interest
Abbreviations
| CFUs | colony-forming units |
| DMB | dimethyl methylene blue |
| IAA | indole acetic acid |
| PEG | polyethylene glycol |
| PGPB | plant growth-promoting bacteria |
| YMA | yeast mannitol agar |
| YMB | yeast broth mannitol |
References
- IPCC. Climate Change 2023: Synthesis Report. Contribution of Working Groups I, II and III to the Sixth Assessment Report of the Intergovernmental Panel on Climate Change; Core Writing Team, Lee, H., Romero, J., Eds.; IPCC: Geneva, Switzerland, 2023. [Google Scholar]
- Toreti, A.; Bavera, D.; Acosta Navarro, J.; Arias-Muñoz, C.; Avanzi, F.; Marinho Ferreira Barbosa, P.; De Jager, A.; Di Ciollo, C.; Ferraris, L.; Fioravanti, G.; et al. Drought in Europe March 2023: GDO Analytical Report; European Union: Brussels, Belgium, 2023. [Google Scholar]
- Siebielec, S.; Siebielec, G.; Klimkowicz-Pawlas, A.; Gałązka, A.; Grządziel, J.; Stuczyński, T. Impact of Water Stress on Microbial Community and Activity in Sandy and Loamy Soils. Agronomy 2020, 10, 1429. [Google Scholar] [CrossRef]
- Naylor, D.; Coleman-Derr, D. Drought Stress and Root-Associated Bacterial Communities. Front. Plant Sci. 2018, 8, 2223. [Google Scholar] [CrossRef]
- Meng, Q.; Chen, X.; Lobell, D.B.; Cui, Z.; Zhang, Y.; Yang, H.; Zhang, F. Growing Sensitivity of Maize to Water Scarcity under Climate Change. Sci. Rep. 2016, 6, 19605. [Google Scholar] [CrossRef]
- Ojuederie, O.; Olanrewaju, O.; Babalola, O. Plant Growth Promoting Rhizobacterial Mitigation of Drought Stress in Crop Plants: Implications for Sustainable Agriculture. Agronomy 2019, 9, 712. [Google Scholar] [CrossRef]
- Ben Gaied, R.; Brígido, C.; Sbissi, I.; Tarhouni, M. Sustainable Strategy to Boost Legumes Growth under Salinity and Drought Stress in Semi-Arid and Arid Regions. Soil Syst. 2024, 8, 84. [Google Scholar] [CrossRef]
- Hoorman, J.J. The Role of Soil Bacteria; Ohio State University Extension: Columbus, OH, USA, 2011; pp. 1–4. [Google Scholar]
- Sahu, N.; Vasu, D.; Sahu, A.; Lal, N.; Singh, S.K. Strength of Microbes in Nutrient Cycling: A Key to Soil Health. In Agriculturally Important Microbes for Sustainable Agriculture; Springer: Singapore, 2017; pp. 69–86. ISBN 9789811055898. [Google Scholar]
- Benard, P.; Bickel, S.; Kaestner, A.; Lehmann, P.; Carminati, A. Extracellular Polymeric Substances from Soil-Grown Bacteria Delay Evaporative Drying. Adv. Water Resour. 2023, 172, 104364. [Google Scholar] [CrossRef]
- Guo, Y.-S.; Furrer, J.M.; Kadilak, A.L.; Hinestroza, H.F.; Gage, D.J.; Cho, Y.K.; Shor, L.M. Bacterial Extracellular Polymeric Substances Amplify Water Content Variability at the Pore Scale. Front. Environ. Sci. 2018, 6, 93. [Google Scholar] [CrossRef]
- Harris, R.F. Effect of Water Potential on Microbial Growth and Activity. In Water Potential Relations in Soil Microbiology; Parr, J.F., Gardner, W.R., Elliott, L.F., Eds.; Soil Science Society of America: Madison, WI, USA, 1981; Volume 9, pp. 23–95. [Google Scholar]
- Tan, S.; Gu, Y.; Yang, C.; Dong, Y.; Mei, X.; Shen, Q.; Xu, Y. Bacillus amyloliquefaciens T-5 May Prevent Ralstonia solanacearum Infection through Competitive Exclusion. Biol. Fertil. Soils 2016, 52, 341–351. [Google Scholar] [CrossRef]
- de Weert, S.; Bloemberg, G.V. Rhizosphere Competence and the Role of Root Colonization in Biocontrol. In Plant-Associated Bacteria; Springer: Dordrecht, The Netherlands, 2007; pp. 317–333. [Google Scholar]
- Weller, D.M.; Raaijmakers, J.M.; Gardener, B.B.M.; Thomashow, L.S. Microbial Populations Responsible for Specific Soil Suppressiveness to Plant Pathogens. Annu. Rev. Phytopathol. 2002, 40, 309–348. [Google Scholar] [CrossRef]
- Vessey, J.K. Plant Growth Promoting Rhizobacteria as Biofertilizers. Plant Soil 2003, 255, 571–586. [Google Scholar] [CrossRef]
- Egamberdieva, D.; Shrivastava, S.; Varma, A. Plant-Growth-Promoting Rhizobacteria (PGPR) and Medicinal Plants; Egamberdieva, D., Shrivastava, S., Varma, A., Eds.; Soil Biology; Springer International Publishing: Cham, Switzerland, 2015; Volume 42, ISBN 978-3-319-13400-0. [Google Scholar]
- Racioppo, A.; d’Amelio, A.; De Santis, A.; Bevilacqua, A.; Corbo, M.R.; Sinigaglia, M. Potential Use of Plant Growth-Promoting Bacteria to Enhance Growth and Soil Fertility in Marginal Areas: Focus on the Apulia Region, Italy. Agronomy 2023, 13, 2983. [Google Scholar] [CrossRef]
- Bonaterra, A.; Badosa, E.; Daranas, N.; Francés, J.; Roselló, G.; Montesinos, E. Bacteria as Biological Control Agents of Plant Diseases. Microorganisms 2022, 10, 1759. [Google Scholar] [CrossRef]
- Shiferaw, B.; Prasanna, B.M.; Hellin, J.; Bänziger, M. Crops That Feed the World 6. Past Successes and Future Challenges to the Role Played by Maize in Global Food Security. Food Secur. 2011, 3, 307–327. [Google Scholar] [CrossRef]
- OECD/FAO Cereals. OECD-FAO Agricultural Outlook 2021–2030; OECD-FAO Agricultural Outlook; OECD: Paris, France, 2021; Volume 1, pp. 124–137. ISBN 9789264436077. [Google Scholar]
- McMillen, M.S.; Mahama, A.A.; Sibiya, J.; Lübberstedt, T.; Suza, W.P. Improving Drought Tolerance in Maize: Tools and Techniques. Front. Genet. 2022, 13, 1001001. [Google Scholar] [CrossRef] [PubMed]
- Cruz, C.; Cardoso, P.; Santos, J.; Matos, D.; Figueira, E. Bioprospecting Soil Bacteria from Arid Zones to Increase Plant Tolerance to Drought: Growth and Biochemical Status of Maize Inoculated with Plant Growth-Promoting Bacteria Isolated from Sal Island, Cape Verde. Plants 2022, 11, 2912. [Google Scholar] [CrossRef] [PubMed]
- Martínez-Viveros, O.; Jorquera, M.; Crowley, D.; Gajardo, G.; Mora, M. Mechanisms and Practical Considerations Involved in Plant Growth Promotion by Rhizobacteria. J. Soil Sci. Plant Nutr. 2010, 10, 293–319. [Google Scholar] [CrossRef]
- Cun, H.; Munir, S.; He, P.; Wu, Y.; He, P.; Ahmed, A.; Che, H.; Li, J.; He, Y. Diversity of Root Endophytic Bacteria from Maize Seedling Involved in Biocontrol and Plant Growth Promotion. Egypt. J. Biol. Pest Control 2022, 32, 129. [Google Scholar] [CrossRef]
- Montañez, A.; Blanco, A.R.; Barlocco, C.; Beracochea, M.; Sicardi, M. Characterization of Cultivable Putative Endophytic Plant Growth Promoting Bacteria Associated with Maize Cultivars (Zea mays L.) and Their Inoculation Effects in Vitro. Appl. Soil Ecol. 2012, 58, 21–28. [Google Scholar] [CrossRef]
- Breedt, G.; Labuschagne, N.; Coutinho, T.A. Seed Treatment with Selected Plant Growth-promoting Rhizobacteria Increases Maize Yield in the Field. Ann. Appl. Biol. 2017, 171, 229–236. [Google Scholar] [CrossRef]
- Gholami, A.; Shahsavani, S.; Nezarat, S. The Effect of Plant Growth Promoting Rhizobacteria (PGPR) on Germination, Seedling Growth and Yield of Maize. World Acad. Sci. Eng. Technol. Int. J. Agric. Biosyst. Eng. 2009, 3, 19–24. [Google Scholar] [CrossRef]
- Jarak, M.; Mrkovački, N.; Bjelić, D.; Jošić, D.; Hajnal-Jafari, T.; Stamenov, D. Effects of Plant Growth Promoting Rhizobacteria on Maize in Greenhouse and Field Trial. Afr. J. Microbiol. Res. 2012, 6, 5683–5690. [Google Scholar] [CrossRef]
- Nezarat, S.; Gholami, A. Screening Plant Growth Promoting Rhizobacteria for Improving Seed Germination, Seedling Growth and Yield of Maize. Pak. J. Biol. Sci. 2008, 12, 26–32. [Google Scholar] [CrossRef] [PubMed]
- Ahmed, A.; Sultan, T.; Qadir, G.; Afzal, O.; Ahmed, M.; Shah, S.-U.-S.; Asif, M.; Ali, S.; Mehmood, M.Z. Impact Assessment of Plant Growth Promoting Rhizobacteria on Growth and Nutrient Uptake of Maize (Zea mays). Pak. J. Agric. Res. 2020, 33, 234–246. [Google Scholar] [CrossRef]
- Lin, Y.; Watts, D.B.; Kloepper, J.W.; Feng, Y.; Torbert, H.A. Influence of Plant Growth-Promoting Rhizobacteria on Corn Growth under Drought Stress. Commun. Soil Sci. Plant Anal. 2020, 51, 250–264. [Google Scholar] [CrossRef]
- Hafez, E.M.; Osman, H.S.; Gowayed, S.M.; Okasha, S.A.; Omara, A.E.-D.; Sami, R.; Abd El-Monem, A.M.; Abd El-Razek, U.A. Minimizing the Adversely Impacts of Water Deficit and Soil Salinity on Maize Growth and Productivity in Response to the Application of Plant Growth-Promoting Rhizobacteria and Silica Nanoparticles. Agronomy 2021, 11, 676. [Google Scholar] [CrossRef]
- Silva, I.; Alves, M.; Malheiro, C.; Silva, A.R.R.; Loureiro, S.; Henriques, I.; González-Alcaraz, M.N. Short-Term Responses of Soil Microbial Communities to Changes in Air Temperature, Soil Moisture and UV Radiation. Genes 2022, 13, 850. [Google Scholar] [CrossRef]
- Berendsen, R.L.; Pieterse, C.M.J.; Bakker, P.A.H.M. The Rhizosphere Microbiome and Plant Health. Trends Plant Sci. 2012, 17, 478–486. [Google Scholar] [CrossRef]
- Huang, X.-F.; Chaparro, J.M.; Reardon, K.F.; Zhang, R.; Shen, Q.; Vivanco, J.M. Rhizosphere Interactions: Root Exudates, Microbes, and Microbial Communities. Botany 2014, 92, 267–275. [Google Scholar] [CrossRef]
- Bourceret, A.; Guan, R.; Dorau, K.; Mansfeldt, T.; Omidbakhshfard, A.; Medeiros, D.B.; Fernie, A.R.; Hofmann, J.; Sonnewald, U.; Mayer, J.; et al. Maize Field Study Reveals Covaried Microbiota and Metabolic Changes in Roots over Plant Growth. MBio 2022, 13, e02584-21. [Google Scholar] [CrossRef]
- Cavaglieri, L.; Orlando, J.; Etcheverry, M. Rhizosphere Microbial Community Structure at Different Maize Plant Growth Stages and Root Locations. Microbiol. Res. 2009, 164, 391–399. [Google Scholar] [CrossRef]
- Kong, X.; Han, Z.; Tai, X.; Jin, D.; Ai, S.; Zheng, X.; Bai, Z. Maize (Zea mays L. Sp.) Varieties Significantly Influence Bacterial and Fungal Community in Bulk Soil, Rhizosphere Soil and Phyllosphere. FEMS Microbiol. Ecol. 2020, 96, fiaa020. [Google Scholar] [CrossRef]
- Gao, Y.; Zhao, Y.; Li, P.; Qi, X. Responses of the Maize Rhizosphere Soil Environment to Drought-Flood Abrupt Alternation Stress. Front. Microbiol. 2023, 14, 1295376. [Google Scholar] [CrossRef] [PubMed]
- Ibarra, J.G.; Colombo, R.P.; Godeas, A.M.; López, N.I. Analysis of Soil Bacterial Communities Associated with Genetically Modi Fi Ed. Appl. Soil Ecol. 2020, 146, 103375. [Google Scholar] [CrossRef]
- Hartwig, R.P.; Santangeli, M.; Würsig, H.; Roldán, M.M.; Yim, B.; Lippold, E.; Tasca, A.; Oburger, E.; Tarkka, M.; Vetterlein, D.; et al. Drought Response of the Maize Plant–Soil–Microbiome System Is Influenced by Plant Size and Presence of Root Hairs. Ann. Bot. 2025, mcaf033. [Google Scholar] [CrossRef] [PubMed]
- Carter, K.R.; Nachtsheim, A.C.; Dickman, L.T.; Moore, E.R.; Negi, S.; Heneghan, J.P.; Sabella, A.J.; Steadman, C.R.; Albright, M.B.N.; Anderson, C.M.; et al. Drought Conditioning of Rhizosphere Microbiome Influences Maize Water Use Traits. Plant Soil 2023, 492, 587–604. [Google Scholar] [CrossRef]
- Sá, C.; Figueira, E.; Cardoso, P. Biochemical Response of Maize Plants Grown in the Field Under Different Water Availability: Evaluating the Influence of Leaf Position and Growth Stage. Agronomy 2025, 15, 629. [Google Scholar] [CrossRef]
- Somasegaran, P.; Hoben, H.J. Handbook for Rhizobia: Methods in Legume-Rhizobium Technology. P. Somasegaran, H. J. Hoben. Q. Rev. Biol. 1994, 70, 224–225. [Google Scholar] [CrossRef]
- Vincent, J.M. A Manual for the Practical Study of the Root-Nodule Bacteria; IBP Handbk 15; Blackwell Scientific Publications: Oxford/Edinburgh, UK, 1970. [Google Scholar]
- Koeuth, T.; Versalovic, J.; Lupski, J.R. Differential Subsequence Conservation of Interspersed Repetitive Streptococcus pneumoniae BOX Elements in Diverse Bacteria. Genome Res. 1995, 5, 408–418. [Google Scholar] [CrossRef]
- Rivas, R.; Velázquez, E.; Valverde, A.; Mateos, P.F.; Martínez-Molina, E. A Two Primers Random Amplified Polymorphic DNA Procedure to Obtain Polymerase Chain Reaction Fingerprints of Bacterial Species. Electrophoresis 2001, 22, 1086–1089. [Google Scholar] [CrossRef]
- Beckers, B.; Op De Beeck, M.; Thijs, S.; Truyens, S.; Weyens, N.; Boerjan, W.; Vangronsveld, J. Performance of 16s RDNA Primer Pairs in the Study of Rhizosphere and Endosphere Bacterial Microbiomes in Metabarcoding Studies. Front. Microbiol. 2016, 7, 650. [Google Scholar] [CrossRef]
- Dojka, M.A.; Hugenholtz, P.; Haack, S.K.; Pace, N.R. Microbial Diversity in a Hydrocarbon- and Chlorinated-Solvent- Contaminated Aquifer Undergoing Intrinsic Bioremediation. Appl. Environ. Microbiol. 1998, 64, 3869–3877. [Google Scholar] [CrossRef] [PubMed]
- Walker, J.J.; Pace, N.R. Phylogenetic Composition of Rocky Mountain Endolithic Microbial Ecosystems. Appl. Environ. Microbiol. 2007, 73, 3497–3504. [Google Scholar] [CrossRef] [PubMed]
- Altschul, S.F.; Gish, W.; Miller, W.; Myers, E.W.; Lipman, D.J. Basic Local Alignment Search Tool. J. Mol. Biol. 1990, 215, 403–410. [Google Scholar] [CrossRef] [PubMed]
- Chalita, M.; Kim, Y.O.; Park, S.; Oh, H.-S.; Cho, J.H.; Moon, J.; Baek, N.; Moon, C.; Lee, K.; Yang, J.; et al. EzBioCloud: A Genome-Driven Database and Platform for Microbiome Identification and Discovery. Int. J. Syst. Evol. Microbiol. 2024, 74, 006421. [Google Scholar] [CrossRef]
- Hussain, M.B.; Zahir, Z.A.; Asghar, H.N.; Asgher, M. Can Catalase and Exopolysaccharides Producing Rhizobia Ameliorate Drought Stress in Wheat? Int. J. Agric. Biol. 2014, 16, 3–13. [Google Scholar]
- Johnson, A.S.; O’Sullivan, E.; D’Aoust, L.N.; Omer, A.; Bonner-Weir, S.; Fisher, R.J.; Weir, G.C.; Colton, C.K. Quantitative Assessment of Islets of Langerhans Encapsulated in Alginate. Tissue Eng. Part C Methods 2011, 17, 435–449. [Google Scholar] [CrossRef]
- Gordon, S.A.; Weber, R.P. Colorimetric Estimation of Indoleacetic Acid. Plant Physiol. 1951, 26, 192–195. [Google Scholar] [CrossRef]
- Cardoso, P.; Alves, A.; Silveira, P.; Sá, C.; Fidalgo, C.; Freitas, R.; Figueira, E. Bacteria from Nodules of Wild Legume Species: Phylogenetic Diversity, Plant Growth Promotion Abilities and Osmotolerance. Sci. Total Environ. 2018, 645, 1094–1102. [Google Scholar] [CrossRef]
- Arora, N.K.; Verma, M. Modified Microplate Method for Rapid and Efficient Estimation of Siderophore Produced by Bacteria. 3 Biotech 2017, 7, 381. [Google Scholar] [CrossRef]
- Nautiyal, C.S. An Efficient Microbiological Growth Medium for Screening Phosphate Solubilizing Microorganisms. FEMS Microbiol. Lett. 1999, 170, 265–270. [Google Scholar] [CrossRef]
- Pikovskaya, R.I. Mobilization of Phosphorus in Soil Connection with the Vital Activity of Some Microbial Species. Microbiology 1948, 17, 362–370. [Google Scholar]
- Murphy, J.; Riley, J.P. A Modified Single Solution Method for the Determination of Phosphate in Natural Waters. Anal. Chim. Acta 1962, 27, 31–36. [Google Scholar] [CrossRef]
- Anderson, M.J. Permutational Multivariate Analysis of Variance (PERMANOVA). In Wiley StatsRef: Statistics Reference Online; Adam, P., Ed.; John Wiley & Sons, Ltd.: Chichester, UK, 2017; Volume 9, pp. 1–15. [Google Scholar]
- Anderson, M.J.; Walsh, D.C.I. PERMANOVA, ANOSIM, and the Mantel Test in the Face of Heterogeneous Dispersions: What Null Hypothesis Are You Testing? Ecol. Monogr. 2013, 83, 557–574. [Google Scholar] [CrossRef]
- Chiarini, L.; Bevivino, A.; Dalmastri, C.; Nacamulli, C.; Tabacchioni, S. Influence of Plant Development, Cultivar and Soil Type on Microbial Colonization of Maize Roots. Appl. Soil Ecol. 1998, 8, 11–18. [Google Scholar] [CrossRef]
- Upadhyay, S.K.; Srivastava, A.K.; Rajput, V.D.; Chauhan, P.K.; Bhojiya, A.A.; Jain, D.; Chaubey, G.; Dwivedi, P.; Sharma, B.; Minkina, T. Root Exudates: Mechanistic Insight of Plant Growth Promoting Rhizobacteria for Sustainable Crop Production. Front. Microbiol. 2022, 13, 916488. [Google Scholar] [CrossRef]
- Nyamwange, M.M.; Njeru, E.M.; Mucheru-Muna, M. Tillage, Mulching and Nitrogen Fertilization Differentially Affects Soil Microbial Biomass, Microbial Populations and Bacterial Diversity in a Maize Cropping System. Front. Sustain. Food Syst. 2021, 5, 614527. [Google Scholar] [CrossRef]
- Houlden, A.; Timms-wilson, T.M.; Day, M.J.; Bailey, M.J. Infuence of Plant Developmental Stage on Microbial Community Structure and Activity in the Rhizosphere of Three Field Crops. Fed. Eur. Microbiol. Soc. 2008, 65, 193–201. [Google Scholar] [CrossRef]
- Hussain, M.B.; Mahmood, S.; Ahmed, N.; Nawaz, H. Rhizobial Inoculation for Improving Growth Physiology, Nutrition and Yield of Maize under Drought Stress Conditions. Pak. J. Bot. 2018, 50, 1681–1689. [Google Scholar]
- Li, Y.; Li, Q.; Chen, S. Diazotroph Paenibacillus Triticisoli BJ-18 Drives the Variation in Bacterial, Diazotrophic and Fungal Communities in the Rhizosphere and Root/Shoot Endosphere of Maize. Int. J. Mol. Sci. 2021, 22, 1460. [Google Scholar] [CrossRef]
- Niu, B.; Paulson, J.N.; Zheng, X.; Kolter, R. Simplified and Representative Bacterial Community of Maize Roots. Proc. Natl. Acad. Sci. USA 2017, 114, E2450–E2459. [Google Scholar] [CrossRef]
- Bai, L.; Wang, Y.; Li, Y.; Zhang, X.; Lu, Z.; Zhang, D.; Sun, F.; Zhao, X. Changes in the Microbial Community in Maize (Zea mays L.) Root Spatial Structure Following Short-Term Nitrogen Application. ACS Omega 2022, 8, 208–218. [Google Scholar] [CrossRef]
- Chen, L.; Liu, Y. The Function of Root Exudates in the Root Colonization by Beneficial Soil Rhizobacteria. Biology 2024, 13, 95. [Google Scholar] [CrossRef] [PubMed]
- Ofek, M.; Voronov-Goldman, M.; Hadar, Y.; Minz, D. Host Signature Effect on Plant Root-associated Microbiomes Revealed through Analyses of Resident vs Active Communities. Environ. Microbiol. 2014, 16, 2157–2167. [Google Scholar] [CrossRef] [PubMed]
- Beirinckx, S.; Viaene, T.; Haegeman, A.; Debode, J.; Amery, F.; Vandenabeele, S.; Nelissen, H.; Inzé, D.; Tito, R.; Raes, J.; et al. Tapping into the Maize Root Microbiome to Identify Bacteria That Promote Growth under Chilling Conditions. Microbiome 2020, 8, 54. [Google Scholar] [CrossRef] [PubMed]
- Tiziani, R.; Miras-Moreno, B.; Malacrinò, A.; Vescio, R.; Lucini, L.; Mimmo, T.; Cesco, S.; Sorgonà, A. Drought, Heat, and Their Combination Impact the Root Exudation Patterns and Rhizosphere Microbiome in Maize Roots. Environ. Exp. Bot. 2022, 203, 105071. [Google Scholar] [CrossRef]
- Mougel, C.; Offre, P.; Ranjard, L.; Corberand, T.; Gamalero, E.; Robin, C.; Lemanceau, P. Dynamic of the Genetic Structure of Bacterial and Fungal Communities at Different Developmental Stages of Medicago truncatula Gaertn. cv. Jemalong line J5. New Phytol. 2006, 170, 165–175. [Google Scholar] [CrossRef]
- Johnston-Monje, D.; Lundberg, D.S.; Lazarovits, G.; Reis, V.M.; Raizada, M.N. Bacterial Populations in Juvenile Maize Rhizospheres Originate from Both Seed and Soil. Plant Soil 2016, 405, 337–355. [Google Scholar] [CrossRef]
- Lalande, R.; Bissonnette, N.; Coutlée, D.; Antoun, H. Identification of Rhizobacteria from Maize and Determination of Their Plant-Growth Promoting Potential. Plant Soil 1989, 115, 7–11. [Google Scholar] [CrossRef]
- Wang, P.; Marsh, E.L.; Kruger, G.; Lorenz, A.; Schachtman, D.P. Belowground Microbial Communities Respond to Water Deficit and Are Shaped by Decades of Maize Hybrid Breeding. Environ. Microbiol. 2020, 22, 889–904. [Google Scholar] [CrossRef]
- Anzuay, M.S.; Viso, N.P.; Ludueña, L.M.; Morla, F.D.; Angelini, J.G.; Taurian, T. Plant Beneficial Rhizobacteria Community Structure Changes through Developmental Stages of Peanut and Maize. Rhizosphere 2021, 19, 100407. [Google Scholar] [CrossRef]
- Li, J.; Wang, B.; Ma, H.; Yang, X.; Wang, T.; Zhou, G. Root Exudates Drive Plant-Microbiome Interactions Influencing the Quality of Cultivated Rheum tanguticum during Different Growth Development Stages. Ind. Crops Prod. 2025, 237, 122157. [Google Scholar] [CrossRef]
- Birt, H.W.G.; Tharp, C.L.; Custer, G.F.; Dini-andreote, F. Root Phenotypes as Modulators of Microbial Microhabitats. Front. Plant Sci. 2022, 13, 1003868. [Google Scholar] [CrossRef] [PubMed]
- Dadi, F.A.; Muthusamy, S.; Ghosh, S.; Muleta, D.; Tesfaye, K.; Assefa, F. Plant Development Influences Dynamic Shifts in the Root Compartment Microbiomes of Wild and Domesticated Finger Millet Cultivars. BMC Microbiol. 2025, 25, 259. [Google Scholar] [CrossRef] [PubMed]
- Rebollar, E.A.; Sandoval-Castellanos, E.; Roessler, K.; Gaut, B.S.; Alcaraz, L.D.; Benítez, M.; Escalante, A.E. Seasonal Changes in a Maize-Based Polyculture of Central Mexico Reshape the Co-Occurrence Networks of Soil Bacterial Communities. Front. Microbiol. 2017, 8, 2478. [Google Scholar] [CrossRef] [PubMed]
- Afzal, I.; Shinwari, Z.K.; Sikandar, S.; Shahzad, S. Plant Beneficial Endophytic Bacteria: Mechanisms, Diversity, Host Range and Genetic Determinants. Microbiol. Res. 2019, 221, 36–49. [Google Scholar] [CrossRef]
- Molefe, R.R.; Amoo, A.E.; Babalola, O.O. Communication between Plant Roots and the Soil Microbiome; Involvement in Plant Growth and Development. Symbiosis 2023, 90, 231–239. [Google Scholar] [CrossRef]
- Chaparro, J.M.; Badri, D.V.; Vivanco, J.M. Rhizosphere Microbiome Assemblage Is Affected by Plant Development. ISME J. 2014, 8, 790–803. [Google Scholar] [CrossRef]
- Liu, Y.; Xu, C.; Chen, S.; Chu, G.; Yu, K.; Wang, D. Beyond Genotype: The Influence of Developmental Stage on Rice Rhizospheric Microbiome-Metabolome Networks. BMC Plant Biol. 2025, 25, 1471. [Google Scholar] [CrossRef]
- Santangeli, M.; Steininger-mairinger, T.; Vetterlein, D.; Hann, S.; Oburger, E. Plant Science Maize (Zea mays L.) Root Exudation Profiles Change in Quality and Quantity during Plant Development—A Field Study. Plant Sci. 2024, 338, 111896. [Google Scholar] [CrossRef]
- Hafner, B.D.; Pietz, O.; King, W.L.; Scharfetter, J.B.; Bauerle, T.L. Plant Science Early Developmental Shifts in Root Exudation Profiles of Five Zea mays. Plant Sci. 2025, 354, 112439. [Google Scholar] [CrossRef]
- Beauregard, P.B. Not Just Sweet Talkers: How Roots Stimulate Their Colonization by Bene Fi Cial Bacteria; Elsevier Ltd.: Amsterdam, The Netherlands, 2015; Volume 75. [Google Scholar]
- Shanahan, J.F.; Nielsen, D.C. Influence of Growth Retardants (Anti-Gibberellins) on Corn Vegetative Growth, Water Use, and Grain Yield under Different Levels of Water Stress 1. Agron. J. 1987, 79, 103–109. [Google Scholar] [CrossRef]
- Wang, M.; Zhao, S.; Wang, L.; Chen, S.; Li, S.; Lei, X.; Sun, X.; Qin, L. Salt Stress-Induced Changes in Microbial Community Structures and Metabolic Processes Result in Increased Soil Cadmium Availability. Sci. Total Environ. 2021, 782, 147125. [Google Scholar] [CrossRef]
- Riah-Anglet, W.; Trinsoutrot-Gattin, I.; Martin-Laurent, F.; Laroche-Ajzenberg, E.; Norini, M.P.; Latour, X.; Laval, K. Soil Microbial Community Structure and Function Relationships: A Heat Stress Experiment. Appl. Soil Ecol. 2015, 86, 121–130. [Google Scholar] [CrossRef]
- Karagulyan, M.; Goebel, M.O.; Diehl, D.; Quba, A.A.A.; Kästner, M.; Bachmann, J.; Wick, L.Y.; Schaumann, G.E.; Miltner, A. Water Stress-Driven Changes in Bacterial Cell Surface Properties. Appl. Environ. Microbiol. 2022, 88. [Google Scholar] [CrossRef]
- Sharma, I.; Kashyap, S.; Agarwala, N. Biotic Stress-Induced Changes in Root Exudation Confer Plant Stress Tolerance by Altering Rhizospheric Microbial Community. Front. Plant Sci. 2023, 14, 1132824. [Google Scholar] [CrossRef]
- Rangarajan, S.; Saleena, L.M.; Nair, S. Diversity of Pseudomonas Spp. Isolated from Rice Rhizosphere Populations Grown along a Salinity Gradient. Microb. Ecol. 2002, 43, 280–289. [Google Scholar] [CrossRef] [PubMed]
- Nicotra, D.; Mosca, A.; Dimaria, G.; Massimino, M.E.; Di Stabile, M.; La Bella, E.; Ghadamgahi, F.; Puglisi, I.; Vetukuri, R.R.; Catara, V. Mitigating Water Stress in Plants with Beneficial Bacteria: Effects on Growth and Rhizosphere Bacterial Communities. Int. J. Mol. Sci. 2025, 26, 1467. [Google Scholar] [CrossRef] [PubMed]
- Liu, K.; Deng, F.; Zeng, F.; Yuan, Z.C.; Guang, Q. Plant Growth-Promoting Rhizobacteria Improve Drought Tolerance of Crops: A Review. Plant Growth Regul 2025, 105, 567–581. [Google Scholar] [CrossRef]
- Ahmed, B.; Shahid, M.; Syed, A.; Rajput, V.D.; Elgorban, A.M.; Minkina, T.; Bahkali, A.H.; Lee, J. Drought Tolerant Enterobacter Sp./Leclercia adecarboxylata Secretes Indole-3-Acetic Acid and Other Biomolecules and Enhances the Biological Attributes of Vigna radiata (L.) R. Wilczek in Water Deficit Conditions. Biology 2021, 10, 1149. [Google Scholar] [CrossRef]
- Muñoz-carvajal, E.; Fuentes, Y.; Oetiker, N.; Giordano, A.; Stoll, A. Rhizobacteria Enterobacter Sp. LHB11 and Bacillus Sp. PIXIE Induced Systemic Tolerance Against Drought Stress in Tomato (Solanum lycopersicum). Agronomy 2024, 14, 3013. [Google Scholar] [CrossRef]
- Feng, C.; Li, J.; Qin, D.; Chen, L.; Zhao, F.; Chen, S.; Hu, H.; Yu, C. Characterization of Exoelectrogenic Bacteria Enterobacter Strains Isolated from a Microbial Fuel Cell Exposed to Copper Shock Load. PLoS ONE 2014, 9, e113379. [Google Scholar] [CrossRef]
- Vescio, R.; Malacrinò, A.; Bennett, A.E.; Sorgonà, A. Single and Combined Abiotic Stressors Affect Maize Rhizosphere Bacterial Microbiota. Rhizosphere 2021, 17, 100318. [Google Scholar] [CrossRef]
- Zhang, Z.; Wang, D.; Li, M. Soil Respiration, Aggregate Stability and Nutrient Availability Affected by Drying Duration and Drying-Rewetting Frequency. Geoderma 2022, 413, 115743. [Google Scholar] [CrossRef]
- Yan, N.; Marschner, P.; Cao, W.; Zuo, C.; Qin, W. Influence of Salinity and Water Content on Soil Microorganisms. Int. Soil Water Conserv. Res. 2015, 3, 316–323. [Google Scholar] [CrossRef]
- Abdelaal, K.; AlKahtani, M.; Attia, K.; Hafez, Y.; Király, L.; Künstler, A. The Role of Plant Growth-Promoting Bacteria in Alleviating the Adverse Effects of Drought on Plants. Biology 2021, 10, 520. [Google Scholar] [CrossRef]
- Wichern, J.; Wichern, F.; Joergensen, R.G. Impact of Salinity on Soil Microbial Communities and the Decomposition of Maize in Acidic Soils. Geoderma 2006, 137, 100–108. [Google Scholar] [CrossRef]
- Pereira, L.B.; de Oliveira Gambarini, V.M.; de Menezes, A.B.; Ottoboni, L.M.M.; Vicentini, R. Responses of the Sugarcane Rhizosphere Microbiota to Different Levels of Water Stress. Appl. Soil Ecol. 2021, 159, 103817. [Google Scholar] [CrossRef]
- Rojas-Tapias, D.; Moreno-Galván, A.; Pardo-Díaz, S.; Obando, M.; Rivera, D.; Bonilla, R. Effect of Inoculation with Plant Growth-Promoting Bacteria (PGPB) on Amelioration of Saline Stress in Maize (Zea mays). Appl. Soil Ecol. 2012, 61, 264–272. [Google Scholar] [CrossRef]
- Bandeppa, G.S.; Sangeeta, P.; Chetana, A.; Manjunatha, B.S.; Rathi, M.S. Characterization of Osmotolerant Rhizobacteria for Plant Growth Promoting Activities in Vitro and during Plant-Microbe Association under Osmotic Stress. Indian J. Exp. Biol. 2018, 56, 582–589. [Google Scholar]
- Sandhya, V.; Ali, S.Z.; Venkateswarlu, B.; Reddy, G.; Grover, M. Effect of Osmotic Stress on Plant Growth Promoting Pseudomonas Spp. Arch. Microbiol. 2010, 192, 867–876. [Google Scholar] [CrossRef]
- Devarajan, A.K.; Truu, M.; Gopalasubramaniam, S.K.; Muthukrishanan, G.; Truu, J. Application of Data Integration for Rice Bacterial Strain Selection by Combining Their Osmotic Stress Response and Plant Growth-Promoting Traits. Front. Microbiol. 2022, 13, 1058772. [Google Scholar] [CrossRef] [PubMed]
- Ikeda, A.C.; Savi, D.C.; Hungria, M.; Kava, V.; Glienke, C.; Galli-Terasawa, L.V. Bioprospecting of Elite Plant Growth-Promoting Bacteria for the Maize Crop. Acta Sci.—Agron. 2020, 42, e44364. [Google Scholar] [CrossRef]
- Sá, C.; Cardoso, P.; Figueira, E. Alginate as a Feature of Osmotolerance Differentiation among Soil Bacteria Isolated from Wild Legumes Growing in Portugal. Sci. Total Environ. 2019, 681, 312–319. [Google Scholar] [CrossRef] [PubMed]
- Sandhya, V.; Ali, S.Z.; Grover, M.; Reddy, G.; Venkateswarlu, B. Alleviation of Drought Stress Effects in Sunflower Seedlings by the Exopolysaccharides Producing Pseudomonas putida Strain GAP-P45. Biol. Fertil. Soils 2009, 46, 17–26. [Google Scholar] [CrossRef]
- Chang, W.S.; Van De Mortel, M.; Nielsen, L.; De Guzman, G.N.; Li, X.; Halverson, L.J. Alginate Production by Pseudomonas putida Creates a Hydrated Microenvironment and Contributes to Biofilm Architecture and Stress Tolerance under Water-Limiting Conditions. J. Bacteriol. 2007, 189, 8290–8299. [Google Scholar] [CrossRef]
- Liu, H.; Zhang, Y.-H.; Yin, H.; Wang, W.-X.; Zhao, X.-M.; Du, Y.-G. Alginate Oligosaccharides Enhanced Triticum aestivum L. Tolerance to Drought Stress. Plant Physiol. Biochem. 2013, 62, 33–40. [Google Scholar] [CrossRef]
- Li, Z.; Zhang, X.; Zhao, Y.; Li, Y.; Zhang, G.; Peng, Z.; Zhang, J. Enhancing Auxin Accumulation in Maize Root Tips Improves Root Growth and Dwarfs Plant Height. Plant Biotechnol. J. 2018, 16, 86–99. [Google Scholar] [CrossRef]
- Etesami, H.; Glick, B.R. Bacterial Indole-3-Acetic Acid: A Key Regulator for Plant Growth, Plant-Microbe Interactions, and Agricultural Adaptive Resilience. Microbiol. Res. 2024, 281, 127602. [Google Scholar] [CrossRef]
- Sadeghi, A.; Karimi, E.; Dahaji, P.A.; Javid, M.G.; Dalvand, Y.; Askari, H. Plant Growth Promoting Activity of an Auxin and Siderophore Producing Isolate of Streptomyces under Saline Soil Conditions. World J. Microbiol. Biotechnol. 2012, 28, 1503–1509. [Google Scholar] [CrossRef]
- Singh, P.; Chauhan, P.K.; Upadhyay, S.K.; Singh, R.K.; Dwivedi, P.; Wang, J.; Jain, D.; Jiang, M. Mechanistic Insights and Potential Use of Siderophores Producing Microbes in Rhizosphere for Mitigation of Stress in Plants Grown in Degraded Land. Front. Microbiol. 2022, 13, 898979. [Google Scholar] [CrossRef]
- Rai, S.; Singh, P.K.; Mankotia, S.; Swain, J.; Satbhai, S.B. Iron Homeostasis in Plants and Its Crosstalk with Copper, Zinc, and Manganese. Plant Stress 2021, 1, 100008. [Google Scholar] [CrossRef]
- Siddique, S.; Naveed, M.; Yaseen, M.; Shahbaz, M. Exploring Potential of Seed Endophytic Bacteria for Enhancing Drought Stress Resilience in Maize (Zea mays L.). Sustainability 2022, 14, 673. [Google Scholar] [CrossRef]
- Kour, D.; Rana, K.L.; Kaur, T.; Sheikh, I.; Yadav, A.N.; Kumar, V.; Dhaliwal, H.S.; Saxena, A.K. Microbe-Mediated Alleviation of Drought Stress and Acquisition of Phosphorus in Great Millet (Sorghum bicolour L.) by Drought-Adaptive and Phosphorus-Solubilizing Microbes. Biocatal. Agric. Biotechnol. 2020, 23, 101501. [Google Scholar] [CrossRef]
- Vardharajula, S.; Zulfikar Ali, S.; Grover, M.; Reddy, G.; Bandi, V. Drought-Tolerant Plant Growth Promoting Bacillus Spp.: Effect on Growth, Osmolytes, and Antioxidant Status of Maize under Drought Stress. J. Plant Interact. 2011, 6, 1–14. [Google Scholar] [CrossRef]
- Kour, D.; Rana, K.L.; Sheikh, I.; Kumar, V.; Yadav, A.N.; Dhaliwal, H.S.; Saxena, A.K. Alleviation of Drought Stress and Plant Growth Promotion by Pseudomonas libanensis EU-LWNA-33, a Drought-Adaptive Phosphorus-Solubilizing Bacterium. Proc. Natl. Acad. Sci. India Sect. B Biol. Sci. 2020, 90, 785–795. [Google Scholar] [CrossRef]
- Kour, D.; Rana, K.L.; Yadav, A.N.; Sheikh, I.; Kumar, V.; Dhaliwal, H.S.; Saxena, A.K. Amelioration of Drought Stress in Foxtail Millet (Setaria italica L.) by P-Solubilizing Drought-Tolerant Microbes with Multifarious Plant Growth Promoting Attributes. Environ. Sustain. 2020, 3, 23–34. [Google Scholar] [CrossRef]
- Adnan, M.; Fahad, S.; Zamin, M.; Shah, S.; Mian, I.A.; Danish, S.; Zafar-ul-Hye, M.; Battaglia, M.L.; Naz, R.M.M.; Saeed, B.; et al. Coupling Phosphate-Solubilizing Bacteria with Phosphorus Supplements Improve Maize Phosphorus Acquisition and Growth under Lime Induced Salinity Stress. Plants 2020, 9, 900. [Google Scholar] [CrossRef]
- Egamberdiyeva, D. The Effect of Plant Growth Promoting Bacteria on Growth and Nutrient Uptake of Maize in Two Different Soils. Appl. Soil Ecol. 2007, 36, 184–189. [Google Scholar] [CrossRef]
- Olanrewaju, O.S.; Babalola, O.O. Bacterial Consortium for Improved Maize (Zea mays L.) Production. Microorganisms 2019, 7, 519. [Google Scholar] [CrossRef]








Disclaimer/Publisher’s Note: The statements, opinions and data contained in all publications are solely those of the individual author(s) and contributor(s) and not of MDPI and/or the editor(s). MDPI and/or the editor(s) disclaim responsibility for any injury to people or property resulting from any ideas, methods, instructions or products referred to in the content. |
© 2025 by the authors. Licensee MDPI, Basel, Switzerland. This article is an open access article distributed under the terms and conditions of the Creative Commons Attribution (CC BY) license (https://creativecommons.org/licenses/by/4.0/).
Share and Cite
Sá, C.; Brígido, C.; Fidalgo, C.; Pires, A.; Alves, A.; Figueira, E.; Cardoso, P. Influence of Plant Developmental Phase and Irrigation Level on Cultivable Microbiome of Maize Root. Biology 2025, 14, 1694. https://doi.org/10.3390/biology14121694
Sá C, Brígido C, Fidalgo C, Pires A, Alves A, Figueira E, Cardoso P. Influence of Plant Developmental Phase and Irrigation Level on Cultivable Microbiome of Maize Root. Biology. 2025; 14(12):1694. https://doi.org/10.3390/biology14121694
Chicago/Turabian StyleSá, Carina, Clarisse Brígido, Cátia Fidalgo, Adília Pires, Artur Alves, Etelvina Figueira, and Paulo Cardoso. 2025. "Influence of Plant Developmental Phase and Irrigation Level on Cultivable Microbiome of Maize Root" Biology 14, no. 12: 1694. https://doi.org/10.3390/biology14121694
APA StyleSá, C., Brígido, C., Fidalgo, C., Pires, A., Alves, A., Figueira, E., & Cardoso, P. (2025). Influence of Plant Developmental Phase and Irrigation Level on Cultivable Microbiome of Maize Root. Biology, 14(12), 1694. https://doi.org/10.3390/biology14121694

