Sign in to use this feature.

Years

Between: -

Subjects

remove_circle_outline
remove_circle_outline
remove_circle_outline
remove_circle_outline
remove_circle_outline
remove_circle_outline
remove_circle_outline
remove_circle_outline
remove_circle_outline

Journals

Article Types

Countries / Regions

remove_circle_outline
remove_circle_outline
remove_circle_outline
remove_circle_outline
remove_circle_outline

Search Results (375)

Search Parameters:
Keywords = pest outbreaks

Order results
Result details
Results per page
Select all
Export citation of selected articles as:
25 pages, 21871 KB  
Article
Monitoring Dendrolimus punctatus Walker Infestations Using Sentinel-2: A Monthly Time-Series Approach
by Fangxin Meng, Xianlin Qin, Yakui Shao, Xinyu Hu, Feng Jiang, Shuisheng Huang and Linfeng Yu
Remote Sens. 2026, 18(2), 187; https://doi.org/10.3390/rs18020187 - 6 Jan 2026
Viewed by 182
Abstract
Infestations of Dendrolimus punctatus Walker (D. punctatus) pose significant threats to forest ecosystem health, necessitating accurate and efficient monitoring for sustainable forest management. A monthly monitoring framework integrating spectral bands, vegetation indices, time-series features, meteorological variables, and topographic characteristics was developed. [...] Read more.
Infestations of Dendrolimus punctatus Walker (D. punctatus) pose significant threats to forest ecosystem health, necessitating accurate and efficient monitoring for sustainable forest management. A monthly monitoring framework integrating spectral bands, vegetation indices, time-series features, meteorological variables, and topographic characteristics was developed. First, cloud-free Sentinel-2 composites were generated via median synthesis, and training samples were selected by integrating GF-1/2 data. Subsequently, a Weighted Composite Index (WCI) was constructed through logistic regression to quantitatively classify infestation severity levels. Meanwhile, time-series features extracted from vegetation indices were incorporated to characterize temporal damage dynamics. Finally, Random Forest (RF) models were then trained for monthly monitoring, achieving overall accuracies exceeding 86.9% with Kappa coefficients ranging from 0.825 to 0.858. The Inverted Red Edge Chlorophyll Index (IRECI), Enhanced Vegetation Index (EVI), and Normalized Difference Vegetation Index (NDVI) exhibited the highest sensitivity to D. punctatus damage and thus received the greatest weights in the WCI. Time-series features ranked second in importance after vegetation indices, substantially enhancing model performance. Monitoring results from 2019 to 2024 revealed that D. punctatus infestation in Qianshan City exhibited an occurrence pattern progressing from mild to severe and from scattered to aggregated distributions, with major outbreak periods in 2019, 2021, and 2023 reflecting characteristic cyclical dynamics. This study advances existing quantitative monitoring methodologies for D. punctatus and provides technical support and a scientific foundation for precision pest monitoring and forest health management. Full article
Show Figures

Figure 1

35 pages, 9083 KB  
Review
Programmable Plant Immunity: Synthetic Biology for Climate-Resilient Agriculture
by Sopan Ganpatrao Wagh, Akshay Milind Patil, Ghanshyam Bhaurao Patil, Sachin Ashok Bhor, Kiran Ramesh Pawar and Harshraj Shinde
SynBio 2026, 4(1), 1; https://doi.org/10.3390/synbio4010001 - 4 Jan 2026
Viewed by 370
Abstract
Agricultural systems face mounting pressures from climate change, as rising temperatures, elevated CO2, and shifting precipitation patterns intensify plant disease outbreaks worldwide. Conventional strategies, such as breeding for resistance, pesticides, and even transgenic approaches, are proving too slow or unsustainable to [...] Read more.
Agricultural systems face mounting pressures from climate change, as rising temperatures, elevated CO2, and shifting precipitation patterns intensify plant disease outbreaks worldwide. Conventional strategies, such as breeding for resistance, pesticides, and even transgenic approaches, are proving too slow or unsustainable to meet these challenges. Synthetic biology offers a transformative paradigm for reprogramming plant immunity through genetic circuits, RNA-based defences, epigenome engineering, engineered microbiomes, and artificial intelligence (AI). We introduce the concept of synthetic immunity, a unifying framework that extends natural defence layers, PAMP-triggered immunity (PTI), and effector-triggered immunity (ETI). While pests and pathogens continue to undermine global crop productivity, synthetic immunity strategies such as CRISPR-based transcriptional activation, synthetic receptors, and RNA circuit-driven defences offer promising new avenues for enhancing plant resilience. We formalize synthetic immunity as an emerging, integrative concept that unites molecular engineering, regulatory rewiring, epigenetic programming, and microbiome modulation, with AI and computational modelling accelerating their design and climate-smart deployment. This review maps the landscape of synthetic immunity, highlights technological synergies, and outlines a translational roadmap from laboratory design to field application. Responsibly advanced, synthetic immunity represents not only a scientific frontier but also a sustainable foundation for climate-resilient agriculture. Full article
Show Figures

Figure 1

17 pages, 3199 KB  
Article
Effects of Different Levels of Drought Stress in Ficus Plants on the Life History and Population Growth of Perina nuda (Lepidoptera: Lymantriidae): An Age-Stage, Two-Sex Life Table Analysis
by Changqi Chen, Yunfang Guan, Yan Wang, Ying Zhang, Zhu Liu, Yana Zhou, Zongbo Li and Yuan Zhang
Insects 2026, 17(1), 48; https://doi.org/10.3390/insects17010048 - 30 Dec 2025
Viewed by 359
Abstract
Under the background of global climate change, frequent drought events have significantly impacted plant–insect interaction. This study focuses on Ficus microcarpa, an important landscaping and urban greening tree species in tropical and subtropical regions, and its primary herbivorous pest, Perina nuda, [...] Read more.
Under the background of global climate change, frequent drought events have significantly impacted plant–insect interaction. This study focuses on Ficus microcarpa, an important landscaping and urban greening tree species in tropical and subtropical regions, and its primary herbivorous pest, Perina nuda, by applying the age-stage, two-sex life table theory to systematically evaluate the effects on the life history traits and population dynamics of P. nuda reared on F. microcarpa subjected to different levels of drought stress. The results demonstrated that reared on drought-stressed F. microcarpa significantly altered multiple life history traits of P. nuda. All drought treatments significantly shortened the larval development period. Under both light and severe drought conditions, adult lifespan was prolonged, the total pre-oviposition period was reduced, fecundity per female increased, and generation time (T) was shortened. However, significant increases in pupal weight, intrinsic rate of increase (r), and finite rate of increase (λ) were observed only under light drought stress. The population prediction results indicate that both light and severe drought stress lead to obviously higher population growth rates and larger population sizes at 200 days compared to the control group. These findings suggest that the population fitness of P. nuda is enhanced under light and severe drought stress, potentially increasing the probability of pest outbreaks. This study provides an important theoretical basis and practical advice on forecasting population dynamics and implementing integrated management strategies for P. nuda in the context of climate change. Full article
(This article belongs to the Special Issue Effects of Environment and Food Stress on Insect Population)
Show Figures

Figure 1

9 pages, 372 KB  
Article
The Lacewings Micromus angulatus and Chrysoperla carnea as Predators of the Rhododendron Aphid, Illinoia lambersi, Under Different Temperature Regimes
by Marie Froyen, Robin Beckx, Ellen Peeters, Wan-Yi Liao, Joachim Audenaert, Ruth Verhoeven, Alberto Pozzebon, Bruno Gobin and Patrick De Clercq
Insects 2026, 17(1), 46; https://doi.org/10.3390/insects17010046 - 30 Dec 2025
Viewed by 386
Abstract
Illinoia lambersi is a key aphid pest in Rhododendron cultivation in northwestern Europe, where control measures still heavily rely on chemical insecticides. The present laboratory study assessed the predatory potential of the brown lacewing Micromus angulatus on a mix of late instars and [...] Read more.
Illinoia lambersi is a key aphid pest in Rhododendron cultivation in northwestern Europe, where control measures still heavily rely on chemical insecticides. The present laboratory study assessed the predatory potential of the brown lacewing Micromus angulatus on a mix of late instars and adults of I. lambersi across three temperatures (15, 20, and 25 °C) and compared its performance with that of the commonly used green lacewing Chrysoperla carnea sensu lato. Predation rates were measured for third-instar larvae and adults of M. angulatus and for second- and third-instar larvae of C. carnea. Third instars of M. angulatus were highly effective, killing 30–52 aphids per day, with predation significantly increasing at 25 °C. At 15 °C, M. angulatus third instars performed similarly to C. carnea third instars; at 20 °C, C. carnea exhibited higher predation. In all cases, M. angulatus third instars outperformed C. carnea second instars. Female M. angulatus adults maintained steady predation rates (≈30–40 aphids per day) across temperatures, whereas males were less voracious. These findings highlight the potential of M. angulatus as a predator in both its larval and adult stages for integration into IPM programs targeting in particular early-season I. lambersi outbreaks under cool spring conditions. Further field studies are needed to validate laboratory findings and assess the performance of the predator across different Rhododendron cultivars. Full article
(This article belongs to the Section Insect Pest and Vector Management)
Show Figures

Graphical abstract

16 pages, 4407 KB  
Article
A Conserved Planthopper MATH-BTB Protein Regulates Fecundity in Nilaparvata legens Stål
by Yangshuo Dai, Gu Gong, Shiqi Wang, Yujing Guo, Caili Qiu, Yanfang Li, Longyu Yuan, Hanxiang Xiao, Fengliang Jin, Rui Pang and Zhenfei Zhang
Int. J. Mol. Sci. 2026, 27(1), 219; https://doi.org/10.3390/ijms27010219 - 24 Dec 2025
Viewed by 276
Abstract
The meprin and TRAF-C homology (MATH) family of proteins plays essential roles in diverse biological processes across eukaryotes. Fecundity is a key determinant underlying the rapid outbreaks of agricultural insect pests. Nevertheless, the potential involvement of MATH proteins in the regulation of fecundity [...] Read more.
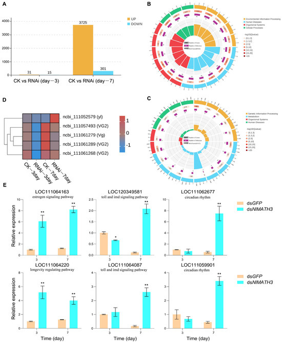
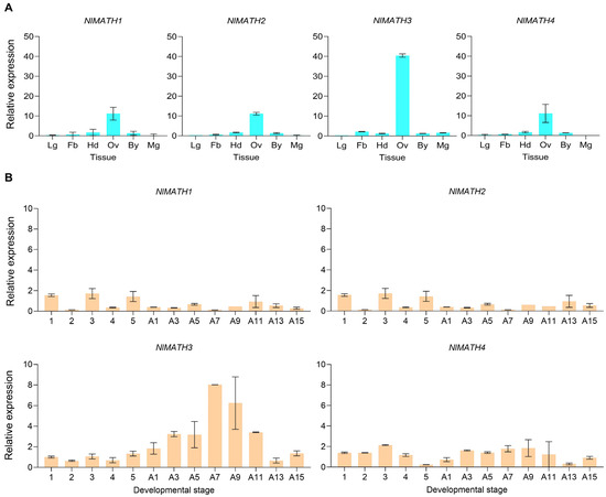
The meprin and TRAF-C homology (MATH) family of proteins plays essential roles in diverse biological processes across eukaryotes. Fecundity is a key determinant underlying the rapid outbreaks of agricultural insect pests. Nevertheless, the potential involvement of MATH proteins in the regulation of fecundity in agriculturally important insects, particularly planthoppers, remains largely uncharacterized. This study identified key members of the MATH protein family that are conserved in planthoppers and involved in the regulation of insect fecundity. A total of 121 identified MATH proteins from 31 insect species were classified into five distinct clades based on protein structures, predominantly represented by the MATH-BTB, MATH-USP7, and MATH-Zf-Box subtypes, which are largely conserved across most agricultural insect species. In planthoppers, the MATH-BTB subtype gene cluster SfMATH1NlMATH3LsMATH3 constitutes a tripartite collinear gene set conserved across all three species. Among the four ovary-specific expressed MATH genes, NlMATH3 exhibited the highest expression level in the ovary. Moreover, silencing NlMATH3 significantly impaired ovarian development in adult females and reduced both the number of deposited and hatched eggs, which was associated with downregulation of vitellogenin (Vg) and its receptor VgR, as well as elevating activity in metabolic and immune signaling pathways. In summary, this study provides novel insights into the evolutionary dynamics of the MATH family in agricultural insects, particularly planthoppers, and elucidates the critical regulatory role of the planthopper conserved MATH-BTB protein NlMATH3 in insect fecundity. The conservation of NlMATH3 homologs across planthoppers highlights their potential as targets for RNAi-based pest control strategies. Full article
(This article belongs to the Special Issue Molecular Signalling in Multitrophic Systems Involving Arthropods)
Show Figures

Figure 1

16 pages, 4674 KB  
Article
Field-Oriented Rice Pest Detection: Dataset Construction and Performance Analysis
by Bocheng Mo, Zheng Zhang, Changcheng Li, Qifeng Zhang and Changjian Chen
Agronomy 2026, 16(1), 53; https://doi.org/10.3390/agronomy16010053 - 24 Dec 2025
Viewed by 340
Abstract
Rice is one of the world’s most important staple crops, and outbreaks of insect pests pose a persistent threat to yield stability and food security in major rice-growing regions. Reliable field-scale rice pest detection remains challenging due to limited datasets, heterogeneous imaging conditions, [...] Read more.
Rice is one of the world’s most important staple crops, and outbreaks of insect pests pose a persistent threat to yield stability and food security in major rice-growing regions. Reliable field-scale rice pest detection remains challenging due to limited datasets, heterogeneous imaging conditions, and inconsistent annotations. To address these limitations, we construct RicePest-30, a field-oriented dataset comprising 8848 images and 62,227 annotated instances covering 30 major rice pest species. Images were collected using standardized square-framing protocols to preserve spatial context and visual consistency under diverse illumination and background conditions. Based on RicePest-30, YOLOv11 was adopted as the primary detection framework and optimized through a systematic hyperparameter tuning process. The learning rate was selected via grid search within the range of 0.001–0.01, yielding an optimal value of 0.002. Training was conducted for up to 300 epochs with an early-stopping strategy to prevent overfitting. For fair comparison, YOLOv5s, YOLOv8s, Faster R-CNN, and RetinaNet were trained for the same number of epochs under unified settings, using the Adam optimizer with a learning rate of 0.001. Model performance was evaluated using Precision, Recall, AP@50, mAP@50:95, and counting error metrics. The experimental results indicate that YOLOv11 provides the most balanced performance across precision, localization accuracy, and counting stability. However, all models exhibit degraded performance in small-object scenarios, dense pest distributions, and visually similar categories. Error analyses further reveal that class imbalance and field-scene variability are the primary factors limiting detection robustness. Overall, this study contributes a high-quality, uniformly annotated rice pest dataset and a systematic benchmark of mainstream detection models under realistic field conditions. The findings highlight critical challenges in fine-grained pest recognition and provide a solid foundation for future research on small-object enhancement, adaptive data augmentation, and robust deployment of intelligent pest monitoring systems. Full article
(This article belongs to the Section Precision and Digital Agriculture)
Show Figures

Figure 1

31 pages, 2989 KB  
Article
Percentile-Based Outbreak Thresholding for Machine Learning-Driven Pest Forecasting in Rice (Oryza sativa L.) Farming: A Case Study on Rice Black Bug (Scotinophara coarctata F.) and the White Stemborer (Scirpophaga innotata W.)
by Gina D. Balleras, Sailila E. Abdula, Cristine G. Flores and Reymark D. Deleña
Sustainability 2026, 18(1), 182; https://doi.org/10.3390/su18010182 - 24 Dec 2025
Viewed by 661
Abstract
Rice (Oryza sativa L.) production in the Philippines remains highly vulnerable to recurrent outbreaks of the Rice Black Bug (RBB; Scotinophara coarctata F.) and White Stemborer (WSB; Scirpophaga innotata W.), two of the most destructive pests in Southeast Asian rice ecosystems. Classical [...] Read more.
Rice (Oryza sativa L.) production in the Philippines remains highly vulnerable to recurrent outbreaks of the Rice Black Bug (RBB; Scotinophara coarctata F.) and White Stemborer (WSB; Scirpophaga innotata W.), two of the most destructive pests in Southeast Asian rice ecosystems. Classical economic threshold levels (ETLs) are difficult to estimate in smallholder settings due to the lack of cost–loss data, often leading to either delayed or excessive pesticide application. To address this, the present study developed an adaptive outbreak-forecasting framework that integrates the Number–Size (N–S) fractal model with machine learning (ML) classifiers to define and predict pest regime transitions. Seven years (2018–2024) of light-trap surveillance data from the Philippine Rice Research Institute–Midsayap Experimental Station were combined with daily climate variables from the NASA POWER database, including air temperature, humidity, precipitation, wind, soil moisture, and lunar phase. The N–S fractal model identified natural breakpoints in the log–log cumulative frequency of pest counts, yielding early-warning and severe-outbreak thresholds of 134 and 250 individuals for WSB and 575 and 11,383 individuals for RBB, respectively. Eight ML algorithms such as Logistic Regression, Decision Tree, Random Forest, Support Vector Machine, Balanced Bagging, LightGBM, XGBoost, and CatBoost were trained on variance-inflation-filtered climatic and temporal predictors. Among these, CatBoost achieved the highest predictive performance for WSB at the 94.3rd percentile (accuracy = 0.932, F1 = 0.545, ROC–AUC = 0.957), while Logistic Regression performed best for RBB at the 75.1st percentile (F1 = 0.520, ROC–AUC = 0.716). SHAP (SHapley Additive exPlanations) analysis revealed that outbreak probability increases under warm nighttime temperatures, high surface soil moisture, moderate humidity, and calm wind conditions, with lunar phase exerting additional modulation of nocturnal pest activity. The integrated fractal–ML approach thus provides a statistically defensible and ecologically interpretable basis for adaptive pest surveillance. It offers an early-warning system that supports data-driven integrated pest management (IPM), reduces unnecessary pesticide use, and strengthens climate resilience in Philippine rice ecosystems. Full article
(This article belongs to the Special Issue Advanced Agricultural Economy: Challenges and Opportunities)
Show Figures

Figure 1

21 pages, 9580 KB  
Article
Water and Nitrogen Regulation of Tea Leaf Volatiles Influences Ectropis grisescens Olfaction
by Wei Xie, Qiumei Shi, Chuanhua Yin, Dongliang Li, Pumo Cai, Jizhou Wang and Shan Jin
Agronomy 2026, 16(1), 18; https://doi.org/10.3390/agronomy16010018 - 21 Dec 2025
Viewed by 317
Abstract
Global warming has increased outbreaks of the tea pest Ectropis grisescens. However, how water and nitrogen management modulates tea plant resistance against this pest through induced volatile organic compounds (VOCs) remains unclear. This study aimed to (1) characterize how water–nitrogen interactions alter [...] Read more.
Global warming has increased outbreaks of the tea pest Ectropis grisescens. However, how water and nitrogen management modulates tea plant resistance against this pest through induced volatile organic compounds (VOCs) remains unclear. This study aimed to (1) characterize how water–nitrogen interactions alter the composition of VOCs in fresh leaves of Camellia sinensis cv. Rougui, and (2) identify key VOCs that mediate repellence against E. grisescens. Using gas chromatography–mass spectrometry (GC–MS) and olfactometry under three water and three nitrogen levels, we found that nitrogen effects on VOCs were contingent on water status. Four terpenoids—(+)-dihydrocarvone, myrcene, linalool, and β-ocimene—and one green-leaf volatile ((E)-3-hexenoic acid) significantly repelled E. grisescens, whereas hexanoic acid, 3-oxo-, ethyl ester acted as an attractant. Mechanistically, low-water–moderate-nitrogen and high-water–high-nitrogen treatments reduced repellent terpenoids and increased attractant VOCs, thereby elevating pest preference. These results demonstrate that water–nitrogen coupling shifts the balance between repellent and attractant volatiles, providing a physiological basis for manipulating tea plant resistance through agronomic management. Full article
(This article belongs to the Section Pest and Disease Management)
Show Figures

Figure 1

16 pages, 8239 KB  
Article
Vegetation Response Patterns to Landscape Fragmentation in Central Russian Forests
by Ivan Kotlov, Tatiana Chernenkova and Nadezhda Belyaeva
Land 2025, 14(12), 2441; https://doi.org/10.3390/land14122441 - 17 Dec 2025
Cited by 1 | Viewed by 326
Abstract
Landscape fragmentation as a process of landscape transformation affects the structure and composition of plant communities; however, relationships between fragmentation metrics and vegetation characteristics often remain weakly expressed and difficult to interpret, especially under conditions of multiple natural (wildfires, windstorms, pest outbreaks) and [...] Read more.
Landscape fragmentation as a process of landscape transformation affects the structure and composition of plant communities; however, relationships between fragmentation metrics and vegetation characteristics often remain weakly expressed and difficult to interpret, especially under conditions of multiple natural (wildfires, windstorms, pest outbreaks) and anthropogenic stressors (construction, forest management, agriculture). The aim of this study was to identify the sensitivity of forest community characteristics to landscape fragmentation metrics using methods that are effective at low correlation coefficients. The study analyzed 1694 vegetation relevés of forest communities in the center of the Russian Plain in the territory of the Moscow region. Seven uncorrelated metrics were calculated using the moving window method (2000 m) in Fragstats 4.3. The relationships between selected metrics and 20 community characteristics were evaluated using Spearman’s rank correlation method, assessment of statistically significant differences between classes, and testing for non-linear interactions. The species richness and Shannon index showed no correlation with fragmentation for tree and herb layers; however, the composition of ecological–coenotic groups demonstrated high sensitivity. The proportion of boreal and oligotrophic species, as well as the moss layer abundance, increased with increasing patch size, while nemoral and adventive species dominated in small-contrast patches. Results showed that fragmentation leads to asynchronous responses from ecosystem components, reducing correlations between structure and functioning. The conservation of large connected forest patches is critical for preserving the boreal–oligotrophic complex and moss layer, and is a priority task for climate adaptation. The robustness of the findings is supported by the extensive number of analyzed vegetation relevés. The multi-method approach demonstrated effectiveness in identifying significant ecological patterns under conditions of high multifactorial impact, emphasizing the need for a functionally oriented approach to managing fragmented temperate forests. Full article
(This article belongs to the Special Issue Landscape Fragmentation: Effects on Biodiversity and Wildlife)
Show Figures

Figure 1

13 pages, 3762 KB  
Article
Patterns in Population Dynamics of the Nun Moth (Lymantria monacha L.) Based on Long-Term Studies in North-West Poland
by Axel Schwerk, Izabela Dymitryszyn, Agata Jojczyk, Marek Kondras, Katarzyna Szyszko-Podgórska and Jan Szyszko
Forests 2025, 16(12), 1852; https://doi.org/10.3390/f16121852 - 13 Dec 2025
Viewed by 388
Abstract
Threats to forest ecosystems from pest insects are supposed to become more severe due to climate change. Therefore, understanding the dynamics of forest pest insects and the mechanisms of their outbreaks is going to be of even greater importance. To understand these phenomena [...] Read more.
Threats to forest ecosystems from pest insects are supposed to become more severe due to climate change. Therefore, understanding the dynamics of forest pest insects and the mechanisms of their outbreaks is going to be of even greater importance. To understand these phenomena and cope with the consequences, the question of which patterns show meta-populations of pest insects before and after outbreaks is of high interest. Therefore, long-term studies have been carried out in two research areas in North-West Poland with the aim of studying the fluctuations of meta-populations of the Nun moth (Lymantria monacha L.) (Lepidoptera: Erebidae) using pheromone traps. Synchronization of the fluctuations at the individual study plots was tested for correlations with the numbers of the Nun moth per trap, changes in the numbers of the Nun moth per trap, and the growth factors. The studied Nun moth meta-populations showed a certain pattern in fluctuations of their sub-populations (interaction groups) with phases of asynchronous and synchronous fluctuations; the latter seem to be important when it comes to distinctive peaks in Nun moth numbers in the meta-populations. We conclude that predicting population dynamics of the Nun moth demands long-term studies, including research on both density-dependent factors and stochastic processes. Full article
(This article belongs to the Section Forest Health)
Show Figures

Figure 1

26 pages, 9232 KB  
Article
Integrating Remote Sensing, Machine Learning, and Degree-Day Models for Predicting Grasshopper Habitat Suitability in Temperate Grasslands
by Raza Ahmed, Wenjiang Huang, Yingying Dong, Zeenat Dildar, Hafiz Adnan Ashraf, Zahid Ur Rahman and Alua Rysbekova
Remote Sens. 2025, 17(24), 3955; https://doi.org/10.3390/rs17243955 - 7 Dec 2025
Viewed by 340
Abstract
China’s extensive grasslands are ecologically and economically vital but are increasingly degraded by grasshopper outbreaks. Traditional monitoring approaches are too limited for large-scale management. This study developed an advanced monitoring framework for the Xilingol League by integrating multi-source remote sensing, a degree-day model, [...] Read more.
China’s extensive grasslands are ecologically and economically vital but are increasingly degraded by grasshopper outbreaks. Traditional monitoring approaches are too limited for large-scale management. This study developed an advanced monitoring framework for the Xilingol League by integrating multi-source remote sensing, a degree-day model, and machine learning (ML). Field survey data from 2018 to 2023 were combined with 29 environmental variables aligned to grasshopper life stages. Four ML algorithms—Random Forest (RF), XGBoost, Multilayer Perceptron (MLP), and Logistic Regression (LR)—were evaluated for predictive performance. RF consistently outperformed other models, achieving the highest accuracy and robustness. Spatial autocorrelation analysis (Global Moran’s I) confirmed that grasshopper distributions were persistently clustered across all years, highlighting non-random outbreak patterns. Suitability mapping showed highly suitable habitats concentrated in East Ujumqin, West Ujumqin, and Xilinhot, with pronounced interannual variability, including a peak in 2022. Variable importance analysis identified soil type and vegetation type as dominant universal drivers, while precipitation, soil texture, and humidity exerted region-specific effects. These findings demonstrate that coupling biologically informed indicators with integrated learning provides ecologically interpretable and scalable predictions of outbreak risk. The framework offers a robust basis for early warning and targeted management, advancing sustainable pest control and grassland conservation. Full article
Show Figures

Figure 1

10 pages, 1512 KB  
Article
Impact of DsCPV-1 Passage Through Alternative Host Manduca sexta on Its Virulence, Productivity, and Transmission Potential in Lepidopteran Forest Pests
by Anna O. Subbotina, Yuriy B. Akhanaev, Elena L. Arzhanova, Irina A. Belousova, Alexey V. Kolosov, Boris S. Kondrashov, Sofia S. Melnikova and Vyacheslav V. Martemyanov
Insects 2025, 16(12), 1217; https://doi.org/10.3390/insects16121217 - 28 Nov 2025
Viewed by 559
Abstract
Lymantria dispar (L.) and Dendrolimus sibiricus Tschetv. are lepidopteran forest pest species, with a long history of outbreak dynamics. The recently isolated strain of Cypovirus—Dendrolimus sibiricus cypovirus-1 (DsCPV-1) shows potential as a bioinsecticide against these and other lepidopteran species. Manduca sexta (L.) has [...] Read more.
Lymantria dispar (L.) and Dendrolimus sibiricus Tschetv. are lepidopteran forest pest species, with a long history of outbreak dynamics. The recently isolated strain of Cypovirus—Dendrolimus sibiricus cypovirus-1 (DsCPV-1) shows potential as a bioinsecticide against these and other lepidopteran species. Manduca sexta (L.) has been identified as a promising producer of DsCPV-1. Although M. sexta offers clear advantages as an alternative host for DsCPV-1 production, the DsCPV-1 isolate passaged through M. sexta (DsCPV-Ms) produces fewer polyhedra than the original isolate. Here, we evaluated the virulence, recovery of polyhedron formation, and replication of the DsCPV-Ms in L. dispar (alternative host) and D. sibiricus (original host) larvae to assess its suitability as a biocontrol agent in these hosts. Our results demonstrate that DsCPV-Ms causes significant mortality along with efficient polyhedra synthesis in D. sibiricus larvae. In contrast, DsCPV-Ms infection of L. dispar resulted in no significant mortality despite detectable viral replication and polyhedron formation. Polyhedron formation in L. dispar was significantly lower following infection with DsCPV-Ms than with the original isolate, despite confirmed replication of DsCPV-Ms. These findings indicate that DsCPV-Ms remains effective against D. sibiricus; however, further improvements are needed before it can be applied to L. dispar. Full article
(This article belongs to the Section Insect Pest and Vector Management)
Show Figures

Graphical abstract

26 pages, 2754 KB  
Article
Chilo suppressalis Population Dynamics Forecasting by Exponential Smoothing Decomposition and Multi-Stream Network
by Chao He, Ziang Peng, Longhuang Peng, Yi Liu, Chengyuan Zhang, Lei Zhu, Siqiao Tan and Ling Zou
Agriculture 2025, 15(23), 2474; https://doi.org/10.3390/agriculture15232474 - 28 Nov 2025
Viewed by 455
Abstract
Rice plays a pivotal role in global food security, particularly for Asian populations. However, its production is significantly threatened by insect pests, with Chilo suppressalis being a major pest in Asian rice-growing regions. Therefore, developing accurate predictive models for C. suppressalis outbreaks is [...] Read more.
Rice plays a pivotal role in global food security, particularly for Asian populations. However, its production is significantly threatened by insect pests, with Chilo suppressalis being a major pest in Asian rice-growing regions. Therefore, developing accurate predictive models for C. suppressalis outbreaks is essential. This study presents a novel time series forecasting model (named ESD-TripleStream) for C. suppressalis population dynamics based on a multi-stream structure, which addresses the limitations of existing approaches, which often omit the further decomposability of and the timestamp information in the time series. This model integrates Exponential Smoothing Decomposition (ESD) to separate the trend and seasonal components of time series data, along with a temporal feature stream to form a three-stream network to capture multi-scale periodic patterns and temporal dependencies. For our evaluation, we collected and constructed a novel dataset, referred to as HNRP-6R, which includes rice pest monitoring data from the past two decades (2000–2022) alongside 13 meteorological factors across six key rice producing regions in Hunan Province, southern China. ESD-TripleStream was evaluated across short-term and medium-term C. suppressalis population prediction scales using HNRP-6R, demonstrating state-of-the-art performance. Specifically, in short-term prediction, ESD-TripleStream achieved a 31.8% reduction in Mean Squared Error (MSE) and 26.55% reduction in Mean Absolute Error (MAE) compared to the PatchMLP model, while outperforming the transformer-based TimeXer by 14.43% in MSE and 9.8% in MAE. For medium-term prediction, ESD-TripleStream has both MSE and MAE significantly lower than those of baseline models such as P-sLSTM and xPatch. Furthermore, generalization tests on Nilaparvata lugens (N. lugens) population prediction demonstrated the model’s adaptability to diverse pest dynamics. Full article
(This article belongs to the Section Artificial Intelligence and Digital Agriculture)
Show Figures

Figure 1

24 pages, 46474 KB  
Article
Evaluation of Fir Forest Die-Back and Regeneration After a Severe Bark Beetle Disturbance Using UAV-Based Remote Sensing
by Peiheng Wu, Maximo Larry Lopez Caceres, Nguyen Le Tien, Hisaya Shimizu, Victoria Vera Galindo, Haizhong Zhang and Ching-Ying Tsou
Remote Sens. 2025, 17(23), 3782; https://doi.org/10.3390/rs17233782 - 21 Nov 2025
Viewed by 709
Abstract
Understanding how forests recover after severe disturbances is essential for developing effective management strategies that promote stable forest regeneration. Disturbances are particularly significant in transition zones such as treelines, which are highly sensitive to climate change. In the subalpine treeline ecotone of Zao [...] Read more.
Understanding how forests recover after severe disturbances is essential for developing effective management strategies that promote stable forest regeneration. Disturbances are particularly significant in transition zones such as treelines, which are highly sensitive to climate change. In the subalpine treeline ecotone of Zao Mountains (northeastern Japan), a severe double-pest infestation devastated the Abies mariesii forest, triggering a treeline retreat of nearly 400 m. Prior to the infestation, the stand density was estimated at 3135 (based on the sum of standing living and dead standing trees and fallen trees detected in the orthomosaics generated for the year 2019). Of these, 3023 were standing trees (of which 2787 were dead). By 2025, the number of standing trees had declined to 2472 (18.2% reduction), a significant development for Abies seedlings, which appeared to establish in decaying fallen logs. In order to evaluate whether this disturbance has permanent or temporary effects, high-resolution unmanned aerial vehicle (UAV) imagery was collected annually over the study area, resulting in six orthomosaics from 2019 to 2025 (2020 data unavailable) for continuous and precise forest monitoring. Analysis of the monitored area revealed that in the 6.9 ha study site, entirely covered by 1.2–1.3 m tall sasa vegetation (Sasa kurilensis), the number of new young trees increased from 60 (2019) to 119 in 2025. These younger trees were mainly located near surviving mature trees. Sasa vegetation did not exert a negative effect on regeneration but instead appeared to function as a strong wind protection, facilitating Abies seedling growth. In conclusion, fallen logs and sasa vegetation appeared to have a positive effect on fir regeneration as suggested by the increasing number of young trees observed over time. The bark beetle outbreak functioned as a forest stand-replacing disturbance, where the subalpine fir forest at the treeline is expected to regenerate naturally within the coming decades. Full article
Show Figures

Figure 1

21 pages, 6090 KB  
Article
Interactive Visualizations of Integrated Long-Term Monitoring Data for Forest and Fuels Management on Public Lands
by Kate Jones and Jelena Vukomanovic
Forests 2025, 16(11), 1706; https://doi.org/10.3390/f16111706 - 9 Nov 2025
Cited by 1 | Viewed by 606
Abstract
Adaptive forest and fire management in parks and protected areas is becoming increasingly complex as climate change alters the frequency and intensity of disturbances (wildfires, pest and disease outbreaks, etc.), while park visitation and the number of people living adjacent to publicly managed [...] Read more.
Adaptive forest and fire management in parks and protected areas is becoming increasingly complex as climate change alters the frequency and intensity of disturbances (wildfires, pest and disease outbreaks, etc.), while park visitation and the number of people living adjacent to publicly managed lands continues to increase. Evidence-based, climate-adaptive forest and fire management practices are critical for the responsible stewardship of public resources and require the continued availability of long-term ecological monitoring data. The US National Park Service has been collecting long-term fire monitoring plot data since 1998, and has continued to add monitoring plots, but these data are housed in databases with limited access and minimal analytic capabilities. To improve the availability and decision support capabilities of this monitoring dataset, we created the Trends in Forest Fuels Dashboard (TFFD), which provides an implementation framework from data collection to web visualization. This easy-to-use and updatable tool incorporates data from multiple years, plot types, and locations. We demonstrate our approach at Rocky Mountain National Park using the ArcGIS Online (AGOL) software platform, which hosts TFFD and allows for efficient data visualizations and analyses customized for the end user. Adopting interactive, web-hosted tools such as TFFD allows the National Park Service to more readily leverage insights from long-term forest monitoring data to support decision making and resource allocation in the context of environmental change. Our approach translates to other data-to-decision workflows where customized visualizations are often the final steps in a pipeline designed to increase the utility and value of collected data and allow easier integration into reporting and decision making. This work provides a template for similar efforts by offering a roadmap for addressing data availability, cleaning, storage, and interactivity that may be adapted or scaled to meet a variety of organizational and management use cases. Full article
(This article belongs to the Special Issue Long-Term Monitoring and Driving Forces of Forest Cover)
Show Figures

Figure 1

Back to TopTop