Sign in to use this feature.

Years

Between: -

Subjects

remove_circle_outline
remove_circle_outline
remove_circle_outline
remove_circle_outline
remove_circle_outline
remove_circle_outline
remove_circle_outline
remove_circle_outline
remove_circle_outline

Journals

remove_circle_outline
remove_circle_outline
remove_circle_outline
remove_circle_outline
remove_circle_outline
remove_circle_outline
remove_circle_outline
remove_circle_outline
remove_circle_outline

Article Types

Countries / Regions

remove_circle_outline
remove_circle_outline
remove_circle_outline

Search Results (430)

Search Parameters:
Keywords = nutritional deterioration

Order results
Result details
Results per page
Select all
Export citation of selected articles as:
13 pages, 337 KB  
Article
Bioelectrical Impedance and GLIM Criteria Identify Early Nutritional Deterioration and Mortality in Acute Leukemia Patients Undergoing Chemotherapy
by Lara Dalla Rovere, María José Tapia Guerrero, Viyey K. Doulatram-Gamgaram, María Garcia-Olivares, Belén del Arco-Romualdo, Montserrat Gonzalo-Marín, María Rosario Vallejo Mora, Daniel Barrios Decoud, Carola Díaz Aizpún, Francisco José Sánchez-Torralvo, Cristina Herola-Cobos, Carmen Hardy-Añón, Agustín Hernandez-Sanchez, José Manuel García-Almeida and Gabriel Olveira
Nutrients 2026, 18(3), 374; https://doi.org/10.3390/nu18030374 - 23 Jan 2026
Viewed by 195
Abstract
Background/Objectives: Malnutrition is highly prevalent in patients with acute leukemia and is frequently underrecognized at diagnosis. Traditional screening tools based on anthropometry often fail to identify early nutritional deterioration. This study aimed to evaluate the prognostic utility of a comprehensive morphofunctional assessment—including bioelectrical [...] Read more.
Background/Objectives: Malnutrition is highly prevalent in patients with acute leukemia and is frequently underrecognized at diagnosis. Traditional screening tools based on anthropometry often fail to identify early nutritional deterioration. This study aimed to evaluate the prognostic utility of a comprehensive morphofunctional assessment—including bioelectrical impedance vector analysis (BIVA), handgrip strength (HGS), and muscle ultrasound—conducted at diagnosis and after induction therapy, to evaluate the prognostic association with 12-month mortality. Methods: In this prospective cohort study, 52 adult patients with newly diagnosed acute leukemia were enrolled between November 2022 and November 2024 at two tertiary hospitals in Málaga, Spain. Nutritional status was determined using GLIM criteria. Morphofunctional assessment included BIVA-derived phase angle (PhA), HGS via dynamometry, and rectus femoris ultrasound. A second evaluation was performed prior to haematopoietic stem cell transplantation. Mortality at 12 months was the primary outcome. Logistic regression and ROC analysis were used to assess prognostic associations. Results: At baseline, 65.4% of patients were classified as malnourished. After three months, patients showed significant declines in PhA (−0.55°, p < 0.001), body cell mass (−3.15 kg, p < 0.01), skeletal muscle mass (−1.66 kg, p < 0.01), and rectus femoris cross-sectional area (−0.36 cm2, p = 0.011). Baseline malnutrition (OR = 6.88; 95% CI: 1.17–40.38; p = 0.033) and PhA decline ≥ 0.90° were both independently associated with higher 12-month mortality. Conclusions: Early morphofunctional assessment using GLIM criteria, BIVA, and muscle ultrasound identifies patients at nutritional and functional risk. PhA decline during treatment was associated with higher 12-month mortality, supporting the need for early, personalized nutritional intervention in leukemia care. Full article
(This article belongs to the Section Clinical Nutrition)
Show Figures

Figure 1

18 pages, 865 KB  
Article
Combined Effects of Gallic Acid Supplementation and Physical Training on Body Composition and Biochemical Parameters in Obese Patients: A Randomized, Double-Blinded, Placebo-Controlled Clinical Trial
by Bruna Kaicy Barbosa, Daniel Vinicius Alves Silva, Gislaine Candida Batista-Jorge, Berenilde Valéria de Oliveira Souza, Antônio Sérgio Barcala-Jorge, André Luiz Sena Guimarães, Alfredo Maurício Batista de Paula, João Marcus Oliveira Andrade and Sérgio Henrique Sousa Santos
Nutrients 2026, 18(2), 311; https://doi.org/10.3390/nu18020311 - 19 Jan 2026
Viewed by 251
Abstract
Background/Objectives: Obesity has been linked to cardiometabolic alterations and deteriorated body composition. Gallic acid, a polyphenol with antioxidant properties, may influence these parameters; however, there is limited clinical data. The aim of this study was to evaluate the effects of gallic acid supplementation [...] Read more.
Background/Objectives: Obesity has been linked to cardiometabolic alterations and deteriorated body composition. Gallic acid, a polyphenol with antioxidant properties, may influence these parameters; however, there is limited clinical data. The aim of this study was to evaluate the effects of gallic acid supplementation combined with physical exercise in obese individuals. Methods: A randomized, double-blind, placebo-controlled clinical trial with 150 participants recruited and divided into eight groups according to nutritional status (eutrophic or obese), supplementation (gallic acid 200 mg/day vs. placebo), and physical exercise (trained vs. untrained) for 12 weeks. Body composition, anthropometry, and serum biomarkers were assessed before and after the intervention. Data were analyzed using repeated-measures ANOVA. Results: A total of 107 participants completed the final assessment. A reduction in waist-to-hip ratio was observed in the obese group trained and supplemented with gallic acid (supplement × time interaction: p = 0.031). There was a reduction in waist circumference (supplement × physical exercise × time interaction: p = 0.041) and a reduction in skinfold thickness at the pectoral (p = 0.044) and abdominal (p = 0.036) sites. Fat-free mass showed a tendency to increase in the supplemented trained obese group (p = 0.054). In biochemical markers, an increase in albumin was identified in the supplement × time interaction (p = 0.043), especially in the trained obese group. Conclusions: The combination of gallic acid and physical exercise promoted improvements in abdominal adiposity and body composition markers, with favorable biochemical effects. Full article
Show Figures

Graphical abstract

31 pages, 738 KB  
Article
Improving Mental Health, Self-Efficacy and Social Support in Older People Through Community Intervention Based on Mindfulness: A Quasi-Experimental Study
by Denis Juraga, Darko Roviš, Mihaela Marinović Glavić, Lovorka Bilajac, Maša Antonić, Hein Raat and Vanja Vasiljev
Healthcare 2026, 14(2), 229; https://doi.org/10.3390/healthcare14020229 - 16 Jan 2026
Viewed by 246
Abstract
Background: Aging is a complex process that involves various biological, psychological and social changes. Moreover, older people (≥65 years) are more susceptible to lower self-efficacy and social support, as well as deteriorating mental health. As the global population ages, there is a growing [...] Read more.
Background: Aging is a complex process that involves various biological, psychological and social changes. Moreover, older people (≥65 years) are more susceptible to lower self-efficacy and social support, as well as deteriorating mental health. As the global population ages, there is a growing demand for evidence-based interventions tailored to address specific mental health problems, enhance social support and improve overall well-being. The aim of this study was to investigate the effectiveness of a seven-week mindfulness-based community intervention on mental health, self-efficacy and social support in older people. Methods: This quasi-experimental nonrandomized study included 257 participants who were divided into an intervention group and a comparison group that did not participate in the seven-week mindfulness-based community intervention and was not part of a waiting list. Assessments were conducted before the intervention began and 6 months after its completion. Results: The results revealed a significant reduction in depression in the intervention group (p < 0.001). Furthermore, the intervention led to a significant improvement in general self-efficacy, chronic disease self-management self-efficacy, physical activity and nutritional self-efficacy compared with the comparison group. Perceived social support increased within the intervention group; however, covariate adjusted between-group effects for social support were not statistically significant. Conclusions: Overall, the mindfulness-based community intervention was associated with improvements in current depressive symptoms and multiple self-efficacy domains at 6-month follow-up in older people in a community setting. Effects on perceived social support were less robust, and no statistically significant between-group differences were observed after adjustment for baseline covariates. The results of the present study show that this program leads to immediate health benefits in terms of mental health and self-efficacy in older people while contributing to the development of effective strategies for chronic disease self-management. Full article
Show Figures

Figure 1

12 pages, 926 KB  
Article
Association Between Muscle Quality and GNRI in Patients with Type 2 Diabetes
by Shinta Yamamoto, Yoshitaka Hashimoto, Fuyuko Takahashi, Moe Murai, Nozomi Yoshioka, Yuto Saijo, Chihiro Munekawa, Hanako Nakajima, Noriyuki Kitagawa, Takafumi Osaka, Ryosuke Sakai, Hiroshi Okada, Naoko Nakanishi, Saori Majima, Emi Ushigome, Masahide Hamaguchi and Michiaki Fukui
Nutrients 2026, 18(2), 275; https://doi.org/10.3390/nu18020275 - 15 Jan 2026
Viewed by 305
Abstract
Background: Type 2 diabetes (T2D) has been linked to impairments in skeletal muscle performance, encompassing reductions in both muscle strength and muscle quality. While malnutrition is a known modifiable factor contributing to muscle quality deterioration, its specific relationship with the Geriatric Nutritional Risk [...] Read more.
Background: Type 2 diabetes (T2D) has been linked to impairments in skeletal muscle performance, encompassing reductions in both muscle strength and muscle quality. While malnutrition is a known modifiable factor contributing to muscle quality deterioration, its specific relationship with the Geriatric Nutritional Risk Index (GNRI) in T2D remains underexplored. Using data from 743 participants in the KAMOGAWA-A cohort, this cross-sectional study evaluated the association between muscle quality and GNRI in individuals with type 2 diabetes. Methods: Muscle quality was defined as handgrip strength divided by arm lean mass. GNRI was calculated using serum albumin and body mass index. Multiple linear regression models were used to assess associations between GNRI and muscle quality. To account for BMI-related dependency in muscle quality measurements, we derived BMI-adjusted GNRI residuals and performed the same regression analysis to evaluate the stability of the observed relationship beyond BMI-induced confounding. Results: In the overall population, GNRI was inversely associated with muscle quality (β = −0.17, p < 0.001). Conversely, residual GNRI demonstrated a significant positive association with muscle quality (β = 0.13, p < 0.001), especially among men, individuals under 65 years of age, and across all BMI categories. Stratified analyses suggested that the strength and direction of associations varied by age, sex, and glycemic control status. Conclusions: The GNRI showed an inverse correlation with muscle quality, whereas residual GNRI showed a consistent positive relationship. These findings suggest that improving nutritional status may support muscle function in T2D, but BMI confounds the interpretation of GNRI in this context. Full article
Show Figures

Figure 1

14 pages, 923 KB  
Article
Isolation, Identification and Spoilage Capability of Specific Spoilage Organisms on Silage During Aerobic Deterioration
by Xin-Yu Liang, Tao Shao, Hao-Peng Liu, Jun-Feng Li, Zhi-Hao Dong and Jie Zhao
Fermentation 2026, 12(1), 47; https://doi.org/10.3390/fermentation12010047 - 14 Jan 2026
Viewed by 319
Abstract
Silage is a core roughage resource for ruminant production, but aerobic deterioration caused by microorganisms severely reduces its nutritional value and increases microbial risk. This study aimed to isolate and identify specific spoilage organisms (SSOs) from Napier grass silages during aerobic deterioration and [...] Read more.
Silage is a core roughage resource for ruminant production, but aerobic deterioration caused by microorganisms severely reduces its nutritional value and increases microbial risk. This study aimed to isolate and identify specific spoilage organisms (SSOs) from Napier grass silages during aerobic deterioration and evaluate their spoilage capability. Based on morphological observation, physiological and biochemical tests, and ITS rDNA sequence analysis, four SSOs were obtained as Trichosporon asahii (TA32), Nakaseomyces glabratus (NG38), Candida tropicalis (CT39), and Pichia kudriavzevii (PK41) with high lactate-assimilating and spoilage capacity. All four strains were facultative anaerobic yeast and exhibited robust growth within the range of 25–40 °C and pH 3.5–6.5. To verify their spoilage capability, these purified strains were inoculated into Napier grass silage and exposed to air. Fermentation and chemical parameters were monitored at 0, 2, 5, and 9 days. Results showed that silages inoculated with PK41 or TA32 exhibited the lowest aerobic stability with most rapid increase in pH (p < 0.05), while the control (CON) remained the highest aerobic stability (p < 0.05). These results provide a theoretical basis for developing targeted preservation technologies to extend the shelf-life of silage. Full article
(This article belongs to the Special Issue Research Progress of Rumen Fermentation, 2nd Edition)
Show Figures

Figure 1

29 pages, 1171 KB  
Article
Quality of Life of Colorectal Cancer Patients Treated with Chemotherapy
by Monika Ziętarska and Sylwia Małgorzewicz
Nutrients 2026, 18(2), 191; https://doi.org/10.3390/nu18020191 - 7 Jan 2026
Viewed by 303
Abstract
Background/Objectives: Colorectal cancer (CRC) is associated with anorexia–cachexia syndrome, which negatively affects health-related quality of life (HRQoL). This study aimed to evaluate HRQoL and functional status in CRC patients undergoing chemotherapy who were eligible for oral nutritional supplementation (ONS). Methods: In this prospective, [...] Read more.
Background/Objectives: Colorectal cancer (CRC) is associated with anorexia–cachexia syndrome, which negatively affects health-related quality of life (HRQoL). This study aimed to evaluate HRQoL and functional status in CRC patients undergoing chemotherapy who were eligible for oral nutritional supplementation (ONS). Methods: In this prospective, randomized study, 72 patients with stage II–IV CRC were enrolled (40 intervention group [IG], 32 control group [CG]). IG received ONS (2 × 125 mL/day, 600 kcal, 36 g protein) for 12 weeks, while CG received dietary counseling only. HRQoL was assessed every 4 weeks with the Functional Assessment of Anorexia/Cachexia Therapy (FAACT, version 4.0). Functional status was evaluated with the Karnofsky scale. Nutritional status was assessed using the Subjective Global Assessment (SGA), Nutritional Risk Screening (NRS-2002), and body mass index (BMI), and appetite was assessed on a visual analogue scale (VAS). Clinical Trial Registration: ClinicalTrials.gov, NCT02848807. Results: Mean FAACT score did not differ significantly between groups over 12 weeks (101.0 ± 22.8, 95% CI: 94.6–107.4 vs. 105.1 ± 21.4, 95% CI: 99.1–111.1; p = 0.06). However, the observed difference corresponded to an effect size at the lower bound of the moderate range. However, minimally important difference (MID) analysis demonstrated that clinically meaningful improvement was significantly more frequent in IG than in CG for global FAACT (32% vs. 8%; p = 0.03, OR = 5.50, 95% CI: 1.10–27.62, φ = 0.29), physical well-being (32% vs. 8%; p = 0.03, OR = 5.50, 95% CI: 1.10–27.62, φ = 0.29), and emotional well-being (38% vs. 4%; p = 0.002, OR = 14.86, 95% CI: 1.79–123.36, φ = 0.40). Functional well-being and anorexia/cachexia concerns showed favorable, but nonsignificant, trends (FWB improvement: 29% vs. 8%, p = 0.05, OR = 4.79, 95% CI: 0.95–24.27, φ = 0.26; ACS deterioration: 3% vs. 20%, p = 0.07, OR = 0.12, 95% CI: 0.01–1.11, φ = 0.28). HRQoL correlated positively with nutritional status, appetite, and functional performance, while Karnofsky scores remained stable in both groups. Conclusions: ONS did not significantly change the mean QoL scores at the group level but increased the proportion of patients achieving clinically meaningful improvement, particularly in the physical and emotional domains. These findings suggest that ONS may benefit selected patients who respond to nutritional interventions, underscoring the clinical relevance of individualized nutrition strategies in oncology. Full article
Show Figures

Figure 1

12 pages, 903 KB  
Article
Effects of a Red-Ginger-Based Multi-Nutrient Supplement on Optic Nerve Head Blood Flow in Open-Angle Glaucoma
by Akiko Hanyuda, Satoru Tsuda, Nana Takahashi, Naoki Takahashi, Kota Sato and Toru Nakazawa
Nutrients 2026, 18(1), 140; https://doi.org/10.3390/nu18010140 - 1 Jan 2026
Viewed by 743
Abstract
Objectives: Glaucoma is an age-related neurodegenerative disease, characterized by retinal ganglion cell loss and progressive visual field deterioration. Beyond intraocular pressure (IOP), vascular and metabolic dysregulation contributes to optic nerve head (ONH) ischemia and neuronal vulnerability. Nutritional factors with antioxidative and vasodilatory [...] Read more.
Objectives: Glaucoma is an age-related neurodegenerative disease, characterized by retinal ganglion cell loss and progressive visual field deterioration. Beyond intraocular pressure (IOP), vascular and metabolic dysregulation contributes to optic nerve head (ONH) ischemia and neuronal vulnerability. Nutritional factors with antioxidative and vasodilatory properties may help preserve ocular perfusion. This study investigated the acute and subacute effects of a single dose of a dietary supplement containing red ginger extract (Zingiber officinale var. rubra), lutein, and vitamin B6 on ONH blood flow in patients with open-angle glaucoma (OAG). Methods: A retrospective self-controlled study was conducted at Tohoku University Hospital between August 2023 and March 2025. ONH blood flow was quantified using a laser speckle flowgraphy (LSFG) baseline one hour after and one month after continuous oral supplementation in patients with OAG. Systemic parameters, ocular biometry, and concomitant glaucoma medications were recorded in medical charts. Relative mean blur rate (MBR) changes were analyzed using a linear mixed-effects model, accounting for repeated measures and inter-eye correlations. Results: Nineteen glaucoma patients (38 eyes) were included in the acute phase and 13 patients (26 eyes) completed the one-month follow-up. After adjusting for age and sex, a single oral dose of red ginger extract significantly increased the relative MBR at 1 h (106.9 ± 3.1%; p < 0.05), and this enhancement increased after 1 month of continuous intake (115.4 ± 6.7%; p < 0.05). Greater ONH perfusion was particularly prominent in eyes with shorter axial length. Conclusions: Oral supplementation was associated with acute and short-term increases in ONH blood flow in glaucomatous eyes. Although this study was a retrospective study without a placebo-controlled comparison group, our findings offer hypothesis-generating evidence that nutritional interventions may support ocular perfusion alongside conventional glaucoma management. Future prospective randomized controlled trials are required to confirm these associations. Full article
Show Figures

Graphical abstract

14 pages, 4470 KB  
Article
Mechanism of Intermittent Hypobaric Affecting the Postharvest Quality of Cassava Roots: An Integrated Analysis Based on Respiration, Energy Metabolism, and Transcriptomics
by Mengying Liu, Liming Lin, Heng Zhang, Qinfei Wang, Houmei Yu, Yinhua Chen and Zhenwen Zhang
Horticulturae 2026, 12(1), 48; https://doi.org/10.3390/horticulturae12010048 - 30 Dec 2025
Viewed by 610
Abstract
Intermittent Hypobaric Storage (IHS) effectively inhibits postharvest deterioration of cassava roots, yet its physiological regulatory mechanisms and associated quality alterations remain poorly understood. This study investigated the regulatory mechanisms of root respiratory physiology under IHS and their impact on quality. Results indicate that [...] Read more.
Intermittent Hypobaric Storage (IHS) effectively inhibits postharvest deterioration of cassava roots, yet its physiological regulatory mechanisms and associated quality alterations remain poorly understood. This study investigated the regulatory mechanisms of root respiratory physiology under IHS and their impact on quality. Results indicate that IHS reduces root respiration rates and maintains generally low anaerobic respiration enzyme activity, while ATP content remains higher than in the control. This supports efficient energy supply for cellular metabolism, thereby delaying senescence. Transcriptomic analysis revealed that IHS modulates glycolytic genes, suppresses excessive anaerobic respiration, and upregulates pathways associated with ribosome biogenesis and oxygen response. Meanwhile, IHS downregulated ATP-consuming pathways involved in phenylpropanoid biosynthesis. IHS effectively prolongs shelf life and preserves the nutritional quality of cassava roots, maintaining levels comparable to those of fresh roots. These molecular responses collectively support the physiological and biochemical benefits of IHS, providing valuable insights for optimizing its application in cassava postharvest storage. Full article
(This article belongs to the Section Postharvest Biology, Quality, Safety, and Technology)
Show Figures

Figure 1

15 pages, 931 KB  
Article
Influence of APOE4 Genotypes on Nutrient–Cognition Relationship in Taiwanese Older Adults: Longitudinal Findings from the HALST
by Rai-Hua Lai, Shiu-Ju Yang, Pei-Yi Hsu, Yi-Chung Chen, Shu-Chun Chuang, Chih-Cheng Hsu, Chao Agnes Hsiung and Fang-Lin Kuo
Nutrients 2026, 18(1), 106; https://doi.org/10.3390/nu18010106 - 28 Dec 2025
Viewed by 488
Abstract
Background: Older adults carrying the APOE4 allele are at elevated risk for cognitive decline. To clarify how dietary patterns may influence cognitive deterioration in this high-risk group, further investigation is needed. Methods: This prospective cohort study followed 1420 Taiwanese adults aged [...] Read more.
Background: Older adults carrying the APOE4 allele are at elevated risk for cognitive decline. To clarify how dietary patterns may influence cognitive deterioration in this high-risk group, further investigation is needed. Methods: This prospective cohort study followed 1420 Taiwanese adults aged 65 years or older. Dietary intake was assessed using a validated food frequency questionnaire, and cognitive function was measured with the Mini-Mental State Examination (MMSE). Changes in 31 nutrients between two survey waves were used to simulate the effect of dietary shifts, and dietary patterns were derived using principal component analysis (PCA) with oblimin-derived scores. The analysis was further stratified by APOE genotype, and multiple linear regression models adjusted for demographic and health-related factors were applied to evaluate the associations between dietary changes and cognitive function. Results: Positive associations between dietary change and MMSE scores were observed only among APOE4 carriers. In this group, lower adherence to a plant-based pattern (TC1, estimate = 0.115, 95% CI = 0.029, 0.201) and higher adherence to an animal- and fat-rich pattern (TC2, estimate = −0.119, 95% CI = −0.202, −0.035) were both associated with poorer cognitive performance. Conclusions: APOE4 carriers may be particularly sensitive to dietary patterns, suggesting that genotype-informed nutritional strategies could help preserve cognitive health in older adults. Full article
(This article belongs to the Special Issue Nutritional Interventions for Age-Related Diseases)
Show Figures

Figure 1

11 pages, 387 KB  
Article
Beyond Biochemical Markers: Characterizing Malnutrition in COVID-19
by Katarzyna Plewka-Barcik, Maria Różańska-Trzepla, Krzysztof Kłos, Marta Krawczyk, Andrzej Chciałowski, Stanisław Niemczyk and Anna Matyjek
Nutrients 2026, 18(1), 75; https://doi.org/10.3390/nu18010075 - 26 Dec 2025
Viewed by 284
Abstract
Background/Objective: Malnutrition is common in hospitalized patients and worsens clinical outcomes, particularly in coronavirus disease 2019 (COVID-19), in which inflammation and metabolic disruption contribute to nutritional decline. Thus, identifying simple and accessible markers is essential for early detection and intervention to prevent [...] Read more.
Background/Objective: Malnutrition is common in hospitalized patients and worsens clinical outcomes, particularly in coronavirus disease 2019 (COVID-19), in which inflammation and metabolic disruption contribute to nutritional decline. Thus, identifying simple and accessible markers is essential for early detection and intervention to prevent further deterioration. This study aimed to investigate biochemical and body composition changes during COVID-19 hospitalization and identify key features of hospital-acquired nutritional status disorders. Methods: We conducted a prospective, single-center, observational study of 66 patients hospitalized with COVID-19 between December 2020 and June 2021. Biochemical markers and body composition parameters were measured at admission and at discharge. Deterioration of nutritional status was defined as a weight loss of more than 3% during hospitalization. Results: A total of 66 patients (61% male, aged 56.7 ± 13.4 years; 39% female, aged 58.8 ± 12.0 years) were included. Deterioration of nutritional status was observed in 20 (30%) individuals, more likely in men (OR 7.94, 95% CI: 1.28–49.08) and patients with longer hospitalization (OR 1.30 per day, 95% CI: 1.08–1.57). Weight loss was primarily characterized by a reduction in adipose tissue mass, whereas lean tissue mass did not change significantly. Traditional biochemical markers of malnutrition, including low albumin, prealbumin, or cholesterol levels, were not present in this cohort. Conclusions: Our study highlights the significant burden of nutritional deterioration in hospitalized patients with COVID-19 and demonstrates its atypical presentation, which may limit the effectiveness of standard malnutrition assessment tools. Full article
(This article belongs to the Section Clinical Nutrition)
Show Figures

Graphical abstract

19 pages, 1631 KB  
Article
Ninjin’yoeito for Impaired Oral Function in Older Adults: A Prospective, Open-Label Pilot Study
by Quang Trung Ngo, Akiko Shirai, Hongyang Li, Akiyoshi Takami, Akihiro Kawahara, Lian Liang, Tomokazu Yoshizaki and Keiko Ogawa-Ochiai
Medicina 2026, 62(1), 48; https://doi.org/10.3390/medicina62010048 - 26 Dec 2025
Viewed by 504
Abstract
Background and Objectives: Japan’s aging population faces growing challenges related to oral frailty, a condition characterized by the decline of oral function associated with physical and nutritional deterioration. Impaired oral function contributes to reduced chewing, swallowing, and saliva secretion, leading to poor appetite [...] Read more.
Background and Objectives: Japan’s aging population faces growing challenges related to oral frailty, a condition characterized by the decline of oral function associated with physical and nutritional deterioration. Impaired oral function contributes to reduced chewing, swallowing, and saliva secretion, leading to poor appetite and frailty progression. Ninjin’yoeito (NYT), a traditional Kampo formula, has been clinically used to improve systemic weakness and oral symptoms. This study aimed to evaluate the efficacy and safety of NYT in improving oral health among elderly individuals with impaired oral function. Materials and Methods: In this open-label prospective study, patients received NYT daily for 12 weeks. Assessments included oral symptom scores, mucosal moisture, repetitive saliva swallowing tests (RSST), gustatory function by visual analogue scale (VAS), an 11-item oral questionnaire, and immune profiling by flow cytometry. Safety was assessed through hematological and biochemical tests. Results: Symptom scores decreased from 8.27 at baseline to 3.64 at 12 weeks (p = 0.006), while oral condition scores improved from 5.09 to 1.36 (p = 0.006). Mucosal moisture increased (25.1 to 28.1, p = 0.03), and RSST frequency improved (2.18 to 4.55, p = 0.046). Questionnaire scores declined from 5.1 to 2.0 (p < 0.001). VAS-taste was unchanged overall (p = 0.21) but improved in low baseline patients. Laboratory findings showed no adverse changes, with favorable lipid trends. Immune analysis revealed a decline in NKG2D expression (p = 0.02), whereas other activating and inhibitory markers remained stable. Conclusions: NYT was well tolerated and associated with gradual improvements in oral and physical symptoms among elderly individuals with impaired oral function. These findings provide preliminary evidence supporting the feasibility of Kampo-based approaches for maintaining oral health in aging populations and warrant further validation in larger controlled trials. Full article
(This article belongs to the Section Dentistry and Oral Health)
Show Figures

Figure 1

18 pages, 9773 KB  
Article
Integrative Analysis of Nutritional Components, Differential Metabolites, and Endophytic Microbiota Reveals Flavor Determinants of Lushan Russet Potato
by Libing Liao, Zhijun Yu, Yuhua Lu, Yihong Hu, Yushan Zhu, Yang Zhang and Deshui Yu
Foods 2026, 15(1), 67; https://doi.org/10.3390/foods15010067 - 25 Dec 2025
Viewed by 418
Abstract
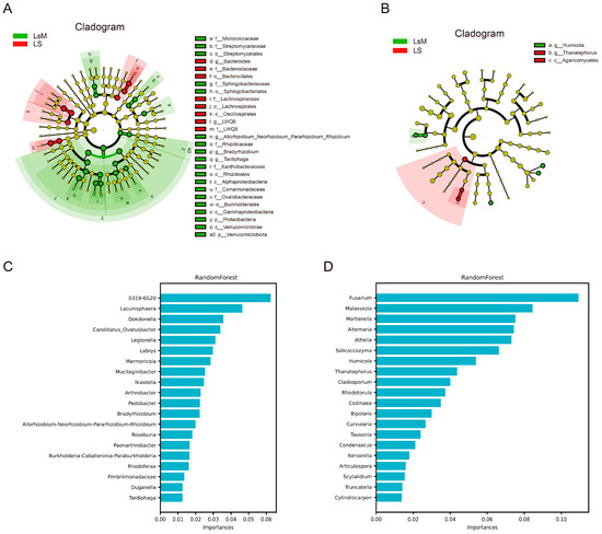
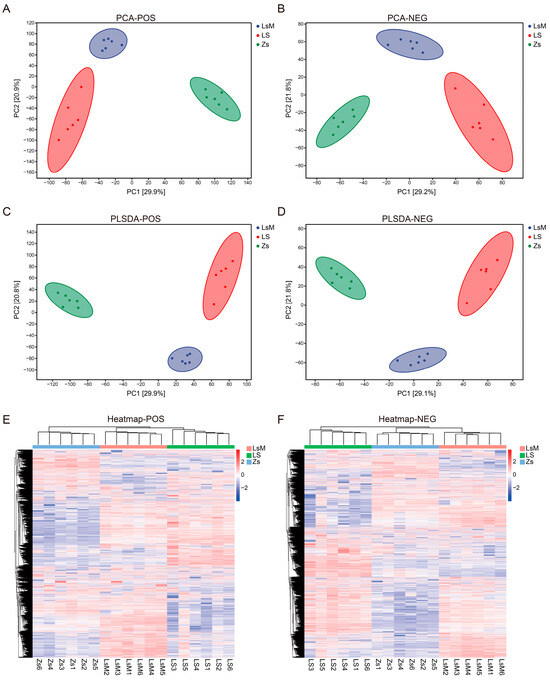
The Lushan Russet potato, cultivated in Lushan Mountain (China), is renowned for its unique flavor, which deteriorates when cultivated at low altitudes. To unravel its flavor determinants, we compared high/low-altitude-cultivated Lushan Russet potato (LsM/LS) and reference Zhongshu5 (Zs) via nutritional, metabolomic, and endophytic [...] Read more.
The Lushan Russet potato, cultivated in Lushan Mountain (China), is renowned for its unique flavor, which deteriorates when cultivated at low altitudes. To unravel its flavor determinants, we compared high/low-altitude-cultivated Lushan Russet potato (LsM/LS) and reference Zhongshu5 (Zs) via nutritional, metabolomic, and endophytic microbiota analyses. LsM/LS had higher dry matter, potassium, and other flavor-related components than Zs. Non-targeted LC-MS metabolomics identified 461 metabolites. Pairwise comparisons revealed 263 significant differential metabolites (SDMs) between LsM and Zs (205 more abundant in LsM), 240 between LS and Zs, and 237 between LsM and LS. KEGG enrichment showed that SDMs were mainly involved in metabolic pathways. High-throughput sequencing of endophytic microbiota showed clear beta diversity separation, which correlated with metabolomic changes. These results indicate that Lushan Russet potato’s unique flavor is jointly determined by nutrient/metabolite accumulation and endophytic microbiome diversity, providing a basis for optimizing its quality and mitigating flavor deterioration in low-altitude cultivation. Full article
(This article belongs to the Section Plant Foods)
Show Figures

Figure 1

30 pages, 6037 KB  
Article
Biopolymer Development from Agro-Food and Aquaculture By-Products with Antioxidant Hydrolysates of Cyprinus carpio, Produced via Enzymatic Preparations of Pineapple and Papaya
by Guadalupe López-García, Octavio Dublán-García, Francisco Antonio López-Medina, Ana Gabriela Morachis-Valdez, Karinne Saucedo-Vence, Daniel Arizmendi-Cotero, Daniel Díaz-Bandera, Gerardo Heredia-García, Angel Santillán-Álvarez, Luis Alberto Cira-Chávez and Baciliza Quintero-Salazar
Int. J. Mol. Sci. 2026, 27(1), 148; https://doi.org/10.3390/ijms27010148 - 23 Dec 2025
Viewed by 302
Abstract
This study describes the development of a biodegradable biopolymer formulated from protein–polysaccharide matrices enriched with antioxidant hydrolysates obtained from Cyprinus carpio by-products. The hydrolysates were produced through targeted enzymatic hydrolysis using plant-derived proteases, yielding peptide fractions with relevant radical-scavenging activity. Molecular characterization (DSC) [...] Read more.
This study describes the development of a biodegradable biopolymer formulated from protein–polysaccharide matrices enriched with antioxidant hydrolysates obtained from Cyprinus carpio by-products. The hydrolysates were produced through targeted enzymatic hydrolysis using plant-derived proteases, yielding peptide fractions with relevant radical-scavenging activity. Molecular characterization (DSC) confirmed the presence of thermal stability suitable for cold-chain applications, while the resulting biopolymer displayed flexible and cohesive structural behavior. The material was evaluated as an edible coating for raspberries stored at 4 °C. Coatings containing the hydrolysates, particularly those generated with bromelain, more effectively slowed physicochemical deterioration, modulated oxidative reactions, and helped to preserve nutritional quality during storage. These findings indicate that integrating bioactive peptide hydrolysates into biodegradable polymer networks enhances their functional performance, offering a sustainable approach for food preservation and valorization of agro-aquaculture residues. Full article
Show Figures

Figure 1

19 pages, 3189 KB  
Review
Electron Paramagnetic Resonance Spectroscopy to Evaluate the Oxidative Stability of Beer, Wine, and Oils
by Michele Segantini, Angela Fadda and Daniele Sanna
Molecules 2026, 31(1), 41; https://doi.org/10.3390/molecules31010041 - 22 Dec 2025
Viewed by 571
Abstract
Oxidative stability plays an important role in determining the quality of oxidation-sensitive foods and beverages such as beer, wine, and edible oils. Oxidation occurs through radical chain reactions producing off-flavors and leading to deterioration and decrease in the quality and nutritional value of [...] Read more.
Oxidative stability plays an important role in determining the quality of oxidation-sensitive foods and beverages such as beer, wine, and edible oils. Oxidation occurs through radical chain reactions producing off-flavors and leading to deterioration and decrease in the quality and nutritional value of food and beverages. In this context, electron paramagnetic resonance (EPR) spectroscopy has emerged as a powerful and selective technique for investigating reactions involving paramagnetic species, particularly free radicals and transition metal ions. This review provides a critical overview of the applications of EPR spectroscopy in the study of the oxidative stability and antioxidant activity of the above-mentioned matrices. It highlights the main methodological approaches that this technique can offer to gain insight into oxidative processes. Furthermore, current advances in low-cost and portable EPR instrumentation are discussed, along with their implications for broader adoption in both research and industry settings. The aim is to provide an up-to-date literature survey on the application of EPR spectroscopy for studying the oxidative stability and antioxidant activity of beer, wine, and edible oils, providing a methodological tool for academic and food industry researchers interested in monitoring, improving, and extending food shelf life through reliable analytical tools. Full article
Show Figures

Figure 1

21 pages, 1686 KB  
Systematic Review
Nutritional Interventions in Head and Neck Cancer Patients Undergoing Chemoradiotherapy: A Systematic Review and Meta-Analysis
by Sneha Patnaik, Jiun-Yi Wang, Fawziyyah Usman Sadiq and Khemraj Sharma
Healthcare 2025, 13(24), 3324; https://doi.org/10.3390/healthcare13243324 - 18 Dec 2025
Viewed by 491
Abstract
Background: Head and neck cancer patients frequently encounter nutritional deterioration, culminating in poor clinical and treatment-related outcomes and reduced quality of life. This systematic review and meta-analysis aim to examine the effects of non-invasive nutritional interventions on nutritional status and clinical, biochemical, and [...] Read more.
Background: Head and neck cancer patients frequently encounter nutritional deterioration, culminating in poor clinical and treatment-related outcomes and reduced quality of life. This systematic review and meta-analysis aim to examine the effects of non-invasive nutritional interventions on nutritional status and clinical, biochemical, and patient-reported outcomes. Methods: A comprehensive literature search across five databases (PubMed, CINAHL, ProQuest, Medline, and Scopus) was carried out to identify potentially relevant randomized control trials published in English between 2019 and 2024. Screening, extraction of data, and quality check were carried out separately by two reviewers. The Joanna Briggs Critical Appraisal tools assessed the quality of the included studies and evidence certainty was appraised using the GRADE framework. Depending on the amount of heterogeneity present, a random or fixed-effects model was used to conduct the meta-analysis. Results: Eleven studies were included, involving 1000 participants. Pooled estimates showed significant effects on weight (SMD = 0.171, 95%CI: 0.008, 0.335, p = 0.04), serum albumin (SMD = 0.539, 95%CI: 0.150, 0.927, p= 0.007), and patient-generated subjective global assessment score (SMD = −0.518, 95%CI: −0.931, −0.106, p = 0.014) in the intervention group compared to controls. Bias concerns were observed in some studies, largely stemming from inadequate blinding and deviations from intention-to-treat analysis. Evidence certainty ranged from moderate to very low. Conclusions: Non-invasive, patient-directed nutritional interventions may lead to clinically meaningful benefits in patients with head and neck cancer receiving chemoradiotherapy, particularly for the maintenance of body weight and nutritional status. However, robust, adequately powered trials with standardized reporting of intervention components and outcome measures are needed in the future to strengthen the evidence base for clinical application. Full article
(This article belongs to the Special Issue Nutrition in Patient Care: Second Edition)
Show Figures

Figure 1

Back to TopTop