Integrative Analysis of Nutritional Components, Differential Metabolites, and Endophytic Microbiota Reveals Flavor Determinants of Lushan Russet Potato
Abstract
1. Introduction
2. Materials and Methods
2.1. Potato Plants
2.2. Determination of Main Nutritional Components in Potato Tubers
2.3. Determination of Vitamin Content
2.4. Metabolite Extraction
2.5. LC-MS
2.6. Data Preprocessing, Annotation and Multivariate Statistical Analysis
2.7. DNA Isolation and Amplicon Sequencing
2.8. Data Processing and Bioinformatic Analysis
3. Results and Discussion
3.1. LsM/LS and Zs Potato Tubers Differ in Size and Shape
3.2. Nutritional Component Analysis
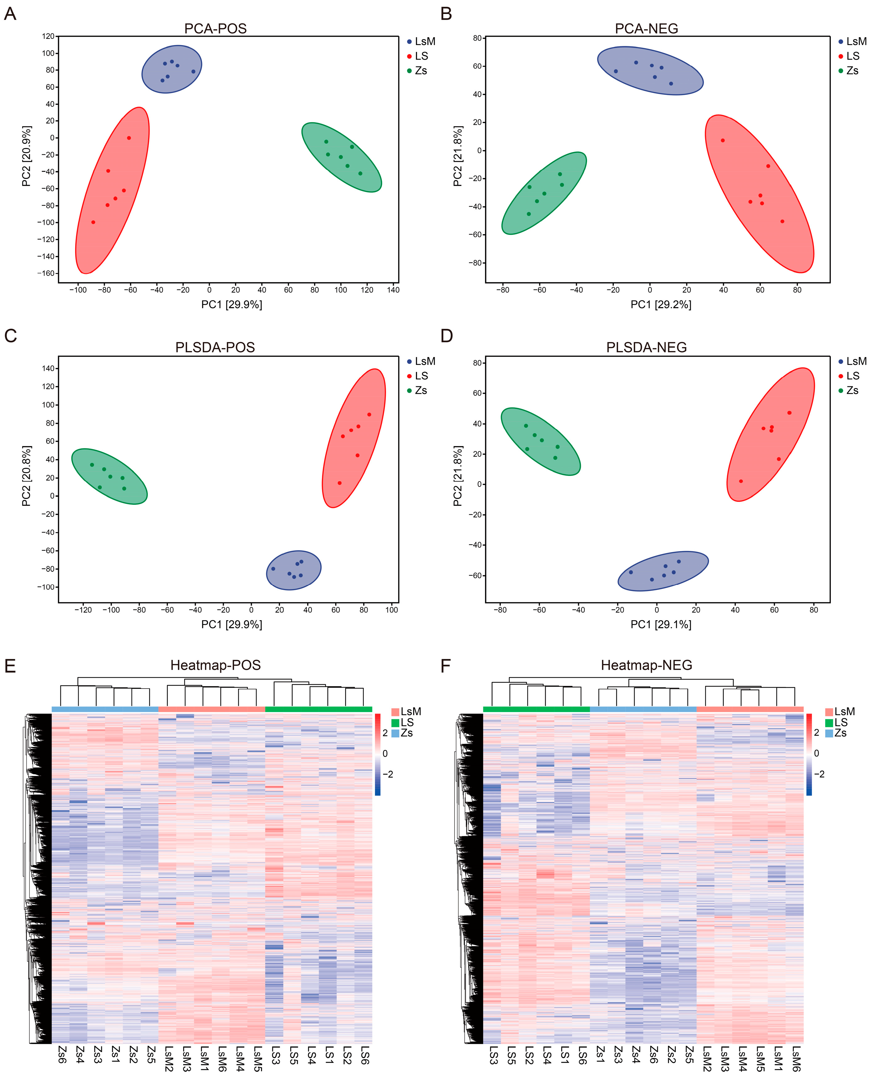
3.3. Metabolomics Assay Results Differed Between LsM, LS, and Zs
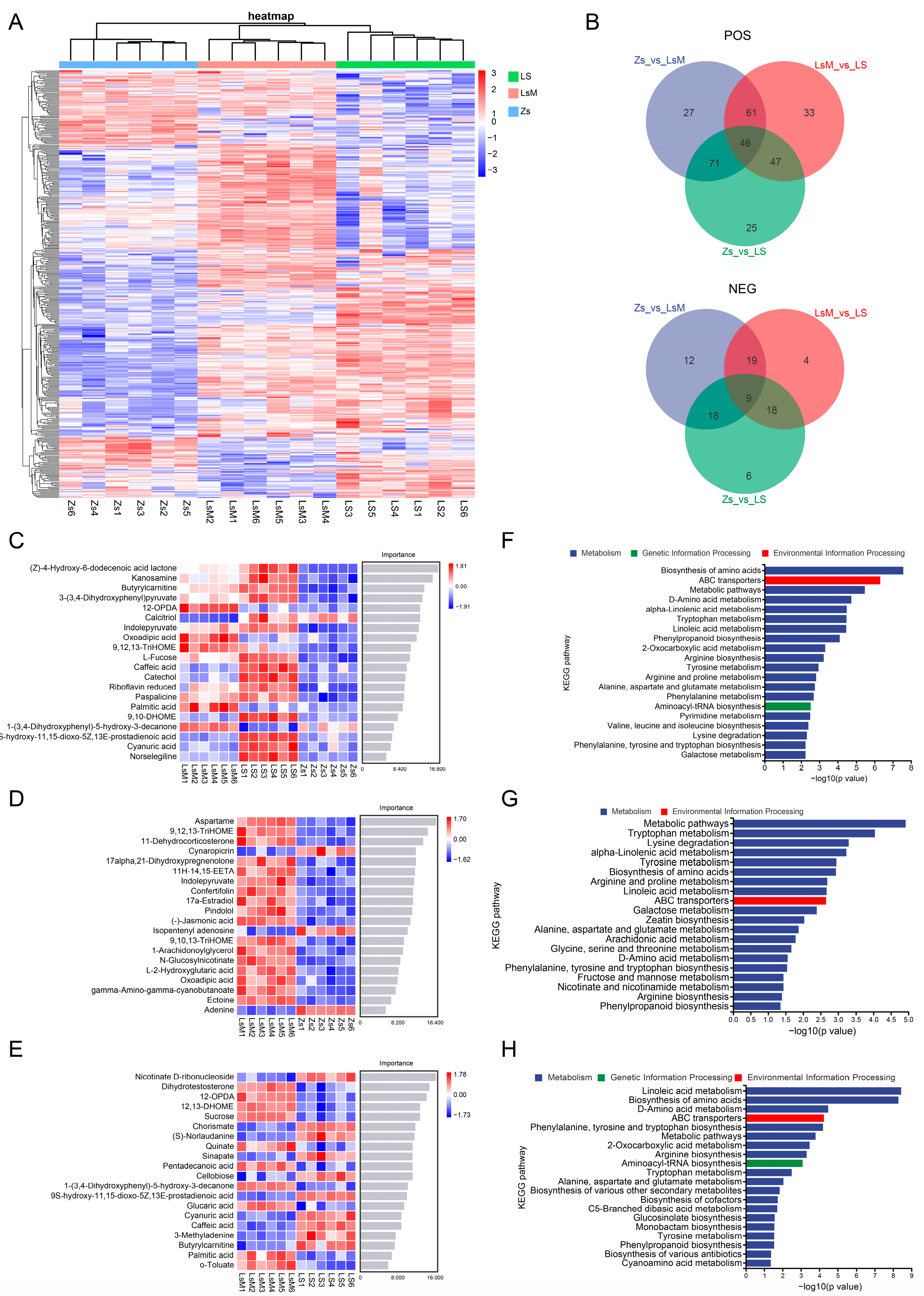
3.4. Identification of Significant Differential Metabolites (SDMs) Between LsM and Zs
3.5. Endophytic Microbiome Diversity in Lushan Russet Potato Tubers Varies Across Different Growing Positions
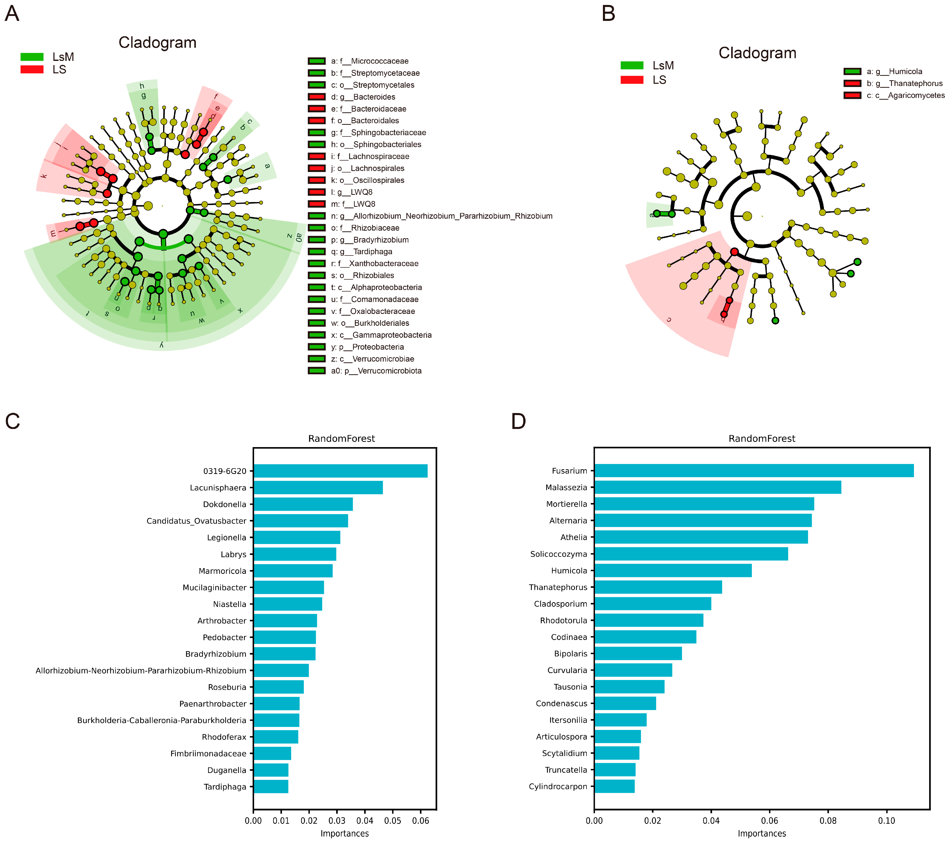
3.6. Key Endophytic Microbial Taxa Predicted by LEfSe and Random Forest Analyses
4. Conclusions
Supplementary Materials
Author Contributions
Funding
Institutional Review Board Statement
Informed Consent Statement
Data Availability Statement
Conflicts of Interest
References
- Zaheer, K.; Akhtar, M.H. Potato Production, Usage, and Nutrition—A Review. Crit. Rev. Food Sci. Nutr. 2016, 56, 711–721. [Google Scholar] [CrossRef] [PubMed]
- Wijesinha-Bettoni, R.; Mouillé, B. The Contribution of Potatoes to Global Food Security, Nutrition and Healthy Diets. Am. J. Potato Res. 2019, 96, 139–149. [Google Scholar] [CrossRef]
- Lutaladio, N.; Castaldi, L. Potato: The hidden treasure. J. Food Compos. Anal. 2009, 22, 491–493. [Google Scholar] [CrossRef]
- Camire, M.E.; Kubow, S.; Donnelly, D.J. Potatoes and human health. Crit. Rev. Food Sci. Nutr. 2009, 49, 823–840. [Google Scholar] [CrossRef]
- Zeki, O.C.; Eylem, C.C.; Recber, T.; Kir, S.; Nemutlu, E. Integration of GC-MS and LC-MS for untargeted metabolomics profiling. J. Pharm. Biomed. Anal. 2020, 190, 113509. [Google Scholar] [CrossRef]
- Kumar, N.; Bharat, J.S.; Kumar, A.; Jaitak, V. Recent advancement in mass based plant metabolomics: Techniques, tools, and analytical approaches. Phytochem. Rev. 2024, 24, 4013–4050. [Google Scholar] [CrossRef]
- Pavagadhi, S.; Swarup, S. Metabolomics for Evaluating Flavor-Associated Metabolites in Plant-Based Products. Metabolites 2020, 10, 197. [Google Scholar] [CrossRef]
- Zhang, Y.; Yang, E.; Chen, M.; Zhang, J.; Liu, Q.; Lei, Z.; Xu, T.; Cai, X.; Feng, C. Quality diversity of three calcium-rich Primulina vegetables: A comprehensive analysis of calcium content, metabolite profiles, taste characteristics, and medicinal potential. Food Chem. 2025, 463, 141538. [Google Scholar] [CrossRef]
- Perkel, J.M. Finding flavor in food. Biotechniques 2015, 58, 8–12. [Google Scholar] [CrossRef]
- Hu, J.; Hu, J.; Duan, S.; Zeng, F.; Zhang, S.; Li, G. Impact of Cooking on Tuber Color, Texture, and Metabolites in Different Potato Varieties. Foods 2024, 13, 3786. [Google Scholar] [CrossRef]
- Zhang, W.; Li, L.; Zhao, Y.; Yang, H.; Zhang, X.; Zhang, Z.; Wang, X.; Xu, Z.; Wang, W.; Deng, J. Characterization of differences in volatile compounds and metabolites of six varieties of potato with different processing properties. Food Chem. X 2025, 25, 102116. [Google Scholar] [CrossRef] [PubMed]
- Chen, G.; Wu, C.; Wang, F.; Lyu, H.; Lu, Y.; Yan, C.; Chen, J.; Deng, Y.; Ge, T. Microbial community changes in different underground compartments of potato affected yield and quality. 3 Biotech 2022, 12, 106. [Google Scholar] [CrossRef] [PubMed]
- Ma, H.; Ren, Z.; Luo, A.; Fang, X.; Liu, R.; Wu, C.; Shi, X.; Li, J.; Lv, H.; Sun, X.; et al. Self-alleviation of continuous-cropping obstacles in potato via root-exudate-driven recruitment of growth-promoting bacteria. Plant Commun. 2025, 6, 101372. [Google Scholar] [CrossRef] [PubMed]
- Wang, Z.; Li, Y.; Zhao, Y.; Zhuang, L.; Yu, Y.; Wang, M.; Liu, J.; Wang, Q. A microbial consortium-based product promotes potato yield by recruiting rhizosphere bacteria involved in nitrogen and carbon metabolisms. Microb. Biotechnol. 2021, 14, 1961–1975. [Google Scholar] [CrossRef]
- Poberezny, J.; Wszelaczynska, E.; Retmanska, K.; Tobiasova, E.; Ducsay, L. Yield and quality of potato starch depending on genotype, selenium fertilization and storage time. J. Agric. Sci. 2024, 162, 332–342. [Google Scholar] [CrossRef]
- Sun, H.; Li, J.; Song, H.; Yang, D.; Deng, X.; Liu, J.; Wang, Y.; Ma, J.; Xiong, Y.; Liu, Y.; et al. Comprehensive analysis of AGPase genes uncovers their potential roles in starch biosynthesis in lotus seed. BMC Plant Biol. 2020, 20, 457. [Google Scholar] [CrossRef]
- Beljkaš, B.; Matić, J.; Milovanović, I.; Jovanov, P.; Mišan, A.; Šarić, L. Rapid method for determination of protein content in cereals and oilseeds: Validation, measurement uncertainty and comparison with the Kjeldahl method. Accredit. Qual. Assur. 2010, 15, 555–561. [Google Scholar] [CrossRef]
- Santos, J.; Mendiola, J.A.; Oliveira, M.B.; Ibanez, E.; Herrero, M. Sequential determination of fat- and water-soluble vitamins in green leafy vegetables during storage. J. Chromatogr. A 2012, 1261, 179–188. [Google Scholar] [CrossRef]
- De Vos, R.C.; Moco, S.; Lommen, A.; Keurentjes, J.J.; Bino, R.J.; Hall, R.D. Untargeted large-scale plant metabolomics using liquid chromatography coupled to mass spectrometry. Nat. Protoc. 2007, 2, 778–791. [Google Scholar] [CrossRef]
- Schymanski, E.L.; Jeon, J.; Gulde, R.; Fenner, K.; Ruff, M.; Singer, H.P.; Hollender, J. Identifying small molecules via high resolution mass spectrometry: Communicating confidence. Environ. Sci. Technol. 2014, 48, 2097–2098. [Google Scholar] [CrossRef]
- Liao, L.; Yu, D.; Xu, L.; Hu, Q.; Liang, T.; Chen, L.; Zhu, Q.; Liu, S.; Zhong, A. Submersed macrophytes Vallisneria natans and Vallisneria spinulosa improve water quality and affect microbial communities in sediment and water columns. Heliyon 2024, 10, e25942. [Google Scholar] [CrossRef] [PubMed]
- Nilsson, R.H.; Larsson, K.H.; Taylor, A.F.S.; Bengtsson-Palme, J.; Jeppesen, T.S.; Schigel, D.; Kennedy, P.; Picard, K.; Glockner, F.O.; Tedersoo, L.; et al. The UNITE database for molecular identification of fungi: Handling dark taxa and parallel taxonomic classifications. Nucleic Acids Res. 2019, 47, D259–D264. [Google Scholar] [CrossRef] [PubMed]
- Leonel, M.; do Carmo, E.L.; Fernandes, A.M.; Soratto, R.P.; Eburneo, J.A.M.; Garcia, E.L.; Dos Santos, T.P.R. Chemical composition of potato tubers: The effect of cultivars and growth conditions. J. Food Sci. Technol. 2017, 54, 2372–2378. [Google Scholar] [CrossRef] [PubMed]
- Liu, Q.; Tarn, R.; Lynch, D.; Skjodt, N.M. Physicochemical properties of dry matter and starch from potatoes grown in Canada. Food Chem. 2007, 105, 897–907. [Google Scholar] [CrossRef]
- Islam, M.M.; Naznin, S.; Naznin, A.; Uddin, M.N.; Amin, M.N.; Rahman, M.M.; Tipu, M.M.H.; Alsuhaibani, A.M.; Gaber, A.; Ahmed, S. Dry Matter, Starch Content, Reducing Sugar, Color and Crispiness Are Key Parameters of Potatoes Required for Chip Processing. Horticulturae 2022, 8, 362. [Google Scholar] [CrossRef]
- Baranowska, A. Influence of Pluvio-Thermal Conditions, Growth Biostimulators and Herbicide on Dry Matter Content and Starch in Edible Potato Tubers. Appl. Ecol. Environ. Res. 2019, 17, 1547–1557. [Google Scholar] [CrossRef]
- Naumann, M.; Koch, M.; Thiel, H.; Gransee, A.; Pawelzik, E. The Importance of Nutrient Management for Potato Production Part II: Plant Nutrition and Tuber Quality. Potato Res. 2020, 63, 121–137. [Google Scholar] [CrossRef]
- Pszczolkowski, P.; Sawicka, B.; Skiba, D.; Barbas, P.; Noaema, A.H. The Use of Chlorophyll Fluorescence as an Indicator of Predicting Potato Yield, Its Dry Matter and Starch in the Conditions of Using Microbiological Preparations. Appl. Sci. 2023, 13, 10764. [Google Scholar] [CrossRef]
- Koch, M.; Naumann, M.; Pawelzik, E. Cracking and fracture properties of potato (Solanum tuberosum L.) tubers and their relation to dry matter, starch, and mineral distribution. J. Sci. Food Agric. 2019, 99, 3149–3156. [Google Scholar] [CrossRef]
- Jansky, S.H. Potato Flavor. Am. J. Potato Res. 2010, 87, 209–217. [Google Scholar] [CrossRef]
- Wang, W.; Sun, B.; Deng, J.; Ai, N. Addressing flavor challenges in reduced-fat dairy products: A review from the perspective of flavor compounds and their improvement strategies. Food Res. Int. 2024, 188, 114478. [Google Scholar] [CrossRef] [PubMed]
- Slavin, J.L.; Lloyd, B. Health Benefits of Fruits and Vegetables. Adv. Nutr. 2012, 3, 506–516. [Google Scholar] [CrossRef] [PubMed]
- Dale, M.F.; Griffiths, D.W.; Todd, D.T. Effects of genotype, environment, and postharvest storage on the total ascorbate content of potato (Solanum tuberosum) tubers. J. Agric. Food Chem. 2003, 51, 244–248. [Google Scholar] [CrossRef] [PubMed]
- Senyuva, H.Z.; Gökmen, V. Interference-free determination of acrylamide in potato and cereal-based foods by a laboratory validated liquid chromatography-mass spectrometry method. Food Chem. 2006, 97, 539–545. [Google Scholar] [CrossRef]
- Rajapaksha, R.; Attanayaka, D.; Vivehananthan, K.; McNevin, D. Metagenomic analysis of endophytic bacteria in seed potato (Solanum tuberosum). Open Life Sci. 2024, 19, 20220897. [Google Scholar] [CrossRef]
- Petrushin, I.S.; Filinova, N.V.; Gutnik, D.I. Potato Microbiome: Relationship with Environmental Factors and Approaches for Microbiome Modulation. Int. J. Mol. Sci. 2024, 25, 750. [Google Scholar] [CrossRef]
- Nepal, J.; Guyoneaud, R.; Guedea, F.; Zhao, T.C.; Vink, S.; Jia, X.; Treder, K.; Michalowska, D.; Pawlowska, A.; Martins, B.R.; et al. Impact of Growing Conditions and Potato Cultivars on the Diversity of Endophytic Microbial Communities. Phytobiomes J. 2025, 9, 419–433. [Google Scholar] [CrossRef]
- Wang, X.; Wang, M.; Xie, X.; Guo, S.; Zhou, Y.; Zhang, X.; Yu, N.; Wang, E. An amplification-selection model for quantified rhizosphere microbiota assembly. Sci. Bull. 2020, 65, 983–986. [Google Scholar] [CrossRef]
- Wang, M.; Ge, A.H.; Ma, X.; Wang, X.; Xie, Q.; Wang, L.; Song, X.; Jiang, M.; Yang, W.; Murray, J.D.; et al. Dynamic root microbiome sustains soybean productivity under unbalanced fertilization. Nat. Commun. 2024, 15, 1668. [Google Scholar] [CrossRef]






Disclaimer/Publisher’s Note: The statements, opinions and data contained in all publications are solely those of the individual author(s) and contributor(s) and not of MDPI and/or the editor(s). MDPI and/or the editor(s) disclaim responsibility for any injury to people or property resulting from any ideas, methods, instructions or products referred to in the content. |
© 2025 by the authors. Licensee MDPI, Basel, Switzerland. This article is an open access article distributed under the terms and conditions of the Creative Commons Attribution (CC BY) license.
Share and Cite
Liao, L.; Yu, Z.; Lu, Y.; Hu, Y.; Zhu, Y.; Zhang, Y.; Yu, D. Integrative Analysis of Nutritional Components, Differential Metabolites, and Endophytic Microbiota Reveals Flavor Determinants of Lushan Russet Potato. Foods 2026, 15, 67. https://doi.org/10.3390/foods15010067
Liao L, Yu Z, Lu Y, Hu Y, Zhu Y, Zhang Y, Yu D. Integrative Analysis of Nutritional Components, Differential Metabolites, and Endophytic Microbiota Reveals Flavor Determinants of Lushan Russet Potato. Foods. 2026; 15(1):67. https://doi.org/10.3390/foods15010067
Chicago/Turabian StyleLiao, Libing, Zhijun Yu, Yuhua Lu, Yihong Hu, Yushan Zhu, Yang Zhang, and Deshui Yu. 2026. "Integrative Analysis of Nutritional Components, Differential Metabolites, and Endophytic Microbiota Reveals Flavor Determinants of Lushan Russet Potato" Foods 15, no. 1: 67. https://doi.org/10.3390/foods15010067
APA StyleLiao, L., Yu, Z., Lu, Y., Hu, Y., Zhu, Y., Zhang, Y., & Yu, D. (2026). Integrative Analysis of Nutritional Components, Differential Metabolites, and Endophytic Microbiota Reveals Flavor Determinants of Lushan Russet Potato. Foods, 15(1), 67. https://doi.org/10.3390/foods15010067

