error_outline You can access the new MDPI.com website here. Explore and share your feedback with us.
 
 
Sign in to use this feature.

Years

Between: -

Subjects

remove_circle_outline
remove_circle_outline
remove_circle_outline
remove_circle_outline
remove_circle_outline
remove_circle_outline
remove_circle_outline
remove_circle_outline
remove_circle_outline

Journals

remove_circle_outline
remove_circle_outline
remove_circle_outline
remove_circle_outline
remove_circle_outline
remove_circle_outline
remove_circle_outline

Article Types

Countries / Regions

remove_circle_outline
remove_circle_outline
remove_circle_outline

Search Results (344)

Search Parameters:
Keywords = interface inversion

Order results
Result details
Results per page
Select all
Export citation of selected articles as:
25 pages, 15524 KB  
Article
A Model-Based Digital Toolbox for Unified Kinematics and Dimensional Synthesis in Parallel Robot Design
by Zhen He, Chengjin Hu, Tengfei Tang, Hanliang Fang, Yibo Jiang, Fufu Yang and Jun Zhang
Machines 2026, 14(1), 52; https://doi.org/10.3390/machines14010052 - 31 Dec 2025
Viewed by 176
Abstract
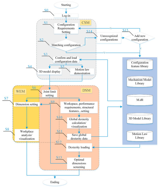
A unified digital toolbox is introduced for kinematics analysis and dimension synthesis of parallel robots, addressing challenges in configuration diversity and computational complexity. By integrating hierarchical kinematic modeling with screw theory, the toolbox establishes standardized analytical frameworks for mobility, inverse kinematics and dexterity [...] Read more.
A unified digital toolbox is introduced for kinematics analysis and dimension synthesis of parallel robots, addressing challenges in configuration diversity and computational complexity. By integrating hierarchical kinematic modeling with screw theory, the toolbox establishes standardized analytical frameworks for mobility, inverse kinematics and dexterity evaluation. A modular toolbox architecture—comprising interactive, data, external module, database and functional layers—enables systematic design, workspace estimation and dexterity-driven optimization. A hybrid MATLAB-C++ interface ensures computational efficiency and scalability. The efficacy of the toolbox is demonstrated through a case study on a novel 2UPR-2RPS parallel mechanism, achieving optimized dimensional parameters (k1 = 0.85, k2 = 1.3, k3 = 0.85, k4 = 1.3) with a mean dexterity index of 0.637 and validated workspace symmetry. Results confirm that the toolbox streamlines the design process, ensures computational accuracy and enables rapid adaptation to new robotic configurations. This work provides a robust foundation for advanced parallel robot design, offering significant potential for industrial and research applications requiring high-precision motion control. Full article
(This article belongs to the Special Issue Intelligent Design and Application of Parallel Robots)
Show Figures

Figure 1

18 pages, 2743 KB  
Article
Axial Solidification Experiments to Mimic Net-Shaped Castings of Aluminum Alloys—Interfacial Heat-Transfer Coefficient and Thermal Diffusivity
by Ravi Peri, Ahmed M. Teamah, Xiaochun Zeng, Mohamed S. Hamed and Sumanth Shankar
Processes 2026, 14(1), 128; https://doi.org/10.3390/pr14010128 - 30 Dec 2025
Viewed by 198
Abstract
Net-shaped casting processes in the automotive industry have proved to be difficult to simulate due to the complexities of the interactions amongst thermal, fluid, and solute transport regimes in the solidifying domain, along with the interface. The existing casting simulation software lacks the [...] Read more.
Net-shaped casting processes in the automotive industry have proved to be difficult to simulate due to the complexities of the interactions amongst thermal, fluid, and solute transport regimes in the solidifying domain, along with the interface. The existing casting simulation software lacks the necessary real-time estimation of thermophysical properties (thermal diffusivity and thermal conductivity) and the interfacial heat-transfer coefficient (IHTC) to evaluate the thermal resistances in a casting process and solve the temperature in the solidifying domain. To address these shortcomings, an axial directional solidification experiment setup was developed to map the thermal data as the melt solidifies unidirectionally from the chill surface under unsteady-state conditions. A Dilute Eutectic Cast Aluminum (DECA) alloy, Al-5Zn-1Mg-1.2Fe-0.07Ti, Eutectic Cast Aluminum (ECA) alloys (A365 and A383), and pure Al (P0303) were used to demonstrate the validity of the experiments to evaluate the thermal diffusivity (α) of both the solid and liquid phases of the solidifying metal using an inverse heat-transfer analysis (IHTA). The thermal diffusivity varied from 0.2 to 1.9 cm2/s while the IHTC changed from 9500 to 200 W/m2K for different alloys in the solid and liquid phases. The heat flux was estimated from the chill side with transient temperature distributions estimated from IHTA for either side of the mold–metal interface as an input to compute the interfacial heat-transfer coefficient (IHTC). The results demonstrate the reliability of the axial solidification experiment apparatus in accurately providing input to the casting simulation software and aid in reproducing casting numerical simulation models efficiently. Full article
Show Figures

Figure 1

19 pages, 6173 KB  
Article
Strain-Engineered Thermal Transport at One- to Two-Dimensional Junctions in 3D Nanostructures
by Moath Al Hayek, Aayush Patel, Joshua Ellison and Jungkyu Park
C 2026, 12(1), 1; https://doi.org/10.3390/c12010001 - 19 Dec 2025
Viewed by 451
Abstract
In the present study, molecular dynamics simulations with three interatomic potentials (Polymer Consistent Force Field, Adaptive Intermolecular Reactive Empirical Bond Order, and Tersoff) are employed to investigate strain-dependent interfacial thermal resistance across one-dimensional to two-dimensional junctions. Carbon nanotube–graphene junctions exhibit exceptionally low interfacial [...] Read more.
In the present study, molecular dynamics simulations with three interatomic potentials (Polymer Consistent Force Field, Adaptive Intermolecular Reactive Empirical Bond Order, and Tersoff) are employed to investigate strain-dependent interfacial thermal resistance across one-dimensional to two-dimensional junctions. Carbon nanotube–graphene junctions exhibit exceptionally low interfacial resistances (1.69–2.37 × 10−10 K·m2/W at 300 K)—two to three orders of magnitude lower than conventional metal–dielectric interfaces. Strain-dependent behavior is highly potential-dependent, with different potentials showing inverse, positive, or minimal strain sensitivity. Local phonon density of states analysis with Tersoff reveals that strain-induced spectral redistribution in graphene toward lower frequencies enhances phonon coupling with carbon nanotube modes. Temperature significantly affects resistance, with 37–59% increases at 10 K compared to 300 K due to long-wavelength phonon scattering. Boron nitride nanotube–hexagonal boron nitride nanosheet junctions exhibit 60% higher resistance (3.2 × 10−10 K·m2/W) with temperature-dependent strain behavior and spacing-insensitive performance. Interfacial resistance is independent of pillar height, confirming junction-dominated transport. The discovery of exceptionally low interfacial resistances and material-specific strain responses enables the engineering of thermally switchable devices and mechanically robust thermal pathways. These findings directly address critical challenges in next-generation flexible electronics where devices must simultaneously manage high heat fluxes while maintaining thermal performance under repeated mechanical deformation. Full article
(This article belongs to the Special Issue 10th Anniversary of C — Journal of Carbon Research)
Show Figures

Graphical abstract

34 pages, 1615 KB  
Article
Optimal Location and Sizing of BESS Systems with Inertia Emulation to Improve Frequency Stability in Low-Inertia Electrical Systems
by Jorge W. Gonzalez-Sanchez, Jose Aparicio-Ruidiaz, Santiago Bustamante-Mesa and Juan D. Velásquez-Gómez
Energies 2025, 18(24), 6552; https://doi.org/10.3390/en18246552 - 15 Dec 2025
Viewed by 318
Abstract
Traditionally, the dynamics of power systems have been governed by synchronous generators and their associated rotating masses. However, with the increasing penetration of renewable generation and power electronic interfaces, the inertia contributed by rotating machines has been gradually displaced. This makes it imperative [...] Read more.
Traditionally, the dynamics of power systems have been governed by synchronous generators and their associated rotating masses. However, with the increasing penetration of renewable generation and power electronic interfaces, the inertia contributed by rotating machines has been gradually displaced. This makes it imperative to study alternative elements capable of mitigating the reduction in inertia in modern power systems. This article addresses the problem of optimal sizing and placement of Battery Energy Storage Systems to enhance frequency response in power grids through the application of optimization techniques such as Genetic Algorithms (GA) and Particle Swarm Optimization (PSO). Several inertia scenarios are analyzed, where the algorithms determine the optimal locations for Battery Energy Storage Systems units while minimizing the total installed Battery Energy Storage Systems capacity. As key contributions, this study models Battery Energy Storage Systems units, which emulate inertial responses based on the system’s Rate of Change of Frequency, and evaluates the impact of Battery Energy Storage Systems on frequency stability by analyzing parameters such as the frequency nadir, zenith, and steady-state frequency according to the installed Battery Energy Storage System’s size and location. A comparative analysis of the optimization scenarios shows that the Particle Swarm Optimization algorithm with 50% rotational inertia is the most efficient, requiring the lowest total installed power (277.11 MW). It is followed by the Particle Swarm Optimization algorithm with 100% rotational inertia (285.79 MW) and Genetic Algorithms with 50% rotational inertia (285.57 MW). In contrast, Genetic Algorithms with 25% rotational inertia demand the highest total installed Battery Energy Storage Systems power (307.44 MW), a result directly associated with a significant reduction in system inertia. Overall, an inverse relationship is observed between the available inertia level and the required Battery Energy Storage Systems capacity: the lower the inertia, the greater the power that the Battery Energy Storage Systems must supply to keep the system frequency within acceptable operational limits. Full article
(This article belongs to the Section F1: Electrical Power System)
Show Figures

Figure 1

35 pages, 17416 KB  
Article
Sunlight-Driven Photocatalysis in Hydrothermally Coupled ZnO/Fe3O4 Heterostructures from Bioengineered Nanoparticles
by Nayane O. Chaves, Michael D. S. Monteiro, Thayna M. Lira, Daniela B. Santos, Victor M. Del Aguila, Ștefan Țălu, Nilson S. Ferreira, Henrique Duarte da Fonseca Filho, Eliana M. Sussuchi, Rosane M. P. B. Oliveira and Robert S. Matos
Nanomaterials 2025, 15(24), 1864; https://doi.org/10.3390/nano15241864 - 11 Dec 2025
Viewed by 462
Abstract
We report a fully biogenic route to ZnO, Fe3O4, and their hydrothermally coupled ZnO/Fe3O4 heterostructure and establish a synthesis–structure–function link. Phase-pure, quasi-spherical wurtzite ZnO and finer inverse-spinel Fe3O4 nanoparticles assemble into a biphasic [...] Read more.
We report a fully biogenic route to ZnO, Fe3O4, and their hydrothermally coupled ZnO/Fe3O4 heterostructure and establish a synthesis–structure–function link. Phase-pure, quasi-spherical wurtzite ZnO and finer inverse-spinel Fe3O4 nanoparticles assemble into a biphasic interface without forming a solid solution; optical analysis yields Eg = 2.36 eV (ZnO), 1.46 eV (Fe3O4), and 1.45 eV (ZnO/Fe3O4), while PL shows near-band-edge quenching and green–yellow defect reweighting at 490–560 nm, consistent with interfacial band bending. Magnetically, ZnO/Fe3O4 is soft-ferrimagnetic with MS/MR/HC = 226 emu g−1/17 emu g−1/0.010 T (at 300 K), enabling rapid magnetic recovery. Under natural sunlight (572.6 ± 32 W m−2), adsorption-corrected methylene blue removal (10 mg L−1; 10 mg in 50 mL) gives real degradation rates RDR = 90% (ZnO), 65% (ZnO/Fe3O4), and 30% (Fe3O4) at 180 min, with pseudo–first-order constants k = 1.9 × 10−2, 0.7 × 10−2, and 0.4 × 10−2 min−1, respectively; dark adsorption baselines are 10%, 14%, and 49%. Reusability over four cycles preserves pseudo-first-order kinetics (ZnO/Fe3O4: 65% → 50%). Scavenger tests implicate OH as the dominant oxidant in ZnO and ZnO/Fe3O4, and O2 in Fe3O4. Taken together, the band alignment, photoluminescence quenching, radical-scavenger profiles, and kinetic synergy are consistent with a defect-rich S/Z-scheme-like ZnO/Fe3O4 heterojunction, delivering a green, sunlight-operable, and recyclable platform for affordable wastewater remediation. Full article
Show Figures

Graphical abstract

24 pages, 1888 KB  
Article
Inverse Problem Solving for a Porous Acoustical Multilayered System Based on the Transfer Matrix Approach
by Yassine Moradi, Julien Bustillo, Lionel Haumesser, Marc Lethiecq and Khalid Chikh
Acoustics 2025, 7(4), 79; https://doi.org/10.3390/acoustics7040079 - 5 Dec 2025
Viewed by 331
Abstract
The acoustical modelling of multilayered systems is crucial for researchers and engineers aiming to evaluate and control the behaviour of complex media and to determine their internal properties. In this work, we first develop a forward model describing the propagation of acoustic waves [...] Read more.
The acoustical modelling of multilayered systems is crucial for researchers and engineers aiming to evaluate and control the behaviour of complex media and to determine their internal properties. In this work, we first develop a forward model describing the propagation of acoustic waves through various types of materials, including fluids, solids, and poroelastic media. The model relies on the classical theoretical frameworks of Thomson and Haskell for non-porous layers, while Biot’s theory is employed to describe wave propagation in poroelastic materials. The propagation is mathematically treated using the transfer matrix method, which links the acoustic displacement and stress at the extremities of each layer. Appropriate boundary conditions are applied at each interface to assemble all local matrices into a single global matrix representing the entire multilayer system. This forward model allows the calculation of theoretical transmission coefficients, which are then compared to experimental measurements to validate the approach proposed. Secondly, this modelling framework is used as the basis for solving inverse problems, where the goal is to retrieve unknown internal parameters, such as mechanical or acoustic properties, by minimizing the discrepancy between simulated and experimental transmission spectra. This inverse problem approach is essential in non-destructive evaluation applications, where direct measurements are often unfeasible. Full article
Show Figures

Figure 1

28 pages, 4051 KB  
Review
Application of Terahertz Detection Technology in Non-Destructive Thickness Measurement
by Hongkai Li, Zichen Zhang, Hongkai Nian, Zhixuan Chen, Shichuang Jiang, Fan Ding, Dong Sun and Hongyi Lin
Photonics 2025, 12(12), 1191; https://doi.org/10.3390/photonics12121191 - 3 Dec 2025
Viewed by 966
Abstract
Terahertz (THz) waves, situated between the infrared and microwave regions, possess distinctive properties such as non-contact, high penetration, and high resolution. These properties render them highly advantageous for non-destructive thickness measurement of multilayer structural materials. In comparison with conventional ultrasound or X-ray techniques, [...] Read more.
Terahertz (THz) waves, situated between the infrared and microwave regions, possess distinctive properties such as non-contact, high penetration, and high resolution. These properties render them highly advantageous for non-destructive thickness measurement of multilayer structural materials. In comparison with conventional ultrasound or X-ray techniques, THz thickness measurement has the capacity to acquire thickness data for multilayer structures without compromising the integrity of the specimen and is characterized by its environmental sustainability. The extant THz thickness measurement techniques principally encompass time-domain spectroscopy, frequency-domain spectroscopy, and model-based inversion and deep learning methods. A variety of methodologies have been demonstrated to possess complementary advantages in addressing subwavelength-scale thin layers, overlapping multilayer interfaces, and complex environmental interferences. These methodologies render them suitable for a range of measurement scenarios and precision requirements. A wide range of technologies related to this field have been applied in various disciplines, including aerospace thermal barrier coating inspection, semiconductor process monitoring, automotive coating quality assessment, and oil film thickness monitoring. The ongoing enhancement in system integration and continuous algorithm optimization has led to significant advancements in THz thickness measurement, propelling it towards high resolution, real-time performance, and intelligence. This development offers a wide range of engineering applications with considerable potential for future growth and innovation. Full article
(This article belongs to the Special Issue Terahertz (THz) Science in Photonics)
Show Figures

Figure 1

36 pages, 10903 KB  
Article
Experimental Investigation on the Bending Performance of Steel–Concrete Composite Beams After Creep
by Faxing Ding, Yang Dai, Xiaolei He, Fei Lyu and Linli Duan
Materials 2025, 18(23), 5332; https://doi.org/10.3390/ma18235332 - 26 Nov 2025
Viewed by 459
Abstract
The long-term flexural performance of steel-concrete composite beams after creep is influenced by multiple factors such as the degree of shear connection, cross-sectional form, and boundary conditions. The engineering community has an ambiguous understanding of the coupling effects of these factors. To address [...] Read more.
The long-term flexural performance of steel-concrete composite beams after creep is influenced by multiple factors such as the degree of shear connection, cross-sectional form, and boundary conditions. The engineering community has an ambiguous understanding of the coupling effects of these factors. To address this issue, this paper conducts systematic experimental research: six simply supported beams (three box-shaped, three I-shaped) and four continuous beams (two box-shaped, two I-shaped) were designed with three degrees of shear connection (0.57, 1.08, 1.53). These beams first underwent simulated creep tests (24 °C, 80% relative humidity, 10 kN load, 180 days), followed by monotonic bending tests. The results indicate: (1) A high degree of shear connection (1.53) reduces creep deflection by 15–20% compared to partial connection (0.57) and delays the initiation of interface slip to 30% of the ultimate load; (2) Box sections exhibit 10–15% lower creep deflection than I-sections, though both experience 40–60% stiffness reduction after creep; (3) Continuous beams show a 25% improvement in crack resistance in the negative moment region and a 50% increase in flexural capacity at mid-span compared to simply supported beams; (4) After creep, the elastic modulus of concrete decreases by 40–60% (inversely related to the degree of shear connection), with fully connected specimens retaining 55–61% of their strength, while partially connected specimens retain only 43–49%. This study quantifies the degradation patterns of concrete performance, clarifies the influence mechanisms of key structural factors, and provides theoretical and experimental support for the long-term performance design of composite beams. Shear connection design is crucial for mitigating creep effects. Full article
(This article belongs to the Section Construction and Building Materials)
Show Figures

Figure 1

21 pages, 19895 KB  
Article
Polymer-BN Composites as Thermal Interface Materials for Lithium-Ion Battery Modules: Experimental and Simulation Insights
by Sajib Kumar Mohonta, Shinto Mundackal Francis, Andrew Ferebee, Gajendra Bohara, Pooja Puneet, Yi Ding and Ramakrishna Podila
Batteries 2025, 11(12), 431; https://doi.org/10.3390/batteries11120431 - 22 Nov 2025
Viewed by 1054
Abstract
Efficient thermal management is critical for the safety and performance of lithium-ion battery (LIB) systems, particularly under high C-rate charge–discharge cycling. Here, we investigate two classes of polymer composite thermal interface materials (TIMs): graphene-PLA (GPLA) fabricated via 3D printing and boron nitride nanoplatelets [...] Read more.
Efficient thermal management is critical for the safety and performance of lithium-ion battery (LIB) systems, particularly under high C-rate charge–discharge cycling. Here, we investigate two classes of polymer composite thermal interface materials (TIMs): graphene-PLA (GPLA) fabricated via 3D printing and boron nitride nanoplatelets (BN)-loaded thermoplastic polyurethane (TPU) composites with 20 and 40 wt.% BN content. To understand cooling dynamics, we developed a simple analytical model based on Newtonian heat conduction, predicting an inverse relationship between the cooling rate and the TIM thermal diffusivity. We validated this model experimentally using a six-cell LIB module equipped with active liquid cooling, and complemented it with finite-element simulations in COMSOL Multiphysics incorporating experimentally derived parameters. Across all approaches, analytical, numerical, and experimental, we observed excellent agreement in predicting the temperature decay profiles and inter-cell temperature differentials (ΔT). Charge–discharge cycling studies at varying C-rates demonstrated that high-diffusivity TIMs enable faster cooling but require careful design to minimize lateral thermal gradients. Our results establish that an ideal TIM must simultaneously support rapid vertical heat sinking and effective lateral thermal diffusion to ensure thermal uniformity. Among the studied materials, the 40% BN–60% TPU composite achieved the best overall performance, highlighting the potential of BN filler-engineered polymer composites for scalable thermal management in next-generation battery systems. Full article
(This article belongs to the Special Issue Thermal Management System for Lithium-Ion Batteries: 2nd Edition)
Show Figures

Figure 1

24 pages, 6607 KB  
Article
Synergistic Gypsum–Carbonation Strategy and Non-Contact ITZ Quantification for CFBFA Artificial Aggregate Concrete
by Nuo Xu, Mingyi Guo, Yiheng Chen, Rentuoya Sa, Mao Huo and Suxia Ma
Materials 2025, 18(22), 5240; https://doi.org/10.3390/ma18225240 - 19 Nov 2025
Viewed by 526
Abstract
This study explores an integrated strategy combining gypsum activation and pressurized flue gas heat curing (FHC) to enhance the interfacial transition zone (ITZ) in concrete incorporating over 80% circulating fluidized bed fly ash (CFBFA)-based artificial coarse aggregates. The inherently weak ITZ, characterized by [...] Read more.
This study explores an integrated strategy combining gypsum activation and pressurized flue gas heat curing (FHC) to enhance the interfacial transition zone (ITZ) in concrete incorporating over 80% circulating fluidized bed fly ash (CFBFA)-based artificial coarse aggregates. The inherently weak ITZ, characterized by low bonding strength and high porosity, remains a major limitation to the mechanical performance of CFBFA-based concrete. Gypsum promotes the formation of ettringite (AFt) and facilitates the development of a dense CaCO3 shell through enhanced carbonation. Their synergistic effect improves microstructural homogeneity and reduces crack connectivity at the interface. A novel grayscale image-based double-peak gradient method is developed for non-contact, quantitative measurement of ITZ thickness, revealing a strong inverse correlation (R2 = 0.87) between ITZ thickness and compressive strength. Microstructural analyses confirm that the dual treatment significantly refines the ITZ, resulting in denser aggregate interiors, improved matrix continuity, and more structurally integrated interfaces. The failure mode correspondingly shifts from interface-dominated fracture to composite-controlled behavior. These findings demonstrate the effectiveness of the FHC–gypsum approach in tailoring ITZ morphology and enhancing mechanical integrity, offering a viable pathway for high-performance, low-carbon cementitious composites utilizing industrial by-products. Full article
(This article belongs to the Section Mechanics of Materials)
Show Figures

Figure 1

32 pages, 10026 KB  
Article
Molecular Dynamics Investigation of Mineral Surface Wettability in Oil–Water Systems: Implications for Hydrocarbon Reservoir Development
by Honggang Xin, Xuan Zuo, Liwen Zhu and Bao Jia
Minerals 2025, 15(11), 1194; https://doi.org/10.3390/min15111194 - 13 Nov 2025
Viewed by 555
Abstract
Wettability significantly influences fluid distribution and flow behavior in hydrocarbon reservoirs, yet traditional macroscopic measurements fail to capture the micro- and nanoscale interfacial interactions that govern these processes. This study addresses a critical knowledge gap by employing molecular dynamics simulations to systematically investigate [...] Read more.
Wettability significantly influences fluid distribution and flow behavior in hydrocarbon reservoirs, yet traditional macroscopic measurements fail to capture the micro- and nanoscale interfacial interactions that govern these processes. This study addresses a critical knowledge gap by employing molecular dynamics simulations to systematically investigate how salinity and mineral composition control wettability at the atomic scale—insights that are experimentally inaccessible yet essential for optimizing enhanced oil recovery strategies. We examined five typical reservoir minerals—kaolinite, montmorillonite, chlorite, quartz, and calcite—along with graphene as a model organic surface. Our findings reveal that while all minerals exhibit hydrophilicity (contact angles below 75°), increasing salinity weakens water wettability, with Ca2+ ions exerting the strongest effect due to their high charge density, which enhances electrostatic attraction with negatively charged mineral surfaces and promotes specific adsorption at the mineral–water interface, thereby displacing water molecules and reducing surface hydrophilicity. In oil–water–mineral systems, we discovered that graphene displays exceptional oleophilicity, with hydrocarbon interaction energies reaching −7043.61 kcal/mol for C18H38, whereas calcite and quartz maintain strong hydrophilicity. Temperature and pressure conditions modulate interfacial behavior distinctly: elevated pressure enhances molecular aggregation, while higher temperature promotes diffusion. Notably, mixed alkane simulations reveal that heavy hydrocarbons preferentially adsorb on mineral surfaces and form highly ordered structures on graphene, with diffusion rates inversely correlating with molecular size. These atomic-scale insights into wettability mechanisms provide fundamental understanding for designing salinity management and wettability alteration strategies in enhanced oil recovery operations. Full article
Show Figures

Figure 1

14 pages, 4305 KB  
Article
Constitutive Model of Secondary Annealing Behavior of Cu-Cu Joints in Cu/SiO2 Hybrid Bonding
by Yiming Hao, Si Chen, Chao Li, Zejian Chen, Fei Qin, Pei Chen, Renjie Tian and Ziyang Li
Materials 2025, 18(22), 5152; https://doi.org/10.3390/ma18225152 - 13 Nov 2025
Viewed by 2136
Abstract
In this study, the stress–strain constitutive models of Cu-Cu joints in hybrid bonding after primary and secondary annealing were determined using nanoindentation experiments and finite element inverse analysis, and the correlation mechanism between the microstructure and macroscopic mechanical properties in hybrid bonding Cu-Cu [...] Read more.
In this study, the stress–strain constitutive models of Cu-Cu joints in hybrid bonding after primary and secondary annealing were determined using nanoindentation experiments and finite element inverse analysis, and the correlation mechanism between the microstructure and macroscopic mechanical properties in hybrid bonding Cu-Cu joints during secondary annealing was revealed. The 350–400 °C secondary annealing facilitates recrystallization–grain growth, increasing grain size from 0.62 μm after primary annealing to 0.71 μm, accompanied by a 12% reduction in kernel average misorientation (KAM) values. This process enhances interface non-planarization and optimizes bonding quality. Concurrently, the secondary annealed Cu-Cu joints exhibit a softening effect, manifested by decreasing trends in elastic modulus (131.02 → 118.98 GPa), hardness (1.78 → 1.51 GPa), and yield strength (70.52 → 56.12 MPa), primarily attributed to the Hall–Petch effect and residual stress release. Notably, the yield strength of secondary annealed Cu-Cu joints demonstrates 31.0% and 68.5% enhancements compared to TSV-Cu (42.83 MPa) and bulk Cu (33.3 MPa), respectively. Full article
Show Figures

Figure 1

18 pages, 2527 KB  
Article
Monitoring Wet-Snow Avalanche Risk in Southeastern Tibet with a UAV-Based Multi-Sensor Framework
by Shuang Ye, Min Huang, Zijun Chen, Wenyu Jiang, Xianghuan Luo and Jiasong Zhu
Remote Sens. 2025, 17(22), 3698; https://doi.org/10.3390/rs17223698 - 12 Nov 2025
Viewed by 474
Abstract
Wet-snow avalanches constitute a major geomorphic hazard in southeastern Tibet, where warm, humid climatic conditions and a steep, high-relief terrain generate failure mechanisms that are distinct from those in cold, dry snow environments. This study investigates the snowpack conditions underlying avalanche initiation in [...] Read more.
Wet-snow avalanches constitute a major geomorphic hazard in southeastern Tibet, where warm, humid climatic conditions and a steep, high-relief terrain generate failure mechanisms that are distinct from those in cold, dry snow environments. This study investigates the snowpack conditions underlying avalanche initiation in this region by integrating UAV-based multi-sensor surveys with field validation. Ground-penetrating radar (GPR), infrared thermography, and optical imaging were employed to characterize snow depth, stratigraphy, liquid water content (LWC), snow water equivalent (SWE), and surface temperature across an inaccessible avalanche channel. Calibration at representative wet-snow sites established an appropriate LWC inversion model and clarified the dielectric properties of avalanche-prone snow. Results revealed SWE up to 1092.98 mm and LWC exceeding 13.8%, well above the critical thresholds for wet-snow instability, alongside near-isothermal profiles and weak bonding at the snow–ground interface. Stratigraphic and UAV-based observations consistently showed poorly bonded, water-saturated snow layers with ice lenses. These findings provide new insights into the hydro-thermal controls of wet-snow avalanche release under monsoonal influence and demonstrate the value of UAV-based surveys for advancing the monitoring and early warning of snow-related hazards in high-relief mountain systems. Full article
Show Figures

Figure 1

28 pages, 5988 KB  
Article
Triple Active Bridge Modeling and Decoupling Control
by Andrés Camilo Henao-Muñoz, Mohammed B. Debbat, Antonio Pepiciello and José Luis Domínguez-García
Electronics 2025, 14(21), 4224; https://doi.org/10.3390/electronics14214224 - 29 Oct 2025
Cited by 1 | Viewed by 846
Abstract
The increased penetration of power electronics interfaced resources in modern power systems is unlocking new opportunities and challenges. New concepts like multiport converters can further enhance the efficiency and power density of power electronics-based solutions. The triple active bridge is an isolated multiport [...] Read more.
The increased penetration of power electronics interfaced resources in modern power systems is unlocking new opportunities and challenges. New concepts like multiport converters can further enhance the efficiency and power density of power electronics-based solutions. The triple active bridge is an isolated multiport converter with soft switching and high voltage gain that can integrate different sources, storage, and loads, or act as a building block for modular systems. However, the triple active bridge suffers from power flow cross-coupling, which affects its dynamic performance if it is not removed or mitigated. Unlike the extensive literature on two-port power converters, studies on modeling and control comparison for multiport converters are still lacking. Therefore, this paper presents and compares different modeling and decoupling control approaches applied to the triple active bridge converter, highlighting their benefits and limitations. The converter operation and modulation are introduced, and modeling and control strategies based on the single phase shift power flow control are detailed. The switching model, generalized full-order average model, and the reduced-order model derivations are presented thoroughly, and a comparison reveals that first harmonic approximations can be detrimental when modeling the triple active bridge. Furthermore, the model accuracy is highly sensitive to the operating point, showing that the generalized average model better represents some dynamics than the lossless reduced-order model. Furthermore, three decoupling control strategies are derived aiming to mitigate cross-coupling effects to ensure decoupled power flow and improve system stability. To assess their performance, the TAB converter is subjected to power and voltage disturbances and parameter uncertainty. A comprehensive comparison reveals that linear PI controllers with an inverse decoupling matrix can effectively control the TAB but exhibit large settling time and voltage deviations due to persistent cross-coupling. Furthermore, the decoupling matrix is highly sensitive to inaccuracies in the converter’s model parameters. In contrast, linear active disturbance rejection control and sliding mode control based on a linear extended state observer achieve rapid stabilization, demonstrating strong decoupling capability under disturbances. Furthermore, both control strategies demonstrate robust performance under parameter uncertainty. Full article
(This article belongs to the Special Issue Power Electronics and Renewable Energy System)
Show Figures

Figure 1

13 pages, 1130 KB  
Article
Magnetic Resonance Imaging-Based Assessment of Bone Marrow Fat and T2 Relaxation in Adolescents with Obesity and Liver Steatosis: A Feasibility Pilot Study
by Camille Letissier, Kenza El Ghomari, Sylvie Gervais, Léna Ahmarani and Ramy El Jalbout
J. Clin. Med. 2025, 14(21), 7594; https://doi.org/10.3390/jcm14217594 - 26 Oct 2025
Viewed by 668
Abstract
Background: Adolescents suffering from obesity are at higher risk of bone fragility due to hepatic steatosis, which may lead to an inflammatory microenvironment in the bone marrow. We therefore aimed to assess the reliability of measuring the bone marrow fat fraction (BMFF) and [...] Read more.
Background: Adolescents suffering from obesity are at higher risk of bone fragility due to hepatic steatosis, which may lead to an inflammatory microenvironment in the bone marrow. We therefore aimed to assess the reliability of measuring the bone marrow fat fraction (BMFF) and T2* of the lumbar vertebral marrow using the proton density fat fraction (PDFF) sequence for adolescents with obesity and liver steatosis. Method: This was an observational feasibility pilot study on adolescents living with obesity and liver steatosis. Anthropometric measurements were obtained. Participants underwent abdominal MRI, MR elastography and dual-energy X-ray absorptiometry (DXA). Regions of interest were drawn using the radiology interface from the central L1 to L4 vertebrae on fat and T2* maps from the PDFF sequence. ImageJ was used to measure abdominal compartment fat areas. Descriptive analyses, the intraclass correlation coefficient, and correlation results were obtained from anthropometric, adiposity, BMFF, and T2* measurements. Results: We recruited 23 adolescents with a body mass index > 85th percentile and mean age = 14.7 years (interval 12–17 years), and n = 18 (78%) were boys. BMFF and T2* measurements were successful in 100% of cases. The intra-operator reproducibility of the BMFF and T2* measurements was excellent: ICC = 0.99 (95% confidence interval (CI) [0.986; 0.999]) and ICC = 0.99 (95% CI [0.992; 0.999]), respectively. The inter-operator ICC was good for BMFF (ICC = 0.89; 95% CI [0.705; 0.963]) and moderate for T2* (ICC = 0.66; 95% CI [0.239; 0.873]). Only BMFF was inversely correlated with vertebral-bone mineral density (r = −0.67; p = 0.0009). However, T2* measurements showed a positive linear relationship with the total body fat tissue percentage measured by DXA (r = 0.48; p = 0.03) and the total abdominal fat area (r = 0.45; p = 0.04). Conclusions: PDFF could be a reliable imaging biomarker for bone health assessment in adolescents living with obesity. Full article
(This article belongs to the Special Issue Pediatric Obesity: Causes, Prevention and Treatment)
Show Figures

Figure 1

Back to TopTop