Sign in to use this feature.

Years

Between: -

Subjects

remove_circle_outline
remove_circle_outline
remove_circle_outline
remove_circle_outline
remove_circle_outline
remove_circle_outline
remove_circle_outline
remove_circle_outline
remove_circle_outline

Journals

remove_circle_outline
remove_circle_outline
remove_circle_outline
remove_circle_outline

Article Types

Countries / Regions

remove_circle_outline
remove_circle_outline
remove_circle_outline
remove_circle_outline
remove_circle_outline
remove_circle_outline
remove_circle_outline
remove_circle_outline

Search Results (935)

Search Parameters:
Keywords = input-to-output stability

Order results
Result details
Results per page
Select all
Export citation of selected articles as:
29 pages, 4157 KB  
Article
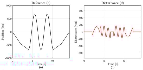
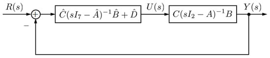
On the Equivalence of IMP and RODOB-Based Controllers: Application to BLDC Motor Position Control
by Young Ik Son, Seung Jeon Kim, Haneul Cho and Seung Chan Lee
Energies 2026, 19(3), 774; https://doi.org/10.3390/en19030774 (registering DOI) - 2 Feb 2026
Abstract
While the Internal Model Principle (IMP) and Disturbance Observer (DOB) are fundamental to robust control, their systematic equivalence within a unified framework has received limited attention. IMP-based control achieves robustness through the structural inclusion of signal generators, whereas DOB-based methods rely on extended [...] Read more.
While the Internal Model Principle (IMP) and Disturbance Observer (DOB) are fundamental to robust control, their systematic equivalence within a unified framework has received limited attention. IMP-based control achieves robustness through the structural inclusion of signal generators, whereas DOB-based methods rely on extended state representations for disturbance estimation. This paper bridges this gap by designing a state-space Reduced-Order Disturbance Observer (RODOB)-based controller that achieves systematic equivalence with an IMP-based transfer function controller. As a design example, an IMP-based controller is synthesized using a Linear Quadratic Regulator (LQR) for an augmented system in error space, with reference inputs directly integrated into the RODOB structure to eliminate the need for additional filters. Simulations and hardware experiments on a Brushless DC (BLDC) motor verify that both structures exhibit consistent control input and output characteristics, significantly outperforming conventional cascade and PID strategies. Numerical stability during digital implementation is ensured via partial fraction expansion. Furthermore, a method for estimating equivalent disturbances—encompassing both external loads and model uncertainties—is proposed by leveraging RODOB states. These findings suggest significant potential for future applications in fault diagnosis and real-time condition monitoring. Full article
(This article belongs to the Section F: Electrical Engineering)
Show Figures

Figure 1

22 pages, 1401 KB  
Article
Deep Learning-Enhanced Hybrid Beamforming Design with Regularized SVD Under Imperfect Channel Information
by S. Pourmohammad Azizi, Amirhossein Nafei, Shu-Chuan Chen and Rong-Ho Lin
Mathematics 2026, 14(3), 509; https://doi.org/10.3390/math14030509 (registering DOI) - 31 Jan 2026
Viewed by 45
Abstract
We propose a low-complexity hybrid beamforming method for massive Multiple-Input Multiple-Output (MIMO) systems that is robust to Channel State Information (CSI) estimation errors. These errors stem from hardware impairments, pilot contamination, limited training, and fast fading, causing spectral-efficiency loss. However, existing hybrid beamforming [...] Read more.
We propose a low-complexity hybrid beamforming method for massive Multiple-Input Multiple-Output (MIMO) systems that is robust to Channel State Information (CSI) estimation errors. These errors stem from hardware impairments, pilot contamination, limited training, and fast fading, causing spectral-efficiency loss. However, existing hybrid beamforming solutions typically either assume near-perfect CSI or rely on greedy/black-box designs without an explicit mechanism to regularize the error-distorted singular modes, leaving a gap in unified, low-complexity, and theoretically grounded robustness. We unfold the Alternating Direction Method of Multipliers (ADMM) into a trainable Deep Learning (DL) network, termed DL-ADMM, to jointly optimize Radio-Frequency (RF) and baseband precoders and combiners. In DL-ADMM, the ADMM update mappings are learned (layer-wise parameters and projections) to amortize the joint RF/baseband optimization, whereas Regularized Singular Value Decomposition (RSVD) acts as an analytical regularizer that reshapes the observed channel’s singular values to suppress noise amplification under imperfect CSI. RSVD is integrated to stabilize singular modes and curb noise amplification, yielding a unified and scalable design. For σe2=0.1, the proposed DL-ADMM-Reg achieves approximately 8–11 bits/s/Hz higher spectral efficiency than Orthogonal Matching Pursuit (OMP) at Signal-to-Noise Ratio (SNR) =20–40 dB, while remaining within <1 bit/s/Hz of the digital-optimal benchmark across both (Nt,Nr)=(32,32) and (64,64) settings. Simulations confirm higher spectral efficiency and robustness than OMP and Adaptive Phase Shifters (APSs). Full article
(This article belongs to the Special Issue Computational Methods in Wireless Communications with Applications)
17 pages, 3381 KB  
Article
Trace Element Supplementation Enables Sustainable High-Straw Dry Anaerobic Digestion by Suppressing Acidification and Boosting Biogas via Microbial Network Rewiring
by Wenguang Liang, Gang Li, Yigao Dai, Hanbao Zhou, Yeyu Wang, Yingcai Han, Yiheng Qi, Dongmei Wang, Keyang Jiang and Qiuheng Zhu
Sustainability 2026, 18(3), 1395; https://doi.org/10.3390/su18031395 - 30 Jan 2026
Viewed by 105
Abstract
The global output of organic solid residues (e.g., crop straw) is substantial, creating an urgent sustainability need for low-impact pathways that avoid open burning or disposal while recovering renewable energy. Dry anaerobic digestion (AD) offers a water-saving, high-solids valorization route for straw-rich substrates, [...] Read more.
The global output of organic solid residues (e.g., crop straw) is substantial, creating an urgent sustainability need for low-impact pathways that avoid open burning or disposal while recovering renewable energy. Dry anaerobic digestion (AD) offers a water-saving, high-solids valorization route for straw-rich substrates, but its deployment is often constrained by acidification that suppresses methanogenesis, reducing reliability and limiting practical adoption. Here, at laboratory scale, we formulated a co-digestion substrate dominated by wheat straw (50%) with swine manure and household organic waste, and evaluated whether co-supplementation of trace metals (Fe, Ni, Co) can enhance process stability and energy recovery, thereby strengthening the sustainability of high-solids straw treatment. System performance was assessed by pH, biogas production, volatile fatty acids (VFAs), functional genes, and microbial community profiles to elucidate micronutrient effects and microbial responses. Micronutrient addition stabilized pH (minimum 6.5) and enhanced biogas output. Specific yields in the supplemented digester were 260.64 ± 11.83 mL g−1 TS and 319.89 ± 14.27 mL g−1 VS, compared with 220.31 ± 9.45 mL g−1 TS and 270.33 ± 11.72 mL g−1 VS in the control; cumulative gas production was higher by 18.33%. Community analyses showed marked enrichment of Methanosarcina, increasing from 7.28% on day 10 to 44.00% on day 30. Molecular ecological network analysis indicated a transition from a sparse, fragmented configuration to a highly connected, centralized one: the number of nodes decreased from 74 to 70; the number of edges increased from 46 to 223 (a 4.85-fold rise); network density increased from 0.0170 to 0.0923; mean degree increased from 1.24 to 6.37; the number of modules declined from 39 to 5; and the proportion of positive versus negative links shifted from 85%/15% to 70%/30%, evidencing stronger interspecies coupling and functional robustness. Consistently, methyl-coenzyme reductase subunit A gene copy numbers were about 1.60-fold higher on day 30 and about 1.51-fold higher on day 50 than in the control. Overall, Fe-Ni-Co co-supplementation enhances methane potential and suppresses acidification in straw-rich dry anaerobic digestion, providing a low-input and practical strategy to stabilize high-solids systems. By improving microbial robustness, this approach enables efficient renewable energy recovery with reduced water demand and lower risk of process failure, thereby supporting scalable straw valorization and advancing circular bioeconomy pathways for agricultural and organic solid residues. Full article
(This article belongs to the Special Issue Solid Waste Management and Sustainable Environmental Remediation)
Show Figures

Figure 1

22 pages, 4388 KB  
Article
Multivariable Intelligent Control Methods for Pretreatment Processes in the Safe Utilization of Phosphogypsum
by Xiangjin Zeng and Cong Xi
Processes 2026, 14(3), 436; https://doi.org/10.3390/pr14030436 - 26 Jan 2026
Viewed by 130
Abstract
The safe pretreatment of phosphogypsum involves a multivariable control process with strong coupling and nonlinear behavior, which limits the effectiveness of conventional control methods. To address this issue, an intelligent control strategy combining fuzzy control with a deep deterministic policy gradient (DDPG) algorithm [...] Read more.
The safe pretreatment of phosphogypsum involves a multivariable control process with strong coupling and nonlinear behavior, which limits the effectiveness of conventional control methods. To address this issue, an intelligent control strategy combining fuzzy control with a deep deterministic policy gradient (DDPG) algorithm is proposed. A multi-input multi-output control model is established using pH, moisture content, and flow rate as key variables, and a DDPG agent is employed to adaptively adjust the gain of the fuzzy controller. Simulation results demonstrate that the proposed method achieves faster response and improved stability, yielding a pH settling time of approximately 2.5 s and a steady-state moisture-content error on the order of 0.02 under representative operating conditions. Full article
(This article belongs to the Section Process Control and Monitoring)
Show Figures

Figure 1

17 pages, 448 KB  
Article
Guaranteed Cost Data-Driven Feedback Control of Delta Discrete Fractional-Order Systems
by Cuihong Wang, Luqi Du, Xiaoyu Hao and Fudong Ge
Fractal Fract. 2026, 10(2), 78; https://doi.org/10.3390/fractalfract10020078 - 24 Jan 2026
Viewed by 151
Abstract
This paper aims to address the data-driven feedback control problem of Delta fractional-order systems. First, we convert the studied system into an integer-order discrete-time system with progressively increasing time delays. A novel stability condition is then established for the resulting system. Leveraging this [...] Read more.
This paper aims to address the data-driven feedback control problem of Delta fractional-order systems. First, we convert the studied system into an integer-order discrete-time system with progressively increasing time delays. A novel stability condition is then established for the resulting system. Leveraging this stability condition and a data-driven approach, we proceed to analyze the design of both the state feedback controller and the guaranteed-cost data-driven feedback controller, utilizing state data and input–output data, respectively. Finally, we demonstrate the effectiveness of our obtained data-driven control strategies through two simulation examples. Full article
Show Figures

Figure 1

17 pages, 3323 KB  
Article
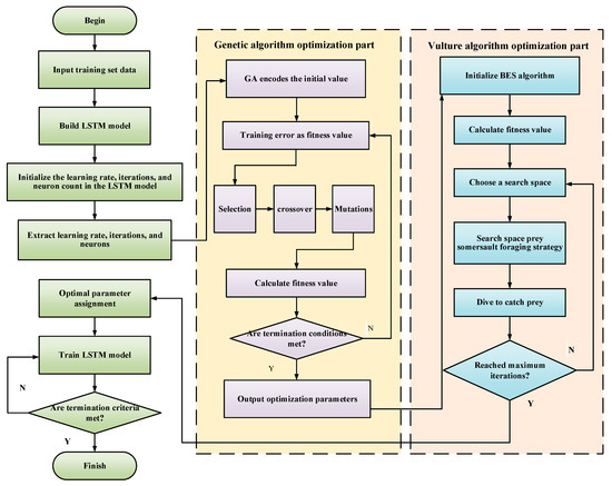
GABES-LSTM-Based Method for Predicting Draft Force in Tractor Rotary Tillage Operations
by Wenbo Wei, Maohua Xiao, Yue Niu, Min He, Zhiyuan Chen, Gang Yuan and Yejun Zhu
Agriculture 2026, 16(3), 297; https://doi.org/10.3390/agriculture16030297 - 23 Jan 2026
Viewed by 197
Abstract
During rotary tillage operations, the draft force is jointly affected by operating parameters and soil conditions, exhibiting pronounced nonlinearity, time-varying behavior, and historical dependence, which all impose higher requirements on tractor operating parameter matching and traction performance analysis. A draft force prediction method [...] Read more.
During rotary tillage operations, the draft force is jointly affected by operating parameters and soil conditions, exhibiting pronounced nonlinearity, time-varying behavior, and historical dependence, which all impose higher requirements on tractor operating parameter matching and traction performance analysis. A draft force prediction method that is based on a long short-term memory (LSTM) neural network jointly optimized by a genetic algorithm (GA) and the bald eagle search (BES) algorithm, termed GABES-LSTM, is proposed to address the limited prediction accuracy and stability of traditional empirical models and single data-driven approaches under complex field conditions. First, on the basis of the mechanical characteristics of rotary tillage operations, a time-series mathematical description of draft force is established, and the prediction problem is formulated as a multi-input single-output nonlinear temporal mapping driven by operating parameters such as travel speed, rotary speed, and tillage depth. Subsequently, an LSTM-based draft force prediction model is constructed, in which GA is employed for global hyperparameter search and BES is integrated for local fine-grained optimization, thereby improving the effectiveness of model parameter optimization. Finally, a dataset is established using measured field rotary tillage data to train and test the proposed model, and comparative analyses are conducted against LSTM, GA-LSTM, and BES-LSTM models. Experimental results indicate that the GABES-LSTM model outperforms the comparison models in terms of mean absolute percentage error, mean relative error, relative analysis error, and coefficient of determination, effectively capturing the dynamic variation characteristics of draft force during rotary tillage operations while maintaining stable prediction performance under repeated experimental conditions. This method provides effective data support for draft force prediction analysis and operating parameter adjustment during rotary tillage operations. Full article
(This article belongs to the Section Agricultural Technology)
Show Figures

Figure 1

29 pages, 7619 KB  
Article
Surrogate Modeling of a SOFC/GT Hybrid System Based on Extended State Observer Feature Extraction
by Zhengling Lei, Xuanyu Wang, Fang Wang, Haibo Huo and Biao Wang
Energies 2026, 19(3), 587; https://doi.org/10.3390/en19030587 - 23 Jan 2026
Viewed by 191
Abstract
Solid oxide fuel cell (SOFC) and gas turbine (GT) hybrid systems exhibit inherent system uncertainties and unmodeled dynamics during operation, which compromise the accuracy of predicting gas turbine power. This poses challenges for system operation analysis and energy management. To enhance the prediction [...] Read more.
Solid oxide fuel cell (SOFC) and gas turbine (GT) hybrid systems exhibit inherent system uncertainties and unmodeled dynamics during operation, which compromise the accuracy of predicting gas turbine power. This poses challenges for system operation analysis and energy management. To enhance the prediction accuracy and stability of gas turbine power in SOFC/GT hybrid systems, a power prediction method capable of incorporating total system disturbance information is investigated. This study constructs a high-fidelity simulation model of an SOFC/GT hybrid system to generate gas turbine power prediction datasets. With fuel utilization (FU) as the input and gas turbine power as the output, this system is assumed to be a first-order dynamic system. Building upon this foundation, an extended state observer (ESO) is employed to extract the total system disturbance (f) that affects the power output of the gas turbine, excluding fuel utilization. The total disturbance f and fuel utilization are used as inputs to a Backpropagation (BP) neural network to construct a disturbance-aware power prediction model. The predictive performance of the proposed method is evaluated by comparison with a BP neural network without disturbance estimation information and several benchmark models. Simulation results indicate that incorporating the disturbance term estimated by ESO enhances both the accuracy and stability of the BP neural network’s power prediction, particularly under operating conditions characterized by significant power fluctuations. Quantitatively, when comparing the predictive model with disturbance included to the model without disturbance, including the disturbance reduces the prediction error by approximately 89.33% (MSE) and 67.34% (RMSE), while the coefficient of determination R2 increases by 0.1132, demonstrating a substantial improvement in predictive performance under the same test conditions. The research findings indicate that incorporating disturbance information into data-driven prediction models represents a viable modeling approach, providing effective support for predicting gas turbine power in SOFC/GT hybrid systems. Full article
(This article belongs to the Section F2: Distributed Energy System)
Show Figures

Figure 1

16 pages, 3114 KB  
Article
Nonlinear Disturbance Observer-Based Adaptive Anti-Lock Braking Control of Electro-Hydraulic Brake Systems with Unknown Tire–Road-Friction Coefficient
by Soon Gu Kwon and Sung Jin Yoo
Machines 2026, 14(1), 123; https://doi.org/10.3390/machines14010123 - 21 Jan 2026
Viewed by 107
Abstract
This paper addresses a recursive adaptive anti-lock braking (AB) control design problem for electro-hydraulic brake (EHB) systems subject to unknown tire–road-friction coefficients and disturbances. Compared with the relevant literature, the primary contributions are (i) the development of a novel nonlinear AB model integrated [...] Read more.
This paper addresses a recursive adaptive anti-lock braking (AB) control design problem for electro-hydraulic brake (EHB) systems subject to unknown tire–road-friction coefficients and disturbances. Compared with the relevant literature, the primary contributions are (i) the development of a novel nonlinear AB model integrated with a bond-graph-based EHB (BGEHB) system, and (ii) the proposal of an adaptive neural AB control approach incorporating a nonlinear disturbance observer (NDO). The AB and BGEHB models are unified into a single nonlinear braking model, with the wheel speed as the system output and the duty ratios of the BGEHB inlet and outlet valves as control inputs. To maintain an optimal slip ratio during braking, we design the NDO-based adaptive AB controller to regulate the wheel speed in a recursive manner. The designed controller incorporates a delay-compensation term to address the time-delay characteristics of the hydraulic system, employs a neural-network function approximator in the NDO and controller to compensate for the unknown tire–road-friction coefficient, and applies NDOs to compensate for disturbances due to the vehicle motion and BGEHB dynamics. The stability of the proposed control scheme is established via the Lyapunov theory, and a simulation comparison is presented to demonstrate the effectiveness of the proposed design approach. Full article
(This article belongs to the Section Automation and Control Systems)
Show Figures

Figure 1

24 pages, 3691 KB  
Article
Research on the Complex Network Structure and Spatiotemporal Evolution of Interprovincial Virtual Water Flows in China
by Qing Song, Hongyan Chen and Chuanming Yang
Sustainability 2026, 18(2), 1090; https://doi.org/10.3390/su18021090 - 21 Jan 2026
Viewed by 115
Abstract
Water resources constitute a foundational strategic resource, and the efficiency of their spatial allocation profoundly impacts national sustainable development. This study integrates multi-regional input–output modeling, complex network analysis, and exploratory spatiotemporal data analysis methods to systematically examine the patterns, network structures, and spatiotemporal [...] Read more.
Water resources constitute a foundational strategic resource, and the efficiency of their spatial allocation profoundly impacts national sustainable development. This study integrates multi-regional input–output modeling, complex network analysis, and exploratory spatiotemporal data analysis methods to systematically examine the patterns, network structures, and spatiotemporal evolution characteristics of virtual water flows across 30 Chinese provinces from 2010 to 2023. Findings reveal the following: Virtual water flows underwent a three-stage evolution—“expansion–convergence–stabilization”—forming a “core–periphery” structure spatially: eastern coastal and North China urban clusters as input hubs, while East–Northeast–Northwest China served as primary output regions; The virtual water flow network progressively tightened and segmented, evidenced by increased network density, shorter average path lengths, and enhanced clustering coefficients and transitivity. PageRank analysis reveals significant Matthew effects and structural lock-in within the network; LISA time paths indicate stable spatial structures in most provinces, yet dynamic characteristics are prominent in node provinces like Guangdong and Jiangsu. Spatiotemporal transition analysis further demonstrates high overall system resilience (Type0 transitions accounting for 47%), while abrupt transitions in provinces like Hebei and Liaoning are closely associated with national strategies and industrial restructuring. This study provides theoretical and empirical support for establishing a coordinated allocation mechanism between physical and virtual water resources and formulating differentiated regional water governance policies. Full article
(This article belongs to the Section Sustainable Water Management)
Show Figures

Figure 1

33 pages, 2852 KB  
Article
Robust Activity Recognition via Redundancy-Aware CNNs and Novel Pooling for Noisy Mobile Sensor Data
by Bnar Azad Hamad Ameen and Sadegh Abdollah Aminifar
Sensors 2026, 26(2), 710; https://doi.org/10.3390/s26020710 - 21 Jan 2026
Viewed by 278
Abstract
This paper proposes a robust convolutional neural network (CNN) architecture for human activity recognition (HAR) using smartphone accelerometer data, evaluated on the WISDM dataset. We introduce two novel pooling mechanisms—Pooling A (Extrema Contrast Pooling (ECP)) and Pooling B (Center Minus Variation (CMV))—that enhance [...] Read more.
This paper proposes a robust convolutional neural network (CNN) architecture for human activity recognition (HAR) using smartphone accelerometer data, evaluated on the WISDM dataset. We introduce two novel pooling mechanisms—Pooling A (Extrema Contrast Pooling (ECP)) and Pooling B (Center Minus Variation (CMV))—that enhance feature discrimination and noise robustness. ECP emphasizes sharp signal transitions through a nonlinear penalty based on the squared range between extrema, while CMV Pooling penalizes local variability by subtracting the standard deviation, improving resilience to noise. Input data are normalized to the [0, 1] range to ensure bounded and interpretable pooled outputs. The proposed framework is evaluated in two separate configurations: (1) a 1D CNN applied to raw tri-axial sensor streams with the proposed pooling layers, and (2) a histogram-based image encoding pipeline that transforms segment-level sensor redundancy into RGB representations for a 2D CNN with fully connected layers. Ablation studies show that histogram encoding provides the largest improvement, while the combination of ECP and CMV further enhances classification performance. Across six activity classes, the 2D CNN system achieves up to 96.84% weighted classification accuracy, outperforming baseline models and traditional average pooling. Under Gaussian, salt-and-pepper, and mixed noise conditions, the proposed pooling layers consistently reduce performance degradation, demonstrating improved stability in real-world sensing environments. These results highlight the benefits of redundancy-aware pooling and histogram-based representations for accurate and robust mobile HAR systems. Full article
(This article belongs to the Section Intelligent Sensors)
Show Figures

Figure 1

17 pages, 1544 KB  
Article
Evaluation of Photovoltaic Generation Forecasting Using Model Output Statistics and Machine Learning
by Eun Ji Kim, Yong Han Jeon, Youn Cheol Park, Sung Seek Park and Seung Jin Oh
Energies 2026, 19(2), 486; https://doi.org/10.3390/en19020486 - 19 Jan 2026
Viewed by 202
Abstract
Accurate forecasting of photovoltaic (PV) power generation is essential for mitigating weather-induced variability and maintaining power-system stability. This study aims to improve PV power forecasting accuracy by enhancing the quality of numerical weather prediction (NWP) inputs rather than modifying forecasting model structures. Specifically, [...] Read more.
Accurate forecasting of photovoltaic (PV) power generation is essential for mitigating weather-induced variability and maintaining power-system stability. This study aims to improve PV power forecasting accuracy by enhancing the quality of numerical weather prediction (NWP) inputs rather than modifying forecasting model structures. Specifically, systematic errors in temperature, wind speed, and solar radiation data produced by the Unified Model–Local Data Assimilation and Prediction System (UM-LDAPS) are corrected using a Model Output Statistics (MOS) approach. A case study was conducted for a 20 kW rooftop PV system in Buan, South Korea, comparing forecasting performance before and after MOS application using a random forest-based PV forecasting model. The results show that MOS significantly improves meteorological input accuracy, reducing the root mean square error (RMSE) of temperature, wind speed, and solar radiation by 38.1–62.3%. Consequently, PV power forecasting errors were reduced by 70.0–78.7% across lead times of 1–6 h, 7–12 h, and 19–24 h. After MOS correction, the normalized mean absolute percentage error (nMAPE) remained consistently low at approximately 7–8%, indicating improved forecasting robustness across the evaluated lead-time ranges. In addition, an economic evaluation based on the Korean renewable energy forecast-settlement mechanism estimated an annual benefit of approximately 854 USD for the analyzed 20 kW PV system. A complementary valuation using an NREL-based framework yielded an annual benefit of approximately 296 USD. These results demonstrate that improving meteorological data quality through MOS enhances PV forecasting performance and provide measurable economic value. Full article
Show Figures

Figure 1

13 pages, 2796 KB  
Article
Real-Time Implementation of Auto-Tuned PID Control in PMSM Drives
by Adile Akpunar Bozkurt
Machines 2026, 14(1), 100; https://doi.org/10.3390/machines14010100 - 15 Jan 2026
Viewed by 199
Abstract
Permanent magnet synchronous motors (PMSM) are widely favored in industry for their high efficiency, compact size, and robust performance. This study employs a model-based PID control approach for speed regulation of PMSM. In contrast to traditional PID approaches, this method addresses the inherent [...] Read more.
Permanent magnet synchronous motors (PMSM) are widely favored in industry for their high efficiency, compact size, and robust performance. This study employs a model-based PID control approach for speed regulation of PMSM. In contrast to traditional PID approaches, this method addresses the inherent nonlinearity of PMSM systems and tunes PID coefficients dynamically for fast multi-input and multi-output (MIMO) operations. Traditional PID controllers typically assume linear motor dynamics and determine a single set of coefficients, often through trial and error. However, the nonlinear dynamics of motor drives and variations in motor parameters often lead to instability, limiting the effectiveness of conventional PID controllers. The proposed auto-tuning PID controller adjusts its coefficients in real-time based on the system’s operational state. This method has been implemented in both simulation and experimental setups, with real-time execution facilitated by dSPACE DS1104. A comparative analysis with conventional PI control demonstrates the enhanced stability and adaptability of the proposed approach. Full article
Show Figures

Figure 1

12 pages, 3547 KB  
Proceeding Paper
A Study on Fuzzy PID Controllers with a Parallel Structure for Electro-Hydraulic Servo System Control
by Georgi Mihalev, Stanimir Yordanov, Krasimir Ormandzhiev, Stefan Ivanov and Hristina Stoycheva
Eng. Proc. 2026, 122(1), 2; https://doi.org/10.3390/engproc2026122002 - 14 Jan 2026
Viewed by 204
Abstract
This paper presents the design of a fuzzy PID controller with a parallel structure for controlling an electro-hydraulic servo system. The main factors affecting control performance in electro-hydraulic systems are discussed in detail. The proposed fuzzy controller features a specific structure obtained through [...] Read more.
This paper presents the design of a fuzzy PID controller with a parallel structure for controlling an electro-hydraulic servo system. The main factors affecting control performance in electro-hydraulic systems are discussed in detail. The proposed fuzzy controller features a specific structure obtained through a coefficient transfer approach from a classical PID controller, enabling seamless integration of the fuzzy logic component and simplifying the tuning process. Relevant mathematical equations and dependencies are provided. The closed-loop system’s stability is analyzed using the BIBO (Bounded Input, Bounded Output) criterion. The designed controller is implemented in the MATLAB/Simulink 2019 environment and tested using a real-time measurement and control system. Graphical results are presented, illustrating the performance of the closed-loop system under step and sinusoidal reference signals. The obtained results confirm the qualities and proper tuning of the implemented controller. Full article
Show Figures

Figure 1

20 pages, 1129 KB  
Article
Solving the Synthesis Problem Self-Organizing Control System in the Class of Elliptical Accidents Optics for Objects with One Input and One Output
by Maxot Rakhmetov, Ainagul Adiyeva, Balaussa Orazbayeva, Shynar Yelezhanova, Raigul Tuleuova and Raushan Moldasheva
Computation 2026, 14(1), 21; https://doi.org/10.3390/computation14010021 - 14 Jan 2026
Viewed by 167
Abstract
Nonlinear single-input single-output (SISO) systems operating under parametric uncertainty often exhibit bifurcations, multistability, and deterministic chaos, which significantly limit the effectiveness of classical linear, adaptive, and switching control methods. This paper proposes a novel synthesis framework for self-organizing control systems based on catastrophe [...] Read more.
Nonlinear single-input single-output (SISO) systems operating under parametric uncertainty often exhibit bifurcations, multistability, and deterministic chaos, which significantly limit the effectiveness of classical linear, adaptive, and switching control methods. This paper proposes a novel synthesis framework for self-organizing control systems based on catastrophe theory, specifically within the class of elliptic catastrophes. Unlike conventional approaches that stabilize a predefined system structure, the proposed method embeds the control law directly into a structurally stable catastrophe model, enabling autonomous bifurcation-driven transitions between stable equilibria. The synthesis procedure is formulated using a Lyapunov vector-function gradient–velocity method, which guarantees aperiodic robust stability under parametric uncertainty. The definiteness of the Lyapunov functions is established using Morse’s lemma, providing a rigorous stability foundation. To support practical implementation, a data-driven parameter tuning mechanism based on self-organizing maps (SOM) is integrated, allowing adaptive adjustment of controller coefficients while preserving Lyapunov stability conditions. Simulation results demonstrate suppression of chaotic regimes, smooth bifurcation-induced transitions between stable operating modes, and improved transient performance compared to benchmark adaptive control schemes. The proposed framework provides a structurally robust alternative for controlling nonlinear systems in uncertain and dynamically changing environments. Full article
(This article belongs to the Topic A Real-World Application of Chaos Theory)
Show Figures

Figure 1

16 pages, 2197 KB  
Article
Machine Learning and Operator-Based Nonlinear Internal Model Control Design for Soft Robotic Finger Using Robust Right Coprime Factorization
by Zizhen An and Mingcong Deng
Appl. Sci. 2026, 16(2), 808; https://doi.org/10.3390/app16020808 - 13 Jan 2026
Viewed by 137
Abstract
Currently, machine learning (ML) methods provide a practical approach to model complex systems. Unlike purely analytical models, ML methods can describe the uncertainties (e.g., hysteresis, temperature effects) that are difficult to deal with, potentially yielding higher-precision dynamics by a learning plant given a [...] Read more.
Currently, machine learning (ML) methods provide a practical approach to model complex systems. Unlike purely analytical models, ML methods can describe the uncertainties (e.g., hysteresis, temperature effects) that are difficult to deal with, potentially yielding higher-precision dynamics by a learning plant given a high-volume dataset. However, employing learning plants that lack explicit mathematical representations in real-time control remains challenging, namely, the model can be conversely looked at as a mapping from input data to output, and it is difficult to represent the corresponding time relationships in real applications. Hence, an ML and operator-based nonlinear control design is proposed in this paper. In this new framework, the bounded input/output spaces of the learning plant are addressed rather than mathematical dynamic formulation, which is realized by robust right coprime factorization (RRCF). While the stabilized learning plant is explored by RRCF, the desired tracking performance is also considered by an operator-based nonlinear internal model control (IMC) design. Eventually, practical application on a soft robotic finger system is conducted, which indicates the better performance of using the controlled learning plant and the feasibility of the proposed framework. Full article
(This article belongs to the Special Issue New Topics on System Learning and Control and Its Applications)
Show Figures

Figure 1

Back to TopTop