GABES-LSTM-Based Method for Predicting Draft Force in Tractor Rotary Tillage Operations
Abstract
1. Introduction
2. Materials and Methods
2.1. Mechanism Analysis and Mathematical Description of Draft Force in Rotary Tillage Operations
2.2. Construction of GABES-LSTM Draft Force Prediction Model
2.2.1. Structure of LSTM-Based Draft Force Prediction Model for Rotary Tillage Operations
2.2.2. Training Objective Function and Hyperparameter Representation
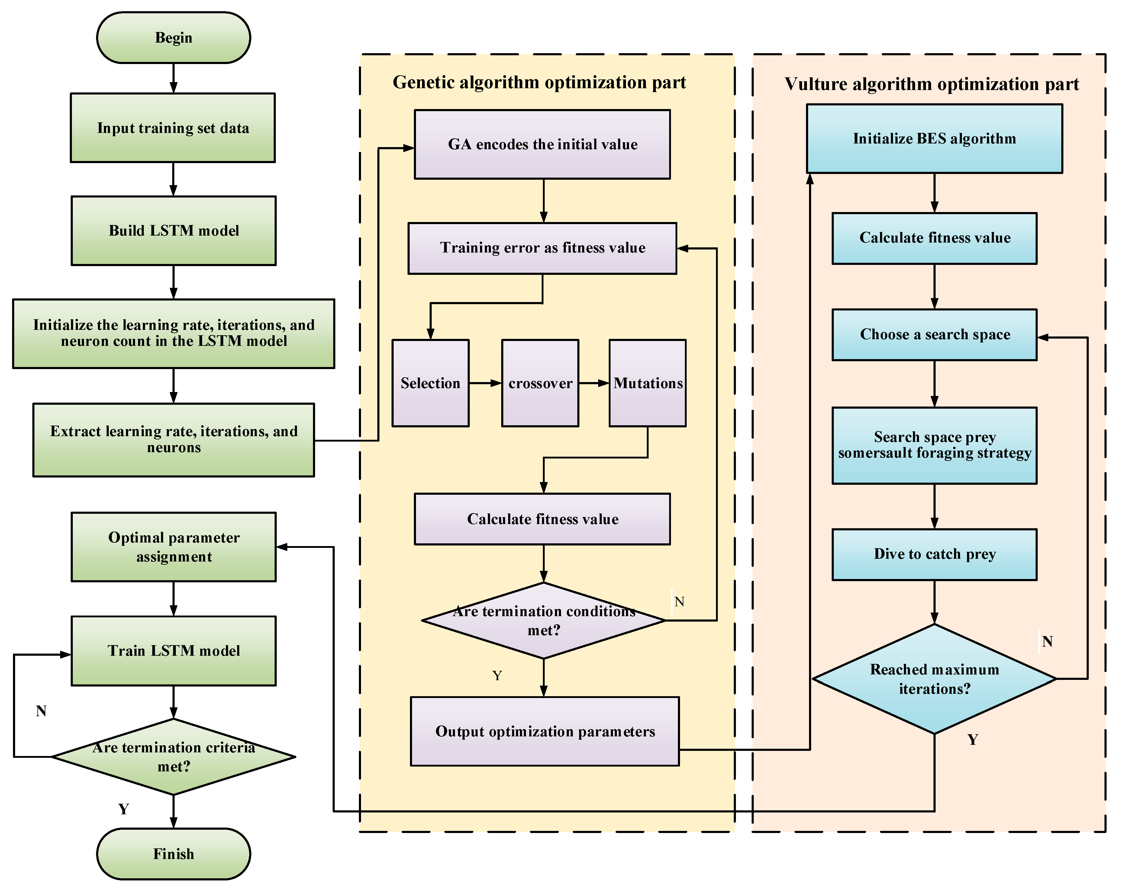
2.2.3. GABES-Based Joint Hyperparameter Optimization Method
2.3. Experimental Platform Setup and Data Processing Methods
3. Results and Discussion
3.1. Evaluation Metrics for Prediction Models
3.2. Comparison of Prediction Performance Among Different Models
4. Discussion
4.1. Model Limitations
4.2. Comparison with Existing Approaches
5. Conclusions
Author Contributions
Funding
Data Availability Statement
Conflicts of Interest
References
- Huang, X.; Wang, X.; Wang, Y.; Shi, Y.; Lv, H.; Zheng, J.; Chen, Y. Multi-objective optimization and experimental analysis of rotary tillage parameters for horticultural electric tractors. Comput. Electron. Agric. 2025, 231, 109962. [Google Scholar] [CrossRef]
- Zhang, J.; Feng, G.; Yan, X.; He, Y.; Liu, M.; Xu, L. Cooperative control method considering efficiency and tracking performance for unmanned hybrid tractor based on rotary tillage prediction. Energy 2024, 288, 129874. [Google Scholar] [CrossRef]
- Yang, T.; Zhang, H.; Li, F.; Yang, T.; Shi, Y.; Gu, X.; Chen, M.; Jiang, S. Optimized tillage method increased rice yield in rice ratooning system. Agriculture 2024, 14, 1768. [Google Scholar] [CrossRef]
- Upadhyay, G.; Raheman, H. Effect of velocity ratio on performance characteristics of an active-passive combination tillage implement. Biosyst. Eng. 2020, 191, 1–12. [Google Scholar] [CrossRef]
- Luo, Z.; Xie, B.; Chen, Z.; Zhang, S.; Zhao, Z.; Zheng, B.; Wen, C.; Song, Z. Learning-based double layer control method of yaw stability simulation research for rear wheel independent drive electric tractor plowing operation. Comput. Electron. Agric. 2024, 221, 108985. [Google Scholar] [CrossRef]
- Upadhyay, G.; Kumar, N.; Raheman, H.; Dubey, R. Predicting the power requirement of agricultural machinery using ann and regression models and the optimization of parameters using an ANN–PSO technique. AgriEngineering 2024, 6, 185–204. [Google Scholar] [CrossRef]
- Upadhyay, G.; Raheman, H.; Dubey, R. Regression models and multi-objective optimization using the Genetic Algorithm technique for an integrated tillage implement. AgriEngineering 2025, 7, 121. [Google Scholar] [CrossRef]
- Han, B.; Yang, H.; Lu, L.; Zhang, Z.; Li, Z.; Song, Z.; Zhu, Z.; Yang, Z. Research on traction and lateral stability control algorithm of tractor’s plowing unit and field trials in hilly and mountainous areas. Comput. Electron. Agric. 2025, 238, 110810. [Google Scholar] [CrossRef]
- Zhu, D.; Shi, M.; Yu, C.; Yu, Z.; Kuang, F.; Xiong, W.; Xue, K. Tool-straw-paddy soil coupling model of mechanical rotary-tillage process based on DEM-FEM. Comput. Electron. Agric. 2023, 215, 108410. [Google Scholar] [CrossRef]
- Li, B.; Sun, D.; Hu, M.; Zhou, X.; Wang, D.; Xia, Y.; You, Y. Automatic gear-shifting strategy for fuel saving by tractors based on real-time identification of draught force characteristics. Biosyst. Eng. 2020, 193, 46–61. [Google Scholar] [CrossRef]
- Rasool, S.; Raheman, H. Improving the tractive performance of walking tractors using rubber tracks. Biosyst. Eng. 2018, 167, 51–62. [Google Scholar] [CrossRef]
- Kim, Y.; Lee, S.; Baek, S.; Baek, S.; Jeon, H.; Lee, J.; Abu Ayub Siddique, M.; Kim, Y.; Kim, W.; Sim, T.; et al. Development of DEM-MBD coupling model for draft force prediction of agricultural tractor with plowing depth. Comput. Electron. Agric. 2022, 202, 107405. [Google Scholar] [CrossRef]
- Xie, C.; Wei, W.; Zhu, Y.; Xiao, M.; Chen, T. Wear reduction damage mitigation and operational reliability analysis of rotary tiller knives based on the self-excited vibration theory. Comput. Electron. Agric. 2025, 231, 109991. [Google Scholar] [CrossRef]
- Shao, X.; Yang, Z.; Mowafy, S.; Zheng, B.; Song, Z.; Luo, Z.; Guo, W. Load characteristics analysis of tractor drivetrain under field plowing operation considering tire-soil interaction. Soil Tillage Res. 2023, 227, 105620. [Google Scholar] [CrossRef]
- Battiato, A.; Diserens, E. Tractor traction performance simulation on differently textured soils and validation: A basic study to make traction and energy requirements accessible to the practice. Soil Tillage Res. 2017, 166, 18–32. [Google Scholar] [CrossRef]
- Askari, M.; Abbaspour-Gilandeh, Y.; Taghinezhad, E.; El Shal, A.M.; Hegazy, R.; Okasha, M. Applying the response surface methodology (RSM) approach to predict the tractive performance of an agricultural tractor during semi-deep tillage. Agriculture 2021, 11, 1043. [Google Scholar] [CrossRef]
- Sun, C.; Zhou, J.; Zhao, J. Traction resistance estimation based on multi-method fusion for distributed drive agricultural vehicles. IEEE Sens. J. 2022, 22, 9580–9588. [Google Scholar] [CrossRef]
- Zhang, S.; Xie, B.; Wen, C.; Zhao, Y.; Du, Y.; Zhu, Z.; Song, Z.; Li, L. Intelligent ballast control system with active load-transfer for electric tractors. Biosyst. Eng. 2022, 215, 143–155. [Google Scholar] [CrossRef]
- Zhao, T.; Zhao, J.; Xu, L.; Li, Y.; Yan, X. Research on traction performance prediction of wheel-drive tractor based on the BWO algorithm. Recent Pat. Mech. Eng. 2025, 18, 1–14. [Google Scholar] [CrossRef]
- Shafaei, S.M.; Loghavi, M.; Kamgar, S. An extensive validation of computer simulation frameworks for neural prognostication of tractor tractive efficiency. Comput. Electron. Agric. 2018, 155, 283–297. [Google Scholar] [CrossRef]
- Bae, B.; Kim, Y.; Kim, W.; Kim, Y.; Lee, S.; Kim, T. The development of a draft force prediction model for agricultural tractors based on the discrete element method in loam and clay loam. Agriculture 2023, 13, 2205. [Google Scholar] [CrossRef]
- Sunusi, I.I.; Zhou, J.; Wang, Z.Z.; Sun, C.; Eltayeb Ibrahim, I.; Opiyo, S.; Korohou, T.; Ahmed Soomro, S.; Alhaji Sale, N.; Olanrewaju, T.O. Intelligent tractors: Review of online traction control process. Comput. Electron. Agric. 2020, 170, 105176. [Google Scholar] [CrossRef]
- Fernandez, B.; Herrera, P.J.; Cerrada, J.A. Self-tuning regulator for a tractor with varying speed and hitch forces. Comput. Electron. Agric. 2018, 145, 282–288. [Google Scholar] [CrossRef]
- Ran, J.; Gong, Y.; Hu, Y.; Cai, J. EV load forecasting using a refined CNN-LSTM-AM. Electr. Power Syst. Res. 2025, 238, 111091. [Google Scholar] [CrossRef]
- Wen, C.; Li, R.; Zhao, C.; Chen, L.; Wang, M.; Yin, Y.; Meng, Z. An improved LSTM-based model for identifying high working intensity load segments of the tractor load spectrum. Comput. Electron. Agric. 2023, 210, 107879. [Google Scholar] [CrossRef]
- Tamilselvi, C.; Paul, R.K.; Yeasin, M.; Paul, A.K. Novel wavelet-LSTM approach for time series prediction. Neural Comput. Appl. 2025, 37, 10521–10530. [Google Scholar] [CrossRef]
- D’Angelo, G.; Palmieri, F. GGA: A modified genetic algorithm with gradient-based local search for solving constrained optimization problems. Inf. Sci. 2021, 547, 136–162. [Google Scholar] [CrossRef]
- Alsattar, H.A.; Zaidan, A.A.; Zaidan, B.B. Novel meta-heuristic bald eagle search optimisation algorithm. Artif. Intell. Rev. 2020, 53, 2237–2264. [Google Scholar] [CrossRef]
- Zhang, S.; Ren, W.; Xie, B.; Luo, Z.; Wen, C.; Chen, Z.; Zhu, Z.; Li, T. A combined control method of traction and ballast for an electric tractor in ploughing based on load transfer. Comput. Electron. Agric. 2023, 207, 107750. [Google Scholar] [CrossRef]
- Guan, C.; Fu, J.; Xu, L.; Jiang, X.; Wang, S.; Cui, Z. Study on the reduction of soil adhesion and tillage force of bionic cutter teeth in secondary soil crushing. Biosyst. Eng. 2022, 213, 133–147. [Google Scholar] [CrossRef]
- Bae, B.; Kim, M.; Choi, S.; Kim, Y.; Kim, W.; Kim, Y. Development of a power prediction model for rotary tillage in paddy loam field using DEM-MBD coupling method. Comput. Electron. Agric. 2025, 239, 111051. [Google Scholar] [CrossRef]
- Chen, G.; Chen, Y.; Huang, Z.; Wang, J.; Deng, Y.; Wang, P.; Zhao, R.; Hu, L. Integrated measurement method for field surface topography and tillage depth in rotary tillage operations. Comput. Electron. Agric. 2025, 239, 111000. [Google Scholar] [CrossRef]








| Parameter | Value |
|---|---|
| Overall dimensions (length × width × height)/mm × mm × mm | 3850 × 1240 × 2440 |
| Wheelbase/mm | 1585 |
| Front track width/mm | 1000 |
| Rear track width/mm | 1040 |
| Main transmission shifting mode | Continuously variable motor speed control |
| Rated power/kW | 18.4 |
| Power source | Lithium iron phosphate (LiFePO4) battery |
| Rated voltage/V | 76.8 |
| Model | MAPE/% | MRE/% | RPD | R2 |
|---|---|---|---|---|
| LSTM | 7.7869 | 6.6105 | 6.8302 | 0.9483 |
| GA-LSTM | 7.3032 | 4.7643 | 7.2556 | 0.9560 |
| BES-LSTM | 3.4794 | 1.8923 | 11.1563 | 0.9826 |
| GABES-LSTM | 2.4482 | 0.4805 | 13.3711 | 0.9902 |
| Model | Parameter | Number of Repeated Tests | Mean Value | ||
|---|---|---|---|---|---|
| No. 1 | No. 2 | No. 3 | |||
| LSTM | MAPE | 7.3975 | 7.8676 | 7.3975 | 7.5542 |
| MRE | 6.8081 | 6.8085 | 6.5439 | 6.7202 | |
| RPD | 8.6539 | 9.0604 | 8.7418 | 8.8187 | |
| R2 | 0.9372 | 0.9570 | 0.9418 | 0.9453 | |
| GA-LSTM | MAPE | 7.5953 | 7.0112 | 6.9380 | 7.1815 |
| MRE | 4.7167 | 4.8119 | 4.6217 | 4.7168 | |
| RPD | 6.8928 | 7.3286 | 7.0379 | 7.0864 | |
| R2 | 0.9462 | 0.9650 | 0.9560 | 0.9557 | |
| BES-LSTM | MAPE | 3.4794 | 3.5837 | 3.5489 | 3.5373 |
| MRE | 1.8737 | 1.9123 | 1.9301 | 1.9054 | |
| RPD | 11.2678 | 10.7108 | 11.4909 | 11.1565 | |
| R2 | 0.9783 | 0.9689 | 0.9891 | 0.9787 | |
| GABES-LSTM | MAPE | 2.3527 | 2.3257 | 2.4971 | 2.3918 |
| MRE | 0.4685 | 0.4992 | 0.4915 | 0.4864 | |
| RPD | 13.3711 | 13.2379 | 13.2373 | 13.2821 | |
| R2 | 0.9843 | 0.9914 | 0.9886 | 0.9881 | |
Disclaimer/Publisher’s Note: The statements, opinions and data contained in all publications are solely those of the individual author(s) and contributor(s) and not of MDPI and/or the editor(s). MDPI and/or the editor(s) disclaim responsibility for any injury to people or property resulting from any ideas, methods, instructions or products referred to in the content. |
© 2026 by the authors. Licensee MDPI, Basel, Switzerland. This article is an open access article distributed under the terms and conditions of the Creative Commons Attribution (CC BY) license.
Share and Cite
Wei, W.; Xiao, M.; Niu, Y.; He, M.; Chen, Z.; Yuan, G.; Zhu, Y. GABES-LSTM-Based Method for Predicting Draft Force in Tractor Rotary Tillage Operations. Agriculture 2026, 16, 297. https://doi.org/10.3390/agriculture16030297
Wei W, Xiao M, Niu Y, He M, Chen Z, Yuan G, Zhu Y. GABES-LSTM-Based Method for Predicting Draft Force in Tractor Rotary Tillage Operations. Agriculture. 2026; 16(3):297. https://doi.org/10.3390/agriculture16030297
Chicago/Turabian StyleWei, Wenbo, Maohua Xiao, Yue Niu, Min He, Zhiyuan Chen, Gang Yuan, and Yejun Zhu. 2026. "GABES-LSTM-Based Method for Predicting Draft Force in Tractor Rotary Tillage Operations" Agriculture 16, no. 3: 297. https://doi.org/10.3390/agriculture16030297
APA StyleWei, W., Xiao, M., Niu, Y., He, M., Chen, Z., Yuan, G., & Zhu, Y. (2026). GABES-LSTM-Based Method for Predicting Draft Force in Tractor Rotary Tillage Operations. Agriculture, 16(3), 297. https://doi.org/10.3390/agriculture16030297

