Sign in to use this feature.

Years

Between: -

Subjects

remove_circle_outline
remove_circle_outline
remove_circle_outline
remove_circle_outline
remove_circle_outline
remove_circle_outline
remove_circle_outline

Journals

Article Types

Countries / Regions

Search Results (149)

Search Parameters:
Keywords = in vivo Drosophila model

Order results
Result details
Results per page
Select all
Export citation of selected articles as:
32 pages, 5654 KB  
Article
Genetic Modeling of Lysosomal Storage Disorders (LSDs) in the Brain–Midgut Axis of Drosophila melanogaster During Aging
by Sophia P. Markaki, Nikole M. Kiose, Zoi A. Charitopoulou, Stylianos Kougioumtzoglou, Athanassios D. Velentzas and Dimitrios J. Stravopodis
Cells 2026, 15(1), 6; https://doi.org/10.3390/cells15010006 - 19 Dec 2025
Viewed by 233
Abstract
Lysosomal storage disorders (LSDs) are a group of rare inherited diseases caused by mutations in the genes encoding the proteins involved in normal lysosomal functions, leading to an accumulation of undegraded substrates within lysosomes. Among the most prominent clinical features are neurological impairment [...] Read more.
Lysosomal storage disorders (LSDs) are a group of rare inherited diseases caused by mutations in the genes encoding the proteins involved in normal lysosomal functions, leading to an accumulation of undegraded substrates within lysosomes. Among the most prominent clinical features are neurological impairment and neurodegeneration, arising from widespread cellular dysfunction. The development of powerful and reliable animal model systems that can in vivo recapitulate human LSD pathologies is critical for understanding disease mechanisms and advancing therapeutic strategies. In this study, we identified the Drosophila melanogaster orthologs of human LSD-related genes using the DIOPT tool and performed tissue-specific gene silencing along the brain–midgut axis via the use of GAL4/UAS and RNAi combined technologies. Transgenic fly models presented key features of human LSD pathologies, including significantly shortened lifespans and a progressive locomotor decline that serves as a measure for neuromuscular disintegration, following age- and sex-dependent patterns. These phenotypic parallels in pathology strongly support the functional relevance of the selected orthologs and underscore the value of Drosophila as a versatile in vivo model system for advanced LSD pathology research, offering state-of-the-art genetic tools for molecularly dissecting disease mechanisms and providing cutting-edge novel platforms for high-throughput genetic and/or pharmacological screening, moving towards development of new therapeutically beneficial drug-based regimens and mutant gene-rescue schemes. Full article
(This article belongs to the Special Issue Drosophila as a Model for Understanding Human Disease)
Show Figures

Figure 1

20 pages, 4044 KB  
Article
Mitochondria-Targeted Antioxidants Prevent Tachypacing-Induced Contractile Dysfunction in In Vitro Cardiomyocyte and In Vivo Drosophila Models of Atrial Fibrillation
by Alexia van Rinsum, Liangyu Hu, Xi Qi, Jaap Keijer and Deli Zhang
Antioxidants 2025, 14(12), 1444; https://doi.org/10.3390/antiox14121444 - 30 Nov 2025
Viewed by 499
Abstract
Atrial fibrillation (AF) is a growing cardiovascular epidemic lacking effective treatment. Reactive oxygen species are believed to contribute to AF pathophysiology, yet general antioxidants have limited effectiveness. Since mitochondria are abundant in the heart and a major ROS producer, mitochondrial oxidative stress (MitoOxS) [...] Read more.
Atrial fibrillation (AF) is a growing cardiovascular epidemic lacking effective treatment. Reactive oxygen species are believed to contribute to AF pathophysiology, yet general antioxidants have limited effectiveness. Since mitochondria are abundant in the heart and a major ROS producer, mitochondrial oxidative stress (MitoOxS) could be a therapeutic target. To determine this, rat inducible immortalized atrial myocytes (iAMs) were tachypaced to mimic AF, followed by assessment of calcium transients, contractility, mitochondrial respiration and morphology, and ROS damage. Cells were pretreated with MitoTEMPO or Sul-238 to assess their protective effects. In Drosophila, heart wall contractions were analyzed to assess arrhythmogenesis after mitochondrial antioxidant pretreatment. Using the GAL4-UAS system, mitochondrial ROS levels and the effect of SOD1 or SOD2 knockdown or overexpression on arrhythmogenesis were evaluated. Tachypacing induced contractile dysfunction and arrhythmogenesis, mitochondrial impairment, and ROS damage in iAMs and increased mitochondrial ROS and arrhythmogenesis in Drosophila. Both MitoTEMPO and Sul-238 treatments prevented mitochondrial dysfunction and arrhythmogenesis in iAMs and rescued arrhythmia in Drosophila. Underscoring the potential to target MitoOxS specifically, SOD2 knockdown promoted arrhythmogenesis in iAMs and Drosophila, whereas SOD2 overexpression rescued tachypacing-induced arrhythmia. MitoOxS is thus a key driver of tachypacing-induced contractile dysfunction and arrhythmia. Mitochondria-targeted antioxidants, such as MitoTEMPO or Sul-238, represent promising therapeutic strategies for AF. Full article
(This article belongs to the Special Issue Oxidative Stress in Metabolic Syndrome and Cardiovascular Diseases)
Show Figures

Graphical abstract

15 pages, 1801 KB  
Article
Impact of Tobacco Smoke Exposure on Male Fertility: An In Vivo Study Using Drosophila melanogaster
by Natasha Gomes de Miranda, Ana Gajeiro, Ana Martins-Bessa and Isabel Gaivão
Cells 2025, 14(21), 1689; https://doi.org/10.3390/cells14211689 - 28 Oct 2025
Viewed by 1054
Abstract
Tobacco smoke has been consistently associated with impaired spermatozoa quality in men, including decreased concentration, motility, and increased morphological abnormalities. Key tobacco-related toxins such as nicotine and cadmium induce oxidative stress, leading to DNA damage in germ cells. This study aimed to evaluate [...] Read more.
Tobacco smoke has been consistently associated with impaired spermatozoa quality in men, including decreased concentration, motility, and increased morphological abnormalities. Key tobacco-related toxins such as nicotine and cadmium induce oxidative stress, leading to DNA damage in germ cells. This study aimed to evaluate the effects of tobacco smoke exposure on male fertility using Drosophila melanogaster as an in vivo model. Fertility, fecundity, parental toxicity, lifespan, and spermatozoa morphology were assessed in two strains: the wild-type Oregon K and the DNA repair-deficient mus308. Males were exposed to whole-tobacco smoke in a controlled environment for periods of 0, 1 and 7 min. Tobacco smoke exposure reduced fertility, fecundity, and offspring longevity in both strains. Additionally, spermatozoa from mus308 males exhibited a higher frequency of morphological abnormalities. These findings demonstrate the detrimental impact of tobacco smoke on male reproductive function and suggest increased vulnerability in organisms with impaired DNA repair capacity. Full article
(This article belongs to the Special Issue Drosophila as a Model for Understanding Human Disease)
Show Figures

Figure 1

30 pages, 2794 KB  
Review
Therapeutic Potential of Neopyropia yezoensis: An Updated Review
by Anshul Sharma, Na Young Yoon and Hae-Jeung Lee
Mar. Drugs 2025, 23(11), 415; https://doi.org/10.3390/md23110415 - 23 Oct 2025
Viewed by 1458
Abstract
Neopyropia (N.) yezoensis is a widely cultivated red alga in East Asia and valued worldwide for its rich bioactive constituents recognized for their health benefits, including polsaccharides, porphyrans, pigments, phenolic compounds, phycobiliproteins, polyunsaturated fatty acids, myosporin-like amino acids, and both synthetic [...] Read more.
Neopyropia (N.) yezoensis is a widely cultivated red alga in East Asia and valued worldwide for its rich bioactive constituents recognized for their health benefits, including polsaccharides, porphyrans, pigments, phenolic compounds, phycobiliproteins, polyunsaturated fatty acids, myosporin-like amino acids, and both synthetic and recombinant peptides. This review summarizes the current knowledge regarding the therapeutic potential of N. yezoensis extracts and their bioactive compounds. Based on in vitro, ex vitro, and in vivo experimental data (including those on Drosophila melanogaster larvae), this review comprehensively discusses its antioxidant, anti-inflammatory, neuroprotective, anti-atopic dermatitis, anti-colitis, anticancer, anti-aging, anti-atrophy, metabolic health-promoting effects, improving renal health, proliferating, anti-osteoarthritic, anti-allergic, antibacterial, and antivirus activities. The prebiotic effect of N. yezoensis porphyran through modulation of the gut microbiota was also investigated. Studies have indicated that protein hydrolysates and peptides derived from N. yezoensis with low molecular weights and aromatic and/or hydrophobic amino acids contribute significantly to these diverse bioactivities. Although N. yezoensis has shown promising bioactivity in preclinical models, validated clinical data in humans are currently lacking. Future research should prioritize the design and implementation of well-controlled human clinical trials to fully explore their therapeutic potential. Full article
(This article belongs to the Special Issue Bioactive Specialized Metabolites from Marine Plants)
Show Figures

Figure 1

85 pages, 19886 KB  
Review
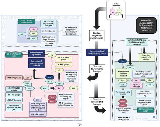
In Vivo Models of Cardiovascular Disease: Drosophila melanogaster as a Genetic Model of Congenital Heart Disease
by Theodora M Stougiannou, Maria Koutini, Fotios Mitropoulos and Dimos Karangelis
Biomedicines 2025, 13(10), 2569; https://doi.org/10.3390/biomedicines13102569 - 21 Oct 2025
Viewed by 1523
Abstract
Drosophila melanogaster (D. melanogaster) has been widely used in biology, including classical genetics, for almost a century. With the entire D. melanogaster genome sequenced and the existence of transgenic and mutant individuals, the species offers opportunities for targeted gene expression and [...] Read more.
Drosophila melanogaster (D. melanogaster) has been widely used in biology, including classical genetics, for almost a century. With the entire D. melanogaster genome sequenced and the existence of transgenic and mutant individuals, the species offers opportunities for targeted gene expression and manipulation. Genes involved in the regulation of the animal’s cardiac development include genes associated with the ancient regulatory networks that direct the formation of the cardiac form. However, additional loci can also affect cardiac development, including genes associated with cellular metabolism and protein homeostasis; signaling pathways necessary for the establishment of body segmentation and polarity; homeotic genes involved in the establishment of the animal body plan; and finally, genes encoding chromatin modification enzymes. Conservation in the genetic networks governing cardiac development between D. melanogaster and mammalian vertebrates, coupled with the absence of genetic redundancy in D. melanogaster, allows for the study and evaluation of mutations that could potentially disrupt cardiac development in the former. In this manner, phenotypes in D. melanogaster can be compared with phenotypes present in vertebrate animal models and human patients; this, in turn, allows for comparisons of gene function to be made across different species and for identification of candidate genes with a potential effect on cardiac development. These genes can then be further tested in vertebrate models with possible clinical implications. It is thus the purpose of this comprehensive literature review to summarize and categorize studies evaluating the results of genetic mutations on D. melanogaster cardiac development, as well as uncover any associations between D. melanogaster and similar phenotypes in vertebrates and humans due to effects on the corresponding gene orthologs. Full article
(This article belongs to the Section Molecular and Translational Medicine)
Show Figures

Figure 1

17 pages, 5150 KB  
Article
Drosophila Models Reveal NAT Complex Roles in Heart Development and Enable Functional Validation of Congenital Heart Disease Variants
by Jun-Yi Zhu, Hannah Seah, Hangnoh Lee, Hanhan Liu and Zhe Han
Cells 2025, 14(20), 1596; https://doi.org/10.3390/cells14201596 - 14 Oct 2025
Viewed by 581
Abstract
N-terminal acetylation, catalyzed by N-terminal acetyltransferase (NAT) complexes, is one of the most prevalent protein modifications in eukaryotic cells, yet its role in heart development remains poorly understood. Here, we use Drosophila as an in vivo platform to investigate the functions of NAT [...] Read more.
N-terminal acetylation, catalyzed by N-terminal acetyltransferase (NAT) complexes, is one of the most prevalent protein modifications in eukaryotic cells, yet its role in heart development remains poorly understood. Here, we use Drosophila as an in vivo platform to investigate the functions of NAT complex components in cardiac development and congenital heart disease (CHD). Focusing on the NatA complex, we showed that cardiac-specific knockdown of each of its three subunits (Naa15-16, vnc, and san) led to developmental lethality, structural disorganization, fibrosis, and impaired cardiac function in Drosophila. Remarkably, human NAA16 completely rescued the cardiac defects in Naa15-16 silenced Drosophila, whereas a CHD-associated variant (NAA16-R70C) failed to do so, providing direct functional evidence of its pathogenicity. Together, these findings suggest the NatA complex as a critical regulator of heart development and provide functional validation linking variants in NatA complex genes to CHD. Further studies in mammalian models will be required to provide additional supporting evidence. Full article
(This article belongs to the Special Issue Drosophila as a Model for Understanding Human Disease)
Show Figures

Figure 1

32 pages, 5594 KB  
Article
In Vitro Antioxidant Activity and In Vivo Neuroprotective Effect of Parastrephia quadrangularis in a Drosophila Parkinson’s Disease Model
by Branco Cárdenas, Ayza Cuevas, Duxan Arancibia, Lucas Urrutia, Pedro Zamorano, Adrián Paredes and Rafaella V. Zárate
Antioxidants 2025, 14(10), 1226; https://doi.org/10.3390/antiox14101226 - 12 Oct 2025
Viewed by 3399
Abstract
Oxidative stress (OxS) is a central factor in neurodegenerative diseases (NDs), including Parkinson’s disease (PD). Phenolic compounds, including flavonoids and coumarins, counteract reactive species and modulate key intracellular survival pathways, highlighting their therapeutic potential. Parastrephia quadrangularis (Pq), a plant from the [...] Read more.
Oxidative stress (OxS) is a central factor in neurodegenerative diseases (NDs), including Parkinson’s disease (PD). Phenolic compounds, including flavonoids and coumarins, counteract reactive species and modulate key intracellular survival pathways, highlighting their therapeutic potential. Parastrephia quadrangularis (Pq), a plant from the Atacama Desert traditionally used by Andean communities, contains phenolic compounds with antioxidant, antifungal, and anti-inflammatory activities. However, its neuroprotective potential remains unexplored. Here, a hydroalcoholic extract (HAE) of Pq and four subfractions (MeOH, EtOAc, DCM, and n-hex) were obtained and assessed for in vitro antioxidant activity, with HAE selected for its consistent activity. In SH-SY5Y cells, HAE-Pq lowered basal reactive oxygen species and attenuated hydrogen peroxide-induced OxS. The UHPLC-MS analysis of HAE-Pq unveiled a high abundance of flavonoids, followed by coumarins and phenolic acids, and identified 16 additional metabolites, including jaceidin as the most abundant. In vivo assays using a Drosophila genetic PD model induced by overexpression of human α-synuclein, showed that HAE-Pq was non-toxic and non-aversive and that it delayed the onset of motor defects by one week in female flies. This study provides the first evidence of the neuroprotective potential of Pq, supporting its value as a source of bioactive metabolites relevant to NDs and reinforcing its ethnopharmacological validation. Full article
(This article belongs to the Special Issue Antioxidant Research in Chile—2nd Edition)
Show Figures

Graphical abstract

19 pages, 10863 KB  
Article
Effects of ZnFe2O4 Nanoparticles on Development and Rhythmic Behavior of Drosophila melanogaster
by Wenhao Yan, Yunfan Guo, Penghui Li, Ziyan Zhang, Jinjun Yang and Yongyan Sun
Toxics 2025, 13(9), 779; https://doi.org/10.3390/toxics13090779 - 14 Sep 2025
Cited by 1 | Viewed by 965
Abstract
Objectives: This study planned to determine the biological effects associated with ZnFe2O4-NPs exposure using Drosophila melanogaster as an in vivo model. Methods: ZnFe2O4-NPs were hydrothermally synthesized, and the development of offspring flies were [...] Read more.
Objectives: This study planned to determine the biological effects associated with ZnFe2O4-NPs exposure using Drosophila melanogaster as an in vivo model. Methods: ZnFe2O4-NPs were hydrothermally synthesized, and the development of offspring flies were evaluated via dietary exposure to different doses of ZnFe2O4-NPs (0, 200, 400, 600 μg/mL). Rhythmic behaviors of parent male flies were monitored. Results: Internalization of ZnFe2O4-NPs through the intestinal barrier occurred. Oral intake of ZnFe2O4-NPs decreased the eclosed adult numbers and perturbed the insect developmental process. In male flies, significant upregulation of HSPs and Turandot family genes was detected, accompanied by ROS reduction and suppressed antioxidant defense responses, and exposure of ZnFe2O4-NPs disrupted sleep patterns of males, including a reduction in sleep duration and aggravation of sleep fragmentation. Suppressed activity levels were also found after ZnFe2O4-NPs exposure. Significant increased expressions of circadian genes (Clk and Cyc) were detected, alongside elevation of neurotransmitter levels and related gene expressions. Conclusions: Overall, ZnFe2O4-NPs can perturb development process via inducing heat shock and detoxification response, and disrupted rhythmic behaviors may be attributed to elevation of neurotransmitter levels and upregulated gene expressions of circadian genes. Our findings may offer valuable insights for evaluating ecological risks of metal-based nanoparticles and suggest potential applications in developing novel pest management strategies by utilizing insect behavioral and physiological responses to nanomaterials. Full article
(This article belongs to the Section Reproductive and Developmental Toxicity)
Show Figures

Graphical abstract

19 pages, 1636 KB  
Article
Assessment of Purple Loosestrife (Lythrum salicaria L.) Extracts from Wild Flora of Transylvania: Phenolic Profile, Antioxidant Activity, In Vivo Toxicity, and Gene Expression Variegation Studies
by Lidia-Ioana Virchea, Cecilia Georgescu, Endre Máthé, Adina Frum, Monica Mironescu, Bence Pecsenye, Robert Nagy, Oana Danci, Maria-Lucia Mureșan, Maria Totan and Felicia-Gabriela Gligor
Pharmaceutics 2025, 17(9), 1097; https://doi.org/10.3390/pharmaceutics17091097 - 22 Aug 2025
Viewed by 1126
Abstract
Background: Purple loosestrife (Lythrum salicaria L.) is a medicinal plant native to the spontaneous Romanian flora. The aim of this study was to investigate the phenolic profile, total phenolic content (TPC), and antioxidant capacity (AC) of two L. salicaria L. extracts, a [...] Read more.
Background: Purple loosestrife (Lythrum salicaria L.) is a medicinal plant native to the spontaneous Romanian flora. The aim of this study was to investigate the phenolic profile, total phenolic content (TPC), and antioxidant capacity (AC) of two L. salicaria L. extracts, a hydro-methanolic extract (LSmet-1) and a hydro-ethanolic extract (LSeth-2), and their putative toxicity, as well as the effect on eye pigment content in the case of Drosophila melanogaster of an extract derived from LSmet-1 (LSmet-3). To the best of our knowledge, this is the first study to evaluate the influence of L. salicaria L. extracts on cytotoxicity and the expression of genes as determined by eye pigment levels, using a D. melanogaster-based model system. Methods: High-performance liquid chromatography was carried out to investigate the chemical composition of the extracts. Spectrophotometric methods were used to estimate their TPC and AC. Cytotoxicity was evaluated using an in vivo D. melanogaster diet-dependent viability assay and eye pigments of wm4h males, suitable for position-effect variegation studies, which were quantified by a spectrophotometric method. Results: The results indicated that the main phenolic compounds were gallic acid, resveratrol, and rutin in LSmet-1, whereas in LSeth-2, gallic acid and quercetin were the most relevant. LSmet-1 had a higher TPC compared to LSeth-2. Both extracts exhibited notable efficacy in the applied in vitro antioxidant tests. The viability of flies on normal media increased in a concentration-dependent manner at lower concentrations, with the extract being toxic at higher concentrations. On a high-sugar diet, even lower concentrations were toxic. All tested concentrations influenced the eye pigment content. Conclusions: Our study brings new findings on L. salicaria L. extracts, suggesting the need for further investigation before introducing them in therapy. Full article
(This article belongs to the Special Issue Natural Compounds in Drug Delivery Systems)
Show Figures

Figure 1

21 pages, 1784 KB  
Article
Toxic Threats from the Fern Pteridium aquilinum: A Multidisciplinary Case Study in Northern Spain
by L. María Sierra, Isabel Feito, Mª Lucía Rodríguez, Ana Velázquez, Alejandra Cué, Jaime San-Juan-Guardado, Marta Martín, Darío López, Alexis E. Peña, Elena Canga, Guillermo Ramos, Juan Majada, José Manuel Alvarez and Helena Fernández
Int. J. Mol. Sci. 2025, 26(15), 7157; https://doi.org/10.3390/ijms26157157 - 24 Jul 2025
Viewed by 1896
Abstract
Pteridium aquilinum (bracken fern) poses a global threat to biodiversity and to the health of both animals and humans due to its toxic metabolites and aggressive ecological expansion. In northern Spain, particularly in regions of intensive livestock farming, these risks may be exacerbated, [...] Read more.
Pteridium aquilinum (bracken fern) poses a global threat to biodiversity and to the health of both animals and humans due to its toxic metabolites and aggressive ecological expansion. In northern Spain, particularly in regions of intensive livestock farming, these risks may be exacerbated, calling for urgent assessment and monitoring strategies. In this study, we implemented a multidisciplinary approach to evaluate the toxicological and ecological relevance of P. aquilinum through four key actions: (a) quantification of pterosins A and B in young fronds (croziers) using ultra-high-performance liquid chromatography coupled with tandem mass spectrometry (UHPLC-MS/MS); (b) analysis of in vivo genotoxicity of aqueous extracts using Drosophila melanogaster as a model organism; (c) a large-scale survey of local livestock farmers to assess awareness and perceived impact of bracken; and (d) the development and field application of a drone-based mapping tool to assess the spatial distribution of the species at the regional level. Our results confirm the consistent presence of pterosins A and B in croziers, with concentrations ranging from 0.17 to 2.20 mg/g dry weight for PtrB and 13.39 to 257 µg/g for PtrA. Both metabolite concentrations and genotoxicity levels were found to correlate with latitude and, importantly, with each other. All tested samples exhibited genotoxic activity, with notable differences among them. The farmer survey (n = 212) revealed that only 50% of respondents were aware of the toxic risks posed by bracken, indicating a need for targeted outreach. The drone-assisted mapping approach proved to be a promising tool for identifying bracken-dominated areas and provides a scalable foundation for future ecological monitoring and land management strategies. Altogether, our findings emphasize that P. aquilinum is not merely a local concern but a globally relevant toxic species whose monitoring and control demand coordinated scientific and policy-based efforts. Full article
(This article belongs to the Special Issue The Transcendental World of Plant Toxic Compounds)
Show Figures

Figure 1

19 pages, 7102 KB  
Article
PARG Mutation Uncovers Critical Structural Determinant for Poly(ADP-Ribose) Hydrolysis and Chromatin Regulation in Embryonic Stem Cells
by Yaroslava Karpova, Sara Piatz, Guillaume Bordet and Alexei V. Tulin
Cells 2025, 14(14), 1049; https://doi.org/10.3390/cells14141049 - 9 Jul 2025
Cited by 1 | Viewed by 1024
Abstract
Poly(ADP-ribosyl)ation is a crucial posttranslational modification that governs gene expression, chromatin remodeling, and cellular homeostasis. This dynamic process is mediated by the opposing activities of poly(ADP-ribose) polymerases (PARPs), which synthesize poly(ADP-ribose) (pADPr), and poly(ADP-ribose) glycohydrolase (PARG), which degrades it. While PARP function has [...] Read more.
Poly(ADP-ribosyl)ation is a crucial posttranslational modification that governs gene expression, chromatin remodeling, and cellular homeostasis. This dynamic process is mediated by the opposing activities of poly(ADP-ribose) polymerases (PARPs), which synthesize poly(ADP-ribose) (pADPr), and poly(ADP-ribose) glycohydrolase (PARG), which degrades it. While PARP function has been extensively studied, the structural and mechanistic basis of PARG-mediated pADPr degradation remain incompletely understood. To investigate the role of PARG in pADPr metabolism, we employed CRISPR/Cas9-based genome editing to generate a novel Parg29b mutant mouse embryonic stem cell (ESC) line carrying a precise deletion within the PARG catalytic domain. This deletion completely abolished pADPr hydrolytic activity, resulting in massive nuclear pADPr accumulation, yet ESC viability, proliferation, and cell cycle progression remained unaffected. Using Drosophila melanogaster as a model system, we demonstrated that this mutation completely disrupted the pADPr pathway and halted developmental progression, highlighting the essential role of PARG and pADPr turnover in organismal development. Our results define a critical structural determinant of PARG catalytic function, underscore the distinct requirements for pADPr metabolism in cellular versus developmental contexts, and provide a genetically tractable model for studying the regulation of poly(ADP-ribose) dynamics and therapeutic responses to PARP inhibition in vivo. Full article
(This article belongs to the Section Cell Methods)
Show Figures

Graphical abstract

41 pages, 2878 KB  
Review
Modeling Alzheimer’s Disease: A Review of Gene-Modified and Induced Animal Models, Complex Cell Culture Models, and Computational Modeling
by Anna M. Timofeeva, Kseniya S. Aulova and Georgy A. Nevinsky
Brain Sci. 2025, 15(5), 486; https://doi.org/10.3390/brainsci15050486 - 5 May 2025
Cited by 3 | Viewed by 4411
Abstract
Alzheimer’s disease, a complex neurodegenerative disease, is characterized by the pathological aggregation of insoluble amyloid β and hyperphosphorylated tau. Multiple models of this disease have been employed to investigate the etiology, pathogenesis, and multifactorial aspects of Alzheimer’s disease and facilitate therapeutic development. Mammals, [...] Read more.
Alzheimer’s disease, a complex neurodegenerative disease, is characterized by the pathological aggregation of insoluble amyloid β and hyperphosphorylated tau. Multiple models of this disease have been employed to investigate the etiology, pathogenesis, and multifactorial aspects of Alzheimer’s disease and facilitate therapeutic development. Mammals, especially mice, are the most common models for studying the pathogenesis of this disease in vivo. To date, the scientific literature has documented more than 280 mouse models exhibiting diverse aspects of Alzheimer’s disease pathogenesis. Other mammalian species, including rats, pigs, and primates, have also been utilized as models. Selected aspects of Alzheimer’s disease have also been modeled in simpler model organisms, such as Drosophila melanogaster, Caenorhabditis elegans, and Danio rerio. It is possible to model Alzheimer’s disease not only by creating genetically modified animal lines but also by inducing symptoms of this neurodegenerative disease. This review discusses the main methods of creating induced models, with a particular focus on modeling Alzheimer’s disease on cell cultures. Induced pluripotent stem cell (iPSC) technology has facilitated novel investigations into the mechanistic underpinnings of diverse diseases, including Alzheimer’s. Progress in culturing brain tissue allows for more personalized studies on how drugs affect the brain. Recent years have witnessed substantial advancements in intricate cellular system development, including spheroids, three-dimensional scaffolds, and microfluidic cultures. Microfluidic technologies have emerged as cutting-edge tools for studying intercellular interactions, the tissue microenvironment, and the role of the blood–brain barrier (BBB). Modern biology is experiencing a significant paradigm shift towards utilizing big data and omics technologies. Computational modeling represents a powerful methodology for researching a wide array of human diseases, including Alzheimer’s. Bioinformatic methodologies facilitate the analysis of extensive datasets generated via high-throughput experimentation. It is imperative to underscore the significance of integrating diverse modeling techniques in elucidating pathogenic mechanisms in their entirety. Full article
Show Figures

Figure 1

12 pages, 1876 KB  
Article
PDH Inhibition in Drosophila Ameliorates Sensory Dysfunction Induced by Vincristine Treatment in the Chemotherapy-Induced Peripheral Neuropathy Models
by Harim Song, Sohee Kim, Ji Eun Han, Kyong-hwa Kang and Hyongjong Koh
Biomedicines 2025, 13(4), 783; https://doi.org/10.3390/biomedicines13040783 - 24 Mar 2025
Cited by 1 | Viewed by 1134
Abstract
Background/Objectives: Chemotherapy-induced peripheral neuropathy (CIPN) is a significant dose-limiting side effect of many effective anticancer agents, including vincristine. While CIPN adversely affects both oncological outcomes and the quality of life for cancer patients, the in vivo mechanisms behind CIPN pathology remain largely unknown, [...] Read more.
Background/Objectives: Chemotherapy-induced peripheral neuropathy (CIPN) is a significant dose-limiting side effect of many effective anticancer agents, including vincristine. While CIPN adversely affects both oncological outcomes and the quality of life for cancer patients, the in vivo mechanisms behind CIPN pathology remain largely unknown, and effective treatments have yet to be developed. In this study, we established a novel Drosophila model of CIPN using vincristine to explore the molecular mechanisms underlying this condition. Methods: We assessed the impact of vincristine exposure on thermal nociception in Drosophila larvae using a programmable heat probe. Additionally, we investigated vincristine-induced mitochondrial dysfunction and dendritic abnormalities in class IV dendritic arborization (C4da) neurons with various fluorescent protein markers. Results: We found a dose-dependent increase in thermal hypersensitivity, accompanied by changes in the sensory dendrites of C4da neurons in vincristine-treated fly larvae. Moreover, vincristine significantly enhanced mitochondrial ROS production and mitophagy—a selective autophagy that targets dysfunctional mitochondria—indicating vincristine-induced mitochondrial dysfunction within C4da neurons. Surprisingly, inhibiting the pyruvate dehydrogenase complex (PDH), a key mitochondrial metabolic enzyme complex, effectively rescued the mitochondrial and sensory abnormalities caused by vincristine. Conclusions: Findings from this first Drosophila model of vincristine-induced peripheral neuropathy (VIPN) suggest that mitochondrial dysfunction plays a critical role in VIPN pathology, representing PDH as a potential target for the treatment of VIPN. Full article
(This article belongs to the Section Neurobiology and Clinical Neuroscience)
Show Figures

Figure 1

12 pages, 1403 KB  
Article
Skim Milk Culture of Lactobacillus johnsonii SBT0309 Increases Intestinal Alkaline Phosphatase Activity and Inhibits Lipopolysaccharide-Induced Interleukin-8 Production in Intestinal Epithelial Cells
by Michio Kawano, Toshinobu Arai and Toshihide Kabuki
Cells 2025, 14(5), 358; https://doi.org/10.3390/cells14050358 - 28 Feb 2025
Viewed by 1287
Abstract
Background/Objectives: Intestinal alkaline phosphatase (IAP) is an enzyme expressed in the intestinal brush border, which may exert anti-inflammatory effects by detoxifying lipopolysaccharides (LPSs), thereby preventing metabolic disorders. Various food components have been reported to influence IAP activity. However, few studies have evaluated the [...] Read more.
Background/Objectives: Intestinal alkaline phosphatase (IAP) is an enzyme expressed in the intestinal brush border, which may exert anti-inflammatory effects by detoxifying lipopolysaccharides (LPSs), thereby preventing metabolic disorders. Various food components have been reported to influence IAP activity. However, few studies have evaluated the effects of fermented milk on IAP activity. In this study, we aimed to investigate fermented milk with high IAP-activating capacity and investigate its effect. Methods: We screened a skim milk culture (SC), a fermented milk model, using differentiated Caco-2 cells. We investigated the effect of SC on IAP activity and gene expression in the Drosophila midgut. Quantitative PCR and immunoblot assays were conducted to examine gene and protein levels. Results: Among the SC samples from different lactic acid bacteria or bifidobacteria, the SC of Lactobacillus johnsonii SBT0309 (LJ0309 SC) demonstrated a particularly strong capacity to activate IAP in Caco-2 cells, demonstrated by significantly increased IAP gene expression and protein levels in Caco-2 cells. Additionally, LJ0309 SC inhibited increased secretion of IL-8 in LPS-stimulated Caco-2 cells. Finally, in Drosophila melanogaster fed LJ0309 SC, we observed an increase in both IAP activity and gene expression in the midgut. Conclusions: LJ0309 SC increased IAP activity and gene expression in both Caco-2 cells and the Drosophila midgut, and inhibited the inflammatory response in LPS-stimulated Caco-2 cells. Although further in vivo studies are required, LJ0309 SC might help to ameliorate LPS-induced inflammation and disease via IAP activation. Full article
Show Figures

Figure 1

17 pages, 7440 KB  
Article
White Tea Aqueous Extract: A Potential Anti-Aging Agent Against High-Fat Diet-Induced Senescence in Drosophila melanogaster
by Yan Huang, Miaoyuan He, Jianming Zhang, Shilong Cheng, Xi Cheng, Haoran Chen, Guangheng Wu, Fang Wang and Shaoxiao Zeng
Foods 2024, 13(24), 4034; https://doi.org/10.3390/foods13244034 - 13 Dec 2024
Cited by 2 | Viewed by 3396
Abstract
White tea has been scientifically proven to exhibit positive biological effects in combating chronic diseases, including cancer, metabolic syndrome, etc. Nevertheless, the anti-aging activity and mechanism of white tea on organisms exposed to a high-fat diet remain unexplored. Herein, we prepared a white [...] Read more.
White tea has been scientifically proven to exhibit positive biological effects in combating chronic diseases, including cancer, metabolic syndrome, etc. Nevertheless, the anti-aging activity and mechanism of white tea on organisms exposed to a high-fat diet remain unexplored. Herein, we prepared a white tea aqueous extract (WTAE) from white peony in Fuding and assessed its in vivo antioxidant and anti-aging effects by employing a Drosophila melanogaster senescence model induced by lard, delving into the underlying molecular mechanisms through which the WTAE contributes to lifespan improvement. Notably, the WTAE significantly extended the lifespan of Drosophila fed a high-fat diet and partially restored the climbing ability of Drosophila on a high-fat diet, accompanied by increased activities of copper-zinc superoxide dismutase, manganese-superoxide dismutase, and catalase and decreased lipid hydroperoxide levels in Drosophila. Furthermore, transcriptomic analysis indicated that the WTAE countered aging triggered by a high-fat diet via activating oxidative phosphorylation, neuroactive ligand–receptor interactions, and more pathways, as well as inhibiting circadian rhythm-fly, protein processing in the endoplasmic reticulum, and more pathways. Our findings suggest that WTAE exhibits excellent inhibitory activity against high-fat diet-induced senescence and holds promising potential as an anti-aging agent that can be further developed. Full article
(This article belongs to the Section Nutraceuticals, Functional Foods, and Novel Foods)
Show Figures

Graphical abstract

Back to TopTop