Sign in to use this feature.

Years

Between: -

Subjects

remove_circle_outline
remove_circle_outline
remove_circle_outline
remove_circle_outline
remove_circle_outline
remove_circle_outline
remove_circle_outline
remove_circle_outline

Journals

remove_circle_outline
remove_circle_outline
remove_circle_outline
remove_circle_outline

Article Types

Countries / Regions

remove_circle_outline
remove_circle_outline
remove_circle_outline

Search Results (379)

Search Parameters:
Keywords = human endothelial cell damage

Order results
Result details
Results per page
Select all
Export citation of selected articles as:
26 pages, 4735 KB  
Article
Role of Nitric Oxide and Nrf2 to Counteract Vascular Endothelial Dysfunction Induced by Periodontal Pathogens Using HUVECs
by Gunaraj Dhungana, Chethan Sampath, Vineeta Sharma, Olga Korolkova and Pandu R. Gangula
Cells 2025, 14(22), 1777; https://doi.org/10.3390/cells14221777 - 12 Nov 2025
Abstract
Background: Polybacterial infections associated with periodontitis are increasingly linked to systemic vascular complications, yet the underlying endothelial mechanisms remain unclear. This study investigated how a consortium of red-complex bacteria (Porphyromonas gingivalis, Tannerella forsythia, Treponema denticola) and orange complex ( [...] Read more.
Background: Polybacterial infections associated with periodontitis are increasingly linked to systemic vascular complications, yet the underlying endothelial mechanisms remain unclear. This study investigated how a consortium of red-complex bacteria (Porphyromonas gingivalis, Tannerella forsythia, Treponema denticola) and orange complex (Fusobacterium nucleatum) affects oxidative stress, inflammation, metabolism, and apoptosis in endothelial cells, and whether L-Sepiapterin [a tetrahydrobiopterin (BH4) precursor via salvage pathway] or bardoxolone methyl (CDDO-Me) [a potent nuclear factor erythroid 2-related factor 2 (Nrf2) activator)] could provide protection. Methods: Human umbilical vein endothelial cells (HUVECs) were infected for 12–72 h and treated with L-Sepiapterin or CDDO-Me. Nitric oxide (NO), BH4, and reactive oxygen species (ROS) levels were quantified, and mRNA expression of key genes regulating nitric oxide synthase activity, antioxidant defense, inflammation (TLR4/NF-κB, cytokines), metabolism (PI3K-AKT-PEA-15), and apoptosis (FAS–caspase pathway) was analyzed. Results: Infection markedly reduced NO and BH4, elevated ROS, activated TLR4/NF-κB and proinflammatory cytokines, disrupted PI3K/AKT signaling, and triggered endothelial apoptosis. Treatments with L-Sepiapterin and CDDO-Me restored NO bioavailability, reduced oxidative and inflammatory responses, normalized metabolic gene expression, and attenuated apoptosis, with CDDO-Me showing more promising effects. This study provides the mechanistic insight linking periodontal polybacterial infection to endothelial dysfunction and metabolic impairment such as diabetes, suggesting that redox-modulating strategies such as L-Sepiapterin and CDDO-Me may help prevent vascular damage associated with periodontal disease. Full article
(This article belongs to the Special Issue Redox Regulation by Nrf2 in Health and Disease)
Show Figures

Figure 1

19 pages, 3628 KB  
Article
Structural Characterization and Protective Effects of CPAP-1, an Arabinogalactan from Curcuma phaeocaulis Val., Against H2O2-Induced Oxidative Damage in HUVECs
by Yuhao Long, Sirui Yi, Huizhi Zhou, Fangrou Chen, Yiping Guo and Li Guo
Molecules 2025, 30(22), 4340; https://doi.org/10.3390/molecules30224340 - 9 Nov 2025
Viewed by 179
Abstract
Curcuma phaeocaulis, a perennial herb of the ginger family, has been used to treat many diseases in traditional medicine systems. This study aimed to extract, isolate, and purify a homogeneous polysaccharide from C. phaeocaulis, conduct preliminary structural characterization, and evaluate its [...] Read more.
Curcuma phaeocaulis, a perennial herb of the ginger family, has been used to treat many diseases in traditional medicine systems. This study aimed to extract, isolate, and purify a homogeneous polysaccharide from C. phaeocaulis, conduct preliminary structural characterization, and evaluate its antioxidant activity at the cellular level. The structure of the purified polysaccharide (CPAP-1) was characterized using size exclusion chromatography (SEC), chemical derivatization analysis (CDA), GC-MS, FT-IR, and NMR. The results showed that CPAP-1 has an apparent molecular weight of 118.122 kDa and is hypothesized to be an arabinogalactan with a backbone composed of →3,6)-β-d-Galp-(1→ and →3)-β-d-Galp-(1→ residues, a structure that is relatively novel in Curcuma longa. In vitro antioxidant assays demonstrated that CPAP-1 possesses potent antioxidative stress activity, effectively scavenging both DPPH and hydroxyl radicals. Furthermore, cellular experiments revealed that at concentrations of 500 and 750 mg/L, CPAP-1 significantly protected human umbilical vein endothelial cells (HUVECs) against H2O2-induced oxidative damage. In conclusion, these findings suggest that CPAP-1 could be developed as a natural antioxidant, functional food, or therapeutic agent for preventing and mitigating oxidative stress-related vascular injury, providing a theoretical basis for further development and application. Full article
(This article belongs to the Special Issue Natural Bioactives and Functional Ingredients in Foods)
Show Figures

Graphical abstract

16 pages, 1755 KB  
Article
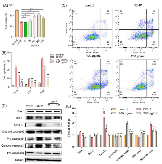
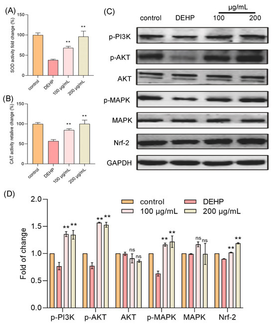
Natural Tremella Polysaccharide Mitigates DEHP-Induced Oxidative Stress and Apoptosis via Dual Regulation of Survival and Antioxidant Pathways
by Xinyang Zhang, Siyuan Luo, Chengwu Cao, Tianjie Zhou, Qian He, Zhuoran Tang, Zhipeng Xie, Fengxian Liu, Dandan Wen, Hui Zou and Junnan Li
Foods 2025, 14(21), 3765; https://doi.org/10.3390/foods14213765 - 3 Nov 2025
Viewed by 301
Abstract
Diethylhexyl phthalate (DEHP), a common environmental plasticizer, induces oxidative damage and cell apoptosis without efficient treatment. Tremella fuciformis polysaccharides (TFPs) are known natural antioxidants, yet their protection against DEHP toxicity remains unclear. This study aimed to investigate the protective effects of TFP against [...] Read more.
Diethylhexyl phthalate (DEHP), a common environmental plasticizer, induces oxidative damage and cell apoptosis without efficient treatment. Tremella fuciformis polysaccharides (TFPs) are known natural antioxidants, yet their protection against DEHP toxicity remains unclear. This study aimed to investigate the protective effects of TFP against DEHP-induced toxicity using both human umbilical vein endothelial cells (HUVECs) and Caenorhabditis elegans models. The results demonstrate that TFPs significantly alleviated DEHP-induced cytotoxicity in HUVECs by reducing reactive oxygen species (ROS) generation and inhibiting mitochondrial apoptosis pathways, which may contribute to the activation of antioxidant systems mediating via Nrf-2. In C. elegans, TFP improved survival rates under DEHP stress and reduced ROS accumulation. This protection was associated with the modulation of the insulin-like pathway and skn-1 gene to increase the expressions of antioxidant genes. Our findings reveal that TFP exhibits protection against DEHP-induced oxidative stress and apoptosis through the synergistic regulation of survival and antioxidant pathways, highlighting its potential as a natural dietary intervention for environmental toxicant-induced health risks. Full article
(This article belongs to the Section Food Nutrition)
Show Figures

Figure 1

18 pages, 5963 KB  
Article
In Vitro Investigation of the Effects of Octenidine Dihydrochloride on Nasal Septum Squamous Carcinoma Cells
by Ihsan Hakki Ciftci, Asuman Deveci Ozkan, Gulay Erman, Elmas Pinar Kahraman Kilbas and Mehmet Koroglu
Biomedicines 2025, 13(11), 2668; https://doi.org/10.3390/biomedicines13112668 - 30 Oct 2025
Viewed by 345
Abstract
Background/Objectives: The aim of this study was to investigate the cytotoxic, genotoxic, apoptotic, and anti-inflammatory effects of the antiseptic agent octenidine dihydrochloride (OCT-D) on the RPMI-2650 cell line derived from human nasal mucosa in vitro. Methods: RPMI-2650 cells and Human Umbilical [...] Read more.
Background/Objectives: The aim of this study was to investigate the cytotoxic, genotoxic, apoptotic, and anti-inflammatory effects of the antiseptic agent octenidine dihydrochloride (OCT-D) on the RPMI-2650 cell line derived from human nasal mucosa in vitro. Methods: RPMI-2650 cells and Human Umbilical Cord Endothelial Cells (HUVECs) were treated with various concentrations of OCT-D (0.00625–0.4%) for 12 and 24 h. Cell viability was assessed using the WST-1 assay, while DNA damage was assessed using the comet and micronucleus (MN) assays. Apoptotic activity was determined using Annexin V flow cytometry and fluorescence microscopy. Intracellular reactive oxygen species (ROS) levels were measured, and inflammatory cytokines (IL-1β, IL-6, TNF-α, and IFN-γ) were measured by Enzyme-Linked Immunosorbent Assay (ELISA). The mRNA expression of genes associated with apoptosis, oxidative stress, and inflammation was analyzed using RT-PCR. Results: OCT-D caused dose- and time-dependent cytotoxicity, and RPMI-2650 cells showed greater resistance compared to HUVECs. While a strong apoptotic response was observed in HUVECs, RPMI-2650 cells exhibited limited apoptosis. OCT-D was found to cause dose-dependent DNA damage and an increase in MN in both cell lines. OCT-D significantly reduced cytokine levels and ROS production in both cell types. RT-PCR results supported its anti-inflammatory and antioxidant effects at the molecular level. Conclusions: In conclusion, this study demonstrated that OCT-D exhibited minimal cytotoxic and apoptotic effects in RPMI-2650 cells, but affected vascular structure by inducing apoptosis in endothelial cells. These findings provide important evidence that OCT-D can be used as a potential adjunctive agent in nasal treatments, and these data need to be supported by preclinical and clinical studies. Full article
(This article belongs to the Section Cancer Biology and Oncology)
Show Figures

Figure 1

43 pages, 3650 KB  
Review
Snake Toxins Affecting Blood Vessel Walls: Mode of Action and Biological Significance
by Alexey V. Osipov and Yuri N. Utkin
Int. J. Mol. Sci. 2025, 26(19), 9439; https://doi.org/10.3390/ijms26199439 - 26 Sep 2025
Cited by 1 | Viewed by 781
Abstract
One of the main targets for snake venoms in animal and human organisms is the circulatory system. Mechanisms of circulatory system injury within the victim’s body include, among others, the direct effect of snake toxins on structures in blood vessel walls. The interaction [...] Read more.
One of the main targets for snake venoms in animal and human organisms is the circulatory system. Mechanisms of circulatory system injury within the victim’s body include, among others, the direct effect of snake toxins on structures in blood vessel walls. The interaction of a toxin with cells and the extracellular matrix of the vessel wall may manifest as cytotoxicity, leading to cell death by necrosis or apoptosis, and damage to vascular wall structures. Such interactions may increase capillary permeability, promoting hemorrhage or edema, and may also induce alterations in vascular tone, resulting in changes in blood pressure. Snake toxins may also affect the growth, function, and regenerative ability of the endothelium, thus modulating angiogenesis; some toxins exert protective or anti-atherosclerotic effects. Toxins interacting with the vasculature may be classified as enzymes (phospholipases A2, metalloproteinases, L-amino acid oxidases, and hyaluronidases), proteins without enzymatic activity (vascular endothelial growth factors, disintegrins, C-type lectins and snaclecs, three-finger toxins, etc.), peptides (bradykinin-potentiating peptides, natriuretic peptides, sarafotoxins), and low-molecular-weight substances. This review summarizes the data on the vascular effects, particularly on the blood vessel wall, exhibited by various classes and groups of snake toxins. Full article
(This article belongs to the Special Issue Molecular Mechanisms of Animal Toxins, Venoms and Antivenoms 2.0)
Show Figures

Figure 1

22 pages, 4983 KB  
Article
Toxicological Impacts of Polypropylene Nanoparticles Similar in Size to Nanoplastics in Plastic-Bottle Injections on Human Umbilical Vein Endothelial Cells
by Jie Wang, Zhong-Lan Chen, Cheng-Gang Liang, Hui-Ying Yang, Xian-Fu Wu and Hui-Min Sun
Toxics 2025, 13(9), 802; https://doi.org/10.3390/toxics13090802 - 21 Sep 2025
Cited by 1 | Viewed by 810
Abstract
Microplastic and nanoplastic (MNP) particles have been observed in various human organs. However, polypropylene (PP), one of the top three most commonly detected types of MNPs in terms of quantity, is also present in injections given for the infusion treatment of diseases, and [...] Read more.
Microplastic and nanoplastic (MNP) particles have been observed in various human organs. However, polypropylene (PP), one of the top three most commonly detected types of MNPs in terms of quantity, is also present in injections given for the infusion treatment of diseases, and there is a considerable knowledge gap concerning its adverse effects on the human cardiovascular system. In this study, we used commercial PP particles (500 nm), similar in size to nanoplastics (NPs) present in injections and greater than or equal in concentration to NPs in the blood of healthy individuals, as the experimental dose to study their toxicological effects on human umbilical vein endothelial cells. The results revealed that PP particles at 35 μg/mL, equivalent to 20 times the concentration of blood, reduced cell viability, induced oxidative stress, caused cytomembrane damage, increased the inflammatory response, promoted apoptosis, and inhibited cell migration and wound tissue healing. In addition, a NP concentration of up to 210 μg/mL decreased the level of zonula occludens-1. In conclusion, since we used spherical particles, a type of nanoplastic present in plastic-bottle injections in clinical treatment that induces toxicological effects, this study provides cellular-level insights into the ecological risks of NP exposure in the human body. Full article
(This article belongs to the Special Issue Toxicity Assessment and Safety Management of Nanomaterials)
Show Figures

Graphical abstract

14 pages, 1689 KB  
Article
Crossing Barriers: PEGylated Gold Nanoparticles as Promising Delivery Vehicles for siRNA Delivery in Alzheimer’s Disease
by Elżbieta Okła, Marcin Hołota, Sylwia Michlewska, Serafin Zawadzki, Katarzyna Miłowska, Javier Sánchez-Nieves, Rafael Gómez, Francisco Javier De la Mata, Maria Bryszewska and Maksim Ionov
Biomedicines 2025, 13(9), 2108; https://doi.org/10.3390/biomedicines13092108 - 29 Aug 2025
Viewed by 814
Abstract
Background: The proportion of people suffering from neurodegenerative conditions, such as Alzheimer’s disease (AD), is increasing in the population year on year. Despite the constant effort of researchers, these conditions remain incurable and can only be managed by alleviation or delaying of [...] Read more.
Background: The proportion of people suffering from neurodegenerative conditions, such as Alzheimer’s disease (AD), is increasing in the population year on year. Despite the constant effort of researchers, these conditions remain incurable and can only be managed by alleviation or delaying of symptoms. The lack of suitable treatment is caused by constricted access to the brain, limited by the brain-blood barrier. The aim of this work was to investigate two pegylated gold nanoparticles as potential carriers of therapeutic siRNA and their impact on the cellular functions of Human Brain Endothelial Cells. Methods and Results: Nanoparticles AuNP14a and AuNP14b complexed with siRNA were internalized by HBEC-5i cells and located in the cytoplasm. The genotoxicity assay proved that the nucleus was not affected and complexed nanoparticles did not cause DNA damage. The reactive oxygen species formation and mitochondrial membrane potential changes were measured and showed an adaptive response of cells after compound administration. Results obtained in a cytotoxicity assay conducted on astrocytes and pericytes, which are components of the blood–brain barrier, confirmed the biosafety of tested nanoparticles. Conclusions: In summary, it was shown that AuNP14a and AuNP14b are promising candidates as nanocarriers for therapeutic nucleic acids through biological barriers. Full article
(This article belongs to the Special Issue Recent Advances in Targeted Drug Delivery Systems)
Show Figures

Graphical abstract

19 pages, 2173 KB  
Article
Active Peptides from Crayfish Shell: Isolation, Purification, Identification and Cytoprotective Function on Cells Damaged by H2O2
by Chan Bai, Wenqing Wang, Guowei Huang, Ya Wang, Xiaoyan Zu, Liang Qiu, Ziyi Tu, Wei Yu and Tao Liao
Biomolecules 2025, 15(9), 1225; https://doi.org/10.3390/biom15091225 - 26 Aug 2025
Viewed by 913
Abstract
This study presents a strategy to develop crayfish shell peptides with enhanced antioxidant and angiotensin-I-converting enzyme (ACE) inhibitory properties. Crayfish shell protein hydrolysates (CSPH1–3) with different molecular weights were analyzed. CSPH2 (3–5 kDa) exhibited the strongest antioxidant activities, which could scavenge 1,1-diphenyl-2-picrylhydrazyl (DPPH) [...] Read more.
This study presents a strategy to develop crayfish shell peptides with enhanced antioxidant and angiotensin-I-converting enzyme (ACE) inhibitory properties. Crayfish shell protein hydrolysates (CSPH1–3) with different molecular weights were analyzed. CSPH2 (3–5 kDa) exhibited the strongest antioxidant activities, which could scavenge 1,1-diphenyl-2-picrylhydrazyl (DPPH) and the 2,2′-azobis(3-ethylbenzothiazoline-6-sulfonic acid) sodium salt (ABTS) radical by (77.40 ± 4.54)% and (91.59 ± 0.30)%, respectively, and ACE inhibition activity of (64.74 ± 0.64)%. CSPH2 was further separated into three fractions, and CSPHF2 showed the maximum biological activity. The sequences of the purified antioxidant peptide (APAPLPPPAP) and ACE inhibitory peptide (QGPDDPLIPIM) were identified by liquid chromatography–tandem mass spectrometry (LC-MS/MS) in CSPHF2. These peptides increased the nitric oxide (NO) concentration and decreased the endothelin-1 (ET-1) content in human umbilical vein endothelial cells (HUVECs) in a dose-dependent manner, while also inhibiting reactive oxygen species (ROS). In addition, CSPH showed protective effects in terms of oxidative damage to HepG2 cells induced by H2O2. These findings suggest that crayfish shell peptides have potential applications as ingredients in antihypertensive agents and antioxidants, offering significant health benefits when consumed. Full article
Show Figures

Figure 1

18 pages, 3782 KB  
Article
Toxigenomic Evaluation of Diallyl Disulfide Effects and Its Association with the Chemotherapeutic Agent 5-Fluorouracil in Colorectal Cancer Cell Lines
by Estefani Maria Treviso, Caroline Andolfato Sanchez, Cecília Cristina Souza Rocha, Alexandre Ferro Aissa and Lusânia Maria Greggi Antunes
Nutrients 2025, 17(15), 2412; https://doi.org/10.3390/nu17152412 - 24 Jul 2025
Viewed by 802
Abstract
Background/Objectives: Colorectal cancer (CRC) is among the most prevalent malignant neoplasms globally. Chemotherapeutic treatment strategies have demonstrated minimal improvement over the past decade. Combination therapies, including those with nutraceuticals, are currently being investigated as promising alternatives to enhance therapeutic efficacy. The organosulfur [...] Read more.
Background/Objectives: Colorectal cancer (CRC) is among the most prevalent malignant neoplasms globally. Chemotherapeutic treatment strategies have demonstrated minimal improvement over the past decade. Combination therapies, including those with nutraceuticals, are currently being investigated as promising alternatives to enhance therapeutic efficacy. The organosulfur garlic extract diallyl disulfide (DADS) has demonstrated anti-tumoral activity in several types of cancer. This study aimed to investigate the effects of DADS and 5-fluorouracil (5-FU), both individually and in combination, on the human CRC cell lines Caco-2 and HT-29. Methods: Caco-2, HT-29, and non-tumoral human umbilical vein endothelial cells (HUVEC) were exposed to DADS (25–600 µM) and 5-FU (5–100 µM), either individually or in simultaneous combination (DADS 100 µM + 5-FU 100 µM), for 24 h. Cytotoxicity was evaluated in all three cell lines. In addition, the effects of these treatments on oxidative stress, cell migration, genotoxicity, cell death, global DNA methylation, and gene–nutraceutical interactions were assessed in both tumor cell lines. Results: DADS demonstrated cytotoxic effects at high concentrations in Caco-2, HT-29, and HUVECs and induced DNA damage in both colorectal cancer cell lines. The combination of DADS and 5-FU significantly promoted apoptotic cell death, increased genotoxicity, elevated global DNA methylation, and inhibited cell migration, with these effects being particularly pronounced in HT-29 cells. Conclusions: We provide evidence that DADS combined with 5-FU is potentially useful in the therapy of CRC. However the combination of nutraceuticals and chemotherapy must consider the distinct molecular and phenotypic characteristics of each tumor cell line. Full article
(This article belongs to the Special Issue Advances in Gene–Diet Interactions and Human Health)
Show Figures

Figure 1

25 pages, 8728 KB  
Article
Trans-Sodium Crocetinate Ameliorates High-Altitude Acute Lung Injury via Modulating EGFR/PI3K/AKT/NF-κB Signaling Axis
by Keke Liang, Yanlin Ta, Liang Xu, Shuhe Ma, Renjie Wang, Chenrong Xiao, Yue Gao and Maoxing Li
Nutrients 2025, 17(15), 2406; https://doi.org/10.3390/nu17152406 - 23 Jul 2025
Viewed by 1018
Abstract
Objectives: Saffron, a traditional Chinese medicine, is renowned for its pharmacological effects in promoting blood circulation, resolving blood stasis, regulating menstruation, detoxification, and alleviating mental disturbances. Trans-crocetin, its principal bioactive component, exhibits significant anti-hypoxic activity. The clinical development and therapeutic efficacy of [...] Read more.
Objectives: Saffron, a traditional Chinese medicine, is renowned for its pharmacological effects in promoting blood circulation, resolving blood stasis, regulating menstruation, detoxification, and alleviating mental disturbances. Trans-crocetin, its principal bioactive component, exhibits significant anti-hypoxic activity. The clinical development and therapeutic efficacy of trans-crocetin are limited by its instability, poor solubility, and low bioavailability. Conversion of trans-crocetin into trans-sodium crocetinate (TSC) enhances its solubility, stability, and bioavailability, thereby amplifying its anti-hypoxic potential. Methods: This study integrates network pharmacology with in vivo and in vitro validation to elucidate the molecular targets and mechanisms underlying TSC’s therapeutic effects against high-altitude acute lung injury (HALI), aiming to identify novel treatment strategies. Results: TSC effectively reversed hypoxia-induced biochemical abnormalities, ameliorated lung histopathological damage, and suppressed systemic inflammation and oxidative stress in HALI rats. In vitro, TSC mitigated CoCl2-induced hypoxia injury in human pulmonary microvascular endothelial cells (HPMECs) by reducing inflammatory cytokines, oxidative stress, and ROS accumulation while restoring mitochondrial membrane potential. Network pharmacology and pathway analysis revealed that TSC primarily targets the EGFR/PI3K/AKT/NF-κB signaling axis. Molecular docking and dynamics simulations demonstrated stable binding interactions between TSC and key components of this pathway. ELISA and RT-qPCR confirmed that TSC significantly downregulated the expression of EGFR, PI3K, AKT, NF-κB, and their associated mRNAs. Conclusions: TSC alleviates high-altitude hypoxia-induced lung injury by inhibiting the EGFR/PI3K/AKT/NF-κB signaling pathway, thereby attenuating inflammatory responses, oxidative stress, and restoring mitochondrial function. These findings highlight TSC as a promising therapeutic agent for HALI. Full article
(This article belongs to the Special Issue Natural Active Compounds in Inflammation and Metabolic Diseases)
Show Figures

Figure 1

23 pages, 2728 KB  
Article
Shear Stress-Dependent Modulation of Endothelin B Receptor: The Role of Endothelial Glycocalyx Heparan Sulfate
by Camden Holm, Son Nam Nguyen and Solomon A. Mensah
Cells 2025, 14(14), 1088; https://doi.org/10.3390/cells14141088 - 16 Jul 2025
Cited by 1 | Viewed by 1135
Abstract
The endothelial glycocalyx (GCX) plays a crucial role in vascular health and integrity and influences many biochemical activities through mechanotransduction, in which heparan sulfate (HS) plays a major role. Endothelin-1 (ET-1) is a potent vasoregulator that binds to the endothelin B receptor (ETB) [...] Read more.
The endothelial glycocalyx (GCX) plays a crucial role in vascular health and integrity and influences many biochemical activities through mechanotransduction, in which heparan sulfate (HS) plays a major role. Endothelin-1 (ET-1) is a potent vasoregulator that binds to the endothelin B receptor (ETB) on endothelial cells (ECs), stimulating vasodilation, and to the endothelin A receptor on smooth muscle cells, stimulating vasoconstriction. While the shear stress (SS) dependence of ET-1 and HS is well documented, there is limited research documenting the SS dependence of the ETB. Understanding the SS dependence of the ETB is crucial for clarifying the role of hemodynamic forces in the endothelin system. We hypothesize that GCX HS regulates the expression of the ETB on the EC surface in an SS-dependent manner. Human lung microvascular ECs were exposed to SS in a parallel-plate flow chamber for 12 h. Damage to the GCX was simulated by treatment with 15 mU/mL heparinase-III during SS exposure. Immunostaining and qPCR were used to evaluate changes in ET-1, ETB, and HS expression. Results indicate that ETB expression is SS sensitive, with at least a 1.3-fold increase in ETB protein expression and a 0.6 to 0.4-fold-change decrease in ETB mRNA expression under SS. This discrepancy suggests post-translational regulation. In some cases, enzymatic degradation of HS attenuated the SS-induced increase in ETB protein, reducing the fold-change difference to 1.1 relative to static controls. This implies that ETB expression may be partially dependent on HS-mediated mechanotransduction, though inconclusively. Furthermore, ET-1 mRNA levels were elevated two-fold under SS without a corresponding rise in ET-1 protein expression or significant impact from HS degradation, implying that post-translational regulation of ET-1 occurs independently of HS. Full article
(This article belongs to the Special Issue Cellular and Molecular Mechanisms of Vascular-Related Diseases)
Show Figures

Figure 1

20 pages, 10334 KB  
Article
Negative Air Ions Attenuate Nicotine-Induced Vascular Endothelial Dysfunction by Suppressing AP1-Mediated FN1 and SPP1
by Sha Xiao, Tianjing Wei, Mingyang Xiao, Mingming Shan, Ziqi An, Na Li, Jing Zhou, Shuang Zhao and Xiaobo Lu
Antioxidants 2025, 14(7), 859; https://doi.org/10.3390/antiox14070859 - 14 Jul 2025
Viewed by 928
Abstract
Nicotine-induced oxidative stress contributes significantly to vascular endothelial dysfunction. While negative air ions (NAIs) demonstrate potential blood-pressure-regulating and antioxidant properties, their mechanistic role remains unclear. This study examined the effects of NAIs against nicotine-induced oxidative damage and vascular endothelial injury in spontaneously hypertensive [...] Read more.
Nicotine-induced oxidative stress contributes significantly to vascular endothelial dysfunction. While negative air ions (NAIs) demonstrate potential blood-pressure-regulating and antioxidant properties, their mechanistic role remains unclear. This study examined the effects of NAIs against nicotine-induced oxidative damage and vascular endothelial injury in spontaneously hypertensive rats (SHRs). Western blotting was used to detect the expression levels of the α7nAChR/MAPK/AP1 pathway. Transcriptomic sequencing was performed to identify the differentially expressed genes after treatment with nicotine or NAIs. Furthermore, reactive oxygen species (ROS), endothelin-1 (ET-1), and [Ca2+]i levels were detected in human aortic endothelial cells (HAECs) treated with nicotine, and the relationship between transcription factor activator protein 1 (AP1) and the target genes was further elucidated through ChIP–qPCR. Nicotine exposure in SHRs elevated blood pressure and induced oxidative damage through α7nAChR/MAPK/AP1 pathway activation, causing endothelial structural disruption. These effects manifested as decreased NO/eNOS and increased ET-1/ETab expression, while these changes were reversed by NAIs. In HAECs, nicotine impaired proliferation while increasing oxidative stress and [Ca2+]i levels. This endothelial damage was markedly attenuated by either NAIs or fibronectin 1 (Fn1)/secreted phosphoprotein 1 (Spp1) knockdown. Mechanistically, we identified AP1 as the transcriptional regulator of FN1 and SPP1. NAIs attenuate nicotine-induced endothelial dysfunction in hypertension by inhibiting AP1-mediated FN1 and SPP1 activation, providing novel insights for smoking-associated cardiovascular risk. Full article
Show Figures

Figure 1

13 pages, 1329 KB  
Article
Endothelial Activation and Permeability in Patients on VV-ECMO Support: An Exploratory Study
by Carolien Volleman, Yakun Li, Anita M. Tuip-de Boer, Chantal A. Polet, Roselique Ibelings, Marleen A. Slim, Henrike M. Hamer, Alexander P. J. Vlaar and Charissa E. van den Brom
J. Clin. Med. 2025, 14(14), 4866; https://doi.org/10.3390/jcm14144866 - 9 Jul 2025
Viewed by 610
Abstract
Background Veno-venous extracorporeal membrane oxygenation (VV-ECMO) supports critically ill patients with respiratory failure. However, ECMO may induce systemic inflammation, hemolysis, and hemodilution, potentially resulting in endothelial activation and damage. Therefore, this study explored the longitudinal changes in circulating markers of inflammation, hemolysis, and [...] Read more.
Background Veno-venous extracorporeal membrane oxygenation (VV-ECMO) supports critically ill patients with respiratory failure. However, ECMO may induce systemic inflammation, hemolysis, and hemodilution, potentially resulting in endothelial activation and damage. Therefore, this study explored the longitudinal changes in circulating markers of inflammation, hemolysis, and endothelial activation and damage in patients with COVID-19 on VV-ECMO. Methods Plasma was obtained before, within 48 h as well as on day 4, week 1, and week 2 of ECMO support and after decannulation. Circulating markers were measured using Luminex, ELISA, and spectrophotometry. Human pulmonary endothelial cells were exposed to patient plasma, and in vitro endothelial permeability was assessed using electric cell-substrate impedance sensing. Results From April 2020 to January 2022, plasma was collected from 14 patients (71.4% male; age 54 (45–61) years). IL-6 levels decreased (1.238 vs. 0.614 ng/mL, p = 0.039) while ICAM-1 increased (667 vs. 884 ng/mL, p = 0.003) over time when compared to pre-ECMO. Angiopoietin-1 decreased after ECMO initiation (7.57 vs. 3.58 ng/mL, p = 0.030), whereas angiopoietin-2 increased (5.20 vs. 10.19 ng/mL, p = 0.017), particularly in non-survivors of ECMO. Cell-free hemoglobin decreased directly after VV-ECMO initiation but remained stable thereafter (55.29 vs. 9.19 mg/dL, p = 0.017). Moreover, the plasma obtained at several time points during the ECMO run induced in vitro pulmonary endothelial hyperpermeability. Conclusions This exploratory study shows that patients on VV-ECMO support due to COVID-ARDS exhibit progressive endothelial activation and damage but not inflammation and hemolysis. Larger prospective studies are necessary to elucidate pathophysiological pathways leading to endothelial activation and damage, thereby reducing organ failure in these critically ill patients. Full article
(This article belongs to the Section Intensive Care)
Show Figures

Figure 1

22 pages, 17031 KB  
Article
AZU1 as a DNA Methylation-Driven Gene: Promoting Oxidative Stress in High-Altitude Pulmonary Edema
by Qiong Li, Zhichao Xu, Qianhui Gong, Liyang Chen, Xiaobing Shen and Xiaowei Chen
Antioxidants 2025, 14(7), 835; https://doi.org/10.3390/antiox14070835 - 8 Jul 2025
Viewed by 809
Abstract
High-altitude pulmonary edema (HAPE) is a severe condition associated with high-altitude environments, and its molecular mechanism has not been fully elucidated. This study systematically analyzed the DNA methylation status of HAPE patients and healthy controls using reduced-representation bisulfite sequencing (RRBS) and 850K DNA [...] Read more.
High-altitude pulmonary edema (HAPE) is a severe condition associated with high-altitude environments, and its molecular mechanism has not been fully elucidated. This study systematically analyzed the DNA methylation status of HAPE patients and healthy controls using reduced-representation bisulfite sequencing (RRBS) and 850K DNA methylation chips, identifying key differentially methylated regions (DMRs). Targeted bisulfite sequencing (TBS) revealed significant abnormalities in DMRs of five genes, azurocidin 1 (AZU1), growth factor receptor bound protein 7 (GRB7), mannose receptor C-type 2 (MRC2), RUNX family transcription factor 3 (RUNX3), and septin 9 (SEPT9). The abnormal expression of AZU1 was validated using peripheral blood leukocytes from HAPE patients and normal controls, as well as rat lung tissue, indicating its potential importance in the pathogenesis of HAPE. To further validate the function of AZU1, we conducted experimental studies using a hypobaric hypoxia injury model in Human Umbilical Vein Endothelial Cells (HUVEC). The results showed that AZU1 was significantly upregulated under hypobaric hypoxia. Knocking down AZU1 mitigates the reduction in HUVEC proliferation, angiogenesis, and oxidative stress damage induced by acute hypobaric hypoxia. AZU1 induces cellular oxidative stress via the p38/mitogen-activated protein kinase (p38/MAPK) signaling pathway. This study is the first to elucidate the mechanism of AZU1 in HAPE via the p38/MAPK pathway, offering novel insights into the molecular pathology of HAPE and laying a foundation for future diagnostic and therapeutic strategies. Full article
Show Figures

Graphical abstract

17 pages, 3309 KB  
Article
Mitochondrial Fragmentation and Long Noncoding RNA MALAT1 in Diabetic Retinopathy
by Renu A. Kowluru and Jay Kumar
Int. J. Mol. Sci. 2025, 26(13), 6429; https://doi.org/10.3390/ijms26136429 - 3 Jul 2025
Viewed by 1046
Abstract
Mitochondria are dynamic in nature and depending on the energy demand they fuse and divide. This fusion-fission process is impaired in diabetic retinopathy and the promoter DNA of Mfn2, a fusion gene, is hypermethylated and its expression is downregulated. Long noncoding RNAs [...] Read more.
Mitochondria are dynamic in nature and depending on the energy demand they fuse and divide. This fusion-fission process is impaired in diabetic retinopathy and the promoter DNA of Mfn2, a fusion gene, is hypermethylated and its expression is downregulated. Long noncoding RNAs (RNAs with >200 nucleotides that do not encode proteins) can regulate gene expression by interacting with DNA, RNA, and proteins. Several LncRNAs are aberrantly expressed in diabetes, and among them, MALAT1 is upregulated in the retina, altering the expression of the genes associated with inflammation. Our aim was to investigate MALAT1’s role in mitochondrial dynamics in diabetic retinopathy. Using MALAT1-siRNA-transfected human retinal endothelial cells (HRECs) and human retinal Muller cells (RMCs) incubated in 20 mM D-glucose, Mfn2 expression and activity and its promoter DNA methylation were quantified. Mitochondrial integrity was evaluated by analyzing their fragmentation, ultrastructure, membrane potential, and oxygen consumption rate. Compared to normal glucose, high glucose upregulated MALAT1 expression and downregulated Mfn2 expression and activity in both HRECs and RMCs. MALAT1-siRNA ameliorated the glucose-induced increase in Mfn2 promoter DNA hypermethylation and its activity. MALAT1-siRNA also protected against mitochondrial fragmentation, structural damage, and reductions in the oxygen consumption rate. In conclusion, the upregulation of MALAT1 in diabetes facilitates Mfn2 promoter DNA hypermethylation in retinal vascular and nonvascular cells, leading to its suppression and the accumulation of the fragmented/damaged mitochondria. Thus, the regulation of MALAT1 has the potential to protect mitochondria and provide a possible new target to inhibit/prevent the blinding disease in diabetic patients. Full article
Show Figures

Figure 1

Back to TopTop