Sign in to use this feature.

Years

Between: -

Subjects

remove_circle_outline
remove_circle_outline
remove_circle_outline
remove_circle_outline
remove_circle_outline
remove_circle_outline
remove_circle_outline
remove_circle_outline
remove_circle_outline

Journals

remove_circle_outline
remove_circle_outline
remove_circle_outline
remove_circle_outline
remove_circle_outline
remove_circle_outline
remove_circle_outline
remove_circle_outline
remove_circle_outline
remove_circle_outline
remove_circle_outline
remove_circle_outline
remove_circle_outline

Article Types

Countries / Regions

remove_circle_outline
remove_circle_outline
remove_circle_outline
remove_circle_outline
remove_circle_outline

Search Results (469)

Search Parameters:
Keywords = health-coaching

Order results
Result details
Results per page
Select all
Export citation of selected articles as:
30 pages, 2603 KB  
Systematic Review
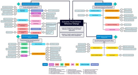
Increasing Truck Drivers’ Compliance, Retention, and Long-Term Engagement with e-Health & Mobile Applications: A PRISMA Systematic Review
by Rocel Tadina, Hélène Dirix, Veerle Ross, Muhammad Wisal Khattak, An Neven, Brent Peters and Kris Brijs
Healthcare 2026, 14(3), 340; https://doi.org/10.3390/healthcare14030340 - 29 Jan 2026
Viewed by 194
Abstract
Background: Truck drivers constitute a high-risk occupational group due to irregular schedules, prolonged sedentary work, fatigue, and limited access to healthcare, contributing to adverse physical and mental health outcomes. Although mobile health (mHealth) tools offer potential to support driver health, sustained engagement remains [...] Read more.
Background: Truck drivers constitute a high-risk occupational group due to irregular schedules, prolonged sedentary work, fatigue, and limited access to healthcare, contributing to adverse physical and mental health outcomes. Although mobile health (mHealth) tools offer potential to support driver health, sustained engagement remains a persistent challenge. Objectives: This systematic review aimed to identify behavioural, technological, and contextual determinants influencing truck drivers’ compliance, retention, and long-term engagement with digital health interventions. Methods: Following the PRISMA 2020 guidelines, six eligible studies were identified and thematically synthesised across technology acceptance, behaviour change, and persuasive system design perspectives. Results: Across studies, sustained engagement was facilitated by self-monitoring, real-time feedback, goal-setting, coaching support, and simple, flexible system design. In contrast, technological complexity, high interaction demands, limited digital literacy, privacy concerns, misalignment with irregular schedules, and fatigue consistently undermined engagement and retention. Autonomy, trust, and voluntary participation emerged as cross-cutting determinants supporting continued use. Based on the synthesis, an integrative framework was developed to explain how behavioural, technological, and contextual factors interact to shape truck drivers’ compliance, engagement, and retention with mHealth. Despite generally moderate to high study quality, the evidence base remains fragmented and dominated by short-term evaluations. Conclusions: The findings highlight the importance of context-sensitive, user-centred design to support effective digital health interventions in the trucking sector. Full article
Show Figures

Figure 1

16 pages, 279 KB  
Article
Pre-Arrival Confidence and Perceived Importance in First-Year UK Sport Students: A Multi-Institutional Examination of Gender, Institution and Programme Differences
by Angela Hibbs, Rick Hayman, Amy Tomlinson, Stephanie King, Mariana Kaiseler, David Stephens, Matthew Timmis and Remco Polman
Soc. Sci. 2026, 15(2), 70; https://doi.org/10.3390/socsci15020070 - 28 Jan 2026
Viewed by 134
Abstract
This multi-institutional study examined pre-arrival confidence and perceived importance among first-year sport students across three post-92 universities and one public research university exploring programme of study, gender, and institutional differences, while also evaluating the psychometric properties of the pre-arrival survey. Of 1033 eligible [...] Read more.
This multi-institutional study examined pre-arrival confidence and perceived importance among first-year sport students across three post-92 universities and one public research university exploring programme of study, gender, and institutional differences, while also evaluating the psychometric properties of the pre-arrival survey. Of 1033 eligible students, 604 (58%) completed the survey across 25 sport-related programmes grouped into six categories: physiotherapy and rehabilitation, sport and exercise science, sports exercise and nutrition, sports coaching, sports management, and sport foundation year. Psychometric validation of the pre-arrival survey demonstrates its reliability and validity, providing the sector with a robust, standardised tool for assessing incoming students’ preparedness. Significant programme differences include physiotherapy and rehabilitation students reporting higher learning confidence, learning importance, and community confidence compared to other programmes. Female students demonstrated significantly higher learning importance and health and well-being importance than male students, though no gender differences in confidence were observed. Institutional variation was minimal, with one institution showing higher learning importance. Socioeconomic indicators did not significantly influence pre-arrival responses. The findings highlight the need for differentiated pre-arrival support targeting programme-specific confidence gaps and gender-related differences in perceived importance. The validated PAS provides a reliable tool for early identification of students requiring enhanced transitional support, potentially addressing persistent retention and progression challenges in UK sport programmes. Full article
(This article belongs to the Special Issue Belonging and Engagement of Students in Higher Education)
28 pages, 710 KB  
Review
Nurse-Led Interventions Targeting Clinical Correlates of Immunosenescence in Older Adults: A Scoping Review
by Gianluca Azzellino, Patrizia Vagnarelli, Ernesto Aitella, Luca Mengoli, Lia Ginaldi and Massimo De Martinis
Medicina 2026, 62(2), 262; https://doi.org/10.3390/medicina62020262 - 26 Jan 2026
Viewed by 182
Abstract
Background and Objectives: Immunosenescence is a complex biological process associated with aging, characterized by a progressive decline in immune function and increased chronic inflammation (“inflammaging”), with clinical implications such as frailty, functional decline, multimorbidity, and a higher risk of adverse events in older [...] Read more.
Background and Objectives: Immunosenescence is a complex biological process associated with aging, characterized by a progressive decline in immune function and increased chronic inflammation (“inflammaging”), with clinical implications such as frailty, functional decline, multimorbidity, and a higher risk of adverse events in older adults. Nurses in community and primary care settings play a central role in preventive and health promotion interventions that may indirectly influence these processes. However, the available literature remains fragmented. Therefore, this scoping review aims to map and synthesise nursing interventions targeting older adults (≥60 years) that may indirectly influence immunosenescence by acting on its clinical correlates and modifiable determinants, organising the evidence within a four-pillar conceptual framework. Materials and Methods: A scoping review was conducted following JBI methodology and the PRISMA-ScR checklist. We included primary studies on nurse-led interventions in community, home care, primary care, territorial, or long-term care settings. PubMed, Scopus, and Web of Science were searched (English; last 10 years). Interventions were classified into four pillars: nursing nutrition and immunonutrition support, physical activity and exercise support, nursing vaccination coaching, and frailty monitoring and prevention of functional decline. Results: Twenty-five primary studies were included, mostly randomised or cluster-randomised trials in community, primary care, home care, and transitional care settings. Interventions mapped mainly to Pillar 4 and Pillar 2, while Pillar 1 was less frequent and usually part of multicomponent programmes; no primary studies targeted Pillar 3. Overall, effectiveness appeared driven more by intervention intensity and integration than by frailty identification alone: structured, multicomponent nurse-led programmes combining exercise with nutritional and psychosocial components showed the most consistent benefits on frailty, functional outcomes, and well-being, whereas low-intensity preventive consultations and Comprehensive Geriatric Assessment (CGA)-based models often showed limited improvements over usual care. Conclusions: This scoping review highlights the key role of community and primary care nurses in preventive interventions targeting clinical correlates of immunosenescence. Multicomponent nurse-led programmes integrating physical activity, nutrition, and psychosocial support appear most promising for frailty and functional outcomes, while low-intensity interventions show limited effectiveness. No primary studies addressed nurse-led vaccination coaching, representing an evidence gap. Future research should include biological/immunological markers alongside clinical outcomes. Full article
(This article belongs to the Special Issue Personal and Pervasive Health Care for the Elderly)
19 pages, 266 KB  
Article
“I Was Thinking About Food All the Time, I Didn’t Have Enough”: Understanding the Multidimensional Nature of Food Insecurity Among Undergraduates at an Urban U.S. Campus
by Gabby Headrick, Julia Blouin, Mackenzie Konyar, Lily Amorosino, Matea Mandic, Anna Razvi, Kaleigh Steigman, Sean Watley, Douglas Frazier and Jennifer Sacheck
Nutrients 2026, 18(3), 375; https://doi.org/10.3390/nu18030375 - 23 Jan 2026
Viewed by 577
Abstract
Background: Food insecurity among college students is a multidimensional challenge shaped by individual, interpersonal, institutional, community, and policy factors. Although many campuses require or provide meal plans, students may experience food insecurity when barriers related to agency (choice and autonomy), utilization (nutrition security), [...] Read more.
Background: Food insecurity among college students is a multidimensional challenge shaped by individual, interpersonal, institutional, community, and policy factors. Although many campuses require or provide meal plans, students may experience food insecurity when barriers related to agency (choice and autonomy), utilization (nutrition security), and availability persist. This study explored how undergraduate students at a private, urban U.S. university experience and navigate the multiple dimensions of food insecurity. Methods: We conducted in-depth, semi-structured interviews via Zoom between December 2024 and January 2025 with n = 22 undergraduate students recruited based on food security status, determined by a Fall 2024 longitudinal survey using the USDA Six-Item Short Form. Transcripts were double-coded by trained research assistants in ATLAS.ti using an inductive codebook. Thematic analyses followed a phronetic, iterative approach, organizing findings within a socio-ecological determinants framework and comparing themes by food security status. Results: We identified nine themes across four domains (individual, interpersonal, institutional and community, and political). At the individual level, constrained personal resources for groceries and cooking, time scarcity leading to skipped meals, and health impacts that detracted from academics emerged as key themes. Interpersonally, reliable family financial support was protective and informal support from peers/coaches filled gaps sporadically for some. At the institutional and community level, dining hall hours misaligned with student schedules, perceived limited variety and nutrition quality reduced food agency and utilization, and transportation impeded use of the sole grocery partner accepting university meal plan benefits. Notably, meal plans including unlimited meal swipes provided stable access but did not guarantee food security when food agency and utilization barriers persisted. Many students relied on campus events for free food; formal assistance (e.g., food pantry) was largely underused. At the policy level, Supplemental Nutrition Assistance Program (SNAP) awareness and enrollment was limited among our sample. Conclusions: Meal plan access alone is insufficient to ensure food security. Campus strategies should extend beyond access to prioritize flexibility, variety, and alignment with students’ schedules and preferences, while strengthening communication and eligibility support for external benefits. Future work should design and evaluate interventions that integrate all dimensions of food security and address institutional policies affecting students’ basic needs. Full article
(This article belongs to the Section Nutrition and Public Health)
17 pages, 735 KB  
Article
Training Habits, Injury Prevalence, and Supplement Use in CrossFit Practitioners
by José Carlos Cabrera Linares, Juan Antonio Párraga Montilla, Pedro Ángel Latorre Román, Rafael Moreno del Castillo and Mirella Pacheco González
Sci 2026, 8(1), 21; https://doi.org/10.3390/sci8010021 - 20 Jan 2026
Viewed by 285
Abstract
Background: CrossFit® is a high-intensity functional training modality with increasing popularity, yet limited evidence describes the general profile of its practitioners. Objective: To characterize CrossFit® athletes based on their training habits, injury prevalence, and nutritional supplement use, with specific consideration given [...] Read more.
Background: CrossFit® is a high-intensity functional training modality with increasing popularity, yet limited evidence describes the general profile of its practitioners. Objective: To characterize CrossFit® athletes based on their training habits, injury prevalence, and nutritional supplement use, with specific consideration given to sex and age. Methods: An online questionnaire was completed by 358 practitioners (182 women; mean age 35.6 ± 9.1 years) from various Spanish regions. Descriptive and comparative analyses (χ2 and ANOVA; p < 0.05) were conducted for training patterns, injury history, and supplement consumption. Results: Over half of the sample had practiced CrossFit® for more than three years, typically training 3–4 days per week in one-hour sessions. Participants primarily reported social and health-related motivations and identified as non-competitive. Overall, 42.2% experienced at least one CrossFit®-related injury, most frequently affecting the shoulder (15.6%) and lumbar spine (10.1%), largely attributed to repetitive overload. Supplement use was widespread (81.8%), with creatine (60.3%) and protein (49.4%) being the most commonly consumed. Conclusions: CrossFit® practitioners train consistently, value the social environment, and show an injury pattern similar to that of other strength-based disciplines. Supplement consumption is highly prevalent across groups. Coaches and health professionals should prioritize injury-prevention strategies, promote safe load progression, and guide responsible supplement use. Full article
(This article belongs to the Section Sports Science and Medicine)
Show Figures

Figure 1

18 pages, 281 KB  
Article
Oral Health Status, Preventive Behaviors, and Dental Injury Experience in Croatian Basketball Athletes
by Marija Badrov, Petra Franov and Antonija Tadin
Oral 2026, 6(1), 11; https://doi.org/10.3390/oral6010011 - 12 Jan 2026
Viewed by 177
Abstract
Objectives: This cross-sectional study aimed to evaluate oral health knowledge, self-perceived oral status, hygiene behaviors, prevalence of dental injuries, and mouthguard use among Croatian basketball players and coaches. Materials and Methods: A total of 414 participants of both sexes, spanning various [...] Read more.
Objectives: This cross-sectional study aimed to evaluate oral health knowledge, self-perceived oral status, hygiene behaviors, prevalence of dental injuries, and mouthguard use among Croatian basketball players and coaches. Materials and Methods: A total of 414 participants of both sexes, spanning various levels of basketball participation in Croatia, completed an anonymous online questionnaire assessing oral health knowledge, hygiene habits, trauma history, and preventive practices. Data was analyzed using descriptive statistics, Chi-square, Mann–Whitney, and Kruskal–Wallis tests. Results: Participants demonstrated generally poor oral health knowledge, with coaches scoring significantly higher than players (p < 0.05), and knowledge levels varying according to education and socioeconomic status (p ≤ 0.001). A majority reported no prior dental trauma (69.6%), and mouthguard use was notably low (20.8%). While regular toothbrushing was prevalent (87%), the use of dental floss was limited (39.9%). The most reported oral health problems included gingival bleeding (37.9%), dental calculus (35.0%), and tooth sensitivity (34.3%). Conclusions: Despite relatively good hygiene habits, Croatian basketball players demonstrated low oral health knowledge and insufficient preventive practices, particularly regarding mouthguard use. These findings indicate the need for targeted education and preventive strategies within the basketball community. Full article
(This article belongs to the Special Issue Oral Health in Athletes: Risks, Prevention, Management, and Education)
16 pages, 1093 KB  
Article
Rural General Practitioners’ Perceptions of the Barriers and Facilitators of Chronic Disease and Cardiometabolic Risk Factor Care Through Lifestyle Management—A Western Australian Qualitative Study
by Aniruddha Sheth, Sandra C. Thompson and Nahal Mavaddat
Healthcare 2026, 14(1), 113; https://doi.org/10.3390/healthcare14010113 - 2 Jan 2026
Viewed by 324
Abstract
Background: Chronic diseases such as type 2 diabetes mellitus and cardiovascular disease and their cardiometabolic risk factors require management, which includes lifestyle interventions. Rural and remote residents are disproportionately affected by these conditions compared to their urban counterparts. Studies have examined barriers to [...] Read more.
Background: Chronic diseases such as type 2 diabetes mellitus and cardiovascular disease and their cardiometabolic risk factors require management, which includes lifestyle interventions. Rural and remote residents are disproportionately affected by these conditions compared to their urban counterparts. Studies have examined barriers to chronic disease and cardiometabolic risk factor management in urban environments, but rural perspectives remain underexplored, especially in Western Australia (WA) with its vast geography. This study examined rural general practitioners’ (GPs) views on barriers and facilitators to chronic disease and cardiometabolic care in rural WA through lifestyle management. Methods: This qualitative study used semi-structured interviews with 15 rural WA GPs recruited via rural networks using convenience and snowball sampling. Braun and Clarke’s reflexive thematic analysis was used to identify patterns and themes within the qualitative data that addressed the study questions. Results: According to rural general practitioners, major barriers to chronic disease and cardiometabolic risk care included geographic isolation, socioeconomic disadvantage and an obesogenic food environment in rural areas, as well as severe time and financial constraints for GPs and workforce shortages with a high turnover and lack of accessible allied health professionals. Facilitators included co-located multidisciplinary teams, case management/health coaching, better remuneration for complex consultations involving preventive care and upstream policy measures, such as improving healthy food affordability and availability. Conclusion: Rural patients face systemic, geographic and socioeconomic barriers that are substantially greater than those in urban settings; these barriers impact GPs caring for their patients with chronic disease and cardiometabolic risk factors. Targeted solutions to these barriers such as attention to workforce issues, investment in lifestyle coaching approaches and having dedicated case managers, could reduce rural–urban inequities in chronic disease outcomes. Full article
(This article belongs to the Section Chronic Care)
Show Figures

Figure 1

18 pages, 644 KB  
Article
EXcellence and PERformance in Track and Field (EXPERT)—A Mixed-Longitudinal Study on Growth, Biological Maturation, Performance, and Health in Young Athletes: Rationale, Design, and Methods (Part 1)
by Teresa Ribeiro, José Maia, Filipe Conceição, Adam D. G. Baxter-Jones, Eduardo Guimarães, Olga Vasconcelos, Cláudia Dias, Carla Santos, Ana Paulo, Pedro Aleixo, Pedro Pinto, Diogo Teixeira, Luís Miguel Massuça and Sara Pereira
J. Funct. Morphol. Kinesiol. 2026, 11(1), 25; https://doi.org/10.3390/jfmk11010025 - 1 Jan 2026
Cited by 1 | Viewed by 711
Abstract
This paper presents the rationale and design of a study of growth and development in young track and field athletes: the EXcellence and PERformance in Track and field (EXPERT) study, and details the methodologies used. Background: Longitudinal research examining individual-environment interactions in [...] Read more.
This paper presents the rationale and design of a study of growth and development in young track and field athletes: the EXcellence and PERformance in Track and field (EXPERT) study, and details the methodologies used. Background: Longitudinal research examining individual-environment interactions in youth athletic development is scarce for track and field. Objectives: The EXPERT study investigates how individual (anthropometry, maturation, motivation) and environmental (family, coach, club) characteristics influence developmental trajectories in youth track and field athletes. Methods: A mixed-longitudinal design will follow 400 athletes (200♂, 200♀; aged 10–14 years) from 40 Portuguese clubs across five cohorts assessed biannually over three years. Guided by Bronfenbrenner’s bioecological model, assessments encompass individual, performance, health, and environmental domains. Data quality control will consist of rigorous training of all research team members, implementation of standardized protocols, a pilot study, and an in-field reliability study. Multilevel growth models will examine trajectories and predictor effects of predictors. Conclusions: EXPERT will provide evidence to optimize training and support holistic youth athlete development. Full article
(This article belongs to the Special Issue Health and Performance Through Sports at All Ages: 4th Edition)
Show Figures

Figure 1

18 pages, 669 KB  
Article
Advancing Women’s Performance in Fitness and Sports: An Exploratory Field Study on Hormonal Monitoring and Menstrual Cycle-Tailored Training Strategies
by Viktoriia Nagorna, Kateryna Sencha-Hlevatska, Daniel Fehr, Mathias Bonmarin, Georgiy Korobeynikov, Artur Mytko and Silvio R. Lorenzetti
Sports 2026, 14(1), 7; https://doi.org/10.3390/sports14010007 - 1 Jan 2026
Viewed by 956
Abstract
Background. Extensive research confirms that hormonal fluctuations during the menstrual cycle significantly influence female athletic performance, with profound implications for public health, including promoting equitable access to sports and enhancing women’s overall physical and mental well-being. Numerous scientifically validated methods are available to [...] Read more.
Background. Extensive research confirms that hormonal fluctuations during the menstrual cycle significantly influence female athletic performance, with profound implications for public health, including promoting equitable access to sports and enhancing women’s overall physical and mental well-being. Numerous scientifically validated methods are available to monitor hormonal status and menstrual cycle phases. However, our prior investigations revealed that these insights are rarely applied in practice due to the complexity and invasiveness of existing methods. This study examines the effects of hormonal fluctuations on elite female basketball players. It assesses practical, non-invasive, cost-effective, and field-applicable methods for hormonal monitoring, with a focus on cervical mucus analysis for estrogen crystallization. The goal is to optimize training, promote equity in women’s sports, and support public health strategies for female empowerment through sustained physical activity, addressing the limitations of male-centric training models. Materials and Methods. This exploratory field study employed a multifaceted approach, beginning with a comprehensive meta-analysis via literature searches on PubMed, SCOPUS, and Google Scholar to evaluate hormonal impacts on physical performance, supplemented by an expert survey of 20 sports scientists and coaches using Kendall’s concordance coefficient for reliability and an experimental phase involving 25 elite female Ukrainian basketball players assessed over three months through daily performance tests (e.g., sprints, jumps, agility drills, and shooting) integrated into six weekly training sessions, with cycle phases tracked via questionnaires, basal body temperature, and the fern leaf method for estrogen levels. Results. Performance peaked during the postmenstrual and post-ovulatory phases (e.g., a 7.5% increase in sprint time and a 5.1% improvement in running jump). It declined in the premenstrual phase (e.g., a 2.3% decrease in acceleration). The estrogen crystallization test using cervical mucus provided preliminary insights into hormonal status but was less precise than laboratory-based methods, such as LC-MS/MS, which remain impractical for routine use due to cost and complexity. The fern test and basal body temperature showed limited precision due to external factors. Conclusions. There is a critical need to develop simple, non-invasive, field-applicable devices for accurate, real-time hormonal monitoring. This will bridge the gap between research and practice, enhancing training personalization, equity in women’s fitness and sports, and public health outcomes by increasing female participation in physical activities, reducing gender-based health disparities, and fostering inclusive wellness programs. Full article
(This article belongs to the Special Issue Women's Special Issue Series: Sports)
Show Figures

Figure 1

16 pages, 919 KB  
Article
12-Month Weight Loss and Adherence Predictors in a Real-World UK Tirzepatide-Supported Digital Obesity Service: A Retrospective Cohort Analysis
by Louis Talay, Jason Hom, Tamara Scott and Neera Ahuja
Healthcare 2026, 14(1), 60; https://doi.org/10.3390/healthcare14010060 - 26 Dec 2025
Viewed by 1121
Abstract
Background: Obesity management is evolving with the integration of dual GIP/GLP-1 receptor agonists (Tirzepatide) into comprehensive Digital Weight-Loss Services (DWLSs). This model leverages virtual, app-based multidisciplinary care (MDT) to deliver continuous, supervised treatment, distinguishing it from traditional, intermittent clinic-based care. While clinical [...] Read more.
Background: Obesity management is evolving with the integration of dual GIP/GLP-1 receptor agonists (Tirzepatide) into comprehensive Digital Weight-Loss Services (DWLSs). This model leverages virtual, app-based multidisciplinary care (MDT) to deliver continuous, supervised treatment, distinguishing it from traditional, intermittent clinic-based care. While clinical trials demonstrate high efficacy, real-world data are necessary to evaluate long-term adherence and identify predictive markers for patient persistence in these scalable care models. Specifically, there is a knowledge gap regarding the specific behavioral factors that govern 12-month persistence in these comprehensive, medicated DWLS settings. This study retrospectively assessed the 12-month effectiveness and adherence of a Tirzepatide-supported DWLS and identified demographic, clinical, and behavioral predictors of weight loss and program attrition. Methods: Data from 19,693 patients enrolled in the Juniper UK DWLS were analyzed. Adherence was defined by a minimum of 10 medication orders and 12-month weight submission. Weight loss in the full cohort was evaluated using the Last Observation Carried Forward (LOCF) method. Binary logistic and multiple linear regression models identified predictors of adherence and weight loss, respectively, using a comprehensive set of demographic, clinical (e.g., BMI, comorbidities), and behavioral variables. Results: The 12-month adherence rate was 27%. The adherent sub-cohort (n = 5322) achieved a mean weight loss of 22.60 (±7.46) percent, compared to 13.62 (±10.85) percent in the full cohort (LOCF). This difference in 12-month mean weight loss was statistically significant (p < 0.001). Consistent weekly weight tracking and health coach communication were the strongest positive predictors of long-term adherence and weight loss. Conversely, hyper-engagement, specifically intensive tracking frequency and high weight loss velocity in the first month, was a significant inverse predictor of 12-month adherence. Reporting side effects was positively correlated with adherence, suggesting a reporting bias among engaged patients. Conclusions: The DWLS model facilitates the maximum therapeutic effectiveness for adherent patients. However, patient persistence remains the primary translational challenge. As consistent weekly engagement (tracking, coaching) is the strongest predictor of success, clinical strategies should prioritize promoting sustainable, moderate behavioral pacing (i.e., emphasizing consistent weekly engagement over intensive daily tracking and rapid early weight loss) to mitigate attrition risk and optimize the public health effectiveness of medicated DWLSs. Full article
Show Figures

Figure 1

23 pages, 464 KB  
Review
Interprofessional Supervision in Health Professions Education: Narrative Synthesis of Current Evidence
by Chaoyan Dong, Elizabeth Wen Yu Lee, Clement C. Yan and Vaikunthan Rajaratnam
Int. Med. Educ. 2026, 5(1), 4; https://doi.org/10.3390/ime5010004 - 25 Dec 2025
Viewed by 351
Abstract
(1) Background: Interprofessional supervision is an emerging approach in health professions education that strengthens collaborative practice competencies while maintaining profession-specific expertise. Understanding current evidence regarding supervision models, outcomes, and implementation factors is crucial for advancing this field. (2) Methods: This narrative review analyzed [...] Read more.
(1) Background: Interprofessional supervision is an emerging approach in health professions education that strengthens collaborative practice competencies while maintaining profession-specific expertise. Understanding current evidence regarding supervision models, outcomes, and implementation factors is crucial for advancing this field. (2) Methods: This narrative review analyzed 28 studies, including quantitative, qualitative, mixed-methods studies, and systematic reviews. Studies were analyzed for supervision models, outcome measures, evidence of effectiveness, and implementation factors. (3) Results: Six categories of interprofessional supervision models were identified: clinical practice-based, group supervision, competency-based training, skills training, case-based learning, and mentorship/coaching. Across models, interprofessional supervision consistently enhanced collaborative competencies, professional development, clinical skills, and organizational outcomes. Organizational support, structured curricula, interprofessional leadership, and individual readiness facilitated implementation success. Barriers included limited resources, professional silos, and challenges in curriculum integration. (4) Conclusions: Interprofessional supervision shows consistently positive outcomes across diverse models and settings, though more rigorous research designs and standardized outcome measures are needed. Successful implementation requires systematic attention to multiple factors at multiple levels, from organizational support to individual readiness. Interprofessional supervision is positioned for significant advancement through the application of implementation science frameworks and continued research on optimal model characteristics and implementation strategies. Full article
(This article belongs to the Special Issue New Advancements in Medical Education)
Show Figures

Figure 1

19 pages, 1003 KB  
Article
Carbohydrate Reduction and a Holistic Model of Care in Diabetes Management: Insights from a Retrospective Multi-Year Audit in New Zealand
by Caryn Zinn, Jessica L. Campbell, Lily Fraser, Glen Davies, Marcus Hawkins, Olivia Currie, Jared Cannons, David Unwin, Catherine Crofts, Tom Stewart and Grant Schofield
Nutrients 2025, 17(24), 3953; https://doi.org/10.3390/nu17243953 - 17 Dec 2025
Viewed by 3242
Abstract
Background/Objectives: The global epidemic of type 2 diabetes (T2D) is a critical public health issue, particularly in New Zealand, where prevalence rates are high, especially among Māori and Pacific people. Recent research indicates that dietary interventions, particularly carbohydrate reduction, can lead to the [...] Read more.
Background/Objectives: The global epidemic of type 2 diabetes (T2D) is a critical public health issue, particularly in New Zealand, where prevalence rates are high, especially among Māori and Pacific people. Recent research indicates that dietary interventions, particularly carbohydrate reduction, can lead to the remission or reversal of T2D. However, little is known about how such approaches perform when implemented in routine New Zealand primary care, particularly within high-risk and underserved populations. This study aimed to evaluate changes in HbA1c, diabetes status, and cardiometabolic outcomes among adults with prediabetes and T2D engaged in such a model of care. Methods: This study reports findings from a retrospective, observational, real-world, multi-site clinical audit (service evaluation) of a holistic model of care implemented in three primary care practices in New Zealand. The model of care is characterised by a three-pronged approach: whole food, carbohydrate reduction; a health-coach, behaviour-change-based delivery approach; and community- or peer-based initiatives. Audit data from 106 patients with prediabetes (PD) and T2D were analysed (median follow-up 19 months; IQR 6–32) to assess changes in glycosylated haemoglobin (HbA1c) levels, diabetes status, and cardiometabolic outcomes. Results: We observed an overall reduction in HbA1c (median change −3 mmol/mol (IQR: −7 to 3), p = 0.004), with 32% of patients with T2D at baseline achieving reversal and 44% of those with PD attaining normoglycaemia at final follow-up. Weight loss was associated with greater HbA1c reduction (0.56 mmol/mol decrease per kg lost) and additional improvements seen in lowered alanine aminotransferase (ALT). HDL cholesterol showed a small decline (r = 0.31), and triglycerides and blood pressure showed no significant change, indicating that these measures remained broadly stable over the evaluation period. Conclusions: Given the retrospective and uncontrolled audit design, findings should be interpreted with appropriate caution. However, the consistent improvements observed across multiple practices suggest that carbohydrate-reduction strategies within holistic models of care can meaningfully improve diabetes outcomes in real-world primary care settings. Future research should evaluate longer-term sustainability, implementation fidelity, and the applicability of this model at scale, particularly for Māori and Pacific communities. Full article
(This article belongs to the Section Clinical Nutrition)
Show Figures

Figure 1

15 pages, 244 KB  
Article
Learning from Peers: A Qualitative Study to Inform the Development of a Community Tailored Peer Support Intervention to Support Healthy Infant Growth
by Colin J. Orr, Alexander Acosta, Luis Acosta, Aunchalee E. L. Palmquist, Carrigan Price, Jennifer Guterriez-Wu, Adriana R. Gaona and Edwin B. Fisher
Nutrients 2025, 17(24), 3941; https://doi.org/10.3390/nu17243941 - 17 Dec 2025
Viewed by 420
Abstract
Background: Obesity is a chronic disease that has negative health consequences for children. Peer support models have been used to manage chronic diseases like diabetes; however, little is known about how a peer support intervention might promote healthy infant growth to prevent pediatric [...] Read more.
Background: Obesity is a chronic disease that has negative health consequences for children. Peer support models have been used to manage chronic diseases like diabetes; however, little is known about how a peer support intervention might promote healthy infant growth to prevent pediatric obesity. The aim of this project was to explore parental perspectives on how a peer support intervention might be developed to support healthy infant weight gain and nutrition. Methods: Data were collected from November 2022 to October 2023 at a single pediatric primary care clinic. Semi-structured interviews explored parents’ perspectives of how a peer parent coach could promote healthy infant nutrition and growth. Interviews focused on (1) common infant feeding and nutrition questions, (2) the role and importance of peer support during the newborn period, and (3) strategies for addressing and facilitating connections to food-related resources and addressing food insecurity. Results: A total of 18 interviews were conducted. Average parental age was 32.1 years (range 20–46 years). Thirty-three percent of the participants identified as Black, 28% identified as White, 11% identified as Asian, and the remaining identified as Other or preferred not to report. Half of the sample reported a household income of <$20,000, 67% reported having public insurance, and 11% reported household food insecurity. Themes that emerged included: peer parent coaches can (1) provide emotional support to families with young infants, (2) education focused on infant nutrition, and (3) facilitate connections with nutrition resources. Participants also noted the importance of understanding a family’s unique culture when counseling on infant growth and nutrition. Conclusions: Multiple themes were identified about how a peer support intervention could support healthy infant nutrition and growth. Future work should test the feasibility and acceptability of a peer support intervention to promote healthy infant weight gain. Full article
(This article belongs to the Section Pediatric Nutrition)
35 pages, 576 KB  
Review
Consensus Document of the Spanish Nutrition Society (SEÑ) on Nutritional Strategies in Sports
by Juan Mielgo-Ayuso, Adrián Macho-González, Natalia Úbeda, Antonio Jesús Sánchez-Oliver, María Martínez-Ferrán, Diego Fernández-Lázaro, Raquel Aparicio-Ugarriza, Enrique Roche and Marcela González-Gross
Nutrients 2025, 17(24), 3862; https://doi.org/10.3390/nu17243862 - 11 Dec 2025
Viewed by 1752
Abstract
Introduction: Nutrition plays a fundamental role in sports performance by influencing energy availability, recovery, and training adaptation. In recent years, different dietary strategies have gained popularity among athletes, although the evidence supporting their efficacy is inconsistent. Objective: This consensus document, developed [...] Read more.
Introduction: Nutrition plays a fundamental role in sports performance by influencing energy availability, recovery, and training adaptation. In recent years, different dietary strategies have gained popularity among athletes, although the evidence supporting their efficacy is inconsistent. Objective: This consensus document, developed under the auspices of the Spanish Society of Nutrition, aims to provide a critical overview of the most relevant nutritional strategies currently used in sports and to offer evidence-based practical recommendations for both professional and recreational athletes, coaches, and health professionals. Methods: A narrative review was conducted following standardized scientific procedures by a multidisciplinary panel of experts. The analyzed strategies included high-carbohydrate, low-carbohydrate, ketogenic, intermittent fasting, plant-based, Paleolithic, and carbohydrate periodization diets. Each strategy was assessed based on its physiological rationale, evidence of performance in endurance, strength/power, sprint, aesthetic, weight category, and team sports, practical applications, and potential risks. Results: The available evidence shows that no single dietary strategy can be universally recommended for all athletes. High carbohydrate availability remains the most consistent approach for sustaining performance in endurance and high-intensity efforts. Low-carbohydrate and ketogenic diets enhance fat oxidation but often compromise exercise economy at competitive intensity levels. Intermittent fasting may improve body composition and metabolic health; however, it requires careful adaptation. Well-planned plant-based diets can support performance, although attention to certain nutrients (e.g., B12, iron, and omega-3) is essential. Paleolithic diets improve metabolic parameters but show limited direct evidence of athletic performance. Carbohydrate periodization is a promising tool for combining metabolic adaptations with competitive demands. Conclusions: Nutritional strategies should be individualized according to the athlete’s sport, training phase, and personal context. Professional guidance is crucial for minimizing risks and optimizing benefits. Further well-designed, long-term studies on athletes are needed to resolve the current controversies. Full article
(This article belongs to the Section Sports Nutrition)
Show Figures

Figure 1

25 pages, 1992 KB  
Perspective
Metformin-Enhanced Digital Therapeutics for the Affordable Primary Prevention of Diabetes and Cardiovascular Diseases: Advancing Low-Cost Solutions for Lifestyle-Related Chronic Disorders
by Brian Farley, Emi Radetich, Joseph DAlessandro and Grzegorz Bulaj
Healthcare 2025, 13(24), 3220; https://doi.org/10.3390/healthcare13243220 - 9 Dec 2025
Viewed by 1654
Abstract
Each year, over 1 million people in the United States die from diabetes and cardiovascular diseases (CVDs). These largely preventable chronic conditions also create a financial burden on patients, payers, and healthcare systems. The popularity of GLP-1-based management of cardiometabolic conditions can escalate [...] Read more.
Each year, over 1 million people in the United States die from diabetes and cardiovascular diseases (CVDs). These largely preventable chronic conditions also create a financial burden on patients, payers, and healthcare systems. The popularity of GLP-1-based management of cardiometabolic conditions can escalate healthcare spending, while incentivizing digitization of semaglutide (Ozempic, Wegovy), tirzepatide (Mounjaro), and others using the “prescription drug use-related software” (PDURS) framework. In this article, we highlight opportunities to advance digital-first interventions and metformin-enhanced digital therapeutics (DTx) for the primary prevention of diabetes and CVDs. Metformin is a low-cost antidiabetic medication that is effective in preventing diabetes and cardiovascular adverse events. Concurrently, digital health technologies for managing chronic conditions, e.g., Dario Health, Omada Health, and WellDoc, enable digital-first and drug + digital combination therapies for prediabetes and those at risk for CVDs. We describe incentives for advancing Affordable Primary Prevention (APP), suggesting that nonprofit healthcare systems, such as Kaiser Permanente, Intermountain Health or Ascension Health, payers such as Cigna and Aetna/CVS Health, or private equity investors can leverage their venture funds to support development of metformin-enhanced DTx. In conclusion, (1) the PDURS framework can accelerate innovation of preventive medicine by bridging precision digital interventions with low-cost generic drugs, and (2) integrating healthy behaviors with pharmacotherapies is essential for the financially sustainable prevention of lifestyle-related chronic diseases. Full article
(This article belongs to the Special Issue Digital Therapeutics in Healthcare: 2nd Edition)
Show Figures

Figure 1

Back to TopTop