Sign in to use this feature.

Years

Between: -

Subjects

remove_circle_outline
remove_circle_outline
remove_circle_outline
remove_circle_outline
remove_circle_outline
remove_circle_outline
remove_circle_outline
remove_circle_outline

Journals

Article Types

Countries / Regions

Search Results (20)

Search Parameters:
Keywords = gladiolus

Order results
Result details
Results per page
Select all
Export citation of selected articles as:
24 pages, 4225 KB  
Article
Prediction of the Ecological Behavior of Burkholderia gladiolus in Fresh Wet Rice Noodles at Different Temperatures and Its Correlation with Quality Changes
by Mengmeng Li, Ke Xiong, Wen Jin and Yumeng Hu
Foods 2025, 14(8), 1291; https://doi.org/10.3390/foods14081291 - 8 Apr 2025
Viewed by 1425
Abstract
Burkholderia gladioli pathovar cocovenenans (BGC) is a highly lethal foodborne pathogen responsible for outbreaks of food poisoning with the highest recorded mortality rates among bacterial foodborne illnesses in China. In this study, the ecological behavior of BGC and its Bongkrekic Acid (BA) production [...] Read more.
Burkholderia gladioli pathovar cocovenenans (BGC) is a highly lethal foodborne pathogen responsible for outbreaks of food poisoning with the highest recorded mortality rates among bacterial foodborne illnesses in China. In this study, the ecological behavior of BGC and its Bongkrekic Acid (BA) production dynamics in fresh wet rice noodles (FWRN) were investigated under isothermal conditions ranging from 4 °C to 37 °C. Growth kinetics were modeled using the Huang, Baranyi, and modified Gompertz primary models, with secondary models (Huang square root model and Ratkowsky square root model) describing the influence of temperature on growth parameters. Among these, the Huang–Huang model combination exhibited the best performance, with a root mean square error (RMSE) of 0.009 and bias factor (Bf) and accuracy factor (Af) values close to 1. Additionally, we examined the impact of BGC contamination on the quality attributes of FWRN, including pH, color (L*, a*, b*), hardness, and moisture content. The results indicated that BGC growth significantly increased pH and yellowing (b*) values, while changes in texture and moisture were less pronounced. A probabilistic model was further developed to predict BA production under various temperature scenarios, revealing that BA formation was most likely to occur between 24 °C and 30 °C. While this study provides valuable predictive tools for microbial risk assessment and quality control of FWRN, limitations include the exclusion of additional environmental factors such as oxygen and relative humidity, as well as the lack of direct investigation into the degradation behavior of BA. Future research will expand model parameters and include sensory evaluations and advanced microbiological analyses to enhance applicability under real-world storage and transportation conditions. Full article
(This article belongs to the Section Food Quality and Safety)
Show Figures

Figure 1

17 pages, 2509 KB  
Review
In Situ and Ex Situ Conservation of Ornamental Geophytes in Poland
by Dariusz Sochacki, Przemysław Marciniak, Małgorzata Zajączkowska, Jadwiga Treder and Patrycja Kowalicka
Sustainability 2024, 16(13), 5375; https://doi.org/10.3390/su16135375 - 25 Jun 2024
Cited by 5 | Viewed by 3011
Abstract
The protection of biological diversity in nature and in agriculture, including the production of ornamental crops, has become increasingly important in Poland as well as worldwide. The Convention on Biological Diversity, signed in 1992 at the Earth Summit of the UN in Rio [...] Read more.
The protection of biological diversity in nature and in agriculture, including the production of ornamental crops, has become increasingly important in Poland as well as worldwide. The Convention on Biological Diversity, signed in 1992 at the Earth Summit of the UN in Rio de Janeiro and ratified by the Polish government in 1995, imposed new regulations related to the protection of nature and the genetic resources of cultivated crops in Poland. The conservation of the genera, varieties and cultivars of ornamental geophytes—a group of plants of great interest from a botanical and physiological, but also a horticultural point of view—takes place in situ (both in nature and in the places of cultivation) and through the establishment of ex situ gene banks and collections. The natural genetic resources of ornamental geophytes include species from the genera Allium, Fritillaria, Gladiolus, Iris, Leucojum, Lilium and Muscari, among others, and more than a dozen species are protected by law due to varying degrees of threats. Botanical gardens play an essential role in the conservation of endangered species. Their activities focus on genus monitoring, managing ex situ gene banks (including National Collections), developing propagation methods and carrying out their reintroduction. In order to protect the national genetic resources of cultivated plants, the National Centre for Plant Genetic Resources at the Plant Breeding and Acclimatisation Institute—National Research Institute, under the auspices of the Ministry of Agriculture and Rural Development, was established. Concerning ornamental geophytes, the National Centre coordinates two field collections of cultivars of the genera Gladiolus, Lilium, Narcissus and Tulipa, which are of great economic importance and have a long tradition of breeding in Poland. The first one is located at the National Institute of Horticultural Research in Skierniewice (central Poland), and the second one is at the Experimental Substation of Variety Testing in Lisewo (northern Poland). The history of tulip collections in Poland dates back to the 1960s. At that time, the first breeding work for this species began. The collection of bulbous crops in Skierniewice is currently one of the largest in Poland, with a total of 934 accessions. Most of them are tulips (522) and lilies (222). Other plants in the collection in Skierniewice are gladiolus and narcissus. The most valuable accessions are grown under special protection (tunnels with dense nets) to guard against insects and maintain a mild climate inside. The genetic resources of the ornamental bulb plant collection in Lisewo currently consist of 611 accessions, mainly tulips (358), daffodils (121) and gladioli (132). All bulbous crops in both collections (Skierniewice and Lisewo) are grown in accordance with all principles of agrotechnics (negative field selection, fertilisation, soil maintenance). A particularly important task of botanical gardens, universities, research institutes and the National Centre is leading research on the methods of storage for survival organs, in vitro cultures and cryopreservation. We have discovered that the various activities for the species conservation of ornamental geophytes require a great deal of constantly deepening knowledge and extraordinary measures, including frequent monitoring of the effects of the applied measures. Full article
(This article belongs to the Section Sustainability, Biodiversity and Conservation)
Show Figures

Figure 1

17 pages, 1514 KB  
Article
How Sage and Rosemary Essential Oils Regulate Postharvest Senescence and Extend the Vase Life of Cut Gladiolus Spikes
by Mohamed M. Moussa, Ragia M. Mazrou and Fahmy A. S. Hassan
Horticulturae 2024, 10(6), 638; https://doi.org/10.3390/horticulturae10060638 - 13 Jun 2024
Cited by 9 | Viewed by 2417
Abstract
The production of cut flowers has substantial economic potential, and therefore, extending their lifespan has been the main focus of several floriculture researchers. Despite the increased marketable value of gladioli, their spikes rapidly lose their visual value and postharvest quality, accompanied by a [...] Read more.
The production of cut flowers has substantial economic potential, and therefore, extending their lifespan has been the main focus of several floriculture researchers. Despite the increased marketable value of gladioli, their spikes rapidly lose their visual value and postharvest quality, accompanied by a short vase life. Unfortunately, most floral preservatives used to extend the flower lifespan have hazardous impacts; thus, providing eco-friendly alternatives has spurred immense interest among scientists. Sage and rosemary essential oils (EOs) seem to be effective eco-friendly flower preservatives due to their content of antimicrobial and antioxidant compounds. This study was therefore conducted to investigate whether using sage or rosemary EOs as novel preservative solutions can enhance the quality and prolong the vase life of cut gladiolus spikes. Gladiolus spikes were subjected to several concentrations (0, 50, 100, 150 and 200 mg L−1) of sage or rosemary EOs in a vase solution. All levels of both EOs significantly prolonged the vase life of gladiolus spikes, increased their water uptake and enhanced floret opening compared to the control. The vase life was increased by 88.16 and 84.76% by applying 150 or 100 mg L−1 of sage or rosemary EOs, respectively, compared to the untreated spikes. Sage and rosemary EO treatments markedly decreased bacterial populations, preserved the chlorophyll content, decreased H2O2 production and retarded the accumulation of malondialdehyde (MDA), and therefore preserved the membrane stability relative to the control. Furthermore, the total phenols and the antioxidant enzyme activities of catalase, glutathione reductase and ascorbate peroxidase were significantly increased due to sage or rosemary EO applications. In conclusion, sage or rosemary EOs may be applied as innovative, eco-friendly alternative preservatives to the communal chemicals used as preservatives in the cut flower industry. Full article
Show Figures

Figure 1

18 pages, 5145 KB  
Article
Resistance to Frankliniella occidentalis during Different Plant Life Stages and under Different Environmental Conditions in the Ornamental Gladiolus
by Dinar S. C. Wahyuni, Peter G. L. Klinkhamer, Young Hae Choi and Kirsten A. Leiss
Plants 2024, 13(5), 687; https://doi.org/10.3390/plants13050687 - 29 Feb 2024
Viewed by 1593
Abstract
The defense mechanisms of plants evolve as they develop. Previous research has identified chemical defenses against Western flower thrips (WFT) in Gladiolus (Gladiolus hybridus L.). Consequently, our study aimed to explore the consistency of these defense variations against WFT across the various [...] Read more.
The defense mechanisms of plants evolve as they develop. Previous research has identified chemical defenses against Western flower thrips (WFT) in Gladiolus (Gladiolus hybridus L.). Consequently, our study aimed to explore the consistency of these defense variations against WFT across the various developmental stages of Gladiolus grown under different conditions. Thrips bioassays were conducted on whole plants at three developmental stages, using the Charming Beauty and Robinetta varieties as examples of susceptible and resistant varieties, respectively. Metabolomic profiles of the leaves, buds and flowers before thrips infestation were analyzed. The thrips damage in Charming Beauty was more than 500-fold higher than the damage in Robinetta at all plant development stages. Relative concentrations of triterpenoid saponins and amino acids that were associated with resistance were higher in Robinetta at all plant stages. In Charming Beauty, the leaves exhibited greater damage compared to buds and flowers. The relative concentrations of alanine, valine and threonine were higher in buds and flowers than in leaves. The Metabolomic profiles of the leaves did not change significantly during plant development. In addition, we cultivated plants under different environmental conditions, ensuring consistency in the performance of the two varieties across different growing conditions. In conclusion, the chemical thrips resistance markers, based on the analysis of vegetative plants grown in climate rooms, were consistent over the plant’s lifetime and for plants grown under field conditions. Full article
Show Figures

Figure 1

32 pages, 1744 KB  
Review
In Vitro Propagation Journey of Ornamental Gladiolus (Gladiolus Species): A Systematic Review Analysis Based on More Than 50 Years Research
by Mukesh Kumar, Veena Chaudhary, Ujjwal Sirohi, Jitender Singh, Manoj Kumar Yadav, Satya Prakash, Arvind Kumar, Vipin Kumar, Virendra Pal, Chetan Chauhan, Krishna Kaushik, Devanshu Shukla, Rishubh Motla, Satendra Kumar and Sunil Malik
Horticulturae 2024, 10(2), 148; https://doi.org/10.3390/horticulturae10020148 - 5 Feb 2024
Cited by 9 | Viewed by 6222
Abstract
Traditional gladiolus propagation methods are now supplemented with in vitro propagation to meet the demands of modern floriculture in terms of quick production of disease-free, quality planting material. Due to virus infections, vegetative propagation in gladiolus in the field is slow, and is [...] Read more.
Traditional gladiolus propagation methods are now supplemented with in vitro propagation to meet the demands of modern floriculture in terms of quick production of disease-free, quality planting material. Due to virus infections, vegetative propagation in gladiolus in the field is slow, and is a serious concern in the propagation of gladiolus. In vitro propagation provides an enormous increase in propagation rate and the ability to produce disease-free plant material. Numerous elements, including cultivars, explant type, size of explants, position of explants on medium, plant growth regulators and certain additives, incubation conditions, and sub-culturing time, all have a significant impact on in vitro clonal propagation of gladiolus plants as well as the development of in vitro cormel efficiency. There are certain obstacles and challenges that arise in the in vitro development of plants and the cormels of gladiolus. However, numerous studies and review reports on gladiolus for in vitro propagation have been reported, but very little is known about the factors influencing gladiolus’ in vitro effectiveness. In the present review, we focused on and analyzed research data accumulated over 50 years on diverse strategies for in vitro propagation such as direct, indirect organogenesis, and somatic embryogenesis, as well as various factors such as physical, nutritional, and hormonal influences on in vitro propagation, in vitro cormel formation efficiency, difficulties that arise, and new insights into in vitro development in gladiolus from the available literature worldwide. Future possibilities for further improvement in the in vitro propagation of ornamental gladiolus are also discussed. The current review provides insight into a comprehensive protocol for gladiolus in vitro propagation and emphasizes the importance of continuously advancing tissue culture techniques and factors influencing the in vitro efficiency towards improving in vitro plantlets and cormels in gladiolus (Gladiolus spp.). Full article
(This article belongs to the Special Issue Innovation in Propagation and Cultivation of Ornamental Plants)
Show Figures

Figure 1

22 pages, 3676 KB  
Article
Compatibility and Possibility of New Ornamental Geophytes for Their Utilization in Landscape Architecture
by Mehrdad Babarabie, Ali Salehi Sardoei, Babak Jamali, Mehrnaz Hatami, Silvana Nicola and Marco Devecchi
Horticulturae 2024, 10(1), 3; https://doi.org/10.3390/horticulturae10010003 - 19 Dec 2023
Cited by 3 | Viewed by 2749
Abstract
Ornamental geophytes, renowned for their beauty, hold a special place among flower enthusiasts and producers, enhancing the aesthetic appeal of gardens and orchards. The main aim of this study was to ascertain the viability of cultivating decay-resistant genotypes and identify appropriate planting locations [...] Read more.
Ornamental geophytes, renowned for their beauty, hold a special place among flower enthusiasts and producers, enhancing the aesthetic appeal of gardens and orchards. The main aim of this study was to ascertain the viability of cultivating decay-resistant genotypes and identify appropriate planting locations for each species within a one-to-three-year timeframe, contingent upon the specific species. The research took place at the Flower and Plant Production Center of the Gorgan Municipality’s Landscape and Urban Green Space Organization in Iran, with the primary focus on leveraging various geophyte flower species to optimize urban landscapes and elevate their visual allure. Utilizing a completely randomized block design with three replications, the study examined numerous species in the landscape. Various plant growth parameters were evaluated, including flowering time, optimal planting time, flower longevity on the plants, speed of underground bulb sprouting time, and visual quality of the samples. Results revealed that Narcissus jonquilla and Alstroemeria aurea cv. Balance exhibited the longest flower longevity, lasting for 43 days in the second year of growth. Conversely, Gladiolus hybrida (cv. Alexander) and Canna indica (cv. Flaccida and cv. Phasion) demonstrated a flower longevity of 13 days across both cultivation years. Alstroemeria and Crocosmia showed the shortest flowering time, significantly reduced compared to the first year due to the altered planting time. The assessment of visual quality highlighted Polianthes, Dahlia, and Gladiolus cultivars as displaying the highest visual appeal among the studied species. These findings yield valuable insights into the potential production and/or breeding of decay-resistant hybrid cultivars well suited for such regions. Full article
(This article belongs to the Section Floriculture, Nursery and Landscape, and Turf)
Show Figures

Figure 1

9 pages, 1951 KB  
Article
Identification, Sequencing, and Molecular Analysis of RNA2 of Artichoke Italian Latent Virus Isolates from Known Hosts and a New Host Plant Species
by Toufic Elbeaino, Amani Ben Slimen, Imen Belgacem, Monia Mnari-Hattab, Roberta Spanò, Michele Digiaro and Ahmed Abdelkhalek
Viruses 2023, 15(11), 2170; https://doi.org/10.3390/v15112170 - 28 Oct 2023
Cited by 1 | Viewed by 2272
Abstract
Despite its first description in 1977 and numerous reports of its presence in various plant species in many countries, the molecular information available in GenBank for artichoke Italian latent virus (AILV) is still limited to a single complete genome sequence (RNA1 and 2) [...] Read more.
Despite its first description in 1977 and numerous reports of its presence in various plant species in many countries, the molecular information available in GenBank for artichoke Italian latent virus (AILV) is still limited to a single complete genome sequence (RNA1 and 2) of a grapevine isolate (AILV-V) and a partial portion of the RNA2 sequence from an isolate of unknown origin and host. Here, we report the results of molecular analyses conducted on the RNA2 of some AILV isolates, sequenced for the first time in this study, together with the first-time identification of AILV in a new host plant species, namely chard (Beta vulgaris subsp. vulgaris), associated with vein clearing and mottling symptoms on leaves. The different AILV isolates sequenced were from artichoke (AILV-C), gladiolus (AILV-G), Sonchus (AILV-S), and chard (AILV-B). At the molecular level, the sequencing results of the RNA2 segments showed that AILV-C, AILV-G, AILV-S, and AILV-B had a length of 4629 nt (excluding the 3′ terminal polyA tail), which is one nt shorter than that of the AILV-V reported in GenBank. A comparison of the RNA2 coding region sequences of all the isolates showed that AILV-V was the most divergent isolate, with the lowest sequence identities of 83.2% at the nucleotide level and 84.7% at the amino acid level. Putative intra-species sequence recombination sites were predicted among the AILV isolates, mainly involving the genomes of AILV-V, AILV-C, and AILV-B. This study adds insights into the variability of AILV and the occurrence of recombination that may condition plant infection. Full article
(This article belongs to the Special Issue A Tribute to Giovanni P. Martelli)
Show Figures

Figure 1

18 pages, 3566 KB  
Article
The Diverse Reticulate Genetic Set-Up of Endangered Gladiolus palustris in Southern Germany Has Consequences for the Development of Conservation Strategies
by Marcus A. Koch
Diversity 2023, 15(10), 1068; https://doi.org/10.3390/d15101068 - 8 Oct 2023
Viewed by 2406
Abstract
Gladiolus palustris (marsh Gladiolus) of wet grasslands is an extremely rare and highly endangered species in Central Europe. Ongoing loss of habitat, population fragmentation, drought, and higher mean annual temperatures caused by global warming have all contributed to a severe decline in its [...] Read more.
Gladiolus palustris (marsh Gladiolus) of wet grasslands is an extremely rare and highly endangered species in Central Europe. Ongoing loss of habitat, population fragmentation, drought, and higher mean annual temperatures caused by global warming have all contributed to a severe decline in its population over the past few decades. Additionally, hybridization with other species, such as G. imbricatus and G. illyricus, and genetic depletion may pose a significant threat to the species’ survival. The focus of this study is to characterize major gene pools of the species in southern and southwestern Germany. Using molecular AFLP markers and ITS DNA sequencing, this study shows that past hybridization and introgression in Central Europe are more extensive than previously thought, posing a challenge to conservation strategies targeting taxonomically defined species. The region of the Rhine River in southwestern Germany (Upper Rhine Valley) has seen the emergence of various scattered populations of G. palustris over the past three decades, which are believed to have been introduced by humans. Introduced populations in this area (comprising the German Federal States of Baden–Württemberg and Rhineland–Palatinate) likely descend from a large source population near Lake Constance. Therefore, the study suggests promoting and protecting these new populations, given their long-standing presence in the region. Furthermore, the research proposes that naturally occurring hybrids and introgressed populations should also be the primary target of conservation efforts. Full article
(This article belongs to the Section Phylogeny and Evolution)
Show Figures

Figure 1

13 pages, 2911 KB  
Article
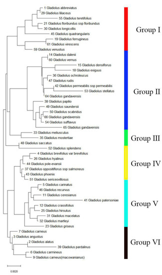
Complete Chloroplast Genome of Gladiolus gandavensis (Gladiolus) and Genetic Evolutionary Analysis
by Renjuan Qian, Youju Ye, Qingdi Hu, Xiaohua Ma and Jian Zheng
Genes 2022, 13(9), 1599; https://doi.org/10.3390/genes13091599 - 7 Sep 2022
Cited by 5 | Viewed by 2832
Abstract
Gladiolus is an important ornamental plant that is one of the world’s four most-grown cut flowers. Gladiolus gandavensis has only been found in the Cangnan County (Zhejiang Province) of China, which is recorded in the “Botanical”. To explore the origin of G. gandavensis [...] Read more.
Gladiolus is an important ornamental plant that is one of the world’s four most-grown cut flowers. Gladiolus gandavensis has only been found in the Cangnan County (Zhejiang Province) of China, which is recorded in the “Botanical”. To explore the origin of G. gandavensis, chloroplast genome sequencing was conducted. The results indicated that a total of 151,654 bp of circular DNA was obtained. The chloroplast genome of G. gandavensis has a quadripartite structure (contains a large single-copy (LSC) region (81,547 bp), a small single-copy region (SSC) (17,895 bp), and two inverted repeats (IRs) (IRa and IRb, 52,212 bp)), similar to that of other species. In addition, a total of 84 protein-coding genes, 8 rRNA-encoding genes, and 38 tRNA-encoding genes were present in the chloroplast genome. To further study the structural characteristics of the chloroplast genome in G. gandavensis, a comparative analysis of eight species of the Iridaceae family was conducted, and the results revealed higher similarity in the IR regions than in the LSC and SSC regions. In addition, 265 simple sequence repeats (SSRs) were detected in this study. The results of the phylogenetic analysis indicated that the chloroplast genome of G. gandavensis has high homology with the Crocus cartwrightianus and Crocus sativus chloroplast genomes. Genetic analysis based on the rbcl sequence among 49 Gladiolus species showed that samples 42, 49, 50, and 54 had high homology with the three samples from China (64, 65, and 66), which might be caused by chance similarity in genotypes. These results suggest that G. gandavensis may have originated from South Africa. Full article
(This article belongs to the Section Plant Genetics and Genomics)
Show Figures

Figure 1

12 pages, 972 KB  
Article
The Effects of Growth Regulators and Apical Bud Removal on Growth, Flowering, and Corms Production of Two Gladiolus Varieties
by Magdy Mohamed Khalafalla, Mahmoud Abdelnabi Hegazi, Ahmed Mohamed Eltarawy, Mohamed Refaat Magouz, Hamdy Hassan Elzaim, Flemming Yndgaard and Svein Øivind Solberg
Horticulturae 2022, 8(9), 789; https://doi.org/10.3390/horticulturae8090789 - 30 Aug 2022
Viewed by 4331
Abstract
Gladiolus is commonly propagated from corms. The multiplication rate of corms is low and to increase the propagation rate, we examined a combination of apical bud removal and the application of growth regulators. The experiments were conducted in two varieties, ‘Rose Supreme’ and [...] Read more.
Gladiolus is commonly propagated from corms. The multiplication rate of corms is low and to increase the propagation rate, we examined a combination of apical bud removal and the application of growth regulators. The experiments were conducted in two varieties, ‘Rose Supreme’ and ‘White Prosperity’, and over two seasons. The apical buds on the planting corms were either removed or left intact before the same corms were soaked in a suspension with either 100 ppm of benzyladenine (BA), 100 ppm of gibberellic acid (GA3), or pure water. The results showed that apical bud removal increased the number of corms and shoots. GA3 had limited the effect on corm and shoot production, but instead resulted in increased total leaf area and leaf weight per shoot. BA, on the other hand, increased the number of corms and shoots. Overall, the removal of the apical bud plus application of BA increased the number of corms and shoots but reduced the average corm diameter and leaf weight per shoot. This was clearer in ‘Rose Supreme’ than in ‘White Prosperity’. To maximize flower production for the coming season, farmers need to produce a high number of planting corms, but they also need to balance this with a sufficient corm size and the production of flowers of good quality. The application of growth regulators in combination with apical bud removal should be fine-tuned to avoid a situation that leads to the production of too many small or too few large corms. Full article
(This article belongs to the Special Issue Advances in Ornamental Plant Cultivation and Physiology)
Show Figures

Figure 1

13 pages, 2608 KB  
Article
Flowering, Nutritional Status, and Content of Chloroplast Pigments in Leaves of Gladiolus hybridus L. ‘Advances Red’ after Application of Trichoderma spp.
by Roman Andrzejak and Beata Janowska
Sustainability 2022, 14(8), 4576; https://doi.org/10.3390/su14084576 - 12 Apr 2022
Cited by 17 | Viewed by 3137
Abstract
In this study, we attempt to assess the influence of Trichoderma spp. on the flowering and nutritional status of Gladiolus hybridus L. ‘Advances Red’, as well as on the content of chlorophyll a + b and carotenoids in the leaves. During both years [...] Read more.
In this study, we attempt to assess the influence of Trichoderma spp. on the flowering and nutritional status of Gladiolus hybridus L. ‘Advances Red’, as well as on the content of chlorophyll a + b and carotenoids in the leaves. During both years of the experiment, there was a treatment in which Trichoderma fungi were not used (control), and in another treatment, plants were treated with these fungi. After five weeks of cultivation, when leaf apexes were visible above the surface of the substrate, each plant was irrigated with a suspension (20 mL) of mix of Trichoderma spp. (T. viride Schumach-Tv14, T. harzianum Rifai-Thr2, T. hamatum/Bonord/Bainier-Th15). The treatment of the plants Trichoderma-spp. improved their uptake of macro- (P, K and Ca) and micronutrients (Zn, Fe and B), and increased the chlorophyll a + b and carotenoids in their leaves. Trichoderma spp. accelerated the flowering of Gladiolus hybridus L. ‘Advances Red’ by 10–14 days. The fungi stimulated the elongation of inflorescence shoots and inflorescences, in which the number of flowers increased, but flower diameter did not change. Trichoderma spp. improved the nutrients uptake, chlorophyll a + b and carotenoids, and flowering; hence, Trichoderma spp. treatment is suggested for enhancing inflorescence and inflorescence shoots in Gladiolus hybridus. Full article
Show Figures

Figure 1

11 pages, 1940 KB  
Article
Impact of Foliar Fertilization on Growth, Flowering, and Corms Production of Five Gladiolus Varieties
by Endre Kentelky and Zsolt Szekely-Varga
Plants 2021, 10(9), 1963; https://doi.org/10.3390/plants10091963 - 20 Sep 2021
Cited by 21 | Viewed by 5618
Abstract
Degraded and salt affected soils are appearing more often in cultivated areas. These specific problems could reduce nutrient uptake, which can result in quality and yield loss of the cultivated plants. In order to cope with this pedo-climatic condition growers are applying fertilizers; [...] Read more.
Degraded and salt affected soils are appearing more often in cultivated areas. These specific problems could reduce nutrient uptake, which can result in quality and yield loss of the cultivated plants. In order to cope with this pedo-climatic condition growers are applying fertilizers; however, due to inadequate application, soil degradation will continue. Five Gladiolus varieties were subjected to foliar fertilization treatments to assess the effect on the plant’s growth parameters, vase durability and daughter corm production. Our results indicate that plants treated with foliar fertilization show significant increase in the measured parameters, flower stem length, vase durability and daughter corm production. In conclusion, our study suggests that application of foliar fertilization can increase Gladiolus plants decoration and propagation, even with a smaller footprint on nature. Full article
Show Figures

Figure 1

16 pages, 3615 KB  
Article
Morphological and Chemical Factors Related to Western Flower Thrips Resistance in the Ornamental Gladiolus
by Dinar S. C. Wahyuni, Young Hae Choi, Kirsten A. Leiss and Peter G. L. Klinkhamer
Plants 2021, 10(7), 1384; https://doi.org/10.3390/plants10071384 - 6 Jul 2021
Cited by 9 | Viewed by 3488
Abstract
Understanding the mechanisms involved in host plant resistance opens the way for improved resistance breeding programs by using the traits involved as markers. Pest management is a major problem in cultivation of ornamentals. Gladiolus (Gladiolus hybridus L.) is an economically important ornamental [...] Read more.
Understanding the mechanisms involved in host plant resistance opens the way for improved resistance breeding programs by using the traits involved as markers. Pest management is a major problem in cultivation of ornamentals. Gladiolus (Gladiolus hybridus L.) is an economically important ornamental in the Netherlands. Gladiolus is especially sensitive to attack by western flower thrips (Frankliniella occidentalis (Pergande) (Thysanoptera:Thripidae)). The objective of this study was, therefore, to investigate morphological and chemical markers for resistance breeding to western flower thrips in Gladiolus varieties. We measured thrips damage of 14 Gladiolus varieties in a whole-plant thrips bioassay and related this to morphological traits with a focus on papillae density. Moreover, we studied chemical host plant resistance to using an eco-metabolomic approach comparing the 1H NMR profiles of thrips resistant and susceptible varieties representing a broad range of papillae densities. Thrips damage varied strongly among varieties: the most susceptible variety showed 130 times more damage than the most resistant one. Varieties with low thrips damage had shorter mesophylls and epidermal cells, as well as a higher density of epicuticular papillae. All three traits related to thrips damage were highly correlated with each other. We observed a number of metabolites related to resistance against thrips: two unidentified triterpenoid saponins and the amino acids alanine and threonine. All these compounds were highly correlated amongst each other as well as to the density of papillae. These correlations suggest that papillae are involved in resistance to thrips by producing and/or storing compounds causing thrips resistance. Although it is not possible to distinguish the individual effects of morphological and chemical traits statistically, our results show that papillae density is an easy marker in Gladiolus-breeding programs targeted at increased resistance to thrips. Full article
(This article belongs to the Special Issue Plant–Insect Interactions)
Show Figures

Figure 1

22 pages, 2432 KB  
Article
Pan-Genome Analysis Reveals Host-Specific Functional Divergences in Burkholderia gladioli
by Hyun-Hee Lee, Jungwook Park, Hyejung Jung and Young-Su Seo
Microorganisms 2021, 9(6), 1123; https://doi.org/10.3390/microorganisms9061123 - 22 May 2021
Cited by 16 | Viewed by 7589
Abstract
Burkholderia gladioli has high versatility and adaptability to various ecological niches. Here, we constructed a pan-genome using 14 genome sequences of B. gladioli, which originate from different niches, including gladiolus, rice, humans, and nature. Functional roles of core and niche-associated genomes were [...] Read more.
Burkholderia gladioli has high versatility and adaptability to various ecological niches. Here, we constructed a pan-genome using 14 genome sequences of B. gladioli, which originate from different niches, including gladiolus, rice, humans, and nature. Functional roles of core and niche-associated genomes were investigated by pathway enrichment analyses. Consequently, we inferred the uniquely important role of niche-associated genomes in (1) selenium availability during competition with gladiolus host; (2) aromatic compound degradation in seed-borne and crude oil-accumulated environments, and (3) stress-induced DNA repair system/recombination in the cystic fibrosis-niche. We also identified the conservation of the rhizomide biosynthetic gene cluster in all the B. gladioli strains and the concentrated distribution of this cluster in human isolates. It was confirmed the absence of complete CRISPR/Cas system in both plant and human pathogenic B. gladioli and the presence of the system in B. gladioli living in nature, possibly reflecting the inverse relationship between CRISPR/Cas system and virulence. Full article
(This article belongs to the Section Systems Microbiology)
Show Figures

Figure 1

15 pages, 2251 KB  
Article
Role of Two Plant Growth-Promoting Bacteria in Remediating Cadmium-Contaminated Soil Combined with Miscanthus floridulus (Lab.)
by Shuming Liu, Hongmei Liu, Rui Chen, Yong Ma, Bo Yang, Zhiyong Chen, Yunshan Liang, Jun Fang and Yunhua Xiao
Plants 2021, 10(5), 912; https://doi.org/10.3390/plants10050912 - 2 May 2021
Cited by 40 | Viewed by 4257
Abstract
Miscanthus spp. are energy plants and excellent candidates for phytoremediation approaches of metal(loid)s-contaminated soils, especially when combined with plant growth-promoting bacteria. Forty-one bacterial strains were isolated from the rhizosphere soils and roots tissue of five dominant plants (Artemisia argyi Levl., Gladiolus gandavensis [...] Read more.
Miscanthus spp. are energy plants and excellent candidates for phytoremediation approaches of metal(loid)s-contaminated soils, especially when combined with plant growth-promoting bacteria. Forty-one bacterial strains were isolated from the rhizosphere soils and roots tissue of five dominant plants (Artemisia argyi Levl., Gladiolus gandavensis Vaniot Houtt, Boehmeria nivea L., Veronica didyma Tenore, and Miscanthus floridulus Lab.) colonizing a cadmium (Cd)-contaminated mining area (Huayuan, Hunan, China). We subsequently tested their plant growth-promoting (PGP) traits (e.g., production of indole-3-acetic acid, siderophore, and 1-aminocyclopropane-1-carboxylate deaminase) and Cd tolerance. Among bacteria, two strains, Klebsiella michiganensis TS8 and Lelliottia jeotgali MR2, presented higher Cd tolerance and showed the best results regarding in vitro growth-promoting traits. In the subsequent pot experiments using soil spiked with 10 mg Cd·kg−1, we investigated the effects of TS8 and MR2 strains on soil Cd phytoremediation when combined with M. floridulus (Lab.). After sixty days of planting M. floridulus (Lab.), we found that TS8 increased plant height by 39.9%, dry weight of leaves by 99.1%, and the total Cd in the rhizosphere soil was reduced by 49.2%. Although MR2 had no significant effects on the efficiency of phytoremediation, it significantly enhanced the Cd translocation from the root to the aboveground tissues (translocation factor > 1). The combination of K. michiganensis TS8 and M. floridulus (Lab.) may be an effective method to remediate Cd-contaminated soils, while the inoculation of L. jeotgali MR2 may be used to enhance the phytoextraction potential of M. floridulus. Full article
(This article belongs to the Special Issue Role of Microorganisms in Plant Growth and Phytoremediation)
Show Figures

Figure 1

Back to TopTop