Sign in to use this feature.

Years

Between: -

Subjects

remove_circle_outline
remove_circle_outline
remove_circle_outline
remove_circle_outline
remove_circle_outline
remove_circle_outline
remove_circle_outline
remove_circle_outline
remove_circle_outline

Journals

remove_circle_outline
remove_circle_outline
remove_circle_outline
remove_circle_outline
remove_circle_outline
remove_circle_outline
remove_circle_outline
remove_circle_outline
remove_circle_outline
remove_circle_outline

Article Types

Countries / Regions

remove_circle_outline
remove_circle_outline
remove_circle_outline
remove_circle_outline

Search Results (404)

Search Parameters:
Keywords = galvanization process

Order results
Result details
Results per page
Select all
Export citation of selected articles as:
16 pages, 3206 KB  
Article
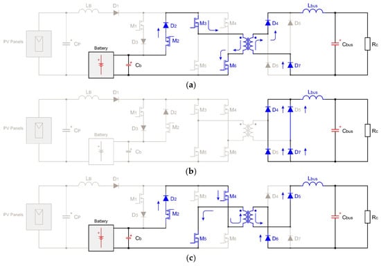
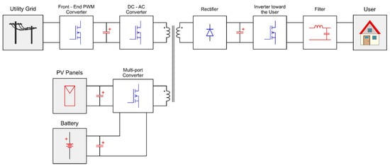
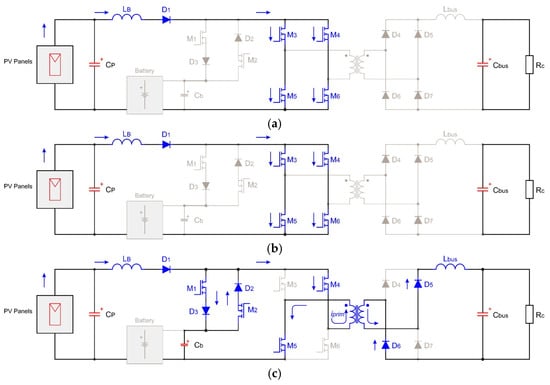
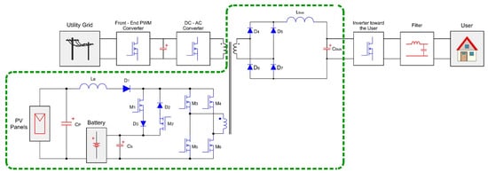
A Multi-Port Converter for Energy-Harvesting Systems
by Dante Miraglia, Carlos Aguilar, Jaime E. Arau, Jesús D. Mina, Rodolfo A. Vargas and Gloria L. Osorio
Eng 2026, 7(2), 80; https://doi.org/10.3390/eng7020080 (registering DOI) - 11 Feb 2026
Abstract
In energy-harvesting storage systems, in order to guarantee the correct operation and integration of its parts into the system, different power converters must be used. Using several stages increases energy processing and therefore decreases the overall efficiency of the system. In this paper, [...] Read more.
In energy-harvesting storage systems, in order to guarantee the correct operation and integration of its parts into the system, different power converters must be used. Using several stages increases energy processing and therefore decreases the overall efficiency of the system. In this paper, an integrated multi-port converter with galvanic isolation is proposed. It allows the transfer of energy between the solar panel, the battery, and the user using the fewest possible stages, thus maximizing efficiency. Operating in three modes depending on the battery’s state of charge, solar radiation and load conditions, the converter can conduct electric power between its ports. The proposal was validated in a 1 kW prototype performing the different modes of operation. It should be noted that a PV emulator (ETS150X5.6C-PVF) was used in the experimental setup; by means of this device, conditions such as solar irradiance and temperature, which affect the energy generation of PV panels, were controlled. In addition, the transformer employed in the prototype implementation was handmade; therefore, its design could be improved to obtain better performance. The experimental results show efficiencies exceeding 94%, and an analysis of the distribution of losses in the circuit was carried out. Also, a comparison with previous proposals is presented, showing competitive features. Full article
Show Figures

Figure 1

14 pages, 1851 KB  
Article
Numerical Modeling of Galvanic Corrosion Between Stainless and Carbon Steels
by Zouheir Morchid Elidrissi, Meriyem Mouloudi, Nabil Babassa, Mohamed Essahli and Mostafa Chhiba
Corros. Mater. Degrad. 2026, 7(1), 11; https://doi.org/10.3390/cmd7010011 - 10 Feb 2026
Abstract
Galvanic corrosion is an electrochemical phenomenon that arises due to the coupling of two different metals in an electrolytic environment, resulting in the deterioration of the less noble metal at an accelerated rate. This phenomenon poses a significant challenge in the economy of [...] Read more.
Galvanic corrosion is an electrochemical phenomenon that arises due to the coupling of two different metals in an electrolytic environment, resulting in the deterioration of the less noble metal at an accelerated rate. This phenomenon poses a significant challenge in the economy of mixed-metal assemblies in many industrial applications due to the high maintenance and replacement expenditures that such systems incur. In this study, a stainless steel tube was galvanically coupled with a carbon steel fitting, and both were immersed in a chloride solution to study the galvanic interactions. The electrochemical processes associated with galvanic corrosion were simulated using a finite element multiphysics modeling approach (COMSOL Multiphysics). The simulations reproduced the metal–electrolyte interface potential and current density as well as the preferential anodic dissolution of carbon steel over stainless steel, which was observed during the coupled polarization. The numerical results matched the results predicted using assumptions for the steels’ electrochemical behavior. The results of the study confirmed that finite element simulation is an effective means of modeling galvanic corrosion and optimizing the design and life of metal component assemblies that are subjected to highly aggressive environments such as high-chloride environments. The numerical results matched the trends observed from experimentation and those previously reported in the literature and serve to provide qualitative and semi-quantitative insight regarding galvanic corrosion mechanisms instead of complete corrosion predictions regarding long-term corrosion behavior. Full article
Show Figures

Figure 1

25 pages, 763 KB  
Review
Addressing Menstrual Stigma: A Scoping Review on Menstrual Health Interventions in India
by Patricha Ottsen, Andrea Mellor, Cecilia Benoit and Zahra Premji
Soc. Sci. 2026, 15(2), 96; https://doi.org/10.3390/socsci15020096 - 5 Feb 2026
Viewed by 115
Abstract
(1) Background: Menstruation is subject to stigma worldwide, which has led to restrictive cultural norms and taboos rooted in religion, customs, and patriarchal systems. The resulting ‘cultural stigma’ associated with menstruation exacerbates health inequities, restricts access to sexual and reproductive health rights (SRHRs), [...] Read more.
(1) Background: Menstruation is subject to stigma worldwide, which has led to restrictive cultural norms and taboos rooted in religion, customs, and patriarchal systems. The resulting ‘cultural stigma’ associated with menstruation exacerbates health inequities, restricts access to sexual and reproductive health rights (SRHRs), and undermines girls’ and women’s participation in educational, economic, social, and spiritual activities. This scoping review examines interventions to address menstrual stigma experienced by girls and women in India (2) Methods: We used the Joanna Briggs Institute (JBI) methodology for scoping reviews. After systematic searches on 14 March 2024 across six databases (Academic Search complete, APA PsycInfo, Womens Studies International, Web of Science Core collection, MEDLINE, and Index Medicus-SEAR), we screened 1323 records. (3) Results: Findings from 13 unique study reports reveal diverse approaches to addressing menstrual stigma, including income generation initiatives, sexual education, peer training, technological tools, and arts-based approaches. While the interventions initiated dialogue among girls and women in India, they often lacked broader community engagement, leaving structurally embedded patriarchal norms unchallenged. Additionally, most programs targeted adolescent schoolgirls, with limited attention to waged girls and adult women. (4) Conclusions: Addressing menstrual stigma is critical to advancing gender equality and health equity in India. More research is needed to understand effective ways to galvanize community-wide support in dismantling the deeply rooted patriarchal structures that shape interconnected stigma processes leading to health inequities among girls and women in India. Full article
(This article belongs to the Special Issue Equity Interventions to Promote the Sexual Health of Young Adults)
Show Figures

Figure 1

15 pages, 6108 KB  
Article
Wavelength Dependence of Plasmon-Driven Catalysis on Nanoporous Au-Ag Shells
by Wenpeng Yang, Wenguang Geng, Gang Wang, Xiyuan Lu, Lihua Qian, Shijun Luo, Lei Xu and Dapeng Yang
Catalysts 2026, 16(2), 166; https://doi.org/10.3390/catal16020166 - 4 Feb 2026
Viewed by 244
Abstract
Plasmon-driven surface catalysis has attracted significant interest due to its capacity to integrate near-field enhancement and hot-carrier effects at the nanoscale synergistically. In this work, nanoporous Au-Ag shells (NPASs) were prepared via a galvanic replacement process. The coupling of p-nitrothiophenol (PNTP) to form [...] Read more.
Plasmon-driven surface catalysis has attracted significant interest due to its capacity to integrate near-field enhancement and hot-carrier effects at the nanoscale synergistically. In this work, nanoporous Au-Ag shells (NPASs) were prepared via a galvanic replacement process. The coupling of p-nitrothiophenol (PNTP) to form 4,4′-dimercaptoazobenzene (DMAB) was used as a model reaction to evaluate plasmonic catalytic kinetics on three substrates, including NPASs, Au nanoparticles (Au NPs), and Ag nanoparticles (Ag NPs), under 532 and 633 nm excitation. TEM, XRD, EDX, and HAADF-STEM analyses confirmed that the NPASs exhibited a hollow nanoporous morphology and a homogeneous Au-Ag alloy structure. UV-Vis extinction spectroscopy revealed a broadband response in the visible region, with a main peak at ~683 nm and a shoulder at ~542 nm. Based on in situ time-resolved SERS monitoring and first-order kinetic fitting, all three substrates showed faster conversion rates under 532 nm excitation. To quantitatively assess wavelength selectivity, a wavelength-dependent factor (R = k532/k633) was introduced. Quantitative analysis demonstrated that Au NPs exhibited the most significant R value (15.0), followed by Ag NPs (2.3), whereas NPASs exhibited the smallest R value (1.7). This distinct difference indicated that the wavelength selectivity of monometallic Au NPs was primarily governed by the resonant matching between the LSPR and the incident wavelength. In contrast, the broadband extinction of NPASs enabled strong optical responses at both wavelengths, resulting in a significantly weaker wavelength dependence. This work provides essential experimental evidence for designing plasmonic catalytic substrates with improved wavelength adaptability. Full article
Show Figures

Figure 1

30 pages, 4895 KB  
Article
Technological and Chemical Drivers of Zinc Coating Degradation in DX51d+Z140 Cold-Formed Steel Sections
by Volodymyr Kukhar, Andrii Kostryzhev, Oleksandr Dykha, Oleg Makovkin, Ihor Kuziev, Roman Vakulenko, Viktoriia Kulynych, Khrystyna Malii, Eleonora Butenko, Natalia Hrudkina, Oleksandr Shapoval, Sergiu Mazuru and Oleksandr Hrushko
Metals 2026, 16(2), 146; https://doi.org/10.3390/met16020146 - 25 Jan 2026
Viewed by 397
Abstract
This study investigates the technological and chemical causes of early zinc-coating degradation on cold-formed steel sections produced from DX51D+Z140 galvanized coils. Commercially manufactured products exhibiting early corrosion symptoms were used in this study. The entire processing route, which included strip preparation, cold rolling, [...] Read more.
This study investigates the technological and chemical causes of early zinc-coating degradation on cold-formed steel sections produced from DX51D+Z140 galvanized coils. Commercially manufactured products exhibiting early corrosion symptoms were used in this study. The entire processing route, which included strip preparation, cold rolling, hot-dip galvanizing, passivation, multi-roll forming, storage, and transportation to customers, was analyzed with respect to the residual surface chemistry and process-related deviations that affect the coating integrity. Thirty-three specimens were examined using electromagnetic measurements of coating thickness. Statistical analysis based on the Cochran’s and Fisher’s criteria confirmed that the increased variability in zinc coating thickness is associated with a higher susceptibility to localized corrosion. Surface and chemical analysis revealed chloride contamination on the outer surface, absence of detectable Cr(VI) residues indicative of insufficient passivation, iron oxide inclusions beneath the zinc coating originating from the strip preparation, traces of organic emulsion residues impairing wetting and adhesion, and micro-defects related to deformation during roll forming. Early zinc coating degradation was shown to result from the cumulative action of multiple technological (surface damage during rolling, variation in the coating thickness) and environmental (moisture during storage and transportation) parameters. On the basis of the obtained results, a methodology was proposed to prevent steel product corrosion in industrial conditions. Full article
(This article belongs to the Special Issue Corrosion Behavior and Surface Engineering of Metallic Materials)
Show Figures

Figure 1

18 pages, 4995 KB  
Article
The Effect of Ultrasonic Vibration Assistance During Laser Lap Welding on the Microstructure and Properties of Galvanized Steel/Mg Joints
by Dan Wang, Chengsen Zhu, Juming Gao, Hongliang Li, Dongdong Zhuang, Nan Xu, Xinyi Zhao, Ke Han and Zeyu Wang
Metals 2026, 16(1), 120; https://doi.org/10.3390/met16010120 - 20 Jan 2026
Viewed by 170
Abstract
In this work, a laser lap-welded joint of galvanized steel/Mg and a laser lap-welded joint of galvanized steel/Mg assisted by ultrasonic vibration were compared. By adjusting the laser beam power and ultrasonic amplitude, the appropriate welding process parameters were obtained. The weld formation, [...] Read more.
In this work, a laser lap-welded joint of galvanized steel/Mg and a laser lap-welded joint of galvanized steel/Mg assisted by ultrasonic vibration were compared. By adjusting the laser beam power and ultrasonic amplitude, the appropriate welding process parameters were obtained. The weld formation, microstructure and mechanical properties were studied and analyzed. The results indicated that the addition of ultrasonic vibration generated an excitation force with a certain frequency and amplitude on the weldment, making the molten metal in the molten pool produce ultrasonic forced vibration, and producing the effects of cavitation, acoustic streaming, mechanical stirring and heat, thus reducing welding residual stress and welding-deformation, porosity and incomplete-fusion defects. In addition, it can make the fusion zone transition evenly, improve the wettability, refine the weld grain, and reduce the average grain area from 583 μm2 to 324 μm2. Moreover, the distribution of Mg-Zn reinforcing phase at the interface was more uniform and denser, and the maximum tensile shear strength increased from 179.9 N/mm to 290 N/mm, indicating that the addition of ultrasonic vibration was conducive to improving the comprehensive mechanical properties of the joint. Full article
Show Figures

Figure 1

39 pages, 4627 KB  
Review
Friction Stir Processing: An Eco-Efficient Route to High-Performance Surface Architectures in MMCs
by Sachin Kumar Sharma, Saša Milojević, Lokesh Kumar Sharma, Sandra Gajević, Yogesh Sharma, Mohit Sharma, Stefan Čukić and Blaža Stojanović
Processes 2026, 14(2), 306; https://doi.org/10.3390/pr14020306 - 15 Jan 2026
Viewed by 285
Abstract
Friction Stir Processing (FSP) has emerged as an advanced solid-state surface engineering technique for tailoring high-performance surface architectures in metal matrix composites (MMCs). By combining localized thermo-mechanical deformation with controlled material flow, FSP enables grain refinement, homogeneous dispersion of reinforcement, and strong interfacial [...] Read more.
Friction Stir Processing (FSP) has emerged as an advanced solid-state surface engineering technique for tailoring high-performance surface architectures in metal matrix composites (MMCs). By combining localized thermo-mechanical deformation with controlled material flow, FSP enables grain refinement, homogeneous dispersion of reinforcement, and strong interfacial bonding without melting or altering bulk properties. This review critically examines the role of FSP in enhancing the mechanical, tribological, and corrosion performance of composites, with emphasis on process–structure–property relationships. Key strengthening mechanisms, including grain boundary strengthening, load transfer, particle pinning, and defect elimination, are systematically discussed, along with their implications for wear resistance, fatigue life, and durability. Special attention is given to corrosion and tribo-corrosion behavior, highlighting electrochemical mechanisms such as micro-galvanic interactions, passive film stability, and interfacial chemistry. Furthermore, the eco-efficiency, industrial viability, and sustainability advantages of FSP are evaluated in comparison with conventional surface modification techniques. The review concludes by identifying critical challenges and outlining future research directions for the scalable, multifunctional, and sustainable design of composite surfaces. Full article
(This article belongs to the Section Materials Processes)
Show Figures

Figure 1

16 pages, 5989 KB  
Article
First-Principles Study on the Effect of Si Atoms on the Stability and Bonding Properties of Fe/Zn Interface
by Degao Qiao, Peng Peng, Xingchang Tang, Junqiang Ren, Xuefeng Lu and Jie Sheng
Metals 2026, 16(1), 56; https://doi.org/10.3390/met16010056 - 1 Jan 2026
Viewed by 430
Abstract
The stability of the Fe/Zn interface during the hot-dip galvanizing process critically influences the coating’s quality and service performance. In this investigation, the impact of silicon atom positioning on the stability, bonding strength, and electronic structure of the Fe/Zn interface was systematically examined [...] Read more.
The stability of the Fe/Zn interface during the hot-dip galvanizing process critically influences the coating’s quality and service performance. In this investigation, the impact of silicon atom positioning on the stability, bonding strength, and electronic structure of the Fe/Zn interface was systematically examined through first-principles calculations grounded in density functional theory, employing the CASTEP software and the GGA-PBE functional. By constructing the FeSi and ZnSi disordered solid solution models, low-energy stable configurations were selected, and 24 ZnSi/FeSi interface models (misfit < 5%) were further established. The interfacial adhesion work, interfacial energy, and electronic structure parameters were systematically calculated. The findings indicate that the position of Si atoms significantly affects interface stability, with Si atoms located on the Zn side exerting a more pronounced influence than those on the Fe side. The interfacial stability is optimal when the Si on the Fe side is far away from the interface and the Si on the Zn side is located at the interface. Notably, the S11Z32 model exhibited the highest adhesion work (4.763 J/m2) and the lowest interface energy (0.022 J/m2). This study elucidates the regulatory role of Si atoms in stabilizing the Fe/Zn interface and provides a theoretical foundation for optimizing the hot-dip galvanizing process and guiding the design of novel materials. Full article
Show Figures

Figure 1

16 pages, 27751 KB  
Article
Microstructure and Properties of CNTs/2A12 Aluminum Matrix Composites Fabricated via Additive Friction Stir Deposition
by Zhiguo Lei, Mengran Zhou, Jiasheng Cao, Gaoqiang Chen, Shicheng Xu, Yu Xue, Yating Zhang and Qingyu Shi
Materials 2026, 19(1), 112; https://doi.org/10.3390/ma19010112 - 29 Dec 2025
Viewed by 474
Abstract
Carbon nanotubes/2Al2 composites, due to their low density, high specific strength, and high elastic modulus, are representative lightweight structural materials for next-generation aerospace applications. Traditional processing methods are inefficient and have long production cycles, making them unsuitable for the demands of efficient, rapid, [...] Read more.
Carbon nanotubes/2Al2 composites, due to their low density, high specific strength, and high elastic modulus, are representative lightweight structural materials for next-generation aerospace applications. Traditional processing methods are inefficient and have long production cycles, making them unsuitable for the demands of efficient, rapid, and intelligent manufacturing of complex structures. This article proposes the use of metal additive manufacturing technology to solve this problem. For the first time, a 22 mm high carbon nanotube/2Al2 composite was fabricated using additive friction stir deposition, and the changes in surface morphology, microstructure, mechanical properties, and corrosion resistance of the as-deposited composite were systematically studied. After additive manufacturing, the composite exhibited a continuous and defect-free, typical onion-like structure. The as-deposited microstructure consists of uniformly equiaxed grains with an average grain size of 1.23 μm to 1.62 μm and uniformly distributed Al2Cu particles. The tensile strength and elongation of the as-deposited composite in both the transverse and processing directions are no less than 450 MPa and 15%, respectively, superior to those of the base material. After additive manufacturing, the as-deposited composite exhibited a corrosion current density of 0.19 μA cm−2 in the transverse direction—only 4% of that of the base material. This enhanced corrosion resistance is attributed to the uniform distribution of precipitated phases achieved through additive manufacturing, which suppresses micro-galvanic corrosion, resulting in minimal, uniform corrosion. This study provides a research foundation and technical support for the additive manufacturing of aluminum-based composites. Full article
Show Figures

Graphical abstract

9 pages, 4681 KB  
Article
Facile Galvanic Replacement Toward One-Dimensional Cu-Based Bimetallic Nanobelts
by Ying Xie, Qitong Sun, Yuanyuan Li, Wanwan Li, Zhiwei Hou, Lihui Wei and Sujun Guan
Nanomaterials 2026, 16(1), 38; https://doi.org/10.3390/nano16010038 - 26 Dec 2025
Viewed by 481
Abstract
We report a galvanic replacement-driven strategy for the in situ growth of highly uniform one-dimensional (1D) Cu@CuO-X (X = Ag, Bi) nanobelts directly on aluminum foils. Unlike conventional multi-step coating or hard-template replication strategies, the formation of these heterostructured nanobelts is governed by [...] Read more.
We report a galvanic replacement-driven strategy for the in situ growth of highly uniform one-dimensional (1D) Cu@CuO-X (X = Ag, Bi) nanobelts directly on aluminum foils. Unlike conventional multi-step coating or hard-template replication strategies, the formation of these heterostructured nanobelts is governed by a spontaneous interfacial galvanic replacement process between Cu and the introduced metal species, ensuring in situ growth and intimate interfacial integration. Comprehensive SEM, TEM, XRD, and XPS characterizations confirm the successful formation of Cu@CuO-Ag and Cu@CuO-Bi architectures, where Bi predominantly exists in the oxidized Bi3+ state, forming Bi2O3-like surface species. Benefiting from their 1D anisotropic framework and controllable heterointerfaces, this work underscores the distinctiveness and versatility of the self-templated galvanic replacement strategy for the design of multifunctional nanomaterials. Full article
(This article belongs to the Section Nanoelectronics, Nanosensors and Devices)
Show Figures

Figure 1

17 pages, 4340 KB  
Article
Corrosion Behavior upon Laser Surface Texturing AISI 430 Stainless Steel
by Edit Roxana Moldovan, Liana Sanda Baltes, Catalin Croitoru, Alexandru Pascu and Mircea Horia Tierean
Metals 2025, 15(12), 1387; https://doi.org/10.3390/met15121387 - 18 Dec 2025
Viewed by 354
Abstract
Laser surface texturing (LST) is an effective method for enhancing surface functionality, but its effect on corrosion resistance highly depends on texture design and processing parameters. This study investigates the influence of two LST patterns—orthogonal ellipses and concentric octo-donuts—applied with 1 to 20 [...] Read more.
Laser surface texturing (LST) is an effective method for enhancing surface functionality, but its effect on corrosion resistance highly depends on texture design and processing parameters. This study investigates the influence of two LST patterns—orthogonal ellipses and concentric octo-donuts—applied with 1 to 20 repetitions on the corrosion resistance of AISI 430 ferritic stainless steel. Corrosion behavior was evaluated using potentiodynamic polarization in a 3.5 wt.% NaCl solution at room temperature, complemented by SEM and EDS analysis. The results indicate that while a single laser pass can maintain good corrosion resistance, increasing the number of repetitions significantly degrades performance. This is attributed to the disruption of the protective oxide layer, the introduction of residual stress, and the creation of localized sites for galvanic corrosion. Consequently, the study concludes that a low number of laser repetitions is crucial for preserving the corrosion resistance of LST-processed AISI 430 steel. Full article
(This article belongs to the Special Issue Surface Treatments and Coating of Metallic Materials)
Show Figures

Figure 1

25 pages, 1343 KB  
Review
A Critical Review of Diffusion—Thermomechanical and Composite Reinforcement Approaches for Surface Hardening of Aluminum Alloys and Matrix Composites
by Narayana Swamy Rangaiah, Ananda Hegde, Sathyashankara Sharma, Gowrishankar Mandya Channegowda, Umanath R. Poojary and Niranjana Rai
J. Compos. Sci. 2025, 9(12), 689; https://doi.org/10.3390/jcs9120689 - 12 Dec 2025
Viewed by 1314
Abstract
Aluminum alloys require improved surface performance to satisfy the demands of today’s aerospace, automotive, marine, and structural applications. This paper compares three key surface hardening methods: diffusion-assisted microalloying, thermomechanical deformation-based treatments, and composite/hybrid reinforcing procedures. Diffusion-assisted Zn/Mg enrichment allows for localized precipitation hardening [...] Read more.
Aluminum alloys require improved surface performance to satisfy the demands of today’s aerospace, automotive, marine, and structural applications. This paper compares three key surface hardening methods: diffusion-assisted microalloying, thermomechanical deformation-based treatments, and composite/hybrid reinforcing procedures. Diffusion-assisted Zn/Mg enrichment allows for localized precipitation hardening but is limited by the native Al2O3 barrier, slow solute mobility, alloy-dependent solubility, and shallow hardened depths. In contrast, thermomechanical techniques such as shot peening, surface mechanical attrition treatment (SMAT), and laser shock peening produce ultrafine/nanocrystalline layers, high dislocation densities, and deep compressive residual stresses, allowing for predictable increases in hardness, fatigue resistance, and corrosion performance. Composite and hybrid reinforcement systems, such as SiC, B4C, graphene, and graphite-based aluminum matrix composites (AMCs), use load transfer, Orowan looping, interfacial strengthening, and solid lubrication effects to enhance wear resistance and through-thickness strengthening. Comparative evaluations show that, while diffusion-assisted procedures are still labor-intensive and solute-sensitive, thermomechanical treatments are more industrially established and scalable. Composite and hybrid systems provide the best tribological and load-bearing performance but necessitate more sophisticated processing approaches. Recent corrosion studies show that interfacial chemistry, precipitate distribution, and galvanic coupling all have a significant impact on pitting and stress corrosion cracking (SCC). These findings highlight the importance of treating corrosion as a fundamental design variable in all surface hardening techniques. This work uses unified tables and drawings to provide a thorough examination of strengthening mechanisms, corrosion and fatigue behavior, hardening depth, alloy suitability, and industrial feasibility. Future research focuses on overcoming diffusion barriers, establishing next-generation gradient topologies and hybrid processing approaches, improving strength ductility corrosion trade-offs, and utilizing machine-learning-guided alloy design. This research presents the first comprehensive framework for selecting multifunctional aluminum surfaces in demanding aerospace, automotive, and marine applications by seeing composite reinforcements as supplements rather than strict alternatives to diffusion-assisted and thermomechanical approaches. Full article
(This article belongs to the Section Metal Composites)
Show Figures

Figure 1

22 pages, 11459 KB  
Article
In-Situ Corrosion Testing of Carbon Steel and EHLA Clad Materials in High-Temperature Geothermal Well
by Andri Isak Thorhallsson, Gunnar Skulason Kaldal, Thorri Jokull Thorsteinsson, Deirdre Elizabeth Clark, Erfan Abedi Esfahani, Tomaso Maccio, Helen Osk Haraldsdottir and Lilja Tryggvadottir
Corros. Mater. Degrad. 2025, 6(4), 65; https://doi.org/10.3390/cmd6040065 - 8 Dec 2025
Viewed by 634
Abstract
Carbon steel casing material in high-temperature deep geothermal wells can be prone to severe corrosion and premature failure due to the oxidation capacity of H2O, H2S, CO2, and more corrosive species in geothermal fluid. Due to the [...] Read more.
Carbon steel casing material in high-temperature deep geothermal wells can be prone to severe corrosion and premature failure due to the oxidation capacity of H2O, H2S, CO2, and more corrosive species in geothermal fluid. Due to the higher temperature and pressure and phase state of fluid in high-temperature deep geothermal wells, the rate and extent of corrosion can be expected to be different than in low-temperature geothermal wells. To reduce the extent of corrosion damage and corrosion rate, and increase the lifetime of geothermal wells, one mitigation method is to clad the internal surface of the geothermal casing with a more noble, corrosion-resistant material. Conventional cladding, however, has been an expensive and time-consuming process up to the current date, but recently, a more economical and productive method has been established, i.e., EHLA cladding. In this study, a 14-day corrosion performance test was conducted on stainless steel and nickel-based alloy clads on a carbon steel substrate in a 262 °C and 95 bar geothermal well in the Hellisheidi geothermal field (SW Iceland). Samples were partially or fully cladded, and some samples were stressed to investigate the clads’ susceptibility to general corrosion and stress corrosion cracking, as well as the substrate’s vulnerability to galvanic corrosion. Corrosion analysis of pure carbon steel substrate was also investigated for comparison. Samples were microstructurally analysed with SEM, and chemical analysis was performed with EDX. The results indicated that the clad materials have good corrosion resistance in the geothermal environment tested, suggesting that EHLA cladding is a more feasible option for strengthening the corrosion resistance of geothermal casing and equipment. Full article
Show Figures

Figure 1

21 pages, 4536 KB  
Article
Atomic-Scale Fabrication of Micro/Nano Fe-Cu Galvanic Couples for Efficient Phenol Degradation
by Xiang Zhang, Xiudong Yu, Zhaoyang Li, Haishun Liu, Xiang Xiong, Changjiu Chen and Weiming Yang
Materials 2025, 18(23), 5362; https://doi.org/10.3390/ma18235362 - 28 Nov 2025
Cited by 1 | Viewed by 340
Abstract
Phenol, an essential feedstock widely used in manufacturing and chemical industries, inevitably results in the discharge of phenol-laden wastewater. To enhance the phenol-degradation efficiency of Fe-based amorphous alloys, a novel atomic-scale fabrication approach for Fe-Cu galvanic couples is proposed, enabling the rapid and [...] Read more.
Phenol, an essential feedstock widely used in manufacturing and chemical industries, inevitably results in the discharge of phenol-laden wastewater. To enhance the phenol-degradation efficiency of Fe-based amorphous alloys, a novel atomic-scale fabrication approach for Fe-Cu galvanic couples is proposed, enabling the rapid and uniform formation of micro/nano Fe-Cu structures on the surface of Fe-based alloys with significant improvement in the catalytic activity towards phenol. Micron/nano Fe-Cu couples can be fabricated within 15 s at 45 °C. Phenol degradation experiments reveal that the pristine amorphous alloy exhibits a 40 min hatching period before the phenol removal process, and it exhibits a kinetic constant (kobs) of 0.1596 min−1 after the hatching period, under conditions of 50 °C, 0.5 g/L catalytic loading, 10 mmol/L H2O2, and pH = 3 towards a 50 mg/L phenol solution. With the micro/nano Fe-Cu galvanic couples, the kobs value markedly increased to 2.23~2.36 min−1 under identical conditions except for 3 mmol/L H2O2, corresponding to approximately a 14-fold improvement. This cost-effective and time-efficient atomic-scale fabrication strategy offers a promising platform for the development of next-generation catalytic alloys and functional materials. Full article
(This article belongs to the Section Metals and Alloys)
Show Figures

Graphical abstract

26 pages, 4629 KB  
Article
From Emotion to Action: How Framed Sustainability Messages Trigger Physiological Reactions and Influence Consumer Choices
by Alina Simona Tecău, Cătălin Ioan Maican, Eliza Ciobanu, Camelia Schiopu, Silvia Sumedrea, Ioana Bianca Chițu, Radu Constantin Lixăndroiu and Gabriel Brătucu
Behav. Sci. 2025, 15(12), 1611; https://doi.org/10.3390/bs15121611 - 22 Nov 2025
Cited by 1 | Viewed by 985
Abstract
The study examines the emotional and physiological effects of message framing in sustainability communication. Specifically, it explores how different image–message combinations shape consumer engagement by measuring physiological arousal (activation), and emotional resonance (impact) across various product categories. By using Galvanic Skin Response data [...] Read more.
The study examines the emotional and physiological effects of message framing in sustainability communication. Specifically, it explores how different image–message combinations shape consumer engagement by measuring physiological arousal (activation), and emotional resonance (impact) across various product categories. By using Galvanic Skin Response data combined with a hierarchical cluster analysis, the research provides insights into how individuals process sustainability information at both emotional and cognitive levels. The results reveal diverse and nuanced reactions shaped by the interaction of message framing, topic, and gender. The identification of seven distinct response patterns contributes to emerging consumer typologies in sustainability communication, offering practical value for organizations seeking to tailor messaging, enhance audience engagement, and encourage sustainable behavior. Full article
Show Figures

Figure 1

Back to TopTop