Sign in to use this feature.

Years

Between: -

Subjects

remove_circle_outline
remove_circle_outline
remove_circle_outline
remove_circle_outline
remove_circle_outline
remove_circle_outline

Journals

Article Types

Countries / Regions

Search Results (145)

Search Parameters:
Keywords = formalin-fixed, paraffin-embedded specimens

Order results
Result details
Results per page
Select all
Export citation of selected articles as:
13 pages, 2207 KB  
Communication
Ultra-Fast Intraoperative IDH-Mutation Analysis Enables Rapid Stratification and Therapy Planning in Diffuse Gliomas
by Theo F. J. Kraus, Beate Alinger-Scharinger, Celina K. Langwieder, Anna Mol, Tereza Aleksic, Brain van Merkestijn, Hans U. Schlicker, Mathias Spendel, Johannes Pöppe, Christoph Schwartz, Christoph J. Griessenauer and Karl Sotlar
Int. J. Mol. Sci. 2025, 26(19), 9639; https://doi.org/10.3390/ijms26199639 - 2 Oct 2025
Abstract
Diffuse gliomas are the most common primary brain tumors in adults in the Western world. According to the 2021 World Health Organization (WHO) classification of central nervous system (CNS) tumors, the assessment of isocitrate dehydrogenase (IDH1/2)-mutation status is essential for accurate [...] Read more.
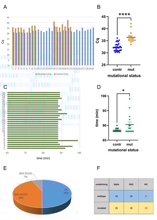
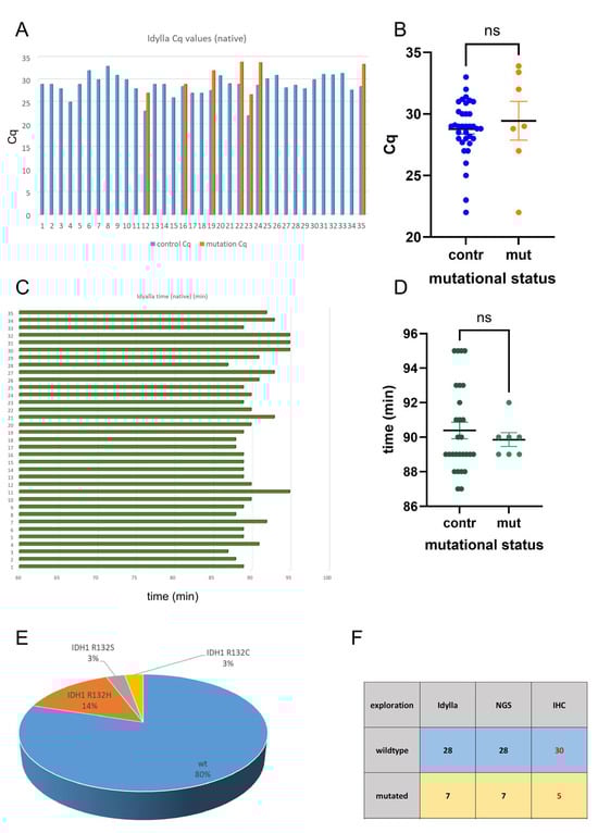
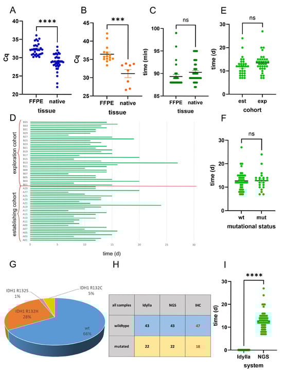
Diffuse gliomas are the most common primary brain tumors in adults in the Western world. According to the 2021 World Health Organization (WHO) classification of central nervous system (CNS) tumors, the assessment of isocitrate dehydrogenase (IDH1/2)-mutation status is essential for accurate patient stratification. In this study, we performed a comprehensive evaluation of IDH-mutation status in the intraoperative setting using the Idylla platform. The reference cohort comprised 30 formalin-fixed paraffin-embedded (FFPE) tissue samples with known IDH status, while the exploration cohort included 35 intraoperative snap-frozen and native-tissue specimens. The results were compared with those of a standard next-generation sequencing (NGS) analysis. Our findings demonstrate that the Idylla IDH-mutation assay provides 100% concordance compared with NGS analysis for both FFPE and intraoperative tissue samples. The Idylla system delivers results within approximately 90 min, significantly outperforming NGS, which requires between 7 and 27 days. This rapid turnaround facilitates timely interdisciplinary case discussions and enables timely therapy planning, within the framework of neuro-oncological molecular tumor boards. The ultra-fast intraoperative IDH-mutation analysis using the Idylla platform, in combination with intraoperative histopathological assessment, enables rapid patient stratification and treatment planning in diffuse gliomas. Full article
(This article belongs to the Special Issue Pathogenesis and Molecular Therapy of Brain Tumor)
Show Figures

Figure 1

13 pages, 1722 KB  
Article
The Inflammatory–Dysplastic Spectrum in Oral Lichen Planus: A Study on Six Immunohistochemical Markers
by Oana Mihaela Condurache Hrițcu, Victor-Vlad Costan, Ștefan Vasile Toader, Delia Gabriela Ciobanu Apostol, Carmen Solcan, Daciana Elena Brănișteanu and Mihaela Paula Toader
Diagnostics 2025, 15(19), 2443; https://doi.org/10.3390/diagnostics15192443 - 25 Sep 2025
Abstract
Background/Objective: Oral lichen planus (OLP) is a chronic inflammatory, immune-mediated mucosal condition classified as a potentially malignant disorder due to its risk of progression to oral squamous cell carcinoma (OSCC). The molecular events linking chronic inflammation in OLP to epithelial dysplasia remain poorly [...] Read more.
Background/Objective: Oral lichen planus (OLP) is a chronic inflammatory, immune-mediated mucosal condition classified as a potentially malignant disorder due to its risk of progression to oral squamous cell carcinoma (OSCC). The molecular events linking chronic inflammation in OLP to epithelial dysplasia remain poorly defined. To evaluate the expression of six immunohistochemical markers: IL-17, Maspin, β-Catenin, TIMP-1, MMP-14 and Syndecan-4 in OLP specimens and to explore their association with clinicopathological features and early dysplastic changes. Methods: We conducted a retrospective, cross-sectional study including 63 cases of OLP and 20 healthy controls. Formalin-fixed, paraffin-embedded sections underwent immunohistochemical staining for the six markers. Semi-quantitative scoring of staining intensity and percentage of positive cells was performed independently by two blinded pathologists. Results: IL-17 was markedly upregulated in 82.5% of OLP lesions versus absence in controls, correlating strongly with inflammatory infiltrate intensity. β-Catenin exhibited cytoplasmic and nuclear accumulation in 88.9% of OLP samples, with nuclear localization significantly associated with moderate dysplasia. Syndecan-4 membrane expression was reduced in dysplastic lesions, while Maspin and TIMP-1 co-expression were more prevalent in non-dysplastic OLP. MMP-14 was weakly positive in 87.3% of OLP cases and correlated with neovascularization. Conclusions: Elevated IL-17 expression and nuclear localization of β-Catenin may contribute to the progression of OLP toward dysplastic transformation, with this pattern being most evident in the erosive subtype. These findings suggest that a combined immunohistochemical panel may support risk stratification in OLP, although validation in larger, prospective cohorts is warranted. Full article
Show Figures

Figure 1

12 pages, 904 KB  
Article
Decline of PD-L1 Immunoreactivity with Storage Duration in Formalin-Fixed Paraffin-Embedded Breast Cancer Specimens: Implications for Diagnostic Accuracy and Immunotherapy Eligibility in Triple-Negative Breast Cancer
by Keiko Yanagihara, Koji Nagata, Tamami Yamakawa, Sena Kato, Miki Tamura and Masato Yoshida
Cancers 2025, 17(19), 3103; https://doi.org/10.3390/cancers17193103 - 23 Sep 2025
Viewed by 90
Abstract
Backgrounds: Programmed death-ligand 1 (PD-L1) immunohistochemistry (IHC) is a critical predictive biomarker for immune checkpoint inhibitor (ICI) therapy in triple-negative breast cancer (TNBC). However, prolonged storage of formalin-fixed paraffin-embedded (FFPE) tissue may reduce antigenicity, potentially leading to false-negative results. False-negative results may [...] Read more.
Backgrounds: Programmed death-ligand 1 (PD-L1) immunohistochemistry (IHC) is a critical predictive biomarker for immune checkpoint inhibitor (ICI) therapy in triple-negative breast cancer (TNBC). However, prolonged storage of formalin-fixed paraffin-embedded (FFPE) tissue may reduce antigenicity, potentially leading to false-negative results. False-negative results may lead to the inappropriate selection of ICI therapy. We investigated the effect of FFPE storage duration on PD-L1 immunoreactivity. Methods: We retrospectively analyzed 63 TNBC cases with PD-L1 testing using the 22C3 pharmDx assay at diagnosis and repeated IHC on the same FFPE blocks after varying storage durations (<1, 1–2, 2–3, ≥3 years). PD-L1 positivity was defined as Combined Positive Score (CPS) ≥ 10. Associations with clinicopathologic features, pathologic complete response (pCR) after neoadjuvant chemotherapy (NAC), and survival were evaluated. Results: At diagnosis, 41 patients (65.1%) were PD-L1–positive. In the PD-L1–positive group, decreased staining was observed in 0%, 11%, 13%, and 50% of cases for <1, 1–2, 2–3, and ≥3 years of storage, respectively (p = 0.015). PD-L1 positivity correlated with higher Ki67 and nuclear grade. pCR was achieved in 33% of PD-L1–positive vs. 0% of PD-L1–negative NAC patients (p = 0.0527). Survival analysis showed a non-significant trend toward shorter recurrence-free and overall survival in PD-L1–positive patients. Conclusions: Prolonged FFPE storage, particularly beyond three years, significantly reduces PD-L1 immunoreactivity. Testing on recent specimens is recommended to avoid false-negative results that may impact ICI eligibility. Full article
(This article belongs to the Special Issue Breast Cancer Biomarkers and Clinical Translation: 2nd Edition)
Show Figures

Figure 1

8 pages, 699 KB  
Communication
Ethylenediaminetetraacetic Acid (EDTA)-Decalcified, Formalin-Fixed Paraffin-Embedded (FFPE) Tumor Tissue Shows Comparable Quality and Quantity of DNA to Non-Decalcified Tissue in Next-Generation Sequencing (NGS)
by Francis Hong Xin Yap, Jen-Hwei Sng, Jeremy Wee Kiat Ng, Hanis Abdul Kadir, Pei Yi Chan and Timothy Kwang Yong Tay
J. Mol. Pathol. 2025, 6(3), 21; https://doi.org/10.3390/jmp6030021 - 2 Sep 2025
Viewed by 500
Abstract
Background: Bone tissue decalcification is essential for histopathological evaluation, but conventional methods using inorganic acids degrade nucleic acids, limiting molecular testing. EDTA is known to better preserve DNA, but its suitability for next-generation sequencing (NGS) in clinical settings remains to be validated. Methods: [...] Read more.
Background: Bone tissue decalcification is essential for histopathological evaluation, but conventional methods using inorganic acids degrade nucleic acids, limiting molecular testing. EDTA is known to better preserve DNA, but its suitability for next-generation sequencing (NGS) in clinical settings remains to be validated. Methods: This retrospective study evaluated 752 formalin-fixed paraffin-embedded (FFPE) tissue samples undergoing NGS between January 2022 and October 2024. Of these, 31 were decalcified using EDTA (Osteosoft, Merck, Germany). DNA was extracted using the Qiagen AllPrep® kit and quantified using Qubit and NanoDrop. Libraries were prepared with a custom 30-gene Ampliseq panel and sequenced on the Ion Torrent platform. Sequencing was deemed suboptimal if <95% of target regions reached ≥250X depth. Results were compared to 721 non-decalcified FFPE samples. Results: Suboptimal sequencing occurred in 9.7% of EDTA-decalcified and 9.0% of non-decalcified cases (p = 0.9). DNA concentration (Qubit) and NanoDrop 260/280 ratios were not significantly different (p = 0.4 and p = 0.8, respectively), though EDTA cases had lower DNA concentrations (NanoDrop, p = 0.006) and 260/230 ratios (p = 0.002). Mutation detection in decalcified samples was consistent with known mutation profiles for respective tumor types. Conclusions: EDTA-decalcified FFPE bone tissues produce NGS results comparable to non-decalcified specimens, with similar sequencing success rates and acceptable DNA quality. These findings support the use of EDTA as a suitable decalcification method for molecular diagnostics, enabling broader inclusion of bone specimens in clinical testing. Full article
Show Figures

Figure 1

16 pages, 1040 KB  
Article
PROX1 Expression in Resected Non-Small Cell Lung Cancer: Immunohistochemical Profile and Clinicopathological Correlates
by Evangelia Ntikoudi, Thomas Karagkounis, Konstantinos S. Mylonas, Stylianos Kykalos, Dimitrios Schizas, Ioannis N. Vamvakaris, Ekaterini Politi, Michail V. Karamouzis and Stamatios Theocharis
Med. Sci. 2025, 13(3), 140; https://doi.org/10.3390/medsci13030140 - 17 Aug 2025
Viewed by 532
Abstract
Background/Objectives: PROX1 (prospero homeobox 1) is a transcription factor involved in lymphangiogenesis and cellular differentiation. Its role in cancer biology appears to be highly context-dependent, with it exhibiting both tumor-promoting and -suppressive functions across various malignancies. Nonetheless, the clinical significance of PROX1 expression [...] Read more.
Background/Objectives: PROX1 (prospero homeobox 1) is a transcription factor involved in lymphangiogenesis and cellular differentiation. Its role in cancer biology appears to be highly context-dependent, with it exhibiting both tumor-promoting and -suppressive functions across various malignancies. Nonetheless, the clinical significance of PROX1 expression in non-small cell lung cancer (NSCLC) remains poorly elucidated. The objective of this study is to evaluate the immunohistochemical expression of PROX1 in NSCLC, specifically in the adenocarcinoma and squamous cell carcinoma subtypes, and to assess its correlation with clinicopathologic features and overall survival (OS). Methods: This retrospective study included surgically resected specimens from 121 patients with histologically confirmed NSCLC. PROX1 expression was assessed via immunohistochemistry on formalin-fixed, paraffin-embedded specimens. Staining intensity (graded 0– National and Kapodistrian University of Athens 3) and the percentage of positive tumor cells were recorded. Correlations with histological subtype, tumor characteristics, and OS were analyzed using chi-square tests, one-way ANOVA, and Kaplan–Meier survival analysis with log-rank testing. Results: Low PROX1 intensity (level 1) was significantly associated with P63 positivity (p = 0.028), while high PROX1 intensity (level 3) correlated with nodal metastasis to station 3 (S3+) (p = 0.025). Additionally, alveolar-pattern adenocarcinomas exhibited intermediate PROX1 expression (26–50%) (p = 0.010). Although PROX1 positivity did not differ among mucinous and non-mucinous adenocarcinomas (p = 0.152), its distribution across defined expression subgroups was statistically significant (p = 0.002). Tumors with low PROX1 expression (0–24%) were associated with a larger maximum tumor diameter (p = 0.026). PROX1 expression was not independently associated with OS (p > 0.05). Factors significantly associated with improved survival included an age < 50 years, female sex, the absence of necrosis, fewer than 10 positive lymph nodes, a lymph node ratio < 0.5, and the absence of extensive nodal involvement in stations 5, 10, 11, and 12. Conclusions: Although PROX1 expression is variably associated with specific histologic subtypes and nodal metastases in NSCLC, it does not independently predict overall survival. Its expression patterns suggest a potential role in tumor differentiation and lymphatic spread. Further mechanistic and immunologic studies are warranted to elucidate the functional significance of PROX1 in lung cancer biology. Full article
(This article belongs to the Section Cancer and Cancer-Related Research)
Show Figures

Figure 1

16 pages, 1844 KB  
Article
Granulomatous Lesions in the Head and Neck Region: A Clinicopathological, Histochemical, and Molecular Diagnostic Study
by Amjad S. Ali and Bashar H. Abdullah
Diagnostics 2025, 15(16), 2055; https://doi.org/10.3390/diagnostics15162055 - 16 Aug 2025
Viewed by 877
Abstract
Background/Objectives: Granulomatous lesions of the head and neck arise from diverse infectious and non-infectious causes, with tuberculosis (TB) being a predominant etiology. This retrospective study analyzed 42 cases from the archives of university of Baghdad, College of Dentistry (1975–2025). This study aimed [...] Read more.
Background/Objectives: Granulomatous lesions of the head and neck arise from diverse infectious and non-infectious causes, with tuberculosis (TB) being a predominant etiology. This retrospective study analyzed 42 cases from the archives of university of Baghdad, College of Dentistry (1975–2025). This study aimed to characterize the clinicopathological features of these lesions and to assess the diagnostic performance of histochemical stains and real-time PCR in identifying infectious etiologies—particularly Mycobacterium tuberculosis—in formalin-fixed, paraffin-embedded (FFPE) tissue samples. Methods: Definitive diagnoses included 25 TB cases confirmed through clinical, microbiological, and therapeutic follow-up at the Baghdad Tuberculosis Institute, and 17 non-TB cases classified by predefined clinicopathological criteria supported by relevant clinical data. Zieh–Neelsen (ZN), Periodic acid–Schiff (PAS), and Grocott methenamine silver (GMS) stains were employed to identify acid-fast bacilli and fungal organisms. Statistical analysis was performed using SPSS version 26, with significance set at p ≤ 0.05. Results: The mean patient age was 36.28 years (SD = 20.6), with a female predominance (59.5%). Necrotizing granulomas were identified in 69% of cases and were strongly associated with tuberculosis, which was detected in 59.5% of specimens. ZN staining showed a sensitivity of 16.7% for tuberculosis, while PCR sensitivity was highly dependent on sample age. The detection rate was 33.3% in samples archived for less than 10 years but only 10% in older samples, resulting in an overall sensitivity of 24.0% for tuberculous cases. Langhans-type giant cells were significantly more frequent in necrotizing granulomas and strongly associated with tuberculosis infection (p = 0.001). Fungal infections, predominantly aspergillosis, were confirmed by PAS and GMS in 11.9% and 9.5% of cases, respectively, and were confined to non-necrotizing granulomas. The mandible was the most commonly affected site, and soft tissue lesions were significantly associated with necrotizing granulomas (p = 0.004). Conclusions: These findings underscore the complementary role of histopathology, histochemical stains, and molecular diagnostics in improving the evaluation and diagnosis of granulomatous inflammation in head and neck lesions. Full article
(This article belongs to the Section Pathology and Molecular Diagnostics)
Show Figures

Figure 1

13 pages, 1334 KB  
Article
Machine Learning-Based Gene Expression Analysis to Identify Prognostic Biomarkers in Upper Tract Urothelial Carcinoma
by Bernat Padullés, Ruben López-Aladid, Mercedes Ingelmo-Torres, Fiorella L. Roldán, Carmen Martínez, Judith Juez, Laura Izquierdo, Lourdes Mengual and Antonio Alcaraz
Cancers 2025, 17(16), 2619; https://doi.org/10.3390/cancers17162619 - 11 Aug 2025
Viewed by 548
Abstract
Background: Upper tract urothelial carcinoma (UTUC) is a rare and aggressive malignancy with limited prognostic tools to predict disease progression. Due to its low incidence, the molecular pathogenesis of UTUC remains poorly understood, and few studies have explored transcriptomic profiling in this setting. [...] Read more.
Background: Upper tract urothelial carcinoma (UTUC) is a rare and aggressive malignancy with limited prognostic tools to predict disease progression. Due to its low incidence, the molecular pathogenesis of UTUC remains poorly understood, and few studies have explored transcriptomic profiling in this setting. Identifying gene expression biomarkers associated with progression may help improve risk stratification and guide postoperative management. Methods: In this study, we applied a machine learning approach to gene expression data from radical nephroureterectomy (RNU) specimens of 17 consecutive patients with pT2 or pT3 UTUC treated at our institution. RNA was extracted from formalin-fixed paraffin-embedded tissues and sequenced using the Ion AmpliSeq™ Transcriptome Human Gene Expression Kit on an Illumina HiSeq 2500 platform. Differential gene expression was assessed using DESeq2, and results were visualized with volcano plots. Predictive power was evaluated through logistic regression and receiver operating characteristic (ROC) analysis. Gene Ontology enrichment analysis was used to explore biological pathways. Results: A total of 76 genes were differentially expressed between progressive and non-progressive patients. A random forest classifier identified ten key genes with prognostic potential. Validation with logistic regression yielded an area under the ROC curve (AUC) of 0.88, indicating high discriminative ability. These genes were associated with immune regulation, cell cycle control, and tumor progression. Conclusions: This pilot study demonstrates the potential of integrating machine learning with transcriptomic analysis to identify prognostic biomarkers in UTUC. Further validation in larger, independent cohorts is needed to confirm these findings and support their clinical application. Full article
(This article belongs to the Special Issue New Biomarkers in Cancers 2nd Edition)
Show Figures

Figure 1

16 pages, 4074 KB  
Article
Exploring 6-aza-2-Thiothymine as a MALDI-MSI Matrix for Spatial Lipidomics of Formalin-Fixed Paraffin-Embedded Clinical Samples
by Natalia Shelly Porto, Simone Serrao, Greta Bindi, Nicole Monza, Claudia Fumagalli, Vanna Denti, Isabella Piga and Andrew Smith
Metabolites 2025, 15(8), 531; https://doi.org/10.3390/metabo15080531 - 5 Aug 2025
Viewed by 660
Abstract
Background/Objectives: In recent years, lipids have emerged as critical regulators of different disease processes, being involved in cancer pathogenesis, progression, and outcome. Matrix-Assisted Laser Desorption/Ionization Mass Spectrometry Imaging (MALDI-MSI) has significantly expanded the technology’s reach, enabling spatially resolved profiling of lipids directly [...] Read more.
Background/Objectives: In recent years, lipids have emerged as critical regulators of different disease processes, being involved in cancer pathogenesis, progression, and outcome. Matrix-Assisted Laser Desorption/Ionization Mass Spectrometry Imaging (MALDI-MSI) has significantly expanded the technology’s reach, enabling spatially resolved profiling of lipids directly from tissue, including formalin-fixed paraffin-embedded (FFPE) specimens. In this context, MALDI matrix selection is crucial for lipid extraction and ionization, influencing key aspects such as molecular coverage and sensitivity, especially in such specimens with already depleted lipid content. Thus, in this work, we aim to explore the feasibility of mapping lipid species in FFPE clinical samples with MALDI-MSI using 6-aza-2-thiothymine (ATT) as a matrix of choice. Methods: To do so, ATT performances were first compared to those two other matrices commonly used for lipidomic analyses, 2′,5′-dihydroxybenzoic acid (DHB) and Norharmane (NOR), on lipid standards. Results: As a proof-of-concept, we then assessed ATT’s performance for the MALDI-MSI analysis of lipids in FFPE brain sections, both in positive and negative ion modes, comparing results with those obtained from other commonly used dual-polarity matrices. In this context, ATT enabled the putative annotation of 98 lipids while maintaining a well-balanced detection of glycerophospholipids (60.2%) and sphingolipids (32.7%) in positive ion mode. It outperformed both DHB and NOR in the identification of glycolipids (3%) and fatty acids (4%). Additionally, ATT exceeded DHB in terms of total lipid count (62 vs. 21) and class diversity and demonstrated performance comparable to NOR in negative ion mode. Moreover, ATT was applied to a FFPE glioblastoma tissue microarray (TMA) evaluating the ability of this matrix to reveal biologically relevant lipid features capable of distinguishing normal brain tissue from glioblastoma regions. Conclusions: Altogether, the results presented in this work suggest that ATT is a suitable matrix for pathology imaging applications, even at higher lateral resolutions of 20 μm, not only for proteomic but also for lipidomic analysis. This could enable the use of the same matrix type for the analysis of both lipids and peptides on the same tissue section, offering a unique strategic advantage for multi-omics studies, while also supporting acquisition in both positive and negative ionization modes. Full article
Show Figures

Graphical abstract

13 pages, 3424 KB  
Article
Identification of miRNA/FGFR2 Axis in Well-Differentiated Gastroenteropancreatic Neuroendocrine Tumors
by Elisabetta Cavalcanti, Viviana Scalavino, Leonardo Vincenti, Emanuele Piccinno, Lucia De Marinis, Raffaele Armentano and Grazia Serino
Int. J. Mol. Sci. 2025, 26(15), 7232; https://doi.org/10.3390/ijms26157232 - 26 Jul 2025
Viewed by 527
Abstract
Gastroenteropancreatic neuroendocrine neoplasms (GEP-NENs) are rare tumors with different clinical and biological characteristics. Ki-67 staining and mitotic counts are the most commonly used prognostic markers, but these methods are time-consuming and lack reproducibility, highlighting the need for innovative approaches that improve histological evaluation [...] Read more.
Gastroenteropancreatic neuroendocrine neoplasms (GEP-NENs) are rare tumors with different clinical and biological characteristics. Ki-67 staining and mitotic counts are the most commonly used prognostic markers, but these methods are time-consuming and lack reproducibility, highlighting the need for innovative approaches that improve histological evaluation and prognosis. In our previous study, we observed that the microRNA (miRNA) expression profile of GEP-NENs correlates with the three grades of GEP-NENs. This study aimed to characterize a group of miRNAs that discriminate well-differentiated GEP-NENs grading 1 (G1) and grading (G2). Fifty formalin-fixed and paraffin-embedded tissue specimens from well-differentiated GEP-NENs G1 and G2 tissues were used for this study. The expression levels of 21 miRNAs were examined using qRT-PCR, while FGFR2 and FGF1 protein expression were evaluated through immunohistochemistry (IHC). We identified four miRNAs (hsa-miR-133, hsa-miR-150-5p, hsa-miR-143-3p and hsa-miR-378a-3p) that are downregulated in G2 GEP-NENs compared to G1. Bioinformatic analysis revealed that these miRNAs play a key role in modulating the FGF/FGFR signaling pathway. Consistent with this observation, we found that fibroblast growth factor receptor 2 (FGFR2) expression is markedly higher in G2 NENs patients, whereas its expression remains low in G1 NENs. Our findings highlight the potential use of miRNAs to confirm the histological evaluation of GEP-NENs by employing them as biomarkers for improving histological evaluation and tumor classification. Full article
(This article belongs to the Special Issue Molecular Biomarkers in Cancers: Advances and Challenges, 2nd Edition)
Show Figures

Graphical abstract

18 pages, 956 KB  
Article
Comprehensive Evaluation of a 1021-Gene Panel in FFPE and Liquid Biopsy for Analytical and Clinical Use
by Angeliki Meintani, Mustafa Ozdogan, Nikolaos Touroutoglou, Konstantinos Papazisis, Ioannis Boukovinas, Cemil Bilir, Stylianos Giassas, Tansan Sualp, Sahin Lacin, Jinga Dan Corneliu, Paraskevas Kosmidis, Tahsin Ozatli, Dimitrios Ziogas, Maria Theochari, Konstantinos Botsolis, George Kapetsis, Aikaterini Tsantikidi, Chrysiida Florou-Chatzigiannidou, Styliani Maxouri, Vasiliki Metaxa-Mariatou, Dimitrios Grigoriadis, Athanasios Papathanasiou, Georgios N. Tsaousis, Panagoula Kollia, Ioannis Trougakos, Andreas Agathangelidis, Eirini Papadopoulou and George Nasioulasadd Show full author list remove Hide full author list
Int. J. Mol. Sci. 2025, 26(13), 5930; https://doi.org/10.3390/ijms26135930 - 20 Jun 2025
Viewed by 950
Abstract
In the era of precision oncology, comprehensive molecular profiling is critical for guiding targeted and immunotherapy strategies. This study presents the analytical and clinical validation of a 1021-gene next-generation sequencing (NGS) panel, designed for use with both formalin-fixed paraffin-embedded (FFPE) tissue- and liquid-biopsy [...] Read more.
In the era of precision oncology, comprehensive molecular profiling is critical for guiding targeted and immunotherapy strategies. This study presents the analytical and clinical validation of a 1021-gene next-generation sequencing (NGS) panel, designed for use with both formalin-fixed paraffin-embedded (FFPE) tissue- and liquid-biopsy specimens. Analytical validation confirmed the assay’s high sensitivity and specificity across variant types—including SNVs (Single Nucleotide Variations), indels, CNVs (Copy Number Variations), and fusions—down to a 0.5% variant allele frequency. The assay also accurately identified microsatellite instability (MSI) and tumor mutational burden (TMB), essential biomarkers for immunotherapy. Clinical validation was performed on over 1300 solid tumor samples from diverse histologies, revealing actionable alterations in over 50% of cases. The panel detected on-label treatment biomarkers in 12.57% of patients, increasing to 20.15% when immunotherapy markers were included. Additionally, the assay demonstrated strong concordance with orthogonal methods and was effective in detecting variants in plasma-derived circulating tumor DNA in 70% of evaluable cases. These findings support the robust performance and broad clinical applicability of the 1021-gene panel for comprehensive genomic profiling in both tissue and liquid biopsies, offering a valuable tool for personalized cancer treatment. Full article
(This article belongs to the Section Molecular Pathology, Diagnostics, and Therapeutics)
Show Figures

Figure 1

15 pages, 2088 KB  
Article
Personalized High-Resolution Genetic Diagnostics of Prostate Adenocarcinoma Guided by Multiparametric Magnetic Resonance Imaging: Results of a Pilot Study
by Jacek Wilkosz, Dariusz Wojciech Sobieraj, Tadeusz Kałużewski, Jakub Kaczmarek, Jarosław Szwalski, Michał Bednarek, Agnieszka Morel, Żaneta Kasprzyk, Łukasz Kępczyński, Jordan Sałamunia, Agnieszka Gach and Bogdan Kałużewski
Int. J. Mol. Sci. 2025, 26(12), 5648; https://doi.org/10.3390/ijms26125648 - 12 Jun 2025
Viewed by 837
Abstract
The upcoming wave of personalized medicine, driven by genomic diagnostics and artificial intelligence, demands clearly defined pre-laboratory and laboratory procedures to ensure the acquisition of DNA and RNA of sufficient quantity and quality. In prostate cancer oncogenetics, diagnostic and prognostic assessments increasingly rely [...] Read more.
The upcoming wave of personalized medicine, driven by genomic diagnostics and artificial intelligence, demands clearly defined pre-laboratory and laboratory procedures to ensure the acquisition of DNA and RNA of sufficient quantity and quality. In prostate cancer oncogenetics, diagnostic and prognostic assessments increasingly rely on personalized approaches, including Comprehensive Genomic Profiling (CGP). In this pilot study, we aimed to establish optimal pre-analytical and analytical conditions for selected genetic diagnostic methods using tissue samples acquired through multiparametric MRI-guided biopsy. Tissue specimens from thirteen patients were processed for DNA isolation, fluorescence in situ hybridization (FISH), and next-generation sequencing (NGS). Comparative analyses were performed on DNA derived from both fresh and formalin-fixed, paraffin-embedded (FFPE) samples. Sequencing quality metrics demonstrated markedly superior performance in fresh tissue compared to FFPE. These results highlight the importance of standardized tissue collection and processing protocols to enable reliable molecular diagnostics in prostate cancer. Our findings support the feasibility of integrating high-quality genomic testing into routine biopsy workflows and emphasize the need for further large-scale validation. Full article
Show Figures

Figure 1

11 pages, 700 KB  
Article
A Simple Method to Determine Pheomelanin Content and Structure in FFPE Human Melanoma Specimens
by Slawomir Kurkiewicz, Łukasz Marek, Irena Tam, Agata Stanek-Widera, Dariusz Lange and Jerzy Stojko
Processes 2025, 13(6), 1636; https://doi.org/10.3390/pr13061636 - 23 May 2025
Viewed by 779
Abstract
Human cutaneous malignant melanoma is a skin cancer that develops from melanocytes, the cells specialised in the production of eu- and pheomelanin. A growing body of evidence suggests that pheomelanin in particular is involved in melanoma development. The aim of this study was [...] Read more.
Human cutaneous malignant melanoma is a skin cancer that develops from melanocytes, the cells specialised in the production of eu- and pheomelanin. A growing body of evidence suggests that pheomelanin in particular is involved in melanoma development. The aim of this study was to develop a new method enabling the determination of the pheomelanin in formalin-fixed paraffin-embedded (FFPE) tissue specimens of human nodular (NM) and superficial spreading (SSM) melanomas. The pheomelanin level was evaluated in a small amount of material obtained from FFPE melanoma samples (less than 1 mg), using a multi-step procedure of paraffin removal, tissue rehydration, and homogenisation, omitting the melanin isolation step. The obtained product was studied for pheomelanin content using the Py-GC/MS/MS method operating in a multiple reaction monitoring (MRM) mode. The results of our research confirmed the presence of all the pheomelanin markers in the FFPE human melanoma specimens and showed that the tissues analysed contained different amounts of pheomelanin isomers (5-S-cysteinylDOPA and 2-S-cysteinylDOPA). The developed Py-GC/MS/MS procedure enables sensitive quantification of pheomelanin in FFPE human melanoma samples, facilitating broader studies on its role in melanoma development and progression. This method opens new avenues for investigating pheomelanin’s involvement in melanoma malignancy. Full article
Show Figures

Graphical abstract

12 pages, 1841 KB  
Article
Correlations Between Immunophenotypic Markers and Clinical Progression in Romanian Patients Diagnosed with Diffuse Large B-Cell Lymphoma
by Georgian Halcu, Anca Evsei-Seceleanu, Dana-Antonia Tapoi, Mihai Cerbu, Cristian Barta and Mihail Constantin Ceausu
Medicina 2025, 61(6), 948; https://doi.org/10.3390/medicina61060948 - 22 May 2025
Viewed by 433
Abstract
Diffuse large B-cell lymphoma is a prevalent subtype of adult non-Hodgkin lymphoma; noted for its biological and clinical variability. Background and Objectives: This study seeks to assess the expression and prognostic implications of Ki-67, MYC, and BCL2 utilising immunohistochemistry on a cohort [...] Read more.
Diffuse large B-cell lymphoma is a prevalent subtype of adult non-Hodgkin lymphoma; noted for its biological and clinical variability. Background and Objectives: This study seeks to assess the expression and prognostic implications of Ki-67, MYC, and BCL2 utilising immunohistochemistry on a cohort of Romanian patients diagnosed with DLBCL while also addressing the limitations imposed by the absence of fluorescence in situ hybridisation testing in resource-constrained settings. Materials and Methods: A single-centre, retrospective study involved 66 cases of formalin-fixed, paraffin-embedded tissue specimens obtained from patients with this lymphoma. Results: The median age at diagnosis was 61.81 years, with most individuals being 60 years or older; 59.1% of the patients were male. Our study identified that 65.2% of the cases belonged to the non-GCB subtype (ABC). MYC-positive expression was observed in 5 out of 66 cases (7.6%), and BCL2 protein expression exhibited a trend toward statistical significance, indicating a lower overall survival for BCL-2-positive patients. The expression of Ki-67 demonstrated a significant correlation with variations in overall survival (OS) (p < 0.001). Patients with low Ki-67 expression had an average survival duration of 76.39 months, contrasting with individuals exhibiting high Ki-67 expression, with a mean survival of 38.98 months. In conclusion, MYC, BCL2, and Ki-67 may be valuable prognostic indicator biomarkers. Conclusions: The prognostic significance of each biomarker varies based on the established cut-off point value. Future research should examine the relationship between protein biomarkers, morphological characteristics, and clinical outcomes in Romanian patients diagnosed with DLBCL, aiming to elucidate clinical ramifications and foster effective management. Full article
(This article belongs to the Special Issue Towards Improved Cancer Diagnosis: New Developments in Histopathology)
Show Figures

Figure 1

12 pages, 724 KB  
Article
Storage Time and DNA Quality Determine BRCA1/2 Sequencing Success in Prostate Cancer: A Multicentre Analysis with Therapeutic Implications
by Mariavittoria Vescovo, Maria Rosaria Raspollini, Lorenzo Nibid, Francesca Castiglione, Eleonora Nardi, Dario de Biase, Francesco Massari, Francesca Giunchi, Francesco Pepe, Giancarlo Troncone, Umberto Malapelle, Mariantonia Carosi, Beatrice Casini, Elisa Melucci, Matteo Fassan, Luisa Toffolatti, Elena Guerini-Rocco, Federica Conversano, Alessandra Rappa, Stefania Tommasi, Claudio Antonio Coppola, Pio Zeppa, Alessandro Caputo, Sara Gaeta, Fabio Pagni, Davide Seminati, Andrea Vecchione, Stefania Scarpino, Daniela Righi, Chiara Taffon, Francesco Prata and Giuseppe Perroneadd Show full author list remove Hide full author list
Cancers 2025, 17(10), 1705; https://doi.org/10.3390/cancers17101705 - 20 May 2025
Cited by 2 | Viewed by 907
Abstract
Background: Approximately 25.0% of metastatic prostate cancer patients harbour DNA damage repair mutations, including BRCA1 and BRCA2, which are actionable targets for poly(ADP-ribose) polymerase (PARP) inhibitors. Accurate detection of BRCA1/2 mutations is critical for guiding targeted therapies, but crucial pre-analytical factors, [...] Read more.
Background: Approximately 25.0% of metastatic prostate cancer patients harbour DNA damage repair mutations, including BRCA1 and BRCA2, which are actionable targets for poly(ADP-ribose) polymerase (PARP) inhibitors. Accurate detection of BRCA1/2 mutations is critical for guiding targeted therapies, but crucial pre-analytical factors, such as tissue storage duration and DNA fragmentation, drastically affect the reliability of next-generation sequencing (NGS) using real-world diagnostic specimens. Methods: This multicentre study analysed 954 formalin-fixed paraffin-embedded tissue samples from 11 centres, including 559 biopsies and 395 surgical specimens. This study examined the impact of storage duration (<1 year, 1–2 years, and >2 years) and DNA parameters (concentration and fragmentation index) on NGS success rates. Logistic regression and Cox regression analyses were used to assess correlations between these factors and sequencing outcomes. Results: NGS success rates decreased significantly with longer storage, from 87.8% (<1 year) to 69.1% (>2 years). Samples with higher DNA concentrations and fragmentation indexes had higher success rates (p < 0.001). Surgical specimens had superior success rates (83.3%) compared with biopsies (72.8%) due to better DNA quality. The DNA degradation rate was more pronounced in older samples, underscoring the negative impact of extended storage. Conclusions: Timely testing of BRCA1/2 mutations is critical for optimizing the identification of prostate cancer patients eligible for PARP inhibitors. Surgical specimens provide more reliable results than biopsies and minimizing the storage duration significantly enhances testing outcomes. Standardizing pre-analytical and laboratory procedures across centres is essential to ensure personalized treatments and improve patient outcomes. Full article
(This article belongs to the Section Cancer Metastasis)
Show Figures

Figure 1

12 pages, 3228 KB  
Article
Common Diagnoses from Surgical Biopsies and Investigation of Leporipoxvirus in Pet Rabbits (Oryctolagus cuniculi) in Taiwan
by Ya-Mei Chen, Yang-Chun Wu, Ching-Liang Kuo, Wei-Hao Lin and Kuo-Ping Shen
Animals 2025, 15(9), 1234; https://doi.org/10.3390/ani15091234 - 27 Apr 2025
Viewed by 791
Abstract
This study investigated common diagnoses from surgical biopsies of domestic rabbits (Oryctolagus cuniculi) in Taiwan and examined the role of leporipoxvirus in tumor pathogenesis. Biopsy specimens from 70 rabbits collected between 2014 and 2023 were retrospectively analyzed, yielding 85 diagnoses. Polymerase [...] Read more.
This study investigated common diagnoses from surgical biopsies of domestic rabbits (Oryctolagus cuniculi) in Taiwan and examined the role of leporipoxvirus in tumor pathogenesis. Biopsy specimens from 70 rabbits collected between 2014 and 2023 were retrospectively analyzed, yielding 85 diagnoses. Polymerase chain reaction (PCR) was performed to detect leporipoxvirus in formalin-fixed, paraffin-embedded tissues diagnosed with fibroma, fibrosarcoma, or myxosarcoma. The most commonly affected systems were the integumentary (n = 41) and reproductive (n = 36) systems. Common integumentary tumors included fibrosarcomas (n = 12), trichoblastomas (n = 8), mammary gland tumors (n = 5), and fibromas (n = 4). In the reproductive system, the most common lesions were uterine adenocarcinomas (n = 16), uterine endometrial cystic hyperplasia and hypertrophy (n = 5), and uterine adenomyosis (n = 4). The 15 cases of fibroma, fibrosarcoma, and myxosarcoma were tested for leporipoxvirus using PCR. No viral sequences were detected in these tumors. This study identified the common diagnoses from rabbit biopsy specimens and found no leporipoxvirus infection in samples of fibrosarcoma and fibroma. This is the first study on tumors in pet rabbit biopsies and the first in Taiwan to investigate leporipoxvirus infection, providing valuable insights for future diagnosis and management. Full article
(This article belongs to the Section Veterinary Clinical Studies)
Show Figures

Figure 1

Back to TopTop