Sign in to use this feature.

Years

Between: -

Subjects

remove_circle_outline
remove_circle_outline
remove_circle_outline
remove_circle_outline
remove_circle_outline
remove_circle_outline
remove_circle_outline
remove_circle_outline
remove_circle_outline

Journals

remove_circle_outline
remove_circle_outline
remove_circle_outline
remove_circle_outline
remove_circle_outline
remove_circle_outline
remove_circle_outline
remove_circle_outline
remove_circle_outline
remove_circle_outline
remove_circle_outline
remove_circle_outline
remove_circle_outline

Article Types

Countries / Regions

remove_circle_outline
remove_circle_outline
remove_circle_outline
remove_circle_outline
remove_circle_outline
remove_circle_outline

Search Results (510)

Search Parameters:
Keywords = class-J

Order results
Result details
Results per page
Select all
Export citation of selected articles as:
22 pages, 1185 KB  
Article
Toll-like Receptor 7/8 Agonists Exert Antitumor Effect in a Mouse Melanoma Model
by Gheorghita Isvoranu, Mihaela Surcel, Ana-Maria Enciu, Adriana Narcisa Munteanu, Monica Neagu, Andrei Marian Niculae, Gabriela Chiritoiu, Cristian V. A. Munteanu and Marioara Chiritoiu-Butnaru
Medicina 2026, 62(1), 141; https://doi.org/10.3390/medicina62010141 - 9 Jan 2026
Abstract
Background and Objectives: Toll-like receptors (TLRs) are pattern recognition receptors with an essential role in regulating both the innate and adaptive immune response. Given their pleiotropic effects in mounting an immune response, previous studies have proposed targeting these TLRs might render alternative [...] Read more.
Background and Objectives: Toll-like receptors (TLRs) are pattern recognition receptors with an essential role in regulating both the innate and adaptive immune response. Given their pleiotropic effects in mounting an immune response, previous studies have proposed targeting these TLRs might render alternative strategies for cancer therapy. Synthetic immune response modifiers, such as imidazoquinolines, stimulate the immune cells by activating Toll-like receptors, particularly TLR7/8 receptors, consequently mounting an immune response. Agonists of this class activate, via TLR-mediated signaling, dendritic and B cells, as well as myeloid cells and T cells, thus exhibiting good prospects for cancer immunotherapy. In the present study, we sought to evaluate the effect of imiquimod and gardiquimod, two TLR 7 and 7/8 agonists, respectively, on tumor growth and phenotype of NK cells associated with melanoma. Materials and Methods: We generated a syngeneic model of melanoma in C57BL/6J mice by subcutaneously injecting murine melanoma cells and monitoring tumor growth. Starting on day 8 or 14, we applied TLR agonists either intratumorally or topically and followed the tumor dynamics and NK cell-associated pattern. Results: Our results suggest that both TLR agonists displayed an antitumor effect along with a phenotypically activated profile of NK cells. Both imiquimod and gardiquimod treatment inhibited tumor growth, with gardiquimod showing an increased potency compared to imiquimod. Conclusions: This implies that TLR agonists like imiquimod and gardiquimod could serve as neoadjuvant, adjuvant, or complementary immunotherapeutic agents in melanoma therapy. Full article
(This article belongs to the Section Oncology)
18 pages, 2325 KB  
Article
Exogenous Application of Methyl Jasmonate Affects the Phytochemical Accumulation and the Antioxidant Activity in Hemp (Cannabis sativa L.) Inflorescences
by Romina Beleggia, Valentina Giovanniello, Valeria Menga, Serafino Suriano and Daniela Trono
Agronomy 2026, 16(2), 157; https://doi.org/10.3390/agronomy16020157 - 8 Jan 2026
Viewed by 99
Abstract
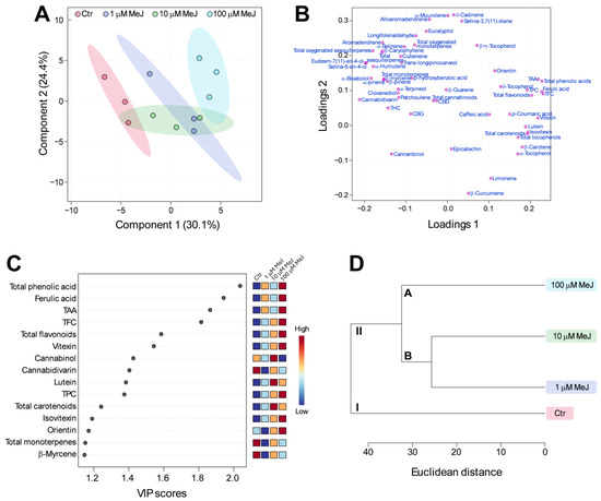
Exogenous application of methyl jasmonate (MeJ) at different concentrations (0, 1, 10, and 100 µM) during flowering was studied for its impact on phytochemical profile, antioxidant activity, and biomass accumulation in hemp inflorescences of the monoecious cv. Codimono. MeJ treatments had no significant [...] Read more.
Exogenous application of methyl jasmonate (MeJ) at different concentrations (0, 1, 10, and 100 µM) during flowering was studied for its impact on phytochemical profile, antioxidant activity, and biomass accumulation in hemp inflorescences of the monoecious cv. Codimono. MeJ treatments had no significant effect on CBD levels, while a 23–54% decrease in total terpene levels was observed in plants treated with 1 and 10 μM MeJ. In particular, MeJ treatments reduced β-caryophyllene and α-humulene levels by 24–43%, α-bisabolol levels by 30–40%, and α-pinene, β-pinene, and β-myrcene levels by 32–61%. By contrast, MeJ treatments had a positive effect on all other classes of phytochemicals analyzed. Plants treated with 100 μM MeJ experienced the highest increases in total flavonoid and phenolic acid levels (+42% and +50%, respectively). In particular, this treatment increased orientin, vitexin, and isovitexin levels by 36–52%, while ferulic acid level increased by 103%. Treatments with 10 and 100 µM MeJ resulted in the highest increases in total carotenoid and tocopherol levels (+41% and +33%, respectively). In particular, lutein, β-carotene, and α-tocopherol levels increased by 44%, 35%, and 36%, respectively. In line with these findings, total antioxidant activity increased by 26% following treatment with 100 μM MeJ and by 13% following the other two treatments. Interestingly, MeJ treatments did not affect plant growth and biomass accumulation in the inflorescences. This implies higher yields for those phytochemicals whose concentrations were increased by MeJ. In summary, our results indicate that hemp plants treated with 100 μM MeJ represent an interesting source of phytochemicals, fiber, and biomass. These characteristics make them suitable for multiple industrial applications and enhance both the economic and health-related value of this crop. Full article
Show Figures

Figure 1

14 pages, 731 KB  
Systematic Review
Directional Modulation of the Integrated Stress Response in Neurodegeneration: A Systematic Review of eIF2B Activators, PERK-Pathway Agents, and ISR Prolongers
by Isabella Ionela Stoian, Daciana Nistor, Mihaela Codrina Levai, Daian Ionel Popa and Roxana Popescu
Biomedicines 2026, 14(1), 126; https://doi.org/10.3390/biomedicines14010126 - 8 Jan 2026
Viewed by 31
Abstract
Background and Objectives: The integrated stress response (ISR) is a convergent node in neurodegeneration. We systematically mapped open-access mammalian in vivo evidence for synthetic ISR modulators, comparing efficacy signals, biomarker engagement, and safety across mechanisms and disease classes. Methods: Following PRISMA [...] Read more.
Background and Objectives: The integrated stress response (ISR) is a convergent node in neurodegeneration. We systematically mapped open-access mammalian in vivo evidence for synthetic ISR modulators, comparing efficacy signals, biomarker engagement, and safety across mechanisms and disease classes. Methods: Following PRISMA 2020, we searched PubMed (MEDLINE), Embase, and Scopus from inception to 22 September 2025. Inclusion required mammalian neurodegeneration models; synthetic ISR modulators (eIF2B activators, PERK inhibitors or activators, GADD34–PP1 ISR prolongers); prespecified outcomes; and full open access. Extracted data included model, dose and route, outcomes, translational biomarkers (ATF4, phosphorylated eIF2α), and safety. Results: Twelve studies met the criteria across tauopathies and Alzheimer’s disease (n = 5), prion disease (n = 1), amyotrophic lateral sclerosis and Huntington’s disease (n = 3), hereditary neuropathies (n = 2), demyelination (n = 1), and aging (n = 1). Among interpretable in vivo entries, 10 of 11 reported benefit in at least one domain. By class, eIF2B activation with ISRIB was positive in three of four studies, with one null Alzheimer’s hAPP-J20 study; PERK inhibition was positive in all three studies; ISR prolongation with Sephin1 or IFB-088 was positive in both studies; and PERK activation was positive in both studies. Typical regimens included ISRIB 0.1–2.5 mg per kg given intraperitoneally (often two to three doses) with reduced ATF4 and phosphorylated eIF2α; oral GSK2606414 50 mg per kg twice daily for six to seven weeks, achieving brain-level exposures; continuous MK-28 delivery at approximately 1 mg per kg; and oral IFB-088 or Sephin1 given over several weeks. Safety was mechanism-linked: systemic PERK inhibition produced pancreatic and other exocrine toxicities at higher exposures, whereas ISRIB and ISR-prolonging agents were generally well-tolerated in the included reports. Conclusions: Directional ISR control yields consistent, context-dependent improvements in behavior, structure, or survival, with biomarker evidence of target engagement. Mechanism matching (down-tuning versus prolonging the ISR) and exposure-driven safety management are central for translation. Full article
(This article belongs to the Section Neurobiology and Clinical Neuroscience)
Show Figures

Figure 1

25 pages, 7905 KB  
Article
An Instrumented Drop-Test Analysis of the Impact Behavior of Commercial Laminated Flooring Brands
by Alexandru Viorel Vasiliu, Constantin Tudurache, George Cătălin Cristea, Mario Constandache, Valentin Azamfirei, Marian Claudiu Martin, George Ghiocel Ojoc and Lorena Deleanu
Buildings 2026, 16(2), 259; https://doi.org/10.3390/buildings16020259 - 7 Jan 2026
Viewed by 68
Abstract
Laminate flooring is widely used due to its affordable cost, easy installation, and pleasant esthetics. It is subjected to significant mechanical stress, necessitating a rigorous assessment of its impact resistance. Current standards typically rely on simple methods, such as free fall of a [...] Read more.
Laminate flooring is widely used due to its affordable cost, easy installation, and pleasant esthetics. It is subjected to significant mechanical stress, necessitating a rigorous assessment of its impact resistance. Current standards typically rely on simple methods, such as free fall of a metal ball, not providing information on how the stratified material behaves during impact. This study proposes a modern approach, using an instrumented impact test machine. Tests were carried out with impact energies of 2 J, 3 J, and 5 J. Three tests were performed for statistical relevance. The monitored parameters were maximum force, maximum displacement, impact duration, absorbed energy, indentation diameter. Discussion was focused on influence of flooring thickness and traffic class. The tested materials were commercial brands. Regarding traffic classes, differences became more evident at higher impact energies: class C33 parquet showed larger indentations, while C31 and C32 had smaller values, suggesting that the protective layer in C33 leads to different behavior under impact points. The relevance of this study stems from the fact that, unlike most previous work, the entire testing campaign was conducted using an instrumented impact system, enabling precise and repeatable data acquisition. Full article
(This article belongs to the Section Building Materials, and Repair & Renovation)
Show Figures

Figure 1

13 pages, 919 KB  
Article
Antibiotic Prescription Patterns in Poland in the Years 2019–2024 Based on Reimbursement Data from the National Healthcare Fund
by Aleksandra Danieluk and Sławomir Chlabicz
Antibiotics 2026, 15(1), 15; https://doi.org/10.3390/antibiotics15010015 - 21 Dec 2025
Viewed by 401
Abstract
Background/Objectives: The global response to the COVID-19 pandemic included a notable shift in antibiotic prescribing patterns, with use declining and then rising again as restrictions were lifted. In Poland, point-of-care (POC) testing for infections such as influenza A/B, COVID-19, respiratory syncytial virus [...] Read more.
Background/Objectives: The global response to the COVID-19 pandemic included a notable shift in antibiotic prescribing patterns, with use declining and then rising again as restrictions were lifted. In Poland, point-of-care (POC) testing for infections such as influenza A/B, COVID-19, respiratory syncytial virus (RSV), and Group A Streptococcus was widely introduced in primary care in recent years. This study investigates the patterns of oral antibiotic prescription in Poland during the pandemic and post-pandemic periods. Methods: We analyzed Polish National Healthcare Fund data on reimbursed oral antibiotics—Anatomical Therapeutic Chemical (ATC) J01 class—sold between 2019 and 2024. We quantified antibiotic groups by the number of packages sold and individual agents using the defined daily dose per 1000 inhabitants per day (DDD/TID). Results: Total oral antibiotic reimbursements noted a significant fall from 2019 to 2020 (20.9 million vs. 14.5 million packages reimbursed) and subsequently surged from 16.3 million packages in 2021 to 20.9 million in 2024. The most prescribed groups were penicillins (J01C), macrolides (J01F), and other beta-lactams (J01D). Amoxicillin with clavulanic acid was the most commonly used individual antibiotic, with its DDD/TID rising from an average of 2.3 to 2.6 in 2024. Although the use of phenoxymethylpenicillin initially decreased after the introduction of “strep-tests” in 2022 (DID 0.18 in 2023 vs. 0.23 in 2022), it increased again to 0.26 in 2024. Conclusions: Our findings demonstrate a slight continuous increase in oral antibiotic use in Poland, despite the current widespread availability of POC testing. The persistent and growing preference for amoxicillin with clavulanic acid, an agent not typically recommended as first-line treatment for most infections, suggests that antibiotic stewardship efforts need to continue in order to curb inappropriate prescription. Full article
(This article belongs to the Section Antibiotics Use and Antimicrobial Stewardship)
Show Figures

Figure 1

12 pages, 760 KB  
Article
Transcriptome Analysis of the Response of Aphis glycines Feeding on Ambrosia artemisiifolia
by Xue Han, Changchun Dai, Jian Liu and Zhenqi Tian
Agronomy 2026, 16(1), 11; https://doi.org/10.3390/agronomy16010011 - 19 Dec 2025
Viewed by 303
Abstract
Common ragweed, Ambrosia artemisiifolia L., a noxious invasive plant, produces novel secondary metabolites. However, it attracts soybean aphid, Aphis glycines, a significant pest of soybean, to feed on it. Elucidating the molecular mechanisms of A. glycines adaptation to A. artemisiifolia may help [...] Read more.
Common ragweed, Ambrosia artemisiifolia L., a noxious invasive plant, produces novel secondary metabolites. However, it attracts soybean aphid, Aphis glycines, a significant pest of soybean, to feed on it. Elucidating the molecular mechanisms of A. glycines adaptation to A. artemisiifolia may help identify target genes useful for pest management. High-throughput transcriptome sequencing identified 4250 differentially expressed genes (DEGs), with 2399 upregulated and 1851 downregulated. KEGG pathway enrichment analysis suggested that these DEGs were significantly involved in core detoxification-related pathways, including metabolism of xenobiotics by cytochrome P450, drug metabolism, ascorbate and aldarate metabolism, and pentose and glucuronate interconversions. Further analysis revealed significant upregulation of 17 UDP-glycosyltransferase (UGT) genes, with AgUGT342B2, AgUGT343B2, AgUGT344J2, AgUGT344L2, and AgUGT344N2 showing 6.34-, 6.22-, 2.14-, 3.98-, and 7.49-fold higher expression, respectively, than in A. glycines fed on soybean. Bioassays demonstrated that A. glycines reared on A. artemisiifolia exhibited significantly reduced sensitivity to three common insecticides, imidacloprid, thiamethoxam, and lambda-cyhalothrin, with LC50 values increasing by 5.8-fold, 2.8-fold, and 3.6-foldhigher, respectively, than those reared on soybean. These findings indicate that feeding on A. artemisiifolia induces UGT gene family upregulation in A. glycines, conferring cross-resistance to multiple insecticide classes. This study reveals a molecular mechanism linking host adaptation to insecticide resistance, highlighting the ecological and evolutionary consequences of invasive plant-herbivore interactions. Full article
(This article belongs to the Special Issue Recent Advances in Legume Crop Protection—2nd Edition)
Show Figures

Figure 1

19 pages, 3317 KB  
Article
Cementitious Composites Reinforced with Multidimensional Epoxy-Coated Sisal/PET Braided Textile
by Lais Kohan, Carlos Alexandre Fioroni, Adriano G. S. Azevedo, Ivis de Aguiar Souza, Tais O. G. Freitas, Daniel V. Oliveira, Julia Baruque-Ramos, Raul Fangueiro and Holmer Savastano Junior
Textiles 2025, 5(4), 70; https://doi.org/10.3390/textiles5040070 - 18 Dec 2025
Viewed by 331
Abstract
Textile-reinforced concrete (TRC) is an alternative class of mechanical reinforcement for cement composites. The biaxial braided reinforcement structure in composite materials with diverse cross-sectional shapes offers high adaptability, torsional stability, and resistance to damage. In general, 3D textile reinforcements improve the mechanical properties [...] Read more.
Textile-reinforced concrete (TRC) is an alternative class of mechanical reinforcement for cement composites. The biaxial braided reinforcement structure in composite materials with diverse cross-sectional shapes offers high adaptability, torsional stability, and resistance to damage. In general, 3D textile reinforcements improve the mechanical properties of composites compared to 2D reinforcements. This study aimed to verify reinforcement behavior by comparing multidimensional braided textiles, 2D (one- and two-layer) reinforcements, and 3D reinforcement in composite cementitious boards. Experimental tests were performed to evaluate the effect of textile structures on cementitious composites using four-point bending tests, porosity measurements, and crack patterns. All textiles showed sufficient space between yarns, allowing the matrix (a commercial formulation) to infiltrate and influence the composite mechanical properties. All composites presented ductility behavior. The two layers of 2D textile composites displayed thicker cracks, influenced by shear forces. Three-dimensional textiles exhibited superior values in four-point bending tests for modulus of rupture (7.4 ± 0.5 MPa) and specific energy (5.7 ± 0.3 kJ/m2). No delamination or debonding failure was observed in the boards after the bending tests. The 3D textile structure offers a larger contact area with the cementitious matrix and creates a continuous network, enabling more uniform force distribution in all directions. Full article
(This article belongs to the Special Issue Advances in Technical Textiles)
Show Figures

Figure 1

16 pages, 4651 KB  
Article
Evaluating the Carbon Budget and Seeking Alternatives to Improve Carbon Absorption Capacity at Pinus rigida Plantations in South Korea
by Chang Seok Lee, Jieun Seok, Gyu Tae Kang, Bong Soon Lim and Seung Jin Joo
Forests 2025, 16(12), 1860; https://doi.org/10.3390/f16121860 - 16 Dec 2025
Viewed by 404
Abstract
This study was carried out to investigate stand structure, growth dynamics, and carbon fluxes in Pinus rigida plantations of varying ages in South Korea. Field measurements across four mountain sites quantified diameter-class distributions, net primary productivity (NPP), soil respiration, and net ecosystem production [...] Read more.
This study was carried out to investigate stand structure, growth dynamics, and carbon fluxes in Pinus rigida plantations of varying ages in South Korea. Field measurements across four mountain sites quantified diameter-class distributions, net primary productivity (NPP), soil respiration, and net ecosystem production (NEP). P. rigida exhibited normally distributed diameter structures in larger classes, whereas Quercus spp. showed reverse J-shaped patterns, indicating active regeneration and ongoing succession toward mixed broadleaved stands. Individual NPP was highest in P. densiflora (4.77 kg yr−1) and P. rigida (4.31 kg yr−1), while Quercus spp. displayed lower growth due to light limitation. Stand-level NPP peaked in 20–40-year-old stands (4.27–4.88 ton C ha−1 yr−1) and declined with age (2.30 ton C ha−1 yr−1). Soil respiration averaged 1.0 ton C ha−1 yr−1 and was strongly temperature dependent (R2 = 0.56; Q10 = 2.70). NEP on Mt. Galmi reached 4.38 ton C ha−1 yr−1, demonstrating substantial carbon sink capacity. These findings indicate that aging P. rigida plantations maintain ecosystem-level carbon uptake through successional compensation. Policy efforts should prioritize adaptive thinning, assisted natural regeneration, and long-term monitoring frameworks to accelerate the transition toward climate-resilient mixed forests and to strengthen national forest carbon neutrality strategies. Future research should integrate long-term carbon flux observations, species interaction modeling, and assessments of climate-driven disturbance regimes to refine management pathways for resilient mixed-forest landscapes. Full article
(This article belongs to the Section Forest Ecology and Management)
Show Figures

Figure 1

13 pages, 729 KB  
Article
A Single-Neuron-per-Class Readout for Image-Encoded Sensor Time Series
by David Bernal-Casas and Jaime Gallego
Mathematics 2025, 13(24), 3893; https://doi.org/10.3390/math13243893 - 5 Dec 2025
Viewed by 293
Abstract
We introduce an ultra-compact, single-neuron-per-class end-to-end readout for binary classification of noisy, image-encoded sensor time series. The approach compares a linear single-unit perceptron (E2E-MLP-1) with a resonate-and-fire (RAF) neuron (E2E-RAF-1), which merges feature selection and decision-making in a single block. Beyond empirical evaluation, [...] Read more.
We introduce an ultra-compact, single-neuron-per-class end-to-end readout for binary classification of noisy, image-encoded sensor time series. The approach compares a linear single-unit perceptron (E2E-MLP-1) with a resonate-and-fire (RAF) neuron (E2E-RAF-1), which merges feature selection and decision-making in a single block. Beyond empirical evaluation, we provide a mathematical analysis of the RAF readout: starting from its subthreshold ordinary differential equation, we derive the transfer function H(jω), characterize the frequency response, and relate the output signal-to-noise ratio (SNR) to |H(jω)|2 and the noise power spectral density Sn(ω)ωα (brown, pink, and blue noise). We present a stable discrete-time implementation compatible with surrogate gradient training and discuss the associated stability constraints. As a case study, we classify walk-in-place (WIP) in a virtual reality (VR) environment, a vision-based motion encoding (72 × 56 grayscale) derived from 3D trajectories, comprising 44,084 samples from 15 participants. On clean data, both single-neuron-per-class models approach ceiling accuracy. At the same time, under colored noise, the RAF readout yields consistent gains (typically +5–8% absolute accuracy at medium/high perturbations), indicative of intrinsic band-selective filtering induced by resonance. With ∼8 k parameters and sub-2 ms inference on commodity graphical processing units (GPUs), the RAF readout provides a mathematically grounded, robust, and efficient alternative for stochastic signal processing across domains, with virtual reality locomotion used here as an illustrative validation. Full article
(This article belongs to the Special Issue Computer Vision, Image Processing Technologies and Machine Learning)
Show Figures

Figure 1

23 pages, 3344 KB  
Article
Simulation and Design of a CubeSat-Compatible X-Ray Photovoltaic Payload Using Timepix3 Sensors
by Ashraf Farahat, Juan Carlos Martinez Oliveros and Stuart D. Bale
Aerospace 2025, 12(12), 1072; https://doi.org/10.3390/aerospace12121072 - 30 Nov 2025
Viewed by 271
Abstract
This study investigates the use of Si and CdTe-based Timepix3 detectors for photovoltaic energy conversion using solar X-rays and other high-energy electromagnetic radiation in space. As space missions increasingly rely on miniaturized platforms like CubeSats, power generation in compact and radiation-prone environments remains [...] Read more.
This study investigates the use of Si and CdTe-based Timepix3 detectors for photovoltaic energy conversion using solar X-rays and other high-energy electromagnetic radiation in space. As space missions increasingly rely on miniaturized platforms like CubeSats, power generation in compact and radiation-prone environments remains a critical challenge. Conventional solar panels are limited by size and spectral sensitivity, prompting the need for alternative energy harvesting solutions—particularly in the high-energy X-ray domain. A novel CubeSat-compatible payload design incorporates a UV-visible filter to isolate incoming X-rays, which are then absorbed by semiconductor detectors to generate electric current through ionization. Laboratory calibration was performed using Fe-55, Ba-133, and Am-241 sources to compare spectral response and clustering behaviour. CdTe consistently outperformed Si in detection efficiency, spectral resolution, and cluster density due to its higher atomic number and material density. Equalization techniques further improved pixel threshold uniformity, enhancing spectroscopic reliability. In addition to experimental validation, simulations were conducted to quantify the expected energy conversion performance under orbital conditions. Under quiet-Sun conditions at 500 km LEO, CdTe absorbed up to 1.59 µW/cm2 compared to 0.69 µW/cm2 for Si, with spectral power density peaking between 10 and 20 keV. The photon absorption efficiency curves confirmed CdTe’s superior stopping power across the 1–100 keV range. Under solar flare conditions, absorbed power increased dramatically, up to 159 µW/cm2 for X-class and 15.9 µW/cm2 for C-class flares with CdTe sensors. A time-based energy model showed that a 10 min X-class flare could yield nearly 1 mJ/cm2 of harvested energy. These results validate the concept of a compact photovoltaic payload capable of converting high-energy solar radiation into electrical power, with dual-use potential for both energy harvesting and radiation monitoring aboard small satellite platforms. Full article
(This article belongs to the Special Issue Small Satellite Missions (2nd Edition))
Show Figures

Figure 1

10 pages, 2350 KB  
Article
Design of Dual Continuous-Mode Class-J Power Amplifiers with Harmonic Matching Networks for X and Ku Bands
by Yang Yuan, Xuesong Zhao, Jingxin Fan and Zhongjun Yu
Micromachines 2025, 16(12), 1362; https://doi.org/10.3390/mi16121362 - 29 Nov 2025
Viewed by 288
Abstract
In this article, two wideband high-efficiency Class-J power amplifiers operating in X and Ku bands, respectively, are designed based on continuous mode. The optimal impedance regions of the transistors are determined using harmonic load-pull techniques. An on-chip output matching network with second harmonic [...] Read more.
In this article, two wideband high-efficiency Class-J power amplifiers operating in X and Ku bands, respectively, are designed based on continuous mode. The optimal impedance regions of the transistors are determined using harmonic load-pull techniques. An on-chip output matching network with second harmonic control functionality is designed to achieve Class-J operation. To verify the feasibility of designed circuits, both power amplifiers are designed and fabricated using a 0.25 mm GaAs pseudomorphic high electron mobility transistor (pHEMT) process. The power amplifiers are both biased at 6 V/−1 V. The measured results show the X-band and Ku-band power amplifiers achieve peak saturated output powers of 31.2 dBm and 30.8 dBm, respectively. The power-added efficiencies (PAEs) of the two amplifiers within their operating bands reach up to 48% and 45.3%, respectively. Compact size and high efficiency make them suitable for integration into phased array transmit/receiver (T/R) modules. Full article
Show Figures

Figure 1

17 pages, 1516 KB  
Article
Comparative Cytogenetic Study of Y Chromosomes in Bovidae: Insights from Morphological Analysis of European Bison, American Bison, and Domestic Cattle
by Marta Kloch, Magdalena Perlińska-Teresiak, Marlena Wojciechowska, Justyna Jazowska and Wanda Olech
Animals 2025, 15(23), 3442; https://doi.org/10.3390/ani15233442 - 28 Nov 2025
Viewed by 352
Abstract
In this study, we examined Y chromosome morphology in three species: European bison (Bison bonasus), American bison (Bison bison), and domestic cattle (Bos taurus). Peripheral blood lymphocytes were cultured, and C-banded metaphase preparations were analyzed to measure [...] Read more.
In this study, we examined Y chromosome morphology in three species: European bison (Bison bonasus), American bison (Bison bison), and domestic cattle (Bos taurus). Peripheral blood lymphocytes were cultured, and C-banded metaphase preparations were analyzed to measure key Y chromosome parameters—absolute and relative length, absolute and relative area, and heterochromatin (C-band) content—using ImageJ software (ver. 1.54p). All traits deviated from normality (Shapiro–Wilk, p < 0.05). Non-parametric analyses revealed significant interspecific differences, with the strongest effects observed for C-band, followed by absolute and relative length. Principal Component Analysis (PCA) indicated a two-class structure, where domestic cattle formed a distinct cluster, while European and American bison grouped closely but remained separable. Linear Discriminant Analysis (LDA) achieved high classification accuracy (0.94), with misclassifications limited to American versus European bison. Generalized Linear Model (GLM) analyses further confirmed a strong species effect on C-band content (R2 = 0.916). These results identify the C-band as the most powerful discriminant, providing robust morphological differentiation among the three species and demonstrating the value of Y chromosome morphometry for comparative cytogenetic studies. Due to the limited sample size of American bison (n = 2), interpretations for this species should be made with caution. Full article
(This article belongs to the Special Issue Advances in the Cytogenetics of Livestock)
Show Figures

Figure 1

29 pages, 31946 KB  
Article
Hail Damage Detection: Integrating Sentinel-2 Images with Weather Radar Hail Kinetic Energy
by Adrian Ursu, Vasilică Istrate, Vasile Jitariu and Ionuț-Lucian Lazăr
Remote Sens. 2025, 17(23), 3850; https://doi.org/10.3390/rs17233850 - 27 Nov 2025
Viewed by 503
Abstract
Hailstorms represent one of the most damaging convective hazards for agriculture, yet quantifying their impacts at a landscape scale remains challenging due to their localized and short-lived nature. In this study, we combine weather radar parameters and Sentinel-2 multispectral imagery to assess vegetation [...] Read more.
Hailstorms represent one of the most damaging convective hazards for agriculture, yet quantifying their impacts at a landscape scale remains challenging due to their localized and short-lived nature. In this study, we combine weather radar parameters and Sentinel-2 multispectral imagery to assess vegetation damage caused by two major hail events in northeastern Romania: Rădăuți (17 July 2016) and Dolhasca (30 July 2020). Radar-derived hail kinetic energy (HKE) was used as a rapid temporal indicator of hail occurrence, with a threshold of 300 J m−2 applied to delineate potentially affected areas. Sentinel-2 Level-1C imagery, selected under strict temporal and cloud cover criteria, was processed to generate pre- and post-event Normalized Difference Vegetation Index (NDVI) maps, from which NDVI differences (ΔNDVI) were computed. Thresholds of 0.10 and 0.20 were applied to identify moderate and severe vegetation stress, respectively. The results demonstrate strong spatial correspondence between radar-derived HKE cores and Sentinel-2 ΔNDVI reductions. In Rădăuți, where only one post-event image was available, ΔNDVI thresholds identified between 2236 and 5856 ha of affected vegetation within the HKE > 300 J m−2 zone. In Dolhasca, where three post-event images were available (5, 8, and 15 days), the analysis revealed 6200–9100 ha affected at 5 days, decreasing to 4800–7200 ha at 8 days, and further to 3100–5600 ha at 15 days post-event. This temporal gradient highlights both the recovery of vegetation and the diminishing sensitivity of the ΔNDVI signal with increasing time elapsed since the event. Analysis by land use classes showed arable fields to be the most sensitive, followed by orchards and pastures, while forests exhibited smaller but persistent declines. This study demonstrates the robustness of integrating radar-derived hail kinetic energy with Sentinel-2 NDVI differencing for the spatiotemporal assessment of hail damage. The approach provides both rapid detection and temporally resolved mapping of hail damage, underlining the critical role of time as a determining factor in impact assessments. These findings have strong implications for operational crop monitoring, disaster response, and risk management in hail-prone regions. Full article
Show Figures

Figure 1

21 pages, 1380 KB  
Article
Molecular Modeling and Analysis of Cannabinoid and Cannabinoid-like Molecules Combining K-Means Clustering with Pearson Correlation and PCA
by Rafael Campos Vieira, Érica C. M. Nascimento and João B. L. Martins
Int. J. Mol. Sci. 2025, 26(23), 11520; https://doi.org/10.3390/ijms262311520 - 27 Nov 2025
Viewed by 442
Abstract
More recently, cannabinoid molecules have been widely studied for their potential to treat various diseases. We used a multidisciplinary approach, combining molecular docking and machine learning tools, to identify cannabinoid-based molecules as potential acetylcholinesterase inhibitors. We brought together molecules from the classes of [...] Read more.
More recently, cannabinoid molecules have been widely studied for their potential to treat various diseases. We used a multidisciplinary approach, combining molecular docking and machine learning tools, to identify cannabinoid-based molecules as potential acetylcholinesterase inhibitors. We brought together molecules from the classes of cannabinoids, stilbenoids, isoflavones, and other natural products, along with their electronic structure and absorption, distribution, metabolism, excretion and tolerable toxicity (ADMET) data. A novel machine learning framework (MolSimEx, Molecular Similarity Explorer) combining K-means clustering, Pearson correlation, and principal component analysis was developed to address the similarities of these groups. From the dataset, 30 molecules were selected based on docking scores below −11 kcal/mol. The K-means clustering yielded high classification accuracy on the dataset, correctly grouping the cannabinoid analogues. Additionally, these analogues clustered with classical acetylcholinesterase inhibitors such as huprine-X, huprine-W, and donepezil when considering ADMET and electronic descriptor data. Radulanin J showed the highest correlation (0.41) with donepezil’s profile, suggesting the potential of cannabinoid-derived compounds as acetylcholinesterase inhibitors. Full article
Show Figures

Figure 1

17 pages, 3590 KB  
Article
Feature Selection Using Intelligent Agents for Time Improvement in Medical Diagnosis Systems
by Maria Viorela Muntean, Andreea Florina Hîrceagă and Matei Vasile Căpîlnaș
Electronics 2025, 14(22), 4419; https://doi.org/10.3390/electronics14224419 - 13 Nov 2025
Viewed by 352
Abstract
Feature selection is an important task in medical applications, given that the dimensionality and numerosity of such datasets are very high. In these cases, the time parameter also becomes important, along with classification accuracy, in estimating the performance of a learning model. This [...] Read more.
Feature selection is an important task in medical applications, given that the dimensionality and numerosity of such datasets are very high. In these cases, the time parameter also becomes important, along with classification accuracy, in estimating the performance of a learning model. This approach proposes intelligent agent teams that are capable of automatically discovering the best time to build models while keeping the general accuracy at the highest levels. For computing attributes’ relevance for the classification process, several techniques were used: Wrapper Evaluation, Information Gain, gain ratio, correlation, and Relief Attribute Evaluator. One of our contributions is the Threshold Agent, which evaluates the attributes as class attributes and considers the relevance of the attributes returned by the Wrapper method. This agent selects the strongest attributes (above a threshold value) and returns a subset that is learnt by the next attribute evaluation method within the Feature Selection Agent. The proposed agents discovered that an optimum subset composed of 20 attributes (out of 133 attributes of the initial dataset) leads to accuracy rates equal to the ones registered on the entire dataset, meaning 98%, using the Naive Bayes learning model, while improving the time taken to build the model from 0.1 s to 0.03 s. For the proposed dataset, Naïve Bayes outperformed other classification techniques, such as J48, Random Forest, and Dl4MlpClassifier. The proposed agents also integrated the best discovered model into a chatbot that performs medical diagnoses based on the symptoms collected from users. Full article
(This article belongs to the Section Artificial Intelligence)
Show Figures

Figure 1

Back to TopTop