Hail Damage Detection: Integrating Sentinel-2 Images with Weather Radar Hail Kinetic Energy
Highlights
- Integration of radar-derived Hail Kinetic Energy with Sentinel-2 NDVI enables accurate hail damage detection.
- Multi-temporal ΔNDVI analysis reveals a clear decline of vegetation impact over time after hail events.
- The main findings demonstrate the critical role of time in assessing vegetation recovery after severe hailstorms.
- The study provides a rapid, scalable method for operational crop monitoring and agricultural insurance assessment.
Abstract
1. Introduction
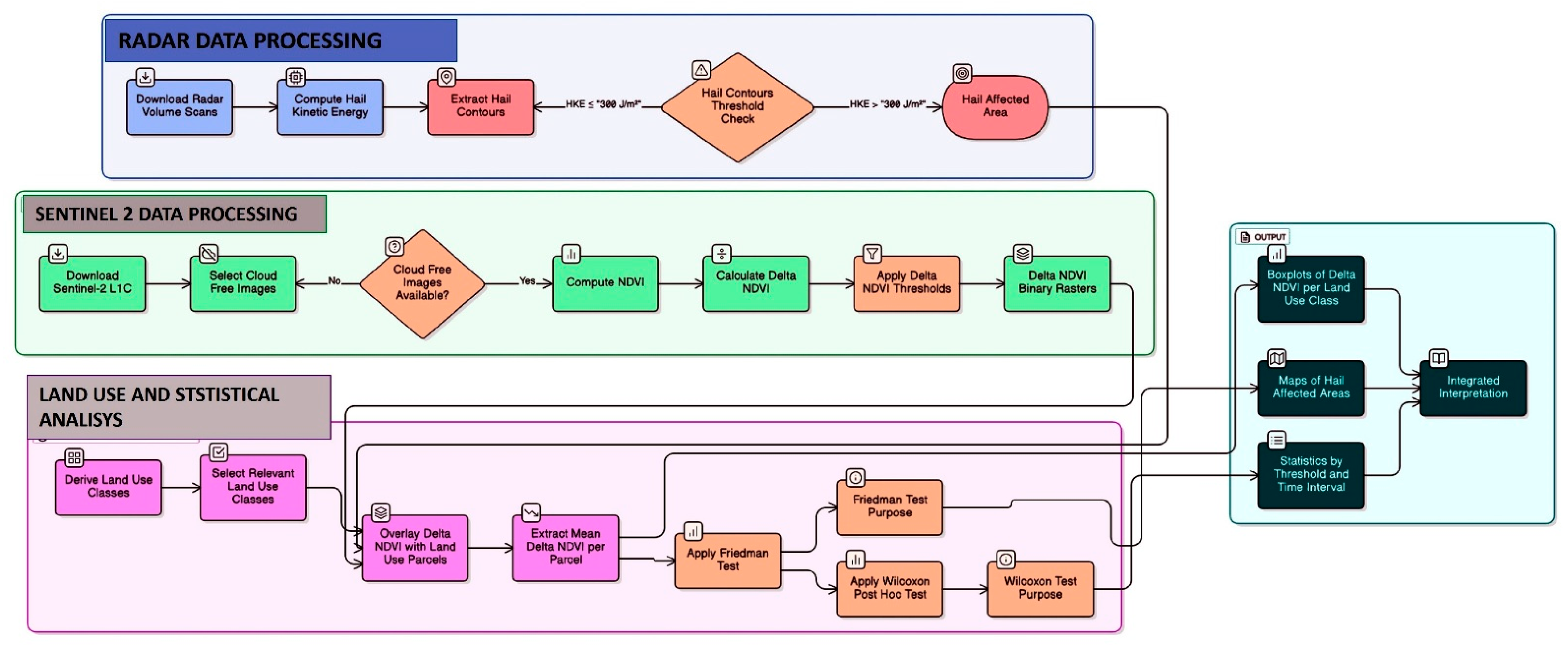
2. Materials and Methods
2.1. Radar Data and Products
2.2. Sentinel 2 Satellite Data
2.3. Land Use Classification and Statistical Analysis
3. Results
3.1. Case Study from 17 July 2016—The Radauti Area
3.1.1. Synoptic Drivers of the Hailstorm
3.1.2. Radar-Derived Hail Parameters
3.1.3. Hailstorm Effects Assessment
3.2. Dolhasca Case Study (30.07.2020)
3.2.1. Synoptic Drivers of the Hailstorm
3.2.2. Radar-Derived Hail Parameters
3.2.3. Hailstorm Effects Assessment
4. Discussion
4.1. Radar as a Temporal Hail Indicator
4.2. Sentinel-2 NDVI and the Critical Role of Timing
4.3. Land Use Sensitivity and Vegetation Resilience
4.4. Methodological Novelty, Limitations and Implications for Future Studies
5. Conclusions
Author Contributions
Funding
Data Availability Statement
Acknowledgments
Conflicts of Interest
References
- Sanchez, J.L.; Merino, A.; Melcón, P.; García-Ortega, E.; Fernández-González, S.; Berthet, C.; Dessens, J. Are meteorological conditions favoring hail precipitation change in Southern Europe? Analysis of the period 1948–2015. Atmos. Res. 2017, 198, 1–10. [Google Scholar] [CrossRef]
- Tang, B.H.; Gensini, V.A.; Homeyer, C.R. Trends in United States large hail environments and observations. npj Clim. Atmos. Sci. 2019, 2, 45. [Google Scholar] [CrossRef]
- Raupach, T.H.; Martius, O.; Allen, J.T.; Kunz, M.; Lasher-Trapp, S.; Mohr, S.; Rasmussen, K.L.; Trapp, R.J.; Zhang, Q. The effects of climate change on hailstorms. Nat. Rev. Earth Environ. 2021, 2, 213–226. [Google Scholar] [CrossRef]
- Púčik, T.; Castellano, C.; Groenemeijer, P.; Kühne, T.; Rädler Anja, T.; Antonescu, B.; Faust, E. Large hail incidence and its economic and societal impacts across Europe. Mon. Wea. Rev. 2019, 147, 3901–3916. [Google Scholar] [CrossRef]
- Cică, R.; Burcea, S.; Bojariu, R. Assessment of severe hailstorms and hail risk using weather radar data. Met. Apps. 2015, 22, 746–753. [Google Scholar] [CrossRef]
- Istrate, V.; Axinte, A.D.; Florea, D.; Bărcăcianu, F.; Apostol, L. Characteristics and impacts of the severe hailstorms on 18 June 2016 in northern Moldavia, Romania. In Proceedings of the 19th International Multidisciplinary Scientific GeoConference SGEM 2019, Albena, Bulgaria, 28 June–7 July 2019; Volume 19, pp. 899–906. [Google Scholar] [CrossRef]
- Burcea, S.; Cică, R.; Bojariu, R. Hail Climatology and Trends in Romania: 1961–2014. Mon. Wea. Rev. 2016, 144, 4289–4299. [Google Scholar] [CrossRef]
- Istrate, V.; Dobri, R.V.; Bărcăcianu, F.; Ciobanu, R.A.; Apostol, L. A ten years hail climatology based on ESWD hail reports in Romania, 2007–2016. Geogr. Tech. 2017, 12, 110–118. [Google Scholar] [CrossRef][Green Version]
- Machidon, O. The necessity and opportunity of the protection from hailstorms in the departments of Vrancea and Galati. Present Environ. Sustain. Dev. 2007, 1, 225–238. [Google Scholar]
- Istrate, V.; Jitariu, V.; Ichim, P.; Machidon, O.M.; Apostol, L. Hailstorm risk assessment for crop areas in Moldova region (Romania). Present Environ. Sustain. Dev. 2021, 15, 55–67. [Google Scholar] [CrossRef]
- Available online: https://ec.europa.eu/eurostat/statistics-explained/index.php?title=Performance_of_the_agricultural_sector (accessed on 14 February 2025).
- Yang, X.; Lo, C.P. Using a time series of satellite imagery to detect land use and land cover changes in the Atlanta, Georgia metropolitan area. Int. J. Remote Sens. 2002, 23, 1775–1798. [Google Scholar] [CrossRef]
- Kuemmerle, T.; Müller, D.; Griffiths, P.; Rusu, M. Land use change in Southern Romania after the collapse of socialism. Reg. Environ. Change 2009, 9, 1–12. [Google Scholar] [CrossRef]
- Folega, F.; Zhang, C.; Zhao, X.; Wala, K.; Batawila, K.; Huang, H.; Dourma, M.; Akpagana, K. Satellite monitoring of land-use and land-cover changes in northern Togo protected areas. J. For. Res. 2014, 25, 385–392. [Google Scholar] [CrossRef]
- Ursu, A.; Stoleriu, C.C.; Ion, C.; Jitariu, V.; Enea, A. Romanian Natura 2000 Network: Evaluation of the Threats and Pressures through the Corine Land Cover Dataset. Remote Sens. 2020, 12, 2075. [Google Scholar] [CrossRef]
- Bartlam-Brooks, H.L.A.; Beck, P.S.A.; Bohrer, G.; Harris, S. In search of greener pastures: Using satellite images to predict the effects of environmental change on zebra migration: Migration models informed by satellite data. J. Geophys. Res. Biogeosci. 2013, 118, 1427–1437. [Google Scholar] [CrossRef]
- Cimbelli, A.; Vitale, V. Grassland Height Assessment by Satellite Images. Adv. Remote Sens. 2017, 6, 40–53. [Google Scholar] [CrossRef]
- Matasci, G.; Hermosilla, T.; Wulder, M.A.; White, J.C.; Coops, N.C.; Hobart, G.W.; Zald, H.S.J. Large-area mapping of Canadian boreal forest cover, height, biomass and other structural attributes using Landsat composites and lidar plots. Remote Sens. Environ. 2018, 209, 90–106. [Google Scholar] [CrossRef]
- Verhegghen, A.; Eva, H.; Ceccherini, G.; Achard, F.; Gond, V.; Gourlet-Fleury, S.; Cerutti, P. The Potential of Sentinel Satellites for Burnt Area Mapping and Monitoring in the Congo Basin Forests. Remote Sens. 2016, 8, 986. [Google Scholar] [CrossRef]
- Gallego, F.J.; Kussul, N.; Skakun, S.; Kravchenko, O.; Shelestov, A.; Kussul, O. Efficiency assessment of using satellite data for crop area estimation in Ukraine. Int. J. Appl. Earth Obs. Geoinf. 2014, 29, 22–30. [Google Scholar] [CrossRef]
- Nguyen, T.T.; Hoang, T.D.; Pham, M.T.; Vu, T.T.; Nguyen, T.H.; Huynh, Q.-T.; Jo, J. Monitoring agriculture areas with satellite images and deep learning. Appl. Soft Comput. 2020, 95, 106565. [Google Scholar] [CrossRef]
- Keshavarz, M.R.; Vazifedoust, M.; Alizadeh, A. Drought monitoring using a Soil Wetness Deficit Index (SWDI) derived from MODIS satellite data. Agric. Water Manag. 2014, 132, 37–45. [Google Scholar] [CrossRef]
- Jitariu, V.; Vasiliniuc, I.; Rusu, C.; Roșca, B. The use of Sentinel 2 images for drought phenomenon monitoring in apple orchards. In Proceedings of the 19th International Multidisciplinary Scientific GeoConference SGEM 2019, Albena, Bulgaria, 28 June–7 July 2019; Volume 19, p. 671. [Google Scholar] [CrossRef]
- Gu, Y.; Brown, J.F.; Verdin, J.P.; Wardlow, B. A five-year analysis of MODIS NDVI and NDWI for grassland drought assessment over the central Great Plains of the United States. Geophys. Res. Lett. 2007, 34, L06407. [Google Scholar] [CrossRef]
- Iordache, I.; Ursu, A.; Apostol, L.; Iosub, M.; Istrate, V. Using modis imagery for risk assessment in the cross-border area Romania-Republic of Moldova. In Proceedings of the 16th International Multidisciplinary Scientific Geoconference SGEM 2016, Albena, Bulgaria, 30 June–6 July 2016; Volume 2, pp. 1075–1082. [Google Scholar] [CrossRef]
- Levin, N.; Heimowitz, A. Mapping spatial and temporal patterns of Mediterranean wildfires from MODIS. Remote Sens. Environ. 2012, 126, 12–26. [Google Scholar] [CrossRef]
- Filipponi, F. Exploitation of Sentinel-2 Time Series to Map Burned Areas at the National Level: A Case Study on the 2017 Italy Wildfires. Remote Sens. 2019, 11, 622. [Google Scholar] [CrossRef]
- Klimowski, B.A.; Hjelmfelt, M.R.; Bunkers, M.J.; Sedlacek, D.; Johnson, L.R. Hailstorm damage observed from the GOES-8 satellite: The 5–6 July 1996 Butte–Meade storm. Mon. Wea. Rev. 1998, 126, 831–834. [Google Scholar] [CrossRef]
- Peters, A.J.; Griffin, S.C.; Vina, A.; Ji, L. Use of remotely sensed data for assessing crop hail damage. Photogramm. Eng. Remote Sens. 2000, 66, 1349–1356. [Google Scholar]
- Erickson, B.J.; Johannsen, C.J.; Vorst, J.J. Using remote sensing to assess stand loss and defoliation in maize. Photogramm. Eng. Remote Sens. 2004, 70, 717–722. [Google Scholar] [CrossRef]
- Young, F.R.; Apan, A.; Chandler, O. Crop hail damage: Insurance loss assessment using remote sensing. In Proceedings of the Annual Conference of the Remote Sensing and Photogrammetry Society, Aberdeen, UK, 7–10 September 2004. [Google Scholar]
- Zhao, J.L.; Zhang, D.Y.; Luo, J.H.; Huang, S.L.; Dong, Y.Y.; Huang, W.J. Detection and mapping of hail damage to corn using domestic remotely sensed data in China. Aust. J. Crop Sci. 2012, 6, 101–108. [Google Scholar]
- Gallo, K.; Smith, T.; Jungbluth, K.; Schumacher, P. Hail Swaths Observed from Satellite Data and Their Relation to Radar and Surface-Based Observations: A Case Study from Iowa in 2009. Weather Forecast. 2012, 27, 796–802. [Google Scholar] [CrossRef]
- Bell, J.R.; Molthan, A.L. Evaluation of Approaches to Identifying Hail Damage to Crop Vegetation Using Satellite Imagery. J. Oper. Meteor 2016, 4, 142–159. [Google Scholar] [CrossRef]
- Prabhakar, M.; Gopinath, K.A.; Reddy, A.G.K.; Thirupathi, M.; Rao, C.S. Mapping hailstorm damaged crop area using multispectral satellite data. Egypt. J. Remote Sens. Space Sci. 2019, 22, 73–79. [Google Scholar] [CrossRef]
- Gobbo, S.; Ghiraldini, A.; Dramis, A.; Dal Ferro, N.; Morari, F. Estimation of Hail Damage Using Crop Models and Remote Sensing. Remote Sens. 2021, 13, 2655. [Google Scholar] [CrossRef]
- Ha, T.; Shen, Y.; Duddu, H.; Johnson, E.; Shirtliffe, S.J. Quantifying hail damage in crops using sentinel-2 imagery. Remote Sens. 2022, 14, 951. [Google Scholar] [CrossRef]
- Molthan, A.L.; Burks, J.E.; McGrath, K.M.; LaFontaine, F.J. Multi-sensor examination of hail damage swaths for near real-time applications and assessment. J. Oper. Meteor. 2013, 1, 144–156. [Google Scholar] [CrossRef]
- Amburn, S.; Wolf, P. VIL Density as a Hail Indicator. Weather. Forecast. 1997, 12, 473–478. [Google Scholar] [CrossRef]
- Witt, A.; Eilts, M.D.; Stumpf, G.J.; Johnson, J.T.; Mitchell, E.D.W.; Thomas, K.W. An Enhanced Hail Detection Algorithm for the WSR-88D. Weather. Forecast. 1998, 13, 286–303. [Google Scholar] [CrossRef]
- Makitov, V. Radar Measurements of Integral Parameters of Hailstorms Used on Hail Suppression Projects. Atmos. Res. 2007, 83, 380–388. [Google Scholar] [CrossRef]
- Hohl, R.; Schiesser, H.H.; Aller, D. Hailfall: The relationship between radar-derived hail kinetic energy and hail damage to buildings. Atmos. Res. 2002, 63, 177–207. [Google Scholar] [CrossRef]
- Hohl, R.; Schiesser, H.H.; Knepper, I. The use of weather radars to estimate hail damage to automobiles: An exploratory study in Switzerland. Atmos. Res. 2002, 61, 215–238. [Google Scholar] [CrossRef]
- Waldvogel, A.; Federer, B.; Schmid, W.; Mezeix, J.F. The kinetic energy of hailfalls. Part 2: Radar and hailpads. J. Appl. Meteorol. 1978, 17, 1680–1693. [Google Scholar] [CrossRef]
- Waldvogel, A.; Schmid, W.; Federer, B. The kinetic energy of hailfalls. Part 1: Hailstone spectra. J. Appl. Meteorol. 1978, 17, 515–520. Available online: http://www.jstor.org/stable/26178483 (accessed on 12 June 2024).
- Visser, P.; van Heerden, J. Comparisons of hail kinetic energy derived from radar reflectivity with crop damage reports over the eastern Free State. Water SA 2000, 26, 91–96. [Google Scholar]
- Schuster, S.S.; Blong, R.J.; McAneney, K.J. Relationship between radar-derived hail kinetic energy and damage to insured buildings for severe hailstorms in Eastern Australia. Atmos. Res. 2006, 81, 215–235. [Google Scholar] [CrossRef]
- Angearu, C.V.; Ontel, I.; Irimescu, A.; Sorin, B.; Dodd, E. Remote sensing methods for detecting and mapping hailstorm damage: A case study from the 20 July 2020 hailstorm, Baragan Plain, Romania. Nat. Hazards 2022, 114, 2013–2040. [Google Scholar] [CrossRef]
- Abshaev, A.M.; Abshaev, M.T.; Malkarova, A.M.; Barekova, M.V. Guidelines for the Organization and Conduct of Antihail Works; Printing House: Nalchik, Russia, 2014; p. 508. [Google Scholar]
- Potapov, E.I.; Garaba, I.A. Technological features of hail suppression activities in the Republic of Moldova. Russ. Meteorol. Hydrol. 2016, 41, 268–275. [Google Scholar] [CrossRef]
- Delobbe, L.; Holleman, I. Uncertainties in radar echo top heights used for hail detection. Meteorol. Appl. 2006, 13, 361–374. [Google Scholar] [CrossRef]
- Stefan, S.; Barbu, N. Radar-derived parameters in hail-producing storms and the estimation of hail occurrence in Romania using a logistic regression approach. Meteorol. Appl. 2018, 25, 614–621. [Google Scholar] [CrossRef]
- Rigo, T.; Farnell Barqué, C. Evaluation of the Radar Echo Tops in Catalonia: Relationship with Severe Weather. Remote Sens. 2022, 14, 6265. [Google Scholar] [CrossRef]
- Skripniková, K.; Řezáčová, D. Radar-based hail detection. Atmos. Res. 2014, 144, 175–185. [Google Scholar] [CrossRef]
- Ryzhkov, A.V.; Zrnic, D.S. Radar Polarimetry at S, C, and X Bands: Comparative Analysis and Operational Implications. In Proceedings of the 32nd Conference on Radar Meteorology, 2005, Albequerque, NM, USA, 24–29 October 2005; 9R.3. Available online: http://ams.confex.com/ams/pdfpapers/95684.pdf (accessed on 13 July 2025).
- Waldvogel, A.; Federer, B.; Grimm, P. Criteria for the detection of hail cells. J. Appl. Meteorol. Climatol. 1979, 18, 1521–1525. [Google Scholar] [CrossRef]
- Abshaev, M.T.; Abshaev, A.M.; Malkarova, A.M.; Zharashuev, M.V. Automated radar identification, measurement of parameters, and classification of convective cells for hail protection and storm warning. Russ. J. Meteorol. Hydrol. 2010, 35, 182. [Google Scholar] [CrossRef]
- Abshaev, M.T.; Abshaev, A.M.; Malkarova, A.M.; Tsikanov, K.A. Hail Suppression to Protect Crops in the North Caucasuss. Russ. J. Meteorol. Hydrol. 2022, 47, 487–498. [Google Scholar] [CrossRef]
- Pirani, J.F.; Najafi, M.R.; Joe, P.; Brimelow, J.; McBean, G.; Rahimian, M.; Stewart, R.; Kovacs, P.A. Ten-year statistical radar analysis of an operational hail suppression program in Alberta. Atmos. Res. 2023, 295, 107035. [Google Scholar] [CrossRef]
- Istrate, V.; Eremeico, S.; Lazăr, L.I.; Sîrbu, D.A.; Popescu, E.; Sîrbu, E.; Popescu, D.D. Radar characteristics of seeded and unseeded hail clouds in Romania. Atmos. Res. 2025, 320, 108028. [Google Scholar] [CrossRef]
- Joss, J.; Waldvogel, A.; Collier, C.G. Precipitation Measurement and Hydrology. In Radar in Meteorology; Atlas, D., Ed.; American Meteorological Society: Boston, MA, USA, 1990. [Google Scholar] [CrossRef]
- Available online: https://browser.dataspace.copernicus.eu/ (accessed on 15 January 2025).
- Roteta, E.; Bastarrika, A.; Padilla, M.; Storm, T.; Chuvieco, E. Development of a Sentinel-2 burned area algorithm: Generation of a small fire database for sub-Saharan Africa. Remote Sens. Environ. 2019, 222, 1–17. [Google Scholar] [CrossRef]
- Ngadze, F.; Mpakairi, K.S.; Kavhu, B.; Ndaimani, H.; Maremba, M.S. Exploring the utility of Sentinel-2 MSI and Landsat 8 OLI in burned area mapping for a heterogenous savannah landscape. PLoS ONE 2020, 15, e0232962. [Google Scholar] [CrossRef]
- Sfîcă, L.; Istrate, V.; Hrițac, R.; Machidon, O. The continental and regional synoptic background favorable for hailstorms occurrence in North-Eastern Romania. Prog. Phys. Geogr. Earth Environ. 2023, 47, 3–31. [Google Scholar] [CrossRef]
- Doswell, C.A., III; Schultz, M.D. On the use of indices and parameters in forecasting severe storms. E-J. Sev. Storms Meteorol. 2006, 1, 1–22. Available online: https://ejssm.com/ojs/index.php/site/article/view/4/3 (accessed on 22 November 2025). [CrossRef]
- Taszarek, M.; Brooks, H.E.; Czernecki, B. Sounding-Derived Parameters Associated with Convective Hazards in Europe. Mon. Weather. Rev. 2017, 145, 1511–1528. [Google Scholar] [CrossRef]
- Istrate, V.; Dobri, R.V.; Bărcăcianu, F.; Ciobanu, R.A.; Apostol, L. Sounding-derived parameters associated with severe hail events in Romania. Időjárás 2021, 125, 39–52. [Google Scholar] [CrossRef]
- Schillaci, C.; Inverardi, F.; Battaglia, M.L.; Perego, A.; Thomason, W.; Acutis, M. Assessment of hail damages in maize using remote sensing and comparison with an insurance assessment: A case study in Lombardy. Ital. J. Agron. 2022, 17, 2126. [Google Scholar] [CrossRef]
- Skakun, S.; Vermote, E.; Roger, J.C.; Franch, B. Combined use of Landsat-8 and Sentinel-2A images for winter crop mapping and winter wheat yield assessment at regional scale. AIMS Geosci. 2017, 3, 163–186. [Google Scholar] [CrossRef]
- Delegido, J.; Verrelst, J.; Alonso, L.; Moreno, J. Evaluation of Sentinel-2 Red-Edge Bands for Empirical Estimation of Green LAI and Chlorophyll Content. Sensors 2011, 11, 7063–7081. [Google Scholar] [CrossRef]
- Hossain, M.L.; Li, J.; Lai, Y.; Beierkuhnlein, C. Long-term evidence of differential resistance and resilience of grassland ecosystems to extreme climate events. Environ. Monit. Assess. 2023, 195, 734. [Google Scholar] [CrossRef]
- Senf, C.; Seidl, R. Post-disturbance canopy recovery and the resilience of Europe’s forests. Glob. Ecol. Biogeogr. 2021, 31, 25–36. [Google Scholar] [CrossRef]
- Ciutea, A.; Apostol, L.; Ursu, A. Using Sentinel 2 satellite images for estimating the spatial and altitudinal distribution of the coniferous and deciduous species of the Eastern Carpathians of Romania. Present Environ. Sustain. Dev. 2022, 16, 54. [Google Scholar] [CrossRef]
- Vermote, E.; Justice, C.; Claverie, M.; Franch, B. Preliminary analysis of the performance of the Landsat 8/OLI land surface reflectance product. Remote Sens. Environ. 2016, 185, 46–56. [Google Scholar] [CrossRef]
- Changnon, S.A. Temporal, spatial distributions of damaging hail in the continental United States. Phys. Geogr. 2008, 29, 341–350. [Google Scholar] [CrossRef]
- Kunz, M.; Kugel, P.I. Detection of hail signatures from single-polarization C-band radar reflectivity. Atmos. Res. 2015, 153, 565–577. [Google Scholar] [CrossRef]
- Puskeiler, M.; Kunz, M.; Schmidberger, M. Hail statistics for Germany derived from single-polarization radar data. Atmos. Res. 2016, 178, 459–470. [Google Scholar] [CrossRef]

















| Radar ID | Equipment Type | Elevation (m) | Beam Width (Degree) | Volume Scan Length (Minutes) | Nr. of Scan | Minimum and Maximum Antenna Elevation Angles |
|---|---|---|---|---|---|---|
| MDKR | MRL -5 S-band (2950 MHz) | 351 | 1.5 | 3 | 18 | 0–84 |
| MDSR | MRL -5 S-band (2950 MHz) | 196 | 1.5 | 3 | 18 | 0–84 |
| No. | Parameter Acronym | Parameter Name | Unit of Measure |
|---|---|---|---|
| 1. | Zmax | Maximum reflectivity | dBZ |
| 2. | H_Zmax | Heights of the maximum reflectivity level | Km |
| 3. | dH45 | Height of the 45dBZ echo above the environmental melting level | Km |
| 4. | VIL | Vertically integrated liquid | kg/m2 |
| 5. | H35 | 35 dBZ Storm Echo top | Km |
| 6. | HKE | Hail kinetic energy | J/m2 |
| ΔNDVI Threshold | Affected Pixels | Area (ha) | Percent from Total Area with Radar Defined HKE > 300 J/m2 Zone |
|---|---|---|---|
| >0.10 | 547,032 | 5856 | 40.0 |
| >0.20 | 223,597 | 2235 | 16.3 |
| Post Event Interval | ΔNDVI Threshold | Affected Pixels | Area (ha) | Percent from Total Area | Temporal Sensitivity Index (%) |
|---|---|---|---|---|---|
| 5 days | >0.10 | 258,054 | 2580.5 | 33.8 | 65.3 |
| >0.20 | 89,536 | 895.3 | 11.7 | – | |
| 8 days | >0.10 | 189,083 | 1890.8 | 24.7 | 65.2 |
| >0.20 | 65,643 | 656.4 | 8.6 | – | |
| 15 days | >0.10 | 151,053 | 1510.5 | 19.8 | 62.9 |
| >0.20 | 56,017 | 560.1 | 7.3 | – |
| Land Use Class | ΔNDVI (5 Days) | ΔNDVI (8 Days) | ΔNDVI (15 Days) | Friedman p-Value | Wilcoxon Post hoc (Significant Pairs) |
|---|---|---|---|---|---|
| Arable | 0.11 ± 0.09 | 0.1 ± 0.09 | 0.07 ± 0.09 | <0.001 | 5 d > 8 d; 8 d > 15 d |
| Complex agriculture | 0.11 ± 0.07 | 0.1 ± 0.08 | 0.07 ± 0.08 | <0.001 | 5 d > 8 d; 8 d > 15 d |
| Orchards | 0.09 ± 0.05 | 0.05 ± 0.04 | 0.02 ± 0.05 | <0.001 | 5 d > 8 d; 8 d > 15 d |
| Pastures | 0.07 ± 0.06 | 0.05 ± 0.05 | 0.02 ± 0.05 | <0.001 | 5 d > 8 d; 8 d > 15 d |
| Forests | 0.08 ± 0.06 | 0.07 ± 0.06 | 0.05 ± 0.06 | <0.001 | 5 d > 8 d; 8 d > 15 d |
Disclaimer/Publisher’s Note: The statements, opinions and data contained in all publications are solely those of the individual author(s) and contributor(s) and not of MDPI and/or the editor(s). MDPI and/or the editor(s) disclaim responsibility for any injury to people or property resulting from any ideas, methods, instructions or products referred to in the content. |
© 2025 by the authors. Licensee MDPI, Basel, Switzerland. This article is an open access article distributed under the terms and conditions of the Creative Commons Attribution (CC BY) license (https://creativecommons.org/licenses/by/4.0/).
Share and Cite
Ursu, A.; Istrate, V.; Jitariu, V.; Lazăr, I.-L. Hail Damage Detection: Integrating Sentinel-2 Images with Weather Radar Hail Kinetic Energy. Remote Sens. 2025, 17, 3850. https://doi.org/10.3390/rs17233850
Ursu A, Istrate V, Jitariu V, Lazăr I-L. Hail Damage Detection: Integrating Sentinel-2 Images with Weather Radar Hail Kinetic Energy. Remote Sensing. 2025; 17(23):3850. https://doi.org/10.3390/rs17233850
Chicago/Turabian StyleUrsu, Adrian, Vasilică Istrate, Vasile Jitariu, and Ionuț-Lucian Lazăr. 2025. "Hail Damage Detection: Integrating Sentinel-2 Images with Weather Radar Hail Kinetic Energy" Remote Sensing 17, no. 23: 3850. https://doi.org/10.3390/rs17233850
APA StyleUrsu, A., Istrate, V., Jitariu, V., & Lazăr, I.-L. (2025). Hail Damage Detection: Integrating Sentinel-2 Images with Weather Radar Hail Kinetic Energy. Remote Sensing, 17(23), 3850. https://doi.org/10.3390/rs17233850

