Exogenous Application of Methyl Jasmonate Affects the Phytochemical Accumulation and the Antioxidant Activity in Hemp (Cannabis sativa L.) Inflorescences
Abstract
1. Introduction
2. Materials and Methods
2.1. Plant Material and Growth Conditions
2.2. GC/MS Measurements of Cannabinoids and Terpenes
2.3. HPLC Measurements
2.3.1. Phenolic Compounds
2.3.2. Carotenoids
2.3.3. Tocopherols
2.4. Spectrophotometric Assays
2.4.1. Total Phenolic Content
2.4.2. Total Flavonoid Content
2.4.3. Total Antioxidant Activity
2.5. Determination of Plant Height and Inflorescence Biomass
2.6. Statistical Analysis
3. Results and Discussion
3.1. The Phytochemical Content and the Total Antioxidant Activity of Hemp Inflorescences
3.2. Effect of MeJ Treatments on the Phytochemical Content and the Total Antioxidant Activity of Hemp Inflorescences
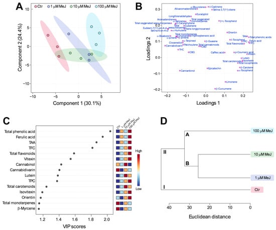
3.3. Multivariate Analysis
3.4. Effect of MeJ Treatments on Plant Growth and Inflorescence Biomass
4. Conclusions
Author Contributions
Funding
Data Availability Statement
Acknowledgments
Conflicts of Interest
References
- Crocq, M.A. History of cannabis and the endocannabinoid system. Dialogues Clin. Neurosci. 2020, 22, 223–228. [Google Scholar] [CrossRef]
- Mandolino, G.; Carboni, A. Potential of marker-assisted selection in hemp genetic improvement. Euphytica 2004, 140, 107–120. [Google Scholar] [CrossRef]
- Pacifico, D.; Miselli, F.; Carboni, A.; Moschella, A.; Mandolino, G. Time course of cannabinoid accumulation and chemotype development during the growth of Cannabis sativa L. Euphytica 2008, 160, 231–240. [Google Scholar] [CrossRef]
- Visković, J.; Zheljazkov, V.D.; Sikora, V.; Noller, J.; Latković, D.; Ocamb, C.M.; Koren, A. Industrial hemp (Cannabis sativa L.) agronomy and utilization: A review. Agronomy 2023, 13, 931. [Google Scholar] [CrossRef]
- Andre, C.M.; Hausman, J.F.; Guerriero, G. Cannabis sativa: The plant of the thousand and one molecules. Front. Plant Sci. 2016, 7, 19. [Google Scholar] [CrossRef]
- Castillo-Arellano, J.; Canseco-Alba, A.; Cutler, S.J.; León, F. The polypharmacological effects of cannabidiol. Molecules 2023, 28, 3271. [Google Scholar] [CrossRef]
- Nachnani, R.; Raup-Konsavage, W.M.; Vrana, K.E. The pharmacological case for cannabigerol. J. Pharmacol. Exp. Ther. 2021, 376, 204–212. [Google Scholar] [CrossRef] [PubMed]
- Nuutinen, T. Medicinal properties of terpenes found in Cannabis sativa and Humulus lupulus. Eur. J. Med. Chem. 2018, 157, 198–228. [Google Scholar] [CrossRef] [PubMed]
- Hanuš, L.O.; Hod, Y. Terpenes/terpenoids in Cannabis: Are they important? Med. Cannabis Cannabinoids 2020, 3, 25–60. [Google Scholar] [CrossRef]
- Pollastro, F.; Minassi, A.; Fresu, L.G. Cannabis phenolics and their bioactivities. Curr. Med. Chem. 2018, 25, 1160–1185. [Google Scholar] [CrossRef] [PubMed]
- André, A.; Leupin, M.; Kneubühl, M.; Pedan, V.; Chetschik, I. Evolution of the polyphenol and terpene content, antioxidant activity and plant morphology of eight different fiber-type cultivars of Cannabis sativa L. cultivated at three sowing densities. Plants 2020, 9, 1740. [Google Scholar] [CrossRef] [PubMed]
- Milay, L.; Berman, P.; Shapira, A.; Guberman, O.; Meiri, D. Metabolic profiling of Cannabis secondary metabolites for evaluation of optimal postharvest storage conditions. Front. Plant Sci. 2020, 11, 583605. [Google Scholar] [CrossRef] [PubMed]
- Spano, M.; Di Matteo, G.; Ingallina, C.; Botta, B.; Quaglio, D.; Ghirga, F.; Balducci, S.; Cammarone, S.; Campiglia, E.; Giusti, A.M.; et al. A multimethodological characterization of Cannabis sativa L. inflorescences from seven dioecious cultivars grown in Italy: The effect of different harvesting stages. Molecules 2021, 26, 2912. [Google Scholar] [CrossRef]
- Beleggia, R.; Menga, V.; Fulvio, F.; Fares, C.; Trono, D. Effect of genotype, year, and their interaction on the accumulation of bioactive compounds and the antioxidant activity in industrial hemp (Cannabis sativa L.) inflorescences. Int. J. Mol. Sci. 2023, 24, 8969. [Google Scholar] [CrossRef]
- Trono, D. Elicitation as a tool to improve the accumulation of secondary metabolites in Cannabis sativa. Phytochem. Rev. 2025, 24, 3119–3155. [Google Scholar] [CrossRef]
- Stasińska-Jakubas, M.; Hawrylak-Nowak, B. Protective, biostimulating, and eliciting effects of chitosan and its derivatives on crop plants. Molecules 2022, 27, 2801. [Google Scholar] [CrossRef] [PubMed]
- Beleggia, R.; Iannucci, A.; Menga, V.; Quitadamo, F.; Suriano, S.; Citti, C.; Pecchioni, N.; Trono, D. Impact of chitosan-based foliar application on the phytochemical content and the antioxidant activity in hemp (Cannabis sativa L.) inflorescences. Plants 2023, 12, 3692. [Google Scholar] [CrossRef]
- Wasternack, C.; Hause, B. Jasmonates: Biosynthesis, perception, signal transduction and action in plant stress response, growth and development. Ann. Bot. 2013, 111, 1021–1058. [Google Scholar] [CrossRef]
- Jeyasri, R.; Muthuramalingam, P.; Karthick, K.; Shin, H.; Choi, S.H.; Ramesh, M. Methyl jasmonate and salicylic acid as powerful elicitors for enhancing the production of secondary metabolites in medicinal plants: An updated review. Plant Cell Tissue Organ Cult. 2023, 153, 447–458. [Google Scholar] [CrossRef]
- Chutimanukul, P.; Thongtip, A.; Panya, A.; Phonsatta, N.; Thangvichien, S.; Mosaleeyanon, K.; Wanichananan, P.; Sae-Tang, W.; Chutimanukul, P. Enhancing the biochemical potential of holy basil through methyl jasmonate elicitation with insights into physiological responses in a plant factory. Sci. Rep. 2025, 15, 27518. [Google Scholar] [CrossRef]
- Kianersi, F.; Amin Azarm, D.; Pour-Aboughadareh, A.; Poczai, P. Change in secondary metabolites and expression pattern of key rosmarinic acid related genes in Iranian lemon balm (Melissa officinalis L.) ecotypes using methyl jasmonate treatments. Molecules 2022, 27, 1715. [Google Scholar] [CrossRef] [PubMed]
- Shi, J.; Ma, C.; Qi, D.; Lv, H.; Yang, T.; Peng, Q.; Chen, Z.; Lin, Z. Transcriptional responses and flavor volatiles biosynthesis in methyl jasmonate-treated tea leaves. BMC Plant Biol. 2015, 15, 233. [Google Scholar] [CrossRef] [PubMed]
- Hahm, S.; Lee, Y.; Lee, K.; Park, J. Optimization of cannabinoid production in hemp through methyl jasmonate application in a vertical farming system. Horticulturae 2024, 10, 1165. [Google Scholar] [CrossRef]
- Testone, G.; Douguè Kentsop, R.A.; Giannino, D.; da Silva Linge, C.; Galasso, I.; Genga, A.; Delledonne, A.; Biffani, S.; Roda, G.; Frugis, G.; et al. Effects of methyl jasmonate and chitosan nanoparticle treatments on field-grown hemp inflorescences: Integrating transcriptomic and secondary metabolite insights. Ind. Crop Prod. 2025, 235, 121749. [Google Scholar] [CrossRef]
- Sohn, S.-I.; Pandian, S.; Rakkammal, K.; Largia, M.J.V.; Thamilarasan, S.K.; Balaji, S.; Zoclanclounon, Y.A.B.; Shilpha, J.; Ramesh, M. Jasmonates in plant growth and development and elicitation of secondary metabolites: An updated overview. Front. Plant Sci. 2022, 13, 942789. [Google Scholar] [CrossRef]
- Mishchenko, S.; Mokher, J.; Laiko, I.; Burbulis, N.; Kyrychenko, H.; Dudukova, S. Phenological growth stages of hemp (Cannabis sativa L.): Codification and description according to the BBCH scale. Žemės Ūkio Moksl. 2017, 24, 31–36. [Google Scholar] [CrossRef]
- Sicignano, M.; Beleggia, R.; del Piano, L.; Enotrio, T.; Suriano, S.; Raimo, F.; Trono, D. Effect of combining organic and inorganic fertilizers on the growth of hemp (Cannabis sativa L.) plants and the accumulation of phytochemicals in their inflorescences. Plants 2025, 14, 1519. [Google Scholar] [CrossRef] [PubMed]
- Leinen, Z.J.; Mohan, R.; Premadasa, L.S.; Acharya, A.; Mohan, M.; Byrareddy, S.N. Therapeutic potential of cannabis: A comprehensive review of current and future applications. Biomedicines 2023, 11, 2630. [Google Scholar] [CrossRef]
- Jin, D.; Dai, K.; Xie, Z.; Chen, J. Secondary metabolites profiled in cannabis inflorescences, leaves, stem barks, and roots for medicinal purposes. Sci. Rep. 2020, 10, 3309. [Google Scholar] [CrossRef]
- Jin, D.; Henry, P.; Shan, J.; Chen, J. Identification of chemotypic markers in three chemotype categories of cannabis using secondary metabolites profiled in inflorescences, leaves, stem bark, and roots. Front. Plant Sci. 2021, 12, 699530. [Google Scholar] [CrossRef]
- Mudge, E.M.; Brown, P.N.; Murch, S.J. The terroir of Cannabis: Terpene metabolomics as a tool to understand Cannabis sativa selections. Planta Med. 2019, 85, 781–796. [Google Scholar] [CrossRef]
- Kaminski, K.P.; Hoeng, J.; Lach-Falcone, K.; Goffman, F.; Schlage, W.K.; Latino, D. Exploring aroma and flavor diversity in Cannabis sativa L.—A review of scientific developments and applications. Molecules 2025, 30, 2784. [Google Scholar] [CrossRef]
- Galasso, I.; Russo, R.; Mapelli, S.; Ponzoni, E.; Brambilla, I.M.; Battelli, G.; Reggiani, R. Variability in seed traits in a collection of Cannabis sativa L. genotypes. Front. Plant Sci. 2016, 7, 688. [Google Scholar] [CrossRef]
- Irakli, M.; Tsaliki, E.; Kalivas, A.; Kleisiaris, F.; Sarrou, E.; Cook, C.M. Effect of genotype and growing year on the nutritional, phytochemical, and antioxidant properties of industrial hemp (Cannabis sativa L.) seeds. Antioxidants 2019, 8, 491. [Google Scholar] [CrossRef] [PubMed]
- Izzo, L.; Castaldo, L.; Narváez, A.; Graziani, G.; Gaspari, A.; Rodríguez-Carrasco, Y.; Ritieni, A. Analysis of phenolic compounds in commercial Cannabis sativa L. inflorescences using UHPLC-Q-orbitrap HRMS. Molecules 2020, 25, 631. [Google Scholar] [CrossRef]
- Nicolescu, A.; Bunea, C.I.; Mocan, A. Total flavonoid content revised: An overview of past, present, and future determinations in phytochemical analysis. Anal. Biochem. 2025, 700, 115794. [Google Scholar] [CrossRef] [PubMed]
- Gülçin, İ. Antioxidants: A Comprehensive Review. Arch. Toxicol. 2025, 99, 1893–1997. [Google Scholar] [CrossRef] [PubMed]
- Spano, M.; Di Matteo, G.; Ingallina, C.; Sobolev, A.P.; Giusti, A.M.; Vinci, G.; Cammarone, S.; Tortora, C.; Lamelza, L.; Prencipe, S.A.; et al. Industrial hemp (Cannabis sativa L.) inflorescences as novel food: The effect of different agronomical practices on chemical profile. Foods 2022, 11, 3658. [Google Scholar] [CrossRef]
- Addo, P.W.; Poudineh, Z.; Shearer, M.; Taylor, N.; MacPherson, S.; Raghavan, V.; Orsat, V.; Lefsrud, M. Relationship between total antioxidant capacity, cannabinoids and terpenoids in hops and cannabis. Plants 2023, 12, 1225. [Google Scholar] [CrossRef]
- Ascrizzi, R.; Flamini, G.; Rossi, A.; Santini, A.; Angelini, L.G.; Tavarini, S. Inflorescence yield, essential oil composition and antioxidant activity of Cannabis sativa L. cv ‘Futura 75’ in a multilocation and on-farm study. Agriculture 2024, 14, 225. [Google Scholar] [CrossRef]
- Cory, H.; Passarelli, S.; Szeto, J.; Tamez, M.; Mattei, J. The role of polyphenols in human health and food systems: A mini-review. Front. Nutr. 2018, 5, 87. [Google Scholar] [CrossRef]
- Cásedas, G.; Moliner, C.; Maggi, F.; Mazzara, E.; López, V. Evaluation of two different Cannabis sativa L. extracts as antioxidant and neuroprotective agents. Front. Pharmacol. 2022, 13, 1009868. [Google Scholar] [CrossRef]
- Ferrante, C.; Recinella, L.; Ronci, M.; Menghini, L.; Brunetti, L.; Chiavaroli, A.; Leone, S.; Di Iorio, L.; Carradori, S.; Tirillini, B.; et al. Multiple pharmacognostic characterization on hemp commercial cultivars: Focus on inflorescence water extract activity. Food Chem. Toxicol. 2019, 125, 452–461. [Google Scholar] [CrossRef]
- Di Simone, S.C.; Libero, M.L.; Pulcini, R.; Nilofar, N.; Chiavaroli, A.; Tunali, F.; Angelini, P.; Angeles Flores, G.; Venanzoni, R.; Cusumano, G.; et al. Phytochemical profiling and biological evaluation of the residues from industrial hemp (Cannabis sativa L.) inflorescences trimming: Focus on water extract. Food Biosci. 2024, 62, 105344. [Google Scholar] [CrossRef]
- Shahidi, F.; de Camargo, A.C. Tocopherols and tocotrienols in common and emerging dietary sources: Occurrence, applications, and health benefits. Int. J. Mol. Sci. 2016, 17, 1745. [Google Scholar] [CrossRef]
- Crupi, P.; Faienza, M.F.; Naeem, M.Y.; Corbo, F.; Clodoveo, M.L.; Muraglia, M. Overview of the potential beneficial effects of carotenoids on consumer health and well-being. Antioxidants 2023, 12, 1069. [Google Scholar] [CrossRef]
- Skibsted, L.H. Vitamin and non-vitamin antioxidants and their interaction in food. J. Food Drug Anal. 2012, 20, 355–358. [Google Scholar] [CrossRef]
- Wang, B.; Yuan, X.; Wang, Y.; Jiang, Y.; He, J.; Xiao, Y. The methyl jasmonate-inducible and tissue-specific transcription factor MhbHLH87 promotes monoterpenoid biosynthesis while inhibiting phenylpropanoid biosynthesis in Mentha haplocalyx. Ind. Crops Prod. 2025, 234, 121593. [Google Scholar] [CrossRef]
- Akarachantachote, N.; Chadcham, S.; Saithanu, K. Cutoff threshold of variable importance in projection for variable selection. Int. J. Pure Appl. Math. 2014, 94, 307–322. [Google Scholar] [CrossRef]
- Hewedy, O.A.; Elsheery, N.I.; Karkour, A.; Elhamouly, N.; Arafa, R.; Mahmoud, G.; Dawood, M.; Hussein, W.; Mansour, A.; Amin, D.; et al. Jasmonic acid regulates plant development and orchestrates stress response during tough times. Environ. Exp. Bot. 2023, 208, 105260. [Google Scholar] [CrossRef]
- Welling, M.T.; Deseo, M.A.; O’Brien, M.; Clifton, J.; Bacic, A.; Doblin, M.S. Metabolomic analysis of methyl jasmonate treatment on phytocannabinoid production in Cannabis sativa. Front. Plant Sci. 2023, 14, 1110144. [Google Scholar] [CrossRef] [PubMed]





| Metabolite a | Treatment | |||
|---|---|---|---|---|
| Control | 1 μM MeJ | 10 μM MeJ | 100 μM MeJ | |
| Cannabinoids | ||||
| Cannabidivarin | 275.16 a | 144.70 b | 152.14 b | 147.25 b |
| Cannabidiol (CBD) | 20,875.82 | 18,937.55 | 20,938.05 | 20,928.94 |
| Δ9-Tetrahydrocannabinol (THC) | 381.84 a | 283.86 b | 359.92 ab | 317.50 ab |
| Cannabigerol (CBG) | 109.12 a | 61.43 b | 124.28 a | 103.49 a |
| Cannabinol | 39.92 a | 28.11 b | 49.80 a | 24.51 b |
| Sesquiterpene hydrocarbons | ||||
| β-Caryophyllene | 762.30 a | 433.70 b | 441.05 b | 580.79 b |
| Patchoulene | 16.36 | 11.68 | 10.73 | 13.37 |
| α-Humulene | 733.19 a | 512.41 b | 484.95 b | 514.44 b |
| Aromadendrene | 57.49 a | 42.69 b | 41.64 b | 49.90 ab |
| β-Guaiene | 17.06 | 16.37 | 15.98 | 17.24 |
| α-Selinene | 51.88 | 40.26 | 37.82 | 47.79 |
| β-Curcumene | 353.04 | 454.47 | 350.03 | 337.73 |
| Cubenene | 50.19 a | 35.72 b | 37.30 b | 45.36 ab |
| δ-Cadinene | 73.96 ab | 72.33 ab | 62.67 b | 98.21 a |
| α-Muurolene | 71.84 ab | 66.12 b | 63.13 b | 89.68 a |
| Selina-3,7(11)-diene | 70.71 ab | 62.48 b | 65.97 b | 93.64 a |
| Oxygenated sesquiterpenes | ||||
| Selina-6-en-4-ol | 195.35 a | 152.97 b | 155.70 b | 152.44 b |
| Trans-longipinocarveol | 177.32 a | 122.29 b | 149.73 ab | 161.10 ab |
| Longifolenaldehyde | 100.40 | 72.59 | 74.75 | 100.91 |
| Alloaromadendrene oxide | 139.46 | 120.20 | 114.55 | 154.88 |
| α-Bisabolol | 578.34 a | 388.21 b | 348.35 b | 403.56 b |
| Eudesm-7(11)-en-4-ol | 155.46 a | 117.38 b | 108.67 b | 115.64 b |
| Clovanediol | 17.96 | 14.38 | 15.06 | 14.70 |
| Monoterpene hydrocarbons | ||||
| α-Pinene | 204.59 a | 80.79 b | 138.55 ab | 127.01 b |
| β-Pinene | 52.03 a | 23.81 b | 33.43 b | 32.96 b |
| β-Myrcene | 122.76 a | 48.48 b | 83.13 ab | 76.21 b |
| Limonene | 16.78 c | 27.65 a | 22.71 b | 20.14 b |
| Oxygenated monoterpenes | ||||
| Eucalyptol | 25.03 | 18.40 | 20.29 | 26.10 |
| α-Terpineol | 22.56 | 18.55 | 22.79 | 19.92 |
| Metabolite a | Treatment | |||
|---|---|---|---|---|
| Control | 1 μM MeJ | 10 μM MeJ | 100 μM MeJ | |
| Flavonoids | ||||
| Orientin | 1672.91 b | 1510.61 b | 1763.33 b | 2536.82 a |
| Vitexin | 2154.84 c | 2432.28 b | 2588.84 b | 2996.86 a |
| Isovitexin | 1317.29 b | 1343.14 b | 1623.24 a | 1793.48 a |
| Epicatechin | 41.08 b | 40.25 b | 65.06 a | 53.31 ab |
| Phenolic acids | ||||
| p-Hydroxybenzoic acid | 170.79 | 156.72 | 154.29 | 172.32 |
| Caffeic acid | 63.06 | 98.64 | 88.76 | 94.79 |
| p-Coumaric acid | 51.28 | 65.37 | 65.99 | 71.39 |
| Ferulic acid | 166.98 c | 263.76 b | 232.14 b | 338.87 a |
| Carotenoids | ||||
| Lutein | 309.40 b | 411.77 a | 448.27 a | 445.66 a |
| β-Carotene | 172.47 b | 197.77 ab | 240.24 a | 224.02 a |
| Tocopherols | ||||
| δ-Tocopherol | 1.45 b | 1.63 ab | 2.40 ab | 2.63 a |
| β + γ-Tocopherol | 47.94 b | 45.15 b | 50.25 b | 60.73 a |
| α-Tocopherol | 225.96 b | 232.30 b | 320.34 a | 293.81 a |
Disclaimer/Publisher’s Note: The statements, opinions and data contained in all publications are solely those of the individual author(s) and contributor(s) and not of MDPI and/or the editor(s). MDPI and/or the editor(s) disclaim responsibility for any injury to people or property resulting from any ideas, methods, instructions or products referred to in the content. |
© 2026 by the authors. Licensee MDPI, Basel, Switzerland. This article is an open access article distributed under the terms and conditions of the Creative Commons Attribution (CC BY) license.
Share and Cite
Beleggia, R.; Giovanniello, V.; Menga, V.; Suriano, S.; Trono, D. Exogenous Application of Methyl Jasmonate Affects the Phytochemical Accumulation and the Antioxidant Activity in Hemp (Cannabis sativa L.) Inflorescences. Agronomy 2026, 16, 157. https://doi.org/10.3390/agronomy16020157
Beleggia R, Giovanniello V, Menga V, Suriano S, Trono D. Exogenous Application of Methyl Jasmonate Affects the Phytochemical Accumulation and the Antioxidant Activity in Hemp (Cannabis sativa L.) Inflorescences. Agronomy. 2026; 16(2):157. https://doi.org/10.3390/agronomy16020157
Chicago/Turabian StyleBeleggia, Romina, Valentina Giovanniello, Valeria Menga, Serafino Suriano, and Daniela Trono. 2026. "Exogenous Application of Methyl Jasmonate Affects the Phytochemical Accumulation and the Antioxidant Activity in Hemp (Cannabis sativa L.) Inflorescences" Agronomy 16, no. 2: 157. https://doi.org/10.3390/agronomy16020157
APA StyleBeleggia, R., Giovanniello, V., Menga, V., Suriano, S., & Trono, D. (2026). Exogenous Application of Methyl Jasmonate Affects the Phytochemical Accumulation and the Antioxidant Activity in Hemp (Cannabis sativa L.) Inflorescences. Agronomy, 16(2), 157. https://doi.org/10.3390/agronomy16020157

