Sign in to use this feature.

Years

Between: -

Subjects

remove_circle_outline
remove_circle_outline
remove_circle_outline
remove_circle_outline
remove_circle_outline
remove_circle_outline
remove_circle_outline
remove_circle_outline
remove_circle_outline

Journals

remove_circle_outline
remove_circle_outline
remove_circle_outline
remove_circle_outline
remove_circle_outline
remove_circle_outline
remove_circle_outline
remove_circle_outline

Article Types

Countries / Regions

remove_circle_outline
remove_circle_outline
remove_circle_outline
remove_circle_outline
remove_circle_outline
remove_circle_outline

Search Results (872)

Search Parameters:
Keywords = bidirectional long- and short-term memory neural network

Order results
Result details
Results per page
Select all
Export citation of selected articles as:
25 pages, 11383 KB  
Article
Hybrid Deep Learning Versus Empirical Methods for Daily Potential Evapotranspiration Estimation in the Nakdong River Basin, South Korea
by Muhammad Waqas and Sang Min Kim
Water 2026, 18(1), 32; https://doi.org/10.3390/w18010032 - 22 Dec 2025
Abstract
This study compares the performance of empirical and hybrid deep learning (DL) models in estimating daily potential evapotranspiration (PET) in the Nakdong River Basin (NRB), South Korea, with the FAO-56 Penman–Monteith (PM) method as a reference. Two empirical models, Priestley–Taylor (P-T) and Hargreaves–Samani [...] Read more.
This study compares the performance of empirical and hybrid deep learning (DL) models in estimating daily potential evapotranspiration (PET) in the Nakdong River Basin (NRB), South Korea, with the FAO-56 Penman–Monteith (PM) method as a reference. Two empirical models, Priestley–Taylor (P-T) and Hargreaves–Samani (H-S), and two DL models, a standalone Long Short-Term Memory (LSTM) network and a hybrid Convolutional Neural Network Bidirectional LSTM with an attention mechanism, were trained on a meteorological dataset (1973–2024) across 13 meteorological stations. Four input combinations (C1, C2, C3, and C4) were tested to assess the model’s robustness under varying data availability conditions. The results indicate that empirical models performed poorly, with a basin-wide RMSE of 5.04–5.79 mm/day and negative NSE (−10.37 to −13.99), and are therefore poorly suited to NRB. In contrast, DL models achieved significant improvements in accuracy. The hybrid CNN-BiLSTM Attention Mechanism (C1) produced the highest performance, with R2 = 0.820, RMSE = 0.672 mm/day, NSE = 0.820, and KGE = 0.880, which was better than the standalone LSTM (R2 = 0.756; RMSE = 0.782 mm/day). The generalization of heterogeneous climates was also verified through spatial analysis, in which the NSE at the station level consistently exceeded 0.70. The hybrid DL model was found to be highly accurate in representing the temporal variability and seasonal patterns of PET and is therefore more suitable for operational hydrological modeling and water-resource planning in the NRB. Full article
(This article belongs to the Special Issue Risks of Hydrometeorological Extremes)
Show Figures

Figure 1

18 pages, 4075 KB  
Article
An Attention-Based Hybrid CNN–Bidirectional LSTM Model for Classifying Chlorophyll-a Concentration in Coastal Waters
by Wara Taparhudee, Tanuspong Pokavanich, Manit Chansuparp, Kanokwan Khaodon, Saroj Rermdumri, Alongot Intarachart and Roongparit Jongjaraunsuk
Water 2026, 18(1), 33; https://doi.org/10.3390/w18010033 - 22 Dec 2025
Abstract
Accurate monitoring of chlorophyll-a (Chl-a) is essential for managing coastal aquaculture, as Chl-a indicates phytoplankton biomass and water quality. This study developed a hybrid deep learning model integrating convolutional neural networks (CNN), bidirectional long short-term memory (BiLSTM), and an attention mechanism (Attention) to [...] Read more.
Accurate monitoring of chlorophyll-a (Chl-a) is essential for managing coastal aquaculture, as Chl-a indicates phytoplankton biomass and water quality. This study developed a hybrid deep learning model integrating convolutional neural networks (CNN), bidirectional long short-term memory (BiLSTM), and an attention mechanism (Attention) to classify Chl-a using hourly, water quality datasets collected from the GOT001 station in Si Racha Bay, Eastern Gulf of Thailand (2020–2024). A random forest (RF) identified sea surface temperature (SEATEMP), dew point temperature (DEWPOINT), and turbidity (TURB) as the most influential variables, accounting for over 90% of the accuracy. Chl-a concentrations were categorized into ecological groups (low, medium, and high) using quantile-based binning and K-means clustering to support operational classification. Model performance comparison showed that the CNN–BiLSTM model achieved the highest classification accuracy (81.3%), outperforming the CNN–LSTM model (59.7%). However, the addition of the Attention did not enhance predictive performance, likely due to the limited number of key predictive variables and their already high explanatory power. This study highlights the potential of CNN–BiLSTM as a near-real-time classification tool for Chl-a levels in highly variable coastal ecosystems, supporting aquaculture management, early warning of algal blooms or red tides, and water quality risk assessment in the Gulf of Thailand and comparable coastal regions. Full article
(This article belongs to the Section Water, Agriculture and Aquaculture)
Show Figures

Figure 1

42 pages, 22373 KB  
Article
Transforming Credit Risk Analysis: A Time-Series-Driven ResE-BiLSTM Framework for Post-Loan Default Detection
by Yue Yang, Yuxiang Lin, Ying Zhang, Zihan Su, Chang Chuan Goh, Tangtangfang Fang, Anthony Bellotti and Boon Giin Lee
Information 2026, 17(1), 5; https://doi.org/10.3390/info17010005 - 21 Dec 2025
Abstract
Credit risk refers to the possibility that a borrower fails to meet contractual repayment obligations, posing potential losses to lenders. This study aims to enhance post-loan default prediction in credit risk management by constructing a time-series modeling framework based on repayment behavior data, [...] Read more.
Credit risk refers to the possibility that a borrower fails to meet contractual repayment obligations, posing potential losses to lenders. This study aims to enhance post-loan default prediction in credit risk management by constructing a time-series modeling framework based on repayment behavior data, enabling the capture of repayment risks that emerge after loan issuance. To achieve this objective, a Residual Enhanced Encoder Bidirectional Long Short-Term Memory (ResE-BiLSTM) model is proposed, in which the attention mechanism is responsible for discovering long-range correlations, while the residual connections ensure the preservation of distant information. This design mitigates the tendency of conventional recurrent architectures to overemphasize recent inputs while underrepresenting distant temporal information in long-term dependency modeling. Using the real-world large-scale Freddie Mac Single-Family Loan-Level Dataset, the model is evaluated on 44 independent cohorts and compared with five baseline models, including Long Short-Term Memory (LSTM), Bidirectional LSTM (BiLSTM), Gated Recurrent Unit (GRU), Convolutional Neural Network (CNN), and Recurrent Neural Network (RNN) across multiple evaluation metrics. The experimental results demonstrate that ResE-BiLSTM achieves superior performance on key indicators such as F1 and AUC, with average values of 0.92 and 0.97, respectively, and demonstrates robust performance across different feature window lengths and resampling settings. Ablation experiments and SHapley Additive exPlanations (SHAP)-based interpretability analyses further reveal that the model captures non-monotonic temporal importance patterns across key financial features. This study advances time-series–based anomaly detection for credit risk prediction by integrating global and local temporal learning. The findings offer practical value for financial institutions and risk management practitioners, while also providing methodological insights and a transferable modeling paradigm for future research on credit risk assessment. Full article
Show Figures

Figure 1

29 pages, 3139 KB  
Article
Temporal-Spatial Waveform Fault Attention Design for PEMFC Fault Diagnosis via Permutation Feature Importance in Smart Terminal
by Jian Liu, Wenqiang Xie, Xiaolong Xiao, Ziran Guo and Xiaoxing Lu
Processes 2026, 14(1), 18; https://doi.org/10.3390/pr14010018 - 19 Dec 2025
Viewed by 129
Abstract
Accurate and rapid fault diagnosis is paramount to stabilizing proton exchange membrane fuel cells (PEMFC). To achieve this, this study proposes a novel fault diagnosis method that integrates a convolutional neural network (CNN), a bi-directional long short-term memory network (BiLSTM), and a waveform [...] Read more.
Accurate and rapid fault diagnosis is paramount to stabilizing proton exchange membrane fuel cells (PEMFC). To achieve this, this study proposes a novel fault diagnosis method that integrates a convolutional neural network (CNN), a bi-directional long short-term memory network (BiLSTM), and a waveform fault attention (WFA) mechanism. In the proposed framework, data are classified into five distinct categories utilizing a hierarchical clustering algorithm. Additionally, data augmentation techniques are implemented to bolster model performance. The introduction of amplitude attention and temporal difference attention, in conjunction with the construction of WFA, enables the accurate extraction of temporal-spatial features, significantly improving the distinguishability of fault diagnosis. Furthermore, feature contribution is evaluated using permutation feature importance (PFI) to identify key features, enhancing the interpretability of the model. Experimental findings verify that the proposed method enables high-precision fault identification, with precision values spanning 97–100% and an average stability of 98.3%, demonstrating robust performance even when the volume of original sample data is limited. This performance markedly surpasses that of extant methodologies. The comprehensive approach augments the accuracy, reliability, and interpretability of PEMFC fault diagnosis, and introduces a novel research paradigm for feature extraction, thereby possessing significant theoretical and practical application value. Full article
(This article belongs to the Topic Advances in Power Science and Technology, 2nd Edition)
Show Figures

Figure 1

22 pages, 957 KB  
Article
A Hybrid Deep Learning Model Based on Local and Global Features for Amazon Product Reviews: An Optimal ALBERT-Cascade CNN Approach
by Israa Mustafa Abbas, İsmail Atacak, Sinan Toklu, Necaattin Barışçı and İbrahim Alper Doğru
Appl. Sci. 2026, 16(1), 25; https://doi.org/10.3390/app16010025 - 19 Dec 2025
Viewed by 115
Abstract
Natural Language Processing (NLP) is a valuable technology and business topic as it helps turn data into useful information with the spread of digital information. Nevertheless, there are some difficulties in its use, including the language’s complexity and the data quality. To address [...] Read more.
Natural Language Processing (NLP) is a valuable technology and business topic as it helps turn data into useful information with the spread of digital information. Nevertheless, there are some difficulties in its use, including the language’s complexity and the data quality. To address these challenges, in this study, the researchers first performed a series of ablation experiments on 14 models derived from various variations in Deep Learning (DL) methods, including A Lite BERT (ALBERT) together with Convolutional Neural Networks (CNNs), Long Short-Term Memory (LSTM), Bidirectional LSTM (BiLSTM), Max Pooling layer, and attention mechanism. Subsequently, they proposed an ALBERT-cascaded CNN hybrid model as an effective method to overcome the related challenges by evaluating the performance results obtained from these models. In the proposed model, a transformer architecture with parallel processing capability for both word and subword tokenization is used in addition to creating contextualized word embeddings. Local and global feature extraction was also performed using two 1-D CNN blocks before classification to improve the model performance. The model was optimized using an advanced hyperparameter optimization tool called OPTUNA. The findings of the experiment conducted with the proposed model were obtained based on Amazon Fashion 2023 data under 5-fold cross-validation conditions. The experimental results demonstrate that the proposed hybrid model exhibits good performance with average scores of 0.9308 (accuracy), 0.9296 (F1 score), 0.9412 (precision), 0.9182 (recall), and 0.9797 (AUC) in the validation dataset, and scores of 0.9313, 0.9305, 0.9414, 0.9199, and 0.9800 in the test dataset. In addition, comparisons of the model with models in studies using similar datasets support the experimental results and reveal that it can be used as a competitive approach for solving the problems encountered in the NLP field. Full article
(This article belongs to the Special Issue Applied Artificial Intelligence and Data Science)
Show Figures

Figure 1

12 pages, 1420 KB  
Article
A Dual-Head Mixer-BiLSTM Architecture for Battery State of Charge Prediction
by Fatih Kara and İbrahim Yücedağ
Appl. Sci. 2025, 15(24), 13255; https://doi.org/10.3390/app152413255 - 18 Dec 2025
Viewed by 76
Abstract
State of charge (SOC) estimation is a key research topic for electric vehicles, with accurate SOC estimation being important for both range and safety. In this study, we present the Dual-Head Depth Directional Mixer (DH-DW-M) model for SOC estimation. The model is tested [...] Read more.
State of charge (SOC) estimation is a key research topic for electric vehicles, with accurate SOC estimation being important for both range and safety. In this study, we present the Dual-Head Depth Directional Mixer (DH-DW-M) model for SOC estimation. The model is tested using the BMW i3 dataset and its performance is evaluated using standard error measures from multiple perspectives. Furthermore, the results are compared with those of previous studies; specifically, DH-DW-M is compared with the Trend Flow-Mixer model, which has achieved the best results on this dataset in the literature to date. Notably, the proposed DH-DW-M model achieves the lowest overall estimation error value of 0.21%. Compared with the Trend Flow-Mixer model, DH-DW-M showed an 82% lower Root Mean Square Error (RMSE) when using the same input features. The model is also compared with well-known methods, with RMSE approximately 97%, 96%, and 95% lower when compared to those of Long Short-Term Memory (LSTM), Convolutional Neural Network–LSTM (CNN-LSTM), and Bidirectional LSTM with Attention (BiLSTM-AT) models, respectively. Full article
(This article belongs to the Section Computing and Artificial Intelligence)
Show Figures

Figure 1

16 pages, 4550 KB  
Article
Multi-Step Artificial Neural Networks for Predicting Thermal Prosumer Energy Feed-In into District Heating Networks
by Mattia Ricci, Federico Gianaroli, Marcello Artioli, Simone Beozzo and Paolo Sdringola
Energies 2025, 18(24), 6608; https://doi.org/10.3390/en18246608 - 18 Dec 2025
Viewed by 100
Abstract
The heating and cooling sector accounts for nearly half of Europe’s energy consumption and remains heavily dependent on fossil fuels, emphasizing the urgent need for decarbonization. Simultaneously, the global shift toward renewable energy is accelerating, alongside growing interest in decentralized energy systems where [...] Read more.
The heating and cooling sector accounts for nearly half of Europe’s energy consumption and remains heavily dependent on fossil fuels, emphasizing the urgent need for decarbonization. Simultaneously, the global shift toward renewable energy is accelerating, alongside growing interest in decentralized energy systems where prosumers play a significant role. In this context, district heating and cooling networks, serving nearly 100 million people, are strategically important. In next-generation systems, thermal prosumers can feed-in locally produced or industrial waste heat into the network via bidirectional substations, allowing energy flows in both directions and enhancing system efficiency. The complexity of these networks, with numerous users and interacting heat flows, requires advanced predictive models to manage large volumes of data and multiple variables. This work presents the development of a predictive model based on artificial neural networks (ANNs) for forecasting excess thermal renewable energy from a bidirectional substation. The numerical model of a substation prototype designed by ENEA provided the physical data for the ANN training. Thirteen years of simulation results, combined with extensive meteorological data from ECMWF, were used to train and to test a multi-step ANN capable of forecasting the six-hour thermal power feed-in horizon using data from the preceding 24 h, improving operational planning and control strategies. The ANN model demonstrates high predictive capability and robustness in replicating thermal power dynamics. Accuracy remains high for horizons up to six hours, with MAE ranging from 279 W to 1196 W, RMSE from 662 W to 3096 W, and R2 from 0.992 to 0.823. Overall, the ANN satisfactorily reproduces the behavior of the bidirectional substation even over extended forecasting horizons. Full article
(This article belongs to the Special Issue Advances in District Heating and Cooling)
Show Figures

Figure 1

24 pages, 2210 KB  
Article
Deep Transfer Learning for UAV-Based Cross-Crop Yield Prediction in Root Crops
by Suraj A. Yadav, Yanbo Huang, Kenny Q. Zhu, Rayyan Haque, Wyatt Young, Lorin Harvey, Mark Hall, Xin Zhang, Nuwan K. Wijewardane, Ruijun Qin, Max Feldman, Haibo Yao and John P. Brooks
Remote Sens. 2025, 17(24), 4054; https://doi.org/10.3390/rs17244054 - 17 Dec 2025
Viewed by 253
Abstract
Limited annotated data often constrain accurate yield prediction in underrepresented crops. To address this challenge, we developed a cross-crop deep transfer learning (TL) framework that leverages potato (Solanum tuberosum L.) as the source domain to predict sweet potato (Ipomoea batatas L.) [...] Read more.
Limited annotated data often constrain accurate yield prediction in underrepresented crops. To address this challenge, we developed a cross-crop deep transfer learning (TL) framework that leverages potato (Solanum tuberosum L.) as the source domain to predict sweet potato (Ipomoea batatas L.) yield using multi-temporal uncrewed aerial vehicle (UAV)-based multispectral imagery. A hybrid convolutional–recurrent neural network (CNN–RNN–Attention) architecture was implemented with a robust parameter-based transfer strategy to ensure temporal alignment and feature-space consistency across crops. Cross-crop feature migration analysis showed that predictors capturing canopy vigor, structure, and soil–vegetation contrast exhibited the highest distributional similarity between potato and sweet potato. In comparison, pigment-sensitive and agronomic predictors were less transferable. These robustness patterns were reflected in model performance, as all architectures showed substantial improvement when moving from the minimal 3 predictor subset to the 5–7 predictor subsets, where the most transferable indices were introduced. The hybrid CNN–RNN–Attention model achieved peak accuracy (R20.64 and RMSE ≈ 18%) using time-series data up to the tuberization stage with only 7 predictors. In contrast, convolutional neural network (CNN), bidirectional gated recurrent unit (BiGRU), and bidirectional long short-term memory (BiLSTM) baseline models required 11–13 predictors to achieve comparable performance and often showed reduced or unstable accuracy at higher dimensionality due to redundancy and domain-shift amplification. Two-way ANOVA further revealed that cover crop type significantly influenced yield, whereas nitrogen rate and the interaction term were not significant. Overall, this study demonstrates that combining robustness-aware feature design with hybrid deep TL model enables accurate, data-efficient, and physiologically interpretable yield prediction in sweet potato, offering a scalable pathway for applying TL in other underrepresented root and tuber crops. Full article
(This article belongs to the Special Issue Application of UAV Images in Precision Agriculture)
Show Figures

Graphical abstract

17 pages, 875 KB  
Article
Predicting the Risk of Death for Cryptocurrencies Using Deep Learning
by Doğa Elif Konuk and Halil Altay Güvenir
J. Risk Financial Manag. 2025, 18(12), 716; https://doi.org/10.3390/jrfm18120716 - 15 Dec 2025
Viewed by 472
Abstract
The rapid rise in the popularity of cryptocurrencies has drawn increasing attention from investors, entrepreneurs, and the public in recent years. However, this rapid growth comes with risk: many coins fail early and become what are known as “dead coins”, defined by a [...] Read more.
The rapid rise in the popularity of cryptocurrencies has drawn increasing attention from investors, entrepreneurs, and the public in recent years. However, this rapid growth comes with risk: many coins fail early and become what are known as “dead coins”, defined by a lack of recorded activity for more than a year. This study applies deep learning techniques to estimate the short-term risk of a cryptocurrency’s death. Specifically, three Recurrent Neural Network architectures, Long Short-Term Memory (LSTM), Bidirectional LSTM (BiLSTM), and Gated Recurrent Unit (GRU), were trained on 18-month time series of daily closing prices and trading volumes using a stratified five-fold cross-validation framework. The models’ predictive performances were compared across input windows ranging from 10 to 180 days. Using the previous 180 days of data as input, GRU achieved the highest point accuracy of 0.7134, whereas BiLSTM exhibited the best performance when evaluated across input sequence lengths varying from 10 to 180 days, reaching an average accuracy of 0.676. These findings show the ability of recurrent architectures to anticipate short-term failure risks in cryptocurrency markets. Theoretically, the study contributes to financial risk modeling by extending time series classification methods to cryptocurrency failure prediction. Practically, it provides investors and analysts with a data-driven early-warning tool to manage portfolio risk and reduce potential losses. Full article
(This article belongs to the Special Issue The Road towards the Future: Fintech, AI, and Cryptocurrencies)
Show Figures

Figure 1

22 pages, 3276 KB  
Article
Deep Neural Network-Based Inverse Identification of the Mechanical Behavior of Anisotropic Tubes
by Zied Ktari, Pedro Prates and Ali Khalfallah
J. Manuf. Mater. Process. 2025, 9(12), 410; https://doi.org/10.3390/jmmp9120410 - 14 Dec 2025
Viewed by 231
Abstract
Tube hydroforming is a versatile forming process widely used in lightweight structural applications, where accurate characterization of the hoop mechanical behavior is crucial for reliable design and simulation. The ring hoop tensile test (RHTT) provides valuable experimental data for evaluating the elastoplastic response [...] Read more.
Tube hydroforming is a versatile forming process widely used in lightweight structural applications, where accurate characterization of the hoop mechanical behavior is crucial for reliable design and simulation. The ring hoop tensile test (RHTT) provides valuable experimental data for evaluating the elastoplastic response of anisotropic tubes in the hoop direction, but frictional effects often distort the measured force–displacement response. This study proposes a deep learning-based inverse identification framework to accurately recover the true hoop stress–strain behavior from RHTT data. Convolutional and recurrent neural network architectures, including CNN, long short term memory (LSTM), gated recurrent unit (GRU), bidirectional GRU (BiGRU), bidirectional LSTM (BiLSTM) and ConvLSTM, were trained using numerically generated datasets from finite element simulations. Data augmentation and hyperparameter tuning were applied to generalization. The hybrid ConvLSTM model achieved superior performance, with a minimum mean absolute error (MAE) of 0.08 and a coefficient of determination (R2) value of approximately 0.97, providing a close match to the Hill48 yield criterion. The proposed approach demonstrates the potential of deep neural networks as an efficient and accurate alternative to traditional inverse methods for characterizing anisotropic tubular materials. Full article
(This article belongs to the Special Issue Innovative Approaches in Metal Forming and Joining Technologies)
Show Figures

Figure 1

25 pages, 3721 KB  
Article
Forecasting Fossil Energy Price Dynamics with Deep Learning: Implications for Global Energy Security and Financial Stability
by Bilal Ahmed Memon
Algorithms 2025, 18(12), 776; https://doi.org/10.3390/a18120776 - 9 Dec 2025
Viewed by 278
Abstract
This study investigates the application of advanced deep learning models to forecast fossil energy prices, a critical factor influencing global economic stability. Unlike previous research, this study conducts a comparative analysis of Gated Recurrent Unit (GRU), Recurrent Neural Network (RNN), Bidirectional Long Short-Term [...] Read more.
This study investigates the application of advanced deep learning models to forecast fossil energy prices, a critical factor influencing global economic stability. Unlike previous research, this study conducts a comparative analysis of Gated Recurrent Unit (GRU), Recurrent Neural Network (RNN), Bidirectional Long Short-Term Memory (Bi-LSTM), Long Short-Term Memory (LSTM), Convolutional Neural Network (CNN), and Deep Neural Network (DNN) models. The evaluation metrics employed include Root Mean Squared Error (RMSE) and Mean Absolute Percentage Error (MAPE). The results reveal that recurrent architectures, particularly GRU, LSTM, and Bi-LSTM, consistently outperform feedforward and convolutional models, demonstrating superior ability to capture temporal dependencies and nonlinear dynamics in energy markets. In contrast, the RNN and DNN show relatively weaker generalization capabilities. Additionally, visualizations of actual versus predicted prices for each model further emphasize superior forecasting accuracy of recurrent models. The results highlight the potential of deep learning in enhancing investment and policy decisions. Additionally, the results provide significant implications for policymakers and investors by emphasizing the value of accurate energy price forecasting in mitigating market volatility, improving portfolio management, and supporting evidence-based energy policies. Full article
(This article belongs to the Special Issue AI Applications and Modern Industry)
Show Figures

Figure 1

20 pages, 2057 KB  
Article
Applying Deep Learning to Bathymetric LiDAR Point Cloud Data for Classifying Submerged Environments
by Nabila Tabassum, Henri Giudici, Vimala Nunavath and Ivar Oveland
Appl. Sci. 2025, 15(24), 12914; https://doi.org/10.3390/app152412914 - 8 Dec 2025
Viewed by 285
Abstract
Subsea environments are vital for global biodiversity, climate regulation, and human activities such as fishing, transport, and resource extraction. Accurate mapping and monitoring of these ecosystems are essential for sustainable management. Airborne LiDAR bathymetry (ALB) provides high-resolution underwater data but produces large and [...] Read more.
Subsea environments are vital for global biodiversity, climate regulation, and human activities such as fishing, transport, and resource extraction. Accurate mapping and monitoring of these ecosystems are essential for sustainable management. Airborne LiDAR bathymetry (ALB) provides high-resolution underwater data but produces large and complex datasets that make efficient analysis challenging. This study employs deep learning (DL) models for the multi-class classification of ALB waveform data, comparing two recurrent neural networks, i.e., Long Short-Term Memory (LSTM) and Bidirectional LSTM (BiLSTM). A preprocessing pipeline was developed to extract and label waveform peaks corresponding to five classes: sea surface, water, vegetation, seabed, and noise. Experimental results from two datasets demonstrated high classification accuracy for both models, with LSTM achieving 95.22% and 94.85%, and BiLSTM obtaining 94.37% and 84.18% on Dataset 1 and Dataset 2, respectively. Results show that the LSTM exhibited robustness and generalization, confirming its suitability for modeling causal, time-of-flight ALB signals. Overall, the findings highlight the potential of DL-based ALB data processing to improve underwater classification accuracy, thereby supporting safe navigation, resource management, and marine environmental monitoring. Full article
(This article belongs to the Special Issue AI for Sustainability and Innovation—2nd Edition)
Show Figures

Figure 1

26 pages, 11325 KB  
Article
A Deep Hybrid CNNDBiLSTM Model for Short-Term Wind Speed Forecasting in Wind-Rich Regions of Tasmania, Australia
by Ananta Neupane, Nawin Raj and Ravinesh Deo
Energies 2025, 18(24), 6390; https://doi.org/10.3390/en18246390 - 5 Dec 2025
Viewed by 335
Abstract
Accurate and reliable short-term wind speed forecasting plays a crucial role in efficient operation and integration of wind energy generation. This research study introduces an innovative deep hybrid model that combines Convolutional Neural Networks (CNN) with Double Bidirectional Long Short-Term Memory (DBiLSTM) networks [...] Read more.
Accurate and reliable short-term wind speed forecasting plays a crucial role in efficient operation and integration of wind energy generation. This research study introduces an innovative deep hybrid model that combines Convolutional Neural Networks (CNN) with Double Bidirectional Long Short-Term Memory (DBiLSTM) networks to enhance wind speed forecasting accuracy in Australia. Thirteen years of hourly wind speed data were collected from two wind-rich potential sites in Tasmania, Australia. The CNN component effectively captures local temporal patterns, while the DBiLSTM layers model long-range dependencies in both forward and backward directions. The proposed CNNDBiLSTM model was compared against three traditional benchmark models: Multiple Linear Regression (MLR), Support Vector Regression (SVR), and Categorical Boosting (CatBoost). The proposed framework can effectively support wind farm planning, operational reliability, and grid integration strategies within the renewable energy sector. A comprehensive evaluation framework across both Australian study sites (Flinders Island Airport, Scottsdale) showed that the CNNDBiLSTM consistently outperformed the baseline models. It achieved the highest correlation coefficients (r = 0.987–0.988), the lowest error rates (RMSE = 0.392–0.402, MAE = 0.294–0.310), and superior scores across multiple efficiency metrics (ENS, WI, LM). The CNNDBiLSTM demonstrated strong adaptability across coastal and inland environments, showing potential for real-world use in renewable-energy resource forecasting. The wind speed analysis and forecasting show Flinders with higher and consistent wind speed as a more viable option for large-scale wind energy generation than Scottsdale in Tasmania. Full article
(This article belongs to the Section A3: Wind, Wave and Tidal Energy)
Show Figures

Figure 1

21 pages, 2306 KB  
Article
Deep-Learning-Based Bearing Fault Classification Using Vibration Signals Under Variable-Speed Conditions
by Luca Martiri, Parisa Esmaili, Andrea Moschetti and Loredana Cristaldi
Instruments 2025, 9(4), 33; https://doi.org/10.3390/instruments9040033 - 4 Dec 2025
Viewed by 437
Abstract
Predictive maintenance in industrial machinery relies on the timely detection of component faults to prevent costly downtime. Rolling bearings, being critical elements, are particularly prone to defects such as outer race faults and ball spin defects, which manifest as characteristic vibration patterns. In [...] Read more.
Predictive maintenance in industrial machinery relies on the timely detection of component faults to prevent costly downtime. Rolling bearings, being critical elements, are particularly prone to defects such as outer race faults and ball spin defects, which manifest as characteristic vibration patterns. In this study, we introduce a novel bearing vibration dataset collected on a testbench under both constant and variable rotational speeds (0–5000 rpm), encompassing healthy and faulty conditions. The dataset was used for failure classification and further enriched through feature engineering, resulting in input features that include raw acceleration, signal envelopes, and time- and frequency-domain statistical descriptors, which capture fault-specific signatures. To quantify prediction uncertainty, two different approaches are applied, providing confidence measures alongside model outputs. Our results demonstrate the progressive improvement of classification accuracy from 87.2% using only raw acceleration data to 99.3% with a CNN-BiLSTM (Convolutional Neural Network–Bidirectional Long Short-Term Memory) ensemble and advanced features. Shapley Additive Explanation (SHAP)-based explainability further validates the relevance of frequency-domain features for distinguishing fault types. The proposed methodology offers a robust and interpretable framework for industrial fault diagnosis, capable of handling both stationary and non-stationary operating conditions. Full article
(This article belongs to the Special Issue Instrumentation and Measurement Methods for Industry 4.0 and IoT)
Show Figures

Figure 1

25 pages, 6189 KB  
Article
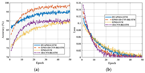
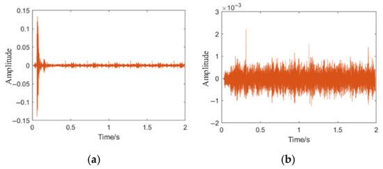
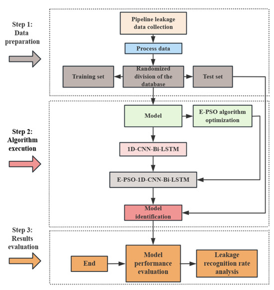
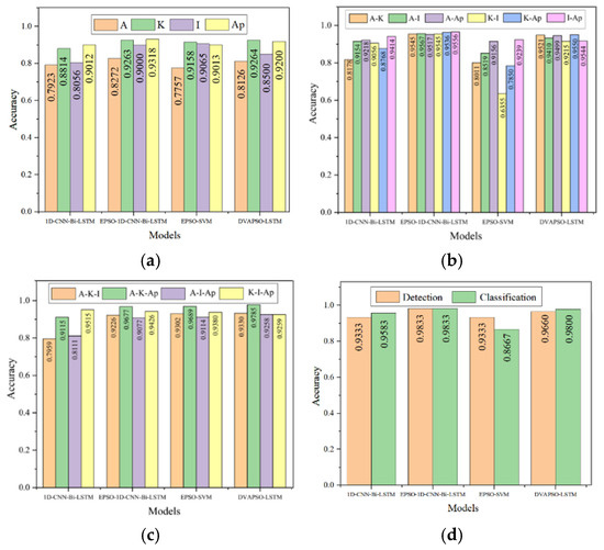
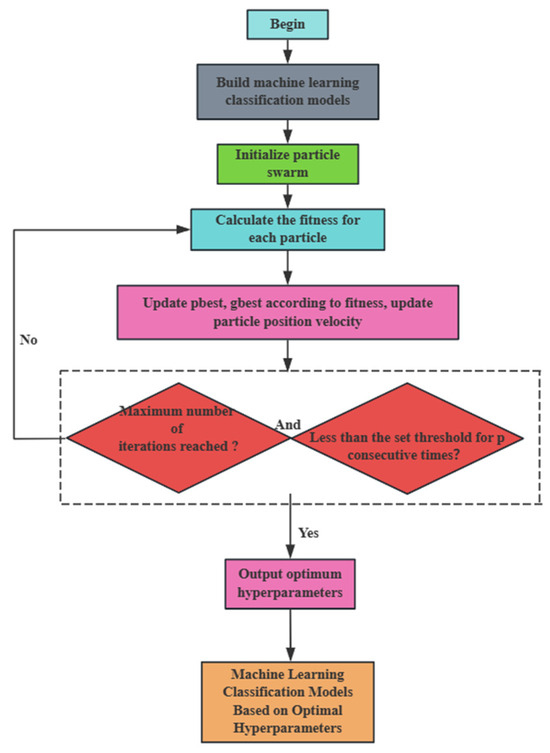
Pipeline Leakage Identification Based on Acoustic Sensors and EPSO-1D-CNN-Bi-LSTM Model
by Niannian Wang, Kuankuan Zhang, Xingyi Wang, Bigang Peng and Shuwei Zhai
Sensors 2025, 25(23), 7355; https://doi.org/10.3390/s25237355 - 3 Dec 2025
Viewed by 447
Abstract
Water supply pipe systems are typically buried in the ground, leakage has always been a significant problem for urban water supply systems. Although leakage detection can be performed using in-pipe inspection devices with hydrophone modules, the accuracy is low and depends on staff [...] Read more.
Water supply pipe systems are typically buried in the ground, leakage has always been a significant problem for urban water supply systems. Although leakage detection can be performed using in-pipe inspection devices with hydrophone modules, the accuracy is low and depends on staff experience, and long-term work can harm health. Therefore, leakage detection and classification of various leakage levels are crucial for pipelines. This study presents a one-dimensional convolutional neural network and bidirectional long short-term memory network fusion model (1D-CNN-Bi-LSTM) for leakage detection, with enhanced particle swarm optimization (EPSO) algorithm optimized hyperparameters and multi-feature fusion for data enhancement. Ablation experiments show the key roles of EPSO and Bi-LSTM modules, and full-scale experiments confirm the method’s effectiveness. Compared to other models, this one reaches 98.33% in both leakage detection and severity classification accuracy, with strong anti-noise ability and stable recognition. In conclusion, the proposed method reduces reliance on in pipe devices, offering a more accurate and effective solution for pipeline leakage detection and severity assessment. Full article
(This article belongs to the Section Sensor Networks)
Show Figures

Figure 1

Back to TopTop