Sign in to use this feature.

Years

Between: -

Subjects

remove_circle_outline
remove_circle_outline
remove_circle_outline
remove_circle_outline
remove_circle_outline
remove_circle_outline
remove_circle_outline
remove_circle_outline
remove_circle_outline

Journals

Article Types

Countries / Regions

remove_circle_outline
remove_circle_outline
remove_circle_outline
remove_circle_outline

Search Results (321)

Search Parameters:
Keywords = aperture averaging effect

Order results
Result details
Results per page
Select all
Export citation of selected articles as:
19 pages, 15163 KB  
Article
Enhanced Co-Registration Method for Long-Baseline SAR Images
by Dong Zeng, Haiqiang Fu, Jianjun Zhu, Qijin Han, Aichun Wang, Mingxia Zhang, Kefu Wu, Zhiwei Liu and Zhiwei Li
Remote Sens. 2025, 17(24), 4034; https://doi.org/10.3390/rs17244034 - 15 Dec 2025
Viewed by 300
Abstract
Accurate synthetic aperture radar (SAR) image co-registration is a crucial procedure for high-quality interferometry and its associated applications. Neglecting the effect of terrain elevation, conventional techniques employ simple polynomial models to achieve accurate co-registration between SAR image pairs during fine co-registration processing. However, [...] Read more.
Accurate synthetic aperture radar (SAR) image co-registration is a crucial procedure for high-quality interferometry and its associated applications. Neglecting the effect of terrain elevation, conventional techniques employ simple polynomial models to achieve accurate co-registration between SAR image pairs during fine co-registration processing. However, these methods become inapplicable for tugged terrain, especially under longer spatial baseline conditions. On the basis of this, we introduced an elevation-dependent term into the conventional fine co-registration model to compensate for local offsets caused by variable topography. As a result, a new SAR image fine co-registration method was proposed. To validate the proposed method, experiments were conducted using data from China’s LuTan-1 satellite in two typical study areas (Madrid, Spain, and Shannan, China), across diverse land-cover types and terrain conditions. At the Madrid test site, the proposed co-registration algorithm can effectively improve the phase quality (average coherence improves from 0.57 to 0.77), and topography accuracy (quantified by root-mean-square-error, RMSE) improved from 3.67 m to 3.59 m in mountainous regions, and it shows similar performance in relatively flat areas to that of the conventional methods. At the Shannan test site, characterized by rugged terrain, the average coherence of the interferogram obtained by our method increased from 0.32 to 0.48 compared to the conventional co-registration approach. Against the reference topographic data, the InSAR DEM retrieved by our proposed method achieved an RMSE of 6.31 m, indicating an improvement of 23%. This study provides an effective method to enhance the quality of co-registration and interferometry in areas with complex terrain. Full article
Show Figures

Graphical abstract

26 pages, 1838 KB  
Article
Artificial Intelligence in Honey Pollen Analysis: Accuracy and Limitations of Pollen Classification Compared with Palynological Expert Assessment
by Joanna Katarzyna Banach, Bartosz Lewandowski and Przemysław Rujna
Appl. Sci. 2025, 15(24), 13009; https://doi.org/10.3390/app152413009 - 10 Dec 2025
Viewed by 290
Abstract
Honey authenticity, including its botanical origin, is traditionally assessed by melissopalynology, a labour-intensive and expert-dependent method. This study reports the final validation of a deep learning model for pollen grain classification in honey, developed within the NUTRITECH.I-004A/22 project, by comparing its performance with [...] Read more.
Honey authenticity, including its botanical origin, is traditionally assessed by melissopalynology, a labour-intensive and expert-dependent method. This study reports the final validation of a deep learning model for pollen grain classification in honey, developed within the NUTRITECH.I-004A/22 project, by comparing its performance with that of an independent palynology expert. A dataset of 5194 pollen images was acquired from five unifloral honeys, rapeseed (Brassica napus), sunflower (Helianthus annuus), buckwheat (Fagopyrum esculentum), phacelia (Phacelia tanacetifolia) and linden (Tilia cordata), under a standardized microscopy protocol and manually annotated using an extended set of morphological descriptors (shape, size, apertures, exine ornamentation and wall thickness). The evaluation involved training and assessing a deep learning model based solely on the ResNet152 architecture with pretrained ImageNet weights. This model was enhanced by adding additional layers: a global average pooling layer, a dense hidden layer with ReLU activation, and a final softmax output layer for multi-class classification. Model performance was assessed using multiclass metrics and agreement with the expert, including Cohen’s kappa. The AI classifier achieved almost perfect agreement with the expert (κ ≈ 0.94), with the highest accuracy for pollen grains exhibiting spiny ornamentation and clearly thin or thick walls, and lower performance for reticulate exine and intermediate wall thickness. Misclassifications were associated with suboptimal image quality and intermediate confidence scores. Compared with traditional melissopalynological assessment (approx. 1–2 h of microscopic analysis per sample), the AI system reduced the effective classification time to less than 2 min per prepared sample under routine laboratory conditions, demonstrating a clear gain in analytical throughput. The results demonstrate that, under routine laboratory conditions, AI-based digital palynology can reliably support expert assessment, provided that imaging is standardized and prediction confidence is incorporated into decision rules for ambiguous cases. Full article
(This article belongs to the Section Food Science and Technology)
Show Figures

Figure 1

22 pages, 2957 KB  
Article
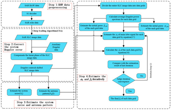
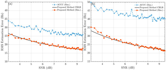
High-Resolution Retrieval of Radial Ocean Current Velocity from SAR Strip-Map Imagery
by Jian Wang, Tao Lai and Xiaoqing Wang
Remote Sens. 2025, 17(24), 3987; https://doi.org/10.3390/rs17243987 - 10 Dec 2025
Viewed by 224
Abstract
The retrieval of radial ocean surface current from Synthetic Aperture Radar (SAR) data is important for ocean current research and effective ocean remote sensing. Existing algorithms, primarily based on the Average Cross-Correlation Coefficient (ACCC) method, suffer from drawbacks, including low Doppler frequency-shift estimation [...] Read more.
The retrieval of radial ocean surface current from Synthetic Aperture Radar (SAR) data is important for ocean current research and effective ocean remote sensing. Existing algorithms, primarily based on the Average Cross-Correlation Coefficient (ACCC) method, suffer from drawbacks, including low Doppler frequency-shift estimation accuracy and susceptibility to azimuth ambiguity, hindering accurate measurements. To address these limitations, this paper proposes a method for high-resolution radial current velocity estimation. This approach employs Maximum A Posteriori (MAP) estimation based on signal modeling of the local Doppler power spectrum. This method achieves better Doppler frequency shift estimation accuracy than ACCC and effectively mitigates the azimuth ambiguity, substantially enhancing the precision of radial ocean surface velocity estimation. The algorithm was validated using raw Sentinel-1 Strip-map mode real data and HYCOM data acquired over the Seychelles Islands on 23 April 2023, and the central Indian Ocean (south of the equator) on 20 May 2023. Compared with the Sentinel-1 Level 2 ocean Surface Radial Velocity (RVL) product, the method demonstrates the improvements in both spatial resolution and retrieval accuracy. Specifically, the quantitative comparison with HYCOM data showed a reduction in Root Mean Square Error (RMSE) of up to 34.3% and an improvement in Mean Absolute Error (MAE) of up to 32.1%. Moreover, its ability to suppress the azimuth Doppler ambiguity is demonstrated in the real-data experiment. Full article
(This article belongs to the Special Issue Remote Sensing Applications in Ocean Observation (Third Edition))
Show Figures

Figure 1

21 pages, 26649 KB  
Article
A Hybrid Deep Learning-Based Modeling Methods for Atmosphere Turbulence in Free Space Optical Communications
by Yuan Gao, Bingke Yang, Shasha Fan, Leheng Xu, Tianye Wang, Boxian Yang and Shichen Jiang
Photonics 2025, 12(12), 1210; https://doi.org/10.3390/photonics12121210 - 8 Dec 2025
Viewed by 385
Abstract
Free-space optical (FSO) communication provides high-capacity and secure links but is strongly impaired by atmospheric turbulence, which induces multi-scale irradiance fluctuations. Traditional approaches such as adaptive optics, multi-aperture and multiple-input multiple-output FSO schemes offer limited robustness under rapidly varying turbulence, while statistical fading [...] Read more.
Free-space optical (FSO) communication provides high-capacity and secure links but is strongly impaired by atmospheric turbulence, which induces multi-scale irradiance fluctuations. Traditional approaches such as adaptive optics, multi-aperture and multiple-input multiple-output FSO schemes offer limited robustness under rapidly varying turbulence, while statistical fading models such as log-normal and Gamma–Gamma cannot represent multi-scale temporal correlations. This work proposes a hybrid deep learning framework that explicitly separates high-frequency scintillation and low-frequency power drift through a conditional variational autoencoder and a bidirectional long short-term memory dual-branch architecture with an adaptive gating mechanism. Trained on OptiSystem-generated datasets, the model accurately reconstructs irradiance distributions and temporal dynamics. For model-assisted signal compensation, it achieves an average 79% bit-error-rate (BER) reduction across all simulated scenarios compared with conventional thresholding and Gamma–Gamma maximum a posteriori detection. Transfer learning further enables efficient adaptation to new turbulence conditions with minimal retraining. Experimental validation shows that the compensated BER approaches near-zero, yielding significant improvement over traditional detection. These results demonstrate an effective and adaptive solution for turbulence-impaired FSO links. Full article
(This article belongs to the Special Issue Advances in Free-Space Optical Communications)
Show Figures

Figure 1

27 pages, 30998 KB  
Article
Ship Target Detection in SAR Imagery Based on Band Recombination and Multi-Scale Feature Enhancement
by Yi Zhou, Kun Zhu, Haitao Guo, Jun Lu, Zhihui Gong and Xiangyun Liu
Electronics 2025, 14(23), 4728; https://doi.org/10.3390/electronics14234728 - 30 Nov 2025
Viewed by 257
Abstract
Synthetic aperture radar images have all-weather and all-time capabilities and are widely used in the field of ship target surveillance at sea. However, its detection accuracy is often limited by factors such as complex sea conditions, diverse ship scales, and image noise. Aiming [...] Read more.
Synthetic aperture radar images have all-weather and all-time capabilities and are widely used in the field of ship target surveillance at sea. However, its detection accuracy is often limited by factors such as complex sea conditions, diverse ship scales, and image noise. Aiming at the problems such as inconsistent scale of ship target detection in SAR images, difficulty in detecting small targets, and interference from complex backgrounds, this paper proposes a ship detection method for SAR images based on band recombination and multi-scale feature enhancement. Firstly, aiming at the problem that the single-channel replication mode adopted by the deep neural network cannot fully extract the ship target information in SAR images, a band recombination method was designed to enhance the ship information in the images. Furthermore, the coordinate channel attention and bottleneck Transformer attention mechanisms are introduced in the backbone part of the network to enhance the network’s representation ability of the target spatial distribution and maintain the global feature modeling ability. Finally, a multi-scale feature enhancement and multi-scale effective feature aggregation module was designed to improve the detection accuracy of multi-scale ships in wide-format images. The experimental results on the LS-SSDD and HRSID datasets show that the average accuracies of the method proposed in this paper reach 78.1% and 94.5% respectively, which are improved by 6.9% and 0.8% compared with the baseline model, and are superior to other advanced algorithms, verifying the effectiveness of the method proposed in this paper. Meanwhile, the algorithm proposed in this paper has also demonstrated good performance in wide-format SAR images of actual large scenes. The method proposed in this paper effectively improves the problems of missed detection and false detection of small-target ships in SAR images of large scenes. At the same time, it enhances the efficiency of rapid and accurate detection in large scenes and can provide reliable technical support for the field of maritime target surveillance. Full article
Show Figures

Figure 1

30 pages, 3829 KB  
Article
MFE-STN: A Versatile Front-End Module for SAR Deception Jamming False Target Recognition
by Liangru Li, Lijie Huang, Tingyu Meng, Cheng Xing, Tianyuan Yang, Wangzhe Li and Pingping Lu
Remote Sens. 2025, 17(23), 3848; https://doi.org/10.3390/rs17233848 - 27 Nov 2025
Viewed by 310
Abstract
Advanced deception countermeasures now enable adversaries to inject false targets into synthetic-aperture-radar (SAR) imagery, generating electromagnetic signatures virtually indistinguishable from genuine targets, thus destroying the separability essential for conventional recognition algorithms. To address this problem, we propose a versatile front-end Multi-Feature Extraction and [...] Read more.
Advanced deception countermeasures now enable adversaries to inject false targets into synthetic-aperture-radar (SAR) imagery, generating electromagnetic signatures virtually indistinguishable from genuine targets, thus destroying the separability essential for conventional recognition algorithms. To address this problem, we propose a versatile front-end Multi-Feature Extraction and Spatial Transformation Network (MFE-STN), specifically designed for the task of discriminating between true targets and deceptive false targets created by SAR jamming, which can be seamlessly integrated with existing CNN backbones without architecture modification. MFE-STN integrates three complementary operations: (i) wavelet decomposition to extract the overall geometric features and scattering distribution of the target, (ii) a manifold transformation module for non-linear alignment of heterogeneous feature spaces, and (iii) a lightweight deformable spatial transformer that compensates for local geometric distortions introduced by deceptive jamming. By analyzing seven typical parameter-mismatch effects, we construct a simulated dataset containing six representative classes—four known classes and two unseen classes. Experimental results demonstrate that inserting MFE-STN boosts the average F1-score of known targets by 12.19% and significantly improves identification accuracy for unseen targets. This confirms the module’s capability to capture discriminative signatures to distinguish genuine targets from deceptive ones while exhibiting strong cross-domain generalization capabilities. Full article
Show Figures

Figure 1

26 pages, 23622 KB  
Article
Comparative Analysis of Tropospheric Correction Methods for Ground Deformation Monitoring over Mining Area with DS-InSAR
by Yajie Meng, Feng Zhao, Yunjia Wang, Liyong Li, Bujun Hu, Xianlong Xu, Rui Wang, Yifei Wei, Kesheng Huang, Ning Chen, Shiying Bu and Lin Zhu
Remote Sens. 2025, 17(23), 3811; https://doi.org/10.3390/rs17233811 - 24 Nov 2025
Viewed by 576
Abstract
In recent years, differential synthetic aperture radar interferometry (DInSAR) has been widely used to monitor ground deformation induced by mineral resource exploitation. Compared with conventional DInSAR, InSAR time series (TS-InSAR) techniques offer significantly improved monitoring accuracy. However, their results still remain strongly influenced [...] Read more.
In recent years, differential synthetic aperture radar interferometry (DInSAR) has been widely used to monitor ground deformation induced by mineral resource exploitation. Compared with conventional DInSAR, InSAR time series (TS-InSAR) techniques offer significantly improved monitoring accuracy. However, their results still remain strongly influenced by atmospheric delays. To address this and discuss the applicability of tropospheric delay correction methods over mining areas, this study applied multiple correction strategies to distributed scatterer InSAR (DS-InSAR), including the Linear, ERA5, GACOS, spatio-temporal filtering method, and their adaptive weighted fusion approach. Meanwhile, an improved Common Scene Stacking (CSS) InSAR tropospheric delay correction method has been proposed. These methods’ performance have been evaluated by the quantitative comparisons of the corrected interferometric phases and by in situ measurements. The results indicated that the adaptive fusion method outperformed any individual model included, where spatio-temporal filtering should be applied with caution, as it may undermine part of the deformation signal. The effectiveness of ERA5 and GACOS is limited due to their resolution mismatch with that of the SAR images. On the other hand, the improved CSS method achieved the best results over the study area, with an average reduction of 32.22% in the RMSE of the interferometric phase, resulting in an RMSE below 8 mm on average and as low as 5 mm over certain areas. Thus, over local mining areas with large-magnitude and ground deformation, the improved CSS outperforms all the other compared methods, where it can effectively mitigate atmospheric delays while preserving the deformation signals. Full article
Show Figures

Figure 1

25 pages, 7096 KB  
Article
High-Precision Geolocation of SAR Images via Multi-View Fusion Without Ground Control Points
by Anxi Yu, Huatao Yu, Yifei Ji, Wenhao Tong and Zhen Dong
Remote Sens. 2025, 17(22), 3775; https://doi.org/10.3390/rs17223775 - 20 Nov 2025
Cited by 1 | Viewed by 440
Abstract
Synthetic Aperture Radar (SAR) images generated via range-Doppler (RD) model-based geometric correction often suffer from non-negligible systematic geolocation errors due to cumulative impacts of platform positioning inaccuracies, payload time synchronization offsets, and atmospheric propagation delays. These errors limit the applicability of SAR data [...] Read more.
Synthetic Aperture Radar (SAR) images generated via range-Doppler (RD) model-based geometric correction often suffer from non-negligible systematic geolocation errors due to cumulative impacts of platform positioning inaccuracies, payload time synchronization offsets, and atmospheric propagation delays. These errors limit the applicability of SAR data in high-precision geometric applications, especially in scenarios where ground control points (GCPs)—traditionally used for calibration—are inaccessible or costly to acquire. To address this challenge, this study proposes a novel GCP-free high-precision geolocation method based on multi-view SAR image fusion, integrating outlier detection, weighted fusion, and refined estimation strategies. The method first establishes a positioning error correlation model for homologous point pairs in multi-view SAR images. Under the assumption of approximately equal positioning errors, initial systematic error estimates are obtained for all arbitrary dual-view combinations. It then identifies and removes outlier images with inconsistent systematic errors via coefficient of variation analysis, retaining a subset of multi-view images with stable calibration parameters. A weighted fusion strategy, tailored to the geometric error propagation model, is applied to the optimized subset to balance the influence of angular relationships on error estimation. Finally, the minimum norm least-squares method refines the fusion results to enhance consistency and accuracy. Validation experiments on both simulated and actual airborne SAR images demonstrate the method’s effectiveness. For actual measured data, the proposed method achieves an average positioning accuracy improvement of 84.78% compared with dual-view fusion methods, with meter-level precision. Ablation studies confirm that outlier removal and refined estimation contribute 82.42% and 22.75% to accuracy gains, respectively. These results indicate that the method fully leverages multi-view information to robustly estimate and compensate for 2D systematic errors (range and azimuth), enabling high-precision planar geolocation of airborne SAR images without GCPs. Full article
Show Figures

Figure 1

25 pages, 31981 KB  
Article
Permeability Prediction Model of Fractal Rough Fractures Under Coupled Shear and Normal Stress
by Xiaotian Hao, Lizhou Wu, Juan Yang and Xingji He
Fractal Fract. 2025, 9(11), 739; https://doi.org/10.3390/fractalfract9110739 - 15 Nov 2025
Viewed by 591
Abstract
The hydro-mechanical coupling in fractures plays a significant role in fluid transport through fracture networks. However, current studies still exhibit certain limitations in the multi-parameter characterization of fracture permeability under stress conditions. To address this, a hydro-mechanical coupling model was developed to investigate [...] Read more.
The hydro-mechanical coupling in fractures plays a significant role in fluid transport through fracture networks. However, current studies still exhibit certain limitations in the multi-parameter characterization of fracture permeability under stress conditions. To address this, a hydro-mechanical coupling model was developed to investigate the coupled hydro-mechanical behavior of fractures under different stress states and shear displacements. The results show that fluid flow patterns within fractures exhibit notable heterogeneity and anisotropy, influenced by aperture distribution and the connectivity of preferential flow paths. High normal stress significantly reduces the mechanical aperture while enhancing its anisotropy, as the normal stress increased from 2 MPa to 8 MPa, the average mechanical aperture of the fractures decreased by 61% to 65%. With increasing shear displacement, both the mechanical aperture and its standard deviation increase, and the aperture distribution shifts from a sharply peaked pattern to a more flattened one, the maximum aperture increased by 23–38%, reflecting enhanced variability in fracture structure. Increased surface roughness amplifies the effect of shear displacement on the evolution of fracture architecture. Under low normal stress conditions, the mechanical aperture increases gradually with higher roughness, the mechanical aperture decreased more significantly in high-roughness (JRC = 17.94) fractures (28–31% greater reduction) compared to low-roughness ones (JRC = 2.01). To assess fracture permeability, a predictive model was developed and validated against further data, confirming its effectiveness in evaluating permeability. This study highlights the mechanisms by which shear displacement and normal stress influence fracture permeability. Full article
(This article belongs to the Special Issue Applications of Fractal Dimensions in Rock Mechanics and Geomechanics)
Show Figures

Figure 1

22 pages, 6608 KB  
Article
Dynamic Response of Fracture Networks and the Evolution of Waterflood Fronts During Fracture-Flooding
by Bintao Zheng, Liaoyuan Zhang, Yunfan Liu, Yuan Li, Yuzhe Zhang, Xiaodan Li and Lei Li
Processes 2025, 13(11), 3592; https://doi.org/10.3390/pr13113592 - 6 Nov 2025
Viewed by 355
Abstract
This study investigates the dynamic response of fracture networks and the evolution of waterflood fronts during fracture-flooding in low-permeability and tight reservoirs. By establishing a discrete fracture model that incorporates geomechanical heterogeneity and natural fractures, and utilizing the Barton-Bandis criterion to describe fracture [...] Read more.
This study investigates the dynamic response of fracture networks and the evolution of waterflood fronts during fracture-flooding in low-permeability and tight reservoirs. By establishing a discrete fracture model that incorporates geomechanical heterogeneity and natural fractures, and utilizing the Barton-Bandis criterion to describe fracture stress-sensitive behavior, the fracture-flooding process was simulated and analyzed under two scenarios: considering versus ignoring the time-varying stress effect. The results demonstrate that when the time-varying stress effect is considered, fracture conductivity gradually recovers with increasing injection pressure, as the elevated fluid pressure within the fractures reduces the effective normal stress, promoting elastic dilation of the fracture aperture. This is evidenced by the average conductivity coefficient increasing from 0.4 (near-closure) to 0.99 (fully open) during the injection period. This recovery mechanism promotes a “wall-imbibition-dominated” flow pattern. In contrast, neglecting this effect leads to a “fracture-tip-breakthrough-dominated” mode, causing poor front uniformity. Quantitative analysis of the front morphology confirms this improvement: the perimeter-to-area ratio decreased from 2.507 to 1.647, and the coefficient of variation dropped from 0.490 to 0.324. This research provides an important theoretical basis for optimizing fracture-flooding operations and enhancing oil recovery. Full article
(This article belongs to the Special Issue Flow Mechanisms and Enhanced Oil Recovery)
Show Figures

Figure 1

22 pages, 5388 KB  
Article
Statistical Synthesis and Analysis of Optimal Radar Imaging Algorithm for LFM-CW SAR
by Danyil Kovalchuk, Semen Zhyla, Volodymyr Trofymenko, Dmytro Vlasenko, Ihor Prokofiev, Oleksii Kosolapov and Maksym Vonsovych
Computation 2025, 13(11), 259; https://doi.org/10.3390/computation13110259 - 4 Nov 2025
Viewed by 363
Abstract
This paper presents a statistically grounded algorithm for surface imaging with linear frequency-modulated continuous wave synthetic aperture radar. The approach is based on the maximum likelihood principle, where solving the optimization problem naturally leads to the introduction of a spectral decorrelation filter. The [...] Read more.
This paper presents a statistically grounded algorithm for surface imaging with linear frequency-modulated continuous wave synthetic aperture radar. The approach is based on the maximum likelihood principle, where solving the optimization problem naturally leads to the introduction of a spectral decorrelation filter. The proposed method increases the effective number of statistically independent samples, reduces speckle, and improves the accuracy of radar cross section estimation. Simulation experiments demonstrate consistent advantages over classical SAR processing: the proposed method achieves up to a 21% improvement in feature similarity metrics and an average 4% improvement across standard quantitative image quality measures. Full article
Show Figures

Figure 1

14 pages, 3073 KB  
Article
An Anti-Interference Demultiplexing Method for Electromagnetic Bessel Beams Carrying Orbital Angular Momentum
by Congwei Mi, Xiuqiong Huang, Wensheng Qiao and Yanming Zhang
Sensors 2025, 25(21), 6706; https://doi.org/10.3390/s25216706 - 2 Nov 2025
Viewed by 413
Abstract
This work presents a simple yet effective anti-interference demultiplexing method for electromagnetic Bessel beams carrying orbital angular momentum (OAM), based on smoothed dynamic mode decomposition (smoothed DMD). The method combines conventional dynamic mode decomposition (DMD) with a moving average pre-processing step to enhance [...] Read more.
This work presents a simple yet effective anti-interference demultiplexing method for electromagnetic Bessel beams carrying orbital angular momentum (OAM), based on smoothed dynamic mode decomposition (smoothed DMD). The method combines conventional dynamic mode decomposition (DMD) with a moving average pre-processing step to enhance its noise resilience. By modeling the azimuthally sampled field as a spatial–temporal signal, smoothed DMD enables accurate extraction of OAM topological charges even under low signal-to-noise ratio (SNR) conditions. Numerical results demonstrate its superior anti-interference performance compared to standard DMD. Moreover, the proposed approach is applicable to scenarios with partial aperture detection and does not rely on the orthogonality of OAM modes, making it particularly suitable for real-world, imperfect conditions. This method offers a robust solution for OAM beam analysis in next-generation wireless communication and sensing applications. Full article
(This article belongs to the Section Communications)
Show Figures

Figure 1

15 pages, 2878 KB  
Article
Research on Crack Propagation in Hard Rock Coal via Hydraulic Fracturing
by Qingguo Dong, Caixia Li, Hongmei Liu, Qingwei Liu and Yi Xu
Appl. Sci. 2025, 15(21), 11696; https://doi.org/10.3390/app152111696 - 1 Nov 2025
Viewed by 367
Abstract
Hydraulic fracturing is a technique employed to weaken rock formations during hard rock excavation. This study aims to investigate the impact of hydraulic fracturing on crack propagation in rock walls and its subsequent effect on the load borne by roadheaders during the cutting [...] Read more.
Hydraulic fracturing is a technique employed to weaken rock formations during hard rock excavation. This study aims to investigate the impact of hydraulic fracturing on crack propagation in rock walls and its subsequent effect on the load borne by roadheaders during the cutting of pre-cracked rock. A three-dimensional model for the crack growth process in rock walls under hydraulic fracturing is developed using the CFD-DEM (Computational Fluid Dynamics–Discrete Element Method) two-way fluid–structure coupling approach. The results indicate that crack propagation under hydraulic fracturing occurs in four distinct phases: the initiation of the main crack, the further development of the main crack, the fine cracking phase, and the retardation of the main crack with the subsequent expansion of secondary cracks. The study analyzes the influence of pore size and water injection pressure on crack growth. It is observed that an increase in pore size and injection pressure within a certain range results in a nonlinear increase in crack propagation. Specifically, when the hydraulic fracturing aperture expands from 85 mm to 100 mm, the number of fracture bonds increases by 56.2%. Similarly, as water injection pressure rises from 25 MPa to 40 MPa, the number of broken bonds increases by 153.9%. The force exerted on rock with pre-existing cracks is found to be 9.05% lower compared to unfractured rock, with the average forces in the Z and Y directions reduced by 11.46% and 7.2%, respectively. However, the average force in the X direction increases by 5.49%. These findings provide a valuable reference for optimizing hydraulic fracturing procedures in hard rock excavation. Full article
Show Figures

Figure 1

25 pages, 5278 KB  
Article
Developing a Quality Flag for SAR Ocean Wave Spectrum Partitioning with Machine Learning
by Amine Benchaabane, Romain Husson, Muriel Pinheiro and Guillaume Hajduch
Remote Sens. 2025, 17(18), 3191; https://doi.org/10.3390/rs17183191 - 15 Sep 2025
Cited by 1 | Viewed by 772
Abstract
Synthetic Aperture Radar (SAR) is one of the few instruments capable of providing high-resolution global two-dimensional (2D) measurements of ocean waves. Since 2014 and then 2016, the Sentinel-1A/B satellites, whenever operating in a specific wave mode (WV), have been providing ocean swell spectrum [...] Read more.
Synthetic Aperture Radar (SAR) is one of the few instruments capable of providing high-resolution global two-dimensional (2D) measurements of ocean waves. Since 2014 and then 2016, the Sentinel-1A/B satellites, whenever operating in a specific wave mode (WV), have been providing ocean swell spectrum data as Level-2 (L2) OCeaN products (OCN), derived through a quasi-linear inversion process. This WV acquires small SAR images of 20 × 20 km footprints alternating between two sub-beams, WV1 and WV2, with incidence angles of approximately 23° and 36°, respectively, to capture ocean surface dynamics. The SAR imaging process is influenced by various modulations, including hydrodynamic, tilt, and velocity bunching. While hydrodynamic and tilt modulations can be approximated as linear processes, velocity bunching introduces significant distortion due to the satellite’s relative motion with respect to the ocean surface and leads to constructive but also destructive effects on the wave imaging process. Due to the associated azimuth cut-off, the quasi-linear inversion primarily detects ocean swells with, on average, wavelengths longer than 200 m in the SAR azimuth direction, limiting the resolution of smaller-scale wave features in azimuth but reaching 10 m resolution along range. The 2D spectral partitioning technique used in the Sentinel-1 WV OCN product separates different swell systems, known as partitions, based on their frequency, directional, and spectral characteristics. The accuracy of these partitions can be affected by several factors, including non-linear effects, large-scale surface features, and the relative direction of the swell peak to the satellite’s flight path. To address these challenges, this study proposes a novel quality control framework using a machine learning (ML) approach to develop a quality flag (QF) parameter associated with each swell partition provided in the OCN products. By pairing collocated data from Sentinel-1 (S1) and WaveWatch III (WW3) partitions, the QF parameter assigns each SAR-derived swell partition one of five quality levels: “very good,” “good,” “medium,” “low,” or “poor”. This ML-based method enhances the accuracy of wave partitions, especially in cases where non-linear effects or large-scale oceanic features distort the data. The proposed algorithm provides a robust tool for filtering out problematic partitions, improving the overall quality of ocean wave measurements obtained from SAR. Moreover, the variability in the accuracy of swell partitions, depending on the swell direction relative to the satellite’s flight heading, is effectively addressed, enabling more reliable data for oceanographic studies. This work contributes to a better understanding of ocean swell dynamics derived from SAR observations and supports the numerical swell modeling community by aiding in the refinement of models and their integration into operational systems, thereby advancing both theoretical and practical aspects of ocean wave forecasting. Full article
(This article belongs to the Special Issue Calibration and Validation of SAR Data and Derived Products)
Show Figures

Figure 1

27 pages, 5170 KB  
Article
Synthesis of MIMO Radar Sparse Arrays Using a Hybrid Improved Fireworks-Simulated Annealing Algorithm
by Lifei Deng, Jinran Zhao and Yunqing Liu
Appl. Sci. 2025, 15(18), 9962; https://doi.org/10.3390/app15189962 - 11 Sep 2025
Cited by 1 | Viewed by 669
Abstract
This study proposes a hybrid optimization algorithm (IFWA-SA) integrating an improved fireworks algorithm with simulated annealing for sparse array synthesis in multiple-input multiple-output (MIMO) radar systems. The innovation lies in synergistically combining the multidimensional directional explosion mechanism of the fireworks algorithm for global [...] Read more.
This study proposes a hybrid optimization algorithm (IFWA-SA) integrating an improved fireworks algorithm with simulated annealing for sparse array synthesis in multiple-input multiple-output (MIMO) radar systems. The innovation lies in synergistically combining the multidimensional directional explosion mechanism of the fireworks algorithm for global exploration with simulated annealing’s probabilistic jumping strategy for local optimization. Initial populations generated via Sobol sequences eliminate local clustering from random initialization. During global exploration, the proposed discrete variant of the fireworks algorithm, tailored for sparse array optimization, significantly enhances the search efficiency, while temperature-controlled probabilistic optimization refines array aperture and element spacing to escape local optima during local refinement. Comparative experiments with particle swarm optimization (PSO), simulated annealing (SA), genetic algorithm (GA) and gray wolf optimization (GWO) demonstrated that the proposed method effectively suppresses sidelobes. On average, the IFWA-SA reduced the peak sidelobe level (PSL) by about 1.3–3.8 dB compared with the benchmark algorithms, confirming its superior convergence capability and effectiveness in synthesizing high-performance sparse arrays. Full article
(This article belongs to the Special Issue Antenna System: From Methods to Applications)
Show Figures

Figure 1

Back to TopTop