Sign in to use this feature.

Years

Between: -

Subjects

remove_circle_outline
remove_circle_outline
remove_circle_outline
remove_circle_outline
remove_circle_outline
remove_circle_outline
remove_circle_outline
remove_circle_outline
remove_circle_outline

Journals

remove_circle_outline
remove_circle_outline
remove_circle_outline
remove_circle_outline
remove_circle_outline
remove_circle_outline
remove_circle_outline
remove_circle_outline

Article Types

Countries / Regions

remove_circle_outline
remove_circle_outline
remove_circle_outline
remove_circle_outline
remove_circle_outline
remove_circle_outline

Search Results (2,517)

Search Parameters:
Keywords = anti-phosphorylated

Order results
Result details
Results per page
Select all
Export citation of selected articles as:
14 pages, 3983 KB  
Article
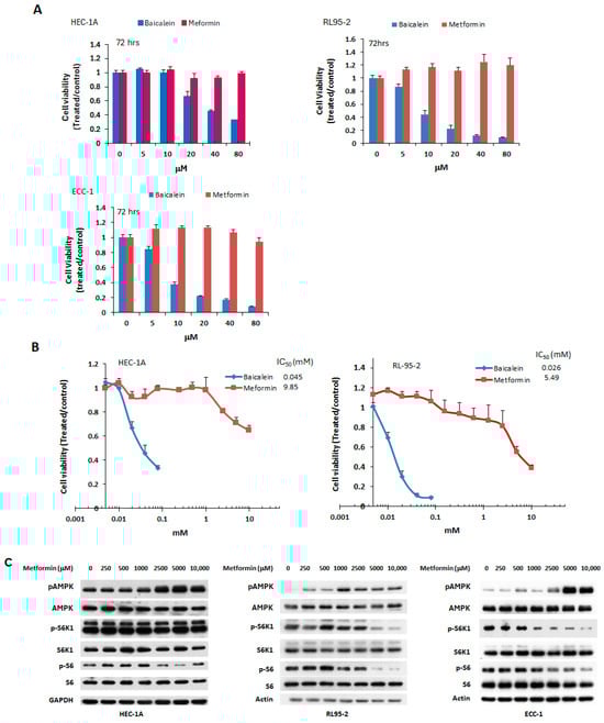
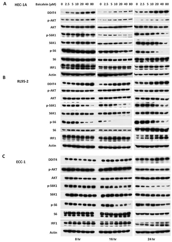
Therapeutic Potential of Baicalein in Endometrial Cancer: Suppression of mTOR Signaling and Synergy with Metformin
by Alison L. Dumitriu, Wei Wen, Jin Yan, Quanhua Xing, Finn E. Ro, Ernest S. Han and John H. Yim
Int. J. Mol. Sci. 2025, 26(22), 11061; https://doi.org/10.3390/ijms262211061 (registering DOI) - 15 Nov 2025
Abstract
Baicalein, a natural flavonoid derived from traditional medicinal herbs, has demonstrated anticancer activity in various malignancies, but its role in endometrial cancer remains largely unexplored. In this study, we investigated the therapeutic potential of baicalein, alone and in combination with metformin, in human [...] Read more.
Baicalein, a natural flavonoid derived from traditional medicinal herbs, has demonstrated anticancer activity in various malignancies, but its role in endometrial cancer remains largely unexplored. In this study, we investigated the therapeutic potential of baicalein, alone and in combination with metformin, in human endometrial cancer cells. Given that the mTOR signaling pathway is frequently dysregulated in endometrial cancer due to PTEN loss, we examined how baicalein affects this pathway. Our results demonstrated that baicalein significantly inhibited cell proliferation in a dose-dependent manner, which was associated with increased DDIT4 expression, activation of AMPK, and decreased phosphorylation of mTOR downstream targets S6K1 and S6. In vivo, baicalein treatment led to a reduction in tumor volume in HEC-1A xenograft female nude mice without affecting body weight. While metformin also reduced cell viability, baicalein achieved comparable effects at lower concentrations. The combination of baicalein and metformin produced a synergistic anti-tumor effect and more effectively inhibited the AMPK/PI3K/mTOR signaling pathway than either agent alone. These findings suggest that baicalein may represent a promising, non-toxic therapeutic option for endometrial cancer, particularly when used in combination with metformin. Further investigation is warranted to assess the clinical relevance of this strategy. Full article
Show Figures

Figure 1

24 pages, 11969 KB  
Article
Regulation of TGF-β and BMP Signaling by Natural Triterpene Compounds in Pulmonary Arterial Hypertension (PAH)
by Sila Ozlem Sener, Sabita Shaha, Saltan Gülçin İşcan, Ufuk Ozgen, Merve Yuzbasioglu Baran, Aleyna Nalcaoğlu and Md Talat Nasim
Curr. Issues Mol. Biol. 2025, 47(11), 939; https://doi.org/10.3390/cimb47110939 - 12 Nov 2025
Viewed by 137
Abstract
Pulmonary arterial hypertension (PAH) is a devastating cardiovascular disorder caused by right heart failure leading to premature death. The TGFBR2 and BMPR-II receptors, which are members of the TGF-β receptor family, are considered promising targets for developing novel drugs in PAH. Lupeol and [...] Read more.
Pulmonary arterial hypertension (PAH) is a devastating cardiovascular disorder caused by right heart failure leading to premature death. The TGFBR2 and BMPR-II receptors, which are members of the TGF-β receptor family, are considered promising targets for developing novel drugs in PAH. Lupeol and ψ-taraxasterol, naturally occurring triterpene molecules with proven anti-inflammatory, anti-cancer, and cardioprotective activities, hold considerable potential in the treatment of PAH. Hence, the present study aimed to evaluate the impacts of lupeol and ψ-taraxasterol isolated from Cirsium sintenisii Freyn on the TGF-β and BMP pathways, aiming to determine their therapeutic values in PAH. The effects of the compounds were extensively investigated using both in silico and wet lab experiments, including reporter assays, RT-PCR/QPCR, Western blots, and cell proliferations assays. Both lupeol and ψ-taraxasterol demonstrated interactions with the majority of components of these signaling pathways, including the TGFBR2 and BMPR-II receptors, suggesting that both compounds were capable of modulating the BMP and TGF-β pathways. Data derived from reporter assays, RT-PCR/QPCR, and Western blots demonstrated that lupeol and ψ-taraxasterol inhibited the TGF-β signaling pathway by reducing the phosphorylation of the SMAD3 protein and the expression of pai-1 transcripts. Additionally, ψ-taraxasterol enhanced BMP signaling via regulating the phosphorylation of SMAD1/5 proteins and upregulated the expression of id-1 transcripts. Finally, lupeol and ψ-taraxasterol inhibited abnormal proliferation of mutant-type (bmpr2R899X+/-) PAMSCs stimulated with the TGF-β1 ligand with no discernible effects on wild-type cells. This is the first comprehensive report outlining the potential therapeutic effects of lupeol and ψ-taraxasterol in PAH, which may have immediate experimental and clinical applications not only in PAH but also other BMP- and TGF-β-associated disorders. Full article
Show Figures

Figure 1

17 pages, 21452 KB  
Article
Limosilactobacillus fermentum IOB802 Protects Against Blue Light-Induced Retinopathy via Gut Microbiota Modulation
by Chen Liu, Yuqi Zhao, Jia Li, Shiqi Gao, Jin Cao, Na Jing, Xuemei Han, Hongpeng He, Wu Liang and Nan Wang
Nutrients 2025, 17(22), 3517; https://doi.org/10.3390/nu17223517 - 11 Nov 2025
Viewed by 239
Abstract
Background: Blue light-induced retinal photodamage represents a growing public health concern globally. Lactic acid bacteria and their bioactive metabolites represent a promising therapeutic strategy for mitigating such damage. Methods: This study evaluated the protective efficacy of Limosilactobacillus fermentum IOB802 and Lactobacillus plantarum subsp. [...] Read more.
Background: Blue light-induced retinal photodamage represents a growing public health concern globally. Lactic acid bacteria and their bioactive metabolites represent a promising therapeutic strategy for mitigating such damage. Methods: This study evaluated the protective efficacy of Limosilactobacillus fermentum IOB802 and Lactobacillus plantarum subsp. plantarum IOB602 against blue light-induced retinal injury using both in vitro and in vivo models. Results: In ARPE-19 cells exposed to blue light, treatment with postbiotics from IOB802 and IOB602 significantly restored cell viability (p < 0.05), enhanced antioxidant enzyme activities (GSH-Px, SOD, and CAT, p < 0.05), and reduced inflammatory cytokine levels (IL-6, IL-1β, TNF-α, and VEGF, p < 0.05). Subsequent validation in a murine blue light-induced retinal damage model demonstrated that IOB802 notably preserved retinal architecture, upregulated antioxidant defenses, and promoted the expression of tight junction proteins. Mechanistically, IOB802 suppressed inflammation by inhibiting the phosphorylation of the IκBα/NF-κB pathway. Through 16S rDNA sequencing and short-chain fatty acid (SCFA) profiling, IOB802 was further shown to restore gut microbial diversity, increase beneficial bacteria, including Lachnospiraceae, Rikenellaceae, and Bacteroidaceae (p < 0.05), and elevate concentrations of key SCFAs (butyrate, acetate, and propionate; p < 0.05), underscoring the role of the gut–retina axis in mediating retinal protection. Conclusions: In summary, IOB802 and its postbiotics alleviate blue light-induced retinopathy through antioxidative, anti-inflammatory, and microbiota-modulating mechanisms, offering novel insights into microbiome-based interventions for retinal diseases. Full article
(This article belongs to the Special Issue Fermented Foods and Health Modulation)
Show Figures

Figure 1

18 pages, 3169 KB  
Article
Dehydroandrographolide Alleviates Oxidative Stress, Inflammatory Response, and Pyroptosis in DSS-Induced Colitis Mice by Modulating Nrf2 Signaling Pathway
by Meifen Wang, Zhenyu Li, Xinghua Lei, Ziyue Yang, Shuixing Yu and Guangxin Chen
Biomolecules 2025, 15(11), 1580; https://doi.org/10.3390/biom15111580 - 10 Nov 2025
Viewed by 198
Abstract
Dehydroandrographolide (DA), a bioactive diterpenoid from Andrographis paniculata with diverse biological activity, was investigated for its antioxidant and anti-inflammatory effects in lipopolysaccharide (LPS)-stimulated RAW264.7 macrophages and dextran sulfate sodium (DSS)-induced murine colitis. In vitro, DA inhibited the inflammatory response by modulating extracellular Signal-Regulated [...] Read more.
Dehydroandrographolide (DA), a bioactive diterpenoid from Andrographis paniculata with diverse biological activity, was investigated for its antioxidant and anti-inflammatory effects in lipopolysaccharide (LPS)-stimulated RAW264.7 macrophages and dextran sulfate sodium (DSS)-induced murine colitis. In vitro, DA inhibited the inflammatory response by modulating extracellular Signal-Regulated Kinase (Erk), c-Jun N-terminal Kinase (Jnk), p38 Mitogen-Activated Protein Kinase (P38), nuclear factor kappa-light-chain-enhancer of activated B cells (NF-κB) p65 activation, and downregulated interleukin-6 (il-6) and interleukin-1β (il-1β) mRNA. It also had antioxidant effects by upregulating Nuclear Factor Erythroid 2-Related Factor 2 (Nrf2), NAD(P)H quinone dehydrogenase 1 (Nqo-1) and heme oxygenase-1 (Ho-1), promoting protein kinase B (Akt) and 5′-adenosine monophosphate-activated protein kinase-α1 (Ampk-α1) phosphorylation. DA decreased cyclooxygenase-2 (Cox-2) and inducible nitric oxide synthase (iNos) levels and alleviated intracellular reactive oxygen species (ROS) accumulation. In vivo, DA alleviated DSS-induced colitis in wild type (WT) mice by improving weight loss, disease activity index, colonic inflammation, and oxidative stress. The beneficial effects were linked to inhibiting Erk, Jnk, and P38 activation and enhancing Nrf2 signaling pathway. DA inhibited NOD-like receptor family pyrin domain-containing 3 (Nlrp3) inflammasome-mediated pryoptosis. However, DA’s protective effects were abolished in DSS-induced nrf2−/− mice, suggesting its efficacy depends on Nrf2 signaling. Overall, DA alleviates oxidative stress, inflammatory responses, and pyroptosis in experimental colitis mice mainly by activating Nrf2 signaling pathway, highlighting its potential as a promising therapeutic option for inflammatory bowel disease. Full article
(This article belongs to the Special Issue The Value of Natural Compounds as Therapeutic Agents: 3rd Edition)
Show Figures

Figure 1

13 pages, 1681 KB  
Article
Na+/H+ Exchanger 1 Inhibition Overcomes Venetoclax Resistance in Acute Myeloid Leukemia
by Shin Young Hyun, Eun Jung Na, Yu Ri Kim, Yoo Hong Min and June-Won Cheong
Cells 2025, 14(22), 1759; https://doi.org/10.3390/cells14221759 - 10 Nov 2025
Viewed by 201
Abstract
Despite advances with novel targeted agents (e.g., BCL-2 or IDH inhibitors) combined with chemotherapy for acute myeloid leukemia (AML), drug resistance persists. We investigated whether blocking Na+/H+ exchanger 1 (NHE1) could enhance AML cell sensitivity to the BCL-2 inhibitor venetoclax [...] Read more.
Despite advances with novel targeted agents (e.g., BCL-2 or IDH inhibitors) combined with chemotherapy for acute myeloid leukemia (AML), drug resistance persists. We investigated whether blocking Na+/H+ exchanger 1 (NHE1) could enhance AML cell sensitivity to the BCL-2 inhibitor venetoclax and sought to determine the molecular mechanisms. Our results demonstrated that co-treatment with venetoclax and the NHE1 inhibitor 5-(N,N-hexamethylene) amiloride (HMA) synergistically induced apoptosis in both venetoclax-sensitive and -resistant leukemic cell lines. Specifically, the combination significantly increased apoptosis in venetoclax-resistant THP-1 cells to 72.28% (17.79% with 100 nM venetoclax and 10.15% with 10 μM HMA alone; p < 0.001). Conversely, another venetoclax-resistant line, U-937, showed no significant apoptotic response to the combination. In THP-1 cells, this synergy was mediated via a caspase-dependent programmed cell death pathway, evidenced by an increased BAX/BCL-2 ratio, mitochondrial cytochrome c release, and subsequent caspase-9 and caspase-3 activation. Furthermore, co-treatment downregulated the anti-apoptotic protein MCL-1 and reduced PI3K and Akt phosphorylation, suggesting that inhibition of these survival pathways also contributed to the synergistic effect. Inhibition of NHE1 may substantially enhance venetoclax sensitivity in certain AML models, particularly in venetoclax-resistant THP-1 cells but not in U-937, highlighting biological diversity and the probable involvement of alternative survival pathways. Full article
Show Figures

Figure 1

47 pages, 3243 KB  
Review
The Potential of Bioactive Plant Phytochemicals, Pro-Resolving Anti-Inflammatory Lipids, and Statins in the Inhibition of Intervertebral Disc Degeneration, Low Back Pain Resolution, Disc Functional Repair, and Promotion of Intervertebral Disc Regeneration
by James Melrose
Cells 2025, 14(22), 1758; https://doi.org/10.3390/cells14221758 - 10 Nov 2025
Viewed by 160
Abstract
This comprehensive narrative review of bioactive plant compounds, pro-resolving anti-inflammatory lipids, and statins shows their potential in the inhibition of intervertebral disc degeneration (IVDD), pain resolution, tissue repair, and disc regeneration. IVDD is a multifactorial disease involving a multitude of signaling pathways, leading [...] Read more.
This comprehensive narrative review of bioactive plant compounds, pro-resolving anti-inflammatory lipids, and statins shows their potential in the inhibition of intervertebral disc degeneration (IVDD), pain resolution, tissue repair, and disc regeneration. IVDD is a multifactorial disease involving a multitude of signaling pathways, leading to the loss of normal disc function. An influx of nociceptive mechanoreceptors generate low back pain (LBP). IL6 and IL8 levels are elevated in patients undergoing spinal fusion to alleviate LBP, indicating these pro-inflammatory mediators may be major contributors to the generation of LBP. Apoptosis of disc cells leads to the depletion of key extracellular matrix components that equip the disc with its weight-bearing properties. A biomechanically incompetent degenerated IVD stimulates nociceptor mechanoreceptor activity, generating pain. Myo-tendinous, vertebral body, muscle, and facet joint tissues also contain pain receptors. Disturbance of the normal architecture of the IVD also generates pain in these tissues. Plant compounds have been used in folkloric medicine for centuries. This review attempts to provide a scientific basis for their purported health benefits; however, further studies are still required to substantiate this. Until this evidence is available, it would be prudent to be cautious in the use of such compounds. A diverse range of plant compounds (flavonoids, terpenoids, glycosides, alkaloids, and polyphenolics) inhibit inflammation and apoptosis, reduce spinal pain, and stimulate tissue repair by targeting cell signaling pathways in IVDD. Pro-resolving lipid mediators (lipoxin A4, resolvin D1, protectins, and maresins) also reduce inflammation, maintaining disc health and function. Cholesterol lowering statins disrupt phosphorylation in cell signaling pathways inhibiting IVDD, promoting tissue repair and regeneration. Full article
Show Figures

Figure 1

19 pages, 4909 KB  
Article
Interleukin-4-Enhanced Oligodendrocyte Differentiation Depends on Extracellular Zinc Uptake via ZIP11
by Takaaki Aratake, Serika Kurita and Michael Wegner
Cells 2025, 14(22), 1756; https://doi.org/10.3390/cells14221756 - 10 Nov 2025
Viewed by 251
Abstract
Differentiation of oligodendrocytes and myelination are enhanced by interleukin-4, an anti-inflammatory cytokine secreted from immune cells or injured neurons, and peroxisome proliferator-activated receptor γ serves as a central effector. While intracellular zinc concentrations have recently been reported to change dynamically during oligodendrocyte development, [...] Read more.
Differentiation of oligodendrocytes and myelination are enhanced by interleukin-4, an anti-inflammatory cytokine secreted from immune cells or injured neurons, and peroxisome proliferator-activated receptor γ serves as a central effector. While intracellular zinc concentrations have recently been reported to change dynamically during oligodendrocyte development, the role of zinc in interleukin-4-enhanced oligodendrocyte differentiation has not been studied. Using primary oligodendroglial cells and the oligodendroglial CG4 cell line, we show that intracellular zinc concentrations transiently increased 1 day after interleukin-4-induced differentiation and that intracellular as well as extracellular zinc chelators repressed the interleukin-4-dependent effects. Our analyses furthermore reveal that STAT6 activated the zinc transporter ZIP11 downstream of interleukin-4 in a phosphorylation-dependent manner and that siRNA-dependent knockdown of ZIP11 abolished the interleukin-4-enhanced oligodendrocyte differentiation. An antagonist of peroxisome proliferator-activated receptor γ similarly repressed the interleukin-4-dependent differentiation. However, agonists did not affect intracellular zinc concentrations. These findings indicate that interleukin-4 upregulates ZIP11 expression via activation of STAT6 and facilitates extracellular zinc uptake, which in turn activates peroxisome proliferator-activated receptor γ and thereby promotes oligodendrocytes differentiation. Our results argue that a modulation of zinc concentrations may be beneficial for promoting oligodendrocyte differentiation and remyelination under demyelinating conditions such as multiple sclerosis. Full article
(This article belongs to the Special Issue Remyelination: From Molecular Mechanism to Therapy)
Show Figures

Figure 1

17 pages, 3814 KB  
Article
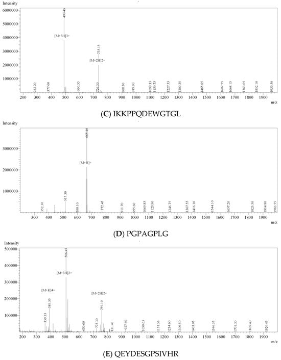
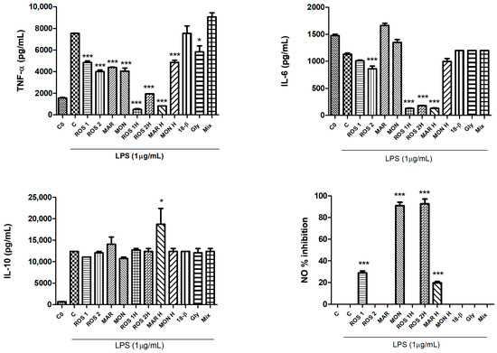
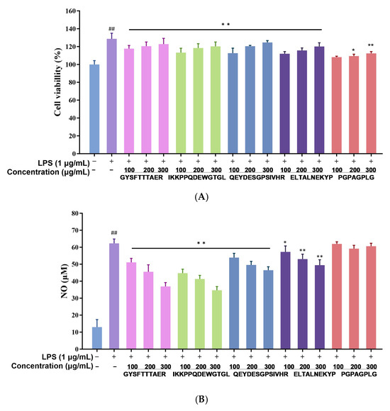
Purification and Characterization of Anti-Inflammatory Peptide Fractions from Enzymatic Hydrolysate of Abalone Viscera
by Nan Wu, Ziyi Yang, Chaocheng Wu, Yuan Chen, Zhuhua Chan and Runying Zeng
Foods 2025, 14(22), 3811; https://doi.org/10.3390/foods14223811 - 7 Nov 2025
Viewed by 278
Abstract
Roughly 25% of abalone viscera generated during processing is currently discarded, resulting in substantial protein wastage and environmental contamination. In the present study, abalone viscera served as the raw material; four commercial proteases—papain, bromelain, neutral protease and trypsin—were comparatively evaluated. Among them, the [...] Read more.
Roughly 25% of abalone viscera generated during processing is currently discarded, resulting in substantial protein wastage and environmental contamination. In the present study, abalone viscera served as the raw material; four commercial proteases—papain, bromelain, neutral protease and trypsin—were comparatively evaluated. Among them, the neutral-protease hydrolysate of abalone viscera (AVZH) exhibited the strongest suppression of nitric oxide (NO) release from lipopolysaccharide (LPS)-stimulated RAW264.7 macrophages. Liquid chromatography with tandem mass spectrometry (LC-MS/MS) analysis ultimately led to the identification of 18 novel peptides. Integrating bioinformatic prediction with solid-phase synthesis, two sequences—GYSFTTTAER and IKKPPQDEWGTGL—were further screened and confirmed to possess excellent cytocompatibility and pronounced anti-inflammatory potency. Mechanistic investigations revealed that both peptides dose-dependently attenuated the secretion and mRNA expression of IL-1β, IL-6 and TNF-α and concurrently blocked mitogen-activated protein kinase (MAPK) signaling by down-regulating the phosphorylation of ERK, JNK and p38. These findings demonstrate that abalone viscera represent an abundant reservoir of anti-inflammatory peptides, offering both a theoretical framework and a technological roadmap for the valorisation of marine waste proteins and the development of next-generation natural anti-inflammatory agents. Full article
(This article belongs to the Section Food Nutrition)
Show Figures

Figure 1

17 pages, 8704 KB  
Article
Thymol Mitigates Oxidative Stress-Induced Ovarian Aging and Restores Steroidogenesis via the JAK1–STAT3 Pathway
by Junjie Deng, Chen Luo, Chen Xie and Heng Duan
Curr. Issues Mol. Biol. 2025, 47(11), 910; https://doi.org/10.3390/cimb47110910 - 2 Nov 2025
Viewed by 402
Abstract
Premature ovarian failure (POF) is characterized by oxidative stress, cellular senescence, and impaired steroidogenesis, yet current therapies remain limited in effectiveness. Thymol, a natural monoterpene, exhibits antioxidant and anti-inflammatory properties. Network pharmacology and molecular docking identified multiple potential targets, notably the Janus kinase [...] Read more.
Premature ovarian failure (POF) is characterized by oxidative stress, cellular senescence, and impaired steroidogenesis, yet current therapies remain limited in effectiveness. Thymol, a natural monoterpene, exhibits antioxidant and anti-inflammatory properties. Network pharmacology and molecular docking identified multiple potential targets, notably the Janus kinase 1 (JAK1)-signal transducer and activator of transcription 3 (STAT3) pathway. In tert-butyl hydroperoxide (t-BHP)-induced human granulosa-like tumor cells (n = 3), 40 μg/mL thymol increased cell viability by approximately 45%, restored superoxide dismutase, catalase, and glutathione peroxidase activities to nearly twice those of the model group, and reduced reactive oxygen species accumulation by about 35% (p < 0.05). It also decreased senescence markers p53, p21, and p16 by 40–60% and inhibited JAK1–STAT3 phosphorylation (n = 3, p < 0.05). In aged pregnant mice (n = 4 per group), thymol increased viable fetus numbers by about 40%, elevated serum estradiol and progesterone levels to 1.6–1.8-fold of aged controls, and downregulated ovarian aging markers (p < 0.05). Collectively, these findings indicate that thymol mitigates oxidative stress-induced ovarian aging by modulating JAK1–STAT3 signaling and restoring steroidogenic function, supporting its potential as a natural candidate for delaying ovarian senescence. Full article
(This article belongs to the Section Biochemistry, Molecular and Cellular Biology)
Show Figures

Graphical abstract

22 pages, 34660 KB  
Article
Cepharanthine Induces Oxidative Stress and Apoptosis in Cervical Cancer via the Nrf2/Keap1 Pathway
by Ya-Hui Chen, Jyun-Xue Wu, Shun-Fa Yang, Tze-Ho Chen, Yun-Chia Wu, Tzu-Chi Lin and Yi-Hsuan Hsiao
Antioxidants 2025, 14(11), 1324; https://doi.org/10.3390/antiox14111324 - 1 Nov 2025
Viewed by 488
Abstract
Cervical cancer ranks as a primary contributor to cancer-related deaths in women globally and is the fourth most prevalent malignant neoplasm. Cepharanthine, a naturally occurring biscoclaurine alkaloid extracted from Stephania cepharantha, has demonstrated anticancer and antimetastatic efficacy across multiple cancer types. However, [...] Read more.
Cervical cancer ranks as a primary contributor to cancer-related deaths in women globally and is the fourth most prevalent malignant neoplasm. Cepharanthine, a naturally occurring biscoclaurine alkaloid extracted from Stephania cepharantha, has demonstrated anticancer and antimetastatic efficacy across multiple cancer types. However, its mechanism of action in cervical cancer remains unexplored. Our results demonstrated that cepharanthine effectively suppressed the proliferation and motility of the CaSki, HeLa, and C33A cell lines. Furthermore, cepharanthine triggered apoptosis through Bcl-2 suppression and increased cleaved-PARP-1, Bax, and cleaved-caspase-3 expression and AMPK/p53 phosphorylation, while inducing G0/G1 phase arrest in CaSki cells and sub-G1 phase arrest in HeLa and C33A cells. Additionally, cepharanthine reduced the mitochondrial membrane potential (∆ψm), compromised mitochondrial functionality, and increased reactive oxygen species (ROS) accumulation, promoting oxidative stress via the modulation of the Nrf2/Keap1 pathway in CaSki, HeLa, and C33A cells, which exhibit an anti-cervical cancer effect. Similarly, cepharanthine markedly reduced tumor progression in C33A BALB/c nude mice, which aligns with the in vitro observations. Collectively, these findings indicate that cepharanthine has potential therapeutic applications in the treatment of cervical cancer and warrants future clinical investigation. Full article
(This article belongs to the Section Health Outcomes of Antioxidants and Oxidative Stress)
Show Figures

Figure 1

13 pages, 3087 KB  
Article
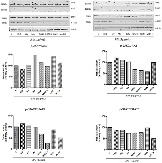
Glycyrrhiza glabra L. Extracts Prevent LPS-Induced Inflammation in RAW264.7 Cells by Targeting Pro-Inflammatory Cytokines, Mediators and the JAK/STAT Signaling Pathway
by Maria Rosaria Perri, Michele Pellegrino, Claudia-Crina Toma, Pierfrancesco Prezioso, Vincenzo Tagliaferri, Mariangela Marrelli, Filomena Conforti and Giancarlo Statti
Foods 2025, 14(21), 3746; https://doi.org/10.3390/foods14213746 - 31 Oct 2025
Viewed by 252
Abstract
Glycyrrhiza glabra L. is a species widely spread all over the world, with a long tradition of use in folk medicine. Here, raw and hydrolyzed extracts obtained from roots collected in different geographical areas belonging to the Mediterranean basin were standardized as regards [...] Read more.
Glycyrrhiza glabra L. is a species widely spread all over the world, with a long tradition of use in folk medicine. Here, raw and hydrolyzed extracts obtained from roots collected in different geographical areas belonging to the Mediterranean basin were standardized as regards the amount of three main compounds: glycyrrhizin, the most abundant triterpene saponin of licorice, the 18β-glycyrrhetinic acid and the chalcone isoliquiritigenin. Raw and hydrolyzed extracts, as well as their pure single compounds, were investigated for their potential anti-inflammatory properties. The hydrolyzed extracts significantly reduced the production of pro-inflammatory cytokines such as TNF-α, IL-6, NO mediator in LPS-stimulated RAW 264.7 cells. Moreover, they were able to inhibit JAK2 and STAT3 phosphorylated proteins more than pure single standards tested at the same final concentrations, displaying a strength synergism of action. These findings suggest that G. glabra extracts and, more specifically, the hydrolyzed ones could represent interesting sources of potential anti-inflammatory agents able to inhibit the JAK/STAT signaling pathway. Full article
(This article belongs to the Section Plant Foods)
Show Figures

Figure 1

19 pages, 8280 KB  
Article
Pyrroloquinoline Quinone Mitigates Testicular Injury and Reduces Oxidative Stress, Mitochondrial Dysfunction, and Apoptosis in Rats with Testicular Ischemia–Reperfusion Injury
by Syuan-Hao Syu, Chao-Yuan Chang, Hung-Jen Shih and Chun-Jen Huang
Antioxidants 2025, 14(11), 1312; https://doi.org/10.3390/antiox14111312 - 31 Oct 2025
Viewed by 490
Abstract
Testicular torsion–detorsion (T/D) induces ischemia–reperfusion injury, leading to mitochondrial dysfunction, oxidative stress, apoptosis, and spermatogenic impairment. Pyrroloquinoline quinone (PQQ), a redox cofactor with mitochondrial-protective, antioxidant, and anti-apoptotic properties, was evaluated for its therapeutic potential in a rat T/D model. Young adult male Sprague-Dawley [...] Read more.
Testicular torsion–detorsion (T/D) induces ischemia–reperfusion injury, leading to mitochondrial dysfunction, oxidative stress, apoptosis, and spermatogenic impairment. Pyrroloquinoline quinone (PQQ), a redox cofactor with mitochondrial-protective, antioxidant, and anti-apoptotic properties, was evaluated for its therapeutic potential in a rat T/D model. Young adult male Sprague-Dawley rats underwent 720° spermatic cord rotation for 2 h followed by detorsion and were assigned to T/D or T/D + PQQ groups, with sham-operated controls run in parallel. PQQ (400 mg/kg body weight) was administered orally once daily for 4 weeks. T/D resulted in severe disruption of testicular architecture, disorganization of seminiferous epithelium, reduced sperm count and testis-to-body weight ratio, increased hypoxia-inducible factor-1α and malondialdehyde, decreased superoxide dismutase 2, impaired oxidative phosphorylation (OXPHOS), and enhanced apoptosis. Notably, PQQ treatment significantly preserved testicular structure, improved sperm counts, reduced oxidative stress, restored OXPHOS, and suppressed apoptosis (all p < 0.05. T/D + PQQ vs. T/D). These findings indicate that PQQ protects against T/D-induced testicular injury. The underlying mechanisms may involve the attenuation of oxidative stress, the preservation of mitochondrial function, and the limitation of apoptosis, supporting its potential as a therapeutic strategy for testicular IRI. Full article
Show Figures

Figure 1

17 pages, 4973 KB  
Article
Eleutheroside E Ameliorates D-Gal-Induced Senescence in Human Skin Fibroblasts Through PI3K/AKT Signaling
by Xiangyu Ma, Liu Han, Mengran Xu, Yuling Feng, Changsheng Liu, Yida Zhao, Min Zhang, Guanghua Xu and Xin Sun
Curr. Issues Mol. Biol. 2025, 47(11), 895; https://doi.org/10.3390/cimb47110895 - 28 Oct 2025
Viewed by 447
Abstract
Eleutheroside E (EE), a natural compound, shows promise in mitigating cellular senescence—a key factor in skin aging—though its mechanisms remain incompletely understood. This study integrated network pharmacology, molecular docking, and cellular experiments to explore the protective effects and mechanistic basis of EE against [...] Read more.
Eleutheroside E (EE), a natural compound, shows promise in mitigating cellular senescence—a key factor in skin aging—though its mechanisms remain incompletely understood. This study integrated network pharmacology, molecular docking, and cellular experiments to explore the protective effects and mechanistic basis of EE against D-galactose (D-gal)-induced senescence in human skin fibroblasts (HSFs). Network pharmacology analyses suggested EE’s involvement in inflammation-related pathways, especially phosphatidylinositol 3-kinase and protein kinase B (PI3K-AKT) and hypoxia-inducible factor 1 (HIF-1) signaling, which were corroborated by molecular docking revealing strong binding affinities between EE and key targets such as hypoxia-inducible factor 1-alpha (HIF1A), AKT serine/threonine kinase 1 (AKT1), phosphatidylinositol-4,5-bisphosphate 3-kinase catalytic subunit gamma (PI3Kγ), and interleukin-6 (IL-6). Cellular assays showed that EE markedly lowered oxidative stress markers, including reactive oxygen species (ROS) and malondialdehyde (MDA), reduced senescence-associated beta-galactosidase (SA-β-gal) activity, and boosted antioxidant enzymes such as superoxide dismutase (SOD) and catalase (CAT). Additionally, EE dose-dependently inhibited apoptosis and downregulated PI3K/AKT phosphorylation as well as the B-cell lymphoma 2-associated X protein/B-cell lymphoma-2 (Bax/Bcl-2) ratio. These findings suggest that EE alleviates cellular senescence in HSFs mainly via the PI3K/AKT pathway by attenuating oxidative stress and apoptosis, highlighting its potential as a therapeutic agent for anti-aging strategies. Full article
(This article belongs to the Section Bioorganic Chemistry and Medicinal Chemistry)
Show Figures

Figure 1

18 pages, 2266 KB  
Article
Anti-Hyperpigmentation-Related Potential Activities in B16BL6 Cells and Chemical Composition of Essential Oil from Chamaecyparis pisifera Leaves
by Do Yoon Kim, Kyung Jong Won, Yoon Yi Kim, Da Yeon Yoo and Hwan Myung Lee
Pharmaceutics 2025, 17(11), 1386; https://doi.org/10.3390/pharmaceutics17111386 - 25 Oct 2025
Viewed by 627
Abstract
Background/Objectives: Chamaecyparis pisifera (C. pisifera; family Cupressaceae) is known to have insecticidal and antibacterial activities, but its effects on skin depigmentation-related activities have not been elucidated. Thus, in the present study, we aimed to investigate the anti-hyperpigmentation potential of C. [...] Read more.
Background/Objectives: Chamaecyparis pisifera (C. pisifera; family Cupressaceae) is known to have insecticidal and antibacterial activities, but its effects on skin depigmentation-related activities have not been elucidated. Thus, in the present study, we aimed to investigate the anti-hyperpigmentation potential of C. pisifera var. filifera leaf essential oil (CPEO), specially focusing on responses related to melanogenesis and melanin transport, using B16BL6 cells. Methods: CPEO was extracted by steam distillation, and its composition was determined by GC/MS spectrometry. The biological activities of CPEO on B16BL6 melanoma cells were analyzed using the water soluble tetrazolium salt, BrdU incorporation, ELISA, and immunoblotting assays. Results: Twenty-eight components were identified in CPEO. CPEO was noncytotoxic to B16BL6 cells at 1–100 μg/mL and reduced serum-induced proliferation in B16BL6 cells. CPEO significantly inhibited α-MSH-stimulated increases in melanin synthesis and tyrosinase activity in the cells (e.g., at 100 μg/mL CPEO, melanin synthesis: 117.89 ± 0.00% vs. 571.94 ± 0.81% with α-MSH; tyrosinase activity: 73.62 ± 0.00% vs. 322.60 ± 3.10% with α-MSH). CPEO also downregulated the expression levels of melanogenesis-related proteins (MITF, tyrosinase, TRP-1 and -2) and melanosome transport-related proteins (Rab27a, melanophilin, myosin Va) in cells exposed to α-MSH. Moreover, the essential oil increased the phosphorylations of MAPKs (p38, ERK1/2, and JNK) in α-MSH-treated B16BL6 cells. In addition, CPEO reduced the ultraviolet A (UVA) induced increases in α-MSH levels in HaCaT cells. In addition, conditioned medium from HaCaT cells irradiated with UVA (CM-UVA) in the presence of CPEO reduced melanin synthesis and tyrosinase activity in B16BL6 cells (e.g., at CM-UVA with 100 μg/mL CPEO, melanin synthesis: 100.92 ± 0.99% vs. 134.44 ± 0.97% with CM-UVA; tyrosinase activity: 101.02 ± 1.81% vs. 133.77 ± 1.88% with CM-UVA). Conclusions: These findings suggest that CPEO inhibits melanin production (probably through the regulation of MAPKs) and transport-related activities in B16BL6 cells, and that CPEO may serve as a potential natural anti-hyperpigmentation or skin whitening. Full article
(This article belongs to the Section Drug Targeting and Design)
Show Figures

Graphical abstract

17 pages, 2190 KB  
Article
Lidocaine Attenuates miRNA Dysregulation and Kinase Signaling Activation in a Porcine Model of Lung Ischemia/Reperfusion Injury
by Alberto Alonso, Sergio D. Paredes, Agustín Turrero, Lisa Rancan, Ignacio Garutti, Carlos Simón and Elena Vara
Int. J. Mol. Sci. 2025, 26(21), 10385; https://doi.org/10.3390/ijms262110385 - 25 Oct 2025
Viewed by 238
Abstract
Ischemia/reperfusion (I/R) injury is a major complication in lung transplantation. Recent evidence suggests that mitogen-activated protein kinases (MAPKs) such as p-38 mitogen-activated protein kinase (p-38 MAPK) and extracellular signal-regulated kinase (ERK), along with functionally related kinases like phosphoinositide 3-kinase (PI3K) and protein kinase [...] Read more.
Ischemia/reperfusion (I/R) injury is a major complication in lung transplantation. Recent evidence suggests that mitogen-activated protein kinases (MAPKs) such as p-38 mitogen-activated protein kinase (p-38 MAPK) and extracellular signal-regulated kinase (ERK), along with functionally related kinases like phosphoinositide 3-kinase (PI3K) and protein kinase B (AKT), contribute to I/R pathophysiology by mediating inflammatory and stress-response signaling. MicroRNAs (miRNAs) also play a regulatory role in these processes. Lidocaine has demonstrated anti-inflammatory activity in several tissues; however, its ability to modulate miRNA expression and kinase activation in the lung is not yet fully understood. This study investigated the involvement of these signaling molecules in lung I/R injury and evaluated the modulatory effect of intravenous lidocaine in a porcine lung auto-transplantation model. Eighteen large white pigs were assigned to sham-operated (n = 6), control (lung auto-transplantation, n = 6), or lidocaine-treated (n = 6) groups. Lidocaine was administered as a 1.5 mg/kg bolus followed by a continuous infusion (1.5 mg·kg−1·h−1). Lung biopsies were collected before ischemia, before reperfusion, and at 30- and 60-min post-reperfusion to assess total and phosphorylated levels of p-38 MAPK, ERK, PI3K, and AKT (Thr308, Ser473), along with miR-126, miR-142-5p, miR-152, and miR-155 expression. I/R increased p-38 MAPK and AKT, and enhanced phosphorylation of all four kinases. miRNA levels were also upregulated. Lidocaine partially or completely attenuated these changes. These findings support a role for these molecular pathways in lung I/R injury and suggest that lidocaine may offer protective effects through their modulation. Full article
(This article belongs to the Special Issue New Molecular Insights into Ischemia/Reperfusion: 2nd Edition)
Show Figures

Graphical abstract

Back to TopTop