Limosilactobacillus fermentum IOB802 Protects Against Blue Light-Induced Retinopathy via Gut Microbiota Modulation
Abstract
1. Introduction
2. Materials and Methods
2.1. Probiotic Strains and Postbiotic Preparation
2.2. Establishment of Blue Light-Induced Damage Model in ARPE-19 Cells
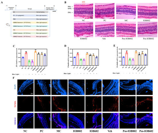
2.3. Animal Experiment
2.4. Oxidative Stress Marker Analysis
2.5. Inflammatory Cytokine Analysis
2.6. Retinal Apoptosis Detection by TUNEL Assay
2.7. qPCR Gene Expression Analysis
2.8. Western Blot Analysis
2.9. 16S rRNA Gene Sequencing of Intestinal Microbiota
2.10. Short-Chain Fatty Acids (SCFAs) Analysis
2.11. Data Analysis
3. Results
3.1. IOB802 and IOB602 Mitigate Blue Light-Induced Retinal Damage via Oxidative and Inflammatory Pathways in ARPE-19 Cells
3.2. Protective Effects of IOB802 and IOB602 Against Blue Light-Induced Retinal Damage in Mice
3.3. Effects of IOB802 and IOB602 on Inflammation and Oxidative Stress in Mice with Blue Light-Induced Retinal Damage
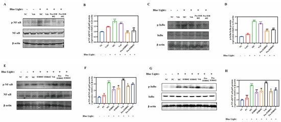
3.4. Modulation of NF-κB Signaling Pathway by IOB802 and IOB602
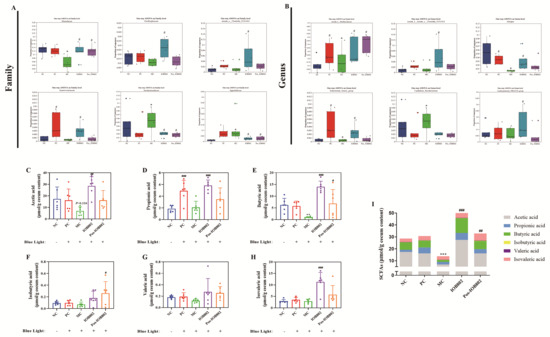
3.5. Effects of IOB802 on Gut Microbiota Composition and Diversity in Mice with Blue Light-Induced Retinal Damage
3.6. Effects of IOB802 on Short-Chain Fatty Acid Metabolism in Mice with Blue Light-Induced Retinal Damage
4. Discussion
5. Conclusions
Supplementary Materials
Author Contributions
Funding
Institutional Review Board Statement
Informed Consent Statement
Data Availability Statement
Conflicts of Interest
References
- Chen, Y.; Ma, T.; Ye, Z.; Li, Z. Effect of Illuminance and Colour Temperature of LED Lighting on Asthenopia during Reading. Ophthalmic. Physiol. Opt. 2023, 43, 73–82. [Google Scholar] [CrossRef] [PubMed]
- Pucker, A.D.; Kerr, A.M.; Sanderson, J.; Lievens, C. Digital Eye Strain: Updated Perspectives. Clin. Optom. 2024, 16, 233–246. [Google Scholar] [CrossRef] [PubMed]
- Chu, G.C.H.; Chan, L.Y.L.; Do, C.-W.; Tse, A.C.Y.; Cheung, T.; Szeto, G.P.Y.; So, B.C.L.; Lee, R.L.T.; Lee, P.H. Association between Time Spent on Smartphones and Digital Eye Strain: A 1-Year Prospective Observational Study among Hong Kong Children and Adolescents. Environ. Sci. Pollut. Res. 2023, 30, 58428–58435. [Google Scholar] [CrossRef] [PubMed]
- Ray, P.D.; Huang, B.W.; Tsuji, Y. Reactive Oxygen Species (ROS) Homeostasis and Redox Regulation in Cellular Signaling. Cell. Signal 2012, 24, 981–990. [Google Scholar]
- Marie, M.; Bigot, K.; Angebault, C.; Barrau, C.; Gondouin, P.; Pagan, D.; Fouquet, S.; Villette, T.; Sahel, J.A.; Lenaers, G.; et al. Light Action Spectrum on Oxidative Stress and Mitochondrial Damage in A2E-Loaded Retinal Pigment Epithelium Cells. Cell Death Dis. 2018, 9, 287. [Google Scholar]
- Zhao, D.; Zhao, H.; He, Y.; Zhang, M. BMSC Reduces ROS and Inflammation Levels by Inhibiting TLR4/MYD88/NF-κB Signaling Axis to Alleviate Dry Eye. Curr. Eye Res. 2023, 49, 1–10. [Google Scholar]
- Wang, N.; Min, J.; Fan, X.; Jin, X. Closing Eyes with Artificial Tears: A Simple and Effective Strategy to Combat Screen-Related Asthenopia and Dry Eye Symptoms. Adv. Ophthalmol. Pract. Res. 2024, 5, 58–65. [Google Scholar] [CrossRef]
- Moon, J.; Yoon, C.H.; Choi, S.H.; Kim, M.K. Can Gut Microbiota Affect Dry Eye Syndrome? Int. J. Mol. Sci. 2020, 21, 8443. [Google Scholar] [CrossRef]
- Chen, S.; Wang, Y.; Liu, Y.; Li, F.; Chen, Y.; Fang, X.; Wen, T.; Xu, S.; Kermany, D.; Deng, S.; et al. Dysbiosis of Gut Microbiome Contributes to Glaucoma Pathogenesis. MedComm-Future Med. 2022, 1, e28. [Google Scholar] [CrossRef]
- Morita, Y.; Miwa, Y.; Jounai, K.; Fujiwara, D.; Kurihara, T.; Kanauchi, O. Lactobacillus Paracasei KW3110 Prevents Blue Light-Induced Inflammation and Degeneration in the Retina. Nutrients 2018, 10, 1991. [Google Scholar] [CrossRef]
- Kim, J.; Choi, S.H.; Kim, Y.J.; Jeong, H.J.; Ryu, J.S.; Lee, H.J.; Kim, T.; Im, S.H.; Oh, J.Y.; Kim, M.K. Clinical Effect of IRT-5 Probiotics on Immune Modulation of Autoimmunity or Alloimmunity in the Eye. Nutrients 2017, 9, 1166. [Google Scholar] [CrossRef] [PubMed]
- Montgomery, T.L.; Toppen, L.C.; Eckstrom, K.; Heney, E.R.; Kennedy, J.J.; Scarborough, M.J.; Krementsov, D.N. Lactobacillaceae Differentially Impact Butyrate-Producing Gut Microbiota to Drive CNS Autoimmunity. Gut Microbes 2024, 16, 2418415. [Google Scholar] [CrossRef] [PubMed]
- Wang, X.; Lv, W.; Zhai, C.; Gao, Y.; Chu, C.; Chen, J.; Yue, Y.; Li, B. Preparation and Characterization of Multilayered Microcapsules of Lactobacillus Rhamnosus Encapsulated with Sodium Alginate, Hyaluronic Acid and Carrageenan and Their Protective Effects on the Retina. Int. J. Biol. Macromol. 2025, 305, 141104. [Google Scholar] [CrossRef] [PubMed]
- Yan, M.; Sun, Y.; Liu, Q.; Fu, T.; Han, X. Effects of Limosilactobacillus Fermentum IOB802 on Bone Growth in Mice. J. Food Saf. Qual. 2024, 15, 314–320. [Google Scholar] [CrossRef]
- Xiao, L.; Tang, L.; Song, X.; Zhang, Y.; Han, X.; Lu, H.; Liang, W.; Wang, Y.; Geng, W.; Jia, L. Postbiotics Regulate Intestinal Microbiota and Reduce Amyloid β-Protein Deposition in the Brain, Thereby Ameliorating Cognitive Impairment in Rats with Alzheimer’s Disease. Food Sci. 2025, 46, 182–193. [Google Scholar]
- Ogawa, K.; Kuse, Y.; Tsuruma, K.; Kobayashi, S.; Shimazawa, M.; Hara, H. Protective Effects of Bilberry and Lingonberry Extracts against Blue Light-Emitting Diode Light-Induced Retinal Photoreceptor Cell Damage In Vitro. BMC Complement. Altern. Med. 2014, 14, 120. [Google Scholar] [CrossRef]
- Cachafeiro, M.; Bemelmans, A.P.; Samardzija, M.; Afanasieva, T.; Pournaras, J.A.; Grimm, C.; Kostic, C.; Philippe, S.; Wenzel, A.; Arsenijevic, Y. Hyperactivation of Retina by Light in Mice Leads to Photoreceptor Cell Death Mediated by VEGF and Retinal Pigment Epithelium Permeability. Cell Death Dis. 2013, 4, e781. [Google Scholar] [CrossRef]
- Yan, Y.; Wu, Y.; Zhao, Y.; Yang, Y.; An, G.; Liu, Z.; Qi, D. A Review on Eye Diseases Induced by Blue Light: Pathology, Model, Active Ingredients and Mechanisms. Front. Pharmacol. 2025, 16, 1513406. [Google Scholar] [CrossRef]
- Wu, Q.; Zhu, J.; Zhang, X.; Xu, X.; Luo, D.; Lin, Y.; Yan, M.; Song, Y. The Antioxidant Effect of Tetrahedral Framework Nucleic Acid-Based Delivery of Small Activating RNA Targeting DJ-1 on Retinal Oxidative Stress Injury. Cell Prolif. 2024, 57, e13635. [Google Scholar] [CrossRef]
- Seol, A.; Kim, J.E.; Jin, Y.J.; Song, H.J.; Roh, Y.J.; Kim, T.R.; Park, E.S.; Park, K.H.; Park, S.H.; Uddin, M.S.; et al. Novel Therapeutic Effects of Euphorbia Heterophylla, L. Methanol Extracts in Macular Degeneration Caused by Blue Light in A2E-Laden ARPE-19 Cells and Retina of BALB/c Mice. Pharmaceuticals 2024, 17, 1193. [Google Scholar] [CrossRef]
- Pizzoferrato, M.; Lazzarino, G.; Brancato, A.; Tabolacci, E.; Clementi, M.E.; Tringali, G. Evidence for a Functional Link Between the Nrf2 Signalling Pathway and Cytoprotective Effect of S-Petasin in Human Retinal Pigment Epithelium Cells Exposed to Oxidative Stress. Antioxidants 2025, 14, 180. [Google Scholar] [CrossRef] [PubMed]
- Bae, T.; Hallis, S.P.; Kwak, M.K. Hypoxia, Oxidative Stress, and the Interplay of HIFs and NRF2 Signaling in Cancer. Exp. Mol. Med. 2024, 56, 501–514. [Google Scholar] [CrossRef] [PubMed]
- Ross, D.; Siegel, D. The Diverse Functionality of NQO1 and Its Roles in Redox Control. Redox Biol. 2021, 41, 101950. [Google Scholar] [CrossRef] [PubMed]
- O’Rourke, S.A.; Shanley, L.C.; Dunne, A. The Nrf2-HO-1 System and Inflammaging. Front. Immunol. 2024, 15, 1457010. [Google Scholar] [CrossRef]
- Kim, J.; Cho, K.; Choung, S.Y. Protective Effect of Prunella Vulgaris Var. L Extract against Blue Light Induced Damages in ARPE-19 Cells and Mouse Retina. Free Radic. Biol. Med. 2020, 152, 622–631. [Google Scholar] [CrossRef]
- Ruan, G.T.; Zhu, L.C.; Xie, H.L.; Zhang, H.Y.; Song, M.M.; Deng, L.; Shi, H.P. Adipocyte-Derived IL6 and Triple-Negative Breast Cancer Cell-Derived CXCL1 Co-Activate STAT3/NF-ΚB Pathway to Mediate the Crosstalk between Adipocytes and Triple-Negative Breast Cancer Cells. Cell Death Discov. 2025, 11, 395. [Google Scholar] [CrossRef]
- Zhang, X.; Huang, Z.; Hu, X.; Tang, Y.; Zhong, X.; Li, L.; Ni, L.; Li, F.; Hua, H.; Zhu, F. Wendan Decoction Ameliorates MNNG-Induced Chronic Atrophic Gastritis via the JAK2/STAT3 Signaling Pathway. J. Ethnopharmacol. 2026, 355, 120724. [Google Scholar] [CrossRef]
- Wang, C.; Schaefer, L.; Bian, F.; Yu, Z.; Pflugfelder, S.C.; Britton, R.A.; de Paiva, C.S. Dysbiosis Modulates Ocular Surface Inflammatory Response to Liposaccharide. Investig. Ophthalmol. Vis. Sci. 2019, 60, 4224–4233. [Google Scholar] [CrossRef]
- Choi, S.H.; Oh, J.W.; Ryu, J.S.; Kim, H.M.; Im, S.H.; Kim, K.P.; Kim, M.K. IRT5 Probiotics Changes Immune Modulatory Protein Expression in the Extraorbital Lacrimal Glands of an Autoimmune Dry Eye Mouse Model. Investig. Ophthalmol. Vis. Sci. 2020, 61, 42. [Google Scholar] [CrossRef]
- Huang, Y.; Wang, Z.; Ye, B.; Ma, J.H.; Ji, S.; Sheng, W.; Ye, S.; Ou, Y.; Peng, Y.; Yang, X.; et al. Sodium Butyrate Ameliorates Diabetic Retinopathy in Mice via the Regulation of Gut Microbiota and Related Short-Chain Fatty Acids. J. Transl. Med. 2023, 21, 451. [Google Scholar] [CrossRef]
- Liu, Q.; Li, H.; Yang, J.; Niu, X.; Zhao, C.; Zhao, L.; Wang, Z. Valproic Acid Attenuates Inflammation of Optic Nerve and Apoptosis of Retinal Ganglion Cells in a Rat Model of Optic Neuritis. Biomed. Pharmacother. 2017, 96, 1363–1370. [Google Scholar] [CrossRef] [PubMed]
- Chen, N.; Wu, J.; Wang, J.; Piri, N.; Chen, F.; Xiao, T.; Zhao, Y.; Sun, D.; Kaplan, H.J.; Shao, H. Short Chain Fatty Acids Inhibit Endotoxin-Induced Uveitis and Inflammatory Responses of Retinal Astrocytes. Exp. Eye Res. 2021, 206, 108520. [Google Scholar] [CrossRef] [PubMed]
- Silva, Y.P.; Bernardi, A.; Frozza, R.L. The Role of Short-Chain Fatty Acids from Gut Microbiota in Gut-Brain Communication. Front. Endocrinol. 2020, 11, 508738. [Google Scholar]
- Dalile, B.; Van Oudenhove, L.; Vervliet, B.; Verbeke, K. The Role of Short-Chain Fatty Acids in Microbiota–Gut–Brain Communication. Nat. Rev. Gastroenterol. Hepatol. 2019, 16, 461–478. [Google Scholar] [CrossRef]
- Ciurariu, E.; Tirziu, A.T.; Varga, N.I.; Hirtie, B.; Alexandru, A.; Ivan, C.S.; Nicolescu, L. Short-Chain Fatty Acids and the Gut-Retina Connection: A Systematic Review. Int. J. Mol. Sci. 2025, 26, 2470. [Google Scholar] [CrossRef]
- Zhou, Q.; Gu, R.; Xue, B.; Li, P.; Gu, Q. Phenyl Lactic Acid Alleviates: Samonella Typhimurium-Induced Colitis via Regulating Microbiota Composition, SCFA Production and Inflammatory Responses. Food Funct. 2021, 12, 5591–5606. [Google Scholar] [CrossRef]
- Guo, M.; He, S.; Song, W.; Mai, J.; Yuan, X.; Huang, Y.; Xi, H.; Sun, G.; Chen, Y.; Du, B.; et al. The Lachnospiraceae-Butyric Acid Axis and Its Role in Glucocorticoid-Associated Osteonecrosis. J. Transl. Med. 2024, 22, 1015. [Google Scholar]
- McKenzie, R.; Maarsingh, J.D.; Łaniewski, P.; Herbst-Kralovetz, M.M. Immunometabolic Analysis of Mobiluncus Mulieris and Eggerthella Sp. Reveals Novel Insights Into Their Pathogenic Contributions to the Hallmarks of Bacterial Vaginosis. Front. Cell. Infect. Microbiol. 2021, 11, 759697. [Google Scholar] [CrossRef]
- Ye, J.; Meng, Q.; Jin, K.; Luo, Y.; Yue, T. Phage Cocktail Alleviated Type 2 Diabetes by Reshaping Gut Microbiota and Decreasing Proinflammatory Cytokines. Appl. Microbiol. Biotechnol. 2024, 108, 9. [Google Scholar] [CrossRef]
- Du, H.X.; Yue, S.Y.; Niu, D.; Liu, C.; Zhang, L.G.; Chen, J.; Chen, Y.; Guan, Y.; Hua, X.L.; Li, C.; et al. Gut Microflora Modulates Th17/Treg Cell Differentiation in Experimental Autoimmune Prostatitis via the Short-Chain Fatty Acid Propionate. Front. Immunol. 2022, 13, 915218. [Google Scholar] [CrossRef]
- Cong, J.; Zhou, P.; Zhang, R. Intestinal Microbiota-Derived Short Chain Fatty Acids in Host Health and Disease. Nutrients 2022, 14, 1977. [Google Scholar] [CrossRef]
- Downton, P.; Bagnall, J.S.; England, H.; Spiller, D.G.; Humphreys, N.E.; Jackson, D.A.; Paszek, P.; White, M.R.H.; Adamson, A.D. Overexpression of IκB⍺ Modulates NF-ΚB Activation of Inflammatory Target Gene Expression. Front. Mol. Biosci. 2023, 10, 1187187. [Google Scholar] [CrossRef]
- Liu, A.; Liang, X.; Wang, W.; Wang, C.; Song, J.; Guo, J.; Sun, D.; Wang, D.; Song, M.; Qian, J.; et al. Human Umbilical Cord Mesenchymal Stem Cells Ameliorate Colon Inflammation via Modulation of Gut Microbiota-SCFAs-Immune Axis. Stem Cell Res. Ther. 2023, 14, 271. [Google Scholar] [CrossRef]






| Gene | Primer Sequence |
|---|---|
| Nrf2 | F:5′-TCAGCGACGGAAAGAGTATGA-3′ R:5′-CCACTGGTTTCTGACTGGATGT-3′ |
| Ho-1 | F:5′-CCAGCAACAAAGTGCAAGGT-3′ R:5′-CAGGAAACAACACCCACCAC-3′ |
| Nqo1 | F:5′-CACCACCTCCCATCCTTTCTT-3′ R:5′-GGTTTGCTGGTTGGTAATGGG-3′ |
| Gapdh | F:5′-CTGACTTCAACAGCGACACC-3′ R:5′-CGCCAGACCCTGCACTTTTT-3′ |
| Zo-1 | F:5′-GCCGCTAAGAGCACAGCAA-3′ R:5′-GCCCTCCTTTTAACACATCAGA-3′ |
| Claudin | F:5′-TGCAAAGTACCTGGTGGGAA-3′ R:5′-GCATCCTCCTAGCAACCGTC-3′ |
| Occludin | F:5′-TACTGGTCTCTACGTGGATCAAT-3′ R:5′-TTCTTCGGGTTTTCACAGCAA-3′ |
| β-actin | F:5′-ATCGCTGCGCTGGTCG-3′ R:5′-AGTCCTTCTGACCCATTCCC-3′ |
Disclaimer/Publisher’s Note: The statements, opinions and data contained in all publications are solely those of the individual author(s) and contributor(s) and not of MDPI and/or the editor(s). MDPI and/or the editor(s) disclaim responsibility for any injury to people or property resulting from any ideas, methods, instructions or products referred to in the content. |
© 2025 by the authors. Licensee MDPI, Basel, Switzerland. This article is an open access article distributed under the terms and conditions of the Creative Commons Attribution (CC BY) license (https://creativecommons.org/licenses/by/4.0/).
Share and Cite
Liu, C.; Zhao, Y.; Li, J.; Gao, S.; Cao, J.; Jing, N.; Han, X.; He, H.; Liang, W.; Wang, N. Limosilactobacillus fermentum IOB802 Protects Against Blue Light-Induced Retinopathy via Gut Microbiota Modulation. Nutrients 2025, 17, 3517. https://doi.org/10.3390/nu17223517
Liu C, Zhao Y, Li J, Gao S, Cao J, Jing N, Han X, He H, Liang W, Wang N. Limosilactobacillus fermentum IOB802 Protects Against Blue Light-Induced Retinopathy via Gut Microbiota Modulation. Nutrients. 2025; 17(22):3517. https://doi.org/10.3390/nu17223517
Chicago/Turabian StyleLiu, Chen, Yuqi Zhao, Jia Li, Shiqi Gao, Jin Cao, Na Jing, Xuemei Han, Hongpeng He, Wu Liang, and Nan Wang. 2025. "Limosilactobacillus fermentum IOB802 Protects Against Blue Light-Induced Retinopathy via Gut Microbiota Modulation" Nutrients 17, no. 22: 3517. https://doi.org/10.3390/nu17223517
APA StyleLiu, C., Zhao, Y., Li, J., Gao, S., Cao, J., Jing, N., Han, X., He, H., Liang, W., & Wang, N. (2025). Limosilactobacillus fermentum IOB802 Protects Against Blue Light-Induced Retinopathy via Gut Microbiota Modulation. Nutrients, 17(22), 3517. https://doi.org/10.3390/nu17223517

