Cepharanthine Induces Oxidative Stress and Apoptosis in Cervical Cancer via the Nrf2/Keap1 Pathway
Abstract
1. Introduction
2. Materials and Methods
2.1. Cell Culture
2.2. Cell Viability Assay
2.3. Colony Formation Assay
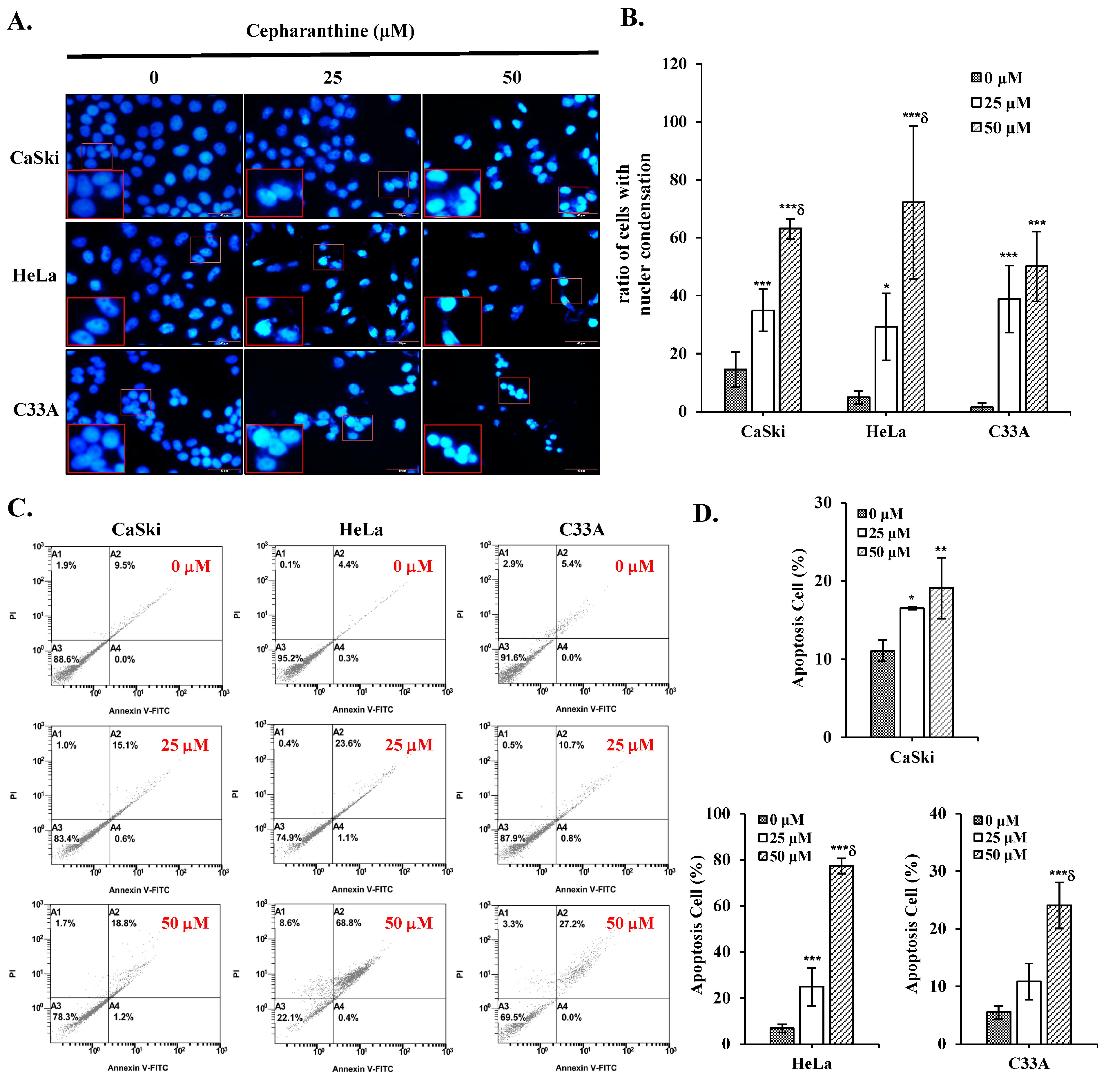
2.4. DAPI Staining Assay
2.5. Apoptosis and Cell Cycle Assays
2.6. Wound Healing Assay
2.7. Mitochondrial Membrane Potential (Δψm) Assay
2.8. ROS Assay
2.9. Total Superoxide Dismutase (T-SOD) and Total Glutathione (T-GSH)/Oxidized Glutathione (GSSG) Assays
2.10. Western Blotting
2.11. Tumor Xenograft Mouse Experiments
2.12. Histopathology and Immunohistochemistry Analyses
2.13. Statistical Analysis
3. Results
3.1. Cepharanthine Inhibits Cervical Cancer Cell Viability and Colony Formation
3.2. Cepharanthine Induces Apoptosis and Cell Cycle Arrest in Cervical Cancer Cells
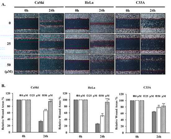
3.3. Cepharanthine Inhibits Cervical Cancer Cell Migration
3.4. Cepharanthine Depolarizes the Mitochondrial Membrane Potential (∆ψm) and Activates the AMPK/p53 Pathway to Mediate the Mitochondrial Apoptotic Pathway in Cervical Cancer Cells
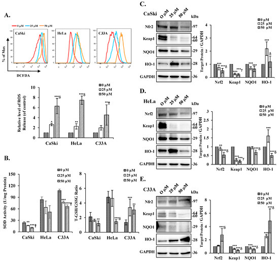
3.5. Cepharanthine Treatment Induces Oxidative Stress in Cervical Cancer
3.6. Cepharanthine Induced Apoptosis by Regulating the Nrf2/Keap1 Pathway to Exert Oxidative Stress in Cervical Cancer Cells
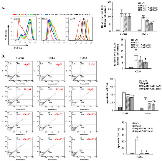
3.7. NAC Inhibits ROS Levels and Reverses Cepharanthine-Induced Apoptosis in Cervical Cancer Cells
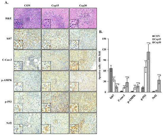
3.8. Cepharanthine Suppresses Tumor Development in Cervical Cancer Cell-Derived Xenograft Nude Mice
4. Discussion
5. Conclusions
Supplementary Materials
Author Contributions
Funding
Institutional Review Board Statement
Informed Consent Statement
Data Availability Statement
Conflicts of Interest
References
- Bray, F.; Laversanne, M.; Sung, H.; Ferlay, J.; Siegel, R.L.; Soerjomataram, I.; Jemal, A. Global cancer statistics 2022: GLOBOCAN estimates of incidence and mortality worldwide for 36 cancers in 185 countries. CA Cancer J. Clin. 2024, 74, 229–263. [Google Scholar] [CrossRef]
- Jia, S.-Z.; Yang, D.; Yang, X.-J.; Wang, R.; Yang, X.; Huang, M.-N.; An, J.-S. Risk stratification of node-positive early-stage cervical cancer treated with radical hysterectomy followed by chemoradiotherapy: A retrospective single-center study. Radiat. Oncol. 2025, 20, 73. [Google Scholar] [CrossRef]
- Datta, N.R.; Stutz, E.; Liu, M.; Rogers, S.; Klingbiel, D.; Siebenhüner, A.; Singh, S.; Bodis, S. Concurrent chemoradiotherapy vs. radiotherapy alone in locally advanced cervix cancer: A systematic review and meta-analysis. Gynecol. Oncol. 2017, 145, 374–385. [Google Scholar] [CrossRef] [PubMed]
- Martín-Quesada, A.I.; Pérez-Mendez, L.; Pérez-Rodríguez, N.D. Evaluating the benefits of immunotherapy in metastatic cervical cancer: An observational retrospective analysis. Clin. Transl. Oncol. 2025, 27, 3535–3542. [Google Scholar] [CrossRef]
- Hirte, H.; Kennedy, E.; Elit, L.; Fung, M.F.K. Systemic therapy for recurrent, persistent, or metastatic cervical cancer: A clinical practice guideline. Curr. Oncol. 2015, 22, 211. [Google Scholar] [CrossRef]
- Tewari, K.S.; Sill, M.W.; Penson, R.T.; Huang, H.; Ramondetta, L.M.; Landrum, L.M.; Oaknin, A.; Reid, T.J.; Leitao, M.M.; Michael, H.E. Bevacizumab for advanced cervical cancer: Final overall survival and adverse event analysis of a randomised, controlled, open-label, phase 3 trial (Gynecologic Oncology Group 240). Lancet 2017, 390, 1654–1663. [Google Scholar] [CrossRef]
- Rogosnitzky, M.; Okediji, P.; Koman, I. Cepharanthine: A review of the antiviral potential of a Japanese-approved alopecia drug in COVID-19. Pharmacol. Rep. 2020, 72, 1509–1516. [Google Scholar] [CrossRef] [PubMed]
- Ohashi, H.; Watashi, K.; Saso, W.; Shionoya, K.; Iwanami, S.; Hirokawa, T.; Shirai, T.; Kanaya, S.; Ito, Y.; Kim, K.S. Potential anti-COVID-19 agents, cepharanthine and nelfinavir, and their usage for combination treatment. Iscience 2021, 24, 102367. [Google Scholar] [CrossRef] [PubMed]
- Liu, K.; Hong, B.; Wang, S.; Lou, F.; You, Y.; Hu, R.; Shafqat, A.; Fan, H.; Tong, Y. Pharmacological activity of cepharanthine. Molecules 2023, 28, 5019. [Google Scholar] [CrossRef]
- Zhang, X.; Zhang, G.; Zhao, Z.; Xiu, R.; Jia, J.; Chen, P.; Liu, Y.; Wang, Y.; Yi, J. Cepharanthine, a novel selective ANO1 inhibitor with potential for lung adenocarcinoma therapy. Biochim. Biophys. Acta (BBA)-Mol. Cell Res. 2021, 1868, 119132. [Google Scholar]
- Gao, S.; Li, X.; Ding, X.; Qi, W.; Yang, Q. Cepharanthine induces autophagy, apoptosis and cell cycle arrest in breast cancer cells. Cell. Physiol. Biochem. 2017, 41, 1633–1648. [Google Scholar] [CrossRef]
- Chen, B.; Chen, L.; Yang, J.; Hou, M.; Cai, Q.; Dai, W.; Zhou, X.; Wang, W.; Long, X.; Yin, N. Cepharanthine inhibits migration, invasion, and EMT of bladder cancer cells by activating the Rap1 signaling pathway in vitro. Am. J. Transl. Res. 2024, 16, 1602. [Google Scholar] [CrossRef]
- Hanahan, D.; Weinberg, R.A. Hallmarks of cancer: The next generation. Cell 2011, 144, 646–674. [Google Scholar] [CrossRef]
- Feng, F.; Pan, L.; Wu, J.; Li, L.; Xu, H.; Yang, L.; Xu, K.; Wang, C. Cepharanthine inhibits hepatocellular carcinoma cell growth and proliferation by regulating amino acid metabolism and suppresses tumorigenesis in vivo. Int. J. Biol. Sci. 2021, 17, 4340. [Google Scholar] [CrossRef] [PubMed]
- Wang, Y.; Wang, T.; Wang, H.; Liu, W.; Li, X.; Wang, X.; Zhang, Y. A mechanistic updated overview on Cepharanthine as potential anticancer agent. Biomed. Pharmacother. 2023, 165, 115107. [Google Scholar] [CrossRef] [PubMed]
- Hua, P.; Sun, M.; Zhang, G.; Zhang, Y.; Tian, X.; Li, X.; Cui, R.; Zhang, X. Cepharanthine induces apoptosis through reactive oxygen species and mitochondrial dysfunction in human non-small-cell lung cancer cells. Biochem. Biophys. Res. Commun. 2015, 460, 136–142. [Google Scholar] [CrossRef]
- Shen, L.-W.; Jiang, X.-X.; Li, Z.-Q.; Li, J.; Wang, M.; Jia, G.-F.; Ding, X.; Lei, L.; Gong, Q.-H.; Gao, N. Cepharanthine sensitizes human triple negative breast cancer cells to chemotherapeutic agent epirubicin via inducing cofilin oxidation-mediated mitochondrial fission and apoptosis. Acta Pharmacol. Sin. 2022, 43, 177–193. [Google Scholar] [CrossRef]
- Lau, A.T.; Wang, Y.; Chiu, J.F. Reactive oxygen species: Current knowledge and applications in cancer research and therapeutic. J. Cell. Biochem. 2008, 104, 657–667. [Google Scholar] [CrossRef]
- Zhu, Q.; Guo, B.; Chen, L.; Ji, Q.; Liang, H.; Wen, N.; Zhang, L. Cepharanthine exerts antitumor activity on choroidal melanoma by reactive oxygen species production and c-Jun N-terminal kinase activation. Oncol. Lett. 2017, 13, 3760–3766. [Google Scholar] [CrossRef] [PubMed]
- Cierluk, K.; Szlasa, W.; Rossowska, J.; Tarek, M.; Szewczyk, A.; Saczko, J.; Kulbacka, J. Cepharanthine induces ROS stress in glioma and neuronal cells via modulation of VDAC permeability. Saudi Pharm. J. 2020, 28, 1364–1373. [Google Scholar] [CrossRef]
- Chen, G.; Wen, D.; Shen, L.; Feng, Y.; Xiong, Q.; Li, P.; Zhao, Z. Cepharanthine exerts antioxidant and anti-inflammatory effects in lipopolysaccharide (LPS)-induced macrophages and DSS-induced colitis mice. Molecules 2023, 28, 6070. [Google Scholar] [CrossRef]
- Lu, Y.-Y.; Zhu, C.-Y.; Ding, Y.-X.; Wang, B.; Zhao, S.-F.; Lv, J.; Chen, S.-M.; Wang, S.-S.; Wang, Y.; Wang, R. Cepharanthine, a regulator of keap1-Nrf2, inhibits gastric cancer growth through oxidative stress and energy metabolism pathway. Cell Death Discov. 2023, 9, 450. [Google Scholar] [CrossRef]
- Payon, V.; Kongsaden, C.; Ketchart, W.; Mutirangura, A.; Wonganan, P. Mechanism of cepharanthine cytotoxicity in human ovarian cancer cells. Planta Medica 2019, 85, 41–47. [Google Scholar] [CrossRef]
- Rattanawong, A.; Payon, V.; Limpanasittikul, W.; Boonkrai, C.; Mutirangura, A.; Wonganan, P. Cepharanthine exhibits a potent anticancer activity in p53-mutated colorectal cancer cells through upregulation of p21Waf1/Cip1. Oncol. Rep. 2018, 39, 227–238. [Google Scholar] [CrossRef]
- Seubwai, W.; Vaeteewoottacharn, K.; Hiyoshi, M.; Suzu, S.; Puapairoj, A.; Wongkham, C.; Okada, S.; Wongkham, S. Cepharanthine exerts antitumor activity on cholangiocarcinoma by inhibiting NF-κB. Cancer Sci. 2010, 101, 1590–1595. [Google Scholar] [CrossRef]
- Yang, J.; Qin, L.; Zhou, S.; Li, J.; Tu, Y.; Mo, M.; Liu, X.; Huang, J.; Qin, X.; Jiao, A. Network pharmacology, molecular docking and experimental study of CEP in nasopharyngeal carcinoma. J. Ethnopharmacol. 2024, 323, 117667. [Google Scholar] [CrossRef]
- Su, G.; Wang, D.; Yang, Q.; Kong, L.; Ju, X.; Yang, Q.; Zhu, Y.; Zhang, S.; Li, Y. Cepharanthine suppresses APC-mutant colorectal cancers by down-regulating the expression of β-catenin. Nat. Prod. Bioprospect. 2024, 14, 18. [Google Scholar] [CrossRef] [PubMed]
- Dong, Z.; Chang, X.; Luo, X.; Li, H.; Deng, M.; Huang, Z.; Chen, T.; Chen, Y.; Sun, B.; Wu, Y. Integration of network pharmacology, transcriptomics, and experimental verification to investigate the mechanism of action of cepharanthine hydrochloride against prostate cancer. Sci. Rep. 2025, 15, 18115. [Google Scholar] [CrossRef] [PubMed]
- Pater, M.M.; Pater, A. Human papillomavirus types 16 and 18 sequences in carcinoma cell lines of the cervix. Virology 1985, 145, 313–318. [Google Scholar] [CrossRef]
- Donat, U.; Rother, J.; Schäfer, S.; Hess, M.; Härtl, B.; Kober, C.; Langbein-Laugwitz, J.; Stritzker, J.; Chen, N.G.; Aguilar, R.J. Characterization of metastasis formation and virotherapy in the human C33A cervical cancer model. PLoS ONE 2014, 9, e98533. [Google Scholar] [CrossRef] [PubMed]
- Fang, Z.-h.; Li, Y.-j.; Chen, Z.; Wang, J.-j.; Zhu, L.-h. Inhibition of signal transducer and activator of transcription 3 and cyclooxygenase-2 is involved in radiosensitization of cepharanthine in HeLa cells. Int. J. Gynecol. Cancer 2013, 23, 608–614. [Google Scholar] [CrossRef]
- Liang, Y.; Li, J.; Xu, H.; Pang, M.; Hu, C.; Weng, X.; Xie, W. Cepharanthine suppresses proliferation and metastasis and enhances apoptosis by regulating JAK2/Stat3 pathway in hepatocellular carcinoma. Cell. Mol. Biol. 2023, 69, 94–100. [Google Scholar] [CrossRef]
- Lee, T.L.; Yeh, J.; Friedman, J.; Yan, B.; Yang, X.; Yeh, N.T.; Van Waes, C.; Chen, Z. A signal network involving coactivated NF-κB and STAT3 and altered p53 modulates BAX/BCL-XL expression and promotes cell survival of head and neck squamous cell carcinomas. Int. J. Cancer 2008, 122, 1987–1998. [Google Scholar] [CrossRef] [PubMed]
- Liu, Y.; Xie, Y.; Lin, Y.; Xu, Q.; Huang, Y.; Peng, M.; Lai, W.; Zheng, Y. Cepharanthine as a potential novel tumor-regional therapy in treating cutaneous melanoma: Altering the expression of cathepsin B, tumor suppressor genes and autophagy-related proteins. Front. Bioeng. Biotechnol. 2020, 8, 601969. [Google Scholar] [CrossRef]
- Kiyomi, A.; Miyakawa, R.; Matsumoto, J.; Yamazaki, K.; Imai, S.; Yuan, B.; Hirano, T.; Sugiura, M. Potent antitumor activity of cepharanthine against triple-negative breast cancer spheroids compared with tetrandrine. Oncol. Lett. 2020, 20, 331. [Google Scholar] [CrossRef]
- Li, G.; Qiao, K.; Xu, X.; Wang, C. Cepharanthine regulates autophagy via activating the p38 signaling pathway in lung adenocarcinoma cells. Anti-Cancer Agents Med. Chem. 2022, 22, 1523–1529. [Google Scholar] [CrossRef] [PubMed]
- Mertens, B.; Nogueira, T.; Stranska, R.; Naesens, L.; Andrei, G.; Snoeck, R. Cidofovir is active against human papillomavirus positive and negative head and neck and cervical tumor cells by causing DNA damage as one of its working mechanisms. Oncotarget 2016, 7, 47302. [Google Scholar] [CrossRef]
- Yang, Z.-Y.; Li, L.-G.; Xiong, Y.-L.; Chen, N.-N.; Yu, T.-T.; Li, H.-T.; Ren, T.; You, H.; Wang, X.; Li, T.-F. Cepharanthine synergizes with photodynamic therapy for boosting ROS-driven DNA damage and suppressing MTH1 as a potential anti-cancer strategy. Photodiagn. Photodyn. Ther. 2024, 45, 103917. [Google Scholar] [CrossRef]
- Guan, J.-S.; Jia, J.; Huang, Z.-X.; Zhou, Y.-Q.; Zheng, J.-J.; Lin, Q.-M.; Wang, Y.-F.; Fan, J.-L.; Wang, Y. Cepharanthine hydrochloride: A novel ferroptosis-inducing agent for prostate cancer treatment. Front. Pharmacol. 2025, 16, 1536375. [Google Scholar] [CrossRef]
- Bai, X.-F.; Hu, J.; Wang, M.-F.; Li, L.-G.; Han, N.; Wang, H.; Chen, N.-N.; Gao, Y.-J.; You, H.; Wang, X. Cepharanthine triggers ferroptosis through inhibition of NRF2 for robust ER stress against lung cancer. Eur. J. Pharmacol. 2024, 979, 176839. [Google Scholar] [CrossRef] [PubMed]
- Li, L.-G.; Zhang, D.; Huang, Q.; Yan, M.; Chen, N.-N.; Yang, Y.; Xiao, R.-C.; Liu, H.; Han, N.; Qureshi, A.M. Mitochondrial disruption resulting from Cepharanthine-mediated TOM inhibition triggers ferroptosis in colorectal cancer cells. J. Cancer Res. Clin. Oncol. 2024, 150, 460. [Google Scholar] [CrossRef]
- Selvaraj, N.-R.; Nandan, D.; Nair, B.-G.; Nair, V.-A.; Venugopal, P.; Aradhya, R. Oxidative Stress and Redox Imbalance: Common Mechanisms in Cancer Stem Cells and Neurodegenerative Diseases. Cells 2025, 14, 511. [Google Scholar] [CrossRef]
- Zhao, D.; Guo, X.; Lin, B.; Huang, R.; Li, H.; Wang, Q.; Zeng, Y.; Shang, Y.; Wu, Y. Magnolol against enterovirus 71 by targeting Nrf2-SLC7A11-GSH pathway. Biomed. Pharmacother. 2024, 176, 116866. [Google Scholar] [CrossRef] [PubMed]
- Koppula, P.; Zhuang, L.; Gan, B. Cystine transporter SLC7A11/xCT in cancer: Ferroptosis, nutrient dependency, and cancer therapy. Protein Cell 2021, 12, 599–620. [Google Scholar] [CrossRef] [PubMed]
- Lee, H.-N.; Jin, H.-O.; Park, J.-A.; Kim, J.-H.; Kim, J.-Y.; Kim, B.; Kim, W.; Hong, S.-E.; Lee, Y.-H.; Chang, Y.H. Heme oxygenase-1 determines the differential response of breast cancer and normal cells to piperlongumine. Mol. Cells 2015, 38, 327–335. [Google Scholar] [CrossRef]
- Ekiner, S.A.; Gęgotek, A.; Skrzydlewska, E. The molecular activity of cannabidiol in the regulation of Nrf2 system interacting with NF-κB pathway under oxidative stress. Redox Biol. 2022, 57, 102489. [Google Scholar]
- Al-Mubarak, B.R.; Bell, K.F.; Chowdhry, S.; Meakin, P.J.; Baxter, P.S.; McKay, S.; Dando, O.; Ashford, M.L.; Gazaryan, I.; Hayes, J.D. Non-canonical Keap1-independent activation of Nrf2 in astrocytes by mild oxidative stress. Redox Biol. 2021, 47, 102158. [Google Scholar] [CrossRef]
- Hammad, M.; Raftari, M.; Cesário, R.; Salma, R.; Godoy, P.; Emami, S.N.; Haghdoost, S. Roles of oxidative stress and Nrf2 signaling in pathogenic and non-pathogenic cells: A possible general mechanism of resistance to therapy. Antioxidants 2023, 12, 1371. [Google Scholar] [CrossRef]
- Lin, T.-S.; Cai, X.-X.; Wang, Y.-B.; Xu, J.-T.; Xiao, J.-H.; Huang, H.-Y.; Li, S.-F.; Liu, K.-M.; Chen, J.-H.; Li, L.-P. Identifying Baicalein as a Key Bioactive Compound in XueBiJing Targeting KEAP1: Implications for Antioxidant Effects. Antioxidants 2025, 14, 248. [Google Scholar] [CrossRef]











Disclaimer/Publisher’s Note: The statements, opinions and data contained in all publications are solely those of the individual author(s) and contributor(s) and not of MDPI and/or the editor(s). MDPI and/or the editor(s) disclaim responsibility for any injury to people or property resulting from any ideas, methods, instructions or products referred to in the content. |
© 2025 by the authors. Licensee MDPI, Basel, Switzerland. This article is an open access article distributed under the terms and conditions of the Creative Commons Attribution (CC BY) license (https://creativecommons.org/licenses/by/4.0/).
Share and Cite
Chen, Y.-H.; Wu, J.-X.; Yang, S.-F.; Chen, T.-H.; Wu, Y.-C.; Lin, T.-C.; Hsiao, Y.-H. Cepharanthine Induces Oxidative Stress and Apoptosis in Cervical Cancer via the Nrf2/Keap1 Pathway. Antioxidants 2025, 14, 1324. https://doi.org/10.3390/antiox14111324
Chen Y-H, Wu J-X, Yang S-F, Chen T-H, Wu Y-C, Lin T-C, Hsiao Y-H. Cepharanthine Induces Oxidative Stress and Apoptosis in Cervical Cancer via the Nrf2/Keap1 Pathway. Antioxidants. 2025; 14(11):1324. https://doi.org/10.3390/antiox14111324
Chicago/Turabian StyleChen, Ya-Hui, Jyun-Xue Wu, Shun-Fa Yang, Tze-Ho Chen, Yun-Chia Wu, Tzu-Chi Lin, and Yi-Hsuan Hsiao. 2025. "Cepharanthine Induces Oxidative Stress and Apoptosis in Cervical Cancer via the Nrf2/Keap1 Pathway" Antioxidants 14, no. 11: 1324. https://doi.org/10.3390/antiox14111324
APA StyleChen, Y.-H., Wu, J.-X., Yang, S.-F., Chen, T.-H., Wu, Y.-C., Lin, T.-C., & Hsiao, Y.-H. (2025). Cepharanthine Induces Oxidative Stress and Apoptosis in Cervical Cancer via the Nrf2/Keap1 Pathway. Antioxidants, 14(11), 1324. https://doi.org/10.3390/antiox14111324

